高层住宅防雷接地焊接技术交底_secret
- 格式:doc
- 大小:34.00 KB
- 文档页数:1
防雷接地工程技术交底一、项目背景防雷接地工程是建筑工程中非常重要的一项技术工程,它的作用是将建筑物和设备与大地之间建立良好的电气连接,以保护建筑物和设备免受雷击和静电的影响。
本文将对防雷接地工程的相关技术进行详细交底。
二、工程要求1. 防雷接地工程应符合国家相关标准和规范要求,如《建筑电气设计规范》等。
2. 工程应确保接地电阻符合设计要求,一般要求接地电阻小于10Ω。
3. 工程应确保接地装置与建筑物的结构连接良好,接地装置应与地下水位保持一定距离。
4. 工程应确保接地装置与建筑物的其他金属部分(如钢筋、金属管道等)之间有良好的电气连接。
5. 工程应确保接地装置的材料选用符合要求,一般选用铜材料。
三、工程步骤1. 确定接地装置的位置:根据建筑物的结构和周围环境条件,确定接地装置的位置。
一般情况下,接地装置应设置在建筑物的基础混凝土中。
2. 进行土壤测试:在接地装置位置周围进行土壤测试,以确定土壤的电阻率和含水量等参数。
根据测试结果,确定接地装置的尺寸和形式。
3. 进行施工准备:清理接地装置周围的土壤,确保接地装置与土壤之间的良好接触。
4. 安装接地装置:根据设计要求,将接地装置安装在预定位置,确保与建筑物的结构连接良好。
5. 进行接地装置的连接:将接地装置与建筑物的金属部分进行电气连接,确保接地装置与建筑物的其他金属部分之间的电气连接良好。
6. 进行接地电阻测试:使用专业测试仪器对接地装置的接地电阻进行测试,确保接地电阻符合设计要求。
7. 编制工程交底资料:将工程的相关数据和资料整理成交底资料,包括接地装置的位置、尺寸、形式、材料、接地电阻测试结果等。
四、安全注意事项1. 在进行防雷接地工程时,必须严格按照相关安全操作规程进行操作,确保工作人员的人身安全。
2. 在进行土壤测试时,应注意避开地下设施和管线,以免损坏。
3. 在安装接地装置时,应确保装置与建筑物的结构连接牢固,避免因装置脱落而影响接地效果。
防雷接地工程技术交底一、项目背景防雷接地工程是建造工程中非常重要的一项技术工程,旨在保护建造物及其设备免受雷电侵害,确保人身和财产的安全。
本次技术交底旨在详细介绍防雷接地工程的相关知识和施工要求,确保施工人员能够准确理解并按照规范进行工程施工。
二、工程概述防雷接地工程是指通过合理布置接地装置,将建造物的金属构件与地下土壤形成良好的接地连接,以达到防雷的目的。
接地装置包括接地体、接地极、接地网等。
三、工程要求1. 设计要求:(1) 根据建造物的高度、用途和周围环境等因素,合理确定接地装置的类型和数量。
(2) 接地装置应符合国家相关规范和标准的要求,确保接地电阻满足设计要求。
(3) 接地装置的材料应具有良好的导电性能和耐腐蚀性能,确保长期可靠使用。
2. 施工要求:(1) 施工前,施工人员应子细阅读设计图纸和相关规范,确保理解设计要求。
(2) 施工现场应保持整洁,防止杂物和灰尘进入接地装置。
(3) 接地装置的安装位置和深度应符合设计要求,确保与建造物金属构件的接触良好。
(4) 接地装置的接地体应埋设在湿润的土壤中,避免干燥或者石质土壤。
(5) 接地体的埋设深度应符合设计要求,普通不低于1.5米。
(6) 接地体的埋设方式应采用冲压或者钻孔方式,确保接地体与土壤的密切接触。
(7) 接地极的安装应坚固可靠,接地极与接地体之间的连接应紧固可靠,确保接触电阻不超过规定值。
(8) 接地网的布置应均匀、密集,接地网与接地体之间的连接应坚固可靠。
(9) 施工完成后,应进行接地电阻测试,确保接地电阻满足设计要求。
四、安全措施1. 施工人员应佩戴符合要求的个人防护装备,包括安全帽、防静电服、绝缘手套等。
2. 施工现场应设置明显的安全警示标志,禁止未经许可的人员进入施工区域。
3. 施工人员应严格按照作业规程操作,禁止违章操作和私自更改设计方案。
4. 施工人员应熟悉和掌握相关应急救援措施,确保在发生意外情况时能够及时处理。
五、质量验收1. 施工完成后,应进行接地电阻测试,测试结果应符合设计要求。
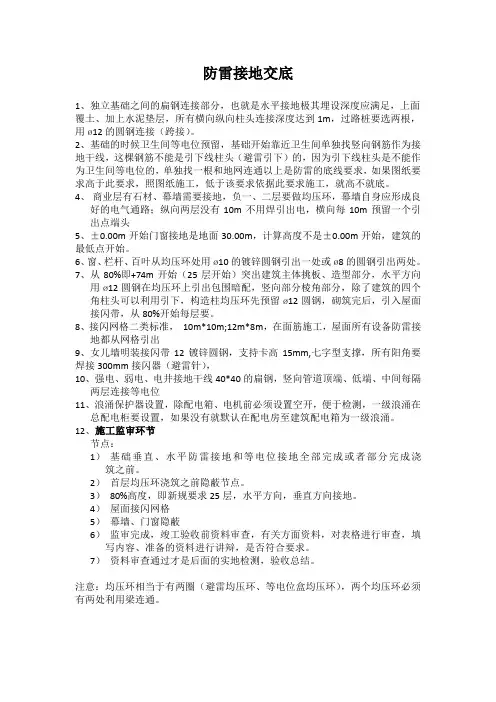
防雷接地交底1、独立基础之间的扁钢连接部分,也就是水平接地极其埋设深度应满足,上面覆土、加上水泥垫层,所有横向纵向柱头连接深度达到1m,过路桩要选两根,用ø12的圆钢连接(跨接)。
2、基础的时候卫生间等电位预留,基础开始靠近卫生间单独找竖向钢筋作为接地干线,这棵钢筋不能是引下线柱头(避雷引下)的,因为引下线柱头是不能作为卫生间等电位的,单独找一根和地网连通以上是防雷的底线要求,如果图纸要求高于此要求,照图纸施工,低于该要求依据此要求施工,就高不就底。
4、商业层有石材、幕墙需要接地,负一、二层要做均压环,幕墙自身应形成良好的电气通路;纵向两层没有10m不用焊引出电,横向每10m预留一个引出点端头5、±0.00m开始门窗接地是地面30.00m,计算高度不是±0.00m开始,建筑的最低点开始。
6、窗、栏杆、百叶从均压环处用ø10的镀锌圆钢引出一处或ø8的圆钢引出两处。
7、从80%即+74m开始(25层开始)突出建筑主体挑板、造型部分,水平方向用ø12圆钢在均压环上引出包围暗配,竖向部分棱角部分,除了建筑的四个角柱头可以利用引下,构造柱均压环先预留ø12圆钢,砌筑完后,引入屋面接闪带,从80%开始每层要。
8、接闪网格二类标准,10m*10m;12m*8m,在面筋施工,屋面所有设备防雷接地都从网格引出9、女儿墙明装接闪带12镀锌圆钢,支持卡高15mm,七字型支撑,所有阳角要焊接300mm接闪器(避雷针),10、强电、弱电、电井接地干线40*40的扁钢,竖向管道顶端、低端、中间每隔两层连接等电位11、浪涌保护器设置,除配电箱、电机前必须设置空开,便于检测,一级浪涌在总配电柜要设置,如果没有就默认在配电房至建筑配电箱为一级浪涌。
12、施工监审环节节点:1)基础垂直、水平防雷接地和等电位接地全部完成或者部分完成浇筑之前。
2)首层均压环浇筑之前隐蔽节点。
防雷接地工程技术交底引言概述防雷接地工程是建筑工程中非常重要的一环,它直接关系到建筑物和设备的安全。
因此,在进行防雷接地工程时,必须进行技术交底,确保工程质量和安全。
本文将从防雷接地工程技术交底的角度出发,详细介绍相关内容。
一、设计方案交底1.1 确定防雷接地系统的类型和规模:根据建筑物的性质和周围环境的雷电情况,确定防雷接地系统的类型,如直接接地系统、间接接地系统或混合接地系统,并确定系统的规模。
1.2 确定接地电阻要求:根据国家标准和建筑物的要求,确定防雷接地系统的接地电阻要求,确保系统的安全性和可靠性。
1.3 确定接地材料和施工方法:选择合适的接地材料,如铜杆或镀铜带,并确定施工方法,确保接地系统的质量和稳定性。
二、施工方案交底2.1 安全交底:施工人员必须了解防雷接地系统的施工安全要求,如穿戴防护装备、避免雷雨天气施工等,确保施工过程中的安全。
2.2 施工工艺交底:详细介绍防雷接地系统的施工工艺,包括挖掘接地坑、安装接地材料、连接接地系统等,确保施工按照规范进行。
2.3 质量验收交底:介绍防雷接地系统的质量验收标准和方法,确保施工质量符合要求,系统可靠性高。
三、设备选型交底3.1 选择合适的接地设备:根据建筑物的需要和实际情况,选择合适的防雷接地设备,如接地线夹、接地线夹具等,确保设备符合要求。
3.2 设备安装位置交底:确定接地设备的安装位置,如建筑物顶部、墙体或地面等,确保设备安装合理、方便维护。
3.3 设备连接方式交底:详细介绍接地设备的连接方式,如焊接、螺栓连接等,确保连接牢固可靠,系统运行稳定。
四、维护保养交底4.1 定期检查交底:制定防雷接地系统的定期检查计划,如每季度或每年进行一次检查,确保系统正常运行。
4.2 故障处理交底:介绍防雷接地系统常见故障的处理方法,如接地电阻过大、接地线损坏等,确保及时处理故障,保障系统安全。
4.3 维护保养标准交底:制定防雷接地系统的维护保养标准,包括清洁接地设备、检查接地电阻等,确保系统长期稳定运行。
防雷接地工程技术交底一、任务背景为了保障建造物及其设备的安全运行,防止雷击等自然灾害对建造物及其设备造成损坏,防雷接地工程技术交底成为必要的工作环节。
本文将详细介绍防雷接地工程技术交底的相关内容。
二、工程概述防雷接地工程是指通过合理布置接地装置,将建造物及其设备与地面形成良好的电气连接,以达到安全防护的目的。
该工程主要包括以下几个方面的内容:1. 设计方案根据建造物的结构特点、用途及周边环境条件,制定合理的防雷接地设计方案。
设计方案应包括接地装置的布置、接地体的选型和材料、接地电阻的计算等。
2. 材料准备根据设计方案,准备所需的接地装置材料。
常用的接地装置材料包括铜排、镀锌钢材、接地电极等。
材料的选择应符合国家相关标准,并具备良好的导电性能和耐腐蚀能力。
3. 施工流程施工前应制定详细的施工方案,明确施工流程和安全措施。
施工流程主要包括接地装置的布置、接地电极的埋设、接地体的连接等。
施工过程中应注意施工质量,确保接地装置与地面的良好接触。
4. 检测验收施工完成后,应进行防雷接地工程的检测验收。
检测内容主要包括接地电阻的测量、接地装置的连接性能等。
验收合格后,方可投入使用。
三、技术要求为确保防雷接地工程的有效性和可靠性,以下是防雷接地工程的技术要求:1. 接地电阻要求根据建造物的用途和要求,接地电阻应符合相关标准的要求。
普通来说,低电阻值能提供更好的防雷保护效果。
常见的接地电阻要求为不大于10欧姆。
2. 接地装置的布置接地装置的布置应根据建造物的结构特点和用途来确定。
普通来说,接地装置应均匀分布在建造物周围,以确保接地电阻的均匀性。
3. 接地体的选型和埋设接地体的选型应根据建造物的土壤电阻率、湿度等条件来确定。
常见的接地体包括接地电极、接地网等。
接地体的埋设深度应符合相关标准的要求,普通为1.5米以上。
4. 接地装置的连接性能接地装置的连接性能是防雷接地工程的重要指标之一。
接地装置的连接应坚固可靠,接地装置与接地体之间的连接电阻应符合相关标准的要求。
防雷接地工程技术交底一、任务背景防雷接地工程是建筑工程中非常重要的一项技术工作,目的是为了保护建筑物和人员免受雷击伤害。
本次技术交底旨在详细介绍防雷接地工程的相关内容,包括工程的目的、施工方案、材料选用、施工要求等方面。
二、工程目的防雷接地工程的目的是通过合理布置接地装置,将雷电流引入地下,使其安全分散,从而保护建筑物和人员的安全。
接地装置的设计和施工必须符合相关标准和规范,确保工程的可靠性和稳定性。
三、施工方案1. 接地装置的选址:根据建筑物的特点和周围环境条件,选取合适的位置进行接地装置的布置。
通常选择地势较低、土壤湿润的地方,避免选择有障碍物或水源的地方。
2. 接地装置的类型:根据需要,可选择不同类型的接地装置,包括水平接地、垂直接地、网状接地等。
具体选择哪种类型的接地装置,需要根据建筑物的特点、土壤条件和雷电活动频率等因素综合考虑。
3. 接地装置的材料选用:接地装置的材料应具备良好的导电性能和耐腐蚀性能。
常用的材料包括铜杆、铜带、镀锌钢材等。
材料的选择应符合相关标准和规范的要求。
4. 施工工艺:接地装置的施工需要严格按照设计方案进行,包括挖掘坑槽、安装接地材料、连接导体等步骤。
施工过程中应注意安全,确保施工质量和工程的可靠性。
四、施工要求1. 施工前的准备工作:施工前应进行详细的勘测和设计,确定接地装置的位置和类型。
施工现场应做好安全防护工作,确保施工人员的人身安全。
2. 施工人员的要求:施工人员应具备相关的专业知识和技能,熟悉接地工程的施工要求和操作规程。
施工人员应穿戴符合要求的个人防护装备,如安全帽、防护眼镜、绝缘手套等。
3. 施工质量的控制:施工过程中应进行现场监督和检查,确保施工质量符合相关标准和规范的要求。
施工完成后,应进行必要的测试和检测,确保接地装置的导电性能和可靠性。
4. 施工记录和交底:施工过程中应做好施工记录,包括材料的使用情况、施工的具体步骤等。
施工完成后,应对施工情况进行交底,确保相关人员对工程的了解和掌握。
电气防雷接地工程技术交底
电焊条、氧气、乙炔、沥青油等。
、土建楼层暗梁钢筋正在绑扎时,配合作此项工作。
电气防雷接地工程技术交底
板下的接地极搭接好。
的深度预留40×4的镀锌扁钢
)的焊接长度为80mm
电气防雷接地工程技术交底40×4)镀锌扁钢沿墙、埋地敷设。
电气防雷接地工程技术交底
带本体采用镀锌圆钢(φ12)
质量符合设计要求,
检验方法:实测或检查接地电阻测试记录。
观察检查或检查安装记录和
电气防雷接地工程技术交底
、不得随便移动已绑扎好的结构钢筋,不要踩坏绑扎好的钢筋。
、电气施工时,不得磕碰及弄脏墙面。
防雷接地工程技术交底一、项目背景防雷接地工程是建造工程中非常重要的一项安全工程。
在建造物中,由于雷电活动的存在,如果不进行有效的防雷接地工程,将会给建造物和人员带来巨大的安全隐患。
因此,进行防雷接地工程技术交底是确保建造物安全的重要环节。
二、防雷接地工程的目的防雷接地工程的主要目的是将雷电击中建造物时产生的雷电能量引导到地面,以保护建造物和人员的安全。
通过合理的设计和施工,确保建造物的防雷接地系统能够有效地将雷电能量导入地下,减少雷电对建造物的伤害。
三、防雷接地工程的基本原理1. 接地电阻原理:防雷接地工程的核心是降低接地电阻。
接地电阻越小,对雷电的导引能力越强。
因此,在进行防雷接地工程时,需要选择合适的接地材料和接地方式,确保接地电阻能够达到规定的要求。
2. 接地装置原理:防雷接地工程中常用的接地装置有接地网和接地体。
接地网是由多根导体组成,埋入地下形成一个导电网络,用于导引雷电能量。
接地体是单根导体,通过埋入地下来实现接地。
四、防雷接地工程的设计要求1. 建造物类型和用途:不同类型和用途的建造物对防雷接地工程的要求不同。
根据建造物的特点,确定合适的接地装置和接地电阻要求。
2. 地质条件:地质条件对防雷接地工程有一定影响。
需要进行地质勘测,了解地下土壤的电阻率和含水量等参数,以便选择合适的接地方式和材料。
3. 接地装置的布置:根据建造物的结构和布局,合理布置接地装置。
接地装置应尽量挨近建造物,减少接地导线的长度,降低接地电阻。
4. 接地电阻的要求:根据国家标准和相关规范,确定建造物防雷接地电阻的要求。
普通要求建造物的接地电阻不大于10Ω,以确保良好的接地效果。
五、防雷接地工程的施工步骤1. 确定施工方案:根据设计要求和实际情况,制定防雷接地工程的施工方案。
包括接地装置的布置、接地材料的选择和施工工艺等。
2. 土方开挖:根据设计要求,进行土方开挖,埋设接地装置。
土方开挖的深度和尺寸应符合规范要求。
屋面防雷接地焊接技术是为了确保建筑物屋顶防雷系统的有效性和安全性而进行的重要工作。
以下是关于屋面防雷接地焊接技术的交底内容:
1. 焊接位置确定:根据设计要求和实际情况确定屋面防雷接地的焊接位置。
一般来说,焊接位置应选择在建筑物的结构框架上,并且需要充分考虑到设备和设施的布局。
2. 材料准备:准备好符合国家标准和设计要求的焊接材料。
常见的焊接材料包括铜焊接导线、防雷接地体等。
确保材料的质量可靠,有助于提高焊接质量和接地效果。
3. 焊接过程:在焊接前,需要清理焊接位置的表面,确保没有杂质和油脂等污染物。
然后使用适当的焊接设备和工具进行焊接操作。
在焊接过程中,要保持焊接接头的稳定和均匀,确保焊接接头的质量和可靠性。
4. 焊接检查:完成焊接后,需要进行焊接接头的检查工作。
检查焊缝是否牢固,焊接接头是否密实。
使用合适的检测方法,如目视检查、超声波检测等,确保焊接接头达到设计要求和安全标准。
5. 防腐处理:焊接完成后,对焊接接头进行防腐处理,以延长其使用寿命。
常见的防腐处理方法包括涂覆防腐漆、喷涂防腐剂等。
6. 记录和报告:在完成焊接工作后,及时记录相关信息并填写焊接工作报告。
记录包括焊接位置、焊接材料、焊接操作等内容,报告需要汇总焊接工作的情况和结果,供后续工作参考和备案。
屋面防雷接地焊接技术对于建筑物的防雷系统至关重要,必须严格按照相关的设计要求和操作规范进行施工。
同时,要严格落实安全措施,确保焊接过程中的人员和设备安全。
如果对焊接技术不够熟悉,建议寻求专业的焊接技术人员进行指导和操作。
防雷接地工程技术交底引言概述:在建筑工程中,防雷接地工程是至关重要的一环。
正确的防雷接地工程可以有效保护建筑物和设备免受雷击的危害,确保人员和设备的安全。
因此,对防雷接地工程技术进行交底是非常必要的。
一、接地电阻的要求1.1 接地电阻的测量方法:接地电阻是衡量接地系统质量的重要指标,通常采用万用表或接地电阻测试仪进行测量。
1.2 接地电阻的标准值:根据国家标准和建筑规范的要求,建筑物的接地电阻应控制在一定范围内,通常为10欧姆以下。
1.3 接地电阻的改善方法:如果接地电阻超出标准范围,可以采取增加接地电极数量、改善接地电极材质等方法来改善接地系统的质量。
二、接闪器的设置位置2.1 接闪器的作用:接闪器是建筑物上的一种重要设备,用于引导雷电流到接地系统,减少雷击对建筑物的危害。
2.2 接闪器的设置位置:接闪器一般设置在建筑物的高处,如屋顶或者高架设备上,确保其能有效引导雷电流。
2.3 接闪器的布局原则:接闪器的布局应考虑建筑物的结构特点和周围环境,确保其能够覆盖整个建筑物并与接地系统连接。
三、接地电极的选材和埋设3.1 接地电极的选材:接地电极的选材应考虑导电性能、耐腐蚀性能和使用寿命等因素,常用的材料包括铜、镀锌钢等。
3.2 接地电极的埋设深度:接地电极的埋设深度应符合规范要求,一般在1.5米以上,确保接地系统能够有效导入地下水层。
3.3 接地电极的间距:接地电极的间距应根据建筑物的大小和接地系统的负荷来确定,一般间距在10米左右。
四、接地系统的保护4.1 防雷接地系统的检测:定期对防雷接地系统进行检测是非常重要的,以确保其运行正常。
4.2 防雷接地系统的维护:定期清理接地电极周围的杂物和保持接地系统的干燥是保护接地系统的有效方法。
4.3 防雷接地系统的监控:可以通过安装监控设备对防雷接地系统进行实时监测,及时发现问题并进行处理。
五、防雷接地工程的验收5.1 防雷接地工程的验收标准:防雷接地工程的验收应符合国家标准和建筑规范的要求,接地电阻、接闪器设置等都需要符合规定。
工程名称建设单位交底部位施工单位交底人签字接收人签字(分包管交底日期理人员)2.2.2 接地干线敷设细部要求在配电间、设备房、强、弱电竖井内明设接地线,根据设计要求敷设一圈﹣25×4mm热镀锌扁钢与与等电位连接端子板可靠连接。
首先在墙上安装卡子,水平直线段1.0米一个,垂直部分2.0米一个,转弯部分0.4米一个,扁钢与墙面的距离15mm,距完成地面30cm高,设置要求均匀一致,顺直美观,固定牢靠;焊接处要平滑,所有焊接点补刷一遍防腐漆后再通长刷黄绿相间油漆一遍。
如下图:配电房接地干线工程名称建设单位交底部位施工单位交底人签字接收人签字(分包管交底日期理人员)2.2.3 防雷引下线细部要求本工程利用结构柱内2根不小于φ16柱主筋作防雷引下线,利用建筑物柱主筋作为接地引下线的每层用黄色油漆在引下线钢筋离地面0.3m处涂刷一圈,涂刷长度10cm。
保证下端与相应的两根基础主筋焊接连通及至上通焊到屋顶。
如土建柱主筋采用机械焊接,必须用不小于φ10圆钢搭接焊通。
2.2.4屋面防雷接闪带细部要求沿机房层屋面女儿墙、钢筋混凝土架构层表面顶明敷(贴敷)-25x4的镀锌扁钢作为接闪带,要求接闪带与屋檐边垂直面平齐。
在机房层屋面素混凝土整浇层(约40mm厚)内,敷设-25x4镀锌扁钢,组成不大于20x20或24x16米的接闪网,屋顶所有接闪器之间应互相连接。
2.2.5 防雷测试盒(1)在设计图纸指定点预留测试盒作为防雷检测点,高度距地0.5米。
测试盒采用δ0.75镀锌钢板作成250*150*50大小的盒子,暗装在设计图纸指定位置。
由防雷引下线引出一根﹣40×4工程名称建设单位交底部位施工单位交底人签字接收人签字(分包管交底日期理人员)热镀锌扁钢至防雷测试盒内,作防雷测试用。
2.2.6屋面金属构件及金属管道接地屋面金属管道必须接地可靠,不得直接焊接,必须采用接地卡环并采用铜芯软线与接地扁钢连接,且防松零件齐全。
防雷接地安全技术交底一、工程概述在进行各类建筑工程和电气设备安装时,防雷接地系统的设置至关重要。
它能够有效地将雷电产生的强大电流引入大地,保护建筑物、设备和人员的安全。
本工程涵盖了具体工程名称的防雷接地施工,为确保施工过程的安全与质量,特进行此次技术交底。
二、施工准备1、技术准备施工人员应熟悉施工图纸和相关技术规范,了解防雷接地系统的设计要求和施工要点。
2、材料准备准备好符合标准的接地极、接地线、避雷带等材料,确保材料的质量和规格符合设计要求。
3、工具准备配备好如电焊机、切割机、钻孔机等施工工具,并确保工具性能良好、安全可靠。
三、施工流程1、接地装置安装(1)首先,根据设计要求确定接地极的位置和数量。
接地极通常采用角钢、钢管等材料,打入地下一定深度。
(2)然后,将接地极之间通过接地线连接起来,形成接地网。
接地线应采用扁钢或圆钢,并做好焊接和防腐处理。
2、引下线安装(1)引下线一般利用建筑物的结构柱内主筋作为引下线,也可以单独设置专用引下线。
(2)引下线应上下贯通,并与接地网可靠连接。
在连接处应进行焊接,焊接长度应符合规范要求。
3、避雷带安装(1)在建筑物的屋顶、女儿墙等部位安装避雷带,避雷带通常采用镀锌圆钢或扁钢。
(2)避雷带应沿建筑物的屋脊、屋檐等部位敷设,支架间距应均匀一致,固定牢固。
4、等电位联结(1)在建筑物内设置等电位联结箱,将各类金属管道、设备外壳、金属构件等与接地系统进行等电位联结。
(2)等电位联结线应采用铜芯导线,并确保连接可靠。
四、施工要点1、焊接质量所有的焊接部位应饱满、牢固,不得有虚焊、夹渣、气孔等缺陷。
焊接完成后,应及时清理焊渣,并进行防腐处理。
2、接地电阻测试施工完成后,应进行接地电阻测试,接地电阻值应符合设计要求。
如不符合要求,应采取增加接地极数量、换土等措施进行处理,直至合格为止。
3、材料质量严格把控所用材料的质量,杜绝使用不合格产品。
4、施工安全(1)施工人员在高处作业时,应系好安全带,佩戴安全帽。
防雷接地工程技术交底一、任务背景为了保障建筑物和设备的安全运行,防雷接地工程是非常重要的一项工作。
本次任务是对防雷接地工程技术进行详细交底,确保工程施工人员具备必要的知识和技能,能够正确、安全地进行防雷接地工程的施工。
二、技术要求1. 接地电阻要求:根据国家标准,建筑物的接地电阻应小于10Ω,设备的接地电阻应小于1Ω。
2. 接地材料:使用导电性能良好的材料,如铜杆、铜板等,材料应符合国家标准。
3. 接地方式:常用的接地方式有水平接地、竖直接地和混合接地。
根据具体情况选择合适的接地方式。
4. 接地装置:接地装置应安装在建筑物附近,远离树木、高压电源等干扰物,确保接地效果良好。
5. 接地网布置:接地网应按照规定的布置要求进行铺设,确保接地电阻均匀分布。
6. 接地测试:在施工完成后,必须进行接地测试,确保接地电阻符合要求。
三、施工流程1. 前期准备:确定接地工程的具体位置和范围,编制施工方案,并购买所需材料和设备。
2. 土壤处理:根据土壤的电阻率进行土壤处理,如加入导电剂或更换土壤。
3. 接地装置安装:根据接地方式选择合适的接地装置,并按照规定的要求进行安装。
4. 接地网铺设:根据建筑物的结构和要求,合理布置接地网,并确保接地电阻均匀分布。
5. 接地材料连接:将接地装置和接地网的导线连接紧密,并采取防腐措施,确保连接牢固可靠。
6. 接地测试:使用专业的接地测试仪器进行接地电阻测试,记录测试结果并进行分析。
7. 完工验收:根据测试结果判断接地工程是否合格,如不合格则进行必要的修复和调整,直至符合要求。
四、安全注意事项1. 施工人员必须具备相关的防雷接地工程知识和技能,严禁未经培训的人员进行施工。
2. 在施工过程中,必须佩戴好防护用具,如安全帽、防护手套等。
3. 施工现场必须保持整洁,材料和设备摆放整齐,避免发生意外事故。
4. 施工过程中,严禁使用损坏的接地材料和设备,必要时进行更换。
5. 施工人员应严格按照施工方案进行作业,不得擅自更改。
编制人、批准人、批准时间、执行时间、标准名称及编号;3.企业标准的质量水平不得低于国家施工质量验收规范的规定要求;
4.施工单位当前如无企业标准,可暂选用国家有关部委、省市及其他企业公开发布的标准,但选用标准的质量水平不得低于国家
φ编制人、批准人、批准时间、执行时间、标准名称及编号;3.企业标准的质量水平不得低于国家施工质量验收规范的规定要求;
4.施工单位当前如无企业标准,可暂选用国家有关部委、省市及其他企业公开发布的标准,但选用标准的质量水平不得低于国家
编制人、批准人、批准时间、执行时间、标准名称及编号;3.企业标准的质量水平不得低于国家施工质量验收规范的规定要求;
编制人、批准人、批准时间、执行时间、标准名称及编号;3.企业标准的质量水平不得低于国家施工质量验收规范的规定要求;
4.施工单位当前如无企业标准,可暂选用国家有关部委、省市及其他企业公开发布的标准,但选用标准的质量水平不得低于国家
编制人、批准人、批准时间、执行时间、标准名称及编号;3.企业标准的质量水平不得低于国家施工质量验收规范的规定要求;
4.施工单位当前如无企业标准,可暂选用国家有关部委、省市及其他企业公开发布的标准,但选用标准的质量水平不得低于国家
编制人、批准人、批准时间、执行时间、标准名称及编号;3.企业标准的质量水平不得低于国家施工质量验收规范的规定要求;
4.施工单位当前如无企业标准,可暂选用国家有关部委、省市及其他企业公开发布的标准,但选用标准的质量水平不得低于国家。