Excel公开课教案(表格式)
- 格式:doc
- 大小:35.50 KB
- 文档页数:5
Excel公开课教案(表格式)章节一:Excel简介1.1 课程目标:了解Excel的基本功能和用途。
熟悉Excel的工作界面和操作。
1.2 教学内容:Excel的定义和功能。
Excel的优点和应用场景。
Excel的工作界面介绍。
Excel的基本操作(打开、新建、保存、关闭文件)。
1.3 教学活动:讲解Excel的定义和功能。
演示Excel的工作界面和操作。
学生实际操作练习。
章节二:单元格的基本操作2.1 课程目标:学会单元格的选取、编辑、格式化等基本操作。
2.2 教学内容:单元格的选取和编辑(输入数据、修改数据、删除数据)。
单元格的格式化(字体、颜色、对齐、边框)。
2.3 教学活动:讲解单元格的选取和编辑操作。
学生实际操作练习。
章节三:公式和函数3.1 课程目标:学会使用Excel中的公式和函数进行数据计算。
3.2 教学内容:公式的概念和组成(公式语法、引用单元格)。
常用函数(SUM、AVERAGE、COUNT、IF等)。
3.3 教学活动:讲解公式的概念和组成。
演示常用函数的使用。
学生实际操作练习。
章节四:数据分析工具4.1 课程目标:学会使用Excel中的数据分析工具进行数据处理和分析。
4.2 教学内容:数据分析工具的概念和用途(图表、数据透视表、条件格式等)。
图表的类型和创建(柱状图、折线图、饼图等)。
数据透视表的创建和操作。
条件格式的应用。
4.3 教学活动:讲解数据分析工具的概念和用途。
演示数据透视表的创建和操作。
演示条件格式的应用。
学生实际操作练习。
章节五:数据共享和协作5.1 课程目标:学会使用Excel进行数据共享和协作。
5.2 教学内容:数据共享的方式(文件共享、网络共享、云存储等)。
协作的功能和操作(共享工作簿、允许多个用户编辑等)。
5.3 教学活动:讲解数据共享的方式。
演示数据共享和协作的操作。
学生实际操作练习。
章节六:条件格式与数据突出显示6.1 课程目标:学会使用条件格式来突出显示数据。
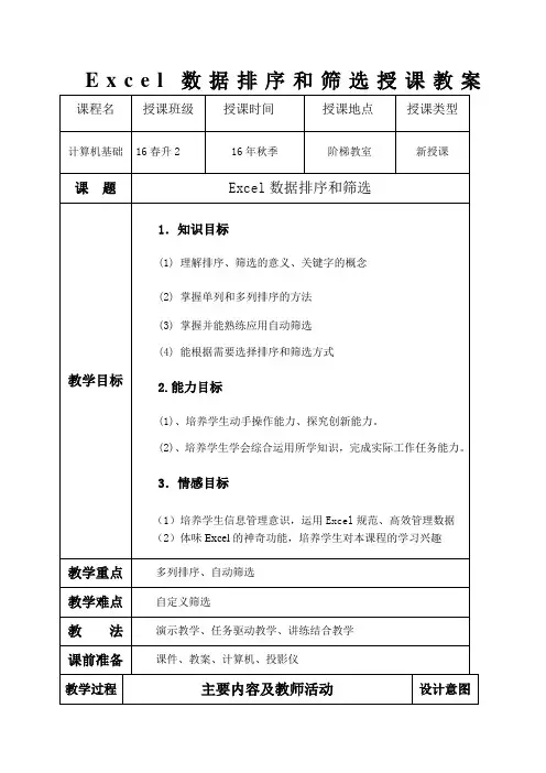
Excel 数据排序和筛选授课教案
课程名授课班级授课时间授课地点授课类型计算机基础16 春升 216 年秋季阶梯教室新授课
课题
教学目标
教学重点教学难点教法课前准备
Excel 数据排序和筛选
1.知识目标
(1)理解排序、筛选的意义、关键字的概念
(2)掌握单列和多列排序的方法
(3)掌握并能熟练应用自动筛选
(4)能根据需要选择排序和筛选方式
2.能力目标
(1)、培养学生动手操作能力、探究创新能力。
(2)、培养学生学会综合运用所学知识,完成实际工作任务能力。
3.情感目标
(1)培养学生信息管理意识,运用Excel 规范、高效管理数据(2)体味 Excel 的神奇功能,培养学生对本课程的学习兴趣
多列排序、自动筛选
自定义筛选
演示教学、任务驱动教学、讲练结合教学
课件、教案、计算机、投影仪
1。
表格式教案(一)表格式教案一、教学目标1.了解表格式的定义和特点;2.掌握表格的创建和编辑方法;3.能够使用表格式编写信息。
二、教学内容1.什么是表格式2.表格的创建方法3.表格的编辑方法三、教学步骤步骤一:介绍表格式1.通过事例引入表格式,让学生对表格式有初步了解。
步骤二:表格的创建方法1.在Markdown中,可以使用|和-来创建表格;2.示例:创建一个简单的二行二列表格。
步骤三:表格的编辑方法1.修改表头样式:加粗、居中、斜体等;2.合并单元格;3.添加背景颜色;4.调整表格边框样式。
步骤四:信息编写1.学生根据课堂练习,使用表格式编写一段信息。
四、教学评估1.针对教学内容进行小测验,测试学生对表格式的掌握程度;2.教师评估学生在信息编写中使用表格的技巧和能力。
五、教学反思1.总结学生的学习情况,确定是否达到教学目标;2.针对学生掌握不足的内容进行重点强化。
六、教学资源1.课件或黑板;2.讲义或教材;3.笔和纸;4.计算机和投影仪(可选)。
七、教学延伸1.引导学生在线上寻找更多表格式的应用场景,并尝试创建和编辑表格;2.给予学生更多练习机会,加深对表格式的理解和熟练应用;3.鼓励学生尝试在其他环境中使用表格式,如Word文档、Excel等。
八、课后作业1.要求学生完成一篇短文,在文章中使用表格来显示信息;2.学生可以选择自己感兴趣的话题,以提高学习兴趣。
九、教学扩展1.可以引导学生学习更高级的表格式技巧,如合并跨行或跨列的单元格、添加公式等;2.引导学生学习使用Markdown编辑器或其他工具的高级功能,以提高表格式的创建和编辑效率。
十、备注本教案适用于中学或大学教育阶段,在教学过程中可以根据实际情况进行调整和适应,保证教学活动的流畅进行。
EXCEL公开课计算机教案第一章:EXCEL基本操作1.1 教学目标让学生掌握EXCEL的启动与退出熟悉EXCEL的工作界面学会在工作簿中创建、打开、保存和关闭工作表1.2 教学内容启动与退出EXCEL认识EXCEL工作界面创建、打开、保存和关闭工作表1.3 教学方法讲解演示学生实操练习1.4 教学步骤1. 讲解演示EXCEL的启动与退出方法2. 介绍EXCEL工作界面及各部分功能3. 演示创建、打开、保存和关闭工作表的操作4. 学生实操练习第二章:数据输入与编辑2.1 教学目标让学生掌握数据输入的基本方法学会使用填充柄和填充序列熟悉数据的编辑和删除操作2.2 教学内容数据输入的基本方法填充柄和填充序列的使用数据的编辑和删除2.3 教学方法讲解演示学生实操练习2.4 教学步骤1. 讲解演示数据输入的基本方法2. 介绍填充柄和填充序列的使用方法3. 演示数据的编辑和删除操作4. 学生实操练习第三章:单元格格式设置3.1 教学目标让学生掌握单元格格式设置的方法学会调整单元格的大小熟悉字体、颜色、边框等格式的设置3.2 教学内容单元格格式设置的方法调整单元格大小字体、颜色、边框等格式的设置3.3 教学方法讲解演示学生实操练习3.4 教学步骤1. 讲解演示单元格格式设置的方法2. 介绍调整单元格大小的操作3. 演示字体、颜色、边框等格式的设置4. 学生实操练习第四章:公式与函数应用4.1 教学目标让学生掌握公式的输入与编辑方法学会使用常用函数熟悉单元格引用和名称管理4.2 教学内容公式的输入与编辑方法常用函数的使用单元格引用和名称管理4.3 教学方法讲解演示学生实操练习4.4 教学步骤1. 讲解演示公式的输入与编辑方法2. 介绍常用函数的使用方法3. 演示单元格引用和名称管理的操作4. 学生实操练习第五章:数据排序与筛选5.1 教学目标让学生掌握数据排序的方法学会使用自动筛选和高级筛选熟悉筛选后的数据操作5.2 教学内容数据排序的方法自动筛选和高级筛选的使用筛选后的数据操作5.3 教学方法讲解演示学生实操练习5.4 教学步骤1. 讲解演示数据排序的方法2. 介绍自动筛选和高级筛选的使用方法3. 演示筛选后的数据操作4. 学生实操练习第六章:图表制作与数据可视化6.1 教学目标让学生掌握图表的基本类型和创建方法学会使用图表工具进行数据可视化熟悉图表的编辑和格式设置6.2 教学内容图表的基本类型和创建方法图表工具的使用图表的编辑和格式设置6.3 教学方法讲解演示学生实操练习6.4 教学步骤1. 讲解演示图表的基本类型和创建方法2. 介绍图表工具的使用方法3. 演示图表的编辑和格式设置操作4. 学生实操练习第七章:数据透视表和数据透视图7.1 教学目标让学生掌握数据透视表的创建和应用学会使用数据透视图进行数据分析熟悉数据透视表和数据透视图的格式设置7.2 教学内容数据透视表的创建和应用数据透视图的使用数据透视表和数据透视图的格式设置7.3 教学方法讲解演示学生实操练习7.4 教学步骤1. 讲解演示数据透视表的创建和应用方法2. 介绍数据透视图的使用方法3. 演示数据透视表和数据透视图的格式设置操作4. 学生实操练习第八章:宏和VBA编程8.1 教学目标让学生了解宏的概念和基本操作学会使用VBA编写简单的自动化脚本熟悉宏的运行和调试8.2 教学内容宏的概念和基本操作VBA编程基础宏的运行和调试8.3 教学方法讲解演示学生实操练习8.4 教学步骤1. 讲解演示宏的概念和基本操作2. 介绍VBA编程基础3. 演示宏的运行和调试操作4. 学生实操练习第九章:数据共享与协同工作9.1 教学目标让学生了解EXCEL数据共享的方式和注意事项学会使用共享工作簿和云计算平台进行协同工作熟悉数据共享的权限管理和安全问题9.2 教学内容EXCEL数据共享的方式和注意事项共享工作簿的使用云计算平台和协同工作9.3 教学方法讲解演示学生实操练习9.4 教学步骤1. 讲解演示EXCEL数据共享的方式和注意事项2. 介绍共享工作簿的使用方法3. 演示云计算平台和协同工作的操作4. 学生实操练习第十章:EXCEL高级应用技巧10.1 教学目标让学生掌握一些EXCEL高级应用技巧学会使用公式和函数处理复杂数据熟悉快捷键和高效操作方法10.2 教学内容EXCEL高级应用技巧复杂数据的处理方法快捷键和高效操作方法10.3 教学方法讲解演示学生实操练习10.4 教学步骤1. 讲解演示EXCEL高级应用技巧2. 介绍复杂数据的处理方法3. 演示快捷键和高效操作方法4. 学生实操练习重点和难点解析第一章:EXCEL基本操作重点:EXCEL的启动与退出方法,工作簿的创建、打开、保存和关闭。
表格式教案模板表格式教案模板课程名称:________时间:_________教学目标:1. 学会使用表格进行数据的整理和呈现。
2. 学会设计和创建表格来呈现各种类型的数据。
3. 学会使用Excel等电子表格软件进行数据处理和分析。
重点内容:1. 表格的基本概念和结构。
2. 表格的设计和创建。
3. 表格数据的整理和呈现。
教学步骤:一、导入新知识(5分钟)1. 引导学生回顾上次课的内容。
2. 通过展示一组数据,让学生讨论最有效的方式呈现这组数据。
3. 引入表格的概念和作用。
二、教学重点(15分钟)1. 讲解表格的基本结构和元素,包括表头、行、列、单元格等。
2. 介绍常见的表格类型和用途,如数据表、时间表、产品销售表等。
3. 指导学生如何设计和创建一个简单的表格。
三、教学过程(30分钟)1. 指导学生使用Excel等电子表格软件创建一个数据表。
2. 教授基本的表格操作技巧,如插入行和列、合并单元格、设置表格样式等。
3. 指导学生使用公式和函数对表格数据进行处理和分析。
四、巩固练习(20分钟)1. 给学生分发一些实际数据,要求他们使用表格进行整理和呈现。
2. 引导学生讨论不同表格类型的优缺点,以及如何根据数据类型选择适当的表格形式。
五、拓展延伸(10分钟)1. 示范一些高级的表格操作技巧,如数据透视表和条件格式。
2. 鼓励学生探索更多的表格应用领域,并分享自己的发现和经验。
六、总结反思(5分钟)1. 让学生回顾今天学到的知识和技能。
2. 鼓励学生思考表格技术在日常生活和工作中的应用。
教学资源:1. 电子表格软件(如Excel)和电脑实验室。
2. 实际数据和练习材料。
教学反馈:1. 教师观察和记录学生在课堂上的参与和表现。
2. 学生针对课程内容和教学方式的反馈。
3. 帮助学生解决实际问题和困惑。
备注:教案中的时间仅供参考,教师可根据实际情况进行调整。
EXCEL公开课计算机教案第一章:Excel基本概念与界面操作1.1 教学目标让学生了解Excel的基本概念熟悉Excel的界面布局掌握Excel的基本操作1.2 教学内容Excel的定义与功能Excel的界面布局启动与退出Excel工作簿、工作表与单元格的概念单元格的选定、编辑与格式化快速访问工具栏与功能菜单的使用1.3 教学活动讲解Excel的基本概念与功能示范Excel的界面布局与操作学生跟随老师操作,进行实际操作练习1.4 教学评估观察学生在操作中的正确性学生完成简单的Excel操作任务,如创建一个新的工作簿,编辑单元格等第二章:数据输入与编辑2.1 教学目标让学生掌握数据在Excel中的输入方法学会编辑和格式化数据了解数据验证规则2.2 教学内容数据输入的基本方法文本、数字和日期的输入自动填充柄的使用数据验证规则的设置编辑和格式化数据的方法查找和替换功能的使用2.3 教学活动演示和讲解数据输入与编辑的方法学生跟随老师操作,进行实际操作练习练习使用自动填充柄和数据验证规则2.4 教学评估观察学生在数据输入与编辑中的正确性学生完成数据输入与编辑的任务,如录入一份学生名单并格式化等第三章:公式与函数3.1 教学目标让学生掌握Excel中公式的输入与编辑学会使用常用函数了解公式与函数的错误处理3.2 教学内容公式的输入与编辑方法单元格引用的方式常用数学函数的使用常用日期和时间函数的使用文本函数的使用错误处理与公式审核3.3 教学活动讲解公式的输入与编辑方法演示常用函数的使用学生跟随老师操作,进行实际操作练习练习错误处理与公式审核3.4 教学评估观察学生在使用公式与函数中的正确性学生完成公式与函数的应用任务,如计算销售额、学绩报告等第四章:数据排序与筛选4.1 教学目标让学生学会在Excel中进行数据排序掌握数据筛选的方法了解高级筛选和自定义筛选4.2 教学内容数据排序的方法与规则单列和多列排序数据筛选的基本操作自动筛选和高级筛选自定义筛选的设置数据排序与筛选的综合应用4.3 教学活动讲解数据排序与筛选的方法学生跟随老师操作,进行实际操作练习练习高级筛选和自定义筛选的设置4.4 教学评估观察学生在数据排序与筛选中的正确性学生完成数据排序与筛选的任务,如对学绩进行排序和筛选等第五章:图表的创建与编辑5.1 教学目标让学生掌握Excel中图表的创建与编辑方法学会使用不同类型的图表了解图表的格式化和调整5.2 教学内容图表的创建方法柱状图、折线图、饼图等常用图表类型的使用图表的编辑与调整图表格式化的方法图表数据的更新与替换5.3 教学活动讲解图表的创建与编辑方法演示不同类型图表的使用学生跟随老师操作,进行实际操作练习练习图表格式化和数据的更新与替换5.4 教学评估观察学生在创建与编辑图表中的正确性学生完成图表的创建与编辑任务,如根据销售数据创建柱状图等第六章:数据透视表和数据透视图6.1 教学目标让学生了解数据透视表和数据透视图的功能学会创建和编辑数据透视表和数据透视图掌握数据透视表和数据透视图的格式化6.2 教学内容数据透视表和数据透视图的定义与功能创建数据透视表和数据透视图的方法数据透视表和数据透视图的编辑与调整数据透视表和数据透视图的格式化数据透视表和数据透视图的综合应用6.3 教学活动讲解数据透视表和数据透视图的定义与功能演示创建和编辑数据透视表和数据透视图的方法学生跟随老师操作,进行实际操作练习练习数据透视表和数据透视图的格式化6.4 教学评估观察学生在创建和编辑数据透视表和数据透视图中的正确性学生完成数据透视表和数据透视图的任务,如根据销售数据创建数据透视表等第七章:条件格式和数据验证7.1 教学目标让学生了解条件格式和数据验证的功能学会使用条件格式和数据验证掌握条件格式和数据验证的设置7.2 教学内容条件格式的定义与功能条件格式的应用方法数据验证的定义与功能数据验证的应用方法条件格式和数据验证的综合应用7.3 教学活动讲解条件格式和数据验证的定义与功能演示条件格式和数据验证的应用方法学生跟随老师操作,进行实际操作练习练习条件格式和数据验证的设置7.4 教学评估观察学生在使用条件格式和数据验证中的正确性学生完成条件格式和数据验证的任务,如对学绩进行条件格式设置等第八章:工作表的页面设置与打印8.1 教学目标让学生了解工作表的页面设置与打印功能学会设置工作表的页面布局掌握工作表的打印设置8.2 教学内容工作表的页面设置方法页面布局的调整页面边距的设置工作表的打印设置打印预览的使用8.3 教学活动讲解工作表的页面设置与打印功能演示工作表的页面布局与打印设置学生跟随老师操作,进行实际操作练习练习工作表的打印预览8.4 教学评估观察学生在页面设置与打印中的正确性学生完成工作表的页面设置与打印的任务,如打印一份学生名单等第九章:宏的使用与VBA编程9.1 教学目标让学生了解宏的功能和使用方法学会使用宏录制和执行操作掌握VBA编程基础9.2 教学内容宏的定义与功能宏的录制方法宏的执行与编辑VBA编程基础宏与VBA的综合应用9.3 教学活动讲解宏的定义与功能演示宏的录制与执行方法学生跟随老师操作,进行实际操作练习学习VBA编程基础9.4 教学评估观察学生在使用宏和VBA编程中的正确性学生完成宏的录制与执行的任务,如编写简单的VBA程序等第十章:Excel高级应用技巧让学生掌握Excel的高级应用技巧学会使用Excel的实用工具和功能了解Excel的扩展应用10.2 教学内容Excel的高级应用技巧使用Excel的实用工具和功能Excel的扩展应用,如数据连接、信息查询等Excel与其他应用程序的协作10.3 教学活动讲解Excel的高级应用技巧演示Excel的实用工具和功能的使用学生跟随老师操作,进行实际操作练习学习Excel的扩展应用10.4 教学评估观察学生在使用Excel高级应用技巧中的正确性学生完成Excel的第十一章:数据连接与外部数据11.1 教学目标让学生了解如何在Excel中使用数据连接学会从各种数据源导入数据掌握外部数据的使用和管理数据连接的概念与作用从文本文件、Access数据库、网站等导入数据使用数据透视表连接外部数据管理外部数据源数据连接的troubleshooting11.3 教学活动讲解数据连接的重要性和使用场景演示如何从不同数据源导入数据学生跟随老师操作,进行实际操作练习练习使用数据透视表连接外部数据11.4 教学评估观察学生在使用数据连接时的正确性学生完成数据连接的任务,如从文本文件导入销售数据等第十二章:信息查询与高级筛选12.1 教学目标让学生掌握如何在Excel中进行信息查询学会使用高级筛选功能掌握高级筛选的参数设置12.2 教学内容使用公式和函数进行信息查询高级筛选的概念与作用高级筛选的参数设置方法高级筛选的应用实例12.3 教学活动讲解信息查询的常用方法演示高级筛选的功能和参数设置学生跟随老师操作,进行实际操作练习练习使用高级筛选解决实际问题12.4 教学评估观察学生在信息查询和高级筛选中的正确性学生完成高级筛选的任务,如筛选出销售业绩最佳的前10名员工等第十三章:Excel与Web技术13.1 教学目标让学生了解Excel与Web技术的结合学会在Excel中使用Web数据掌握在Excel中创建和使用Web查询13.2 教学内容Excel与Web技术的关系在Excel中使用Web数据的方法创建和使用Web查询Excel通过Web技术获取数据的实例13.3 教学活动讲解Excel与Web技术的结合的重要性和应用场景演示如何在Excel中使用Web数据和创建Web查询学生跟随老师操作,进行实际操作练习练习使用Excel通过Web技术获取数据13.4 教学评估观察学生在使用Excel与Web技术时的正确性学生完成通过Web技术获取数据的任务,如从某个财经网站获取股票信息等第十四章:Excel在决策分析中的应用14.1 教学目标让学生了解Excel在决策分析中的作用学会使用Excel进行基本的决策分析掌握Excel中的假设分析工具14.2 教学内容Excel在决策分析中的应用场景使用Excel进行决策分析的基本方法假设分析工具的概念与作用使用假设分析工具进行决策分析的实例14.3 教学活动讲解Excel在决策分析中的应用和假设分析工具的重要性演示如何使用假设分析工具进行决策分析学生跟随老师操作,进行实际操作练习练习使用假设分析工具解决实际决策问题14.4 教学评估观察学生在使用Excel进行决策分析时的正确性学生完成使用假设分析工具进行决策分析的任务,如根据不同条件计算利润等第十五章:Excel的协作与共享15.1 教学目标让学生了解如何在团队中使用Excel进行协作和共享学会使用OneDrive、SharePoint等平台进行Excel文件的共享和协作掌握Excel的实时编辑和评论功能15.2 教学内容Excel协作与共享的概念和重要性使用OneDrive、SharePoint等平台进行文件共享的方法设置共享工作簿的权限和编辑模式使用Excel的实时编辑和评论功能进行协作15.3 教学活动讲解Excel协作与共享的重要性和实际应用场景演示如何使用OneDrive、SharePoint等平台进行文件共享学生跟随老师操作,进行实际操作练习练习使用实时编辑和评论功能进行协作15.4 教学评估观察学生在使用Excel协作与共享时的正确性学生完成使用Excel协作与共享的任务,如与团队成员共同编辑一份报告等重点和难点解析本文主要介绍了Excel公开课计算机教案,包括Excel的基本概念与界面操作、数据输入与编辑、公式与函数、数据排序与筛选、图表的创建与编辑、数据透视表和数据透视图、条件格式和数据验证、工作表的页面设置与打印、宏的使用与VBA编程、数据连接与外部数据、信息查询与高级筛选、Excel与Web技术、Excel在决策分析中的应用以及Excel的协作与共享等十五个章节。
格式化工作表公开课教案一、教学目标:1. 让学生了解和掌握工作表的基本概念。
2. 培养学生熟练操作Excel进行工作表格式化的能力。
3. 培养学生根据实际需求调整工作表格式的技巧。
二、教学内容:1. 工作表的基本概念。
2. 工作表的格式化方法。
3. 工作表格式的调整技巧。
三、教学重点与难点:1. 工作表的基本概念。
2. 工作表的格式化方法。
3. 工作表格式的调整技巧。
四、教学方法与手段:1. 采用案例教学法,让学生通过实际操作掌握格式化工作表的方法。
2. 使用多媒体教学手段,为学生提供直观的操作演示。
3. 引导学生进行小组讨论,分享格式化工作表的心得体会。
五、教学过程:1. 导入新课:简要介绍工作表的基本概念。
2. 讲解与演示:讲解工作表的格式化方法,并进行操作演示。
3. 学生练习:让学生动手实践,进行工作表的格式化操作。
4. 小组讨论:引导学生分享操作心得,讨论格式化工作表的技巧。
5. 总结与拓展:总结本节课所学内容,布置课后作业,拓展学生知识。
教学评价:通过学生在实践操作中的表现,以及课后作业的完成情况,评价学生对格式化工作表的掌握程度。
六、教学评价:1. 通过学生在实践操作中的表现,以及课后作业的完成情况,评价学生对格式化工作表的掌握程度。
2. 结合学生的课堂参与度和小组讨论的表现,评估学生对工作表格式化方法的理解深度和实际应用能力。
七、教学反馈与改进:1. 根据学生的表现和教学评价结果,及时收集学生的反馈意见,了解学生在学习过程中的困难和问题。
2. 根据学生的反馈和教学评价,调整教学方法和策略,优化教学内容,提高教学效果。
3. 针对学生的共性问题,进行针对性的辅导和讲解,确保学生能够扎实掌握格式化工作表的知识和技能。
八、课后作业:1. 请学生利用所学知识,对一个给定的Excel工作表进行格式化,包括字体、颜色、单元格边框等。
2. 要求学生在格式化过程中,注重工作表的美观性和可读性,提高数据展示的效果。
Excel公开课教案(表格式)章节一:Excel基础知识1.1 认识Excel界面熟悉Excel的工作界面,包括菜单栏、工具栏、单元格、工作表等。
学习如何新建、打开、保存和关闭Excel文件。
1.2 单元格的操作学习如何选择、编辑、格式化和删除单元格。
学习如何通过拖拽、复制和粘贴来移动或复制单元格的内容。
1.3 数据输入与编辑学习如何在单元格中输入和编辑文本、数字、日期和时间。
学习如何使用自动填充、数据验证和条件格式等功能。
章节二:公式和函数2.1 公式的使用学习如何使用基本的算术运算符、比较运算符和文本运算符。
学习如何使用单元格引用、相对引用、绝对引用和混合引用。
2.2 函数的使用学习如何使用常用函数,如SUM、AVERAGE、COUNT、MAX、MIN等。
学习如何使用函数嵌套和数组公式。
章节三:数据处理与分析3.1 排序和筛选学习如何对数据进行排序和筛选,以便更好地查看和分析数据。
学习如何根据不同条件进行排序和筛选。
3.2 数据透视表学习如何使用数据透视表来汇总、分析和报告数据。
学习如何自定义数据透视表的字段和项。
章节四:图表和图形4.1 图表的基础知识学习如何选择和创建不同类型的图表,如柱状图、折线图、饼图等。
学习如何修改图表的、图例、坐标轴和网格线等。
4.2 图表的高级应用学习如何使用图表模板和设计选项来美化图表。
学习如何添加数据标签、趋势线和误差线等图表元素。
章节五:保护和共享Excel文件5.1 文件保护学习如何使用密码保护、标记为最终版和保护工作表等功能来保护Excel文件。
学习如何限制对文件的编辑和打印权限。
5.2 共享和协作学习如何使用共享工作簿和实时协作功能来与他人共同编辑Excel文件。
学习如何使用OneDrive、SharePoint等平台来共享和协作Excel 文件。
章节六:条件格式与数据突出显示6.1 条件格式的应用学习如何使用条件格式来根据特定条件自动更改单元格的格式。
E x c e l数据排序和筛选授课教案复习提问1、在输入公式时应该注意什么?2、求和函数和求平均函数是怎样表示的?温故知新,为本课的学习准备导入新课教师展示课件(学生成绩表和教师工资表)通过前面的学习我们已经掌握了Excel中数据的输入和计算,这些数据在表格中是按输入顺序排列的,也是没有规律的,那么怎样从众多的数据中快速的找到我们需要的数据呢?这就是我们今天要学习的内容:创设情景,激发兴趣,引出了本课题。
讲授新课讲授新课讲授新课讲授新课一、数据排序(一) 单列数据排序:1、方法把光标移到要排序数据列任意单元格,单击常用工具栏中的“升序”按钮或“降序”按钮即可.2、举列操作演示成绩表中分别按“性别”升序、“语文”降序、“机械基础”升序、“总分”降序单列排序3、提示:注意观察每次排列后数据的顺序变化【提问:当总分相同时我们怎么办呢?】(二)多列同时排序1、方法(1)单击【数据】|【排序】弹出如下“排序”对话框这里的“关键字”就是排序的条件依据。
(2)按要求从“主要关键字”下拉列表中选择排序的主要依据和排列顺序,从“次要关键字”下拉列表中选择排序的第二依据和排列顺序。
(3)单击“确定”按钮。
(说明:当主要关键字出现相同数据时,就按次要关键字的设置排序。
如有必要,还可以设置“第三关键字”和排列顺序。
)2、举列演示(1)成绩表中,按性别升序排序,性别相同按数学降序强调两按钮的记忆方法承上启下,引入新知识重点之一,结合图示讲解更直观这里体现单列与多列排序的区别理论联系实际操作中容易出现的问题特别提示,引起重视锻炼学生的胆量和操作能力故设悬念,勾起学下面知识的欲望重点之二讲练结合本课难点详写典型案例课堂小结本课我们学习了Excel中数据的排序和筛选,排序有单列和多列排序,筛选有自动筛选和高级筛选,在实际运用中可根据需要灵活选择不同的方式更快速、更方便地进行数据查询、数据管理数据分析,从而提高我们的工作效率。
格式化工作表公开课教案一、教学目标1. 让学生了解工作表的基本概念,掌握工作表的名称、结构及功能。
2. 培养学生熟练操作Excel软件,对工作表进行格式化的能力。
3. 培养学生掌握工作表格式化的常用方法,提高数据处理和展示的效率。
二、教学内容1. 工作表的基本概念与结构2. 工作表的命名与选择3. 单元格的格式化4. 行、列的格式化5. 工作表背景的设置6. 字体、字号、颜色等格式化设置7. 边框、底纹的格式化8. 数据格式的设置9. 条件格式化10. 工作表的拆分与合并11. 工作表的隐藏与显示12. 工作表的复制与移动13. 工作表中的快捷键使用14. 工作表格式化在实际应用中的案例分析15. 练习与拓展三、教学重点与难点1. 重点:工作表的基本概念、结构及功能,单元格、行、列的格式化设置,工作表背景、字体、颜色等格式化设置。
2. 难点:条件格式化,工作表的拆分与合并,工作表的隐藏与显示,工作表的复制与移动,快捷键的使用。
四、教学方法1. 采用讲授法,讲解工作表的基本概念、结构及功能,格式化设置的方法和技巧。
2. 采用演示法,展示工作表格式化的具体操作步骤,让学生跟随操作。
3. 采用案例分析法,分析实际应用中工作表格式化的问题,引导学生运用所学知识解决实际问题。
4. 采用练习法,让学生动手实践,巩固所学知识。
五、教学准备1. 准备一台投影仪,用于展示操作过程。
2. 准备Excel软件,确保教学过程中可以使用。
3. 准备教学PPT,包含教学内容、案例分析、练习题等。
4. 准备相关教材、辅导资料,以便学生课后复习。
六、教学过程1. 导入:简要介绍工作表的基本概念和功能,激发学生兴趣。
2. 新课导入:讲解工作表的命名和选择方法,让学生熟悉工作表的基本操作。
3. 讲解单元格的格式化设置,包括字体、颜色、对齐方式等,并进行演示。
4. 讲解行、列的格式化设置,包括高度、宽度、隐藏等,并进行演示。
5. 讲解工作表背景的设置,包括颜色、图案等,并进行演示。
计算机基础教案-Excel工作表的格式化及公式的使用一、教学目标1. 让学生了解Excel工作表的基本概念,掌握Excel的界面及功能。
2. 学会对Excel工作表进行格式化,包括单元格格式、字体、颜色、边框等。
3. 掌握Excel中公式的输入与编辑,了解常用函数及其应用。
4. 能够运用Excel解决实际问题,提高工作效率。
二、教学内容1. Excel工作表的基本概念及界面功能介绍2. 单元格格式化的方法,包括字体、颜色、对齐、边框等3. 公式的输入与编辑,重点讲解常用函数(如SUM、AVERAGE、COUNT等)4. 实际操作演练,运用Excel解决简单计算问题三、教学方法1. 采用讲授法,讲解Excel的基本概念、格式化方法及公式使用。
2. 示范法,教师演示操作过程,学生跟随练习。
3. 练习法,学生独立完成练习题,巩固所学知识。
4. 案例分析法,分析实际问题,引导学生运用Excel解决实际问题。
四、教学准备1. 准备教学PPT,展示Excel的基本概念、格式化方法及公式使用。
2. 准备练习题及案例,用于学生练习和分析。
3. 确保每台计算机都安装有Excel软件。
五、教学步骤1. 导入:介绍Excel工作表的基本概念及界面功能。
2. 新课讲解:讲解单元格格式化的方法,包括字体、颜色、对齐、边框等。
3. 公式讲解:讲解公式的输入与编辑,重点讲解常用函数(如SUM、AVERAGE、COUNT等)。
4. 实操演示:教师演示如何运用Excel解决简单计算问题。
5. 练习时间:学生独立完成练习题,巩固所学知识。
6. 案例分析:分析实际问题,引导学生运用Excel解决实际问题。
7. 总结:回顾本节课所学内容,强调重点知识点。
8. 作业布置:布置相关练习题,巩固所学知识。
9. 课堂互动:鼓励学生提问,解答学生疑问。
10. 课后反馈:收集学生反馈,为下一节课的教学做好准备。
六、教学评估1. 课堂练习:通过实时操作和解决问题,评估学生对Excel工作表格式化和公式使用的掌握程度。
《设置Excel工作表格式》教学设计教学内容:Excel工作表格式的设置教学目标:学会美化Excel表格教学重难点:单元格的对齐、合并,单元格格式的设置教学过程设计:1.承接上节课所学内容,让学生演示自己的作品。
2.一起评析作品,指出不足:表格的美观,从而引出本课教学内容(美化表格)3.出示课前准备的作品,和学生一起欣赏。
提出本课教学任务,如何设置和美化表格4.明确本课学习任务:(1)字体、字号、颜色设置(2)单元格的对齐方式(3)单元格的几种特殊格式(百分比、货币样式等)(4)表格边框与底纹的设置5.引导学生自已动手去设置美化已做好的表格字体、字号、颜色的设置,在前面Word的学习当中已经学过,无需在课堂上重复讲解。
单元格的对齐方式也与Word中基本相似。
以上两部内容可引导学生自己去尝试学习,从而锻炼学生自主学习的能力。
表格特殊格式的学习可不局限于教材中提到的几种,在学习当中可以让学生去尝试设置其它的特殊格式,并观察其效果。
让学生在掌握方法的基础上,自由发挥和尝试,从而满足学生的求知欲和好奇心。
6.及时引导学生发现问题,并一起分析和解决问题格式刷的使用,这部分内容在讲解之前可适当作些引导,有些操作可能会重复使用很多次,那么有没有更好的方法,在此引出格式刷的作用,紧接着讲解格式刷的使用方法。
7.留给学生足够的时间和空间课堂上教师的作用是引导,引导学生去学习,引导学生去发现问题、去解决问题。
同时还应留给学生一定的时间和发挥的空间,课堂上可以让学生分组学习和讨论,每组推荐一到两名同学或自告奋勇,来演示自己的作品和方法。
这样更容易激发学生的学习兴趣和创新能力。
由于时间仓促,本教学设计必定存在很多漏洞,希望教师和各位同仁多提宝贵意见。
EXCEL公开课计算机教案一、教学目标:1. 让学生了解EXCEL的基本功能和操作界面。
2. 学生能够熟练使用EXCEL进行数据录入、编辑和格式化。
3. 学生能够掌握EXCEL的基本公式和函数的使用。
二、教学内容:1. EXCEL的基本功能和操作界面2. 数据录入和编辑3. 单元格格式化4. 基本公式的使用5. 常用函数的使用三、教学重点与难点:1. 教学重点:EXCEL的基本功能和操作界面,数据录入和编辑,单元格格式化,基本公式的使用,常用函数的使用。
2. 教学难点:单元格格式化,基本公式的使用,常用函数的使用。
四、教学准备:1. 准备一台计算机,安装有EXCEL软件。
2. 准备投影仪,用于展示教学内容。
3. 准备教学PPT,内容包括EXCEL的基本功能和操作界面,数据录入和编辑,单元格格式化,基本公式的使用,常用函数的使用。
五、教学过程:1. 教学导入:向学生介绍EXCEL的基本功能和操作界面,引导学生对EXCEL产生兴趣。
2. 教学讲解:通过教学PPT,讲解EXCEL的基本功能和操作界面,数据录入和编辑,单元格格式化,基本公式的使用,常用函数的使用。
3. 操作演示:在计算机上进行EXCEL操作演示,让学生跟随操作,掌握各项功能的使用方法。
4. 实践练习:布置实践练习题,让学生在计算机上操作练习,巩固所学知识。
教学评价:通过本节课的学习,学生能够熟练使用EXCEL进行数据录入、编辑和格式化,掌握基本公式和函数的使用。
在实践练习中,学生能够独立完成练习题,对EXCEL 的使用有了一定的掌握。
六、教学拓展:1. 介绍EXCEL的高级功能,如数据透视表、图表制作、条件格式等。
2. 引导学生探索EXCEL的更多功能,提高工作效率。
七、教学案例分析:1. 提供一个实际工作中的EXCEL应用案例,让学生分析并解决实际问题。
2. 引导学生思考如何将EXCEL应用于日常工作和学习中,提高自己的工作效率。
八、教学互动:1. 组织学生进行小组讨论,分享彼此在EXCEL使用中的经验和技巧。
E X C E L公开课教案表格
式
The latest revision on November 22, 2020
Excel数据排序和筛选授课教案
复习提问
1、在输入公式时应该注意什么
2、求和函数和求平均函数是怎样表示的
温故知新,为本课的学习准备
导入新课教师展示课件(学生成绩表和教师工资表)
通过前面的学习我们已经掌握了Excel中数据的输入和计算,这些数据在表格中是按输入顺序排列
的,也是没有规律的,那么怎样从众多的数据中快速
的找到我们需要的数据呢这就是我们今天要学习的内
容:
创设情景,激发兴趣,引出了本课题。
讲授新课讲授新课讲授新课讲授新课
一、数据排序
(一) 单列数据排序:
1、方法
把光标移到要排序数据列任意单元格,单击常用工
具栏中的“升序”按钮或“降序”按钮即
可.
2、举列操作演示
成绩表中分别按“性别”升序、“语文”降序、
强调两按
钮的记忆
方法
承上启
下,引入
新知识
重点之
方便地进行数据查询、数据管理数据分析,从而提高
我们的工作效率。
识
作业设计
1、P163 第7题知识的加深和巩固,教师得到反馈的另一途径
板书设计数据的排序和筛选
一、数据的排序
1、单列数据排序升降
2、多列同时排序
(1)数据→排序
(2)关键字:排序的条件依据
二、筛选本课重要题纲进行
板书。
计算机基础教案-Excel工作表的格式化及公式的使用一、教学目标1. 让学生了解Excel工作表的基本概念和界面布局。
2. 学会使用Excel进行数据输入和编辑。
3. 掌握Excel工作表的格式化方法。
4. 学会使用Excel中的常用公式。
二、教学内容1. Excel工作表的基本概念和界面布局2. 数据输入和编辑3. 工作表的格式化4. 公式的使用三、教学重点与难点1. 重点:Excel工作表的基本操作,公式的高级应用。
2. 难点:公式的高级应用,如数组公式、名称管理。
四、教学方法与手段1. 讲授法:讲解Excel的基本概念、界面布局、数据输入和编辑、公式使用等。
2. 实践操作:让学生亲自动手操作,巩固所学知识。
3. 案例分析:分析实际案例,让学生更好地理解和应用Excel。
五、教学过程1. 导入:介绍Excel工作表的基本概念和界面布局。
2. 讲解数据输入和编辑:输入数据、修改数据、填充序列等。
3. 演示工作表格式化:设置单元格格式、调整行高列宽、条件格式等。
4. 讲解公式使用:常用公式、单元格引用、绝对引用与相对引用等。
5. 实践操作:让学生亲自动手操作,巩固所学知识。
6. 案例分析:分析实际案例,让学生更好地理解和应用Excel。
7. 总结与反馈:总结本节课所学内容,解答学生疑问,给予反馈。
教案仅供参考,具体教学过程中可根据实际情况进行调整。
六、教学活动1. 小组讨论:学生分组讨论如何使用Excel进行数据分析和解决实际问题。
2. 分享经验:各小组代表分享他们在实际操作中遇到的问题和解决方法。
七、教学评价1. 课堂参与度:观察学生在课堂上的积极参与程度和提问回答情况。
2. 实践操作:评估学生在实践操作中的表现,包括数据输入、格式化和公式使用等。
3. 课后作业:布置相关作业,让学生巩固所学知识,并对作业进行批改和反馈。
八、教学拓展1. 介绍其他电子表格软件:如Google表格、LibreOffice Calc等,让学生了解其功能和特点。
E x c e l数据排序和筛选授课教案
复习提问1、在输入公式时应该注意什么
2、求和函数和求平均函数是怎样表示的
温故知新,为本课的学习准备
导入新课教师展示课件(学生成绩表和教师工资表)
通过前面的学习我们已经掌握了Excel中数据的输入和计算,这些数据在表格中是按输入顺序排列的,也是没有
规律的,那么怎样从众多的数据中快速的找到我们需要的
数据呢这就是我们今天要学习的内容:
创设情景,激发兴趣,引出了本课题。
讲授新课讲授新课讲授新课讲授新课
一、数据排序
(一) 单列数据排序:
1、方法
把光标移到要排序数据列任意单元格,单击常用工具栏中
的“升序”按钮或“降序”按钮即可.
2、举列操作演示
成绩表中分别按“性别”升序、“语文”降序、“机械基础”
升序、“总分”降序单列排序
3、提示:注意观察每次排列后数据的顺序变化
【提问:当总分相同时我们怎么办呢】
(二)多列同时排序
1、方法
(1)单击【数据】|【排序】弹出如下“排序”对话框
这里的“关键字”就是排序的条件依据。
(2)按要求从“主要关键字”下拉列表中选择排序的主要依
据和排列顺序,从“次要关键字”下拉列表中选择排序的第
二依据和排列顺序。
(3)单击“确定”按钮。
(说明:当主要关键字出现相同数据时,就按次要关键字
的设置排序。
如有必要,还可以设置“第三关键字”和排列
顺序。
)
2、举列演示
(1)成绩表中,按性别升序排序,性别相同按数学降序
强调两按钮
的记忆方法
承上启下,
引入新知识
重点之一,
结合图示讲
解更直观
这里体现单
列与多列排
序的区别
理论联系实
际
操作中容易
出现的问题
特别提示,
引起重视
锻炼学生的
胆量和操作
能力
故设悬念,
勾起学下面
知识的欲望
重点之二
讲练结合
本课难点
详写
典型案例
课堂小结本课我们学习了Excel中数据的排序和筛选,排序有单列和
多列排序,筛选有自动筛选和高级筛选,在实际运用中可
根据需要灵活选择不同的方式更快速、更方便地进行数据
查询、数据管理数据分析,从而提高我们的工作效率。
概括和总结
本课知识
作业设计
1、P163 第7题知识的加深和巩固,教师得到反馈的另一途径
板书设计数据的排序和筛选
一、数据的排序
1、单列数据排序升降
2、多列同时排序
(1)数据→排序
(2)关键字:排序的条件依据
二、筛选
1、自动筛选
(1)单击数据区域中的任意单元格
(2)执行【数据】|【筛选】|【自动筛选】命令
(3)按要求筛选
(4)取消筛选本课重要题纲进行板书
教学后记
下堂课预习题纲
5.3.4 分类汇总
1、什么叫分类汇总
2、怎样对数据进行分类汇总
预习,培养学生自
主学习和探究学习
的意识。