2021年深圳生育保险医疗费报销指南
- 格式:docx
- 大小:351.04 KB
- 文档页数:8
深圳职工生育医疗费用报销流程
一、报销申请阶段
1.准备资料
(1)收集个人身份证明文件
(2)准备生育医疗费用发票
2.前往医院
(1)就诊并获得相关医疗费用发票
3.填写报销申请表
(1)填写个人信息
(2)详细列出医疗费用清单
二、报销资料审核
1.提交报销资料
(1)将报销申请表和医疗费用发票提交给医保机构2.资料初审
(1)医保机构初步审核报销资料的完整性和准确性3.资料补充
(1)如有不完整或错误的资料,需补充或更正
三、费用报销审批
1.审核报销资格
(1)医保机构核实报销人员的资格和医疗费用的真实性
2.审批流程
(1)决定是否批准报销申请
3.报销额计算
(1)根据政策规定计算报销金额
四、报销款发放
1.批准报销
(1)医保机构批准报销申请
2.报销款发放
(1)将报销款直接发放给报销人员或通过银行转账方式发放
五、报销结果通知
1.通知方式
(1)医保机构通知报销结果
2.结果确认
(1)报销人员确认报销结果的准确性和完整性。
深圳生育保险报销条件及流程深圳生育保险报销条件(深户或非深户都可以)1、累计参加生育保险满1年的职工生育的,在其分娩、终止妊娠或者施行计划生育手术后1年内提交申请材料办理生育医疗费用报销手续;2、累计参加生育保险未满1年的职工分娩、终止妊娠或者施行计划生育手术的,待其累计参加生育保险满12个月后的1年内提交申请材料办理生育医疗费用报销手续;3、已参加生育保险的职工的未就业配偶发生生育医疗费用的,在其分娩、终止妊娠或者施行计划生育手术后1年内提交申请材料办理生育医疗费用报销手续;申请报销的生育医疗费用应为参保人正常参保期间所发生的费用。
说明:申请报销需满足以上3个条件之一即可。
深圳生育保险报销材料申请材料分为两种,一种是用自己生育保险报销所需的材料,另一种是用配偶生育保险保险所需的材料,小编马上将收集到的信息分享给大家!(一)用自己生育保险报销所需的材料1、本人社保卡或身份证原件复印件;2、原始收费凭证(例如就诊收据等)原件;3、医疗费用明细清单原件复印件;4、疾病诊断证明书/出院小结原件复印件;5、出生医学证明/婴儿死亡证明原件复印件;6、计划生育证明原件复印件。
备注:深圳市内开具的计划生育证明无需提供原件;参保单位外派的非深户籍参保人在市外开具“计划生育证明”的,可提供长期居住地或户籍所在地计生部门出具的“计划生育证明”;未就业配偶可提供户籍所在地的“计划生育证明”;已取消计划生育证明的城市需提供计生部门开具的证明该次生育为符合计划生育政策内生育的证明。
(二)用配偶生育保险保险所需的材料1、本人社保卡或身份证原件复印件;2、原始收费凭证(例如就诊收据等)原件;3、医疗费用明细清单原件复印件;4、疾病诊断证明书/出院小结原件复印件;5、出生医学证明/婴儿死亡证明原件复印件;6、计划生育证明原件复印件;7、结婚证原件复印件;8、失业登记证明原件复印件;9、配偶的身份证原件复印件。
备注:1、深圳市内开具的失业登记证明无需提供原件;市外劳动部门出具的失业登记证明,验原件收复印件。
深圳市生育医疗保险医疗费用审核报销流程(深户个人缴费人员)事项内容:生育医疗保险医疗费用审核报销(深户个人缴费人员)事项类别:其他事项法律依据:深圳市社会医疗保险现金报销管理办法深圳市社会医疗保险参保人就医管理办法深圳市社会医疗保险办法(新)条件:一、申请人属于年满18周岁未达到法定退休年龄且未在用人单位就业的本市户籍居民按《深圳市社会医疗保险办法》的规定参加生育医疗保险的人员;二、申请人属于已办理参保手续、足额缴交生育医疗保险费后次月的1日起享受本办法规定医疗保险待遇的人员;三、参保人未足额缴交或中断缴交生育医疗保险费的,自未足额缴交或中断缴交的次月1日起,参保人停止享受生育医疗保险基金支付待遇;四、参保人应在医疗费用发生之日(住院从出院日)日12个月内办理,逾期不予受理。
数量方式:无数量限制,符合条件即可。
申请材料:1.参保人本人社会保障卡或身份证(验原件,收复印件,);2.加盖医院公章的原始收费收据(收原件);3.加盖医院公章的医疗费用明细清单(收原件)(注:需为汇总清单);4.加盖医院公章的疾病诊断证明书(收原件);5.住院病历(收复印件)(注:报销住院费用时需提供,到医院病案室复印并在复印件上加盖医院病案室公章,包括:入院记录、长期医嘱单、临时医嘱单、手术记录、出院记录及相关检查报告单);6.孕产妇保健手册(验原件,收复印件)(注:报销产前检查费用时需提供);7.代办人身份证(验原件,收复印件)(注:委托他人代办时需提供);8.参保人本人银行账户;(1)已办理金融社保卡的,不需要再提供银行账户复印件,报销费用将直接支付入其金融社保卡绑定的银行账户里;(2)未办理金融社保卡的,需提供本市“中国银行、工商银行、农业银行、建设银行、招商银行”的银行卡或银行存折复印件。
9.结婚证(验原件,收复印件);10.深圳市计划生育证明(验原件,收复印件);11.婴儿出生医学证明/死亡证明(验原件,收复印件)(注:分娩的提供,);12.节育手术证及门诊病历(验原件,收复印件)(注:报销计划生育手术费用时需提供)。
广东省深圳社保生育险报销流程
一、报销条件
1、累计参加生育保险满一年的职工生育的。
2、累计参加生育保险未满一年的职工分娩、终止妊娠或者施行计划生育手术的。
3、已参加生育保险的职工的未就业配偶发生生育医疗费用的。
二、报销准备材料
1、计划生育部门签发的计划生育证明(原件及复印件)。
2、医疗部门出具的婴儿出生(死亡)证明(原件及复印件)。
3、生育女职工、计划生育手术职工本人身份证(原件及复印件)。
三、报销流程
1、申请人向社保机构提交上述资料。
2、医疗生育待遇审核部门对所提交资料进行审核,资料不齐的发出《一次性补正材料通告书》。
3、审核通过后由参保人签字确认保销金额,交财务逐级审核后支付。
深圳生育保险怎么报销?报销时应向市社会保险机构提供以下资料:(一)原始收费收据;(二)费用明细清单;(三)门诊病历或者住院病历复印件(加盖医疗机构公章);(四)疾病诊断证明书;(五)本人职工社会保险证。
结婚证、单位证明和准生证(第二胎)外,报销分娩住院费用还要凭出生证;报销计划生育手术费用还要凭节育手术证,到市社会保险机构按规定核准报销。
调整后的生育医疗保险产前检查项目一览表第一次检查:(13周之前)建立《深圳市母子保健手册》;尿HCG、妇科检查、血常规、尿常规、心电图、超声常规检查、胎盘成熟度检查、血红蛋白电泳试验(地贫筛查);第二次检查:(16—18周)产前检查(均含胎心多普勒)、血型(ABO、Rh)、血常规、尿常规、肾功能3项(尿素氮、肌酐、尿酸)、肝功能6项(谷草转氨酶、谷丙转氨酶、总蛋白、白蛋白、总胆红素、胆汁酸)、乙肝两对半、丙肝病毒抗体、梅毒血清抗体、血糖、唐氏筛查项目(包括甲胎蛋白、雌三醇、绒毛膜促性腺激素);第三次检查:(20—24周)产前检查、尿常规、超声常规检查(包括胎儿产前诊断项目)、胎儿脐血监测和胎盘成熟度检测;第四次检查:(24—28周)产前检查、尿常规、血糖筛查;第五次检查:(28—30周)产前检查、尿常规、ABO抗体检测;第六次检查:(30—32周)产前检查、血常规、尿常规、超声常规检查、胎盘成熟度检测;第七次检查:(32—34周)产前检查、尿常规;第八次检查:(34—36周)产前检查、胎心监测、尿常规;第九次检查:(37周)产前检查、尿常规、超声常规检查、胎盘成熟度检测、血常规、肾功能3项(尿素氮、肌酐、尿酸)、肝功能6项(谷草转氨酶、谷丙转氨酶、总蛋白、白蛋白、总胆红素、胆汁酸)、胎心监测;第十次检查:(38周)产前检查、胎心监测、尿常规;第十一次检查:(39周)产前检查、尿常规、超声常规检查、胎盘成熟度检测、胎心监测;第十二次检查:(40周)产前检查、胎心监测、尿常规。
遇到劳动纠纷问题?赢了网律师为你免费解惑!访问>>深圳生育保险报销流程是怎么样的深圳生育保险报销流程有哪些?在深圳怎么报销生育保险?在深圳如何报销生育保险?深圳生育保险报销流程有哪些?参加生育保险我们所最关注的问题莫过于报销了,如何报销、报销流程以及报销的条件我想是大部分人都想要问的。
首先报销生育保险要求在生育时要交满至少连续12个月的保险金,同时在生育时还在缴纳中,另外,报销需要在生育后的六个月内去报销,否则将视为自动放弃生育保险待遇。
深圳生育保险报销流程总共要提交如下材料:深圳市劳动保障卡或深圳市职工保险证(原件、复印件),身份证(原件、复印件),原始收费单据(原件、复印件),费用明细清单门诊病历(含住院、出院纪录,这个一般都是医院出具的复印件,要盖公章),单位证明,出生证(原件、复印件),计生证(原件、复印件),存折(复印件,四大行的)【附各银行营业网点:建行、中行、农行、工商】还有收费单据一定是要该医院公章的,最好是写明费用的名称(千万别只写个治疗费,到时候很难扯明白的),还有就是只能报销住院住院半年内的费用。
门诊费用同住院费用是分开的,我缺了出院纪录,所以只报了门诊产检费用,有些单据日期太久,还有些单据收费不明确,医药费、挂号费都不在报销之列。
之后去旁边的财务窗口打印盖章,然后去门口的农行取现金。
附:在外地生了以后回来上小孩户口有什么特别要求吗?要多交一些资料?讲述:给宝贝女儿上户口,经历分享昨天上午刚从老家回来,下午就忙着给宝贝落户,分享一下免得大家跑冤枉路。
1.首先拿出生证、计划生育服务证、户口本原件到所属居委会,办事人员会检查一下然后在计划生育服务证签上新生儿的相关内容,并且会把这三样证件复印留底。
2.然后再去所属街道办事处,凭登记好的“计划生育服务证”、宝宝的出生证、父母的户口本,办理计生证明。
3.带齐所有的相关证件正本、复印件(证件有双方身份证、户口本、结婚证、出生证、计生证明、计划生育服务证,复印件一定要竖行的。
深圳市生育险报销条件与流程深圳市是中国经济发展最快的城市之一,人口数量庞大,生育险政策也比较完善。
深圳市生育险报销条件与流程如下。
一、深圳市生育险报销条件1.参保条件:参保人员应为深圳市户籍居民,或者具备深圳市居住证的非户籍居民。
同时,参保人员还应当符合国家和地方相关的法律法规规定。
2.缴费年限条件:参保人员必须连续缴纳生育险费满一年,在怀孕前连续缴费12个月(含生育前3个月)。
对于孕妇来说,缴费期限是从末次月经开始的9个月。
如果怀孕前没缴费满12个月,但已经连续缴纳生育险费服务所在地满2年,则可以报销一部分生育费用。
3.生育条件:参保人员必须符合生育条件,年龄在16至45岁(含出生当年)之间。
同时,也必须居住在深圳市,且在深圳市内生育。
二、报销流程1.申请资料准备:申请报销时需要准备以下资料:(2)户口本、结婚证、生育证明等相关证件(3)医院开具的费用明细、收据和发票2.市级报销申请办理报销流程按以下步骤进行:(1)提供材料。
申请人将申请资料准备齐全后,前往当地社保局或生育险办理机构,提交申请材料并进行必要的登记。
(2)审核。
社保局或生育险办理机构会对申请材料进行审核,核实相关信息和申请人符合条件与否。
(3)批复。
审核通过后,社保局或生育险办理机构会给予批复,并告知报销金额和如何领取报销款项。
三、报销费用和额度1.分类报销费用:(1)门诊费用:报销额度为实际费用的80%至90%;(2)住院费用:报销额度为实际费用的80%至90%;(3)分娩费用:报销额度为实际费用的80%至90%。
注意:报销比例根据所报销的项目不同而有所不同。
2.报销额度上限:深圳市的生育险报销额度上限为8000元。
总结:深圳市的生育险政策为广大孕妇提供了一定的经济保障。
只有满足参保条件且缴纳了生育险费用的孕妇才能享受生育险报销。
申请报销需要准备相关资料,并通过市级报销流程办理。
报销费用包括门诊费用、住院费用和分娩费用,报销额度根据不同项目有所不同,但最高不能超过8000元。
深圳生育险报销流程
深圳生育险报销流程如下:
1. 准备材料:准备好以下材料:户口本、id、结婚证、双方的工作单位出具的相关证明文件、医疗费用发票、医疗费用明细清单、住院病历等。
2. 登录系统:登录深圳市社会保障网上自助服务平台(
3. 填写申请:在网上自助服务平台中填写《生育保险报销申请表》,填写完毕后提交。
4. 相关单位审核:社保局对申请资料进行审核,比如医保相关部门审核医疗费用的真实性。
5. 批准报销:审核通过后,社保局将批准报销的款项转账至申请人的银行账户。
6. 领取报销款项:持个人银行卡到指定的银行网点领取报销款项。
温馨提示:具体报销流程可能会根据不同地区的政策有所不同,建议咨询当地社保局或生育保险办理机构获取最新的报销流程信息。
深圳生育保险报销范围和标准深圳市生育保险是一项社会保险制度,旨在为现役劳动力的妇女提供生育保险和医疗保障。
生育保险的报销范围和标准较为复杂,本文将对其进行详细的介绍。
1. 生育医疗费用:包括孕期检查费用、分娩费用、剖腹产费用、流产费用、产后恢复费用以及其他与生育相关的医疗费用。
2. 生育津贴:指向符合条件的职工发放一次性生育津贴,具体标准由当地人力资源社会保障部门根据当地经济及户口等因素确定。
目前深圳市的生育津贴标准为4000元,包括流产、死胎和早产的津贴。
3. 妇女生育期的工资补贴:女职工在生育期间有权享受未休产假工资的补贴。
深圳市的工资补贴标准为生育前12个月的月平均工资。
若当月工资超过本市职工月度工资基础线标准14倍(目前为11440元),补贴以11440元为基数计算。
1. 生育医疗费用(1)孕期检查:每个怀孕的女职工有权享受6次免费孕期产前检查。
深圳市生育保险报销标准为每次不超过260元。
(2)分娩费用:深圳市生育保险报销标准为:剖腹产不超过15000元,非剖腹产不超过10000元。
(5)其他与生育相关的医疗费用:有关深圳市生育保险报销标准,可咨询当地医疗保险机构或人力资源社会保障部门。
2. 生育津贴深圳市的生育津贴标准为4000元,包括流产、死胎和早产的津贴。
女职工需提供相关证明材料方可享受生育津贴。
3. 妇女生育期的工资补贴三、生育保险的申领流程1. 准备材料:职工本人有效身份证件、配偶的有效身份证件、户口本、结婚证、医疗文件等。
2. 填写申请表格:到所在单位人力资源部门领取生育保险申请表格,填好后加盖单位公章。
3. 提供材料:职工本人携带相关材料到所在单位或当地生育保险经办机构办理,审核通过后领取生育保险津贴。
总体来说,深圳市生育保险报销范围和标准较为丰富,旨在为女职工提供全面的生育保险和医疗保障。
需要注意的是,职工在享受生育津贴和工资补贴时,需提供相关的申请材料并确保材料的真实性。
遇到劳动纠纷问题?赢了网律师为你免费解惑!访问>>深圳生育保险报销是怎样的深圳生育保险报销是怎样的?一、参保人在住院期间经医院同意在院外其他医疗机构进行各类检查、治疗发生的费用如何报销?这类参保人需经医院主诊医生填写检查、治疗申请单,写明病情需要,科主任签字,医保办核准盖章,参保人先垫付现金,再回医院报销。
参加了生育保险,准备到外地分娩,报销生育费用时应提供哪里出具的计划生育证明?A、深圳户籍参保人无论其在何处分娩,均需提供深圳市计生部门出具的计划生育证明;B、非深户籍参保人在深圳市医疗机构分娩,需提供深圳市计生部门出具的计划生育证明,在外地分娩则提供其户籍所在地或现居住地相关部门出具的计划生育证明。
二、生育医疗保险参保人,在市外产检、分娩住院或计划生育手术发生的现金费用如何报销?符合国家计划生育范围的生育医疗保险参保人可在费用发生之日起12个月内提供以下资料到参保所属医保窗口申请报销(在市局参保的在生育保险和统筹医疗处报销):A、产前检查:1、社会保障卡复印件;2、身份证复印件(如有代办,需提供代办人身份证原件及复印件);3、参保人本人的深圳开户银行存折或借记卡(中、工、农、建)复印件;4、结婚证复印件;5、出生医学证明复印件;6、产检费用明细清单原件;精管复通术)原件;8、所属参保单位证明(说明参保人在职,同意其异地分娩)原件;9、孕产妇手册或孕检门诊病历复印件;10、产检发票原件。
B、分娩住院:1、社会保障卡复印件;2、身份证复印件(如有代办,需提供代办人身份证原件及复印件);3、参保人本人的深圳开户银行存折或借记卡(中、工、农、建)复印件;4、结婚证复印件;5、出生医学证明复印件;6、住院费用明细汇总清单原件;精管复通术)原件;8、所属参保单位证明(说明参保人在职,同意其异地分娩)原件;9、住院发票原件;10、加盖医院印章的住院病历复印件(到医院病案室复印)(住院病历包括出院记录、入院记录、长期医嘱单、临时医嘱单、手术记录、分娩记录)。
深圳⽣育保险如何报销申请⽣育保险报销需提交以下材料:1、原始收费收据。
2、费⽤明细清单。
3、门诊病历或者住院病历复印件(加盖医疗机构公章。
4、疾病诊断证明书。
5、本⼈职⼯社会保险证。
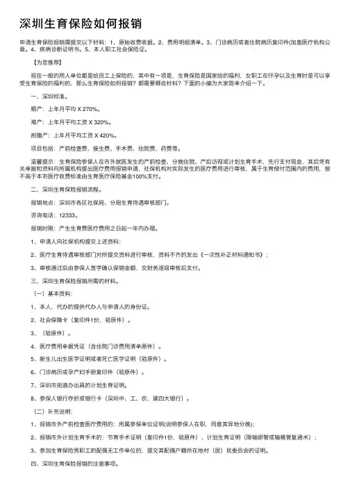
【为您推荐】现在⼀般的⽤⼈单位都是给员⼯上保险的,其中有⼀项是,⽣育保险是国家给的福利,⼥职⼯在怀孕以及⽣育时是可以享受⽣育保险的福利的,那么⽣育保险如何报销?都需要哪些材料?下⾯的⼩编为⼤家简单介绍⼀下。
⼀、深圳标准。
顺产:上年⽉平均 X 270%。
难产:上年⽉平均⼯资 X 320%。
剖腹产:上年⽉平均⼯资 X 420%。
项⽬包括:产前检查费、接⽣费、⼿术费、住院费、药费等。
温馨提⽰:⽣育保险参保⼈在市外就医发⽣的产前检查、分娩住院、产后访视或计划⽣育⼿术,先⾏⽀付现⾦,其后凭有关单据和资料向所属机构提出医疗费⽤报销申请,社保机构对实际发⽣的医疗费⽤进⾏审核,属于⽣育偿付范围内的费⽤,按不⾼于本市医疗收费标准由⽣育医疗保险基⾦100%⽀付。
⼆、深圳⽣育保险报销流程。
报销地点:深圳市各区社保局、分局⽣育待遇审核部门。
咨询电话:12333。
报销时限:产⽣⽣育费医疗费⽤之⽇起⼀年内办理。
1、申请⼈向社保机构提交上述资料;2、医疗⽣育待遇审核部门对所提交资料进⾏审核,资料不齐的发出《⼀次性补正材料通知书》;3、审核通过后由参保⼈签字确认保销⾦额,交财务逐级审核后⽀付。
三、深圳⽣育保险报销所需的材料。
(⼀)基本资料:1、本⼈,代办的提供代办⼈与申请⼈的⾝份证。
2、社会保障卡(复印件1份,验原件)。
3、(验原件)。
4、医疗费⽤单据凭证(含住院门诊费⽤清单原件)。
5、新⽣⼉出⽣医学证明或者死亡医学证明(验原件)。
6、门诊病历或孕产妇⼿册复印件(验原件)。
7、深圳市街道办出具的计划⽣育证明。
8、参保⼈银⾏存折或银⾏卡(深圳中、⼯、农、建四⼤银⾏)。
(⼆)补充说明:1、报销市外产前检查医疗费⽤的:所属参保单位证明(说明参保⼈在职,同意其异地分娩);2、报销市外计划⽣育⼿术的:节育⼿术证明(复印件1份,验原件)、计划⽣育证明(限输卵管或输精管复通术);3、参加⽣育保险男职⼯的配偶⽆⼯作单位的,提交其配偶户籍所在地村(居)民委员会的证明。
深圳二胎生育保险报销流程及资料下载温馨提示:该文档是我店铺精心编制而成,希望大家下载以后,能够帮助大家解决实际的问题。
文档下载后可定制随意修改,请根据实际需要进行相应的调整和使用,谢谢!并且,本店铺为大家提供各种各样类型的实用资料,如教育随笔、日记赏析、句子摘抄、古诗大全、经典美文、话题作文、工作总结、词语解析、文案摘录、其他资料等等,如想了解不同资料格式和写法,敬请关注!Download tips: This document is carefully compiled by theeditor.I hope that after you download them,they can help yousolve practical problems. The document can be customized andmodified after downloading,please adjust and use it according toactual needs, thank you!In addition, our shop provides you with various types ofpractical materials,such as educational essays, diaryappreciation,sentence excerpts,ancient poems,classic articles,topic composition,work summary,word parsing,copy excerpts,other materials and so on,want to know different data formats andwriting methods,please pay attention!全面解析:深圳二胎生育保险报销流程及所需资料随着二孩政策的放开,许多家庭选择迎接第二个孩子的到来。
深圳市职工生育保险费用报销业务流程文档下载说明Download tips: This document is carefully compiled by this editor. I hope that after you download it, it can help you solve practical problems. The document 深圳市职工生育保险费用报销业务流程can be customized and modified after downloading, please adjust and use it according to actual needs, thank you! In addition, this shop provides you with various types of practical materials, such as educational essays, diary appreciation, sentence excerpts, ancient poems, classic articles, topic composition, work summary, word parsing, copy excerpts, other materials and so on, want to know different data formats and writing methods, please pay attention!一、概述。
深圳市职工生育保险是为城镇职工提供的一项重要社会保障制度,旨在保障职工在生育期间的基本医疗需求,并对相关医疗费用进行一定程度的补偿和报销。
下面将详细介绍深圳市职工生育保险费用报销的具体业务流程。
二、申请资格。
1. 已经在深圳市参加职工生育保险的职工。
2. 怀孕或者已生育的职工。
三、报销流程。
1. 准备材料。
2021年深户个⼈缴费参加⽣育保险报销条件相关推荐2021年深户个⼈缴费参加⽣育保险报销条件 ⽣育保险是通过国家⽴法规定,在劳动者因⽣育⼦⼥⽽导致劳动⼒暂时中断时,由国家和社会及时给予物质帮助的⼀项社会保险制度。
接下来由⼩编为⼤家整理出2021年深户个⼈缴费参加⽣育保险报销条件,希望能够帮助到⼤家! 报销条件 1、年满18周岁未达到法定退休年龄且未在⽤⼈单位就业的深圳市户籍居民,已按《深圳市社会医疗保险办法》的规定参加⽣育医疗保险; 2、已办理参保⼿续、⾜额缴交⽣育医疗保险费后次⽉的1⽇起享受⽣育保险待遇; 3、已办理全员⽣育登记或再⽣育审批。
拓展: ⼀、待遇享受⽅式: 1、如果是在深圳市内的定点医疗机构发⽣⽣育医疗费⽤的,参保⼈可以通过刷卡记账的⽅式,结算相关的⽣育医疗费⽤,直接享受⽣育医疗保险待遇,刷卡记账时别忘了提供本⼈的.社保卡哦! 2、如果是在深圳市外的定点医疗机构发⽣⽣育医疗费⽤的,参保⼈需要先⾏垫付,待其分娩、终⽌妊娠,或者施⾏计划⽣育⼿术后的1年内,申请市外⽣育医疗费⽤报销,注意哦,产前检查的费⽤⾃办理全员⽣育登记或再⽣育审批之⽇起由⽣育医疗保险基⾦按规定⽀付。
⼆、⽣育报销流程: 1、登录 登录深圳市医疗保障局个⼈⽹上服务系统(https:///hspms/)→注册登录(未注册⽤户请先注册); 2、填写申请表 点击“在线办理”→“⽣育保险”→“职⼯⽣育保险医疗费⽤核准”,填写资料并打印申请表。
【2021年深户个⼈缴费参加⽣育保险报销条件】相关⽂章:09-1309-1309-0511-1111-1111-1111-1111-1104-0611-10。
深圳市生育医疗保险医疗费用审核报销流程(深户个人缴费人员)深圳市生育医疗保险医疗费用报销流程(深户个人缴费人员) 事项内容:生育医疗保险医疗费用审核报销(深户个人缴费人员)事项类别:其他事项法律依据:深圳市社会医疗保险现金报销管理办法深圳市社会医疗保险参保人就医管理办法深圳市社会医疗保险办法(新)条件:一、申请人属于年满18周岁未达到法定退休年龄且未在用人单位就业的本市户籍居民按《深圳市社会医疗保险办法》的规定参加生育医疗保险的人员;二、申请人属于已办理参保手续、足额缴交生育医疗保险费后次月的1日起享受本办法规定医疗保险待遇的人员;三、参保人未足额缴交或中断缴交生育医疗保险费的,自未足额缴交或中断缴交的次月1日起,参保人停止享受生育医疗保险基金支付待遇;四、参保人应在医疗费用发生之日(住院从出院日)日12个月内办理,逾期不予受理。
数量方式:无数量限制,符合条件即可。
申请材料:1.参保人本人社会保障卡或身份证(验原件,收复印件,);2.加盖医院公章的原始收费收据(收原件);3.加盖医院公章的医疗费用明细清单(收原件)(注:需为汇总清单);4.加盖医院公章的疾病诊断证明书(收原件);5.住院病历(收复印件)(注:报销住院费用时需提供,到医院病案室复印并在复印件上加盖医院病案室公章,包括:入院记录、长期医嘱单、临时医嘱单、手术记录、出院记录及相关检查报告单);6.孕产妇保健手册(验原件,收复印件)(注:报销产前检查费用时需提供);7.代办人身份证(验原件,收复印件)(注:委托他人代办时需提供);8.参保人本人银行账户;(1)已办理金融社保卡的,不需要再提供银行账户复印件,报销费用将直接支付入其金融社保卡绑定的银行账户里;(2)未办理金融社保卡的,需提供本市“中国银行、工商银行、农业银行、建设银行、招商银行”的银行卡或银行存折复印件。
9.结婚证(验原件,收复印件);10.深圳市计划生育证明(验原件,收复印件);11.婴儿出生医学证明/死亡证明(验原件,收复印件)(注:分娩的提供,);12.节育手术证及门诊病历(验原件,收复印件)(注:报销计划生育手术费用时需提供)。
2021年深圳生育保险医疗费报销指南
Guidelines for reimbursement of medical expenses of Shenzhe n maternity insurance in 2021
2021年深圳生育保险医疗费报销指南
前言:规章制度是指用人单位制定的组织劳动过程和进行劳动管理的规则和制度的
总和。
本文档根据规则制度书写要求展开说明,具有实践指导意义,便于学习和使用,本文档下载后内容可按需编辑修改及打印。
截至目前,全市生育保险参保人数1010万人。
按照深圳
市生育保险医疗费用报销标准规定:
☞产前检查提供婴儿出生证明的一次性支付2000元,其
余情况按深圳市规定的产前检查项目及费用标准进行审核报销,超过2000元部分不予支付;
☞单胎顺产、难产(含剖宫产)分别可报销2700元、5200元;
☞多胎分娩的,在相应分娩标准的基础上,每增加一胎
增加1000元。
☞放置、取出宫内节育器,输卵管复通术等计划生育手
术所产生的医疗费用可报销36元至2400元不等。
如何报销深圳生育保险医疗费?
1、登录深圳市社会保险服务个人网页
没有注册请先注册后登录
2、进入“生育业务办理”菜单
选择“生育保险医疗费用报销申请”
3进入生育保险医疗费用报销申请页面
个人基本信息自动显示
1.报对象默认为“参保人本人”,若是为本人未就业配偶进行申报,请选择“参保人未就业配偶”
2.选择申请项目:a.产前检查可以与顺产/难产/中期妊娠引产术同时勾选,其他项目不能同时勾选b.选择顺产默认为单胎,若是多胎请选择胎数c.选择难产默认为剖宫产及单胎,若是多胎请选择胎数,若是其他情况的难产请选择相应类型d.男性申请项目包括:输精管结扎术、输精管复通术。
其余均为女性申请项目
3.费用日期按以下规则填写:报销产前检查及分娩费用的填写分娩出院日期、只报销产前检查费用但有分娩的填写分娩出院日期、只报销产前检查费用但有中期引产的填写引产手术出院日期、报销计划生育手术项目的填写出院日期或手术结束日期;
4.联系电话请输入手机号码
5.若是为本人未就业配偶进行申报,必须输入配偶姓名、身份证号
6.报销帐户必须为参保人本人的帐户,若已开通金额社保卡,则系统自动获取社保卡帐户。
若没有开通,则参保人需提供中国银行、工商银行、农业银行、建设银行、招商银行其中一家的银行帐号。
7.若申报项目包含产前检查,需确认在本市定点医疗机构产前检查项目记帐金额不超过2000元,若超过则产前检查费用无可报销金额。
8.点“下一步”提交。
4、确认申报信息后,输入验证码
点“提交”按钮
5、打印申请表
申报报销所需资料
(一)报销参保人本人生育医疗费用所需资料:
1.社会保障卡(验原件)
2.身份证(验原件)
3.《深圳市生育保险医疗费用申请表》(原件);
4.加盖医院公章的原始收费收据(原件);
5.加盖医院公章的医疗费用明细清单(验原件,收复印件);
6.医疗机构诊断证明书(验原件,收复印件)/出院小结(验原件,收复印件);(注:住院的一定要提供出院小结)
7.参保人的银行账户(验原件,收复印件);
(1)已办理金融社保卡的,不需要再提供银行账户复印件,报销费用将直接支付入其社保金额卡绑定的银行账户里;
(2)未办理金融社保卡的,需提供本市“中国银行、工商银行、农业银行、建设银行、招商银行”的银行卡或银行存折复印件。
8.婴儿出生医学证明(验原件,收复印件)/婴儿死亡证明(验原件,收复印件)(注:申请报销产前检查及分娩费用的提供,只申请报销产前检查费用无法提供该项资料,可不提供)
9.计划生育证明(验原件,收复印件)(申请报销产前检查及分娩费用的提供)
(1)需提供“深圳市计划生育证明”;
(2)非深户籍长期派异地可提供长期居住地或户籍所在地计生部门出具的“计划生育证明”,同时需提供参保单位出具的“单位外派证明”
(3)已取消计划生育证明的城市需提供计生部门开具的证明该次生育为符合计划生育政策内生育的证明。
10.参保单位的外派证明(原件)(注:非深户籍长期外派无法开具本市计划生育证明的人员提供);
11.被委托人的身份证(验原件,收复印件)
(二)报销参保人未就业配偶生育医疗费用需资料:
1.参保人本人社会保障卡(验原件):
2.参保人本人身份证(验原件);
3.参保人未就业配偶身份证(验原件);
4.《深圳市生育保险医疗费用申请表》(原件);
5.加盖医院公章的原始收费收据(原件);
6.医疗机构诊断证明书(验原件,收复印件)/出院小结(验原件,收复印件)(注:住院的一定要提供出院小结);
7.加盖医院公章的医疗费用明细清单(验原件,收复印件)
8.结婚证明(验原件,收复印件);
9.失业登记证明(验原件,收复印件);(注:未就业配偶为非深户籍的需提供当地劳动部门出具的失业登记证明);
10.参保人的银行账户(验原件,收复印件);
(1)报销未就业配偶生育医疗费用的银行账户要求提供参保人的银行账户;
(2)参保人已办理金融社保卡的,不需要再提供银行账户复印件,报销费用将直接支付入其社保金额卡绑定的银行账户里;
(3)未办理金融社保卡的,需提供本市“中国银行、工商银行、农业银行、建设银行、招商银行”的银行卡或银行存折复印件。
11.婴儿出生医学证明(验原件,收复印件)/婴儿死亡证明(验原件,收复印件)(注:申请报销产前检查及分娩费用的提供,只申请报销产前检查费用无法提供该项资料的,可不提供);
12.计划生育证明(验原件,收复印件)(申请报销产前检查及分娩费用的提供)
(1)未就业配偶提供的“计划生育证明”可为“深圳市计划生育证明”,也可以是户籍所在地的“计划生育证明”;
(2)已取消计划生育证明的城市需提供计生部门开具的证明该次生育为符合计划生育政策内生育的证明。
13.被委托人的身份证(验原件,收复印件)说明:
1、点“打印”按钮来打印申请表
2、申请表应正反两面打印
3、参保人签名后带此申请表以及相关资料到窗口提交资料受理。
6、生育保险医疗费用报销查询
1、申报成功后可以通过“生育保险医疗费用报销查询”菜单查看办理状态。
2、若申报信息填写错误并且业务尚未受理可点“撤消申报”连接将此申报信息作废。
3、若需要补打申请表可点“打印申请表”链接。
-------- Designed By JinTai College ---------。