PVCU管成井技术规范修订
- 格式:doc
- 大小:51.00 KB
- 文档页数:12
竭诚为您提供优质文档/双击可除pvc排水管道施工规范篇一:pvc排水管施工安装要求pvc排水管施工安装要求你知道pvc排水管?众所周知,pvc排水管其实是以聚氯乙烯(pvc)为主要成分,聚氯乙烯加入其他配料,提高其耐热性、韧性、延展性。
顶部的表面漆,中间的主要成分是聚氯乙烯,下部是背涂层胶。
但是pvc排水管安装要求你知道吗?今天小编介绍pvc排水管安装要求,不知道如果我们在一起管道施工,精确测定管道位置,海拔,人工机械管沟开挖。
管基地建设,管道安装和压迫,沟槽回填的施工,管道施工。
在垂直方向上的深到浅的建设原则。
测量线:沟槽开挖的专业测量工程测量和定位,施工放线前,测量线方提供控制股权,进行审查,并测量基准和报告给党和监督审计。
施工放线的注意力控制管道在线正中,每隔10米设置标志钉桩和保护,根据机械开挖管道中线与石灰粉投井开挖边线。
更多的pvc排水管规格请参考建材商城。
(pvc排水管)篇二:pVc排水管施工工艺建筑排水硬聚氯乙烯管道工程技术规程technicalspecificationofpVc-upipeworkforbuildingdra inagecjj/t29-98目录1总则2术语3设计3.1管道布置3.2管道水力计算4施工4.1-般规定4.2备料4.3管道粘接4.4埋地管铺设4.5楼层管道安装5验收附录a横管水力计算图本规范用词说明主编单位:上海建筑设计研究院批准部门:中华人民共和国建设部施行日期:1999年4月1日1总则1.0.1为使建筑排水硬聚氯乙烯管道工程的设计、施工及验收做到技术先进、经济合理、安全适用、确保质量,制订本规程。
1.0.2本规程适用于建筑高度不大于100m的工业与民用建筑物内连续排放温度不大于40℃,瞬时排放温度不大于80℃的生活排水管道的设计、施工及验收。
1.0.3建筑排水硬聚氯乙烯管道的管材和管件应符合现行的国家标准《建筑排水用硬聚氯乙烯管材》(gb/t5836.1)、《排水用芯层发泡硬聚氯乙烯管材》(gb/tl6800)和《建筑排水用硬聚氯乙烯管件》(gb/t5836.2)的要求。
浅谈PVC—U管材在水井工程的技术应用一、水井发展概况我国水井工程的井管材料一般为钢管、铸铁管和水泥管,城镇供水主要以铸铁管和钢管为主,通过对当前水井研究,施工水井的成井结构设计、尽管和滤水管的选择都不合理,井管腐蚀严重,造成井管腐蚀变形、破裂,水井涌沙等问题突出。
七十年代开始,对塑料井管、滤水管进行了小批量推广应用,取得里较好的效果,但由于生产技术和成井工艺等原因,未能进一步开发。
目前,国内大口径水井工程,铸铁管在成井管材中占70%左右,其余的以水泥类管为主,对于小口径水井,塑料井管和滤水管的开发和应用逐年上升,但由于传统观念和塑料井管产品质量标准等问题,成井工艺上又缺乏,致使这项技术发展缓慢,也影响了塑料井管在国内的推广。
二、PVC-U井壁管简介1、PVC-U管材性能概述与传统管材相比,PVC-U管材具有以下特点:1)重量轻、和安装方便。
2)抗腐蚀能力强,耐久性好。
3)单根长度大,井管接头少。
4)水质好。
卫生级PVC-U管材卫生、无毒、不滋生细菌,不污染水质。
5)管材便宜,成井造价低。
6)内壁光滑,水力条件好。
摩阻系数仅为00008,能耗小。
7)柔性好,抗沖击强度高。
8)耐磨损。
2、PVC-U管材生产工艺通过混料系统将管材所需各种原料经热混、冷混等步骤均匀混合后,吹入干料仓中待用。
罗茨风机将料吸入主机下料斗,通过各种不同的加料方式,如KMD-60螺杆采用计量加料,KMD-114采用重力加料等送入挤出机,物料在挤出机中通过螺杆的剪切和外热的作用,平均塑化后进入挤出机机头,物料在机头中被赋予一定的行状,并进一步塑化后离开挤出机。
管材定型可采用内压和真空定径两种方法,普遍采用的是真空定径法,在机头初步成型后的管材首先进入喷淋定径箱,管材经过定径套,通过在管材外壁喷淋定径箱内抽真空,使管材受内压而紧贴定径套套内壁,同时管材在喷淋水的作用下冷却成型。
在喷定径箱内完全冷却的管材在牵引机的作用下匀速前进,在计量装置的控制下,行星锯可切割预定长度的管材,最后经过扩口工序,就完成了管材的生产。
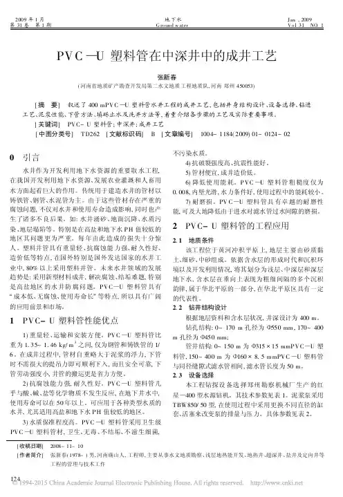
PV C U 塑料管在中深井中的成井工艺张新春(河南省地质矿产勘查开发局第二水文地质工程地质队,河南郑州450053)[摘 要] 叙述了400mPVC U 塑料管水井工程的成井工艺,包括井身结构设计、设备选择、钻进工艺、泥浆性能、下管方法、填砾止水及洗井方法等,着重介绍各步骤的工艺及实际重要事项。
[关键词] PVC-U 塑料管;中深井;成井工艺[中图分类号] TD262 [文献标识码] B [文章编号] 1004-1184(2009)01-0124-02[收稿日期] 2008-11-10[作者简介] 张新春(1978-)男,河南确山人,工程师,主要从事水文地质勘察、浅层地热能开发、地热井、超深井、盐井及定向井等工程的管理与技术工作0 引言水井作为开发利用地下水资源的重要取水工程,在我国开发利用地下水资源、发展农业灌溉和人畜用水方面起着巨大的作用。
传统用于建造水井的管材以铸铁管、钢管、水泥管为主。
由于这些管材存在严重的腐蚀问题,不仅对水井和使用寿命造成影响,同时也产生了诸多不良后果。
如:水井涌砂、地面沉降、水质污染、地层塌陷等。
特别是在高盐和地下水PH 值较低的地区其问题更为严重。
每年由此造成的损失十分惊人。
塑料井管具有重量轻、抗腐蚀能力强、耐久性好、造价低等特点,在国外特别是国外发达国家的水井工业中,80%以上采用塑料井管。
未来水井领域的发展趋势是:采用新型材料成井,解决腐蚀、结垢难题,特别是高盐地区的水井防腐问题。
PVC U 塑料管具有 成本低、无腐蚀、使用寿命长!等特点,所以具有广阔的应用前景和市场。
1 PV C -U 塑料管性能优点1)重量轻、运输和安装方便。
PVC U 塑料管比重为1.35~1.46kg/m 3之间,仅为钢管和铸铁管的1/6。
在成井过程中,管材自重略大于泥浆的浮力,下管时不需很大的提吊力即可顺利下入,而且安全可靠,下管劳动强度小,井管的搬运更是省力方便。
2)抗腐蚀能力强,耐久性好。
室内塑料排水管道安装1范围本工艺标准适用于民用及一般工业建筑室内生活排水、雨水及有酸碱性的排水管道安装工程。
2 施工准备2.1 材料要求:2.1.1 管材为硬质聚氯乙烯(PVC-U)。
所用粘接剂应是同一厂家配套产品,应与卫生洁具连接相适宜,并有产品合格证及说明书。
2.1.2 管材内外表层应光滑,无气泡、裂纹,管壁薄厚均匀,色泽一致。
直管段挠度不大于1%。
管件造型应规矩、光滑,无毛刺。
承口应有梢度,并与插口配套。
2.1.3 其它材料:粘接剂、砂纸、型钢、圆钢、卡件、螺栓、螺母、肥皂等。
2.2 主要机具:2.2.1 手电钻、冲击钻、手锯、铳口器、钢刮板、活扳手、手锤、水平尺、套丝板、毛刷、棉布、线坠等。
2.3 作业条件:2.3.1 埋设管道,应措好槽沟,槽沟要平直,必须有坡度,沟底夯实。
2.3.2 暗装管道(包括设备层、竖井、吊顶内的管道)首先应核对各种管道的标高、坐标的排列有无矛盾。
预留孔洞、预埋件已配合完成。
土建模板已拆除,操作场地清理干净, 安装高度超过3.5m应搭好架子。
2.3.3 室内明装管道要与结构进度相隔二层的条件下进行安装。
室内地平线应弹好,初装修抹灰工程已完成。
安装场地无障碍物。
3操作工艺3.1 工艺流程:安装准备T 预制加工 T 干管安装T 立管安装~ T 支管安装封口堵洞 7 闭水试验 7 通水试验3.2 预制加工:根据图纸要求并结合实际情况,按预留口位置测量尺寸,绘制加工草图。
根据草图量好管道尺寸,进行断管。
断口要平齐,用铳刀或刮刀除掉断口内外飞刺,夕卜棱铳出15°角。
粘接前应对承插口先插入试验,不得全部插入,一般为承口的3/4深度。
试插合格后,用棉布将承插口需粘接部位的水分、灰尘擦拭干净。
如有油污需用丙酮除掉。
先用砂纸将管头外侧和直接内侧进行打毛,然后再用毛刷涂抹粘接剂,先涂抹承口后涂抹插口,随即用力垂直插入,插入粘接时将插口稍作转动,以利粘接剂分布均匀,约30s至1min即可粘接牢固。
排水管材技术要求第一部分项目综述一、项目概况工程名称:工程地点:工程概况:本工程为卫生间同层排水。
二、工程范围建筑排水管材及管件供货。
三、工程工期要求中标单位按照招标方订单要求的数量、品种、规格进行供货,在招标方下订单后5个工作日内,将货送至招标方指定的楼盘或仓库。
第二部分标准及规范一、供货数量、品种、规格以招标方下达订单为准;二、标准及规范投标方按照合同供应的产品应符合但不限于以下现行版的国家及行业标准:GB/T 5836 《建筑排水用硬聚氯乙烯(PVC- U)管材》GB/T10002 《给水用硬聚氯乙烯(PVC-U)管材》GB 1033 《塑料密度和相对密度试验方法》GB 4615 《聚氯乙烯树脂中残留氯乙烯单体含量测定方法》GB 6111 《长期恒定内压下热塑管材耐破坏时间的测定方法》GB 6671.1 《硬聚氯乙烯(PVC)管材纵向回缩率的测定》GB 8802 《硬聚氯乙烯(PVC-U)管材及管件维卡软化温度测定方法》GB 8805 《硬质塑料管材弯曲度测量方法》GB 8806 《塑料管材尺寸测量方法》GB 14152 《热塑性塑料管材耐外冲击性能试验方法,真实冲击率法》QBT2668 《超高分子量聚乙烯管材标准》GB/T 1040 《塑料拉伸性能试验方法》GB/T 1408 《固体绝缘材料工频电气强度的试验方法》GB/T 6112 《热塑性塑料管材和管件耐冲击性能的测定方法》GB/T 9647 《塑料管材耐外负荷试验方法》GB/T 1039 《塑料力学性能试验方法总则》第三部分技术要求一、基本技术要求:1、管材及管件的产品外观质量应符合下列规定:1.1管材和管件应颜色一致,无色泽不均匀及分解变色线。
1.2管材及外壁均应光滑、平整,无气泡、无裂纹、无脱皮和严重的冷斑及明显的痕纹、凹陷等缺陷。
1.3管材轴向不得有异向弯曲,其直线度偏差应小于1%,管材端口必须平整,并应垂直于轴线。
1.4管件应完整无损、无变形,浇口及溢边应修理严整,无开裂,内外表面平滑。
DB41河南省地方标准DB41/XXX-2009 XXXX-XX-X发布XXXX-XX-XX实施(征求意见稿)PVC-U塑料供水管井技术规范河南省质量技术监督局发布目次引言 (II)前言 (III)1 范围 (1)2 规范性引用文件 (1)3 术语和定义 (1)4 PVC-U塑料供水管井设计要求 (2)4.1 一般规定 (2)4.2 井身结构设计 (3)4.3 PVC-U塑料供水管井过滤器设计 (4)4.3.1 PVC-U塑料过滤器包网处理 (4)4.3.2 PVC-U塑料过滤器规格 (4)4.3.3 过滤器类型 (4)4.3.4 均质含水层中过滤器设计 (5)4.3.5 非均质含水层中过滤器设计 (5)4.3.6 过滤管直径设计 (5)4.3.7 非均质含水层或多层含水层中滤料规格设计 (5)4.4 出水量设计 (5)5 PVC-U塑料供水管井施工要求 (6)5.1 一般规定 (6)5.2 施工前准备工作 (6)5.3 钻进、护壁与冲洗介质 (7)5.4 成井工艺 (8)5.4.1 成井前准备工作 (8)5.4.2 下管方法 (8)5.4.3 填砾 (9)5.4.4 止水 (9)5.4.5 固井 (10)5.4.6 封闭 (10)5.4.7 洗井 (10)5.4.8 抽水试验 (10)5.5 事故预防及处理措施 (10)6 工程验收 (12)引言传统金属供水管井存在腐蚀结垢严重、维修频繁、使用寿命低、工人劳动强度大等问题,PVC-U塑料管在国外供水管井中应用较为普遍。
七十年代地质矿产部就出台相关规定推广应用PVC-U塑料井管,由于当时人们的认识及技术问题,一直未取得进展。
近年来随着钢铁资源的紧缺和金属井管腐蚀结垢问题的日趋严重,人们对PVC-U塑料管有了重新的认识。
特别是它作为一种新型成井管材,具有不腐蚀结垢、质量轻、对水质无污染、使用寿命长等特点,是目前经济技术条件下很好的替代产品。
随着经济社会的发展,不同用途的供水管井建设逐渐增加,而PVC-U塑料供水管井成井技术则刚刚起步,并且在PVC-U塑料供水管施工技术中成功率较低,从而影响了新型供水管井成井管材的推广应用。
塑料检查井工程技术规程(草稿)《前言》依照北京市住房和城乡建设委员会.北京市规划委员会公布的京建发【2010】326号文件的要求,特制订本规程。
在市政建设工程中采纳塑料排水检查井替代传统的砖砌检查井,将节约大量宝贵的土地资源,节约人工,加快施工进度,提高排水管道防渗漏性能,杜绝地下水源的二次污染,具有显著的经济效益.社会效益和环境效益。
编制组在借鉴国外经验的基础上,依照我国多数地区建设工程中不断应用,结合我国行业产品标准《市政排水用塑料排水检查井》和埋地用塑料管道系列标准,编制了本规程,推举给工程设计、施工和使用单位采纳。
本规程要紧内容有:总则、术语和符号、材料、检查井结构设计、检查井工艺设计、检查井结构设计、检查井的安装、回填、质量检验、竣工验收、条文讲明等。
目前国内生产的可用于连接埋地排水管道的塑料检查井,种类较多,性能各异,不可能都详述在本规程中,本规程中塑料检查井采纳组装结构,由井座.井筒和井盖及配件组成。
其中最关键的井座部分采纳硬聚氯乙烯(U-PVC)、聚乙烯(PE)、聚丙烯(PP)树脂为材料整体一次注塑成型。
井筒选用聚乙烯(PE)缠绕结构壁管材依照需要切割。
本规程主编单位、参编单位和要紧起草人:主编单位:浙江双环塑胶阀门有限公司参编单位:浙江台州改善塑业有限公司.山东名豪高新技术进展有限公司要紧起草人:叶后富.叶鑫.段炼目录1、总则 (1)2、术语和符号 (2)3、材料 (6)4、检查井设计 (7)5、检查井结构设计 (9)6、检查井的安装 (18)7、回填 (21)8、质量检验 (22)9、施工质量验收 (25)附录A塑料检查井结构图 (26)附录B塑料检查井工程质量验收记录 (30)附录C塑料检查井出厂合格证 (31)本规程用词用语讲明 (32)条文讲明 (33)1总则1.0.1 为了在城镇排水系统工程的设计、施工及验收中,合理地应用塑料检查井(以下简称“检查井”),做到安全适用、确保质量、经济合理、技术先进、便于施工,特制定本规程。
埋地硬聚氯乙烯排水管道工程技术规程CECS 122: 2023中国工程建设标准化协会1 总则1. O. 1为在埋地排水管道工程的设计、施工及验收中, 合理地应用硬聚氯乙烯(PVC—U)管材, 做到技术先进、安全合用、经济合理、便于施工、保证工程质量、提高经济效益, 制定本规程。
1. 0. 2本规程合用于新建、扩建和改建的无内压作用的埋地排水管道工程的设计、施工及验收。
1.0.3本规程合用于埋地敷设的硬聚氯乙烯管, 涉及双壁波纹管、环形肋管、螺旋肋管等异型壁管和平壁管, 管材的公称直径范围为DNll0~DN630。
注: 管材结构型式见附录A。
采用时除符合本规程的规定外, 尚应符合生产厂提供的对异型壁管的有关参数。
1. 0. 4本规程合用于排入管道的水温不大于40℃。
排入管道的水质应符合现行行业标准《污水排入城市下水道水质标准》CJ18的规定。
1.0. 5本规程合用于埋设在一般地质条件下或酸、碱性等腐蚀性土壤中。
在湿陷性黄土、膨胀土、永冻土地区, 尚应符合国家现行有关标准的规定。
1.0.6管道工程必须按设计文献和施工图施工。
遇本规程未涉及的问题或特殊情况时, 变更设计应经设计单位批准。
1.0.7管道工程用的管材、管件、密封圈、胶粘剂等必须符合国家现行的有关标准, 并具有产品出厂合格证等有效证明文献。
1.0.8执行本规程时, 尚应符合国家现行的有关标准及本地区有关标准的规定。
3材料3. 1管材3.1.1设计所选用的管材, 应符合国家现行有关标准。
双壁波纹管应符合现行行业标准《硬聚氯乙烯(PVC—U)双壁波纹管材》QB/T1916的规定。
平壁管应符合现行国家标准《埋地排污、废水用硬聚氯乙烯(PVC—U)管材》GB/T 10002.3的规定。
3. 1. 2管材的物理性能应符合下列规定:密度:≤1. 5g/cm3;弹性模量: ≤3000MPa;维卡软化温度: ≥79℃。
3.1.3管材的环向弯曲刚度, 应根据管道承受外压荷载的条件选用。
pvc u管材国家标准PVC U管材国家标准。
PVC U管材是一种常用的管道材料,具有耐腐蚀、耐磨损、耐高温、耐压等特点,被广泛应用于建筑、市政、通信、电力、农业等领域。
为了规范PVC U管材的生产和使用,国家颁布了一系列的标准,以确保产品质量和安全性。
本文将对PVC U管材国家标准进行详细介绍,希望能够对相关行业人士有所帮助。
首先,PVC U管材国家标准主要包括产品分类、技术要求、试验方法、检验规则、标志、包装、运输、贮存等内容。
其中,产品分类是根据管材的用途和结构特点进行的分类,主要包括给水管材、排水管材、电工管材等。
技术要求是对PVCU管材的物理性能、化学性能、尺寸偏差、外观质量等方面提出了具体要求,以保证产品的可靠性和稳定性。
试验方法则是对各项技术要求进行测试的方法和标准,确保产品符合标准要求。
检验规则是对产品进行检验和验收的具体规定,以保证产品质量符合标准要求。
标志、包装、运输、贮存等内容则是对产品标志、包装、运输和贮存条件提出了具体要求,以确保产品在整个生产和使用过程中都能保持良好的状态。
其次,PVC U管材国家标准的制定是为了保障产品质量和安全性,促进行业健康发展。
通过制定统一的标准,可以有效规范生产企业的生产行为,提高产品质量和技术水平,保障用户的利益和安全。
同时,标准的制定还可以促进行业间的竞争和合作,推动行业的技术进步和发展。
此外,标准的制定还可以促进国际间的贸易和交流,提升国内产品在国际市场上的竞争力,推动行业向更高水平发展。
最后,作为PVC U管材生产和使用领域的从业人员,我们应当严格遵守国家标准,加强对产品质量和安全性的控制,提高产品的技术水平和市场竞争力。
同时,我们也应当积极参与标准的制定和修订工作,为行业的健康发展贡献自己的力量。
只有通过共同的努力,我们才能够推动PVC U管材行业向更高水平发展,为社会和经济的进步做出更大的贡献。
综上所述,PVC U管材国家标准的制定对于促进行业的健康发展和提升产品质量具有重要意义。
硬聚氯乙烯PVC-U管井成井工艺郑贵鹏【摘要】文章介绍了饮水井采用PVC-U井管的成井工艺.【期刊名称】《安徽水利水电职业技术学院学报》【年(卷),期】2010(010)002【总页数】3页(P49-51)【关键词】PVC-U管井;成井工艺;饮水【作者】郑贵鹏【作者单位】怀远县水利局,安徽,怀远,233400【正文语种】中文【中图分类】TV67在水井工程中,传统用于成井的管材以铸铁管、钢管和混凝土管等为主,这些管材存在严重的腐蚀老化问题,一直难以解决。
聚氯乙烯PVC-U管和传统井管相比,井管性能均一,抗腐蚀能力强,且具有重量轻,抗磨损和生物惰性、水流阻力小,使用寿命长,安装简便迅速,造价较低等显著特点。
1 成井工艺1.1 成井准备(1)校正孔深。
钻进结束后后,进行孔深校正,用钢尺逐根准确丈量从孔内提出的所有钻具。
孔深误差不得大于2%。
(2)试孔。
钻孔终孔后,及时进行试孔,检查钻孔直径是否合乎要求,钻孔是否垂直、圆整,以保证井管顺利安装和填砾厚度均匀。
试孔时宜采用钢制试孔器进行。
试孔器长度为钻孔直径的20~30倍,直径较钻孔直径小20mm~30mm。
冲击钻进试孔:试孔器连接在钻具钢丝绳末端,试孔器能顺利下入孔底,钻孔即合格。
回转钻进试孔:试孔器与钻杆连接下入钻孔。
在下钻具的同时,用人力转动钻杆,如无任何阻力地顺利下到孔底,钻孔合乎要求。
否则,提出试孔器下钻头进行修孔,直至钻孔合乎要求。
(3)配管。
根据钻进和水文测井划分的地层剖面,确定滤水管位置和不同规格滤料填充位置,编制成井实际结构图。
滤水管和滤料应根据含水层颗粒筛分资料选配,如备好的滤水管和滤料规格与筛分资料不符,应更换合乎要求的滤水管和滤料。
配管时应全面检查井管质量,仔细检查螺纹配合情况,并将螺纹刷洗千净;用钢尺量取每根井管的长度。
并用记号笔在井管上按编制的实际成井结构图做上下管次序编号。
(4)钻孔清理。
井管安装前应精确测量孔深、孔径,并进行清孔工作。
《PVC-U管成井技术规范》(修订)河南省地方标准编制说明一、编制的目的和意义PVC-U管是一种新型的成井管材,可广泛应用于城镇生活与工业供水管井、农村饮水安全与灌溉管井、浅层地热能开发热源井(水源热泵系统)、地下水监测管井等领域。
与传统金属井管相比,具有不腐蚀结垢、对水质无污染、质量轻、工人劳动强度低、使用寿命长等优点。
PVC-U塑料成井管材在国外已基本得到广泛推广和应用。
目前,国内很多供水管井施工单位由于不了解PVC-U管的特性和成井关键工艺,在使用PVC-U管时经常出现井管下入困难和井管爆裂事故,严重阻碍了PVC-U管的推广应用。
成功解决PVC-U管的成井工艺,是PVC-U管推广应用的前提。
2009年河南省地方标准《PVC-U管成井技术规范》(DB41/T 597-2009)发布实施。
该标准为PVC-U管在水井工程中应用提供了技术参考,避免因成井技术参数不合理造成PVC-U管成井失败,为其在水井中应用提供了技术保障。
随着PVC-U管在不同类型水井中的应用范围逐渐拓宽、标准中引用的相关标准的修订、相关成井技术参数的完善等,有必要对原标准进行修订,进一步完善标准条款。
该标准的修订对进一步拓宽PVC-U管成井的应用范围、推广应用新型PVC-U成井管材具有积极意义。
二、任务来源及编制原则和依据(一)任务来源根据《河南省质量技术监督局关于征集2017年度河南省地方标准制修订项目的通知》(豫质监标发〔2016〕203号)文件精神,河南省地质矿产勘查开发局第二地质环境调查院于2016年11月立项申请了《PVC-U管成井技术规范》(DB41/T 597—2009)的修订工作。
2017年8月11日,《河南省质量技术监督局关于下达2017年第三批河南省地方标准制修订计划的通知》(豫质监标发〔2017〕263号)文件批准了该标准的修订,计划编号:090,由河南省地质矿产勘查开发局第二地质环境调查院负责该标准的修订工作。
编号:QC/RE-KA4821开挖沟槽埋管(PVC-U管)作业指导书标准范本In the collective, in order to make all behaviors have rules and regulations, all people abide by the unified norms, so that each group can play the highest role and create the maximum value.(管理规范示范文本)编订:________________________审批:________________________工作单位:________________________开挖沟槽埋管(PVC-U管)作业指导书标准范本使用指南:本管理规范文件适合在集体中为使所有行为都有章可偱,所有人都共同遵守统一的规范,最终创造高效公平公开的的环境,使每个小组发挥的作用最高值与创造的价值最大化。
文件可用word 任意修改,可根据自己的情况编辑。
开挖沟槽埋管(PVC-U管)作业指导书1.开挖沟槽1.1槽底宽度应为管外径+0.4m。
1.2沟槽开挖时,应严格控制基底高程,不得超挖或扰动基面。
挖掘机挖至距基底20cm时,采用人工继续开挖直至标高。
1.3槽底不得受水浸泡。
1.4、开挖沟槽质量标准:1.4.1槽底松散土、淤泥、大块石等杂物必须清除,保持槽底不浸水。
1.4.2沟槽允许偏差见表:项次项目允许偏差检验频率(范围/点数)检验方法1 槽底高程-30mm 两井之间 3 用水准仪测量2 槽底中线/每侧宽度不小于规定两井之间 6 挂中心线用尺量,每侧计3点3 沟槽边坡不陡于规定两井之间6 用坡度尺检验,每侧计3点2.管道基础2.1管道基础选用的材料及厚度应符合设计的本工程施工图设计要求。
2.2基础应夯实紧密、表面平整。
管道基础在接口部位,应预留凹槽。
以便接口操作,接口完成后,随即用相同材料填实。
硬聚氯乙烯 (PVC-U) 排水管材本标准规定了以聚氯乙烯树脂为主要原料,加入必要助剂,经挤出成型的 PVC-U 排水管材 (以下简称管材) 的产品分类、技术要求、试验方法、检验规则、标志、运输和储存。
本标准适用于建筑物内,外排水用,也可用于工业排水。
下列文件中的条款通过本标准的引用而成为本标准的条款。
凡是注日期的引用文件,其随后所有的修改单 (不包括勘误的内容) 或修订版均不适用于本标准,然而,鼓励根据本标准达成协议的各方研究是否可使用这些文件的最新版本。
凡是不注日期的引用文件,其最新版本适用于本标准。
GB/T 5836.1 建筑排水用硬聚氯乙烯管材GB/T 2828.1 计数抽样检验程序第 1 部分:按接收质量限 (AQL) 检索的逐批检验抽样计划GB2918 塑料试样状态调节和试验的标准条件GB/T 6671 硬聚氯乙烯管材 (PVC-U) 纵向回缩率的测定GB/T 8802 硬聚氯乙烯 (PVC-U) 管材、管件维卡软化温度的测定GB/T 8804.1 热塑性塑料管材拉伸性能试验方法GB/T 8804.2-2003 热塑性塑料管材拉伸性能测定第 2 部分:硬聚氯乙烯(PVC-U)、氯化聚氯乙烯(PVC-C)和高抗冲聚氯乙烯(PVC-HI)管材GB/T 8805 硬质塑料管材弯曲度测量方法GB/T 8806 塑料管材尺寸测量方法GB/T 14152 热塑性塑料管材耐外冲击性能试验方法时针旋转法GB/T 2918-1998 塑料试样状态调节和试验的标准环境GB/T 14152-2001 热塑性塑料管材耐外冲击性能试验方法时针旋法生产管材的原料为硬聚氯乙烯 (PVC-U) 混配料。
混配料应以聚氯乙烯 (PVC) 树脂为主,加入生产符合本标准要求的管材所必需的添加剂,添加剂应均匀分散。
并允许使用本公司生产不大于 5%的清洁回用料。
4.1 颜色管材一般为白色,其它颜色也可由供需双方商定。
4.2 外观管材内外壁应光滑,不允许有气泡、裂口和明显的痕纹、凹陷,色泽不均和分解变色线;管材两端面应切割平整且与轴线垂直。
PVC-U输水灌溉用管材生产工艺操作规程受控状态:编号:批准: 年月日实施日期:年月日分发号:PVC-U输水灌溉管材生产工艺规程1 PVC管材产品概述1.1 给水用硬聚氯乙烯(PVC-U输水灌溉)管材该产品执行中华人民共和国国家标准《给水用硬聚氯乙烯(PVC-U低压输水灌溉用硬聚氯乙烯管材》(GB/T 13664-2006)。
1.1.2 外观管材内外表面应光滑,无明显划痕、凹陷、可见杂质和其他影响达到本部分要求的表面缺陷。
管材端面应切割平整并与轴线垂直。
1.1.3 颜色管材颜色由供需双方协商确定,色泽应均匀一致。
1.1.4 不透光性管材应不透光。
1.1.5 管材尺寸(1)长度管材长度一般为4m、6m,也可由供需双方协商确定。
长度不允许负偏差。
(2)产品壁厚、允许偏差及不圆度(3)1.1.6产品达到的物理力学性能指标1、物理、力学性能 试验项目标准值 试验标准 密度1400-1600 GB/T13664-2006纵向收缩率≤5% 拉伸屈服压力≥40MPa 水压试验无破裂、无渗漏 落锤冲击试验无破裂 刚度(5%)变形时≥0.04MPa 扁平试验(压至50%)无破裂 1.1.7产品用途适用于建筑物内或室外埋地给水,可在压力下输送饮用水和一般用途水,水温不超过45℃。
1.1.8产品的标志、包装、运输、贮存1.1.8.1产品标志每根管材至少有一处完整标志,每两处标志的间距不应超过2m,标志至少包括以下内容:厂名或厂名简称、商标;产品名称:PVC-U输水灌溉饮水管或PVC-U输水灌溉非饮水管;规格尺寸:公称压力、公称外径和公称壁厚;GB/T13664的本部分编号;生产日期。
1.1.8.2包装包装应有下列标志:(1)生产厂名、厂址;(2)产品名称:应注明PVC-U输水灌溉管;(3)商标。
1.1.8.3运输产品在运输过程中,不得抛摔、冲击、曝晒及玷污等。
1.1.8.4贮存管材堆放应整齐,承口部位应交错放置,避免挤压变形。
PVC-U管材在水井工程中的应用一、水井的发展概况世界各国在水井工程设计和施工方面有着不同的工艺和特色,在钻进方法井管材料选择水井杀菌消毒管理规范化方面有着严格要求和规范。
在四十年代开始尝试采用塑料井管,七十年代初期,发现,重量轻的塑料管,能为轻型钻机和有少数钻工组成的机组所操控和掌握,早年建造的水井在长期使用中也表明,塑料井管不受土壤和地下水的化学影响不适于铁细菌生长,寿命长,仅需少量维护和保养,并且在必要时可对水井进行化学处理而不损伤井管,在力学性能上,仍能承受通常地层压力达300米效果仍然很好。
到目前,国外水井工业中,井管和滤水管约有70%都为塑料管有30%左右为钢管和铸铁管,水泥类管道由于成井质量等原因已被淘汰。
我国水井工程的井管材料一般为钢管、铸铁管和水泥管,城镇供水主要以铸铁管和钢管为主,通过对当前水井调查研究,施工水井的成井结构设计、尽管和滤水管的选择都不合理,井管腐蚀严重,造成井管腐蚀变形、破裂,水井涌沙等问题突出。
七十年代开始,对塑料井管、滤水管进行了小批量推广应用,取得里较好的效果,但由于生产技术和成井工艺等原因,未能进一步开发。
目前,国内大口径水井工程,铸铁管在成井管材中占70%左右,其余的以水泥类管为主,对于小口径水井,塑料井管和滤水管的开发和应用逐年上升,但由于传统观念和塑料井管产品质量标准等问题,成井工艺上又缺乏指导,致使这项技术发展缓慢,也影响了塑料井管在国内的推广。
水资源的短缺是一个全球性问题,对地下水资源的开发和利用显得日益重要,由于地热资源的洁净性等优点,近年来也得到很大的开发和利用,在所有这些钻井中所使用的井管多时传统的金属管材,由于井管腐蚀造成的浪费和损失以及一系列、其他不良后果一直没有得到很好的解决。
本世纪50年代以后,随着石油化学工业的飞速发展,石油深加工技术日趋完善,塑料制品种类多样化,产量迅速增长,使之逐步发展成为一种新型工程材料。
塑料管和传统管材相比,塑料井管性能均一,抗腐蚀能力强,且具有重量轻,抗磨损和生物惰性、水流阻力小,,使用寿命长,安装简便迅速,造价较低等显著优势,受到了管道工程界的青睐。
管井技术规范篇一:供水管井技术规范供水管井技术规范前言本规范是根据国家计委计综合〔1991〕290号文的要求,由原冶金工业部主编,具体由冶金工业部武汉勘察研究院会同中国市政工程西南设计研究院、中国煤田地质总局、冶金工业部勘察研究总院、中国有色金属工业总公司昆明勘察院和合肥工业大学等单位组成修订组,对原《供水管井工程施工及验收规范》GBJ 13—66进行修订而成。
由于规范增加了管井设计的内容,故更名为《供水管井技术规范》,经建设部1999年4月13日以建标[1999]101号文批准,并会同国家质量技术监督局联合发布。
在修订过程中,修订组进行了大量的调查研究,针对原规范在执行中发现的问题及生产中提出的新的要求,认真总结了我国供水管井设计和施工的实践经验,并广泛征求了全国有关单位和专家的意见,最后由原冶金工业部会同有关部门审查定稿。
本次修订的主要内容有:关于术语与符号的规定;增加了管井设计的要求;关于管井施工的技术要求等。
在执行本规范过程中,希望各单位结合工程实践和科学研究,认真总结经验,注意积累资料。
如发现需要修改和补充之处,请将意见和有关资料寄交武汉市冶金大道177号冶金部武汉勘察研究院《供水管井技术规范》国家标准管理组[邮政编码430080,传真(027)],以供今后修订时参考。
本规范主编单位、参编单位和主要起草人:主编单位:冶金工业部武汉勘察研究院参编单位:中国市政工程西南设计研究院中国煤田地质总局冶金工业部勘察研究总院中国有色金属工业总公司昆明勘察院合肥工业大学主要起草人:胡琏张锡范叶贵钧李天成蒋本昌邱掌珠1 总则1.0.1 为统一供水管井工程的设计和施工的技术要求,特制定本规范。
1.0.2 本规范适用于生活用水和工业生产用水管井工程的设计、施工及验收。
1.0.3 供水管井的设计与施工,应在取得现行国家标准《供水水文地质勘察规范》GBJ 27规定的勘探阶段的水文地质资料后进行。
当资料不能满足管井的设计或施工时,应补做相当于勘探阶段的水文地质勘察工作,或按勘探开采井进行。
PVC-U管道施工规定1. 引言本规定旨在规范PVC-U管道的施工流程,确保管道施工的安全可靠性和工程质量。
2. 施工前准备- 进行管道设计和布局,明确管道的走向、起点和终点。
- 开展必要的地质勘测工作,了解施工区域的地质情况。
- 选择合适的PVC-U管材料,确保符合相关国家标准。
3. 施工材料与设备- PVC-U管材:应符合国家标准,具有良好的耐腐蚀性和耐磨性。
- 管件:应与管材匹配,确保连接紧固可靠。
- 施工设备:包括管道接口连接设备、管材切割设备、检测工具等。
4. 施工流程4.1 地面管道施工- 根据设计要求,在地面进行管道布置。
- 采用合适的挖掘机械进行挖掘,并确保挖槽底部平整。
- 依据管道的起点和终点,逐段进行管道敷设。
- 进行管道的连接,确保连接紧密,并进行相应的检测。
4.2 埋地管道施工- 根据设计要求,在地下进行管道布置。
- 采用合适的挖掘机械进行挖掘,并确保挖槽底部平整。
- 在挖槽底部铺设一定厚度的沙石垫层,用于保护管道。
- 依据管道的起点和终点,逐段进行管道敷设。
- 进行管道的连接,确保连接紧密,并进行相应的检测。
- 在完成管道敷设后,进行回填,并逐层进行夯实。
5. 安全措施- 施工过程中应严格遵守相关安全操作规范。
- 施工场地应设置明显的警示标志和防护措施。
- 施工人员应佩戴个人防护装备,如安全帽、安全鞋等。
- 施工现场应定期进行安全检查,发现隐患及时整改。
6. 质量控制- 施工过程中应定期进行质量检查,确保施工质量。
- 对管道连接处进行泄漏测试,确保连接紧密。
- 针对管道存在的问题及时采取修复措施。
7. 管道验收与管理- 完成管道施工后,进行管道验收。
- 编制完整的管道施工记录,包括设计图纸、施工记录等,以备后续管理和维护。
8. 结束语本规定旨在对PVC-U管道施工进行规范,并提供相应的安全和质量控制措施。
在施工过程中,必须严格按照相关规定操作,确保施工质量和施工人员的安全。
《PVC-U管成井技术规范》(修订)河南省地方标准编制说明一、编制的目的和意义PVC-U管是一种新型的成井管材,可广泛应用于城镇生活与工业供水管井、农村饮水安全与灌溉管井、浅层地热能开发热源井(水源热泵系统)、地下水监测管井等领域。
与传统金属井管相比,具有不腐蚀结垢、对水质无污染、质量轻、工人劳动强度低、使用寿命长等优点。
PVC-U塑料成井管材在国外已基本得到广泛推广和应用。
目前,国内很多供水管井施工单位由于不了解PVC-U管的特性和成井关键工艺,在使用PVC-U管时经常出现井管下入困难和井管爆裂事故,严重阻碍了PVC-U管的推广应用。
成功解决PVC-U管的成井工艺,是PVC-U管推广应用的前提。
2009年河南省地方标准《PVC-U管成井技术规范》(DB41/T 597-2009)发布实施。
该标准为PVC-U管在水井工程中应用提供了技术参考,避免因成井技术参数不合理造成PVC-U管成井失败,为其在水井中应用提供了技术保障。
随着PVC-U管在不同类型水井中的应用范围逐渐拓宽、标准中引用的相关标准的修订、相关成井技术参数的完善等,有必要对原标准进行修订,进一步完善标准条款。
该标准的修订对进一步拓宽PVC-U管成井的应用范围、推广应用新型PVC-U成井管材具有积极意义。
二、任务来源及编制原则和依据(一)任务来源根据《河南省质量技术监督局关于征集2017年度河南省地方标准制修订项目的通知》(豫质监标发〔2016〕203号)文件精神,河南省地质矿产勘查开发局第二地质环境调查院于2016年11月立项申请了《PVC-U管成井技术规范》(DB41/T 597—2009)的修订工作。
2017年8月11日,《河南省质量技术监督局关于下达2017年第三批河南省地方标准制修订计划的通知》(豫质监标发〔2017〕263号)文件批准了该标准的修订,计划编号:20173220090,由河南省地质矿产勘查开发局第二地质环境调查院负责该标准的修订工作。
(二)编制原则和依据《PVC-U管成井技术规范》(修订)以GB/T 1.1-2009《标准化工作导则第1部分:标准的结构和编写》及有关国家标准、行业标准为准则,以促进PVC-U供水管井的推广应用为主要指导思想,力求简单、明了的使未从事过PVC-U供水管井设计和施工的人员理解其中的关键技术点,保证PVC-U管在水文水井成井施工过程中的安全性。
河南省地方标准《PVC-U管成井技术规范》的编制主要依据现行有关供水管井的施工技术规范并根据PVC-U管的特性加以调整和修改。
在本标准的修订过程中,参阅了PVC-U管供水管井成井相关成果报告以及公开发表的论文,调研了以往工程应用情况,并进行了PVC-U管安全成井的理论计算和设计、PVC-U 供水管井施工中事故的预防和处理措施总结。
三、编制过程2017年8月,根据项目批复文件,河南省地质矿产勘查开发局第二地质环境调查院作为项目承担单位,选择探矿工程、水文地质、环境地质、地质矿产等相关专业技术人员,成立标准起草小组。
2017年9月至12月,标准起草小组进行了原标准引用标准更新情况的查询,并结合PVC-U管成井、水文水井钻进等方面开展了国内文献收集、相关国家标准、行业标准、地方标准的收集工作,并分析了以往PVC-U管成井工程案例,初步确定了《PVC-U管成井技术规范》(修订)的主要任务和大纲。
2018年1月至2月,标准起草小组在广泛调研和资料收集的基础上,结合当前国家水文水井发展趋势和水井管材选择情况,在考虑实际工作可操作的基础上,完成了初稿的编制。
2018年3月至5月,标准起草小组在河南省范围内的地勘单位、水井建设单位征集了意见,在总结各方意见的基础上,对标准文本进行了进一步修改和完善,形成征求意见稿。
四、主要内容的确定(一)编制原则河南省地方标准《PVC-U管成井技术规范》(修订)以GB/T1.1-2009《标准化工作导则第1部分:标准的结构和编写》及有关国家标准、行业标准为准则,以促进PVC-U供水管井的推广应用为主要指导思想,力求简单、明了的使未从事过PVC-U 供水管井设计和施工的人员理解其中的关键技术点,保证PVC-U 管在施工过程中的安全性。
本标准在编制过程中主要参考了以下标准:GB 50296 管井技术规范GB 50366 地源热泵系统工程技术规范CJ/T 308 水井用硬聚氯乙烯(PVC-U)管材DZ/T 0148 水文水井地质钻探规程DZ/T 0270 地下水监测井建设规范(二)主要内容本标准规定了PVC-U供水管井施工各个阶段的技术要点,主要包括:术语和定义、PVC-U供水管井的设计、PVC-U供水管井的施工、常见成井事故及处理措施、PVC-U供水管井的验收等。
(三)主要内容的确定1.术语和定义标准给出了PVC-U供水管井、PVC-U井壁管、PVC-U过滤管、PVC-U沉淀管、井身结构、过滤器、扶正器、下管、成井工艺等术语和定义。
删除了一些其他标准中已有定义、且不需要在本标准中重申的定义,如水文水井、地下水分层监测井等。
2.PVC-U供水管井的设计和施工PVC-U管成井安全性分析方面,分别进行了管内外液柱压差对井壁管的压力计算、岩层对PVC-U管产生的压力计算以及PVC-U管的安全性评价。
成井管柱在井内所受外载复杂。
在不同时期(下管过程、投砾过程、洗井抽水开采等过程中)管柱的受力也不同。
在分析和设计中主要考虑基本载荷:轴向拉力、外挤压力。
管柱设计时按最危险情况考虑。
普通金属井管由于重量大,所以在较深井下管时还需进行抗拉强度(轴向拉力)和极限深度的计算,而PVC-U管由于重量轻,在井内浮力较大,所受的轴向拉力很小。
在浅井和中深井(800m 以内)中可以不考虑,但是必须考虑压力的计算和安全防范措施。
管内外液柱压差对井壁管的压力按照公式(1)计算:12H -h g P ρρ=() (1)式中:P —管内外液柱压差对井管产生的压力(Pa );H —管外液柱高度(m );h —管内液柱高度(m );ρ1、ρ2—管内外液体密度(kg/m 3)。
以井深为400m 的PVC-U 塑料井管供水管井的下管过程为例,井管内外不同液柱高度时井管所受的压力见表1。
表1 400m 深井管内不同液柱高度时所受的压力从表1可以看出:在下管过程中PVC-U 管内外液面差越大,其井管所受到的外压力则越大,反之则越小,管内外液面差与管壁所受压力呈线性关系。
所以,在下管时尽可能通过一系列技术措施减小其液面差,保证井管承受压力在其限值内,采用管内外液面基本一致的“平衡法”下管最为安全。
粘土层由于变形产生侧压力。
当洗井和抽水时,管内水位下降时,该井段将受到地层粘土的侧压力,此时井内将产生负压。
最大压力在下部,按公式(2)计算:111ni i i i P g H u ρ=⎛⎫= ⎪-⎝⎭∑························(2) 式中:P —粘土层对井管外壁压力(Pa );u i —第i 段侧向压力系数,i=1,2,...n ,亚粘土:u=0.1,砂质粘土:u=0.3,砂:u=0.4;ρi —第i 段粘土的密度(kg/m 3,一般粘土为1800 kg/m 3); g —重力加速度(9.8m/s 2);H i—第i段井管计算断面所在的深度(m),i=1,2,...n。
对于一般供水管井在洗井或抽水时,管外已经投完砾料,管柱外围不和岩层接触,所以,此时按砂的侧向压力系数0.4和砾料的密度(1750 kg/m3)进行近似压力计算,即:P=1.17×104×H(Pa),由公式(2)可以看出:下管投完砾料后砾料对井管产生的压力呈线性关系,其中井管下部承受压力最大,上部最小。
表2是PVC-U管在投完砾料洗井抽水时,管壁在水位下降井段所受的压力值。
表2 PVC-U管在洗井抽水时所受压力值通过上述计算和分析,PVC-U管在下管、投砾和洗井抽水(开采)三个过程中最为危险,其安全系数最小。
但是,在理论计算和研究基础上,结合PVC-U管材料的特性,可以采取必要的技术措施,尽可能减少井管内外的压力差,避免过大负压产生和对井管的局部冲击。
只要控制好成井工艺,严格技术规程,PVC-U管是可以满足一定深度范围内的成井要求,标准中不同管径的PVC-U管推荐成井深度是根据计算和工程经验总结得出。
PVC-U供水管井的设计和施工两章内容是在PVC-U管成井工程实践、国内外相关文献资料、原标准和现行国家、行业标准基础上编制。
在PVC-U供水管井的设计和施工方面,原标准中相关PVC-U供水管井结构设计和施工条款在实际应用中,可以指导PVC-U管的成井,通过重新核定了原标准引用标准的修订情况,并结合各引用标准新修订情况,更新了本标准条文中对引用条款的描述。
在PVC-U供水管井设计中,通过调研江苏江阴、河北张家口、河北保定等PVC-U井管生产厂家,单根产品定尺长度3m、6m均有相关产品,且可以根据客户需要定制成需要的长度,在本次修订中,删除了原标准中PVC-U过滤器规格中的定尺长度。
在PVC-U供水管井施工中,结合成井工艺要求,增加了测井内容。
在PVC-U供水管井施工中,明确强调了管材的运输和存放。
该项条款是在实际工程经验基础上总结得出,示范井建设中曾出现了因将运输途中局部受到车箱螺栓的多次挤压或冲击而出现内伤的井管下入井内,导致发生井管爆裂事故。
因此,针对PVC-U 管强度特性,在成井之前,一定要进行成井管材质量检查,可通过小锤轻轻敲击的方法进行检查,声音异常的井管严禁下入井内。
3.常见成井事故及处理措施在常见成井事故及处理措施方面,给出了事故处理和预防措施,以便能够指导施工单位提前做好预案,尽量避免事故发生,标准编写过程中重新整理了原标准附录D的内容,并将其作为单独一章。
其中,井管爆裂事故处理措施是项目示范1井发生井管爆裂事故后处理方案以及其他相关工程实例的总结。
PVC-U管成井事故处理措施是参照PVC-U供水管井事故原因和以往供水管井的事故预防措施整理而成。
4.PVC-U供水管井的验收在PVC-U供水管井的验收方面,结合当前水文水井施工企事业单位在验收方面的意见,增加了PVC-U供水管井验收单,明确了PVC-U供水管井验收中的必要项目,如成井结构、含水层位置、成井深度、静止水位埋深、降深、出水量、水温等项目;项目基本信息,如项目地点、钻进设备、开竣工时间等等,并设计了验收表的样式,将其作为资料性附录,五、与国家法律法规和强制性标准的关系本标准符合国家现行法律、法规、规章和强制性国家标准的要求,与现行法律、法规和强制性标准没有冲突。