画法几何制图—换面法[1]复习进程
- 格式:ppt
- 大小:1.80 MB
- 文档页数:20
画法几何制图换面法画法几何制图是建筑、机械和电子等设计领域必备的技能。
它的一个重要部分就是“换面法”,它是通过将一个多面体拆分成多个简单的平面形状,然后再用这些形状来绘制其三维图形的方法。
本文将为你介绍如何运用换面法来画一个简单的多面体。
准备工作在开始绘制之前,需要准备以下工具:•笔和铅•直尺•三角尺•绘画纸步骤一:绘制立方体首先,我们要绘制一个基本的多面体,例如一个立方体。
为了做到这一点,我们可以绘制一个正方形(底面),并且在各个角上画上垂直于底面的线段(高),使这些线段接到正方形相应角点处,最后将所有线段相互连接即可形成一个立方体。
注意,在纵向和横向线段的描绘上,需要保持符合比例。
步骤二:拆分面以上述步骤绘制出来的立方体为例,我们需要将其所有的面分成矩形或正方形。
为此,我们需要通过连接每个相邻的面的棱角,将多面体拆解,并且用铅笔标上每个矩形或正方形的上下左右面,使得它们更加容易被识别。
步骤三:绘制每个面在拆分面后,我们可以将每个面单独绘制出来。
为此,我们需要将每个面放在纸上,并用三角尺和直尺来绘制它们。
对于不同的矩形,我们可以采用不同的绘制方法。
例如,对于一条平行于底面的直线,我们可以在每个与之相交的四边形上绘制这条直线,并保持符合比例。
在绘制完每个面后,我们应该标记好它们的相对位置。
步骤四:组成三维图形通过绘制每个面,我们可以将它们组合起来形成多面体的三维图形。
为此,我们应该将每个面按照它的相对位置粘贴到一张透明的塑料纸上,并对其进行调整,使得它们适当地重叠在一起。
这将帮助我们清晰地了解多面体的整体形状。
在这篇文章中,我们介绍了一个基本的画法几何制图技巧——换面法,以及如何使用这个技巧来画一个简单的多面体。
换面法可以帮助我们将多面体拆分成更简单的形状,并在绘制每个形状后重新组装它们来形成三维图形。
这个技巧在建筑、机械和电子等领域的设计工作中都得到了广泛应用。
换面法一、 换面法概述当直线或平面相对于投影面处于特殊位置(平行、垂直)时,它们的投影反映线段的实长、平面的实形及其与头面的倾角。
当直线或平面和投影面处于一般位置时,则它们的投影不具备上述特性。
换面法的目的,就在于将直线或平面从一般位置变换为和投影面平行或垂直的位置,以便于解决它们的度量和定位问题。
1.换面法的基本概念换面法就是保持空间几何元素不动,用一个新的投影面替换其中一个原来的投影面,使新投影面对于空间几何元素处于有利于解题的位置。
然后找出其在新投影面上的投影。
2.新投影面的选择原则(1)新投影面必须和空间的几何元素处于有利于解题的位置;(2)新投影面必须垂直于一个原有的投影面;(3)在新建立的投影体系中仍然采用正投影法。
二、 点的换面点是一切几何元素的基本元素。
因此在研究换面时,首先从点的投影变换来研究换面法的投影规律。
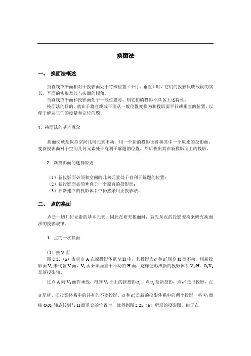
1.点的一次换面(1)换V 面图2-25(a )表示点A 在原投影体系V/H 中,其投影为a 和a '现令H 面不动,用新投影面V 1来代替V 面,V 1面必须垂直于不动的H 面,这样便形成新的投影体系V 1/H ,O 1X 1是新投影轴。
过点A 向V 1面作垂线,得到V 1面上的新投影1a ',点1a '是新投影,点a '是旧投影,点a 是新、旧投影体系中的共有的不变投影。
a 和1a '是新的投影体系中的两个投影,将V 1面绕O 1X 1轴旋转到与H 面重合的位置时,就得到图2-25(b )所示的投影图。
由于在(a ) (b ) (c )图2-25点的一次变换(换V 面)新投影体系中,仍采用正投影方法,又在V/H 投影体系和V 1/H 体系中,具有公共的H 面,所以点a 到H 面的距离(Z 坐标)在两个题词体系中是相等的。
所以有如下关系: 1a 'a ⊥O 1X 1轴;1a '1x a =a 'x a =A a ,即:换V 面时Z 坐标不变。
机械制图教程第13讲-换面法课题:1、换面法的概念2、点的投影变换3、直线的投影变换4、平面的投影变换5、换面法投影变换应用举例课堂类型:讲授教学目的:1、讲解换面法的投影变换规律2、讲解换面法的四个基本作图方法教学要求:1、理解并熟练掌握一次换面、二次换面中点的投影的作图规律2、掌握换面法的四个基本作图方法,并能够应用于解题实践教学重点:换面法的四个基本作图方法教学难点:新投影面、新投影轴的选择和投影的返回(换面法的反向作图)教具:挂图:“将一般位置直线变换成投影面平行线”;“将一般位置直线变换成投影面垂直线”;“将一般位置平面变换成投影面垂直面”;“将一般位置平面变换成投影面平行面”。
教学方法:理论讲解和实际演示作图相结合。
教学过程:一、复习旧课结合作业中的问题,说明在平面上取点、取直线、取投影面平行线的作图方法。
二、引入新课题在解决工程实际问题时,经常遇到求解度量问题,如实长、实形、距离、夹角等,或者求解定位问题,如交点、交线等。
通过对直线或平面的投影分析可知,当直线或平面对投影面处于一般位置时,在投影图上不能直接反映它们的实长、实形、距离、夹角等;当直线或平面对投影面处于特殊位置时,在投影图上就可以直接得到它们的实长、实形、距离、夹角等。
换面法就是研究如何改变空间几何元素对投影面的相对位置,以达到简化解题的目的。
三、教学内容(一)换面法的概念1、概念图2-49 换面法的原理空间几何元素的位置保持不动,用新的投影面代替原来的投影面,使几何元素在新投影面上的投影对于解题最为简便,这种方法称为变换投影面法,简称换面法。
2、举例如图2-49所示为一处于铅垂位置的三角形平面在V/H体系中不反映实形,现作一个与H面垂直的新投影面V1平行于三角形平面,组成新的投影面体系V1/H,再将三角形平面向V1 面进行投影,这时三角形平面在V1面上的投影就反映该平面的实形。
(二)点的投影变换点是最基本的几何元素,因此必须首先研究在变化投影面时,点的投影变换规律。
机械制图教程第13讲-换面法课题:1、换面法的概念2、点的投影变换3、直线的投影变换4、平面的投影变换5、换面法投影变换应用举例课堂类型:讲授教学目的:1、讲解换面法的投影变换规律2、讲解换面法的四个基本作图方法教学要求:1、理解并熟练掌握一次换面、二次换面中点的投影的作图规律2、掌握换面法的四个基本作图方法,并能够应用于解题实践教学重点:换面法的四个基本作图方法教学难点:新投影面、新投影轴的选择和投影的返回(换面法的反向作图)教具:挂图:“将一般位置直线变换成投影面平行线”;“将一般位置直线变换成投影面垂直线”;“将一般位置平面变换成投影面垂直面”;“将一般位置平面变换成投影面平行面”。
教学方法:理论讲解和实际演示作图相结合。
教学过程:一、复习旧课结合作业中的问题,说明在平面上取点、取直线、取投影面平行线的作图方法。
二、引入新课题在解决工程实际问题时,经常遇到求解度量问题,如实长、实形、距离、夹角等,或者求解定位问题,如交点、交线等。
通过对直线或平面的投影分析可知,当直线或平面对投影面处于一般位置时,在投影图上不能直接反映它们的实长、实形、距离、夹角等;当直线或平面对投影面处于特殊位置时,在投影图上就可以直接得到它们的实长、实形、距离、夹角等。
换面法就是研究如何改变空间几何元素对投影面的相对位置,以达到简化解题的目的。
三、教学内容(一)换面法的概念1、概念图2-49 换面法的原理空间几何元素的位置保持不动,用新的投影面代替原来的投影面,使几何元素在新投影面上的投影对于解题最为简便,这种方法称为变换投影面法,简称换面法。
2、举例如图2-49所示为一处于铅垂位置的三角形平面在V/H体系中不反映实形,现作一个与H 面垂直的新投影面V1平行于三角形平面,组成新的投影面体系V1/H,再将三角形平面向V 1 面进行投影,这时三角形平面在V1面上的投影就反映该平面的实形。
(二)点的投影变换点是最基本的几何元素,因此必须首先研究在变化投影面时,点的投影变换规律。
画法几何题库之换面法1.换面法求点D 到AB 直线的距离。
2.已知△ABC与△ABD的夹角为90°,其交线为AB,求△ABD的水平投影。
3.∠ABC=30°,求AB的正面投影。
4.已知等边△ABC的一边BC在直线MN上,高AD=30mm,求作△ABC的两面投影。
(△ABC的a角等于60°)5 过点A作一正方形ABCD,其边BC在直线MN上,求作正方形的两面投影。
6求交叉二直线AB和CD的公垂线及实长。
7.求△ABC绕AB轴转90°后的新投影,并分析有几解?8直线AB 上一点C距点A为30mm,过点C作直线AB的垂线,且与直线EF相交,求作该直线的两面投影。
9.已知等边三角形ABC的C点在V面内,求作此三角形的两面投影,问有几个答案?若ab按箭头方向平移,移至何处时,只有一个答案,再移动时,情况如何?10在ABC内作直线DE,使它平行于BC边,且相距15mm。
11已知平面四边形ABCD的点A在V面内,距H面为25mm,试完成平面四边形的投影,若点A到H面的距离不限,则点A应在什么地方?12求与二直线AB,AC等距的点的轨迹。
13求直线AB与平面的交点K,并判断可见性。
(1)(2)14已知BD为菱形的一对角线,顶点A在直线EF上,求菱形ABCD的投影。
15作一次换面,使交叉两直线AB及CD的投影面上的投影相互平行。
16求直线AB与△CDE的夹角17在直线AB上找一点K,使它与△ MNC及△MND等距。
18求直线AB与月BC的夹角19 202122.2324 2526(注:文档可能无法思考全面,请浏览后下载,供参考。
可复制、编制,期待你的好评与关注!)。