市场营销组合有什么特点
- 格式:docx
- 大小:12.89 KB
- 文档页数:2
简述市场营销组合的特点
市场营销组合是指企业在市场营销中采用的一系列营销手段的
组合。
这些手段包括产品、价格、促销和渠道等方面。
市场营销组合是企业制定营销策略的重要组成部分,也是企业在市场中取得竞争优势的关键因素。
市场营销组合的特点主要有以下几个方面:
一、组合性
市场营销组合是由多个营销手段组合而成的,这些手段相互依存,相互作用,共同构成一个完整的营销体系。
企业需要根据市场需求和自身实际情况,选择合适的营销手段进行组合,以达到最优的营销效果。
二、灵活性
市场营销组合的灵活性较强,企业可以根据市场需求和自身情况,随时调整营销组合的各个方面。
比如,企业可以根据市场需求,调整产品的品质、功能、外观等方面;也可以根据市场反应,调整价格和促销策略等方面。
三、综合性
市场营销组合是由多个营销手段组合而成的,这些手段相互作用,共同发挥作用。
因此,市场营销组合需要考虑到各个方面的综合效应,以达到最优的营销效果。
比如,企业可以通过价格和促销策略来提高销售量,但同时也需要考虑到产品的品质和渠道等方面,以保证客户的满意度和忠诚度。
四、策略性
市场营销组合是企业制定营销策略的重要组成部分,是企业在市场中取得竞争优势的关键因素。
因此,市场营销组合需要考虑到企业的长期目标和战略定位,以保证营销组合的持续性和稳定性。
总之,市场营销组合是企业制定营销策略的重要组成部分,是企业在市场中取得竞争优势的关键因素。
企业需要根据市场需求和自身实际情况,选择合适的营销手段进行组合,以达到最优的营销效果。
同时,市场营销组合需要考虑到各个方面的综合效应,以保证营销组合的持续性和稳定性。
单选题1、市场营销学第一次“革命”的标志是提出了()的观念。
A、以消费者为中心B、以生产者为中心C、市场营销组合D、网络营销2、市场营销学作为一门独立的经营经管学科诞生于20世纪初的:()A 欧洲B 日本C 美国D 中国3、市场营销经管的实质是()A、刺激需求B、需求经管C、生产经管D、销售经管4、一个人的()影响着消费需求和对市场营销因素的反应。
A能力 B 个性C 联系D 精神5、不同生活方式()对产品和品牌有不同的需求。
A、群体B、社会C、模型D、艺术6、威胁水平和机会水平都高的业务,被称为()A、理想业务B、困难业务C、成熟业务D、风险业务7、出现于不同行业之间的交叉与结合部分的市场机会,称为()A、全面机会B、边缘市场机会C、行业市场机会D、局部机会8、企业的营销活动不可能脱离周围环境而孤立地进行,企业营销活动要主动地去()A、控制环境B、征服环境C、改造环境D、适应环境9、区分战略经营单位的主要依据是多项业务之间是否存在共同的()A、经营主线B、经营目标C、经营方针D、经济利益10、共同的经营主线是指目前的产品、市场与未来的产品、市场之间的一种()联系。
A、内在B、外部C、多种D、局部11、明星类经营单位的市场增长率降到()以下,但有较高的相对市场占有率,便成为奶牛类经营单位。
A、50%B、30%C、10%D、5%12、规划经营战略的关键是战略分析和()A、战略选择B、战略计划C、战略部署D、战略调查13、针对负需求的市场情况,市场营销的任务是()A、反市场营销B、同步市场营销C、改变市场营销D、刺激市场营销14、市场的发展本质上是一个由()决定并由生产者推动的过程。
A、中间商B、零售商C、政府D、消费者15、按消费者所在国籍对市场进行细分属于()A、地理细分B、人口细分C、心理细分D、行为分析16、在20世纪60年代前,美国可口可乐公司一直以单一的品种、规范的瓶装和统一广告宣传内容,长期占领世界非酒类饮料市场。
简述市场营销组合市场营销组合是指企业在市场营销过程中所采取的各种营销手段和策略的综合体。
它包括产品、价格、渠道和推广四个方面,也被称为“4P”理论。
这四个方面相互依存、相互作用,共同构成了企业的市场营销策略和战略。
产品是市场营销组合的核心。
产品的设计、品质、特性和服务都直接关系到消费者的需求和满意度。
企业需要根据市场需求和竞争对手情况,通过不断创新和改进来提供有竞争力的产品。
产品战略需要考虑产品定位、产品线的组合、产品包装等方面,以满足不同消费者群体的需求。
价格是市场营销组合中的重要因素。
价格直接影响到产品的销售量和市场份额。
企业需要根据产品的成本、市场需求和竞争对手的价格策略来制定合理的价格。
价格战略包括定价策略、定价策略、折扣策略等,以实现企业的营销目标。
渠道是市场营销组合中的重要环节。
渠道包括产品的流通路径和销售渠道,直接影响到产品的销售和分发效果。
企业需要选择合适的渠道和经销商,建立起高效的供应链管理体系。
渠道战略需要考虑渠道的长度、渠道的覆盖范围、渠道的管理和激励等方面,以确保产品能够迅速、准确地达到消费者手中。
推广是市场营销组合中的重要手段。
推广包括广告、促销、公关等多种方式,旨在提高产品的知名度和销售量。
企业需要根据产品的特点和目标市场的需求,选择合适的推广方式和媒体,进行有效的宣传和推广活动。
推广战略需要考虑推广的目标、推广的内容和推广的方式,以实现企业的品牌建设和销售目标。
市场营销组合的四个方面相互依存、相互作用,需要综合考虑和协调。
例如,产品的定位和定价需要考虑渠道的特点和推广的方式,以确保产品能够在市场上得到充分的推广和销售。
另外,市场营销组合也需要根据市场和竞争对手的变化进行调整和优化,以保持竞争优势和市场份额。
市场营销组合是企业在市场营销过程中所采取的各种手段和策略的综合体。
产品、价格、渠道和推广四个方面相互依存、相互作用,共同构成了企业的市场营销策略和战略。
企业需要根据市场需求和竞争对手情况,综合考虑和协调这四个方面,以实现企业的营销目标。
简述市场营销组合的特点市场营销组合是指企业在市场营销活动中所采用的一系列营销手段和策略,包括产品、价格、渠道、促销和人员等方面的组合。
市场营销组合的特点是多样化、灵活性强、综合性强和针对性强。
一、多样化市场营销组合的特点之一是多样化。
在市场营销活动中,企业需要根据不同的市场需求和消费者需求,采用不同的营销手段和策略。
比如,对于不同的产品类型和市场需求,企业可以采用不同的产品组合和定价策略,以满足不同的消费者需求;对于不同的渠道和促销方式,企业可以采用不同的组合方式,以提高销售效率和市场占有率。
二、灵活性强市场营销组合的特点之二是灵活性强。
在市场营销活动中,企业需要不断地调整和优化营销组合,以适应市场变化和消费者需求的变化。
比如,当市场需求和消费者需求发生变化时,企业需要及时调整产品组合和定价策略,以满足消费者需求;当市场竞争加剧时,企业需要加强渠道和促销方式的组合,以提高市场占有率。
三、综合性强市场营销组合的特点之三是综合性强。
在市场营销活动中,企业需要综合考虑产品、价格、渠道、促销和人员等方面的因素,以构建一个完整的营销组合。
比如,企业需要根据产品特点和市场需求,采用不同的产品组合和定价策略;同时,企业需要选择适合自己的渠道和促销方式,以提高销售效率和市场占有率;此外,企业还需要建立一个优秀的营销团队,以提高营销效果和品牌形象。
四、针对性强市场营销组合的特点之四是针对性强。
在市场营销活动中,企业需要根据不同的市场需求和消费者需求,采用针对性的营销手段和策略。
比如,对于不同的产品类型和市场需求,企业需要采用不同的产品组合和定价策略,以满足不同的消费者需求;对于不同的渠道和促销方式,企业需要采用不同的组合方式,以提高销售效率和市场占有率。
综上所述,市场营销组合具有多样化、灵活性强、综合性强和针对性强等特点。
企业在市场营销活动中,需要根据不同的市场需求和消费者需求,构建一个完整的营销组合,以提高销售效率和市场占有率。
市场营销的特征是什么_市场营销有什么特征市场营销存在于各行各业,大家对于市场营销的了解还不深。
下面是为大家整理的市场营销的特征是什么,请看!喜欢可以收藏分享哟!市场营销有以下几点:无差异市场营销观念,差异市场营销经营观念,集中市场营销的经营观念,品牌化经营观念和直接营销系统的经营观念。
无差异市场营销观念:无差异市场营销观念的实质是表现企业在市场细分之后,注重子市场的共性而不考虑各子市场的特征。
只推单一产品和运用单一市场营销组合,适合尽可能多的顾客的需求。
特点在产品的品种、规格等,无差异市场营销观念有利于标准化,大规模生产,也有利于降低生产、运输、存货等成本费用。
无差异市场营销观念的适用条件用于标准化与大规模生产。
差异市场营销经营观念:差异市场营销经营观念的实质表现为企业在渠道、促销和定价方面都加以相应的改变及决定同时为几个子市场服务设计不同的特色产品来适应子市场需要。
差异市场营销经营观念的特点在于影响表现在企业的产品在几个子市场都有很有优势,这样会提高消费者对于企业的信任,这样有助于重复购买率,通过多样化的渠道和产品会让销售额有所增加。
适用企业决定同时为几个子市场服务这样的条件。
集中市场营销的经营观念:集中市场营销的经营观念的实质是企业集中所有力量以一个或少数性质相似子市场来作为目标市场,企业采用这样的经营观念是试图在较少的子市场上占有较大的市场占有率。
如果子市场选择有比较多,企业可先获得较高的投资收益,这就是集中市场营销的经营观念的特点。
集中市场营销的经营观念的适用于实行集中市场营销的企业。
集中市场营销的企业是资源有限的中小企业或者是初次进入新市场的大企业。
品牌化经营观念:品牌化经营观念表现为企业的市场营销人员决定是否给产品规定品牌名称,用品牌名称来区别一个或一群卖主和竞争者。
特点在于可使购卖者得到一些利益,如购买者通过品牌了解产品质量好坏和品牌化有助于购买者提高购物效率。
直接营销系统的经营观念:直接营销系统的经营观念表现为产品的所有权从生产者手里直接转程到用户或最终消费者手里,这样做可以省去传统营销渠道中的诸多中间环节。
市场营销组合策略特点
市场营销组合策略是指企业根据市场情况和竞争环境,通过整合营销的各个要素,以达到最佳市场营销效果的方法。
其特点主要有以下几点:
1.全面性:市场营销组合策略是种全面性的方法,要求企业在产品、价格、渠道和宣传等方面进行综合考虑和安排,以形成完整的市场营销体系。
这种全面性的方法可以保证企业在市场中的优势地位,提高市场竞争力。
2.灵活性:市场营销组合策略要求企业根据不同的市场情况和消费者需求的变化,随时调整各个要素之间的比例和关系,以适应市场的变化。
只有保持灵活性,企业才能在市场竞争中保持竞争优势。
3.重视市场细分:市场营销组合策略注重对市场的细分,不同的市场细分具有不同的特点和需求,因此需要针对不同市场细分制定不同的组合策略,以提高目标市场的满意度和忠诚度。
4.市场导向:市场营销组合策略强调市场导向,即将市场需求和消费者需求放在首位,根据市场需求来选取和确定各个市场营销要素之间的比例和关系,以最大程度地满足市场需求和消费者需求。
5.综合效益:市场营销组合策略实现了不同市场营销要素之间的协调和整合,可以提高整个市场营销活动的效益。
各个要素之间的协调和整合可以减少资源浪费,提高资源利用效率,从
而提高市场营销效果。
总结起来,市场营销组合策略是一种全面、灵活、市场导向的策略,注重市场细分,并追求综合效益。
通过合理的组合和整合市场营销的各个要素,企业可以在市场竞争中保持竞争优势,实现最佳营销效果。
简述市场营销组合及其特点
市场营销组合是指企业在推广产品或服务时所采取的各种市场营销手段和策略的组合。
市场营销组合是企业制定营销计划的基础,通过合理地组合各种市场营销要素,以达到提高销售额、满足顾客需求和增加市场份额的目标。
市场营销组合包括了产品、价格、渠道和促销等四个主要要素。
首先,产品是市场营销组合的核心要素。
企业需要根据市场需求和竞争对手情况来确定产品的特点和定位。
通过研发创新产品、提高产品质量和不断改进产品功能,企业可以满足顾客的需求,并与竞争对手形成差异化竞争。
其次,价格是市场营销组合中的重要考虑因素。
企业需要根据产品成本、市场需求和竞争情况来制定合理的价格策略。
通过定价策略的选择,企业可以实现利润最大化、市场份额提高、产品品牌价值的塑造等目标。
再次,渠道是市场营销组合的重要环节。
企业需要选择适合的渠道来将产品直接销售给消费者。
渠道选择的合理性对于产品的销售和推广具有重要影响。
通过建立有效的渠道网络,企业可以提高产品的销售速度和覆盖范围,进而提高市场占有率。
最后,促销是市场营销组合中的重要手段。
通过采取各种促销手段,如广告、促销活动、促销赠品等,企业可以吸引顾客的关注和兴趣,促使他们购买产品。
促
销手段可以有效地提高产品的知名度和销售量,增加消费者对产品的接受和认可度。
总的来说,市场营销组合的特点在于其综合性和灵活性。
企业需要根据市场需求、竞争情况和自身资源等因素来制定市场营销组合策略,以实现销售增长、市场份额提升和顾客满意度的目标。
市场营销组合的成功与否取决于各个要素的协调和整合,以及与市场环境的匹配度。
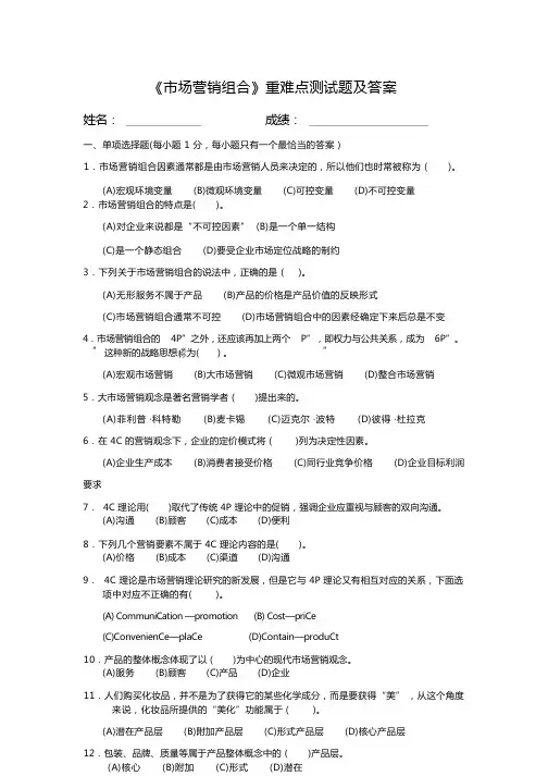
《市场营销组合》重难点测试题及答案姓名:成绩:一、单项选择题(每小题 1 分,每小题只有一个最恰当的答案 )1.市场营销组合因素通常都是由市场营销人员来决定的,所以他们也时常被称为 ( )。
(A)宏观环境变量 (B)微观环境变量 (C)可控变量 (D)不可控变量2.市场营销组合的特点是( )。
(A)对企业来说都是“不可控因素” (B)是一个单一结构(C)是一个静态组合 (D)要受企业市场定位战略的制约3.下列关于市场营销组合的说法中,正确的是 ( )。
(A)无形服务不属于产品 (B)产品的价格是产品价值的反映形式(C)市场营销组合通常不可控 (D)市场营销组合中的因素经确定下来后总是不变4.市场营销组合的4P”之外,还应该再加上两个P”,即权力与公共关系,成为6P”。
“ 这种新的战略思想为( ) 。
“(A)宏观市场营销 (B)大市场营销 (C)微观市场营销 (D)整合市场营销5.大市场营销观念是著名营销学者 ( )提出来的。
(A)菲利普·科特勒 (B)麦卡锡 (C)迈克尔·波特 (D)彼得·杜拉克6.在 4C 的营销观念下,企业的定价模式将 ( )列为决定性因素。
(A)企业生产成本 (B)消费者接受价格 (C)同行业竞争价格 (D)企业目标利润要求7. 4C 理论用( )取代了传统 4P 理论中的促销,强调企业应重视与顾客的双向沟通。
(A)沟通 (B)顾客 (C)成本 (D)便利8.下列几个营销要素不属于 4C 理论内容的是( )。
(A)价格 (B)成本 (C)渠道 (D)沟通9. 4C 理论是市场营销理论研究的新发展,但是它与 4P 理论又有相互对应的关系,下面选项中对应不正确的有( )。
(A) CommuniCation —promotion (B) Cost—priCe(C)ConvenienCe—plaCe (D)Contain—produCt10.产品的整体概念体现了以 ( )为中心的现代市场营销观念。
市场营销策略中的市场营销组合与市场营销战略市场营销是企业实现销售目标的关键,而市场营销策略则是指企业为实现市场营销目标所采取的一系列手段和方法。
在市场营销策略中,市场营销组合和市场营销战略扮演着重要的角色。
本文将就市场营销组合和市场营销战略进行深入探讨,并分析它们在市场营销中的作用和相互关系。
一. 市场营销组合市场营销组合是指企业根据市场需求和竞争环境,综合运用产品、价格、渠道和推广等营销要素,以达到市场营销目标的一种策略。
市场营销组合包括以下四个要素:1. 产品产品是企业面向市场提供的有形或无形的商品或服务。
一个好的产品可以满足消费者的需求,打造品牌形象,增加销售业绩。
在市场营销组合中,企业需要对产品进行市场定位、产品设计和品牌建设等工作。
2. 价格价格是企业出售产品或提供服务所要求的货币代价。
在市场营销组合中,企业需要根据市场需求、竞争对手定价策略和成本等因素,制定适当的价格策略。
合理的价格既要能够覆盖成本,又要能够满足消费者的购买能力和心理预期。
3. 渠道渠道是产品从生产者到最终消费者的流通路径。
在市场营销组合中,企业需要选择适合的渠道,以确保产品能够高效地达到消费者手中。
渠道选择的好坏将直接影响产品的销售和市场占有率。
4. 推广推广是企业向目标市场传递产品信息、促进销售的过程。
在市场营销组合中,企业需要运用广告、宣传、促销等手段,将产品的特点和优势传达给消费者,激发他们的购买意愿。
二. 市场营销战略市场营销战略是企业在市场营销中制定的一系列长期目标和行动计划,以适应市场环境的变化和实现市场营销目标。
市场营销战略包括以下几个重要方面:1. 目标市场目标市场是企业在市场中选择的具有较大潜在需求的、与企业产品相匹配的一群人。
在制定市场营销战略时,企业需要明确自己的目标市场,并针对其需求特点和购买行为进行研究和分析。
2. 竞争优势竞争优势是企业相对于竞争对手在市场上拥有的一种优势资源或能力。
企业在制定市场营销战略时,需要明确自己的竞争优势,并通过研发、创新或运营等手段不断增强竞争力。
一.市场营销组合的特点有?1.对企业来说都是“可控因素”。
2是一个复合结构。
3是一个动态组合。
4受企业市场定位战略的制约二.定点超越的八个主要步骤?1.明确目的和目标。
2确定量化方法和信息来源。
3选择定点超越的对象。
4测量和描述本企业。
5测量和描述定点超越对象。
6对比。
7建议与策划。
8计划的执行与控制.三.简述企业战略计划过程的步骤。
1.规定企业任务2.确定企业目标3.安排业务组合4.指定新业务计划。
四.一个战略业务单位具有的特征。
1.它是单独的业务或一组有关的业务2.它有不同的任务3.它有其竞争者4.它有认真负责的经历5.它掌握一定的资源6.它能从战略计划得到好处7.它可以独立计划其他业务。
五.矩阵图把企业战略业务单位分为四种不同类型1问号类2.明星类3.金牛类4.瘦狗类。
六.企业实现多元化增长的原因有。
1.原有产品或服务需求规模与经营规模的有限性2.外界环境与市场需求的变化性3.单一经营的风险性与多种经营的安全性。
七.实验设计的主要类型1简单时间序列实验2.重复时间序列实验3.前后控制组分析八.销售人员综合意见法的主要有点1.销售人员经常接近购买者,对购买者意向有较全面深刻的了解2.由于销售人员参与企业预测,因而他们对上级下达的销售配额有较大的信心完成3.通过这种方法,可以获得按产品、区域、顾客或销售人员划分的各种销售预测。
九.简述社会文化各要素对市场营销的影响1.教育水平影响消费者心里、购买的理性程度和消费结构。
2.宗教信仰影响人们的消费行为3.价值观念影响消费者需求和购买行为4.道德规范影响人们消费心里和消费行为5.消费习俗影响消费者需求偏好和价值判断6.消费时尚影响审美观念、生活方式和情趣爱好一.消费者评价行为涉及几个问题1产品属性2.属性权重3.品牌信念4.效用函数5.评价模型二.简述消费者在购买决策过程中可能扮演的角色1.发起者,即首先提出或有意购买某一产品或服务的人。
2.影响者,即其看法或建议对最终决策具有一定影响的人。
市场营销组合作为企业一个非常重要的营销管理方法,具有以下特点。
(1)市场营销组合是一个变量组合构成营销组合的"4Ps"的各个自变量,是最终影响和决定市场营销效益的决定性要素,而营销组合的最终结果就是这些变量的函数,即因变量。
从这个关系看,市场营销组合是一个动态组合。
只要改变其中的一个要素,就会出现一个新的组合,产生不同的营销效果。
(2)营销组合的层次市场营销组合由许多层次组成,就整体而言,"4Ps"是一个大组合,其中每一个P又包括若干层次的要素。
这样,企业在确定营销组合时,不仅更为具体和实用,而且相当灵活;不但可以选择四个要素之间的最佳组合,而且可以恰当安排每个要素内部的组合。
(3)市场营销组合的整体协同作用企业必须在准确地分析、判断特定的市场营销环境、企业资源及目标市场需求特点的基础上,才能制定出最佳的营销组合。
所以,最佳的市场营销组合的作用,决不是产品、价格、渠道、促销四个营销要素的简单数字相加,即4Ps ≠P + P + P + P,而是使他们产生一种整体协同作用。
就像中医开出的重要处方,四种草药各有不同的效力,治疗效果不同,所治疗的病症也相异,而且这四种中药配合在一起的治疗,其作用大于原来每一种药物的作用之和。
市场营销组合也是如此,只有他们的最佳组合,才能产生一种整体协同作用。
正是从这个意义上讲,市场营销组合又是一种经营的艺术和技巧。
(4)市场营销组合必须具有充分的应变能力市场营销组合作为企业营销管理的可控要素,一般来说,企业具有充分的决策权。
例如,企业可以根据市场需求来选择确定产品结构,制定具有竞争力的价格,选择最恰当的销售渠道和促销媒体。
但是,企业并不是在真空中制定的市场营销组合。
随着市场竞争和顾客需求特点及外界环境的变化,必须对营销组合随时纠正、调整,使其保持竞争力。
总之市场营销组合对外界环境必须具有充分的适应力和灵敏的应变能力。
市场营销组合理论以系统理论为指导,把影响市场营销效果的各个可以控制的因素组织过来,给企业领导人提供一个科学地分析和运用各个经营手段的思路和方法,导致企业市场营销整体效果最优化。
《市场营销学》考生注意:1、所有考题请回答在答题纸上,否则按无效试卷处理;2、请考生务必把年级、专业、班级、学号及姓名填写在答题纸上;3、本试卷共有4页八大题,请考生检查是否有缺页或损页;4、考试结束后,请将试题及答题纸同时交回。
年级:专业:班级:学号:姓名:一、单项选择题(在每小题备选的四个答案中选择一个最合适的,并将选中答案的字母填在答题纸上。
每小题1分,共12分。
)1、战后西方营销学者和企业界采用较多的一种研究方法是_________。
A.传统研究法B.管理研究法C.历史研究法D.系统研究法2、共同的经营主线是指目前的产品、市场与未来的产品、市场之间的一种_________联系。
A.内在B.外部C.多种D.局部3、一般日常生活用品,适合于选择做广告。
A.人员B.专业杂志C.电视D.公共关系4、企业和服务人员能设身处地为顾客着想,努力满足顾客的要求,这是服务质量的_________评价标准。
A.移情性B.保证性C.适应性D.可靠性5、我国通常把非营利组织称为_________。
A.医院、学校B.慈善机构C.基金会D.机关团体、事业单位6、下列哪项不是市场细分的原则?_________A.可衡量性B.可区分性C.可对比性D.可赢利性7、用抽样方法,从母体中抽出若干样本组成固定的样本小组,在一段时期内对其进行反复调查以取得资料,这种资料收集方法是_________。
A.观察调查B.固定样本连续调查C.类型抽样D.询问调查8、寻求_________是产品差别化战略经常使用的手段。
A.价格优势B.良好服务C.人才优势D.产品特征9、形式产品是指_________借以实现的形式或目标市场对某一需求的特定满足形式。
A.期望产品B.延伸产品C.核心产品D.潜在产品10、康佳电视中的“康佳”二字是_________。
A.招牌B.品牌名称C.品牌标志D.都不是11、在定货合同中不明确价格,而是在产品制成以后或者交货时才进行定价的方法是对付__________的一种价格策略。
简述市场营销组合的特点
市场营销组合被誉为“管理营销活动的四种工具”,是指以产品、价格、渠道和促销为主要工具,为企业按照市场管理要求结合企业的
营销实际,研究分析开展营销活动的一种运作方式。
市场营销组合的特点有:
1、全面性原则。
因为配置合理的市场营销组合,不仅是影响营销
组合总体绩效的过程,而且对每一项营销活动都有影响,必须从系统
角度逐一考虑。
2、灵活性原则。
市场营销组合应该具有一定的灵活性,以适应动
态市场环境的改变,使得决策者可以依据要求加以变换及调整。
3、复合性原则。
市场营销组合应该承认每一项营销活动之间有相
互依赖或联系的存在,用一百家企业其中的95家去调研说明这一点,
因为个体行动可能影响到其它的营销活动的运作效果。
市场营销组合的特点
市场营销组合作为市场营销手段之一,其思想要点是根据不同市场环境和行业发展趋势,以及企业背景等因素,结合企业自身实际情况利用多种差异化的营销手段组合起来,
对目标市场完成覆盖,解决企业不同的营销目标,发挥最大的广告效果。
市场营销组合的特点是组合的营销手段更多,目的宏观形成营销全景。
它包括各种市
场营销工具,如品牌、产品、价格、促销、服务、渠道、公关等。
把这些市场营销工具进
行组合,赋予不同对象不同定位,有效用于满足企业营销目标及业务目标,有利于企业进
一步把握市场节奏、跟踪行业发展,调整营销组合。
其次,市场营销组合的目的是实现全覆盖。
通过组合不同的市场营销工具,可以实现
全覆盖,加强对目标客户群体的接触,缩短客户购买路径,增强企业形象,改善服务质量,全面满足客户需求,实现企业最大化回报。
此外,市场营销组合强调创新。
组合内容是由市场营销工具转换为企业有效的营销策略,利用不同的市场营销工具进行有效的营销活动,借助互联网等技术手段,实现对信息
的快速传播,更多地满足客户的需求,以期建立与客户的长期关系,实现企业核心价值。
以上是市场营销组合的基本特点,企业在制定市场营销组合时,应考虑市场环境、客
户需求及其竞争环境等因素,结合实际制定和进行市场营销组合,以达到最佳的效果。
市场营销组合有什么特点
市场营销组合特点:市场营销变量组合
市场营销组合特点:营销组合的层次
市场营销组合由许多层次组成,就整体而言,"4Ps"是一个大组合,其中每一个P又包括若干层次的要素。
这样,企业在确定营销
组合时,不仅更为具体和实用,而且相当灵活;不但可以选择四个要
素之间的最佳组合,而且可以恰当安排每个要素内部的组合。
市场营销组合特点:整体协同作用
市场营销组合特点:充分的应变能力
市场营销组合作为企业营销管理的可控要素,一般来说,企业具有充分的决策权。
例如,企业可以根据市场需求来选择确定产品结构,制定具有竞争力的价格,选择最恰当的销售渠道和促销媒体。
但是,企业并不是在真空中制定的市场营销组合。
随着市场竞争和
顾客需求特点及外界环境的变化,必须对营销组合随时纠正、调整,使其保持竞争力。
总之市场营销组合对外界环境必须具有充分的适
应力和灵敏的应变能力。
组合策略
影响企业营销有两类因素,一类是企业外部环境给企业带来的机会和威胁,这些是企业很难改变的;另一类则是企业本身可以通过决
策加以控制的。
企业本身可以控制的因素归纳起来主要有以下四方面:
产品策略
产品策略包括产品发展、产品计划、产品设计、交货期等决策的内容。
其影响因素包括产品的特性、质量、外观、附件、品牌、商标、包装、担保、服务等。
价格策略
价格策略包括确定定价目标、制定产品价格原则与技巧等内容。
其影响因素包括分销渠道、区域分布、中间商类型、运输方式、存
储条件等。
促销策略
促销策略是指主要研究如何促进顾客购买商品以实现扩大销售的策略。
其影响因素包括广告、人员推销、宣传、营业推广、公共关
系等。
分销策略
分销策略主要研究使商品顺利到达消费者手中的途径和方式等方面的策略。
其影响因素包括付款方式、信用条件、基本价格、折扣、批发价、零售价等。
上述四个方面的策略组合起来总称为市场营销组合策略。
市场营销组合策略的基本思想在于:从制定产品策略入手,同时制定价格、促销及分销渠道策略,组合成策略总体,以便达到以合适的商品、
合适的价格、合适的促销方式,把产品送到合适地点的目的。
企业
经营的成败,在很大程度上取决于这些组合策略的选择和它们的综
合运用效果。