切削液使用说明和管理规范
- 格式:doc
- 大小:68.50 KB
- 文档页数:7
切削液的使用、管理与机床腐蚀的防护摘要切削液作为机床加工技术中必不可少的润滑剂,在使用过程中需要进行管理和维护。
本文将介绍切削液的常见类型、应用场合及使用方法,以及如何进行切削液的管理与维护,防止机床腐蚀的发生。
一、切削液的类型和应用场合切削液一般分为油溶性和水溶性两种,油溶性切削液与水的比例为1:10,水溶性切削液中的水与切削油的比例为1:30。
不同类型的切削液适用于不同的场合。
1. 油溶性切削液油溶性切削液主要适用于重型车间,在磨削和钻孔加工时使用。
它可以强力地防止刀具磨损和硬化,同时还能降低工件和砂轮的温度,提高机器、砂轮和工具的使用寿命。
2. 水溶性切削液相比而言,水溶性切削液适用于更轻型的车间,应用于铣削、车削和切割等机床加工操作。
它可以减轻机器翻新费用,加快生产率,同时还能保护工作件表面免受机器所产生的热和压力等因素的伤害。
二、切削液的使用方法切削液使用的方法取决于使用的机器和切削液的类型。
下面是切削液的用法:1. 油溶性切削液使用方法在使用油溶性切削液之前,需要确保机器表面和磨具干净。
一般情况下,可以增加一个容量测量装置,以便在液位在低于最低液位时添加新的切削液。
2. 水溶性切削液使用方法使用水溶性切削液的方法较为简单,只需将切削液添加到机器内便可,一般不需要预先清洗或增加测量设备。
三、切削液的管理和维护除了正确使用切削液之外,管理和维护切削液也是非常重要的,这可以防止机床腐蚀和延长机器的使用寿命。
1. 管理切削液生命周期管理切削液的生命周期非常重要,如果不加管理,切削液浓度会不断上升,导致磨具和工具极易磨损,同时,使用寿命也会缩短。
因此,需要通过监测和定期检查切削液的生命周期,来确保其在使用期间保持正确的浓度。
2. 维护切削液维护切削液也非常重要,这可以避免机床腐蚀和防止生物污染。
维护切削液的方法包括:•定期检查切削液的酸碱度和氧化度,以保持切削液的稳定性。
•定期检查切削液的浓度和添加切削液。
切削液使用管理作业指导书切削液使用管理作业指导书一、引言切削液,是在金属加工过程中起润滑、冷却、清洁等多种功能的液体剂,对于提高加工质量、延长刀具寿命具有重要作用。
本作业指导书旨在规范切削液的使用管理,确保安全、高效的生产环境。
二、切削液的种类及特点2.1 水溶性切削液2.1.1 定义水溶性切削液是由水和一些添加剂混合而成的液体,可用于各种金属的切削加工。
主要特点是具有良好的冷却性能、润滑性能和清洁性能。
2.1.2 使用注意事项- 严禁使用过期或变质的水溶性切削液。
- 使用前需仔细阅读产品说明书,按照正确的比例稀释。
- 需定期检查切削液的浓度和pH值,确保在规定范围内。
2.2 高温合成切削液2.2.1 定义高温合成切削液是由合成基础油和添加剂组成的液体,主要用于高速、高温切削加工。
具有良好的抗菌性、润滑性和冷却性能。
2.2.2 使用注意事项- 使用前需仔细阅读产品说明书,按照正确的稀释比例使用。
- 使用后需及时清理加工区域,防止切削液残留。
三、切削液的管理要求3.1 储存管理3.1.1 切削液的储存环境要求- 储存地点应通风良好,防止阳光直射。
- 远离热源及易燃物品,避免火灾风险。
- 储存区域应保持清洁干燥,防止杂质污染。
3.1.2 切削液的储存容器要求- 使用专用的密封容器储存切削液,避免挥发和污染。
- 容器上需标明切削液的名称、规格、生产日期等信息,确保可追溯。
3.2 使用管理3.2.1 准备工作- 使用前需检查切削液的浓度、PH值是否符合要求。
- 若使用水溶性切削液,需根据产品要求正确稀释。
3.2.2 使用过程中- 使用前先将工件和切削液清洗干净,确保表面无油脂、杂质等。
- 充分搅拌切削液,保持其均匀性。
3.2.3 使用后处理- 切削液使用完毕后,及时进行清理和更换。
- 废弃的切削液需按照环保要求处理,严禁随意排放。
四、附件本文档附带的附件如下:- 附件1:水溶性切削液产品说明书- 附件2:高温合成切削液产品说明书五、注释- 切削液:也称为切屑液,是指在金属切削过程中使用的一种专用液体剂。
切削液使用管理作业指导书切削液使用管理作业指导书一、引言⑴目的本作业指导书旨在为企业或工作场所提供一套全面、规范的切削液使用管理方案,以确保切削液的正确使用和安全管理,保障工作环境的健康和劳动者的安全。
⑵适用范围本作业指导书适用于所有使用切削液的工作场所,包括机械加工车间、装配车间等。
二、切削液的选择⑴切削液的种类及性能●切削液种类:水溶性切削液、液压切削油、合成切削液等。
●切削液性能:冷却性能、润滑性能、抗菌性能等。
⑵切削液的选择原则●根据加工材料的种类和特性选择合适的切削液。
●根据加工过程的要求选择切削液的性能指标。
⑶切削液的使用准备●检查切削液的质量,确保符合要求。
●检查切削液的添加设备和管道,确保畅通和完好。
三、切削液的管理⑴切削液的储存和保管●切削液的储存设施:标识、密封、防漏等。
●切削液的保管:避光、防潮、防尘等。
⑵切削液的添加和补充●切削液的添加设备和管道:清洁、畅通等。
●切削液的添加量和时间:根据加工需求和切削液性能进行调整。
⑶切削液的循环和过滤●切削液的循环设备:清洁、维护等。
●切削液的过滤设备:清洁、更换等。
⑷切削液的监测和检测●切削液的监测程序和频率:定期检查切削液的浓度、PH值、细菌数等。
●切削液的检测结果解读和处理:根据检测结果做出相应的处理和调整。
四、切削液的安全管理⑴切削液的安全使用措施●操作人员的防护措施:佩戴防护眼镜、手套等。
●切削液的飞溅风险控制:设置防护屏障、采用封闭式设备等。
⑵切削液的废弃物处理●切削液的废物分类和包装:根据法规要求分类和包装。
●切削液的废物处理方式:选择合适的处理方式,如回收、焚烧等。
附件:⒈切削液添加记录表⒉切削液循环过滤记录表法律名词及注释:-《劳动法》:中华人民共和国劳动法-《环境保护法》:中华人民共和国环境保护法。
切削液使用管理作业指导书(一)引言概述:切削液在机械加工过程中起着重要的作用。
通过合理的切削液使用管理,不仅可以有效提高加工效率,还能延长刀具寿命,减少废品率。
本文档将重点介绍切削液使用管理的相关内容,包括切削液的选择与采购、切削液的储存与保管、切削液的添加与调整、切削液的过滤与保养以及切削液的处理与废物处理。
正文:一、切削液的选择与采购1. 根据加工材料选择适合的切削液类型2. 考虑切削液与机械设备的兼容性3. 寻找信誉良好的供应商,评估其产品质量和服务水平4. 确定切削液的使用量和采购周期5. 注意切削液的成本控制,避免浪费和过度采购二、切削液的储存与保管1. 切削液储存区域应具备良好的通风条件2. 避免阳光直射和高温环境3. 切削液储存容器要密封良好,防止污染和挥发4. 定期检查切削液的储存条件和容器的完整性5. 注意切削液的保质期,及时处理过期或变质的切削液三、切削液的添加与调整1. 按照加工要求和切削液使用指南添加合适的浓度2. 定期监测切削液的浓度,并进行必要的调整3. 注意保持切削液的PH值和硬度在合适范围4. 如有需要,可以添加一些辅助剂来提高切削液的性能5. 注意切削液的加注方式和时间,避免过度或不足造成浪费或影响加工质量四、切削液的过滤与保养1. 定期清洗切削液过滤器和过滤设备2. 注意储存容器内的沉淀物和杂质,及时清理3. 定期监测切削液的PH值、浑浊度和杂质含量4. 根据监测结果进行及时的过滤和保养5. 注意切削液的过滤设备的维护和更换,确保其正常运行五、切削液的处理与废物处理1. 切削液的废弃物应按照相关法规进行分类和储存2. 切削液废弃物的处理方式可以选择回收、再利用或安全处理3. 注意切削液废弃物的数量控制,避免过度废弃和污染环境4. 定期清理和维护切削液处理设备,确保其正常运行5. 建立完善的切削液废物处理记录和报告制度,确保合规运作总结:切削液使用管理对于机械加工过程的效率和质量至关重要。
切削液使用管理作业指导书(二)引言概述:切削液是在机械加工过程中广泛使用的一种液体冷却剂,它能有效地降低工件和刀具的温度,减少切削时产生的摩擦,提高加工效率和工件质量。
为了确保切削液的有效使用和管理,制定一份切削液使用管理作业指导书是非常必要的。
本文档将从多个方面详细介绍切削液使用管理的相关内容,使企业能够正确使用和管理切削液,提高生产效率和产品质量。
1. 切削液选型1.1 考虑加工材料和类型1.2 考虑加工工艺和要求1.3 考虑经济性和环保性1.4 考虑供应商信誉和技术支持1.5 进行实地试验和评估2. 切削液配制与调整2.1 了解切削液的组成和配方2.2 按照配方比例进行切削液配制2.3 调整切削液的PH值和浓度2.4 根据加工条件和需求进行切削液的调整2.5 定期检测切削液的性能和质量3. 切削液使用与维护3.1 正确使用切削液,控制切削液的用量3.2 定期检查切削液的循环系统和过滤装置3.3 清洗切削液容器和注油设备3.4 注意切削液的储存和防腐保护3.5 做好切削液废弃物的处理和环境保护工作4. 切削液监测与控制4.1 建立切削液监测控制系统4.2 定期检测切削液的PH值和浓度4.3 检测切削液中的杂质和微生物4.4 根据监测结果调整切削液的使用参数4.5 建立切削液使用记录和分析5. 切削液培训与安全5.1 进行切削液使用和管理的培训5.2 加强切削液使用和管理的安全意识5.3 提供个人防护装备和设施5.4 定期开展切削液使用和管理的安全检查5.5 处理切削液相关事故和紧急情况总结:通过本文档的阐述,我们可以了解到切削液使用管理的重要性和相关要点。
正确选择和调整切削液,合理使用和维护切削液,监测和控制切削液的质量,加强切削液使用和管理的培训与安全意识,是提高生产效率和产品质量的关键。
企业应根据实际情况制定切削液使用管理作业指导书,并不断改进和优化切削液使用和管理的方法和措施,以适应市场竞争和技术发展的要求。
切削液的使用与维护细则切削液是一种广泛应用于金属加工过程中的液体,在机械加工中起着冷却、润滑、清洁、防锈、降解摩擦和切屑排除等多种作用。
为了保证切削液的有效使用和维护,需要遵循一定的细则。
一、正确选择切削液在选择切削液时,要根据加工材料、切削工艺、加工环境等因素综合考虑。
一般可以选择水溶性切削液、冷却剂和润滑油等,具体选择要根据工件材料和切削工艺的不同。
二、适当的浓度控制切削液的浓度直接影响到其性能的发挥。
浓度过高容易造成切削液成本增加、泡沫、腐蚀等问题;浓度过低则可能影响切削效果和切削液的防护功能。
因此,需要根据切削液的使用情况和实际加工要求进行适当的浓度控制。
三、定期清洗和更换切削液为了保证切削液的使用效果和延长其使用寿命,需要定期清洗和更换切削液。
清洗可以去除切屑、泥沙等杂质,提高切削液的工作效率和使用寿命;而更换切削液则可以避免切削液的老化、污染等问题。
四、保持切削液的清洁保持切削液的清洁是保证切削液正常工作的重要步骤。
切削液使用过程中会产生切屑、废渣等杂质,需要及时清理;同时,避免切削液受到空气、灰尘等污染物的污染,保持切削液清洁的状态。
五、适当添加防锈剂切削液使用过程中容易引发金属工件的锈蚀问题,为了减少锈蚀的发生,可以适当添加一些防锈剂。
防锈剂的添加可以提高切削液的防锈性能,延长切削液的使用寿命。
六、定期测量和调整PH值切削液的PH值直接影响到其对金属的腐蚀性和防锈性。
因此,定期测量和调整切削液的PH值是非常重要的。
一般来说,切削液的PH值应在正常范围内,过高或者过低都会对切削液的使用产生不良影响。
七、注意切削液的储存和使用环境切削液的储存和使用环境对其性能的发挥影响很大。
首先,要选择干燥、通风、避光的环境进行切削液的储存;其次,在使用过程中要避免切削液受到灰尘、杂质等污染;最后,在加工过程中要保持切削液的温度适宜,避免过高或者过低。
总之,正确使用和维护切削液对金属加工过程的顺利进行至关重要。
水溶性切削液安全操作及保养规程随着机械制造业的不断发展和进步,切削液已成为加工过程中不可或缺的一部分。
水溶性切削液作为一种比较常见的种类,被广泛应用于机械制造领域。
然而,切削液的使用过程中存在一定的安全隐患,因此,我们应重视水溶性切削液的安全操作及保养规程,以保证工作人员和环境的安全。
一、安全操作规程1.1 使用前的准备水溶性切削液在使用前需要进行搅拌,并在搅拌后20分钟内使用。
搅拌时应使用专用的搅拌机器,不得使用其他机械代替。
使用前需将液体搅拌均匀,以保证液体中各种化学品成分的均匀分布。
使用前还需要对切削液进行检查:检查液体的色泽、气味是否正常;检查液体是否有沉淀和污染等;检查切削液是否与其他液体或化学品混合。
若检查有问题,则应及时处理。
1.2 使用过程中的安全注意事项使用水溶性切削液时需注意以下事项:1.正确分配切削液:根据不同的加工场合和加工材料,应选择合适的切削液,并按指定比例将切削液与水混合。
2.防止切削液喷溅:在加工前,应将切削液完全加满加工设备的切削室,并注意设置液位高度。
在加工过程中,应避免将加工设备的门或大幅打开,以免切削液喷溅到外部。
3.避免皮肤和眼睛接触:使用时应注意保护好手和眼睛,避免皮肤和眼睛接触切削液,以免发生刺激或烧伤。
如与液体接触,应立即用清水冲洗,并寻求医疗帮助。
4.防止吸入切削液蒸气:在加工过程中,应尽量避免吸入切削液蒸气,以免引起中毒和呼吸系统疾病。
使用时需佩戴防护口罩等个人防护设备。
5.避免切削液污染环境:在加工过程中,应及时清除切削液中的碎屑和废渣,并使用专门的过滤网等设备将切削液过滤清除,以避免污染环境。
6.正确处理废切削液:加工完毕后,应将废切削液妥善处理,以避免废液污染环境。
处理时应按照相关法规和规定,选择正确的处理方法。
1.3 事故处理若发生以下事故,应立即停止加工,采取相应的措施:1.切削液泄漏:当发生切削液泄漏时,应立即停止加工设备,清除泄漏部位的切削液,防止泄漏液体扩散到其他区域。
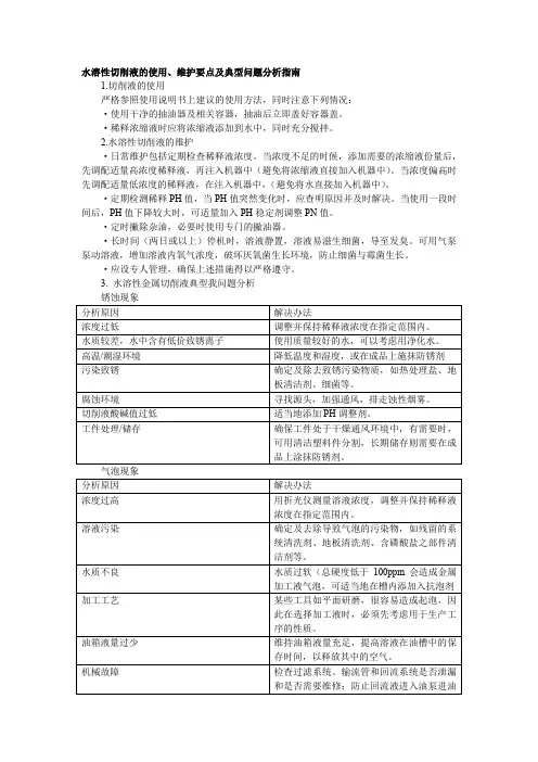
水溶性切削液的使用、维护要点及典型问题分析指南1.切削液的使用严格参照使用说明书上建议的使用方法,同时注意下列情况:·使用干净的抽油器及相关容器,抽油后立即盖好容器盖。
·稀释浓缩液时应将浓缩液添加到水中,同时充分搅拌。
2.水溶性切削液的维护·日常维护包括定期检查稀释液浓度。
当浓度不足的时候,添加需要的浓缩液份量后,先调配适量高浓度稀释液,再注入机器中(避免将浓缩液直接加入机器中)。
当浓度偏高时先调配适量低浓度的稀释液,在注入机器中,(避免将水直接加入机器中)。
·定期检测稀释PH值,当PH值突然变化时,应查明原因并及时解决。
当使用一段时间后,PH值下降较大时,可适量加入PH稳定剂调整PN值。
·定时撇除杂油,必要时使用专门的撇油器。
·长时间(两日或以上)停机时,溶液静置,溶液易滋生细菌,导至发臭。
可用气泵泵动溶液,增加溶液内氧气浓度,破坏厌氧菌生长环境,防止细菌与霉菌生长。
·应设专人管理,确保上述措施得以严格遵守。
3. 水溶性金属切削液典型我问题分析气泡现象道具/砂轮寿命下降积垢现象过敏现象4.机床清洗办法·对使用中的系统,可在旧排放前24小时按1%比例加入机床系统清洗剂,运行清洗。
如机床系统稀释液已腐败严重,则直接进入以下步骤的操作。
·排空旧液,加入机床能够运行的清水,并按1%的比例J加入机床系统清洗剂和按0.1%比例加入杀菌剂,开动系统运行2---4时,并用人工方法清除附在机床周边和油缸的细菌及附着物。
·排空清洗液,注入清水循环30分钟,用以漂洗残留的清洗剂。
·排空漂洗液,再次注入清水,循环10分钟。
·检查漂洗液有无泡沫,并测量漂洗液的PH值:如无泡沫及PH值和清水相近,即PH=7.0左右时,则表示清洗液已漂洗干净,可进行下一步骤的操作,否则,需要继续漂洗知道PH=7.0和无泡沫为止。
高光切削液安全操作及保养规程1、切削液的定义切削液是用于切削和磨削过程中润滑、冷却工具或工件等特殊工业液体。
分类上通常有水基和油基两种类型,水基切削液在环保和消防安全上较油基更优。
2、高光切削液的用途高光切削液也是一种水基切削液,其主要作用为润滑、冷却切削过程中的工具和工件。
高光切削液拥有优异的抗菌、防腐性能,可延长切削工具寿命,保持工件表面光洁度。
3、高光切削液的安全操作高光切削液的使用需要注意以下安全操作规程:3.1 个人防护在使用和储存高光切削液时应佩戴防护手套、眼罩、口罩等个人防护用品。
切勿将所使用的防护用品带到餐厅等非工作场所。
3.2 环境保护使用完毕后请避免将高光切削液排入下水道或土壤中。
合理收集、处理切削液废料,保护环境。
高光切削液为易燃品,因此对于烟草、明火等火源的控制要求极高。
禁止在高光切削液周围吸烟和点燃明火,同时需保持切削液场地通风良好。
3.4 储存要求高光切削液的存放环境一般要求在温度20℃-30℃、相对湿度不大于70%的阴凉干燥处。
要保持远离火源和阳光直射。
3.5 增稠剂注意事项高光切削液增稠剂,一般最多添加到5%的含量。
增稠剂用量要严格按标准添加,过度添加会影响高光切削液的性能。
3.6 稳定性保护高光切削液在使用过程中会受到外部因素的影响,例如氧化作用、卤素离子的影响等。
因此需要加强高光切削液的稳定性保护,确保高光切削液的使用效果。
4、高光切削液的保养规程高光切削液的保养规程关乎到切削液的使用效果以及使用寿命。
以下是高光切削液的保养规程要点:高光切削液的浓度管理极其重要。
需要检测切削液中含有的酸、碱度等参数,并适时加入除垢、杀菌等剂进行调整,以保证浓度在适宜范围内。
4.2 清洁保养长时间的切削液悬浮态,会降低切削液的使用效果,因此建议定期清洗润滑泵、管道、喷洒系统等设备。
保持切削液畅通无阻。
4.3 加保养剂加入达到生产厂家规定的量的保养剂,保持切削液稳定性和使用效果。
切削液操作规程第一节概述切削液是工业生产中常用的润滑剂,用于减少摩擦、降低热量和延长刀具寿命。
本章节旨在规范切削液的操作规程,确保操作人员的安全和生产工作的顺利进行。
第二节切削液的配制与储存1. 切削液的配制1.1 根据加工材料和加工目的,选择合适的切削液品种。
1.2 根据切削液的配方,按照正确比例将液体添加到水中进行充分搅拌,确保配制均匀。
1.3 配制切削液时,操作人员应戴上防护手套和眼镜,避免切削液溅入身体或眼睛。
2. 切削液的储存2.1 将配制好的切削液存放在密封容器中,防止灰尘和杂质进入。
2.2 切削液应存放在阴凉、干燥的地方,避免阳光直射和高温暴晒。
2.3 切削液的储存区域应远离易燃、易爆和腐蚀性物质,确保安全。
第三节切削液的使用1. 润滑系统的检查1.1 每次使用切削液前,应检查润滑系统的工作状况,确保正常运行。
1.2 检查润滑系统中的切削液泵、过滤器等设备是否正常运转,如有异常及时维修或更换。
2. 切削液的添加2.1 根据加工要求,将适量的切削液添加到液压站或夹具等设备中。
2.2 添加切削液时,应确保操作顺利,避免溅洒或浪费。
3. 切削液的监测3.1 定期检测切削液的浓度和PH值,以确定切削液的正常使用状态。
3.2 如切削液的浓度和PH值不在正常范围内,应及时调整或更换切削液。
第四节切削液的废弃处理1. 切削液的回收1.1 将废弃的切削液收集到专用容器中,避免外泄和污染环境。
1.2 可以委托专业公司进行切削液的回收处理,确保环境污染最小化。
2. 切削液的处置2.1 废弃的切削液应按照相关法规规定进行分类和处理。
2.2 切削液中的废液和废渣应分开存放,并交由经授权的单位进行处理。
第五节安全注意事项1. 操作人员应佩戴防护手套、眼镜等防护装备,避免切削液直接接触皮肤和眼睛。
2. 在操作切削液时,应注意防滑,避免发生意外伤害。
3. 切削液不得直接排入污水管道或地面,避免环境污染。
结论以上是切削液操作规程的相关内容,通过严格按照规程操作,可以保证切削液的有效使用和安全管理。
切削液使用管理规范切削液是用于金属加工过程中冷却和润滑切削工具的一种液体。
合理的切削液使用管理对于提高加工效率、延长工具寿命、保护环境等方面都起到重要作用。
以下是切削液使用管理的一些规范。
1.切削液的选用与准备(1)根据加工材料、切削工艺和设备要求,选择适当的切削液。
(2)切削液使用前,需要根据厂家提供的说明书和操作指南,按要求进行稀释和调整切削液的浓度。
(3)在切削液容器或油罐上标明切削液种类、浓度和加注时间,以便对切削液进行管理和监测。
2.切削液的定期检查与维护(1)定期检查切削液的浓度和pH值,并进行必要的调整。
(2)检查切削液中的杂质和沉淀物,及时清理和更换切削液。
(3)定期清洗和维护切削液供应设备,确保切削液的畅通输送。
3.切削液的循环利用与回收(1)建立切削液的回收体系,减少对环境的污染。
(2)采用切削液过滤装置,除去切削液中的杂质和污染物,延长切削液的使用寿命。
(3)定期对回收的切削液进行检测,确保其质量符合要求。
4.切削液的储存与处理(1)储存切削液时,要选择干燥、通风良好的地方,防止切削液受潮和变质。
(2)切削液的废液应根据当地法规进行分类、储存和处理,防止对环境造成污染。
(3)定期清理切削液与废液收集器,避免切削液泄漏和溢出。
5.切削液使用人员的培训与防护(1)对切削液的使用人员进行相关的培训,教育他们正确、安全地使用切削液。
(2)提供必要的个人防护装备,包括防护眼镜、防护口罩、手套等,保护工作人员的安全。
(3)定期进行体检和健康监测,防止切削液对工作人员的潜在危害。
上述规范是切削液使用管理的基本要求,企业可以根据自身的实际情况进行适当调整和完善。
切削液使用管理的规范实施除了对企业加工效果和环境保护有益外,还能提高企业的工作效率和生产安全,降低生产成本,提升企业的竞争力。
切削液使用和管理制度第一章总则第一条为规范切削液的使用和管理,保障生产安全,保护环境,本制度适用于我公司车间生产车间切削加工生产操作工作,并负责切削液的管理工作的人员。
第二章用途和种类第二条切削液的用途主要是在金属加工过程中,通过切削润滑,冷却和清洗的功能,提高工件表面质量,延长工具寿命,促进产品成型的过程。
根据不同的加工要求和材料,切削液种类有水溶性切削液、合成切削液、硝基切削液、乳化液等多种类别。
第三章使用原则第三条企业在选择切削液时,应根据加工材料种类、加工方式和环境要求等因素综合考虑,选用符合要求的切削液。
第四条使用切削液时,应根据实际情况合理确定切削液的浓度、流量和喷射方式,并严格按照规定的使用方法进行操作。
第五条加工结束后,应及时清洗和更换切削液,确保车间环境清洁、无异味。
第四章使用管理第六条企业应建立切削液使用记录,对使用情况进行记录并进行定期检查核实。
第七条切削液使用过程需注意切削液的污染情况,保持清洁,对切削液污染控制超标的情况要及时处理。
第八条切削液在使用和管理过程中,应配备专门的人员进行操作和维护,并对其进行相应的岗前培训和安全教育。
第五章废弃和处理第九条旧切削液应按照有关法律法规对废液进行严格管理处理,不能乱倒乱抛。
第十条切削液因长时间使用和污染产生废液需要及时进行回收或者处理,企业应按照环保要求对切削废液进行处理。
第六章环保和安全第十一条使用和管理切削液过程中,应按照国家环保和安全规定执行,保证生产工序不对环境和人员造成伤害。
第十二条对切削液的安全操作技术和防护要求都应严格遵守,对切削液泄漏等情况要及时处理,确保车间的安全。
第七章监督检查第十三条相关单位应定期对切削液的使用和管理情况进行监督检查,对发现的问题及时进行整改并报告,确保切削液使用和管理制度的有效执行。
第十四条每年对切削液使用和管理制度进行一次全面自查,发现问题及时整改,保持切削液使用和管理的严密性。
第八章罚则第十五条对于严重违反切削液使用和管理制度的人员,将按照公司相关规定进行严肃处理,并可能承担相应的法律责任。
金属切削液安全操作及保养规程一、前言金属切削液是机械加工过程中必不可少的润滑剂和冷却剂,但由于其含有多种化学成分,若不正确使用和维护,会对人体和环境造成潜在的危害。
因此,编制《金属切削液安全操作及保养规程》旨在规范金属切削液使用和管理,保护员工和环境安全。
本规程适用于各类金属切削液的使用和管理。
二、使用要求2.1 使用前准备在使用金属切削液之前,必须确定其性质和合适的使用方法,了解其危险性,做好相关防护措施。
具体工作内容如下:1.阅读金属切削液安全说明书,了解其成分、危害等信息。
2.检查金属切削液贮存和使用的设备、防护措施、使用环境等是否满足要求。
如存放位置要通风、避光、温度不超过30℃等。
3.确定合适的切削液配比、浓度和使用方法。
4.准备好必要的防护措施,如戴手套、穿防护服、佩戴护目镜等。
2.2 使用过程中注意事项1.在使用金属切削液时要保持使用区域的通风,避免切屑和切削液飞溅。
2.使用金属切削液时需要定期更换,避免污染和滋生细菌等不良影响。
3.使用期间需要确保金属切削液的浓度和配比正确,否则会影响加工效果和材料的品质。
4.避免将其他物品混入切削液中,否则会影响切削液的润滑效果和冷却效果。
5.在使用金属切削液时要注意温度,过高或过低都会对切削液的性能产生不良影响。
2.3 使用后处理1.使用完毕后立即清洗使用设备和工具,避免切削液附着在设备上形成污染。
2.将用过的切削液妥善处理,避免污染环境。
3.检查使用设备和工具是否安全、完好,若发现问题及时处理。
三、保养管理3.1 保养要求金属切削液需要定期保养,以保证其性能和使用寿命。
具体保养要求如下:1.定期检查切削液的浓度、PH值等指标,若不符合要求需要及时更换或加注。
2.定期清理设备和工具,包括废弃物、切屑、固体浮渣等。
3.防止切削液的光或热分解,加速老化和釋放有害氣體。
4.定期检查设备的防护措施、环境卫生等情况。
3.2 保养方法金属切削液在使用过程中,需要定期更换切削液,并对工作环境、设备进行清洗和维护。
重负荷切削液安全操作及保养规程前言在金属切削加工行业,切削液是一个必不可少的辅助工具。
而在使用过程中,如何保障切削液的正常使用和安全运行显得尤为重要。
因此,为保障工人的生命财产安全,本文将从切削液使用的安全操作和保养方面进行详细阐述。
一、切削液的安全操作1.安全性考虑在使用过程中,需要用到排出液、加注液、处理液等操作。
因此,需要考虑切削液的安全性问题。
根据使用特性,应尽可能远离人体和易燃物品,同时要注意防止眼睛、皮肤等直接接触。
2.切削液的加注管理从长期来看,切削液的加注管理是非常重要的。
应严格保证加注的切削液符合标准,并在确定加注前应在使用前进行必要检查,保证切削液的安全性和工作质量。
一些常见的检查方法包括浓度卫生、酸碱度、杂质分析等。
3.切削液使用的操作要求在日常使用过程中,使用人员应注意以下操作要求,以保障切削液的正常使用:•严格控制冷却液排放,避免造成污染或持续恶臭等排放问题。
•注意冷却液的摆放位置,防止对设备造成负面影响。
•加注液和排出液间最好要保证一定的距离,避免混淆。
•切削液的浓度应通过测量进行控制,以保证其在使用过程中随时处于最佳工作状态。
•在操作过程中避免与其他有害物质接触,避免造成化学反应并且避免对人体造成伤害。
二、切削液的保养规程1.常规切削液保养定期换液是保持切削液质量稳定的基本保养规程。
换液周期应根据实际使用情况采取,大致在半个月到一个月之间。
并且在换液时,应用专用清洗剂进行清洗,以保证清洗液清洗后的化学组成和加注的切削液相同。
2.切削液的添加在使用过程中,由于自然蒸发和液体有效部分减少等原因,切削液需要进行补充,以保证切削液的运行稳定和使用效果。
补充的量应根据使用量和时间进行测算,不能太多也不能太少。
3.切削液的过滤在使用切削液时,由于加工原因,切削液里面可能会出现各类细小颗粒物质,会对工作质量造成不良影响。
因此,需要定期对切削液进行过滤,以保证切削液过滤后的纯净度。
水溶性切削液使用操作规范
1.稀释度要求:
钻孔、攻丝、车削稀释浓度要求为5%,铰孔稀释浓度要求为10%;
2、切削液调配程序
1). 量取所需的水放入一个干净的容器内(工业用水),如果是硬水的话,还应先进水软化;
2). 先将水倒入干净的容器内,再缓缓倒入切削液原液,并应保持适当的搅动,直到全部倒入。
注意正确的搅拌应是缓慢的上下翻转运动,而不是快旋转运动。
过于激烈的搅动会使乳化液不稳定,应该避免。
3). 切不可将水倒入切削液原液中。
(详情见下图)
2.水溶性切削液日常维护及检测:
1). 及时撇除浮在切削液表面的杂油。
2). 定期检测切削液的浓度,使其保持在一定数值范围。
3). 经常检测PH 值,保持在8.5—9.5 之间为最佳。
4). 发现泡沫多、有溢出水箱现象,检测浓度是否过高,如正常则应用消泡剂进行消泡。
5). 出现有异味情况及时更换。
6). 定期清理水箱铝屑。
7). 保证水箱水位在正常范围,发现低于正常水位应及时补充并保证浓度在正常范围。
(补液方法见下图)
8). 如切削液长期不使用,应每隔2天使其循环30分钟。
编制:审核:会签:。
为正确使用和管理切削液,提高切削液使用价值,特制定此规范。
工厂车间所用切削液的管理。
工厂设备工程部油料管理人员负责对现场切削液使用进行管理,并填写《切削液日常检测维护记录》;并负责对切削液使用状态(劣化程度)进行判定。
根据组成成份的不同,油基切削液可归纳为 4 类:A )纯矿物油B )减摩切削油C )非活性极压切削油D )活性极压切削油按照稀释液的性状,水基切削液可归纳为 3 类: A ) 乳化液 B ) 微乳化液 C ) 合成液排空原液 :尽可能彻底排空原工作液。
切削液是指在金属切削加工过程中用于润滑和冷却加工工具和加工部件 的一种混合润滑剂,通常也可称为金属加工液(油)。
此外,生产实践 中,按照使用场合的不同,切削液有不同的习惯性称呼。
例如:应用于 切削加工的切削液和应用于磨削加工的磨削液;应用于珩磨加工的珩磨 油;应用于滚齿、插齿加工的冷却油等等。
又称为切削油,使用时不需要稀释,直接使用原液。
是指将原液用水稀释后再使用的切削液,水在稀释液中通常占90%以上 的比例。
为区别水溶性切削液稀释先后的名称,通常将水基切削液稀释前的称为 原液,稀释后的称为工作液。
切削液油基切削液水基切削液原液、工作液清渣:彻底清除工作液系统和存有工作液的液槽、机床表面、泵和循环管道系统及过滤系统,清除对象包括切屑、污渣、杂油、污泥等杂质,不留死角。
清洗杀菌:用1~2%的切削液和0.1~0.3%的杀菌剂配制清洗液,循环清洗系统至少不低于 1小时,可延长至4小时。
排空,检查清洗效果 。
配制新液 :首先测量槽体体积(长 ×宽×高),按要求确定配比浓度;液槽注入新水,开启循环系统,按比例缓慢加入切削液(定量的)原液使其彻底混匀(不可先加切削液后注入水稀释);使用折光仪进 行浓度监测,并用折光系数校正读书,使其达到规定的使用浓度。
切削液浓度=折光仪读数*折光系数切削液浓度:工作液中含有原液的质量分数。
例如, 100kg 工作液中含有原液5kg ,则工作液的浓度为5%进入加工补给切削液时应该在其他容器内预先配制成规定浓度,然后注入切削液箱。
切削液使用说明切削液是一种广泛应用于机械加工行业的液体,它在切削过程中起到冷却、润滑和润滑削减切削力的作用。
本文将介绍切削液的使用方法和注意事项,以确保安全和有效的使用。
1. 切削液的种类及选择切削液的种类繁多,常见的有水溶性切削液和油基切削液两种。
水溶性切削液适用于大多数金属材料的切削过程,具有良好的冷却和润滑性能。
而油基切削液适用于对润滑要求较高的加工过程,比如高速切削和重负载切削。
选择切削液时,应根据加工材料、加工过程和所需性能来进行评估。
可咨询切削液供应商或相关专业人员以获取合适的建议。
2. 切削液的正确配比和使用切削液的正确配比对保证其性能和效果至关重要。
通常情况下,水溶性切削液需要与水按一定比例混合后才能使用。
具体的配比比例应根据切削液的类型和厂家推荐来确定。
对于油基切削液,一般不需要稀释。
在使用切削液之前,应先仔细阅读产品说明书,了解正确的使用方法和稀释比例。
一般来说,将切削液倒入切削液箱中,并按照要求添加适量的水进行稀释。
然后,将切削液泵连接到切削液箱,并将其与机床相连。
启动机床后,确保切削液正常供给,以确保切削过程中液体的连续供给。
3. 使用切削液时的注意事项在使用切削液时,需要注意以下几点:3.1 安全操作:切削液可能对人体造成刺激和伤害,使用时应戴上适当的防护手套、眼镜和面罩,以避免皮肤和眼睛接触。
同时,应遵循相关安全操作规程,避免切削液溅入周围环境。
3.2 定期更换切削液:使用一段时间后,切削液会受到污染和磨损,降低其性能和效果。
因此,应定期更换切削液,以保证加工质量和切削液的稳定性。
3.3 适时添加切削液:在长时间的切削过程中,切削液可能会因蒸发而减少,导致切削液浓度过高。
此时,应及时添加适量的水进行稀释,以恢复切削液的性能。
3.4 清洁维护:在切削过程结束后,应及时清洁加工表面和机床,以防止切削液残留和堆积。
同时,应对切削液箱和切削液泵进行定期清洁和维护,以保证其正常运行和供给切削液。
1.目的和范围
1.1目的
为正确使用和管理切削液,提高切削液使用价值,特制定此规范。
1.2 范围
工厂车间所用切削液的管理。
2. 职责
工厂设备工程部油料管理人员负责对现场切削液使用进行管理,并填写《切削液日常检测维护记录》;并负责对切削液使用状态(劣化程度)进行判定。
3. 术语
4.切削液使用管理
4.1 切削液分类
4.1.1切削液种类:油基、水基(乳化液,微乳化液,合成液)
4.1.1.1根据组成成分的不同,油基切削液可归纳为4类:
A)纯矿物油
B)减摩切削油
C)非活性极压切削油
D)活性极压切削油
4.1.1.2按照稀释液的性状,水基切削液可归纳为3类:
A)乳化液B)微乳化
液 C)合成液
4.2切削液的应用
4.2.1正确清槽,消毒和配制新液
4.2.1.1排空原液:尽可能完全排空原工作液。
4.2.1.2清渣:彻底清除工作液系统和存有工作液的液槽、机床表面、泵和循环管道系统及过滤系统,清除对象包括切屑、污渣、杂油、污泥等杂质,不留死角。
4.2.1.3清洗杀菌:用1~2%的切削液和0.1~0.3%的杀菌剂配制清洗液,循环清洗系统至少不低于1小时,可延长至4小时。
4.2.1.4排空,检查清洗效果。
4.2.1.5配制新液:首先测量槽体体积(长×宽×高),按要求确定配比浓度;液槽注入新水,开启循环系统,按比例缓慢加入切削液(定量的)原液使其完全混匀(不可先加切削液后注入水稀释);使用折光仪进行浓度监测,并用折光系数校正读书,使其达到规定的使用浓度。
4.2.1.6切削液浓度=折光仪读数*折光系数
切削液浓度:工作液中含有原液的质量分数。
例如,100kg工作液中含有原液5kg,则工作液的浓度为5%
4.2.1.7进入加工
4.2.2切削液的日常维护
4.2.2.1补给切削液时应该在其他容器内预先配制成规定浓度,然后注入切削液箱。
为图省事只补充给水是引起浓度变化的重要原因,必须避免。
4.2.2.2晶索切削液的稀释关系到乳化液的稳定。
切削液在使用前,要先确定稀释的比例和所需乳化液的体积。
然后算出所用切削液(原液)量和水量。
选取洁净的容器,将所需的全部水倒入容器内,然后在低速搅拌下加入切削液原液。
配制乳化液时,原液的加入速度以不出现未乳化原液为准。
切削液原液和水的加入程序不能颠倒。
4.2.2.3 现场有专职人员对切削液进行管理维护,每日进行检测,检测项目包括:
浓度(折光)、PH值(8.5~9.2)、外观(变色、破乳)、气味、浮油、泡沫等情况。
4.2.2.4 保持切削液的洁净,严禁向系统抛杂物、洗涤物品及流入脏水(洗衣、洗手等)。
4.2.2.5 根据日检情况,认真填写《切削液日常检测维护记录》。
4.2.2.6 水溶性切削液监测内容
4.2.2.7晶索切削液日常使用过程中,即使进行了新液补给和良好的管理,也会逐渐劣化,一旦其主要性能不能满足使用要求,就必须更换新液。
切削液的劣化程度统一由现场油料专职管理人员进行确认,油料专职管理人员确认切削液劣化严重时,放可进行更换新液工作。
4.2.3关于切削液的腐败劣化现象(导致更换工作液的主要原因)
4.2.3.1腐败劣化的原因
水溶性切削液腐败劣化是微生物在适宜条件下迅速繁殖,使切削液发生生物化学变化的结果。
引起腐败的微生物有真菌、放射菌、细菌和酵母菌。
菌属繁多,分布广泛,在大气、土壤、江河、自然物体都能找到。
在腐败的切削液中经常有以下几种代表性污损菌:
4.2.3.2微生物快速繁殖的条件
4.2.3.3水溶性切削液腐败劣化后现象
A)产生轻微的腐臭味,“星期一现象”;
B)工作液变成灰褐色或红色;
C)PH值、防锈性突然急剧下降;
D)产生胶质物质(菌皮)堵塞滤网、管道,乳化液分层;
E)加工性能下降;
F)产生恶臭、污染环境。
4.3水溶性切削液的管理
4.3.1原液管理
A)避免酷冷,暴晒和长期存放。
B)冬季5度以上存放。
C)夏季防止阳光直射,最好在三个月内使用。
D)乳化液低温破乳后不可恢复。
4.3.2工作液配制浓度管理
工作液的浓度是充分发挥切削液功能的基础。
浓度过低,会影响切削功能;浓度过高,也会影响功能
的正常发挥,如果从防腐败角度看,浓度适当增加一些为好。
例如:一般的微乳液,实验室腐败实验,浓度为5%时,6~7个月后开始变质;浓度为10%时,10~12个月后开始变质。
4.3.3防腐管理
4.3.3.1选用清洁的水源——自来水、地下水,必要时对配液用水进行杀菌处理和水质调整处理,配液用水硬度80~120PPM为最佳。
4.3.3.2更换新液时,对液箱、管道、机床加工区进行彻底清洗,如果不清洗或清洗不彻底,尤其是换液前的切削液已腐败,换液后有可能几天之内就会腐败。
4.3.3.3 正在使用切削液的管理
A)保持规定浓度,切削液消耗后,及时补充新液。
B)保持清洁,防止异物和灰尘进入。
C)及时清除浮油和切屑。
D)每日开车循环切削液至少1~2小时,尤其节假日更要注意。
E)当PH值低于8.5时及时补充新液并加以调整。
当PH值大于9时细菌,霉菌繁殖速度慢,所以国际上标准稀释液PH=9、原液PH=10为上限标准。
当PH值低于8时,要根据现场情况分别加入原液、杀菌剂、PH值调整剂进行调整;PH值大于8.2时,加入原液调整。
4.3.3.4切削液腐败后对设备、工作环境、人身健康都有影响,还有可能影响新液寿命,故现场切削液管理人员应对切削液劣化程度做出及时判定。
4.4油基切削液的管理
4.4.1油基切削液的工作液劣化缓慢,通常情况只需要补给消耗的部分。
若切削液箱中液量减少,会引起切削液温度上升,不仅造成加工精度不良,也会促进工作液劣化,故要定期补充新液。
4.4.2供液系统的清洁与维护
每次更换新液前,必须将供液系统洗净,除去切屑、油泥、淤渣。
因为已劣化变质的切削液、油泥、淤渣等一旦混入新液就会促进新液的劣化变质。
在使用期内换用异种切削液时,必须预先进行两种切削液的相容性试验检查。
平时也应定期清除切屑、油泥和淤渣。
4.4.3油基切削液的氧化变质与预防
4.4.3.1氧化变质的主要危害
A)使其酸性增加,导致金属零件和机床生锈
B)产生沉淀、油泥,易沉着于机床运动部件表面增加阻力,或使过滤器堵塞。
C)发泡,引起泡沫所致的危害。
D)使其粘度不适当地增高。
4.4.3.2主要因素及解决措施
A)与空气接触机会越多越易氧化,故应尽量减少与空气的接触。
B)光线照射能诱发氧化,所以要尽量避光保存和使用。
C)某些金属(特别是Fe、Cu、Pb等)对氧化有促进作用,油品中的金属盐类对氧化的促进作用更大,故应及时清除切屑、沉渣等。
D)温度越高,氧化越剧烈。
所以在运输储存时应保持阴凉。
E)减缓油基切削液氧化变质最有效的方法是使用抗氧化添加剂。
4.4.4影响油基切削液性能的常见因素
4.4.4.1水分的混入主要影响切削液的加工效能及防锈性能。
特别是在应用氯系极压添加剂的场合,水与游离氯化氢会结合成盐酸,容易引起腐蚀。
水分的混入不仅使油基切削液防锈性能降低、工件和机床生锈,而且会促进刀具的磨损,导致刀具寿命缩短。
4.4.4.2漏油的混入搓丝机、滚齿机类机床从结构上难于避免润滑油、液压油和切削油相互混溶。
一般润滑油、液压油所含添置加剂的浓度比切削油低。
因此漏油的混入会降低切削油添加剂的浓度,使用切削液性能下降。
4.4.5当使用含活性极压添加剂的切削油时,要注意机床轴承部件和供液泵中使用的铜合金的腐蚀问题。
4.5切削液废液处理
4.5.1水基切削液废液处理:水基切削液中含用各种表面活性剂和/或矿物油,油分难于分离,废液中还混入了大量的漏油、切屑、磨粒粉末等,处理起来比较难,因此水基切削液废液统一送往污水处理站进行处理。
4.5.2油基切削液废液处理:油基切削液的废液属可再生利用资源,产生的废液应进行集中收集管理,再依《废弃物管理规定》进行处理。
本文源自切削液商城/。