激光倍频实验报告
- 格式:doc
- 大小:12.49 KB
- 文档页数:8
脉冲激光器的调Q 和倍频实验目的1. 熟悉Nd:YAG 激光器的结构。
2. 了解和掌握利用晶体的线性电光效应实现激光调Q 的原理。
3. 了解和掌握激光倍频技术的基本原理和倍频晶体相位匹配的方法。
实验原理激光调Q 技术就是使激光谢振腔的Q 值发生变化,使激光工作物质的受激辐射压缩在极短的时间内发射的一种技术。
具体的讲就是在光泵开始激励的初期,使腔内的损耗很大,Q 值很低,这使激光振荡的阈值很高,使激光振荡不能形成,因而上能级的反转粒子数大量积累。
当积累达到最大值时,突然时谐振腔的损耗变小,Q 值突增,这时反转粒子数密度比阈值大得多,使激光振荡迅速建立,腔内像雪崩一样以极快的速度建立起极强的振荡,于是在极短的时间内输出一个极强的激光脉冲。
调Q 激光脉冲峰值功率一般都高于兆瓦级,而脉冲宽度只有10-8~10-9秒,因而通常将这种脉冲称为激光巨脉冲。
激光谐振腔内的损有多种,用不同的方法来控制腔内不同的损耗,就形成了不同的调Q 技术,例如控制反射损耗的有转镜调Q 技术、电光调Q 技术,控制吸收损耗的有染料调Q 技术,控制衍射损耗的有声光调Q 技术等。
倍频技术就是将频率为ω的强激光束入射到某些非线性晶体,通过强光与物质的相互作用,产生2ω的二次谐波的技术。
倍频技术是目前由较低频率的激光转换为较高频率激光的最成熟和最常用的频率转换技术,也是最早被利用的非线性光学效应。
当光与物质相互作用时,就会带起原子外层电子的位移,产生电偶极矩r e m =,其中e 为负电中心的电荷量,r 是负电中心相对于正电中心的距离。
单位体积内偶极矩的总和为极化强度P ,m N P =,N 是单位体积内的原子数。
极化强度的大小和方向随外电场的变化而变化,这种极化场就会产生电磁波的辐射。
如果入射到介质上光束的频率为ω,电场矢量为t E t E E πνω2cos cos 00 ==由于光的作用,产生的极化强度P 与外电场强度矢量E 之间的关系为+⋅+⋅=E E E P )2()1(χχ式中)1(χ, )2(χ为与时间、位置无关的常数,成为介质的极化系数,且有 )3()2()1(χχχ>>>>当入射光很弱时,极化系数的高阶项都可忽略不计,则(2)可简化 t E E P L ωχχcos 0)1()1( ⋅=⋅=这就表明弱光照射下,介质的极化强度矢量与电场强度成线性关系,其频率与入射光频率相同。
声光调Q倍频YAG激光器实验声光调制器由石英晶体、铌酸锂或重火石玻璃作为声光介质,通过压电晶体电声转换器将超声波耦合,在声光介质中产生超声波光栅,介质的折射率被周期性调制形成折射率体光栅。
在腔内采用该技术,可将连续的1064nm基频光变换成10KHz的高重复率脉冲激光,由于具有重复频率和峰值功率高的特点,可获得高平均功率的倍频绿光输出。
【实验目的】(1)掌握声光调Q连续激光器及其倍频的工作原理;(2)学习声光调Q倍频激光器的调整方法;(3)了解声光调Q固体激光器的静态和动态特性,并掌握测试方法;(4)学习倍频激光器的调整方法。
【实验原理】【实验原理】声光调Q倍频连续YAG激光器的工作原理(1)声光调Q基本原理:图1 声光调制器工作原理声光调制器是由石英晶体、铌酸锂、或重火石玻璃做为声光介质,通过电声换能器(压电晶体)将超声波耦合进去,在声光介质中产生超声波光栅。
超声波光栅将介质的折射率进行周期性调制,从而进一步形成折射率体光栅。
如图1所示。
光栅公式如下式(1)式(1)中,是声光介质中的超声波波长,为布拉格衍射角,为入射光波波长,n为声光介质的折射率。
当入射光以布拉格角入射时,出射光将被介质中的体光栅衍射到一级衍射最大方向上。
利用声光介质的这种性质,可以对激光谐振腔内的光束方向进行调制。
当加入声光调制信号时,光束偏转出腔外,不能在腔内形成振荡,即此时为高损耗腔。
在此期间泵浦灯注入给激活介质(激光晶体)的能量储存在激光上能级,形成高反转粒子数。
当去掉声光调制信号时,光束不被偏转,在腔内往返,形成激光振荡。
由于前面积累的高反转粒子数远远超过激光阈值,所以瞬时形成脉冲激光输出,从而形成窄脉宽、高能量的激光脉冲。
声光调Q激光器工作在几千周到几十千周的调制频率下,所以可以获得高重复率、高平均功率的激光输出。
(2)倍频器件工作原理:图2 倍频晶体折射率椭球及通光方向示意图由于晶体中存在色散现象,所以在倍频晶体中的通光方向上,基频光与倍频光所经历的折射率与是不同的。
Nd:YAG激光器自由运转及调Q实验【实验目的】1.了解固体激光器的结构及工作原理(自由运转和染料调Q),掌握其调整方法;2.了解固体激光器的主要参数的测试技术;3.观察调Q脉冲经过KTP晶体实现倍频现象,了解倍频中相位匹配特性。
【实验原理】一、自由振荡1.固体激光器组成固体激光器主要由工作物质,泵浦光源和光学谐振腔三大部分组成。
常用的工作物质有红宝石,掺钕钇铝石榴石(Nd:YAG),钛宝石等晶体和钕玻璃等。
谐振腔常用两个平面或球面反射镜。
泵浦光源常用氙灯、氪灯、高压汞灯,碘钨灯。
在本实验中,激光器的主要元件为:①工作物质:掺钕钇铝石榴石(Nd:YAG);②光学谐振腔:双氙灯,双椭圆聚光腔,重复脉冲电源;③谐振腔镜:双色镜,部分反射镜。
2.自由振荡固体激光器的输出特性自由振荡激光器输出激光脉冲的特点是具有尖峰结构,即由许多振幅、脉宽和间隔作随机变化的尖峰脉冲组成。
每个尖峰的宽度约为0.1~1 μs,间隔为数微秒,脉冲序列的时间长度大致等于闪光灯泵浦持续的时间。
这种现象称为激光器的弛豫振荡。
产生弛豫振荡的主要原因是:当激光器的工作物质被泵浦,上能级的粒子反转数超过阈值条件时,即产生激光振荡,使腔内光子密度增加而发射激光。
随着激光的发射,上能级粒子数被大量消耗,导致粒子反转数降低,当低于阈值水平时,激光振荡就停止,这时,由于光泵的继续抽运,上能级粒子反转数重新积累,当超过阈值时,又产生第二个脉冲,如此不断重复上述过程,直到泵浦结束。
可见每个脉冲都是在阈值附近产生的,因此脉冲的峰值功率水平较低,从这个作用过程可以看出,增加泵浦功率也是无助于峰值功率的提高,而只会使小尖峰的个数增加。
二、调Q 的概念在激光技术中 ,用品质因数 Q 来描述与谐振腔损耗有关的特性。
Q 值定义为2Q v π=腔内存储的激光能量每秒损耗的能量用W 表示腔内存储的能量,δ表示腔的单程损耗,且设谐振腔长度为L,工作介质折射率n,光速c,则Q 值可表示为22/W nLQ v Wc nL ππδδλ==式中λ0为真空激光波长。
实验十二声光调Q倍频YAG激光器实验一、实验目的<1)掌握声光调Q连续激光器及其倍频的工作原理;<2)学习声光调Q倍频激光器的调整方法;<3)了解声光调Q固体激光器的静态和动态特性,并掌握测试方法;<4)学习倍频激光器的调整方法。
二、实验原理声光调Q倍频连续YAG激光器的工作原理<1)声光调Q基本原理:图12-1 声光调制器工作原理声光调制器是由石英晶体、铌酸锂、或重火石玻璃做为声光介质,通过电声换能器<压电晶体)将超声波耦合进去,在声光介质中产生超声波光栅。
超声波光栅将介质的折射率进行周期性调制,从而进一步形成折射率体光栅。
如图12-1所示。
光栅公式如下式b5E2RGbCAP<1)式<1)中,为声光介质中的超声波波长,为布拉格衍射角,为入射光波波长,为声光介质的折射率。
当入射光以布拉格角入射时,出射光将被介质中的体光栅衍射到一级衍射最大方向上。
利用声光介质的这种性质,可以对激光谐振腔内的光束方向进行调制。
当加入声光调制信号时,光束偏转出腔外,不能在腔内形成振荡,即此时为高损耗腔。
在此期间泵浦灯注入给激活介质<激光晶体)的能量储存在激光上能级,形成高反转粒子数。
当去掉声光调制信号时,光束不被偏转,在腔内往返,形成激光振荡。
由于前面积累的高反转粒子数远远超过激光阈值,所以瞬时形成脉冲激光输出,从而形成窄脉宽、高能量的激光脉冲。
声光调Q激光器工作在几千周到几十千周的调制频率下,所以可以获得高重复率、高平均功率的激光输出。
p1EanqFDPw<2)倍频器件工作原理:图12-2 倍频晶体折射率椭球及通光方向示意图由于晶体中存在色散现象,所以在倍频晶体中的通光方向上,基频光与倍频光所经历的折射率与是不同的。
图12-3给出了一个单轴晶体的色散及1064nm倍频匹配点的折射率关系曲线。
DXDiTa9E3dR e f r a g t i v e I n d e x l (m m)图12-3 单轴晶体色散曲线及倍频原理示意图图12-3中的实线代表了寻常光的折射率,点划线代表了非常光的折射率,中间的点线则代表了非常光在改变入射光角度时得到的折射率。
实验十八 激光倍频技术及其特性分析【实验目的】1、掌握倍频的基本原理和调试技能;2、了解影响倍频效率的主要因素;3、测量二倍频激光转换效率。
【实验原理】利用某些晶体在强光作用下的非线性效应,使频率为ω的激光通过晶体后,变成频率为2ω或3ω的倍频光,即为倍频技术。
它可用以扩展激光波段。
例如,可将1.06m μ的红外激光二倍频为0.53m μ的可见绿光,这对水下通讯,彩色电视等都很有实用价值的。
1、 物质极化的非线性效应物质由原子组成,原子由带正电的原子核及带负电的电子组成,一般呈中性。
但当光与物质相互作用时,原子的内能并不发生变化,只引起外层电子的位移,产生了电偶极矩,m er m =是偶极矩。
e 是负电中心的电荷量,r 是负电中心相对于正电中心的距离。
单位体积内偶极矩的总和为极化强度p Nm =,N 是单位体积内的原子数。
极化强度的大小和方向随外电场的变化而变化,形成了极化波,这种极化场的变化会产生电磁辐射。
一般情况下(就是入射光的场强与原子内的场强相比十分微弱时),极化强度P 与入射光的电场E 成线性关系P xE =。
因此极化场产生的辐射与入射光场有相同的频率。
在强光照射下,物质的极化则表现为非线性的特性,极化强度与入射光场的关系的标量形式为23123P ......x E x E x E =+++ (18-1)式中的1x 、2x 、3x ……分别是线性、二次非线性,三次非线性等的极化系数,并且1x >>2x >>3x ,故在弱电场作用下,只能呈现出线性效应,只有对强电场才能显示出非线性效应。
在激光出现前,这种非线性现象不可能观察到,只有高强度的激光出现后,才观察到了非线性现象。
我们忽略三次以上的非线性效应,现在分两种情况来分析光波场通过非线性晶体时的二次非线性效应。
第一种情况:一列行波通过非线性晶体时的二次非线性效应距波源o 为z 处的任一点s 在t 时刻光波场的振辐可表示为0(,)cos()E z t E t kz ω=- (18-2)式中0E 为光源光波场的振辐,2/,k n πλλ=为波长,n 为晶体折射率。
实验七Nd:YVO4激光器的搭建及倍频实验一.实验目的1. 学习固体激光器的搭建,熟悉不同腔型、不同温度下激光输出功率的差异。
2.了解光在非线性材料中的非线性极化及倍频过程中的有效非线性系数计算。
3.熟悉倍频过程中的角度相位匹配、温度相位匹配方法。
4.熟悉激光倍频晶体的调节及倍频效率的测量。
二.实验原理7.1Nd:YVO4激光器的搭建本实验提供半导体激光器温控驱动电源和激光系统两部分。
驱动电源主要用于半导体激光器的电流驱动和温度控制。
电源使用细节及步骤如下:1. 用“Current Set”电流时,因为用的是2W的LD, 所以调节电流时显示的电流值最大不要超过2A。
在不制冷情况下, 电流的调节最大值会相应的减小, 因为要是室内温度比较高的话电流还没有达到最大值时系统也有可能过热报错。
2. 电源电流和TEC热敏电阻值的切换按钮为后面板的“5,电源表头显示选择开关”,拨到“Cur”,前面板显示的是电流值,如拨到“Rt1”前面板显示的是TEC1的热敏电阻值,拨到“Rt2”前面板显示的是TEC2的热敏电阻值,此值可以通过热敏电阻与温度的换算表换算为具体的温度;“TTL”调制方式开关一般不用。
3. 先开电源开关(ON),缓慢调节“Current Set”电流按钮直至所需的电流值,工作中如果“Error,过热保护指示灯”显示红灯时,请立即把“Current Set”电流按钮逆时针调到最小并关闭电源按钮(OFF),休息半小时后再工作。
每次关闭电源开关前都要把电流调节到最小。
4. 控温电流调节电位器(边上的延伸调节钮),是用来调节制冷电流值,并通过热敏电阻显示的阻值,转化为具体的控制温度,可以通过调节此旋钮实现对TEC温度的控制。
每次关闭电源开关前, 控温电流调节电位器也要逆时针调节至最小。
(其初始都是在最小的位置)5. 使用时要注意不要碰掉电源与激光器之间的插头, 系统一旦突然断电对LD及制冷片都会造成很大的损伤。
实验名称:LD侧面泵浦全固态激光倍频和声光调Q实验实验目的1、掌握LD侧面泵浦全固态激光器的基本原理和调试方法。
2、掌握声光调Q的基本原理及输出特性。
3、掌握激光倍频原理及影响倍频的基本因素。
实验原理1、激光产生的条件数反转分布一般情况下介质中的粒子数在能级上呈>样分布状态,即较低能量的-个能级的粒子数大于具有较高能量的一个能级的粒了数。
要产生激光,激光介质能级粒子数分布必须处于反转分布<,称这种状态的物质为激活物质。
减少振荡模式数激光器是通过光学谐振腔来达到减少振荡模式数的。
起振条件—阈值条件若激光器由反射率分別是R1、R2的两面镜子和长度为L的激活材料构成。
设g为在反转的激光材料中单位长度的增益系数,a为单位长度的吸收损耗系数。
则每次通过激光材料,其强度变化为exp(g-a)2L。
阈值条件为R1R2exp(g-a)2L=1。
增益饱和效应—稳定振荡条件当入射光强度足够弱时增益系数与光强无关,是一个常量;当入射光强大到一定的程度,增益系数将随光强的增大而减小,产生增益饱和效应。
2、调Q技术声光调Q是利用光的衍射效应实现调Q的。
利用光的衍射现象,光束偏离,达到声光调Q的目的。
一束光通过由声控的相位光栅时,就会发生衍射,这就是声光效应。
在激光器的光学谐振腔中,放入一个声光调制器,当有超声波作用在调制器上时,由于声光效应,激光束就会发生衍射,偏离谐振腔,从而使激光停止振荡。
当超声波消失后,损耗消失,形成振荡,产生巨脉冲输出,完成超声调Q作用。
实验内容1、测量连续Nd3+:YAG激光器电流和功率的关系曲线2、测量连续倍频Nd3+:YAG激光器电流和功率的关系曲线3、测量准连续声光调Q Nd3+:YAG激光器单脉冲能量4、测量准连续声光调Q倍频Nd3+:YAG激光器频率为5KHz、11KHz、35KHz时激光输出功率随电流的变化曲线数据记录及处理1、连续Nd3+:YAG激光器电流和功率的关系曲线I 9.0 9.5 10.0 10.5 11.0 11.5 12.0 12.5 13.0 13.5 14.0 14.5 15P 0 0 0 0 0.04 0.10 0.18 0.27 0.55 0.81 1.02 1.29 1.742、连续倍频Nd3+:YAG激光器电流和功率的关系曲线I 9.0 9.5 10.0 10.5 11.0 11.5 12.0 12.5 13.0 13.5 14.0 14.5 15P 0 0 0.002 0.004 0.006 0.011 0.023 0.028 0.037 0.040 0.046 0.052 0.0603、准连续声光调Q Nd3+:YAG激光器单脉冲能量f 5 10 15 20 25 30 35 40P 0.480 0.477 0.483 0.458 0.464 0.498 0.463 0.527E 0.0960 0.0477 0.0322 0.0229 0.0185 0.0166 0.0132 0.01314、准连续声光调Q倍频5KHz时激光输出功率随电流的变化曲线I 9.0 9.5 10.0 10.5 11.0 11.5 12.0 12.5 13.0 13.5 14.0 14.5 15 P 0 0.003 0.043 0.135 0.196 0.260 0.464 0.665 0.918 1.087 1.2405、准连续声光调Q倍频11KHz时激光输出功率随电流的变化曲线I 9.0 9.5 10.0 10.5 11.0 11.5 12.0 12.5 13.0 13.5 14.0 14.5 15P 0 0.003 0.017 0.056 0.102 0.173 0.312 0.431 0.603 0.862 1.032 1.204 1.3566、准连续声光调Q倍频35KHz时激光输出功率随电流的变化曲线I 9.0 9.5 10.0 10.5 11.0 11.5 12.0 12.5 13.0 13.5 14.0 14.5 15P 0 0.003 0.011 0.036 0.054 0.080 0.134 0.161 0.226 0.343 0.476 0.531 0.662。
全固体(腔内/腔外)激光倍频实验一、实验目的和内容1. 了解全固体激光器的特点, 学习工作物质的入射端面与输出镜构成的谐振腔的激光器的调节;2. 掌握“倍频”的概念,了解倍频技术的意义;3. 基本掌握非线性晶体的长度,有效非线性系数,相位匹配因子对非线性转换效率的影响规律;4. 要求学生每人至少调节一次激光器,观察基频光1064nm 的输出情况,理解激光模式的含义;5. 调节非线性晶体,观察倍频光532nm 绿光的输出情况。
二、实验原理非线性光学基础光与物质相互作用的全过程,可分为光作用于物质,引起物质极化形成极化场以及极化场作为新的辐射源向外辐射光波的两个分过程。
原子是由原子核和核外电子构成。
当频率为ω的光入射介质后,引起其中原子的极化,即负电中心相对正电中心发生位移r ,形成电偶极矩r m e =, (1)其中,e 是负电中心的电量。
我们定义单位体积内原子偶极矩的总和为极化强度矢量P ,m P N =, (2)N 是单位体积内的原子数。
极化强度矢量和入射场的关系式为+++=3)3(2)2()1(E E E P χχχ (3)其中χ(1),χ(2),χ(3),…分别称为线性极化率,二级非线性极化率、三级非线性极化率…,并且χ(1)>>χ(2)>>χ(3)…。
在一般情况下,每增加一次极化,χ值减少七八个数量级。
由于入射光是变化的,其振幅为E =E 0sin ωt ,所以极化强度也是变化的。
根据电磁理论,变化的极化场可作为辐射源产生电磁波——新的光波。
在入射光的电场比较小时(比原子内的场强还小),χ(2),χ(3)等极小,P 与E 成线性关系为P =χ(1)E 。
新的光波与入射光具有相同的频率,这就是通常的线性光学现象。
但当入射光的电场较强时,不仅有线性现象,而且非线性现象也不同程度地表现出来,新的光波中不仅有入射光波频率,还有二次谐波、三次谐波等频率产生,形成能量转移,这就是所谓的频率变换。
激光倍频晶体应用实验倍频晶体,用于倍频效应的一类非线性光学晶体。
其基本条件是:⑴不具有中心对称性;⑵对基频波和倍频波的透明度高;⑶二次非线性电极化系数大,这是因为倍频转换效率与此系数的平方成正比;⑷有位相匹配能力,特别是非临界匹配能力。
位相匹配角度和温度容限要在;⑸光学均匀性好,损伤阈值高;⑹物化性能稳定;⑺生长工艺比较容易,能得到足够大的晶体,在位相匹配方向上达到可用长度。
常用的倍频晶体分类⒈磷酸二氢铵(ADP)、磷酸二氢钾(KDP)、磷酸二氘钾(DKDP)、砷酸二氘铯(DCDA)、砷酸二氢铯(CDA)等晶体。
它们是产生倍频效应和其它非线性光学效应的一类具有代表性的晶体,适用于近紫外可见光区和近红外区,其损伤阈值大。
⒉铌酸锂(LN)、铌酸钡钠、铌酸钾、α型碘酸锂等晶体。
它们的二次非线性电极化系数大,而且LN、BNN等晶体的折射率对温度敏感,并且与色散效应的温度变化特性不同,可适当调节温度实现非临界匹配,它们适用于可见光区和中红外区(0.4μ-5μ)。
LN在光照下易产生折射率变化,有光损伤现象;BNN的损伤阈值比LN高,但固熔区域较宽,组分易变动而导致光学均匀性变差,较难得到性能优良的大型晶体;铌酸钾不存在固熔区,有可能得到光学性质均匀的大型晶体;α型碘酸锂是水溶液生长晶体,能培养出光学质量好的大型晶体,且损伤阈值比BNN晶体高,缺点是不具有非临界匹配能力。
⒊砷化镓、砷化铟、硫化锌、碲化镉、碲、硒等半导体晶体。
它们的二次非线性电极化系数比前两类的晶体更大,适用于较宽的红外波段。
但除硒、碲外,多数晶体无双折射效应,不能实现位相匹配。
4.硼酸盐类,偏硼酸钡(β- BaB2O4) 、三硼酸锂(LiB3O5)等。
其中,偏硼酸钡和三硼酸锂晶体是我国于20 世纪80 年代首先研制成功的, 具有非线性光学系数大、激光损伤阈值高的突出优点, 是优秀的激光频率转换晶体材料,在国际上引起了很大的反响。
适用于紫外波长段,其中KBBF 等甚至适合与深紫外波长短。
一、实验目的1. 了解激光倍频的基本原理;2. 掌握激光倍频实验的操作步骤;3. 观察激光倍频现象,分析影响倍频效率的因素。
二、实验原理激光倍频是指激光经过非线性光学晶体或材料后,其频率翻倍的现象。
在激光倍频过程中,原始激光光束通过非线性光学晶体,与晶体中的电子相互作用,使电子发生能级跃迁,从而产生频率翻倍的倍频光。
三、实验仪器与材料1. 实验仪器:- 激光器(如 Nd:YAG 激光器)- 非线性光学晶体(如 LBO、BBO)- 光学平台- 光电探测器- 信号处理器- 数据采集系统2. 实验材料:- 激光倍频晶体(如 LBO、BBO)- 激光倍频实验样品(如光路板、光纤等)四、实验步骤1. 将激光器输出的激光束耦合到光纤中,通过光纤传输至非线性光学晶体;2. 将非线性光学晶体放置在光学平台上,调整晶体的位置和角度,以获得最佳的倍频效果;3. 使用光电探测器检测倍频光输出,记录数据;4. 通过信号处理器处理数据,分析倍频效率;5. 改变实验条件,如激光功率、晶体温度等,观察倍频效率的变化。
五、实验结果与分析1. 实验结果显示,当激光功率为 1 kW,晶体温度为25℃ 时,倍频效率最高,约为 10%;2. 当激光功率增加时,倍频效率也随之增加,但增幅逐渐减小;3. 晶体温度对倍频效率有一定影响,当温度过高或过低时,倍频效率均有所下降;4. 实验中观察到的倍频光波长为 532 nm,符合理论预测。
六、实验总结1. 通过本次实验,我们了解了激光倍频的基本原理和操作步骤;2. 实验结果表明,激光倍频技术在光通信、激光医疗等领域具有广泛的应用前景;3. 在实验过程中,我们发现激光功率、晶体温度等因素对倍频效率有较大影响,需要进一步优化实验条件;4. 激光倍频技术的研究与发展,对于拓展激光应用领域具有重要意义。
注:本实验报告仅供参考,实际实验过程中可能存在误差和差异。
激光谐振腔与倍频实验a13组 03光信息陆林轩 033012017 实验时间:2006-4-25 [实验目的和内容]1、学习与掌握工作物质端面呈布儒斯特角的钕玻璃激光器的调节,以获得激光红外输出。
2、掌握腔外倍频技术,并了解倍频技术的意义。
3、观察倍频晶体0.53?m绿色光的输出情况。
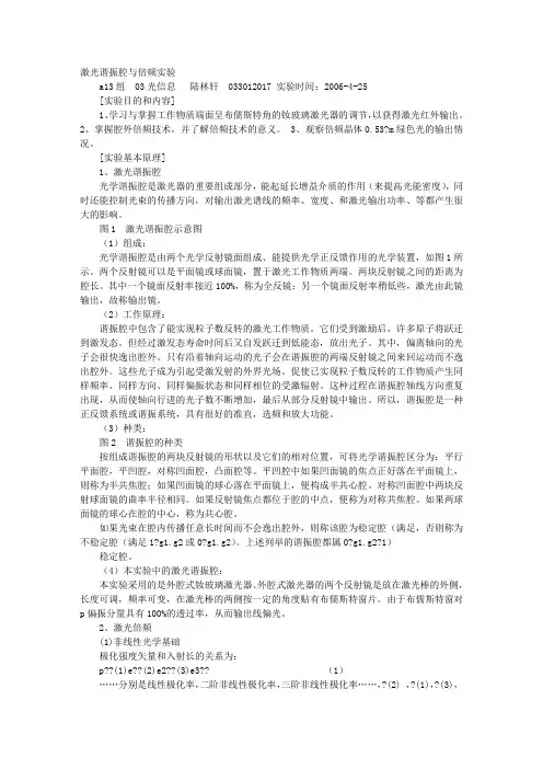
[实验基本原理] 1、激光谐振腔光学谐振腔是激光器的重要组成部分,能起延长增益介质的作用(来提高光能密度),同时还能控制光束的传播方向,对输出激光谱线的频率、宽度、和激光输出功率、等都产生很大的影响。
图1 激光谐振腔示意图(1)组成:光学谐振腔是由两个光学反射镜面组成、能提供光学正反馈作用的光学装置,如图1所示。
两个反射镜可以是平面镜或球面镜,置于激光工作物质两端。
两块反射镜之间的距离为腔长。
其中一个镜面反射率接近100%,称为全反镜;另一个镜面反射率稍低些,激光由此镜输出,故称输出镜。
(2)工作原理:谐振腔中包含了能实现粒子数反转的激光工作物质。
它们受到激励后,许多原子将跃迁到激发态。
但经过激发态寿命时间后又自发跃迁到低能态,放出光子。
其中,偏离轴向的光子会很快逸出腔外。
只有沿着轴向运动的光子会在谐振腔的两端反射镜之间来回运动而不逸出腔外。
这些光子成为引起受激发射的外界光场。
促使已实现粒子数反转的工作物质产生同样频率、同样方向、同样偏振状态和同样相位的受激辐射。
这种过程在谐振腔轴线方向重复出现,从而使轴向行进的光子数不断增加,最后从部分反射镜中输出。
所以,谐振腔是一种正反馈系统或谐振系统,具有很好的准直,选频和放大功能。
(3)种类:图2 谐振腔的种类按组成谐振腔的两块反射镜的形状以及它们的相对位置,可将光学谐振腔区分为:平行平面腔,平凹腔,对称凹面腔,凸面腔等。
平凹腔中如果凹面镜的焦点正好落在平面镜上,则称为半共焦腔;如果凹面镜的球心落在平面镜上,便构成半共心腔。
对称凹面腔中两块反射球面镜的曲率半径相同。
如果反射镜焦点都位于腔的中点,便称为对称共焦腔。
实验九 脉冲式灯泵浦YAG 激光器腔外倍频实验 实验原理自从相位匹配技术提出后,使光倍频和光混频技术得到了飞跃的发展,成为激光技术中频率转换的重要手段。
通过倍频技术可将波长1.064μm 的激光转换成波长0.532μm 的绿光。
由频率ω1和ω2的光波混频产生ω3=ω1+ω2频率的光波。
当ω1=ω2=ω,ω3=2ω时,就是倍频过程,通常把频率为ω的光波称为基波,频率为2ω的光波称为倍频波或者二次谐波。
倍频的光功率密度2222208sin ()2effL d kL I c n n c 222ωωω2ωωπ△|I |=||λε (9.1) 式中,d eff 为有效非线性系数。
用输出的倍频光功率密度I 2ω与基波功率密度I ω之比表征转换效率,称为倍频效率ηSHG2222208sin ()2eff SHG L d kL I c I n n c 22ωωωω2ωωπ|I |△η=||||λε (9.2)若相关因子则光波混频所产生的倍频光波功率与基频功率的平方成正比;当输入功率一定时,则与非线性介质的长度L 和有效非线性极化率或者有效非线性系数平方成正比。
图9-1 sinc 函数图图9-1所示的是函数与△kL/2之间的关系曲线。
当△k=0时,相位因子才能等于1,称为相位匹配条件;而当△k≠0时,相位因子小于1,称为相位失配。
只有在相位匹配条件下,才可获得最高的转换效率。
由于连续泵浦固体激光器腔内光强远远大于腔外光强,则在连续半导体泵浦固体激光器中采用腔内倍频;而在脉冲泵浦固体激光器中,激光脉宽窄,腔内外光强差别不大,因此在脉冲式灯泵浦激光器中采用腔外倍频。
倍频的相关理论参看实验五中的原理部分。
实验装置图9-2 脉冲式灯泵浦YAG激光器腔外倍频实验装置图脉冲式灯泵浦YAG激光器腔外倍频实验采用图9-2实验装置图,包括:全反镜,电光Q开关,布儒斯特镜,泵浦灯,Nd:YAG棒,输出镜,KTP倍频晶体,双色镜(或者1064nm全反镜)和能量计。
Nd:YAG激光器倍频特性实验报告Nd:YAG激光倍频特性实验目的:1. 了解二次非线性光学效应 2. 了解二倍频晶体中相位匹配实验原理:当强光与物质作用后,表征光学的许多参量如折射率、吸收系数、散射截面等不再是常数,而是一个与入射光有关的变量,相应也出现了在线性光学中观察不到的许多新的光学现象,非线性光学的产生与研究大大加深了我们对光与物质相互作用本质的认识,同时也具有极其重要的实用价值。
1. 光学倍频光学倍频又称二次谐波,指在非线性介质中传播频率为ν的激光,其中一部分能量转换到频率为2ν的光波中去,使在介质中传播的有频率为ν和2ν两种光波。
从量化概念来说,这相当于两个光子在非线性介质内发生湮灭,并产生倍频光子的现象。
在倍频过程中满足能量守恒何动量守恒定律。
2. 二次谐波的效率由基波的能量(功率)转换成二次谐波的能量(功率)的比值,反映了介质的二次谐波效率,为:??I2?I?常用二次谐波非线性材料有KDP倍频晶体和KTP倍频晶体等。
KTP晶体性能优于KDP 晶体,非线性系数是后者的15倍,光损伤阈值也高(大于400mW/cm2)。
3. 相位匹配相位匹配物理实质是:基频光在晶体中沿途各点激发的倍频光,在出射面产生干涉,只有相位匹配时才可干涉增强,达到好的倍频效率。
相位匹配要求基频光和倍频光在晶体中的传播速度相等,即折射率相等,对于双折射晶体,基频光在晶体面上的入射则需要一定的角度相位匹配。
实验中,KTP晶体是加工好的,只需垂直晶体面入射即可满足相位匹配条件。
实验装置1 2 3 4 5 6 7 10 8 9 1. He-Ne激光器 5. Nd:YAG振荡棒2. 小孔光阑3. 1064nm全反凹面镜M14. Cr:YAG调Q晶体9. 能量计 10. KTP晶体4+6. 输出镜M27. Nd:YAG放大棒8. 平板玻璃图1 实验光路示意图本实验采用与“Nd:YAG激光器调Q激光束放大特性”相同的实验装置,倍频晶体放置于放大级输出端后方。
实验三激光倍频实验一.实验目的和内容1、半导体泵浦0.53μm绿光激光器由于其具有波长短,光子能量高,在水中传输距离远和人眼敏感等优点。
效率高、寿命长、体积小、可靠性好。
近几年在光谱技术、激光医学、信息存储、彩色打印、水下通讯、激光技术等科学研究及国民经济的许多领域中展示出极为重要的应用, 成为各国研究的重点。
2、半导体泵浦0.53μm绿光激光器适用于大学近代物理教学中非线性光学实验。
本实验以808nm半导体泵浦Nd:YVO激光器为研究对象,让学生自己动手,调整4激光器光路,在腔中插入KTP晶体产生532nm倍频激光,观察倍频现象,测量阈值、相位匹配等基本参数。
从而对激光技术有一定了解。
二、实验仪器1.808nm半导体激光器≤500mW2.半导体激光器可调电源电流0~500mA3.Nd:YVO晶体 3×3×1mm44.KTP倍频晶体 2×2×5mm5.输出镜(前腔片)φ6 R=50mm6.光功率指示仪 2μW~200mW 6挡三、实验基本原理光的倍频是一种最常用的扩展波段的非线性光学方法。
激光倍频是将频率为ω的光,通过晶体中的非线性作用,产生频率为2ω的光。
当光与物质相互作用时,物质中的原子会因感应而产生电偶极矩。
单位体积内的感应电偶极矩叠加起来,形成电极化强度矢量。
电极化强度产生的极化场发射出次级电磁辐射。
当外加光场的电场强度比物质原子的内场强小的多时,物质感生的电极化强度与外界电场强度成正比。
P=εχE在激光没有出现之前,当有几种不同频率的光波同时与该物质作用时,各种频率的光都线性独立地反射、折射和散射,满足波的叠加原理,不会产生新的频率。
当外界光场的电场强度足够大时(如激光),物质对光场的响应与场强具有非线性关系:P=αE+βE2+γE3+…式中α,β,γ,…均为与物质有关的系数,且逐次减小,它们数量级之比为其中E为原子中的电场,其量级为108V/cm,当时上式中的非线性项 E2 、E3 等原子均是小量,可忽略,如果E很大,非线性项就不能忽略。
摘要:倍频晶体是近几年激光领域人们关注的热点之一,倍频晶体也随之开展起来。
本文通过分析国外各科研机构关于光纤激光器的倍频实验,指出各种常用倍频晶体的优点和缺陷,对未来使用倍频晶体的实验具有指导和参考价值。
关键词:倍频晶体;激光器;相位匹配Abstract: Fiber laser is the focus of attention of the people in recent years. SHG also will be developed. Based on the analysis of the scientific research institutions at home and abroad on the frequency fiber laser experiment, the paper pointed out that various monly used SHG advantages and shortings, given guidance and reference for the future use of SHG experiment.Key words: Frequency(SHG; Fiber laser; Phase-matching目录摘要ⅠABSTRACT Ⅱ引言 11 实验研究仪器 11.1 光纤激光器及其构造 11.2 光纤激光器的倍频 22 倍频晶体的现状分析22.1 倍频晶体 22.2 PPLN晶体倍频输出绿光 3 2.3 PPLN晶体倍频输出可见光 4 2.4 PPKTP晶体倍频应用 52.5PPLT晶体的倍频应用 63 结果与讨论74 前景与展望 94.1 实验成果的应用 94.2 理论研究的应用 10参考文献 12引言近年来,关于自倍频晶休的研究工作取得了重大进展。
自倍频晶体是将激光晶体和倍频晶体合二为一的一类晶体。
迄今最主要的自倍频晶体有两种:掺钦和氧化锰的视酸铿和硼酸钦忆铝。
激光倍频晶体应用实验倍频晶体,用于倍频效应的一类非线性光学晶体。
其基本条件是:⑴不具有中心对称性;⑵对基频波和倍频波的透明度高;⑶二次非线性电极化系数大,这是因为倍频转换效率与此系数的平方成正比;⑷有位相匹配能力,特别是非临界匹配能力。
位相匹配角度和温度容限要在;⑸光学均匀性好,损伤阈值高;⑹物化性能稳定;⑺生长工艺比较容易,能得到足够大的晶体,在位相匹配方向上达到可用长度。
常用的倍频晶体分类⒈磷酸二氢铵(ADP)、磷酸二氢钾(KDP)、磷酸二氘钾(DKDP)、砷酸二氘铯(DCDA)、砷酸二氢铯(CDA)等晶体。
它们是产生倍频效应和其它非线性光学效应的一类具有代表性的晶体,适用于近紫外可见光区和近红外区,其损伤阈值大。
⒉铌酸锂(LN)、铌酸钡钠、铌酸钾、α型碘酸锂等晶体。
它们的二次非线性电极化系数大,而且LN、BNN等晶体的折射率对温度敏感,并且与色散效应的温度变化特性不同,可适当调节温度实现非临界匹配,它们适用于可见光区和中红外区(0.4μ-5μ)。
LN在光照下易产生折射率变化,有光损伤现象;BNN的损伤阈值比LN高,但固熔区域较宽,组分易变动而导致光学均匀性变差,较难得到性能优良的大型晶体;铌酸钾不存在固熔区,有可能得到光学性质均匀的大型晶体;α型碘酸锂是水溶液生长晶体,能培养出光学质量好的大型晶体,且损伤阈值比BNN晶体高,缺点是不具有非临界匹配能力。
⒊砷化镓、砷化铟、硫化锌、碲化镉、碲、硒等半导体晶体。
它们的二次非线性电极化系数比前两类的晶体更大,适用于较宽的红外波段。
但除硒、碲外,多数晶体无双折射效应,不能实现位相匹配。
4.硼酸盐类,偏硼酸钡(β- BaB2O4) 、三硼酸锂(LiB3O5)等。
其中,偏硼酸钡和三硼酸锂晶体是我国于20 世纪80 年代首先研制成功的, 具有非线性光学系数大、激光损伤阈值高的突出优点, 是优秀的激光频率转换晶体材料,在国际上引起了很大的反响。
适用于紫外波长段,其中KBBF 等甚至适合与深紫外波长短。
篇一:激光谐振腔与倍频实验激光谐振腔与倍频实验a13组 03光信息陆林轩 033012017 实验时间:2006-4-25[实验目的和内容]1、学习与掌握工作物质端面呈布儒斯特角的钕玻璃激光器的调节,以获得激光红外输出。
2、掌握腔外倍频技术,并了解倍频技术的意义。
3、观察倍频晶体0.53?m绿色光的输出情况。
[实验基本原理]1、激光谐振腔光学谐振腔是激光器的重要组成部分,能起延长增益介质的作用(来提高光能密度),同时还能控制光束的传播方向,对输出激光谱线的频率、宽度、和激光输出功率、等都产生很大的影响。
图1 激光谐振腔示意图(1)组成:光学谐振腔是由两个光学反射镜面组成、能提供光学正反馈作用的光学装置,如图1所示。
两个反射镜可以是平面镜或球面镜,置于激光工作物质两端。
两块反射镜之间的距离为腔长。
其中一个镜面反射率接近100%,称为全反镜;另一个镜面反射率稍低些,激光由此镜输出,故称输出镜。
(2)工作原理:谐振腔中包含了能实现粒子数反转的激光工作物质。
它们受到激励后,许多原子将跃迁到激发态。
但经过激发态寿命时间后又自发跃迁到低能态,放出光子。
其中,偏离轴向的光子会很快逸出腔外。
只有沿着轴向运动的光子会在谐振腔的两端反射镜之间来回运动而不逸出腔外。
这些光子成为引起受激发射的外界光场。
促使已实现粒子数反转的工作物质产生同样频率、同样方向、同样偏振状态和同样相位的受激辐射。
这种过程在谐振腔轴线方向重复出现,从而使轴向行进的光子数不断增加,最后从部分反射镜中输出。
所以,谐振腔是一种正反馈系统或谐振系统,具有很好的准直,选频和放大功能。
(3)种类:图2 谐振腔的种类按组成谐振腔的两块反射镜的形状以及它们的相对位置,可将光学谐振腔区分为:平行平面腔,平凹腔,对称凹面腔,凸面腔等。
平凹腔中如果凹面镜的焦点正好落在平面镜上,则称为半共焦腔;如果凹面镜的球心落在平面镜上,便构成半共心腔。
对称凹面腔中两块反射球面镜的曲率半径相同。
如果反射镜焦点都位于腔的中点,便称为对称共焦腔。
如果两球面镜的球心在腔的中心,称为共心腔。
如果光束在腔内传播任意长时间而不会逸出腔外,则称该腔为稳定腔(满足,否则称为不稳定腔(满足1?g1.g2或0?g1.g2)。
上述列举的谐振腔都属0?g1.g2?1)稳定腔。
(4)本实验中的激光谐振腔:本实验采用的是外腔式钕玻璃激光器。
外腔式激光器的两个反射镜是放在激光棒的外侧,长度可调,频率可变,在激光棒的两侧按一定的角度贴有布儒斯特窗片。
由于布儒斯特窗对p 偏振分量具有100%的透过率,从而输出线偏光。
2、激光倍频(1)非线性光学基础极化强度矢量和入射长的关系为:p??(1)e??(2)e2??(3)e3??(1)……分别是线性极化率,二阶非线性极化率,三阶非线性极化率……,?(2) ,?(1),?(3),且每加一次极化,?值减小七八个数量级。
在入射光场比较小的时候,?(2),?(3)等极小,p与e成线性关系。
当入射光场较强时,体现出非线性。
只有在具有非中心对称的晶体中才可以观测到二阶非线性效应。
二阶效应可用于实现倍频、和频、差频和参量震荡过程。
其中二倍频技术是最基本,利用最广泛的一种技术。
本实验就是要观测倍频技术。
(2)相位匹配及实现方法除了要光强比较大还要实现相位匹配,才可以获得好的倍频效果。
由倍频转换率公式:2p2?sin(l??k/2)2?d?l2?e?(2) ????l??k/2p可知,要获得最大的转换率,必须使l??k/2=0,因为l不为0,所以?k=0,即: ?k?2k1?k2? ?2?4??1(n??n2?)?0 (3)即 n?n。
可见基频光和倍频光在晶体中的传播速率是一样的。
相位匹配的物理实质就是使基频光在晶体中沿途各点激发的倍频光传播到出射面时,有相同的相位,可以相互干涉增强,达到好的倍频效果。
(3)实现相位匹配条件的方法对于一般介质,由于正常色散,高频光的折射率大于低频光的折射率,不能实现n?n?2?的条件。
而对于各向异性晶体,由于双折射效应,可以利用偏振光间的折射率关系,以实现相位匹配条件。
本实验采用负单轴晶体,如图3所示。
由负单轴晶体的折射率椭球及相位匹配条件,以及由谐振腔输出线偏光可知,我们采用了o+o?e的第一类相位匹配,其匹配条件是no??ne2?。
除了相位匹配条件以外,晶体的有效长度ls和模式状况也需要考虑。
图3 负折射率晶体折射率椭球注:本实验用的是负单轴铌酸锂晶体i类角度相位匹配,其匹配角理论值为?m?870[实验用具及装置图]实验用具:he-ne激光器、光阑、钕玻璃固体激光器及光源、倍频晶体及多维调节架等。
(其中钕玻璃为固体激光器;输出波长:最强辐射1.0627微米;泵浦::氙灯)装置图:图4 实验原理图[实验步骤]1、利用he~ne激光器及光阑对钕玻璃激光器的光路进行准直。
其中he~ne激光器、光阑、钕玻璃激光器无需移动。
根据计算对于钕玻璃激光当谐振腔约为70cm时,可以输出较强的1.06um激光。
已知,钕玻璃棒长为20cm,所以在将半反镜和全反镜对称的放置在钕玻璃棒两侧,相距25cm,并且为了减小激光在晶体中衍射,使光从半反镜和全反镜的中央通过,将它们固定在工作台上。
然后调节谐振腔后的半反镜,当该半反镜的反射光与光阑的出射光在光阑小孔处重合时,再调节谐振腔前的全反镜,同样使它反射回的光与光阑处出射光小孔处重合,这样就完成了准直。
2、检验红外脉冲的功率强度将以黑纸片放在半反镜的后面,然后关闭he~ne激光器。
调节钕玻璃激光器的电源电流,注意充电电流不可超过70ma,使电压达到1300v时触发。
触发完毕后,对高压电源进行短路放电。
然后观察黑纸。
如果激光脉冲把黑纸烧出一焦斑,证实有激光输出。
以焦斑的大小判断激光功率的大小。
若功率太小,则重复步骤1,以输出比较大功率的激光。
3、观察倍频光拿开黑纸,换上倍频晶体。
为了易于观察及安全,在离工作台2m左右的地方布置一个白屏。
激发激光器时,因为激光功率比较大,会对人眼造成伤害,所以不要目视激光器,而仅仅观察白屏就够了。
打开he~ne激光器,使激光照射到倍频晶体中央。
如图5所示,令倍频晶体与半反镜间距为l,且l=20cm。
由倍频晶体反射回激光点落在半反镜上的光斑与出射光斑的距离为a,入射角与反射角和为2?。
有如下的几何关系:tan2??a(4) l转动晶体的角度,每转动一角度点亮一次激光,观察绿光亮点直至消失为止。
记下ab之间的距离a。
图5 反射光斑与出射光斑夹角[实验记录]按照实验步骤1进行光路准直之后,我们对钕玻璃激光器的电源进行充电,当电压达到1300v 时触发,此时黑纸有一小部分被激光烧焦,形成一个白点(黑纸附在实验报告首页)。
换上倍频晶体、将2?角调至7°左右之后,第一次触发只看到白色光,而没有观察到绿色倍频光;接着我们不断调整2?的角度,但多次触发都还是没有观察到绿色倍频光;请教老师之后,我们将倍频晶体沿着中心轴旋转90°,再次触发终于没有看到绿色倍频光。
因为我们并不知道晶体的切割情况,所以只能不断尝试才能找到一个入射角,使得此时基频光与光轴刚好形成相位匹配角。
表2 入射角与绿光光强关系(l=22.30cm)注:其中2??arctan() l篇二:实验五激光倍频实验实验五连续半导体泵浦固体激光器腔内倍频实验? 实验目的1.观察激光倍频现象,测量晶体在不同条件下的倍频转换效率η2.通过实验找出最佳位相匹配条件。
shg。
? 实验原理激光倍频是指单一频率的激光入射到非线性光学介质,引起倍频光辐射的过程。
激光倍频技术也称为二次谐波(shg)技术,是最先在实验上发现的非线性光学效应。
1961年由franken 等人进行的红宝石激光倍频实验,标志着对非线性光学进行广泛实验和理论研究的开端。
激光倍频是将激光向短波长方向变换的主要方法,已达到实用化的程度,有商品化的器件和装置,获得非常广泛的应用。
图5-1 franken等人1961年进行的红宝石激光倍频实验装置.1.倍频光辐射倍频光辐射属于强光和物质相互作用效应。
其物理机制叙述如下:当光波电场 e入射到介质中,介质会产生感应电偶极矩p, 从而辐射出相应的光波。
因此,p为e的函数:p=f(e),按级数展开:p??0(???e????e2???????ei???) (5.1)12i其中?0为真空介电常数,?(i)为极化率张量,此处考虑e的二次项的作用,取e?e1e?i?t?c.c (2?)得:p??0??1?e1e?i?t??0??2?e12e?i2?t?c.c?pl?pnl (5.2)其中pl与pnl分别表示线性与非线性极化强度,在p的表达式中有2ω项出现,导致相应的电磁辐射中就有频率为2ω的光波,这就是倍频光,也称为二次谐波。
图5-2 倍频光辐射2.倍频技术(1)匹配方式:?2??从pnl与e?2?的矩阵关系式可以看出,pi?2??是由ejek?j?k??e2j和??ejek?j?k?(且ejek)产生的。
按j?k和j?k两种情况划分:1)平行式:基波的电矢量在某一特定线偏振方向上的分量的平方项产生倍频极化场。
2)正交式:基波的电矢量在两互相正交的特定偏振方向上的分量的乘积产生倍频极化场。
不同的倍频晶体其非线性极化系数矩阵中矩阵元dil的分布不同,应采用不同的匹配方式。
另外,还有直接关系到匹配方式的有效非线性系数def,对基波波矢k的方位角?也有各自程度不同的要求。
这个问题在《激光技术》中有论述,(2)相位匹配条件:如果对应高能量的基波输入,在倍频晶体的另一端只有很弱的二次谐波输出的话,就失去了激光倍频的使用价值。
因此,提高基波转化成二次谐波的效率是激光倍频技术的关键性问题。
下面从一个比较简捷的标量形式(i类匹配)来求出倍频效率η设基波为平面单色波:e??eoe?i??t?k1z??c.cshg的表达式:图5-3 倍频晶体内各处产生的二次谐波的相干叠加在晶体中z处,厚度为dz的一小段内感应的二次电偶极矩:2?i?2?t?2k1z?dp2??deffeoedz,dp2?将辐射相应的de2?,dp2?和de2?初相位相同:当de2?传播到l处时,相位移动为?????z?k2?2n?2ne?i??2?t?2k1z?k2???z???2edz处的倍频电矢量de2??dp2??deffeo令:?k?k2?2k1?k2??2k?总倍频电矢量e2?为晶体内各点de2?的迭加:e2?o?2??deffee?2?i2?too?eik2????kz??dze?i?k??1?i?2?t?k2????deffee?i?k20变形得:e2?sin??k?/2??i?2?t??k?/2?k2????deffe?e?k?/220倍频光强:i2??e2?2??i?2?22?sin??k?/2??deff????k?/2??2得:?shgi2??sin??k?/2??????max?? i??k?/2?22?sino?已知:???1?o???o2?故:?k?o,有:?shg??max,即:i2??imax可见,高效率产生倍频光必须使?k?o,被称为pm(phase matching)条件,即相位匹配条件。