磨煤机出口温度自动控制系统设计
- 格式:doc
- 大小:8.16 MB
- 文档页数:24
刍议热工自动控制与发电厂节能减排发布时间:2021-03-16T12:47:54.623Z 来源:《中国电业》2020年第30期作者:周经鹏[导读] 在我国大力提倡节能环保的背景下,发电厂需要思考当下工作需求周经鹏上海华电电力发展有限公司望亭发电分公司江苏省苏州市 215155摘要:在我国大力提倡节能环保的背景下,发电厂需要思考当下工作需求,必须优化工作模式,同时从节能减排的维度提高自动控制水平,实现资源可持续发展,降低能源无用损耗量。
发电厂必须对热工自动化进行合理设计,在设计的全过程贯穿节能减排的发展理念,针对目前我国能源紧张的状况,采用节能减排的方式使热工自动控制在电厂各项工作中可以达到节能效果。
本文从节能减排的视角下分析发电厂热工自动控制方案,首先分析影响自动控制对机组煤耗的因素,引出电厂热工自动技术节能减排理念,最后提出热工自动控制在火电厂节能减排中的应用策略。
关键词:发电厂;热工自动控制;节能减排发电厂在运行期间将节能减排的理念贯彻于热工自动控制的所有环节,针对目前发电厂工作的实际状况,分析不同因素对发电工作形成的影响,对热控自动化进行节能减排设计,合理应用辅助设备,消除影响设备能耗的因素,对辅助设备与机组进行结构性调整,达到节能降耗的目的。
一、自动控制对机组煤耗影响的分析(一)辅机变频改造辅机变频改造需要将关注点集中在给水泵以及各大风机上,考虑到发电机组功率不同使其所产生的电能存在差异,但是给泵与风机的耗能不会因为发电机组的变化而不同,所以会造成能源浪费问题。
因此,需要改造给泵与风机内部变频频率,调节风机、给泵的电压使用量,适当的降低电压变量,提高风机与给泵的电压总量控制强度,观察机组运行状况并限制电量,对给泵与风机进行结构优化与调整,使改造后的给泵与风机可以达到基础使用要求。
(二)加热器组端差在非工作阶段调查采暖系统基本水位,同时保证其达到标准范围的加热器水位,考虑到加热器端差在水位设置期间量的精度控制能力较低,同时在低水位与高水位要求上没有形成统一的标准,因此需要单位进行水位调节,保证水位在合理区间中,由此可以提高加热器端组的运行效果[1]。
解决燃煤电厂磨煤机出口温度偏低的技术应用摘要:近年来,随着原煤价格的持续上涨,我国很多燃煤电站锅炉开始掺烧水分较高的经济性煤种,最常见的是泥煤和褐煤等。
由于燃用煤质的变化,导致锅炉的磨煤机等设备无法正常运行,出现了磨煤机出口温度偏低、煤粉管道堵塞等问题的发生。
同时,我国很多燃煤电站锅炉的#3高压加热器抽汽取自中压缸中部,蒸汽温度偏高(接近500℃),而#3高压加热器耐温都在480℃左右,过高的抽汽温度严重影响了#3高压加热器的安全性。
利用#3高压加热器抽汽将锅炉空气预热器出口的热一次风进行再次加热,一方面提高了磨煤机进口温度,另一方面解决了#3高压加热器超温的问题。
通过该方法,磨煤机进口的一次风温度可提高30℃以上,磨煤机出口温度可提高10℃左右,#3高压加热器进汽温度降低了100℃以上,不仅有效解决了磨煤机出口温度偏低的问题,避免了堵磨等问题的发生,同时解决了#3高压加热器超温的安全问题。
关键词:磨煤机;一次风;蒸汽;高压加热器简介:近年来,随着原煤价格的持续上涨,我国很多燃煤电站锅炉开始掺烧水分较高的经济性煤种,最常见的是泥煤和褐煤等。
由于更换经济性煤种之后,实际燃用的煤质与锅炉的原设计煤质偏差较大,主要体现在原煤水分上面。
内蒙古京能康巴什热电有限公司现有2台350MW机组,锅炉型号SG-1210/25.4-M4402,超临界参数变压运行螺旋管圈直流炉,单炉膛、一次再热、采用四角切圆燃烧方式、平衡通风、紧身封闭、固态排渣、全钢构架、全悬吊结构Π型锅炉。
采用ZGM113K-II中速磨煤机冷一次风机正压直吹式制粉系统,每台炉配5台中速磨煤机,完全燃烧设计煤种时,4台运行,1台备用,锅炉燃烧一次风率为23%;完全燃烧校核煤种时,5台运行,锅炉燃烧一次风率为28%。
锅炉原设计燃用收到基水分为13.25%的烟煤,为了提高全厂经济性,实际燃烧的煤种掺烧了部分含水量较高的泥煤。
在掺烧部分泥煤之后,入炉煤的收到基水分升高到了25%左右。
目录1.概述2.风-煤设备3.一般要求4.控制系统运行方式5.控制系统与运行人员接口6.炉膛吹扫和锅炉监控7.启-停程序8.点火器控制9.一次风控制10.二次风控制11.磨煤机出口快速关闭阀控制12.磨煤机控制13.给煤机控制14.火焰监视15.与燃烧调节系统的接口本燃烧器控制系统导则,适用于中速磨煤机的直吹式分隔大风箱煤粉锅炉,是保证锅炉安全运行的最基本的技术文件。
本导则的有关条款由设计院根据系统的具体情况决定是否采用。
1.概述本导则所提到的设计要求,适用于配有Ⅰ级点火器的直吹式分隔大风箱煤粉锅炉的燃烧器控制系统。
其目的是使控制系统制造厂家能够提供一套完整的符合所述设计要求的控制系统。
当控制系统的制造厂认为在更换系统或零部件之后能够提高系统的性能时,经本公司同意后可以更换。
这一控制系统必须符合NFPA85,“煤粉锅炉炉膛防爆法规”最新版本的要求。
2. 风-煤设备2.1本燃烧器控制系统适用于直吹式分隔大风箱燃煤锅炉。
燃料的输送和制备通常是用调速皮带给煤机从原煤仓将原煤送到中速磨煤机。
经部分干燥后的煤粉在一次风的带动下,从磨煤机通过煤粉管道送到燃烧器喷口并着火燃烧。
一次风量的测量和控制是按单台磨煤机进行的,一次风温度是由调整热风量和调温风量来控制的。
2.2根据煤粉特性和锅炉设计,每台中速磨煤机可向4至14个双调风燃烧器供应煤粉。
在每条燃烧器煤粉管线上都装有快速关闭阀,用以关断进入炉膛的煤粉。
采用双调风燃烧器可限制空气和燃料的混合量,既可以使燃料在燃烧器喷口处稳定着火,又可以控制火焰扰动和扩散。
二次风从燃烧器的周围通过双调风器进入炉膛,与燃料混合。
调风器的叶片角度是在锅炉调试时期手动整定好的,以使在着火区域内获得理想的风煤混合物。
2.3每一台双调风燃烧器都配有一套蒸汽或空气雾化的油点火器或燃气点火器。
点火器上配有电动或气动伸缩装置,可实现远距离遥控操作。
一个磨煤机单元(见3.4)内的所有燃烧器均位于同一独立分隔风仓内,例如前墙(或后墙)分隔风仓内或同层的前墙和后墙分隔风仓内,而位于分隔风仓入口处的分支二次风道上的测速装置和挡板可以分别测量和控制每个分隔风仓的二次风量,这样就可以以磨煤机单元为单位独立地进行給煤量和风量控制,从而合乎点火和防止结渣的要求。
磨煤机出口CO检测系统1.主要用途和适用范围磨煤机CO一氧化碳监测系统对磨煤机以及煤料仓提供早期火灾预警。
该系统专门设计用于探测煤粉/煤料阴燃或燃烧产生的CO。
系统使用采样泵通过硬质探头抽取磨煤机或煤料仓内的气样。
气样经预处理后流经工业级CO传感器,快速检测CO气体浓度的变化。
CO气体浓度的升高,即使很小,都是早期火警的迹象,系统据此进行报警。
特别应用于:•磨煤机•煤粉仓•原煤仓•输煤机料斗•煤粉分离器•输煤系统•输粉管2.磨煤机CO监测系统的作用与工作原理美国Forney磨煤机CO监测系统是对CO浓度高的早期预警系统。
对明火产生前CO含量的变化有十分迅速的反应。
该系统能够根据不完全燃烧过程中所产生的CO浓度对磨机火警提供一个预先报警,以防止对设备的损伤和人体伤害。
自动连续、准确、可靠、及时地分析出CO的成分含量,输出与CO含量成线性的4-20mA标准电流信号到中控室用于报警和控制。
对即将产生的危险进行有效的处理,把损失降到最低点。
CO检测是安全系统的一部分,但用户仍然应提供相应的消防方案。
电厂磨煤机作为锅炉燃烧制粉系统的核心设备,是电厂重要的铺机,其工作状况对整个电厂系统运行的安全和经济性具有重要影响。
煤是火力发电厂的主要燃料,提高设备运行的安全、稳定性,发展监测与诊断相关的技术,实施状态检修,是电厂的必然要求。
电厂的燃煤制粉系统---磨煤机是一种典型的燃料粉碎系统。
在这里,自然状态下化学性质相当稳定的块状煤炭经过研磨并与空气混合之后,就形成一种氧化剂(空气中的氧气)与还原剂(煤粉中的炭)的混合体---煤粉流。
为了提高燃料的使用效率,技术人员总是在不断尝试着将煤粉研磨得尽可能细小。
目前的加工水平已经将煤粉直径减小到了微米以下。
这样一来,就大大提高了煤粉流中氧化剂与还原剂的接触面积,使之转变为一种对明火极其敏感的易燃易爆性混合体。
在这种情况下,一旦煤粉流接触到明火、磨煤机内CO的浓度或磨煤机的某一局部温度升高到煤粉的燃点以上,制粉系统中最常见的现象---闪爆,就发生了。
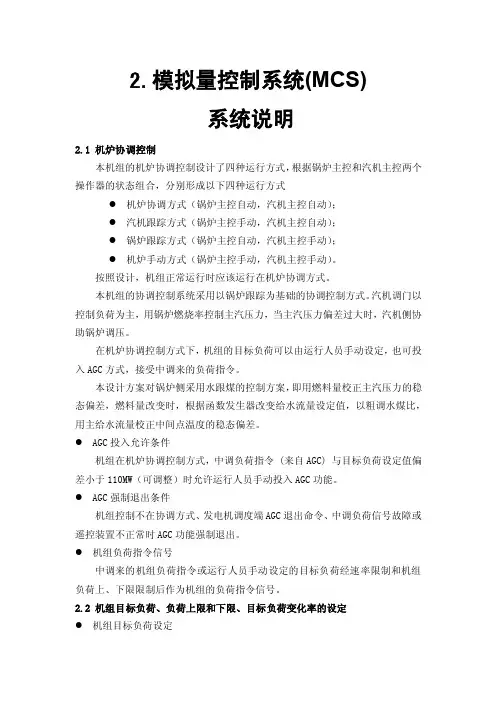
XX电厂MCS设计说明1. 总则模拟量控制系统(MCS)对锅炉、汽机主要系统及设备进行连续闭环控制,保证机组主要参数稳定,满足安全启、停和定压、滑压及正常运行的要求。
MCS配置4对控制器:DROP13:协调控制、燃料主控、磨煤机组A-C、、锅炉辅助风门DROP14:磨煤机组D-F、汽温控制、送风、引风、一次风、密封风、其它系统DROP15:汽包水位、除氧器水位、汽机侧其它系统DROP16:加热器水位、旁路系统1.1 控制策略●常规PID调节●串级、三冲量、前馈补偿、单回路多执行机构等多种回路结构形式。
1.2 冗余变送器测量●二重冗余变送器测量信号自动选取平均值,运行人员可以在画面上人为选择使用两个测量信号的平均值或只使用其中的某一个信号。
当选取二个信号的平均值时,如果两个信号中有一个信号超出正常范围,则自动选取另外一个信号作为输出值,不影响控制系统的工作。
如果两个信号都超出正常范围,则使用到该信号的控制系统将强制切换到手动控制。
●三重冗余变送器测量信号自动选取中间值,运行人员可以在画面上人为选择使用三个测量信号的中间值或只使用其中的某一个信号。
当选取三个信号的中间值时,如果有三个信号中有一个信号超出正常范围,则自动选取另外二个信号的平均值;如果有二个信号超出正常范围,则自动选取另外一个信号作为输出值,不影响控制系统的工作。
如果三个信号都超出正常范围,则使用到该信号的控制系统将强制切换到手动控制。
1.3 手/自动切换●测量信号坏质量,自动切至手动;●自动运行条件不满足,自动切为手动;●运行员操作进行手/自动切换;●无论是运行员或是自动进行手/自动切换,均不引起过程变量的扰动。
2 机炉协调控制2.1 控制目的机炉协调控制系统将单元机组作为一个整体来考虑,在保证机组安全稳定运行的前提下,使机组的负荷尽快满足运行人员或中调发出的负荷指令。
机炉协调控制主控回路发出的控制指令最终形成锅炉主控指令和汽机主控指令。
2.模拟量控制系统(MCS)系统说明2.1 机炉协调控制本机组的机炉协调控制设计了四种运行方式,根据锅炉主控和汽机主控两个操作器的状态组合,分别形成以下四种运行方式●机炉协调方式(锅炉主控自动,汽机主控自动);●汽机跟踪方式(锅炉主控手动,汽机主控自动);●锅炉跟踪方式(锅炉主控自动,汽机主控手动);●机炉手动方式(锅炉主控手动,汽机主控手动)。
按照设计,机组正常运行时应该运行在机炉协调方式。
本机组的协调控制系统采用以锅炉跟踪为基础的协调控制方式。
汽机调门以控制负荷为主,用锅炉燃烧率控制主汽压力,当主汽压力偏差过大时,汽机侧协助锅炉调压。
在机炉协调控制方式下,机组的目标负荷可以由运行人员手动设定,也可投入AGC方式,接受中调来的负荷指令。
本设计方案对锅炉侧采用水跟煤的控制方案,即用燃料量校正主汽压力的稳态偏差,燃料量改变时,根据函数发生器改变给水流量设定值,以粗调水煤比,用主给水流量校正中间点温度的稳态偏差。
●AGC投入允许条件机组在机炉协调控制方式,中调负荷指令 (来自AGC) 与目标负荷设定值偏差小于110MW(可调整)时允许运行人员手动投入AGC功能。
●AGC强制退出条件机组控制不在协调方式、发电机调度端AGC退出命令、中调负荷信号故障或遥控装置不正常时AGC功能强制退出。
●机组负荷指令信号中调来的机组负荷指令或运行人员手动设定的目标负荷经速率限制和机组负荷上、下限限制后作为机组的负荷指令信号。
2.2 机组目标负荷、负荷上限和下限、目标负荷变化率的设定●机组目标负荷设定a、在协调控制方式没有投入时,机组目标负荷设定值跟踪发电机实际功率。
b、AGC没有投入时,中调负荷指令应该跟踪机组目标负荷。
c、机炉协调控制方式投入:在“协调控制”画面中分别有锅炉主控和汽机主控操作器,在该画面上将汽机主控和锅炉主控操作器同时投入自动方式,即进入机炉协调控制方式。
●机组负荷上限和下限值设定机炉协调控制方式没有投入时,机组负荷上限设定值强制为发电机实际功率加20 MW(可调整),下限设定值强制为发电机实际功率减20MW(可调整)。
浅谈燃煤机组磨煤机及制粉系统选择摘要:设计煤质为褐煤。
机组投入商业运行后,实际煤质为烟煤,水分大大降低。
由于煤质的变化,制粉系统在运行中出现一次风量大、风速高、分离器出口温度高、冷风调节阀开度大、煤粉细度粗、石子煤排放不正常等问题,直接影响机组运行的经济性和安全性。
炉内煤质的变化会引起制粉系统出力的变化,制粉系统出力包括制粉出力、通风出力和干燥出力,最终出力取决于三者中最小的一个。
关键词:制粉系统;磨煤机;选型;煤质资料对煤种特性进行了分析,采用中速磨煤机冷一次风机正压直吹式制粉系统,并通过详细讨论确定了制粉系统的主要工艺选取,结合煤质资料对制粉系统防爆措施进行了探讨。
一、制粉系统及磨煤机的拟定1.制粉系统类型选择。
根据《火力发电厂制粉系统设计计算技术规定》(简称《规定》)以及《电站磨煤机及制粉系统选型导则))(简称《导则》)的相关规定,制粉系统的选择与燃煤的着火温度有很大的相关性,不同的着火温度,影响煤粉细度的选取、送粉一次风温度的选取以及一次风比例等制粉系统工艺参数的选取。
大型机组为了简化系统,增加安全性,系统按抗爆压力设计,不设防爆门,系统自动化水平高,同时减少煤仓间的建筑投资,大多采用直吹式系统。
2.磨煤机型式选择。
磨煤机是燃煤电厂的重要辅机,也是制粉系统工艺流程中重要的一环,不同型式的磨煤机均具有一定范围的煤种适应性,因此磨煤机主要根据煤质特性并结合制粉系统的工艺要求进行选型,合理的磨煤机选型直接影响到工程投资和机组运行的经济性。
直吹式制粉系统磨煤机型式主要有风扇磨、中速磨、双进双出钢球磨。
磨煤机的型式受煤质特性影响较大,是选型中首要考虑因素。
(1)风扇磨。
风扇磨集干燥、破碎、输送三大功能于一身,制粉电耗最低。
在原煤水分很高,需抽炉烟干燥的系统中,具有明显的优势,而且由于抽取炉烟干燥,系统在惰化气氛中启、停和运行,系统安全。
由于风扇磨属于撞击破碎机理,对高温下脆性煤最为有效。
水分大的褐煤在高温加热下,水分蒸发形成很多孔隙,用风扇磨可以获得很好的破碎效果。
1 引言磨煤机是火力发电站煤粉制备系统的主体设备,它的工作可靠性直接影响到整个制粉系统,乃至整个锅炉机组工作的可靠性。
其作用是将一定尺寸的煤块磨制到规定的细度煤粉以供给锅炉燃烧,并在磨制过程中将煤干燥到规定的水平,以利用煤在锅炉中充分燃烧。
磨煤机的形式主要有三大类:低速磨煤机(钢球磨煤机),中速磨煤机(E型磨煤机、碗式磨煤机、平盘磨煤机及MPS磨煤机等)及高速磨煤机(风扇磨煤机、锤击式磨煤机等)。
其中,钢球磨煤机被我国大多数火电厂采用,据资料统计,在国内发电厂中钢球磨煤机占各类磨煤机总量的60%以上。
然而钢球磨煤机的缺点也是显而易见的,如运行复杂、电耗高、噪音大、耗钢多、磨损多等,特别是自动控制难以实现这个问题至今仍未得到有效地解决,绝大多数电厂现在仍以手动为主。
长期手动控制球磨机的运行,不仅容易造成球磨机满煤、断煤、跑粉、超温事件的发生,而且也不能使系统长期保持在最佳工况下运行。
钢球磨煤机作为电厂的重要设备其安全、经济运行与整个电厂的安全、经济运行有着紧密的联系,同时热工过程的自动控制是保证热力设备安全和经济运行的必要技术措施,所以有必要对钢球磨煤机的特性以及国内现有的控制方案进行深入的分析,寻找到最优控制方案,以找出磨煤机自动投入率低的根本原因。
2 锅炉燃烧系统及其设备2.1制粉系统介绍制粉系统是指将原煤磨制成煤粉,然后送入锅炉炉膛进行悬浮燃烧所需设备和相关连接管道的组合。
它可以分为中间仓储式制粉系统和直吹式制粉系统。
中间仓储式制粉系统将磨好的煤粉先储存在煤粉仓中,然后再根据锅炉运行负荷的需要,从煤粉仓经给粉机送入炉膛燃烧;而直吹式制粉系统将原煤经磨煤机制成煤粉后直接吹入炉膛进行燃烧。
主要制粉系统设备如下:(一)磨煤机磨煤机是制粉系统的主要设备,它的作用是将具有一定尺寸的煤块进行干燥、破碎并磨制成煤粉。
磨煤机通常是按照转速进行分类的。
1.低速球磨机其工作原理是电动机经减速装置带动圆筒转动,在离心力和摩擦力作用力下,护甲将钢球提升到一定高度,然后借重力自由落下。
1引言600MW级燃煤机组是世界多数工业发达国家重点发展的火力机组,在一些火力发电机组标准系列中是一个重要的级别。
这一容量等级的机组也是目前我国火电建设中将要大力发展的系列之一。
从1985年我国第一台引进的600MW火力发电机组在元宝山电厂投运开始,我国进入了发展600MW火电机组的年代。
本设计题目是磨煤机冷热风挡板控制组态图设计,组态的中心任务是实现负荷(煤量指令)变化后,通过系统组态来控制冷热风挡板开度,进而控制磨煤机出口温度和一次风量。
系统是通过热风挡板的开度主调一次风量,冷风挡板的开度来维持磨煤机出口温度。
系统引进前馈-反馈信号和手/自动调节功能。
系统组态图的主要输入信号为出口温度信号(TEMP),输出主要信号为冷热风挡板开度,即此系统主要完成对冷热风挡板的控制,即当负荷变化后就必须改变风量,这样磨煤机出口温度也会随之变化,此组态图就是针对负荷扰动后,由于温度的改变来调节冷风挡板来维持出口温度。
为了提高系系统的控制精度,把输出的冷风挡板信号(COLD DAMER)作为反馈信号来消除偏差,同时送出温度差压信号(TEMP DIFF)来作为热风挡板的一个参考信号,由于温度的变化需要对冷热风门都进行控制。
2 磨煤机2.1 磨煤机概述磨煤机是制粉系统的主要设备,它的主要作用是将具有一定尺寸的煤块进行干燥、破碎并磨制成煤粉。
磨煤机通常是按照转速进行分类的。
(1)低速球磨机工作转速15~25r/min,又称为筒型磨煤机或低速筒式钢球磨煤机。
它的工作原理是电动机经减速装置带动圆筒转动,在离心力和摩擦力的作用下,护甲将钢球提升到一定高度,然后借重力自由落下。
煤主要被落下的钢球几击碎,同时还受到钢球之间的挤压、碾磨作用。
原煤和热空气从一端进入磨煤机,磨好的煤粉被气流从另一端带出。
热空气不仅起干燥原煤作用,而且有是输煤送粉的介质。
干燥剂气流速度越大,带出的煤粉量越多,磨煤机出力越大,煤粉越粗。
低速球磨机的优点是对煤种的适应性强,有较强的磨煤能力,工作可靠,能连续可靠运行;缺点是设备笨重,金属耗量多,占地面积大,特别是低负荷运行时,单位电耗很高。
1 引言磨煤机是火力发电站煤粉制备系统的主体设备,其安全、经济运行与整个电厂的安全、经济运行有着紧密的联系。
磨煤机的作用是将一定尺寸的煤块磨制到规定的细度煤粉以供给锅炉燃烧,并在磨制过程中将煤干燥到规定的水平,使煤能够在锅炉中充分燃烧。
磨煤机的形式主要有三大类:低速磨煤机(钢球磨煤机),中速磨煤机(E型磨煤机、碗式磨煤机、平盘磨煤机及MPS磨煤机等)及高速磨煤机(风扇磨煤机、锤击式磨煤机等)。
其中,钢球磨煤机被我国大多数火电厂采用,据资料统计,在国内发电厂中钢球磨煤机占各类磨煤机总量的60%以上。
然而钢球磨煤机的缺点也是显而易见的,如运行复杂、电耗高、噪音大、耗钢多、磨损多等,特别是自动控制难以实现这个问题至今仍未得到有效地解决,绝大多数电厂现在仍以手动为主。
不仅容易造成球磨机满煤、断煤、跑粉、超温事件的发生,系统也不能长期保持在最佳工况下运行。
寻找到最优控制方案、选择合适的磨煤机、找出磨煤机自动投入率低的根本原因,势在必行。
本次课设以华能伊敏电厂的磨煤机控制为蓝本,采用高速磨风扇煤机。
具有结构简单、制造方便,占地面积及金属耗量均较少的优点,因而初期投资低。
此外还具有制粉系统简单,设备上得快等优点。
除此之外,它还集干燥、破碎、输送三种功能于一身,控制方便灵活。
2 锅炉燃烧系统及其设备2.1制粉系统介绍制粉系统是指将原煤破碎、干燥成为具有移动细度和水分的煤粉,并且根据锅炉的运行情况对制粉出力和煤粉细度进行合理的调整,然后送入锅炉炉膛进行悬浮燃烧所需设备和相关连接管道的组合。
可以分为直吹式和仓储式(及中间仓储式)两大类。
中间仓储式制粉系统将磨好的煤粉先储存在煤粉仓中,然后再根据锅炉运行负荷的需要,从煤粉仓经给粉机送入炉膛燃烧;而直吹式制粉系统将原煤经磨煤机制成煤粉后直接吹入炉膛进行燃烧。
本次课程设计中用到的是直吹式的制粉系统,其优点:设备简单,投资少,系统的爆炸危险性小,将煤粉送往喷燃器所消耗的电能少。
中速磨煤机是一种用于煤粉磨煤的设备,出口温度控制是确保煤粉磨煤工艺稳定运行的重要指标之一。
中速磨煤机出口温度控制的原理如下:温度传感器:在中速磨煤机出口位置安装温度传感器,用于实时监测煤粉的温度。
温度控制器:将温度传感器采集到的温度信号输入到温度控制器中进行处理和判断。
控制算法:根据煤粉的出口温度情况,设置合理的温度控制算法。
常见的算法有比例控制、PID控制等。
控制执行器:根据温度控制算法的输出结果,调节中速磨煤机的运行参数,如煤粉进料量、磨煤机的转速等,以控制煤粉的温度。
反馈控制:通过温度传感器不断监测煤粉的实际温度变化,与设定的目标温度进行比较,实现实际温度与目标温度的闭环控制。
通过以上原理,中速磨煤机出口温度控制可以实现对煤粉磨煤过程的实时监测和调节,以确保煤粉出口温度在合理范围内稳定控制,保证磨煤工艺的稳定性和安全性。
ICS 27.100P61 备案号;J224-2019中华人民共和国电力行业标准DL/T5175 -2019火力发电厂热工控制系统设计技术规定Technical rule for designing thermodynamic controlsystem of fossil fuel power plant 2019-01-09 发布2019-06-01 实施中华人民共和国国家经济贸易委员会发布目次、八―丄前言 --------------------------------------------------------- 11 范围 -------------------------------------------------------------- 22 规范性引用文件 -------------------------------------------------- 33 总则; ----------------------------------------------------------- 44 一般规定--------------------------------------------------------- 55 模拟量控制------------------------------------------------------- 85.1 模拟量控制功能 (8)5.2模拟量控制项目 (10)6 开关量控制------------------------------------------------------- 146.2 顺序控制 (14)6.3 连锁 (15)6.4 远方控制 (17)7 设备选择 ----------------------------------------------------------- 197.1 一般规定 (19)7.2 常规设备选择 (19)附录A ---------------------------------------------------------------- 21 (规范性附录) (21)本标准用词说明 (21)1 范围 -------------------------------------------------------------- 243 总则- ---------------------------------------------------------------- 25 4.一般规定--------------------------------------------------------- 265 模拟量控制------------------------------------------------------- 285.1 模拟量控制功能 (28)5.2 模拟量控制项目 (30)5.3 模拟量远方操作 (31)6 开关量控制------------------------------------------------------- 326.1 开关量控制功能 (32)6.2 顺序控制 (32)6.3 连锁 (33)6.4 远方控制 (33)7 设备选择 ---------------------------------------------------------- 357.1 一般规定 (35)7.2 常规设备选择 (35)本规定是DL 5000-2000 《火力发电厂设计技术规程》热工自动化部分的补充和具体化,在热工控制系统设计时应执行《火力发电厂设计技术规程》以及现行的有关国家标准和行业标准,并满足本规定的要求。
磨煤机出口温度控制磨煤机出口温度控制在允许范围内,以保证煤粉制备的安全经济运行。
如果磨煤机出口温度太高,可能会引起制粉系统发生自燃现象,导致煤粉爆炸造成事故,甚至引起炉膛负压波动大,产生MFT信号引起锅炉灭火;如果磨煤机出口温度太低,煤将得不到足够的干燥,造成制粉困难,煤粉流动性差,影响煤粉输送,甚至会造成积粉堵塞,因此,输送煤粉的一次风要满足一定的温度要求;磨煤机运行时,入口冷风门、热风门用于调整磨煤机出口温度和磨煤机入口的一次风量,保证磨煤机出口风粉混合物合适温度,从而保证煤粉的湿度合适。
330MW 机组的锅炉配有3台双式磨煤机A、磨煤机B、磨煤机C用于制粉,每台双式磨煤机的控制系统结构完全相同,本文以磨煤机A为例说明控制系统的组成和原理磨煤机A1端出口温度TE1701A1、TE1701A2、TE1701A3、TE1701A4信号经过质量判断,分别发出BA/42、BB/42、BC/42、BD/42信号,送到图3,作为磨煤机A出口温度控制强制切手动条件,同理,磨煤机A2端出口温度TE1702A1、TE1702A2、TE1702A3、TE1702A4信号经过质量判断,分别发出BE/42、BF/42、BG/42、BH/42信号,送到图3,作为磨煤机A出口温度控制强制切手动条件控制回路自动方式时,通过冷风挡板、热风挡板的协调动作来控制磨煤机A出口温度,磨煤机出口风粉混合物温度变化首先使冷风门动作,热风门的开度跟踪冷风门的开度而变化。
磨煤机A1端出口温度TE1701A1、TE1701A2、TE1701A3、TE1701A4信号经过SIGSEL1块,进行取平均值运算后,送至SIGSEL块;磨煤机A2端出口温度TE1702A1、TE1702A2、TE1702A3、TE1702A4信号经过SIGSEL2块,进行取平均值运算后,送至SIGSEL块;SIGSEL块取平均值运算后,送至PID块,作为测量值,与给定值偏差进行PI运算,输出控制指令,如果磨煤机A冷热挡板都在手动,控制指令跟踪冷风挡板开度。
22机组MCS控制系统说明机组运行规程机组MCS控制逻辑时,锅炉主汽一级减温水调节门强制手动并关闭至0%。
2.2.45.2由锅炉负荷得到基础屏过入口温度设定值,经过锅炉主汽一级减温水控制修正信号的校正,控制锅炉主汽一级减温水调节门的开度。
屏过入口温度控制值最低应有10度过热度。
2.2.45.3经过不同负荷下屏过出口温度设定值与锅炉二级减温水调节门开度修正,与屏过出口实际温度偏差调节输出加上煤水比例偏差的前馈作为锅炉主汽一级减温水控制的修正信号。
2.2.45.4当任意锅炉主汽一级减温水调节门开度大于2%,联开一级减温水截止阀;当全部锅炉主汽一级减温水调节门开度小于0.5%,延时10秒,联关一级减温水截止阀。
2.2.45.5甲侧锅炉主汽一级减温水自动投入方法:2.2.46锅炉再热器烟气挡板控制2.2.46.1下列情况下锅炉再热器烟气挡板控制强制手动:高温再热器甲侧、乙侧出口温度信号故障、机组目标负荷信号故障。
当锅炉MFT动作,锅炉主锅炉再热器烟气挡板强制手动并开至50%。
2.2.46.2经过手动设置偏置修正不同负荷下高温再热器出口温度设定值与高温再热器甲侧、乙侧出口温度大选偏差的调节输出控制锅炉再热器烟气挡板开度。
2.2.46.3锅炉再热器烟气挡板自动投入方法:2.2.47锅炉再热器事故减温水控制2.2.47.1下列情况下锅炉再热器事故减温水调节门强制手动:高温再热器出口温度设定值信号故障、机组目标负荷信号故障、高温再热器入口温度信号故障。
当锅炉MFT动作,锅炉再热器事故减温水调节门强制手动并关闭至0%。
50机组运行规程机组MCS控制逻辑2.2.47.2经过锅炉再热器烟气挡板开度修正的不同负荷下高温再热器出口温度设定值,此设定值与高温再热器出口实际温度偏差调节输出作为锅炉再热器事故减温水控制校正信号。
2.2.47.3经过锅炉再热器事故减温水控制校正信号校正不同负荷下高温再热器入口温度设定值,此设定值高温再热器实际入口温度的偏差的调节输出控制锅炉再热器事故减温水的开度。
直吹式磨煤机入口风量与出口温度的调整分析摘要:直吹式磨煤机入口一次风量和出口温度的选取与控制,决定了整套制粉系统的经济性和安全性 ,对于整个机组的安全经济运行具有重要的意义。
本文结合我厂二期磨煤机自身的特点,在磨煤机运行期间,重点对磨煤机入口一次风量和磨煤机出口温度进行了跟踪分析,供大家参考学习。
关键词:直吹式磨煤机入口风量出口温度一、我厂二期磨煤机运行简介我厂二期#3、#4机组每台锅炉配6台北京电力设备总厂生产的中速辊式磨煤机,磨煤机型号为:ZGM113N-II。
单台磨煤机安全连续运行的磨煤机基本出力:71.9t/h,最小出力为:19.95 t/h(设计淮南煤新集烟煤)。
图1-1如上图1-1所示,ZGM磨煤机碾磨部分由转动的磨环和三个沿磨环滚动的固定且可自转的磨辊组成。
来自给煤机的需进行碾磨的原煤从磨煤机的中央落煤管落到磨环上,旋转的磨环借助于离心力将原煤运送至碾磨辊道上,通过磨辊进行碾磨。
三个磨辊沿圆周方向均布于磨盘滚道上,碾磨力则由液压加载系统产生,通过静定的三点系统,碾磨力均匀作用至三个磨辊上,这个力经磨环、磨辊、压架、拉杆、传动盘、减速机、液压缸后通过台板传至基础。
图1-2如上图1-2所示,原煤的碾磨和干燥同时进行,一次风(冷、热一次风混合)通过喷嘴环均匀进入磨环周围,产生气流,将经过碾磨从磨环上切向甩出的煤粉混合物烘干并输送至磨煤机上部的分离器,煤粉混合物在分离器中进行分离(需要根据煤粉细度要求调节转速),粗粉被分离出来落到磨环重磨,合格的细粉被一次风带出分离器。
难以粉碎且一次风吹不起的较重石子煤、黄铁矿、铁块等通过喷嘴环落到一次风室,被刮板刮进排石子煤斗,由人工定期清理。
二、对我厂二期磨煤机入口风量进行分析磨煤机运行所需要的一次风由本台锅炉的两台一次风机提供,两台一次风机正常运行采用并联方式。
每台风机出口分两路,其中一路经空预器加热后汇入热一次风母管,另一路则不经过空预器加热直接汇入冷一次风母管。
课程设计用纸
ensure the safe and economic operation of pulverized coal
能过高。
因此,从经济性和安全性两方面考虑必须将磨煤机出
教师批阅:口的混合风温度控制在与煤种相适应的温度范围内。
3.2 调节任务及被控对象的动态特性
磨煤机出口温度的调节任务是要保证磨煤机出口煤粉的
温度在一定范围内(一般为60~90℃)。
为此被调量为磨煤机出
口煤粉温度;调节量应选为热风量。
1、冷风量阶跃扰动时,磨煤机出口温度的动态特性
热风调节门开度保持不变,冷风调节门μc阶跃增加时,
磨煤机出口温度T的响应曲线如图1 所示。
图1 冷风量阶跃增加时磨煤机出口温度的响应曲线
从图1中可以看出冷风量与磨煤机出口温度的动态特性是
一时间常数较大的反向高阶惯性环节。
2、热风量阶跃扰动时,磨煤机出口温度的动态特性
冷风调节门开度保持不变,热风调节门μH阶跃增加时,
磨煤机出口温度T的响应曲线如图2 所示。
教师批阅:
图2 热风量阶跃增加时磨煤机出口温度的响应曲线
从图2中可以看出冷风量与磨煤机出口温度的动态特性是
一时间常数较大的正向高阶惯性环节。
综上分析,磨煤机出口温度被控对象的动态特性都是有迟
延,有惯性,有自平衡能力的。
4 控制系统的方案设计
4.1 系统的组成及工作原理
磨煤机出口温度控制系统如图3所示,磨煤机出口温度测
量原理采用双变送器测量,两个变送器之间的偏差超过规定值
时,表示两个变送器之一或者两个变送器同时发生了故障,这
时将发生报警信号,并通过逻辑控制,使磨煤机出口温度控制
由自动切换到手动,以免发生误调。
磨煤机出口温度信号经变送器及转换器T1进入磨煤机出
口温度调节器PI1,与给定值进行比较,如有偏差,则PI1有控
制输出,通过T2、T3去改变磨煤机热风挡板开度,使磨煤机
教师批阅:
图3 磨煤机出口温度控制系统
磨煤机出口温度控制系统的工艺流程图如图4所示。
此控
制系统的被调量应选为磨煤机出口温度,调节量为冷风量和热
风量。
图4 磨煤机出口温度控制系统流程图
教师批阅:4.2 控制原理的选择
磨煤机出口温度的动态特性是个大延迟大惯性的被控对
象。
热风量、冷风量都会对磨煤机出口温度产生直接的影响。
如果选用单回路控制系统来维持磨煤机出口温度的话,将不能
有效的满足控制控制质量的要求,因为当改变热风调节挡板的
同时会影响一次风量,所以磨煤机出口温度控制应选用双闭环
比值控制系统,保证冷热风调节门开度的比值不变。
1、双闭环比值控制系统的组成
双闭环比值控制系统的结构示意图及原理方框图如图5所
示。
主动流量F1为一次风量,从动流量F2为冷热风门调节开
度。
图5 双闭环比值控制系统结构示意图及原理方框图
图中:G T1(S)为主动流量调节器传递函数;K m1为主动
流量变送器传递函数;K Z1为主动流量调节器传递函数;K f1为
主动流量调节阀传递函数;K为比例器传递函数;G T2(S)为
从动流量调节器传递函数;K m2为从动流量变送器传递函数;
K Z2为从动流量调节器传递函数;K f2为从动流量调节阀传递函
教师批阅:附录Ⅰ: 控制系统SAMA图
教师批阅:附录Ⅱ: 系统工艺流程图。