自动温度控制系统的设计
- 格式:wps
- 大小:702.18 KB
- 文档页数:23
智能温控系统设计1.传感器部分:智能温控系统需要使用温度传感器实时监测室内和室外的温度变化,可以选择具有高精度和高稳定性的传感器,如PTC传感器或热电偶传感器。
2.控制器部分:智能温控系统需要使用微处理器或嵌入式系统来处理传感器数据,并根据预设的算法来决定供暖或制冷设备的开关状态。
控制器应具备高性能和低功耗,以确保系统的稳定性和可靠性。
此外,还应该考虑控制器的各种接口,以便与其他设备进行通信。
3.用户界面部分:智能温控系统通常需要一个用户界面,以便用户可以方便地调节温度和设置温度范围。
用户界面可以使用触摸屏、按钮或遥控器等多种形式。
此外,还可以考虑将系统与智能手机等移动设备连接,以实现远程控制和监控。
4. 通信部分:智能温控系统可以通过有线或无线方式与其他设备通信,以获取室内和室外的温度数据、控制设备运行等。
有线通信可以选择以太网或RS485等标准接口,无线通信可以选择Wi-Fi、蓝牙、Zigbee等技术。
5.算法部分:智能温控系统的核心部分是算法,通过有效的温度控制算法,智能地调节供暖或制冷设备的运行。
常见的算法有PID控制算法和模糊控制算法等,可以根据实际需求选择适合的算法。
6.能源管理部分:智能温控系统应该考虑能源的合理利用,通过运用能源管理算法,调整供暖或制冷设备的工作时间和功率,以降低能源消耗。
例如,可以根据室内外温度差异的变化调整供暖设备的工作时间。
1.系统的稳定性和可靠性:智能温控系统需要具备良好的稳定性和可靠性,能够准确地根据温度变化和用户需求进行控制。
因此,在硬件选择和软件设计上应该注重品质和稳定性。
2.用户体验:智能温控系统应该简洁、易操作,用户可以按照自己的需求随时调整温度和设置时间表。
同时,用户界面的设计也要符合用户的使用习惯。
3.系统的扩展性:智能温控系统应该具备良好的扩展性,可以与其他智能家居设备集成,如智能灯光、智能窗帘等。
同时还应该考虑系统的升级和扩展,以适应未来的需求变化。
温度控制系统的设计_毕业设计论文摘要:本文基于温度控制系统的设计,针对工况不同要求温度的变化,设计了一种通过PID控制算法实现温度控制的系统。
该系统通过传感器对温度进行实时监测,并将数据传输给控制器,控制器根据设定的温度值和反馈的实际温度值进行比较,并通过PID算法进行控制。
实验结果表明,该温度控制系统具有良好的控制性能和稳定性。
关键词:温度控制系统;PID控制;控制性能;稳定性1.引言随着科技的发展,温度控制在很多工业和生活中都起到至关重要的作用。
温度控制系统通过对温度的监测和控制,可以保持系统的稳定性和安全性。
因此,在各个领域都有大量的温度控制系统的需求。
2.温度控制系统的结构温度控制系统的结构主要包括传感器、控制器和执行器。
传感器负责对温度进行实时监测,并将监测到的数据传输给控制器。
控制器根据设定的温度值和反馈的实际温度值进行比较,并通过PID控制算法进行控制。
执行器根据控制器的输出信号进行操作,调节系统的温度。
3.PID控制算法PID控制算法是一种常用的控制算法,通过对控制器进行参数调节,可以实现对温度的精确控制。
PID算法主要包括比例控制、积分控制和微分控制三部分,通过对每一部分的权值调节,可以得到不同的控制效果。
4.实验设计为了验证温度控制系统的性能,我们设计了一组温度控制实验。
首先,我们将设定一个目标温度值,然后通过传感器对实际温度进行监测,并将数据传输给控制器。
控制器根据设定值和实际值进行比较,并计算控制信号。
最后,我们通过执行器对系统的温度进行调节,使系统的温度尽量接近目标温度。
5.实验结果与分析实验结果表明,通过PID控制算法,我们可以实现对温度的精确控制。
在设定目标温度值为40℃的情况下,系统的稳态误差为0.5℃,响应时间为2秒。
在不同工况下,系统的控制性能和稳定性都得到了有效的保证。
6.结论本文基于PID控制算法设计了一种温度控制系统,并进行了相应的实验验证。
实验结果表明,该系统具有良好的控制性能和稳定性。
智能恒温控制系统设计智能恒温控制系统是一个用于实现室内温度自动控制的系统,通过感知室内外环境温度,根据设定温度值来控制空调系统的运行,从而保持室内温度始终在一个合适的范围内。
本文将从系统需求、系统设计和实现等方面进行说明。
1.系统需求-实时感知室内外温度,可通过温度传感器实现。
-可设定室内目标温度,供用户设定期望的室内温度。
-控制空调系统进行制冷或制热。
-支持远程控制,用户可以通过智能手机或电脑等终端设备远程控制系统。
-具备定时功能,可以按照用户设定的时间自动开关空调系统。
2.系统设计2.1硬件设计硬件设计主要包括以下组件:-温度传感器:用于感知室内外温度,可以选择一种高精度的数字温度传感器。
-控制器:用于接收温度传感器的数据并做出相应的控制决策,可以选择一种高性能的微控制器。
-继电器:用于控制空调系统的开关,根据温度传感器的数据和用户设定的目标温度来控制继电器的开关状态。
-通信模块:用于与用户进行远程通信,可以选择无线通信模块,如Wi-Fi或蓝牙。
2.2软件设计软件设计主要包括以下部分:-温度感知模块:负责读取温度传感器的数据,并将其转换为室内外温度。
-控制逻辑模块:根据用户设定的目标温度和当前的室内外温度,做出相应的控制决策,包括控制空调系统的开关状态以及制冷或制热模式。
-用户界面模块:提供用户界面,用户可以通过界面来设定目标温度、查看实时温度和控制空调系统的开关状态。
-远程通信模块:负责与用户远程控制设备进行通信,接收用户的控制指令并传输给控制逻辑模块。
3.系统实现系统实现主要需要完成以下工作:-选定适合的硬件组件,并进行硬件搭建和连接。
-开发温度感知模块,通过读取温度传感器的数据来获取室内外温度。
-开发控制逻辑模块,包括控制空调系统的逻辑和算法,根据用户设定的目标温度和当前的室内外温度来控制空调的运行状态。
-开发用户界面模块,提供一个友好的用户界面,用户可以通过界面来设定目标温度、查看实时温度和控制空调系统的开关状态。
基于fpga的智能温度控制系统的设计随着科技的发展,智能控制系统被广泛应用于工业领域和智能家居中,其中智能温度控制系统是其中的一种。
智能温度控制系统能够根据环境温度变化自动控制加热或制冷设备,从而保证环境温度始终在设定值范围内,提高生产效率和舒适度。
本文将介绍一种基于FPGA的智能温度控制系统设计方案。
1. 系统设计该系统由传感器、FPGA、驱动器以及显示器组成。
传感器用于检测环境温度变化,FPGA用于对传感器信号进行处理,驱动器用于控制加热或制冷设备,显示器用于显示系统状态。
系统设计流程如下:1.1 传感器传感器可以选择温度传感器、热敏电阻传感器或热电偶传感器等。
本系统选用温度传感器,将传感器输出的模拟信号转化为FPGA可读的数字信号,从而实现数字信号化。
1.2 数字信号化将模拟信号数字化是实现控制系统的关键所在。
数字信号化是通过模数转换器(ADC)将模拟信号转化为数字信号的过程。
本系统将模拟信号转化为12位数字信号。
1.3 FPGA处理FPGA芯片(Field-Programmable Gate Array)是一种可编程逻辑器件,它能够快速地对数字信号进行处理。
FPGA芯片是本系统的核心处理器,它被用来对传感器信号进行处理,根据环境温度的变化决定加热还是制冷,从而保持环境温度在设定范围内。
具体的处理流程如下:(1)读取温度传感器数据。
(2)将传感器输出的模拟信号转变为数字信号。
(3)将数字信号与设定的环境温度范围进行比较,以决定是否需要进行加热或制冷。
(4)对加热或制冷设备进行控制。
1.4 驱动器设计由于加热或制冷设备的控制电源电平和FPGA的电平不一致,需要通过驱动器进行转换。
本系统使用驱动器将FPGA输出的信号转化成能够控制加热或制冷设备的继电器信号。
1.5 显示器设计本系统使用7段LED数码管作为显示器,用于显示当前环境温度以及系统状态。
系统状态包括温度过高、温度过低、正常等状态,以告知用户系统运行情况。
基于 51 单片机的水温自动控制系统引言在现代的各种工业生产中,不少地方都需要用到温度控制系统。
而智能化的控制系统成为一种发展的趋势.本文所阐述的就是一种基于 89C51 单片机的温度控制系统。
本温控系统可应用于温度范围30℃到96℃。
设计并制作一水温自动控制系统,可以在一定范围(30℃到96℃)内自动调节温度,使水温保持在一定的范围(30℃到96℃)内。
(1) 利用摹拟温度传感器检测温度,要求检测电路尽可能简单。
(2) 当液位低于某一值时,住手加热。
(3) 用 AD 转换器把采集到的摹拟温度值送入单片机。
(4) 无竞争—冒险,无颤动。
(1) 温度显示误差不超过1℃.(2) 温度显示范围为0℃—99℃。
(3) 程序部份用 PID 算法实现温度自动控制。
(4) 检测信号为电压信号。
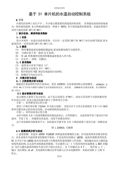
根据设计要求和所学的专业知识,采用 AT89C51 为本系统的核心控制器件。
AT89C51 是一种带4K 字节闪存可编程可擦除只读存储器的低电压,高性能CMOS 8 位微处理器。
其引脚图如图1 所示。
显示模块主要用于显示时间,由于显示范围为0~99℃,因此可采用两个共阴的数码管作为显示元件.在显示驱动电路中拟订了两种设计方案:方案一:采用静态显示的方案采用三片移位寄存器 74LS164 作为显示电路,其优点在于占用主控系统的 I/O 口少,编程简单且静态显示的内容无闪烁,但电路消耗的电流较大。
方案二:采用动态显示的方案由单片机的 I/O 口直接带数码管实现动态显示, 占用资源少,动态控制节省了驱动芯片的成本,节省了电,但编程比较复杂,亮度不如静态的好。
由于对电路的功耗要求不大,因此就在尽量节省 I/O 口线的前提下选用方案一的静态显示.图 1 AT89C51 引脚图1 温度检测:有选用 AD590 和LM35D 两种温度传感器的方案,但考虑到两者价格差距较大,而本系统中对温度要求的精度不很高,于是选用比较便宜 LM35D。
基于单片机的温度控制系统设计原理基于单片机的温度控制系统设计概述•温度控制系统是在现代生活中广泛应用的一种自动控制系统。
它通过测量环境温度并对温度进行调节,以维持设定的温度范围内的稳定状态。
本文将介绍基于单片机的温度控制系统的设计原理。
单片机简介•单片机是一种集成电路芯片,具有强大的计算能力和丰富的输入输出接口。
它可以作为温度控制系统的核心控制器,通过编程实现温度的测量和调节功能。
温度传感器•温度传感器是温度控制系统中重要的部件,用于测量环境温度。
常见的温度传感器有热敏电阻、热电偶和数字温度传感器等。
在设计中,需要选择适合的温度传感器,并通过单片机的模拟输入接口对其进行连接。
温度测量与显示•单片机可以通过模拟输入接口读取温度传感器的信号,并进行数字化处理。
通过数值转换算法,可以将传感器输出的模拟信号转换为温度数值,并在显示器上进行显示。
常见的温度显示方式有数码管和LCD等。
温度控制算法•温度控制系统通常采用PID(比例-积分-微分)控制算法。
这种算法通过比较实际温度和设定温度,计算出调节量,并通过输出接口控制执行机构,实现温度的调节。
在单片机程序中,需要编写PID控制算法,并根据具体系统进行参数调优。
执行机构•执行机构是温度控制系统中的关键部件,用于实际调节环境温度。
常见的执行机构有加热器和制冷器。
通过单片机的输出接口,可以控制执行机构的开关状态,从而实现温度的调节。
界面与交互•温度控制系统还可以配备界面与交互功能,用于设定目标温度、显示当前温度和执行机构状态等信息。
在单片机程序中,可以通过按键、液晶显示屏和蜂鸣器等外设实现界面与交互功能的设计。
总结•基于单片机的温度控制系统设计涉及到温度传感器、温度测量与显示、温度控制算法、执行机构以及界面与交互等多个方面。
通过合理的设计和编程实现,可以实现对环境温度的自动调节,提高生活和工作的舒适性和效率。
以上是对基于单片机的温度控制系统设计原理的简要介绍。
基于单片机的温度智能控制系统的设计与实现共3篇基于单片机的温度智能控制系统的设计与实现1基于单片机的温度智能控制系统的设计与实现随着人们对生活质量的需求越来越高,温度控制变得愈发重要。
在家庭、医院、实验室、生产车间等场合,温度控制都是必不可少的。
本文将介绍一种基于单片机的温度智能控制系统的设计与实现。
设计思路本文所设计的温度智能控制系统主要由单片机、温度传感器、继电器和液晶屏幕等部件组成。
其中,温度传感器负责采集温度数据,单片机负责处理温度数据,并实现温度智能控制功能。
继电器用于控制加热设备的开关,液晶屏幕用于显示当前温度和系统状态等信息。
在实现温度智能控制功能时,本设计采用了PID控制算法。
PID控制算法是一种经典的控制算法,它基于目标值和当前值之间的误差来调节控制量,从而实现对温度的精确控制。
具体来说,PID控制器包含三个部分:比例控制器(P)用于对误差进行比例调节,积分控制器(I)用于消除误差的积累,微分控制器(D)用于抑制误差的未来变化趋势。
这三个控制器的输出信号加权叠加后,作为继电器的控制信号,实现对加热设备的控制。
系统实现系统硬件设计在本设计中,我们选择了常见的AT89S52单片机作为核心控制器。
该单片机运行速度快、稳定性好,易于编程,并具有较强的扩展性。
为了方便用户调节温度参数和查看当前温度,我们还选用了4 * 20的液晶屏。
温度传感器采用LM35型温度传感器,具有高精度、线性输出特性,非常适用于本设计。
系统电路图如下所示:系统软件设计在单片机的程序设计中,我们主要涉及到以下几个部分:1. 温度采集模块为了实现温度智能控制功能,我们首先需要获取当前的温度数据。
在本设计中,我们使用了AT89S52单片机的A/D转换功能,通过读取温度传感器输出的模拟电压值,实现对温度的采集。
采集到的温度数据存储在单片机的内部存储器中,以供后续处理使用。
2. PID控制模块PID控制模块是本设计的核心模块,它实现了对温度的精确控制。
温度控制系统设计概述温度控制系统是一种广泛应用于工业生产、实验室环境以及家庭生活中的系统。
它通过感知环境温度并根据设定的温度范围来控制加热或制冷设备,以维持特定温度水平。
本文将介绍温度控制系统的设计原理、硬件组成和软件实现。
设计原理温度控制系统的设计基于负反馈原理,即通过对环境温度进行实时监测,并将监测结果与目标温度进行比较,从而确定加热或制冷设备的控制量。
当环境温度偏离目标温度时,控制系统会调节加热或制冷设备的工作状态,使环境温度逐渐趋向目标温度。
硬件组成1. 传感器传感器是温度控制系统的核心组成部分,用于感知环境温度。
常见的温度传感器包括热敏电阻(Thermistor)、温度传感器芯片(Temperature Sensor Chip)和红外温度传感器(Infrared Temperature Sensor)等。
传感器将环境温度转换为电信号,并输出给微控制器进行处理。
微控制器是温度控制系统的中央处理单元,用于接收传感器输入的温度信号,并进行数据处理和控制逻辑的执行。
常见的微控制器包括Arduino、Raspberry Pi 和STM32等。
微控制器可以通过GPIO(General Purpose Input/Output)口实现与其他硬件模块的连接。
3. 控制器控制器是温度控制系统的核心部件,用于根据目标温度和实际温度之间的差异来调节加热或制冷设备的运行状态。
常见的控制器包括PID控制器(Proportional-Integral-Derivative Controller)和模糊控制器(Fuzzy Controller)等。
控制器通过电压或电流输出信号,控制加热或制冷设备的开关状态。
4. 加热或制冷设备加热或制冷设备是温度控制系统的输出组件,用于增加或降低环境温度。
根据具体应用需求,常见的加热设备包括电炉、电热丝和电热器等;常见的制冷设备包括压缩机和热泵等。
软件实现温度控制系统的软件实现主要涉及以下几个方面:1. 温度采集软件需要通过与传感器的接口读取环境温度值。
温度控制系统的设计与实现汇报人:2023-12-26•引言•温度控制系统基础知识•温度控制系统设计目录•温度控制系统实现•温度控制系统应用与优化01引言目的和背景研究温度控制系统的设计和实现方法,以满足特定应用场景的需求。
随着工业自动化和智能制造的快速发展,温度控制系统的性能和稳定性对于产品质量、生产效率和能源消耗等方面具有重要影响。
03高效、节能的温度控制系统有助于降低生产成本、减少能源浪费,并提高企业的竞争力。
01温度是工业生产过程中最常见的参数之一,对产品的质量和性能具有关键作用。
02温度控制系统的稳定性、准确性和可靠性直接关系到生产过程的稳定性和产品质量。
温度控制系统的重要性02温度控制系统基础知识温度控制系统的性能指标包括控制精度、响应速度、稳定性和可靠性等,这些指标直接影响着系统的性能和效果。
温度控制原理是利用温度传感器检测当前温度,并将该信号传输到控制器。
控制器根据预设的温度值与实际温度值的差异,通过调节加热元件的功率来控制温度。
温度控制系统通常由温度传感器、控制器和加热元件组成,其中温度传感器负责检测温度,控制器负责控制加热元件的开关和功率,加热元件则是实现温度升高的设备。
温度控制原理温度传感器是温度控制系统中非常重要的组成部分,其工作原理是将温度信号转换为电信号或数字信号,以便控制器能够接收和处理。
常见的温度传感器有热敏电阻、热电偶、集成温度传感器等,它们具有不同的特点和适用范围。
选择合适的温度传感器对于温度控制系统的性能和稳定性至关重要。
温度传感器的工作原理加热元件的工作原理加热元件是温度控制系统中实现温度升高的设备,其工作原理是通过电流或电阻加热产生热量,从而升高环境温度。
常见的加热元件有电热丝、红外线灯等,它们具有不同的特点和适用范围。
选择合适的加热元件对于温度控制系统的性能和安全性至关重要。
控制算法是温度控制系统的核心部分,其作用是根据预设的温度值和实际温度值的差异,计算出加热元件的功率调节量,以实现温度的精确控制。
单片机温度控制系统设计及实现温度控制是很多自动化系统中的重要部分,可以应用于许多场景,如家用空调系统、工业加热系统等。
本文将介绍如何利用单片机设计和实现一个简单的温度控制系统。
一、系统设计1. 硬件设计首先,我们需要选择合适的硬件来搭建我们的温度控制系统。
一个基本的温度控制系统由以下几个组件组成:- 传感器:用于检测环境的温度。
常见的温度传感器有热敏电阻和温度传感器。
- 控制器:我们选择的是单片机,可以根据传感器的读数进行逻辑判断,并控制输出的信号。
- 执行器:用于根据控制器的指令执行具体的动作,例如开启或关闭空调。
2. 软件设计温度控制系统的软件部分主要包括,传感器读取、温度控制逻辑和执行器控制。
我们可以使用C语言来编写单片机的软件。
- 传感器读取:通过串口或者模拟输入端口来读取传感器的数据,可以利用类似的库函数或者自己编写读取传感器数据的函数。
- 温度控制逻辑:根据读取到的温度值,判断当前环境是否需要进行温度调节,并生成相应的控制信号。
- 执行器控制:将控制信号发送到执行器上,实现对温度的调节。
二、系统实施1. 硬件连接首先,将传感器连接到单片机的输入端口,这样单片机就可以读取传感器的数据。
然后,将执行器连接到单片机的输出端口,单片机可以通过控制输出端口的电平来控制执行器的开关。
2. 软件实现编写单片机的软件程序,根据前面设计的软件逻辑,实现温度的读取和控制。
首先,读取传感器的数据,可以定义一个函数来读取传感器的数据并返回温度值。
其次,根据读取到的温度值,编写逻辑判断代码,判断当前环境是否需要进行温度调节。
如果需要进行温度调节,可以根据温度的高低来控制执行器的开关。
最后,循环执行上述代码,实现实时的温度检测和控制。
三、系统测试和优化完成软硬件的实施之后,需要对温度控制系统进行测试和优化。
1. 测试通过模拟不同的温度情况,并观察控制器的输出是否能够正确地控制执行器的开关。
可以使用温度模拟器或者改变环境温度来进行测试。
温度控制系统课程设计一、引言温度控制系统是一种常见的自动化控制系统,广泛应用于工业生产、农业生产、医疗保健等领域。
本课程设计旨在通过设计一个基于单片机的温度控制系统,让学生了解自动化控制系统的基本原理和实现方法。
二、设计目标本课程设计的主要目标是设计一个基于单片机的温度控制系统,具体包括以下方面:1. 实现温度测量功能:通过传感器获取环境温度,并将数据转换为数字信号,供单片机处理。
2. 实现温度调节功能:根据设定温度和当前环境温度,通过单片机输出PWM信号调节加热器功率,从而实现对环境温度的调节。
3. 实现显示功能:将当前环境温度和设定温度以数字形式显示在LCD 屏幕上。
4. 实现报警功能:当环境温度超过设定范围时,通过蜂鸣器发出警报提示操作者。
三、硬件系统设计1. 硬件平台选择本课程设计采用STM32F103C8T6单片机作为控制核心,具有较高的性价比和丰富的外设资源,适合用于中小规模的自动化控制系统。
2. 温度传感器选择本课程设计采用DS18B20数字温度传感器,具有精度高、响应速度快、可靠性强等优点,适合用于工业自动化控制系统。
3. LCD显示屏选择本课程设计采用1602A型液晶显示屏,具有低功耗、易于控制等优点,适合用于小型自动化控制系统。
4. 其他外设选择本课程设计还需要使用继电器、蜂鸣器、电阻等外设实现各项功能。
四、软件系统设计1. 系统架构设计本课程设计采用分层结构设计,将整个软件系统分为数据采集层、控制层和用户界面层三个部分。
其中数据采集层负责获取环境温度数据;控制层根据设定温度和当前环境温度输出PWM信号调节加热器功率;用户界面层负责显示当前环境温度和设定温度,并实现报警功能。
2. 数据采集层设计数据采集层主要负责获取环境温度数据,并将其转换为数字信号供单片机处理。
本课程设计采用DS18B20数字温度传感器实现温度测量功能,具体实现步骤如下:(1)初始化DS18B20传感器。
(2)发送读取温度命令。
自动控制原理课程设计题目1. 题目背景自动控制原理是控制科学与工程的基础课程,通过学习该课程可以让学生了解控制系统的基本原理和设计方法。
为了加深学生对自动控制原理的理解和应用能力的培养,设计一个实际案例的课程设计是非常有必要的。
本篇文档将介绍一个自动控制原理课程设计的题目,旨在帮助学生深入理解课程内容,并加强实际应用能力。
2. 题目描述设计一个自动温度控制系统,控制系统中包含传感器、执行器和控制器模块。
系统的目标是使温度维持在一个设定温度范围内,当温度超过设定值时,控制器将会调节执行器的动作以控制温度。
具体要求如下:2.1 系统组成•传感器模块:用于实时监测环境温度,并将温度信号传输给控制器。
•执行器模块:根据控制器的指令,控制加热或制冷设备的工作状态,以调节环境温度。
•控制器模块:根据传感器获取的温度信号,判断当前环境温度是否超过设定范围,并通过控制信号指令控制执行器。
2.2 系统要求•硬件:可以使用Arduino、Raspberry Pi等开发板或单片机作为硬件平台。
•软件:使用合适的编程语言(如C、Python等)进行编程,实现温度控制的逻辑。
•控制算法:可使用经典的PID控制算法进行温度控制。
2.3 功能要求•设定温度范围:用户可以通过控制接口设置期望的温度范围。
•温度监测和反馈:传感器模块实时监测环境温度,并将温度信号传输给控制器。
•控制信号生成:控制器模块根据传感器信号生成相应的控制信号,调节执行器工作状态。
•温度调节:执行器模块通过控制信号控制加热或制冷设备的工作状态,以调节环境温度。
•实时显示:可以通过显示设备实时显示环境温度和设定温度。
3. 设计实现3.1 硬件设计根据题目要求,可以选择合适的开发板或单片机作为硬件平台。
硬件系统主要包括传感器模块、执行器模块和控制器模块。
可以根据实际情况选择合适的温度传感器和执行器,并设计相关的接口电路连接到开发板或单片机。
3.2 软件设计软件设计主要包括温度控制算法的实现和控制信号的生成。
plc温度控制系统设计一、引言随着现代工业的快速发展,温度控制系统在各个领域得到了广泛的应用。
可编程逻辑控制器(PLC)作为一种工业控制设备,具有较高的可靠性、稳定性和灵活性。
本文将介绍如何设计一套基于PLC的温度控制系统,以满足现代工业生产中对温度控制的需求。
二、PLC温度控制系统原理PLC温度控制系统主要通过传感器采集温度信号,将信号转换为电信号后,输入到PLC进行处理。
根据预设的温度控制策略,PLC输出相应的控制信号,驱动执行器(如加热器、制冷装置等)进行加热或降温,从而实现对温度的精确控制。
三、设计步骤与方法1.确定控制目标:明确温度控制系统的控制范围、精度要求、响应速度等指标。
2.选择合适的PLC型号:根据控制需求,选择具有足够输入/输出点、运算速度和存储容量的PLC。
3.设计硬件系统:包括传感器、执行器、通信模块等硬件设备的选型和连接。
4.设计软件系统:编写温度控制程序,包括输入数据处理、控制算法、输出控制等功能。
5.系统调试与优化:对系统进行调试,确保温度控制精度和稳定性,并根据实际运行情况进行优化。
四、系统硬件设计1.选择合适的传感器:根据控制范围和精度要求,选择合适的温度传感器,如热电偶、热敏电阻等。
2.选择合适的执行器:根据控制需求,选择合适的执行器,如伺服电机、电磁阀等。
3.通信模块:根据现场通信需求,选择合适的通信模块,如以太网、串口等。
五、系统软件设计1.编写程序:采用相应的编程语言(如梯形图、功能块图等)编写温度控制程序。
2.输入数据处理:对传感器采集的温度信号进行滤波、标定等处理,确保数据准确性。
3.控制算法:根据预设的控制策略,编写控制算法,如PID控制、模糊控制等。
4.输出控制:根据控制算法输出相应的控制信号,驱动执行器进行加热或降温。
六、系统调试与优化1.调试:对系统进行调试,确保各设备正常运行,控制算法有效。
2.优化:根据实际运行情况,对控制参数、控制策略等进行优化,提高系统性能。
基于PID的温度控制系统设计PID(Proportional-Integral-Derivative)是一种常见的控制算法,被广泛应用于各种工业自动化系统中,其中包括温度控制系统。
本文将基于PID算法设计一个温度控制系统。
1.温度控制系统概述温度控制系统是一种典型的反馈控制系统,用于维持系统的温度在预定范围内。
温度传感器将感测到的温度信号反馈给控制器,控制器根据反馈信号与设定的温度进行比较,并根据PID算法计算出控制信号,通过执行器(例如加热器或冷却器)改变环境温度,以使温度保持在设定值附近。
2.PID控制算法原理2.1 比例控制(Proportional Control)比例控制根据设定值与反馈值之间的偏差大小来调整控制信号。
偏差越大,控制信号的改变越大。
比例控制能够快速减小偏差,但无法消除稳态误差。
2.2 积分控制(Integral Control)积分控制通过累积偏差来调整控制信号。
积分控制可以消除稳态误差,但过大的积分参数会引起控制系统的不稳定。
2.3 微分控制(Derivative Control)微分控制根据偏差的变化率来调整控制信号。
微分控制可以快速响应温度的变化,但不适用于快速变化的温度。
3.PID控制器设计PID控制器的输出可以表示为:u(t) = Kp * e(t) + Ki * ∫e(t)dt + Kd * de(t)/dt其中,u(t)为控制器的输出,Kp、Ki、Kd为比例、积分和微分增益,e(t)为温度的偏差,即设定值与反馈值之差,de(t)/dt为温度偏差的变化率。
3.1比例增益的选择比例增益决定了系统对偏差的响应速度。
如果比例增益太大,系统会产生超调现象;如果比例增益太小,系统的响应速度会变慢。
因此,在实际应用中需要通过试验来选择合适的比例增益。
3.2积分时间的选择积分时间决定了系统对稳态误差的补偿能力。
如果积分时间太大,系统对稳态误差的补偿能力会增强,但会导致系统的响应速度变慢,甚至产生振荡现象;如果积分时间太小,系统对稳态误差的补偿能力会减弱。
基于单片机的智能温度控制系统设计智能温度控制系统设计是一种基于单片机的物联网应用,旨在实现对温度的自动感知和调控。
本文将对这一任务进行详细的内容描述和设计实现思路。
一、任务概述智能温度控制系统是一种自动化控制系统,通过感知环境温度并与用户设定的温度阈值进行比较,实现对温度的自动调节。
它经常应用于室内温度调控、温室环境控制、电子设备散热等场景。
本系统基于单片机进行设计,具有实时监测、精确定时和高效控制的特点。
二、设计方案1. 单片机选择为了实现智能温度控制系统,我们选择一款适合高性能、低功耗的单片机作为核心控制器。
例如,我们可以选择常见的STM32系列或者Arduino等开源硬件平台。
2. 温度感知系统需要具备温度感知的能力,以实时获取环境温度数据。
可选用温度传感器(如DS18B20)通过单片机的GPIO接口进行连线,并通过相应的驱动程序获取温度数据。
3. 温度控制算法智能温度控制系统的关键在于控制算法的设计。
可以采用PID(Proportional-Integral-Derivative)控制算法,根据温度的实际情况和设定值进行比较,通过调整控制器输出控制执行器(如加热器或制冷器)的工作状态。
4. 控制执行器根据温度控制算法的输出,系统需要实现对执行器(如加热器或制冷器)的控制。
通过合适的驱动电路和接口实现对执行器的实时控制,以实现温度的精确调节。
5. 用户界面为了用户方便地设定温度阈值和实时查看环境温度,系统需要设计一个用户界面。
可以通过液晶显示屏或者OLED屏幕来展示温度信息,并提供物理按键或者触摸界面进行温度设定。
6. 数据存储与远程访问系统还可以考虑将温度数据通过网络传输至云端服务器进行存储和分析,以实现温度数据的长期保存和远程监控。
可以选择WiFi或者蓝牙等无线通信方式来实现数据传输。
7. 辅助功能除了基本的温度控制外,系统还可以增加一些辅助功能,如温度数据的图表绘制、报警功能、定时开关机功能等。
基于FPGA的智能温度控制系统是一种集成了数字逻辑、模拟电路和控制算法的智能化设备,通过对温度传感器采集的数据进行实时处理和分析,实现对温度控制设备的智能控制。
本文将介绍基于FPGA的智能温度控制系统的设计方案,并详细阐述系统的原理、结构和实施步骤。
一、设计原理基于FPGA的智能温度控制系统的设计原理主要包括数据采集、数字信号处理和控制策略实施三个方面。
系统通过温度传感器采集环境中的温度数据,经过FPGA进行数字信号处理和控制算法的运算,最终控制温度调节设备的工作状态,以实现温度的精准控制。
二、系统结构1. 传感器模块:包括温度传感器、模拟信号采集电路等,用于采集环境温度数据并转换为数字信号。
2. FPGA芯片:作为系统的核心处理器,负责接收传感器数据、进行数字信号处理和实施控制算法。
3. 数字模拟转换模块:将采集到的模拟信号转换为FPGA可处理的数字信号。
4. 控制执行模块:通过数字信号输出控制温度调节设备,如加热器或制冷器。
5. 显示模块:用于显示当前温度、设定温度和系统状态等信息。
三、系统功能1. 温度采集:实时采集环境温度数据,并进行数字化处理。
2. 控制策略:根据设定的温度范围和控制算法,实现对温度调节设备的精准控制。
3. 实时监测:实时显示环境温度、设定温度和控制设备状态,并可以通过外部接口进行数据传输。
4. 报警功能:当环境温度超出设定范围时,系统能够发出报警信号。
四、实施步骤1. 传感器接入:将温度传感器连接至FPGA的模拟输入引脚,通过模数转换电路将模拟信号转换为数字信号。
2. FPGA程序设计:编写FPGA程序,包括数字信号处理、控制算法和外部接口的设计。
3. 硬件连接:按照设计需求,将FPGA芯片、传感器模块、控制执行模块和显示模块等连接至一块PCB板上。
4. 系统调试:将控制系统连接至温度调节设备,进行系统调试和测试,验证系统功能和稳定性。
5. 性能优化:根据测试结果对控制算法和硬件电路进行优化,提高系统的响应速度和稳定性。
基于STC89C51单片机的智能温度控制系统设计一、本文概述随着科技的快速发展和智能化时代的到来,温度控制技术在各个领域中的应用越来越广泛,特别是在工业、农业、医疗、家居等领域,对于温度的精确控制要求日益提高。
传统的温度控制系统往往依赖于复杂的硬件设备和繁琐的操作流程,难以满足现代社会的需求。
因此,开发一种基于STC89C51单片机的智能温度控制系统,旨在通过先进的控制技术实现温度的精确、稳定和高效控制,具有重要的现实意义和应用价值。
本文将对基于STC89C51单片机的智能温度控制系统设计进行全面的探讨。
文章将介绍STC89C51单片机的性能特点及其在温度控制系统中的优势,为后续的设计提供理论基础。
接着,文章将详细阐述系统设计的总体方案,包括硬件设计和软件设计两大部分,以确保系统的稳定性和可靠性。
在硬件设计方面,文章将重点介绍温度传感器、控制器、执行器等关键部件的选型与连接;在软件设计方面,文章将详细介绍温度数据的采集、处理、控制算法的实现以及用户界面的设计。
本文还将对系统的调试与优化过程进行详细的描述,包括硬件调试、软件调试、系统测试等环节,以确保系统在实际应用中能够达到预期的性能指标。
文章将对整个设计过程进行总结,并对未来的研究方向进行展望,以期为推动智能温度控制技术的发展贡献一份力量。
本文旨在设计一种基于STC89C51单片机的智能温度控制系统,通过对其硬件和软件设计的详细介绍,以及系统调试与优化的过程分析,为相关领域的研究人员和实践者提供一种参考和借鉴。
本文也期望能够推动智能温度控制技术在实际应用中的广泛推广和应用,为现代社会的智能化发展贡献一份力量。
二、系统硬件设计系统硬件设计是基于STC89C51单片机的智能温度控制系统的核心部分,主要包括STC89C51单片机、温度传感器、显示模块、控制执行模块以及电源模块等几大部分。
单片机模块:选用STC89C51作为核心控制器,该单片机具有高性能、低功耗、易编程等优点,能够满足系统对温度数据的采集、处理和控制的需求。
上海电力学院电子系统设计实验报告题目:自动温度控制系统的设计院系:电子和信息工程学院专业:电子科学和技术班级:2013142班学号:20132481姓名:当当当自动温度控制系统的设计1、任务要求以单片机为核心控制器件,通过温度传感器进行温度测量,设置温度的上下限。
当温度超出正常范围,则由指示灯和蜂鸣器报警提示。
当温度低于下限值时,要求通风电机停转,当温度高于上限值时,通风电机转动。
2、设计方案本设计是对温度进行实时监测和控制,设计的温度控制系统实现了基本的温度控制功能:设定需求的温度为30~60摄氏度,当温度低于设定温度下限30摄氏度时,指示灯和蜂鸣器报警提示并且通风电机停转,使温度上升。
当温度高于设定温度上限60摄氏度时,指示灯和蜂鸣器报警提示且通风电机转动,使温度下降。
当温度达到设定温度界限时,通风机停止工作。
为了实现以上功能首先完成了系统的整体设计,硬件以及软件的设计。
在硬件上采用了由DS18B20温度传感器采集温度,送入单片机和设定温度进行对比处理,再通过显示器进行显示使其很直观的了解当前的状态。
在软件设计上完成了系统的各个功能程序以及流程图包括系统程序主要包括主程序,读出温度子程序,复位应答子程序,写入子程序等,并且采用和C51系列单片机相对应的51汇编语言和结构化程序设计方法进行软件编程。
总体设计框图3.硬件电路设计3.1最小系统3.1.1 AT89C51的单片机采用STC89C51芯片作为硬件核心。
STC89C51内部具有8KB ROM 存储空间,512字节数据存储空间,带有2K字节的EEPROM存储空间,和MCS-51系列单片机完全兼容,STC89C51可以通过串口下载。
引脚介绍①主电源引脚(2根)VCC(Pin40):电源输入,接+5V电源GND(Pin20):接地线②外接晶振引脚(2根)XTAL1(Pin19):片内振荡电路的输入端XTAL2(Pin20):片内振荡电路的输出端③控制引脚(4根)RST/VPP(Pin9):复位引脚,引脚上出现2个机器周期的高电平将使单片机复位。
ALE/PROG(Pin30):地址锁存允许信号PSEN(Pin29):外部存储器读选通信号EA/VPP(Pin31):程序存储器的内外部选通,接低电平从外部程序存储器读指令,如果接高电平则从内部程序存储器读指令。
④可编程输入/输出引脚(32根)STC89C51单片机有4组8位的可编程I/O口,分别位P0、P1、P2、P3口,每个口有8位(8根引脚),共32根。
P0口(Pin39~Pin32):8位双向I/O口线,名称为P0.0~P0.7P1口(Pin1~Pin8):8位准双向I/O口线,名称为P1.0~P1.7P2口(Pin21~Pin28):8位准双向I/O口线,名称为P2.0~P2.7P3口(Pin10~Pin17):8位准双向I/O口线,名称为P3.0~P3.73.1.2 复位电路当在STC89C51单片机的RST引脚引入高电平并保持2个机器周期时,单片机内部就执行复位操作,按键手动复位有电平方式和脉冲方式两种。
其中电平复位是通过RST端经过电阻和电源VCC接通而实现的。
3.1.3振荡电路本次温度控制报警器设计所选用的晶体振荡器频率为12Mhz,所选用电容大小为22pF。
通过计算可得单片机的工作周期为:(1÷12M)×12=1us。
3.2 DS18B20传感器介绍3.2.1 DS18B20特点1)采用DALLAS公司独特的单线接口方式:DS18B20和微处理器连接时仅需要一条口线即可实现微处理器和DS18B20的双向通讯;(2)在使用中不需要任何外围元件;(3)可用数据线供电,供电电压范围:+3.0V~+5.5V;(4)测温范围:-55~+125℃。
固有测温分辨率为0.5℃。
当在-10℃~+85℃范围内,可确保测量误差不超过0.5℃,在-55~+125℃范围内,测量误差也不超过2℃;(5)通过编程可实现9~12位的数字读数方式;(6)用户可自设定非易失性的报警上下限值;(7)支持多点的组网功能,多个DS18B20可以并联在唯一的三线上,实现多点测温;(8)负压特性,即具有电源反接保护电路。
当电源电压的极性反接时,能保护DS18B20不会因发热而烧毁,但此时芯片无法正常工作;(9)DS18B20的转换速率比较高,进行9位的温度值转换只需93.75ms;(10)适配各种单片机或系统;(11)内含64位激光修正的只读存储ROM,扣除8位产品系列号和8位循环冗余校验码(CRC)之后,产品序号占48位。
出厂前产品序号存入其ROM中。
在构成大型温控系统时,允许在单线总线上挂接多片DS18B20。
3.2.2 温度采集电路传感器数据采集电路主要是DS18B20温度传感器和单片机的接口电路。
DS18B20可以采用两种方式供电,一种是采用电源供电方式,此时DS18B20的1脚接地,2脚作为信号线,3脚接电源。
另一种是寄生电源供电方式考虑到实际使用中寄生电源供电方式适应能力差且易损坏,此处采用电源供电方式,I/O口接单片机的P2.7口。
3.2.3 DS18B20控制方法DS18B20有六条控制命令:温度转换44H 启动DS18B20进行温度转换读暂存器BEH 读暂存器9个字节内容写暂存器4EH 将数据写入暂存器的TH、TL字节复制暂存器48H 把暂存器的TH、TL字节写到E2RAM中重新调E2RAM B8H 把E2RAM中的TH、TL字节写到暂存器TH、TL字节读电源供电方式B4H 启动DS18B20发送电源供电方式的信号给主CPU3.3 蜂鸣器、发光二极管报警电路利用有源蜂鸣器实施报警输出,运用直流供电。
当所测温度超过或者低于预期所设计的温度时,数据口相应提高高电平,报警输出。
而另一端则直接和单片机的P2.7端口相连,报警的同时发光二极管亮。
3.4按键电路按键电路的一端接地,一端和AT89C51的P3.1、P3.2和P3.3相应端口相连。
三个按键的功能分别能进行加减和移位的功能,进行温度上下限的设置64 位 ROM 和 单 线 接 口存储器与控制逻辑高速缓存温度传感器 8位CRC 发生器 配置寄存器 高温触发器 低温触发器3.5显示模块液晶显示器件(LCD)独具的低压、微功耗特性使他在单片机系统中特得到了广泛的使用,常用的液晶显示模块分为数显液晶模块、点阵字符液晶模块和点阵图形液晶模块,其中图形液晶模块在我国使用较为广泛,因为汉字不能像西文字符那样用字符模块即可显示,要想显示汉字必须用图形模块。
本课设所选择的LCD是AMPIRE128×64的汉字图形型液晶显示模块,可显示汉字及图形,图形液晶显示显示器接口如图所示。
整个屏幕分左、右两个屏,每个半屏右8页,每页有8行,注意数据是竖行排列。
显示一个字要16*16点,全屏有128*64个点,故可显示32个中文汉字。
每两页显示一行汉字,可显示4行汉字,每行8个汉字,共32个汉字。
而显示数据需要16*8个点,可显示数据是汉字的两陪。
屏幕是通过CS1、CS2两信号来控制的,不同的组合方式所选的屏幕是不同的,对应关系如下。
4.软件设计一个使用系统要完成各项功能,首先必须有较完善的硬件作保证,同时还必须得到相应设计合理的软件的支持。
尤其是微机使用高速发展的今天,许多由硬件完成的工作,都可通过软件编程而代替。
甚至有些必须采用很复杂的硬件电路才能完成的工作,用软件编程有时会变得很简单,如数字滤波,信号处理等。
因此充分利用其内部丰富的硬件资源和软件资源,采用C语言和结构化程序设计方法进行软件编程。
4.1 主程序图4.2 读出温度子程序void Init_DS18B20(void){unsigned char x=0;DQ = 1; //DQ复位delay_18B20(8); //稍做延时DQ = 0; //单片机将DQ拉低delay_18B20(80); //精确延时大于480usDQ = 1; //拉高总线delay_18B20(14);x=DQ; //稍做延时后如果x=0则初始化成功x=1则初始化失败delay_18B20(20);}上述程序中将DQ拉低,精确延时,再将DQ拉高,通过判断x的值来确定是否已经初始化完成。
void ReadTemp(void){unsigned char a=0;unsigned char b=0;unsigned char t=0;Init_DS18B20();WriteOneChar(0xCC); // 跳过读序号列号的操作WriteOneChar(0x44); // 启动温度转换delay_18B20(100); // this message is wery importantInit_DS18B20();WriteOneChar(0xCC); //跳过读序号列号的操作WriteOneChar(0xBE); //读取温度寄存器等(共可读9个寄存器)前两个就是温度delay_18B20(100);a=ReadOneChar(); //读取温度值低位b=ReadOneChar(); //读取温度值高位temp_value = b*256 + a;DECIMAL=DECP[a&0X0F];SIGN=b/16;if(SIGN){temp_value=~temp_value*0.0625;DECIMAL=DECN[a&0X0F];if(DECIMAL==0)temp_value+=1;}else{temp_value*=0.0625;}temp_value *= 10;temp_value += DECIMAL;}这段程序中,主要作用是在确保了DS18B20的工作状态后,从DS18B20的温度寄存器中提取出温度值的高位和低位,再将两个字节合并为一个字节,经过处理后从输出端输出。
4.3 温度数据显示子程序void DisPlay16(unsigned char line, unsigned char column , unsigned char LorR , unsigned char addr){unsigned char i;unsigned char j;cs1 = 1;cs2 = 1;if(LorR == 0){cs1 = 0;}else{cs2 = 0;}for(i=0; i<2 ;i++){for(j=0; j<16 ;j++){SetLine(line + i);SetColumn(column + j);WriteByte(Hzk[addr*32 + j + 16*i]);}}cs1 = 1;cs2 = 1;}void DisPlay16_not(unsigned char line, unsigned char column , unsigned char LorR , unsigned char addr){unsigned char i;unsigned char j;cs1 = 1;cs2 = 1;if(LorR == 0){cs1 = 0;}else{cs2 = 0;}for(i=0; i<2 ;i++){for(j=0; j<16 ;j++){SetLine(line + i);SetColumn(column + j);WriteByte( ~(Hzk[addr*32 + j + 16*i]) );}}cs1 = 1;cs2 = 1;}void DisPlay8(unsigned char line, unsigned char column , unsigned char LorR , unsigned char addr){unsigned char i;unsigned char j;cs1 = 1;cs2 = 1;if(LorR == 0){cs1 = 0;}else{cs2 = 0;}for(i=0; i<2 ;i++){for(j=0; j<8 ;j++){SetLine(line + i);SetColumn(column + j);WriteByte(Ezk[addr*16 + j + 8*i]);}}cs1 = 1;cs2 = 1;}void DisPlay8_not(unsigned char line, unsigned char column , unsigned char LorR , unsigned char addr){unsigned char i;unsigned char j;cs1 = 1;cs2 = 1;if(LorR == 0){cs1 = 0;}else{cs2 = 0;}for(i=0; i<2 ;i++){for(j=0; j<8 ;j++){SetLine(line + i);SetColumn(column + j);WriteByte( ~(Ezk[addr*16 + j + 8*i]) );}}cs1 = 1;cs2 = 1;}这段程序的作用在于,在接收到温度信息后,通过转化,变成能在LCD上显示的字符。