高中数学知识点;抽像函数周期性公式(基础知识总结)
- 格式:docx
- 大小:569.18 KB
- 文档页数:7
函数周期性公式大总结1.余弦函数的周期性公式余弦函数是最常见的周期性函数之一,它的周期为2π。
余弦函数的周期性公式为:cos(x + 2π) = cos(x)。
这意味着,在余弦函数中,如果将自变量增加2π,那么函数值将保持不变。
2.正弦函数的周期性公式正弦函数也是一个常见的周期性函数,它的周期也是2π。
正弦函数的周期性公式为:sin(x + 2π) = sin(x)。
这和余弦函数的周期性公式非常类似,只是函数的定义域和值域略有不同。
3.周期函数的性质周期函数有许多重要的性质。
首先,一个函数是否是周期函数可以通过其函数图像进行观察。
如果函数的图像在一个特定的区间内重复出现,那么它就是一个周期函数。
其次,如果一个函数是周期函数,那么它的周期不止一个,可以有无穷多个。
最后,对于周期函数f(x),如果T是其一个周期,那么对任意整数n,T/n也是其周期。
4.指数函数的周期性公式指数函数通常不会具有显式的周期,因为它会以指数的速度增长或减小。
然而,当指数函数的自变量乘以一个虚数单位i时,它可以变成周期函数。
具体来说,e^(ix)是一个周期为2π的函数。
周期性公式为:e^(i(x + 2π)) = e^(ix)。
这个公式被称为欧拉公式,它在电子工程、信号处理等领域有广泛的应用。
5.对数函数的周期性公式对数函数也是一个常见的函数类型。
对数函数的周期性公式和指数函数非常相似,但具体形式有所不同。
对数函数的周期公式为:ln(x + e) = ln(x)。
这意味着,当自变量增加e时,对数函数的函数值保持不变。
6.周期函数的图像性质周期函数的图像通常具有一些特殊的性质。
首先,周期函数的图像可以在一个周期内进行平移,而不改变函数的形状。
其次,对于奇函数,其图像关于原点对称;对于偶函数,其图像关于y轴对称。
最后,周期函数的图像可以进行幅度的调整,即通过乘以一个常数来改变图像的振幅。
7.周期函数的应用周期函数在各个领域都有广泛的应用。
新高一抽象函数知识点归纳抽象函数作为高中数学中的重要内容之一,是数学家们用来描述函数与函数之间关系的一种工具。
在新高一数学中,抽象函数的学习也被赋予了更高的要求。
本文将从抽象函数的概念、性质以及应用等方面进行归纳和总结。
一、抽象函数的概念及基本性质抽象函数,顾名思义,即把一个具体的函数抽象化,用符号表示。
在新高一数学中,我们通常用字母f、g或h来表示抽象函数。
抽象函数具有以下几个基本性质:1. 定义域和值域:抽象函数的定义域是指函数定义的自变量的取值范围,而值域是函数定义的因变量的取值范围。
2. 函数值和变量:抽象函数根据自变量的不同取值,得到相应的函数值。
在求函数值时,通常用x来表示自变量。
3. 函数表达式:抽象函数可以通过一个表达式来表示,其中包括自变量和函数值之间的关系。
例如,可以用f(x) = 2x + 1来表示一个抽象函数。
二、抽象函数的基本类型抽象函数可以分为多种类型,包括线性函数、二次函数、指数函数、对数函数等。
下面简要介绍几种常见的抽象函数类型:1. 线性函数:线性函数是最简单的抽象函数类型,其函数表达式为f(x) = ax + b,其中a和b为常数,a称为斜率,b称为截距。
2. 二次函数:二次函数是由平方项构成的函数,其函数表达式为f(x) = ax² + bx + c,其中a、b和c为常数,a不等于0。
3. 指数函数:指数函数是以常数为底的幂函数,其函数表达式为f(x) = aⁿ,其中a为底数,n为指数。
4. 对数函数:对数函数是指数函数的逆运算,其函数表达式为f(x) = logᵤx,其中u为底数,x为真数。
三、抽象函数的应用抽象函数不仅仅是高中数学中的一个概念,更是应用于实际问题的重要工具。
下面将介绍几个具体的应用场景:1. 金融领域:在金融领域中,抽象函数可以用来描述投资收益率、贷款利率等与时间和金额之间的关系。
2. 自然科学:在自然科学研究中,抽象函数可以用来描述生物种群的增长、物体的运动轨迹等问题。
高一期中抽象函数知识点高一期中考试即将来临,作为数学科目的一部分,抽象函数是需要重点掌握的知识点之一。
抽象函数作为高中数学的重要内容,其概念和特点需要认真理解与掌握。
本文将从抽象函数的定义、图象与性质、常见的抽象函数类型等多个方面进行论述,以帮助同学们更好地理解和掌握抽象函数的知识。
一、抽象函数的定义抽象函数是指其中一个函数的自变量包含了另一个函数。
通常,我们把包含有另一个函数的函数称作「外层函数」,而另一个函数称作「内层函数」。
举个例子,f(g(x))中的f(x)就是外层函数,g(x)就是内层函数。
二、抽象函数的图象与性质抽象函数的图象一般来说比较复杂,因为它是内外两个函数共同作用的结果。
要绘制抽象函数的图象,需要先绘制内层函数和外层函数的图象,然后观察两个图象的叠加效果。
在绘制图象时,需要注意变量的定义域和值域范围,以确保图象的正确性。
关于抽象函数的性质,可以通过以下几个方面进行分析:1. 定义域和值域的确定:抽象函数的定义域取决于内外两个函数的定义域,并且需要满足内层函数的值域在外层函数的定义域范围内。
对于值域而言,抽象函数的值域取决于内层函数。
2. 函数的奇偶性:抽象函数的奇偶性取决于外层函数的奇偶性,而与内层函数的奇偶性无关。
具体来说,如果外层函数是奇函数,则抽象函数也是奇函数;如果外层函数是偶函数,则抽象函数也是偶函数。
3. 函数的增减性:抽象函数的增减性取决于内外两个函数的增减性。
一般来说,如果外层函数是递增函数,且内层函数的导数存在且大于0,那么抽象函数是递增函数;如果外层函数是递减函数,且内层函数的导数存在且小于0,那么抽象函数是递减函数。
三、常见的抽象函数类型1. 复合函数:复合函数是抽象函数的一种常见类型,它将两个函数进行组合,其中一个函数作为另一个函数的自变量。
例如,f(g(x))就是一种典型的复合函数。
2. 函数的逆运算:在函数的逆运算中,内层函数和外层函数的关系是倒置的。
⾼中数学函数周期知识点总结知识的确是天空中伟⼤的太阳,它那万道光芒投下了⽣命,投下了⼒量。
下⾯⼩编给⼤家分享⼀些⾼中数学函数周期知识点,希望能够帮助⼤家,欢迎阅读!⾼中数学函数周期知识点1⼀、重要结论1、f(x+a)=f(x),则y=f(x)是以T=a为周期的周期函数;2、若函数y=f(x)满⾜f(x+a)=-f(x)(a>0),则f(x)为周期函数且2a是它的⼀个周期。
3、若函数f(x+a)=f(x-a),则是以T=2a为周期的周期函数4、y=f(x)满⾜f(x+a)=1/f(x) (a>0),则f(x)为周期函数且2a是它的⼀个周期。
5、若函数y=f(x)满⾜f(x+a)= -1/f(x)(a>0),则f(x)为周期函数且2a是它的⼀个周期。
6、f(x+a)={1-f(x)}/{1+f(x)},则是以T=2a为周期的周期函数。
7、f(x+a)={1-f(x)}/{1+f(x)},则是以T=4a为周期的周期函数。
8、若函数y=f(x)满⾜f(x+a)={1-f(x)}/{1+f(x)}(x∈R,a>0),则f(x)为周期函数且4a是它的⼀个周期。
9、若函数y=f(x)的图像关于直线x=a,x=b(b>a)都对称,则f(x)为周期函数且2(b-a)是它的⼀个周期。
10、函数y=f(x)x∈R的图象关于两点A(a,y)、B(b,y),a<b都对称,则函数是以2(b-a)为周期的周期函数;< p="">11、函数y=f(x)(x∈R)的图象关于A(a,y)和直线x=b(a<b)都对称,则函数f(x) p="" 是以4(b-a)为周期的周期函数;12、若偶函数y=f(x)的图像关于直线x=a对称,则f(x)为周期函数且2a的绝对值是它的⼀个周期。
13、若奇函数y=f(x)的图像关于直线x=a对称,则f(x)为周期函数且4a的绝对值是它的⼀个周期。
数学高一周期性总结知识点高一数学周期性知识点总结导语:数学是一门需要不断联系和积累的学科,尤其是高中数学,各个知识点相互联系,构成一个大的知识体系。
其中,周期性是高一数学中一个重要的知识点,涉及到函数、图像、方程、不等式等多个概念。
本文将对高一数学的周期性知识点进行总结,旨在帮助同学们系统地掌握这一方面的知识。
1. 函数的周期性函数的周期性是指函数在一定规律的条件下,以某个特定的周期不断地重复。
在高一数学中,我们主要接触到正弦函数、余弦函数等具有周期性的函数。
1.1 正弦函数的周期性正弦函数是最常见的周期函数之一,它的周期是2π。
即当自变量x增加或减小2π的倍数时,函数值会重复。
例如,sin(x)在区间[0,2π]的图像是一个正弦波,在区间[2π,4π]上的图像与之完全相同,以此类推。
1.2 余弦函数的周期性余弦函数也是一种常见的周期函数,它的周期同样是2π。
与正弦函数类似,余弦函数的图像在每个周期内都有相同的形状,当自变量增加或减小2π的倍数时,函数值会重复。
2. 图像的周期性图像的周期性是指图像在某个规律下不断重复出现。
在高一数学中,我们经常遇到的周期性图像有菱形、正方形等。
2.1 菱形的周期性菱形是一个经典的周期性图像。
当x坐标和y坐标之和是一个定值的倍数时,图像上的点形成菱形。
例如,在坐标平面上,当x+y=4和x+y=10时,图像上的点会形成两个菱形,且这些菱形是周期性重复的。
2.2 正方形的周期性正方形也是一种常见的周期性图像,它具有四个对称轴。
在坐标平面上,当x和y的绝对值都是一个定值的倍数时,图像上的点会形成正方形。
例如,当|x|=3和|y|=3时,图像上的点会形成一个边长为6的正方形。
3. 方程及不等式的周期性解周期性解是指方程或不等式在一定规律下,以某个特定的周期不断地得到相同的解。
3.1 方程的周期性解对于具有周期性解的方程,我们可以通过求解一个周期内的解,再通过周期的倍数得到其他解。
高中数学总结——公式与推论(理科)张皓翔成都二十中一.关于函数1. 抽象函数的周期(1)f(a±x)=f(b±x) T=|b-a|(2)f(a±x)=-f(b±x) T=2|b-a|(3)f(x-a)+f(x+a)=f(x) T=6a(4)f(x-a)=f(x+a) T=2a(5)f(x+a)=-f(x) T=2a2.奇偶函数概念的推广及其周期:(1)对于函数f(x),若存在常数a,使得f(a-x)=f(a+x),则称f(x)为广义(Ⅰ)型偶函数,且当有两个相异实数a,b同时满足时,f(x)为周期函数T=2|b-a|(2)若f(a-x)=-f(a+x),则f(x)是广义(Ⅰ)型奇函数,当有两个相异实数a,b同时满足时,f(x)为周期函数T=2|b-a|3.抽象函数的对称性(1)若f(x)满足f(a+x)+f(b-x)=c则函数关于(,)成中心对称(充要)(2)若f(x)满足f(a+x)=f(b-x)则函数关于直线x=成轴对称(充要)4.洛必达法则,设连续可导函数f(x)和g(x)5.常见奇函数(1). y=sinx y=tanx(2). y=x n(n∈2k+1 k∈Z)(3). y=lg(√1+x2−x)−x→y=lg√1+(ax2)±ax y=lg b−axb=ax(4). f(x)=a x−1(a>0 且 a≠1)a x+1(5). f(x)=|x+a|−|x−a|6.抽象函数模型(1).f(x+y)=f(x)+f(y) f(x)=kx(2).f(x+y)=f(x)f(y) f(x)=a x)=f(x) -f(y) f(x)=log a x(3).f(xy)=f(x)+f(y) f(xy二、三角函数1.三角形恒等式(1)在△中,(2)正切定理&余切定理:在非Rt△中,有tanA+tanB+tanC=tanAtanBtanC(3)(4)(5)2.任意三角形射影定理(又称第一余弦定理):在△ABC中a=bcosC+ccosB;b=ccosA+acosC;c=acosB+bcosA3. 任意三角形内切圆半径r=(S为面积),外接圆半径欧拉不等式:R>2r4.梅涅劳斯定理如下图,E.D.F三点共线的充要条件是5.塞瓦定理如下图,AD、BE、CF三线共点的充要条件是6. 斯特瓦尔特定理:如下图,设已知△ABC及其底边上B、C两点间的一点D,则有A²DC+AC²BD-AD²BC=BC DC BD7、和差化积公式(只记忆第一条)sinα+sinβ=2sin cossinα-sinβ=2cos sincosα+cosβ=2cos coscosα-cosβ=-2sin sin8、积化和差公式sinαsinβ=-cosαcosβ=sinαcosβ=cosαsinβ=9、万能公式10.三角混合不等式:若x∈(0,),sinx<x<tanx当x→0时sinx x tanx11.海伦公式变式如下图,图中的圆为大三角形的内切圆,大三角形三边长分别为a.b.c,大三角形面积为12.双曲函数定义双曲正弦函数sinhx=,双曲余弦函数coshx=易知(1)奇偶性:sinhx为奇函数,coshx为偶函数(2)导函数:(sinhx)’=coshx,(coshx)’=sinhx(3)两角和:sinh(x+y)=sinhxcoshy+coshxsinhycosh(x+y)=coshxcoshy+sinhxsinhy(4)复数域:sinh(ix)=isin(x)cosh(ix)=icos(x)(5)定义域:x∈R(6)值域:sinhx∈R,coshx∈[1,+∞)13.三角形三边a.b.c成等差数列,则14.三角形不等式(1)在锐角△中,(2)在△中,(3)在△中,sinA>sinB cos2A>cos2B15.ASA的面积公式:三、数列(所有通过递推关系得出通项后都要检验首项)1.A n+1=kA n+f(n)两边同除以k n+1,构造数列{},通过累加法得出通项公式2. A n+1=kA n+C设一常数x,A n+1+x=k(A n+x)A n+1 =kA n+(k-1)x则(k-1)x=C,求出x=,得到等比数列{},公比为k3.不动点法:形如A n+1=(d≠0,当d=0时,则是第二种情况),设函数f(x)=,x=的根称为f(x)的不动点,(1)若函数f(x)有2个不动点α,β则数列{}是一个等比数列,A’n==,A n=(2)若函数f(x)只有一个不动点α则数列{}数一个等差数列,A’n=(3)若函数f(x)没有不动点,则数列{A n}是周期数列,周期自己找4.特征方程法:形如A n+2=pA n+1+qA n称为二阶递推数列,我们可以用它的特征方程x²-px-q=0的根来求它的通项公式(1)若方程有两根x1,x2,则A n=x1n-1+x2n-1 (,可根据题目确定)(2)若只有一个根x0A n=(+n)x0n-1(,可根据题目确定)5.变系数一阶递推数列四、不等式1.权方和不等式(赫德尔不等式推出)当且仅当2.黎曼和-定积分不等式级数与定积分之间的关系设可积函数f(x)当f(x)为减时,当f(x)为增时,3.琴生不等式函数的平均数与平均数的函数之间的关系当f(x)为凹函数,即f’’(x)>0时当f(x)为凸函数,即f’’(x)<0时当且仅当x1=x2=∧=x n时,等号成立4.卡尔松不等式5.排序不等式当且时,其中以上可概括为顺序和≥乱序和≥倒序和5.切比雪夫总和不等式(排序不等式推出)当a n与b n逆序时当a n与b n顺序时不等式反向6.舒尔不等式(Schur不等式)x t(x-y)(x-z)+y t(y-x)(y-z)+z t(z-x)(z-y)≥0当x=y=z时,等号成立配Schur法(Schur分拆法)三元齐三次对称轮换式f(x,y,z)≥0的充要条件是因为f(x,y,z)=a+b+cxyz 三元齐四次对称轮换式f(x,y,z)≥0的充要条件是因为f(x,y,z)=三元齐五次对称轮换式f(x,y,z)≥0的充要条件是因为f(x,y,z)=7.常用对数不等式当x〉-1时,当且仅当x=0时等号成立8.伯努利不等式当x≥-1,n≥0时或n为正偶数,x∈R时(1+x)n≥1+nx当n=0或1,或x=0时等号成立9.uvw法和pqr法(解决三元对称轮换式)uvw法:令a+b+c=3u,ab+bc+ca=3v2,abc=w3,得到新不等式pqr法:令a+b+c=p ,ab+bc+ca=q ,abc=r,得到新不等式当a.b.c为非负实数时,用uvw法;当a,b,c∈R时,用pqr法10.SOS法(配方法)不解释11.拉格朗日乘数法(解决条件极值问题)已知f(x,y,z)=0,求F(x,y,z)的极值构造拉格朗日函数L=F(x,y,z)+λf(x,y,z)对F(x,y,z)分别关于x,y,z,λ求偏导,得到四元方程组,其中对F(x,y,z)关于λ求偏导所得方程即f(x,y,z)=0解四元方程组所得解,即F(x,y,z)的极值点,从而算出极值。
函数周期性公式大总结1.概念的提出:将日历中“星期”随日期变化的周期性的出现和正弦函数值随角的变化周期性的出现进行对比,寻求出两者实质:当“自变量”增大某一个值时,“函数值”有规律的重复出现。
出示函数周期性的定义:对于函数y=f(x),假如存在一个不为零的常数T,使得当x取定义域内的每一个值时,f(x T)=f(x)都成立,那么就把函数y=f(x)叫做周期函数,不为零的常数T叫做这个函数函数周期性函数周期性的周期。
“当自变量增大某一个值时,函数值有规律的重复出现”这句话用数学语言的表达.2.定义:对于函数y=f(x),如果存在一个不为零的常数T,使得当x取定义域内的每一个值时,f(x T)=f(x)概念的具体化:当定义中的f(x)=sinx或cosx时,思考T的取值。
T=2kπ(k∈Z且k≠0)所以正弦函数和余弦函数均为周期函数,且周期为T=2kπ(k∈Z且k≠0)展示正、余弦函数的图象。
周期函数的图象的形状随x的变化周期性的变化。
(用课件加以说明。
)强调定义中的“当x取定义域内的每一个值”令(x T)2=x2,则x2 2xT T2=x2所以2xT T2=0, 即T(2x T)=0所以T=0或T=-2x强调定义中的“非零”和“常数”。
例:三角函数sin(x T)=sinxcos(x T)=cosx中的T取2π3. 最小正周期的概念:对于一个函数f(x),如果它所有的周期中存在一个最小的正数,那么这个最小正数叫f(x)的最小正周期。
对于正弦函数y=sinx, 自变量x只要并且至少增加到x 2π时,函数值才能重复取得。
所以正弦函数和余弦函数的最小正周期是2π。
(说明:如果以后无特殊说明,周期指的就是最小正周期。
)在函数图象上,最小正周期是函数图象重复出现需要的最短距离。
4.例:求下列函数的周期:(1)y=3cosx分析:cosx中的自变量只要且至少增加到x 2π时,函数cosx的值才重复出现,因而函数3cosx的值也才重复出现,因此y=3cosx的周期是2π.(说明cosx前面的系数和周期无关。
周期函数注意点以及常见抽象函数周期性的证明周期函数是指函数在一些时间间隔内重复出现相同的值的函数。
周期函数的周期是指函数在一个完整的周期内重复出现的时间间隔。
在讨论周期函数的注意点之前,我们先来了解一下常见的抽象函数周期性的证明。
常见抽象函数周期性的证明:1.偶函数的周期性证明:偶函数是指满足f(-x)=f(x)的函数。
要证明一个函数是偶函数,需要通过代数方法来验证上述等式是否成立。
其中常见的方法有代入法和变量替换法。
例如对于函数f(x)=x^2-1,将x替换成-x,得到f(-x)=(-x)^2-1=x^2-1=f(x),所以函数f(x)是一个偶函数。
2.奇函数的周期性证明:奇函数是指满足f(-x)=-f(x)的函数。
要证明一个函数是奇函数,也需要通过代数方法来验证上述等式是否成立。
同样常见的方法有代入法和变量替换法。
例如对于函数f(x)=x^3+x,将x替换成-x,得到f(-x)=(-x)^3+(-x)=-x^3-x=-(x^3+x)=-f(x),所以函数f(x)是一个奇函数。
3.周期为2π的三角函数的周期性证明:对于常见的三角函数sin(x)和cos(x),它们的周期都是2π,也就是说sin(x + 2π) = sin(x)和cos(x + 2π) = cos(x)。
可以通过代数方法来证明它们的周期性,我们需要利用三角函数的性质和三角恒等式。
例如对于函数f(x) = sin(x),我们有f(x + 2π) = sin(x + 2π)= sin(x)cos(2π) + cos(x)sin(2π) = sin(x),而且sin(x)在区间[0,2π]上单调递增,所以可以得出函数f(x)的周期是2π。
同理,对于函数f(x) = cos(x),我们有f(x + 2π) = cos(x + 2π) = cos(x)cos(2π) - sin(x)sin(2π) = cos(x),而且cos(x)在区间[0,2π]上单调递减,所以可以得出函数f(x)的周期是2π。
高三数学周期性知识点归纳数学是一门需要不断积累和总结的学科,高三学生在备战高考时,需要理清各个知识点之间的联系和周期性规律。
本文将对高三数学中的周期性知识点进行归纳和总结,帮助同学们更好地理解和掌握相关内容。
一、三角函数的周期性1. 正弦函数:y = A*sin(Bx + C)- 周期:2π/B- 最大值:A- 最小值:-A2. 余弦函数:y = A*cos(Bx + C)- 周期:2π/B- 最大值:A- 最小值:-A3. 正切函数:y = A*tan(Bx + C)- 周期:π/B二、复数的周期性1. 复数的定义:z = a + bi,其中a为实部,b为虚部,i为虚数单位。
2. 欧拉公式:e^ix = cos(x) + isin(x)3. 指数函数的周期性:e^(ix+2kπ) = e^ix (k为整数)三、指数函数和对数函数的周期性1. 指数函数的定义:f(x) = a^x,其中a为底数,x为自变量。
- 当a>1时,函数递增且无周期- 当0<a<1时,函数递减且无周期2. 对数函数的定义:f(x) = loga(x),其中a为底数,x为自变量。
- 当a>1时,函数递增且无周期- 当0<a<1时,函数递减且无周期四、三角函数和指数函数的关系1. 欧拉公式的推导: e^ix = cos(x) + isin(x)2. 指数函数与正弦函数的关系:- e^(ix) = cos(x) + isin(x)- e^(-ix) = cos(-x) + isin(-x) = cos(x) - isin(x) - e^(ix) + e^(-ix) = 2cos(x) (欧拉恒等式) 3. 指数函数与余弦函数的关系:- e^(ix) = cos(x) + isin(x)- e^(-ix) = cos(-x) + isin(-x) = cos(x) - isin(x) - e^(ix) - e^(-ix) = 2isin(x)五、三角函数的和差化积公式1. 正弦函数的和差化积公式:- sin(x + y) = sin(x)cos(y) + cos(x)sin(y)- sin(x - y) = sin(x)cos(y) - cos(x)sin(y)2. 余弦函数的和差化积公式:- cos(x + y) = cos(x)cos(y) - sin(x)sin(y)- cos(x - y) = cos(x)cos(y) + sin(x)sin(y)3. 正切函数的和差化积公式:- tan(x + y) = (tan(x) + tan(y)) / (1 - tan(x)tan(y))- tan(x - y) = (tan(x) - tan(y)) / (1 + tan(x)tan(y))六、高三数学中的周期性问题1. 求解三角函数的周期:- 以给定函数的参数作为周期2. 判断函数的周期性:- 基于函数表达式中的参数和三角函数的特点进行判断3. 应用周期性知识点解决问题:- 求解特定范围内的函数值- 证明两个函数或方程等价性- 推导出其他数学公式通过对高三数学中的周期性知识点进行整理和总结,同学们在备考高考时可以更好地理解和掌握这些知识点。
高一抽象函数的所有知识点抽象函数是数学中重要的概念之一,在高中数学中也占据了重要地位。
本文将详细介绍高一阶段抽象函数的所有知识点,包括定义、性质和应用等方面。
一、抽象函数的定义抽象函数是一种用数学语言表示的一般规律或映射关系。
一般来说,抽象函数由定义域、值域和映射关系三个部分组成。
定义域是函数的自变量所在的集合,值域是函数的因变量可能取值的范围,映射关系则决定了自变量和因变量之间的对应关系。
二、抽象函数的性质1. 定义域和值域:抽象函数的定义域和值域是函数的基本特征。
定义域可以是实数集、自然数集、整数集等不同集合,而值域可以根据实际问题的需要而变化。
2. 奇偶性:抽象函数可以分为奇函数和偶函数两类。
当函数满足f(-x) = -f(x)时,被称为奇函数;当函数满足f(-x) = f(x)时,被称为偶函数。
3. 单调性:抽象函数的单调性指函数图象上的点按照自变量的增大而增大或减小。
函数的单调性可分为增函数和减函数两种情况。
4. 周期性:一些抽象函数具有周期性,即在一定范围内函数值呈现出循环出现的现象。
周期函数常用正弦函数和余弦函数来表示。
5. 对称性:对称性是指函数图象在某一直线或坐标轴上关于某一点对称。
常见的对称有关于x轴对称、y轴对称和关于原点对称等。
三、抽象函数的应用1. 函数求值:抽象函数可以用来求函数在特定自变量取值下的因变量取值。
通过函数的映射关系,我们可以根据给定的自变量值,求出相应的函数值。
2. 函数图象绘制:抽象函数的图象可以通过将自变量的取值范围映射到函数的值域中,绘制出对应的函数图象。
函数图象的绘制有助于观察函数的性质和规律。
3. 函数的应用问题:抽象函数在实际问题中有广泛的应用。
通过将实际问题转化为数学语言,我们可以利用抽象函数来解决实际问题,如数学建模、物理问题等。
四、抽象函数的注意事项1. 定义域的确定:在使用抽象函数时,需要明确函数的定义域。
合理确定定义域可以保证函数的映射关系是可行的。
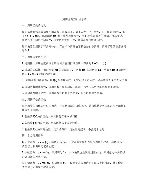
周期函数知识点总结一、周期函数的定义周期函数是指具有周期性的函数。
在数学上,如果存在一个正数T,对于所有实数x,都有f(x+T) = f(x),那么函数f(x)就被称为周期函数,而T被称为函数的周期。
简单来说,如果以某个固定的间隔T,函数值会重复出现,则该函数是周期函数。
周期函数的周期并不是唯一的,存在多个周期的正整数倍也是周期。
周期函数的周期通常记作T。
二、周期函数的性质1. 周期性:周期函数在每个周期内具有相同的性质,即满足f(x+T) = f(x)。
2. 周期的加法性:如果函数f(x)的周期为T1,函数g(x)的周期为T2,则函数f(x)g(x)的周期为T1和T2的最小公倍数。
3. 周期函数的奇偶性:若f(x)为周期函数,则它可以是奇函数、偶函数或者既非奇又非偶。
4. 周期函数的连续性:周期函数可以在周期内连续,也可以在周期的边界处不连续。
5. 周期函数的有界性:周期函数可以是有界函数,也可以是无界函数。
三、周期函数的图像周期函数的图像通常以周期为一个完整周期的图像展现。
其图像特点可以通过周期函数的性质进行推断。
1. 若函数f(x)为偶函数,则其图像关于y轴对称。
2. 若函数f(x)为奇函数,则其图像关于原点对称。
3. 若函数f(x)为有界函数,则其图像在一定范围内波动,不会趋于无穷。
四、常见周期函数1. 正弦函数:y = sin(x),其周期为2π。
正弦函数在周期内呈现周期性波动,其图像为一条类似正弦曲线的波动函数。
2. 余弦函数:y = cos(x),其周期为2π。
余弦函数也呈现周期性波动,其图像为一条类似余弦曲线的波动函数。
3. 正切函数:y = tan(x),其周期为π。
正切函数在周期内也呈现周期性波动,其图像为一条类似正切曲线的波动函数。
4. 正弦函数的变形函数:y = Asin(Bx + C) + D,其中A、B、C、D为常数,称为正弦函数的变形函数。
这类函数在正弦函数的基础上进行了挤压、平移和拉伸等变换。
周期性1、已知函数f(x)对任意实数x,都有 f(x +m)=-f(x),求证:2m 是f(x)的一个周期. 证明:因为f(x +m)=-f(x) 所以,f(x +2m)=f[(x +m)+m] =-f(x +m) =f(x)所以f(x)是以2m 为周期的周期函数.2、已知函数f(x)对任意实数x,都有f(x +m)=f(x -m ),求证:2m 是f(x)的一个周期. 证明:因为f(x +m)=f(x -m) 令x -m =t ,则x +m =t +2m于是f(t +2m)=f(t)对于t ∈R 恒成立, 所以f(x)是以2m 为周期的周期函数.3、已知函数f(x)对任意实数x,都有f(x +m)=)x (f 1)x (f 1+-,求证:2m 是f(x)的一个周期.证明:由已知f(x +2m)=f[(x +m)+m]1()11()1()1()11()f x f x m f x f x m f x ---++==++++=f(x)所以f(x)是以2m 为周期的周期函数.4、已知函数f(x)对任意实数x,都有f(x +m)=-)x (f 1)x (f 1+-,求证:4m 是f(x)的一个周期.证明:由已知f(x +2m)=f[(x +m)+m]1()11()11()1()()11()f x f x m f x f x m f x f x -+-++=-=-=-++-+ 于是f(x +4m)=-)m 2x (f 1+=f(x)所以f(x)是以4m 为周期的周期函数.5、已知函数f(x)对任意实数x,都有f(a +x)=f(a -x)且f(b +x)=f(b -x),求证:2|a -b|是f(x)的一个周期.(a≠b) 证明:不妨设a >b于是f(x +2(a -b))=f(a +(x +a -2b)) =f(a -(x +a -2b))=f(2b -x) =f(b -(x -b))=f(b +(x -b)) =f(x)∴ 2(a -b)是f(x)的一个周期 当a <b 时同理可得所以,2|a -b|是f(x)的周期6、已知函数f(x)的定义域为N ,且对任意正整数x ,都有f(x)=f(x -1)+f(x +1) 若f(0)=2004,求f(2004)解:因为f(x)=f(x -1)+f(x +1) 所以f(x +1)=f(x)+f(x +2) 两式相加得0=f(x -1)+f(x +2) 即:f(x +3)=-f(x) ∴ f(x +6)=f(x)f(x)是以6为周期的周期函数 2004=6×334∴ f(2004)=f(0)=2004习题:1、f(x)是定义在R 上的奇函数,f(-1)=3,对任意的x ∈R ,均有: f(x +4)=f(x)+f ⑵,求f(2001)的值.2、f(x)是定义在T 上的以2为周期的周期函数,且是偶函数,当x ∈[2,3]时,f(x)=x ,当x ∈[-2,0]时,求f(x)的解析式.3、已知函数f(x)对任意实数x,都有f(x +m)=-)x (f 1,求证:2m 是f(x)的一个周期.4、已知函数f(x)对任意实数x,都有: f(m +x)=f(m -x),且f(x)是偶函数, 求证:2m 是f(x)的一个周期.5、已知函数f(x)对任意实数x,都有f(m +x)=f(m -x),且f(x)是奇函数, 求证:4m 是f(x)的一个周期.周期性的应用1、函数)(x f 在(0,2)上是增函数,且)2(+x f 是偶函数,那么下列不等式成立的是( )2、设f x x R ()()∈是以3为周期的奇函数, 且f f a ()()112>=,,则( )3、设)(x f 是定义在R 上的奇函数, 2)1(=f ,且)6()1(+=+x f x f ,求)4()10(f f +的值4、)(x f 是定义在R 上的偶函数,图象关于直线2=x 对称,且x ∈[-2,2]时,1)(2+-=x x f , 求:当x ∈[-6,-2]时,)(x f 的解析式5、)(x f 定义域为R ,)()2(x f x f -=+。
抽象函数与复合函数的应用①抽象函数的性质(定义域、单调性、奇偶性、周期性、对称性)②常见抽象函数模型①-一次函数、二次函数、反比例函数③常见抽象函数模型②-指对幂函数、三角函数④复合函数的应用一、必备知识整合一、抽象函数的性质1.周期性:f x +a =f x ⇒T =a ;f x +a =−f x ⇒T =2a ;f x +a =kf x⇒T =2a ;(k 为常数);f x +a =f x +b ⇒T =a −b 2.对称性:对称轴:f a −x =f a +x 或者f 2a −x =f x ⇒f x 关于x =a 对称;对称中心:f a −x +f a +x =2b 或者f 2a −x +f x =2b ⇒f x 关于a ,b 对称;3.如果f x 同时关于x =a 对称,又关于b ,c 对称,则f x 的周期T =a −b 4.单调性与对称性(或奇偶性)结合解不等式问题①f x 在R 上是奇函数,且f x 单调递增⇒若解不等式f x 1 +f x 2 >0,则有x 1+x 2>0;f x 在R 上是奇函数,且f x 单调递减⇒若解不等式f x 1 +f x 2 >0,则有x 1+x 2<0;②f x 在R 上是偶函数,且f x 在0,+∞ 单调递增⇒若解不等式f x 1 >f x 2 ,则有x 1 >x 2 (不变号加绝对值);f x 在R 上是偶函数,且f x 在0,+∞ 单调递减⇒若解不等式f x 1 >f x 2 ,则有x 1 <x 2 (变号加绝对值);③f x 关于a ,b 对称,且f x 单调递增⇒若解不等式f x 1 +f x 2 >2b ,则有x 1+x 2>2a ;f x 关于a ,b 对称,且f x 单调递减⇒若解不等式f x 1 +f x 2 >2b ,则有x 1+x 2<2a ;④f x 关于x =a 对称,且f x 在a ,+∞ 单调递增⇒若解不等式f x 1 >f x 2 ,则有x 1−a >x 2−a (不变号加绝对值);f x 关于x =a 对称,且f x 在a ,+∞ 单调递减⇒若解不等式f x 1 >f x 2 ,则有x 1−a <x 2−a (不变号加绝对值);5.常见的特殊函数性质一览①f x =log a 1+mx 2±mx 是奇函数②f x =log ak −x k +x f x =log a k +xk −x(k 为常数)是奇函数③f x =1−a x 1+a x 或者f x =1+a x 1−a x 或者f x =a x +1a x −1或者f x =a x −1a x +1是奇函数④f x =m a x+1关于0,m2 对称⑤f g x 复合函数的奇偶性:有偶为偶,全奇为奇二、抽象函数的模型【反比例函数模型】反比例函数:f (x +y )=f (x )f (y )f (x )+f (y ),则f (x )=f (1)x ,x ,f (x ),f (y ),f (x +y )均不为0【一次函数模型】模型1:若f (x ±y )=f (x )±f (y ),则f (x )=f (1)x ;模型2:若f (x ±y )=f (x )±f (y ),则f (x )为奇函数;模型3:若f (x +y )=f (x )+f (y )+m ,则f (x )=f 1 +m x -m ;模型4:若f (x -y )=f (x )-f (y )+m ,则f (x )=f 1 -m x +m ;【指数函数模型】模型1:若f (x +y )=f (x )f (y ),则f (x )=[f (1)]x ;f (x )>0模型2:若f (x -y )=f (x )f (y ),则f (x )=[f (1)]x ;f (x )>0模型3:若f (x +y )=f (x )f (y )m ,则f (x )=f 1 mxm;模型4:若f (x -y )=m f (x )f (y ),则f (x )=m f 1 m x ;【对数函数模型】模型1:若f (x n )=nf (x ),则f (x )=f a log a x a >0且≠1,x >0模型2:若f (xy )=f (x )+f (y ),则f (x )=f a log a x a >0且≠1,x ,y >0模型3:若fxy=f(x)-f(y),则f(x)=f a log a x a>0且≠1,x,y>0模型4:若f(xy)=f(x)+f(y)+m,则f(x)=f a +mlog a x-m a>0且≠1,x,y>0模型5:若fxy=f(x)-f(y)+m,则f(x)=f a -mlog a x+m a>0且≠1,x,y>0【幂函数模型】模型1:若f(xy)=f(x)f(y),则f x =f a log a x a>0且≠1模型2:若fxy=f(x)f(y),则f x =f a log a x a>0且≠1,y≠0,f y ≠0代入f a 则可化简为幂函数;【余弦函数模型】模型1:若f(x+y)+f(x-y)=2f(x)f(y)f(x)不恒为0,则f(x)=cos wx模型2:若f(x)+f(y)=2fx+y2f x-y2f(x)不恒为0,则f(x)=cos wx【正切函数模型】模型:若f(x±y)=f(x)±f(y)1∓f(x)f(y)f(x)f(y)≠1,则f(x)=tan wx模型3:若f(x+y)+f(x-y)=kf(x)f(y)f(x)不恒为0,则f(x)=2kcos wx三、复合函数1.复合函数定义:两个或两个以上的基本初等函数经过嵌套式复合成一个函数叫做复合函数。
新高一抽象函数知识点归纳总结高一是学生们接触高等数学的第一年,而在高等数学的学习中,抽象函数是一个非常重要的内容。
抽象函数在高中数学课程中出现的频率相对较高,掌握好这个知识点对于学生们打好数学基础,有着非常大的帮助。
接下来,我们将对新高一抽象函数的知识点进行归纳总结。
一、函数的概念和性质在学习抽象函数之前,首先要掌握函数的概念和基本性质。
函数是一种对应关系,它把一个集合的每个元素都对应到另一个集合的唯一元素上。
函数的性质包括定义域、值域、单调性、奇偶性等。
掌握函数的概念和性质是后续学习抽象函数的基础。
二、抽象函数的定义抽象函数是指函数的定义域和值域都是集合,函数的定义可以用文字、图表、映射等方式表示。
抽象函数可以简化数学问题的表达,使问题的求解更加简单明了。
在高一的数学课程中,学生需要通过实际问题理解抽象函数的定义和意义,建立起抽象函数和具体问题之间的联系。
三、抽象函数的常见类型在高一的数学教学中,常见的抽象函数类型包括线性函数、二次函数、指数函数、对数函数、三角函数等。
线性函数是最简单的抽象函数,可以用一条直线表示;二次函数则是用二次方程表示的函数,图像是一个开口向上或向下的抛物线;指数函数和对数函数则是用指数和对数运算表示的函数,它们在实际中有着广泛的应用;三角函数则是以圆的角度为自变量的函数,它与几何形状、周期性等有着密切的关系。
四、抽象函数的性质和应用抽象函数具有许多重要的性质和应用。
首先,函数的图像可以通过平移、伸缩、翻转等变换得到不同的函数,这些变换对于函数的研究和应用具有重要意义。
其次,抽象函数的性质可以通过函数的解析式、图像等方式进行判断和解答。
另外,抽象函数在实际问题中的应用非常广泛,比如利用抽象函数来解决最优化问题、建模问题等。
五、抽象函数的综合应用抽象函数在高一数学中的学习不仅仅是理论的讲解和应用的演练,更重要的是培养学生的创造性思维和综合应用能力。
通过进行一些抽象函数的实际问题,可以锻炼学生的问题分析和解决能力,提高他们的数学思维能力。
高三抽象函数知识点汇总抽象函数是高中数学中的一个重要概念,通过抽象函数,我们可以对复杂的数学问题进行简化和形象化的表达。
本文将对高三抽象函数的知识点进行汇总和总结,帮助同学们更好地理解和掌握这一内容。
一、抽象函数的定义抽象函数是指用一个变量表示一个数集上的元素,而不指定具体的数,它可以将一个数集中的每个数与表示它的数代表进行对应。
简单地说,抽象函数就是用一个符号或字母表示一个数。
二、抽象函数的性质1. 定义域和值域:抽象函数通常有一个定义域和一个值域。
定义域是指所有符合函数定义的输入值的集合,值域是指所有可能的输出值的集合。
2. 函数图像:抽象函数可以通过绘制函数图像来直观地表示函数的特点和性质。
函数图像是定义域和值域上的点的集合,可以用直角坐标系来表示。
3. 函数关系:抽象函数描述了输入和输出之间的关系。
输入是定义域上的元素,输出是对应的数代表,函数关系可以用映射关系符号“→”表示。
4. 函数符号:抽象函数可以用各种符号来表示,常用的包括f(x)、g(x)等。
符号本身没有具体的数值,只是用来表示函数的一种形式。
三、抽象函数的运算1. 求和与差:给定两个抽象函数f(x)和g(x),它们的和记作f(x)+g(x),差记作f(x)-g(x)。
2. 数乘:给定一个抽象函数f(x)和一个实数k,它们的数乘记作k⋅f(x)。
3. 复合函数:给定两个抽象函数f(x)和g(x),它们的复合函数记作f(g(x)),表示先计算g(x),再将结果作为输入计算f(x)。
4. 逆函数:给定一个抽象函数f(x),如果存在一个抽象函数g(x),使得f(g(x))=x,那么g(x)称为f(x)的逆函数,记作f^(-1)(x)。
四、抽象函数的应用1. 函数关系的建立:通过抽象函数,可以建立输入和输出之间的关系,帮助我们描述和解决实际问题。
2. 函数的图像分析:通过函数图像,可以了解函数的单调性、极限、对称性等性质,进而推导出其他相关结论。
高考抽象函数知识点在高考数学考试中,抽象函数是一个重要的知识点。
抽象函数是指一种基于已知函数或关系的新函数或关系,通过对已知函数或关系进行适当的变换和组合得到。
了解抽象函数的概念和相关性质,能够帮助我们更好地理解函数的运算规律和求解问题的方法。
本文将介绍高考中常见的抽象函数知识点,以帮助同学们复习和备考。
一、抽象函数的定义及性质抽象函数的定义:已知函数f(x),通过对其进行变换得到一个新函数g(x),则我们称g(x)为f的抽象函数。
常见的抽象函数形式包括:f(ax+b),f(g(x)),f(x)+g(x),f(x)g(x)等。
其中,a和b是常数,g(x)是另外一个函数。
抽象函数的性质:1. 抽象函数的定义域和值域:对于抽象函数g(x),如果f(x)的定义域为D,那么g(x)的定义域也是D。
同样地,如果f(x)的值域为R,那么g(x)的值域也是R。
2. 抽象函数的奇偶性:对于抽象函数g(x),如果f(x)是奇函数,那么g(x)也是奇函数;如果f(x)是偶函数,那么g(x)也是偶函数。
3. 抽象函数的图像变换:对于抽象函数g(x),如果f(x)的图像关于y轴对称,那么g(x)的图像关于y轴对称;如果f(x)的图像关于x轴对称,那么g(x)的图像关于x轴对称。
二、抽象函数的应用抽象函数在高考数学中有许多应用,下面列举几个典型例子。
1. 抽象函数与复合函数:已知f(x) = x^2,求g(x) = f(2x+1)的解析式。
根据抽象函数的定义,将f(x) = x^2代入g(x) = f(2x+1)中,得到g(x) = (2x+1)^2。
2. 抽象函数与乘积:已知f(x) = x^2,g(x) = 3x,求h(x) = f(x)g(x)的解析式。
将f(x)和g(x)代入h(x) = f(x)g(x)中,得到h(x) = x^2 * 3x =3x^3。
3. 抽象函数与复合关系式:已知f(x) = x^2,g(x) = 3x,求f(g(2))的值。
高中数学:抽象函数周期性总结(压轴题必备基础知识)
抽象函数的周期性,并不是一个非常难的知识点,但是在解大题时,如果一时没有想到周期性,会对解答造成很大的影响,所以我们有必要熟悉一下常用的抽象函数的周期性结论,提高解题速度。
定义:对于函数f(x),如果存在一个非零常数T,使得当x取定义域内的每一个值时,都有f(x T)=f(x),那么函数f(x)就叫做周期函数,非零常数T叫做这个函数的周期。
定义域:对于任何函数,都需要明确其定义域,对于周期函数来说,其定义域必为至少一端无界的集合。
理由:设周期为T,由周期函数的定义知f(x T)=f(x),易得f(x nT)=f(x) (其中n是整数)即x nT也在定义域内,故周期函数定义域必是无界集。
高中数学抽线函数周期性难题解题技巧(名师总结)
今天跟同学们分享一个专题就是抽象函数怎么想周期,同学们抽象等式给到我们的时候有的时候,有得时候让我们找周期性、找对称中心、看奇偶函数等等一系列的问题,同学内题型还是比较困扰同学们的,今天就给同学分享一下抽象函数找周期性的问题!今天通过4个例题的讲解,同学们在遇到这类题型的时候,就知道是找抽象函数周期行的题型!
函数周期性技巧原理讲解:
首先这是定义是对每一位同学基本的要求,你必须要要掌握,同学们考试的时候给我们的周期式肯定不会这样简单,比如说f(x+8)=f(x)那么一目了然就知道周期式8,同学们这类题的考察本质是函数周期,那么它一定不会给那么简单地式子,而他会隐身给周期的解析式;接下来老师会分享四个抽象等式的式子,同学能够完全记住,在以后做题的时候才能节约时间;
接下看一下不等式的两种出现方式;
同学先讲两个f()型的题型,两个f()型我们要找到周期原本的定义,那怎么来找出周期的本质定义了,这里来看老师的具体讲解,怎样来理解;
接下来;老师会由浅入深给同学讲一些难点,能够做到循序渐进;
接下来要注意了,重点来了,这个式子两两个都是复杂,
同学们分享到这里,同学以后做题的时候对函数周期的了解、掌握不仅仅局限于定义式,而是这四个你都要记住,这里重要说一个知识点:第二个式子与第三个式子其实是一个类型的,
二式m为正、三式前面有负号,这里正负其实没有关系,只要是这种形式那么周期一定等于a的2倍:第四式是绝对值括号内部相减,绝对值括号内x+a-x-b,这个时候正x、负x约掉就是绝对值a减b或者b减a,
接下来要解决这样的问题,就要掌握什么样的情况想周期、什么情况想奇偶性、什么情况想对称轴、什么情况想对称中心,要解决这些问题老师给同学们总结了一句话,这句话是非常重要的。
只要把这句话掌握清楚明白周期一眼就能看出来;
此类抽象等式:当f()内x前系数相同时一定想周期!
我们来看一下前面的不等式是不是这么一会事了,不要想要眨眼,是时候表演真正的技巧了:
这里讲的是正常周期,正常周期是f()外侧的系数相同,等式中f()外面的系数的绝对值是相等的;今天没有分享内周期,所以不要抬杠!接着分享:
上面讲的都是两个f()型,这道题函有三个f()型;
这里体现了数学的逻辑性,是一环扣一环的,如果没有看懂,可以找老师要视频资料;
好的这道就把周期给大家解决掉,我可以告诉大家,这道题的答案是1,同学可以自己算,我把最重要的东西给大家搞定就可以了,
接着在看一题,
今天分享抽象函数周期型那题尽分享完了,这篇文章有对应的视频资料,需要的可以联系老师!。