GBT24093塑料燃烧性能测试方法氧指数法测试标准
- 格式:pdf
- 大小:400.58 KB
- 文档页数:11
中华人民共和国国家校准塑料燃烧性能试验方法GB/T 2406-93氧指数法代替GB 2406-80 本标准参照采用国际标准ISO 4589-1981《塑料—氧指数法测定燃烧性》。
1.主题内容与适用范围本标准规定了在规定的试验条件下,在氧、氮混合气流中,测定刚好维持试样燃烧所需的最低氧浓度(亦称氧指数)的试验方法。
本标准适用于评定均质固体材料,层压材料,泡沫材料,软片和薄膜材料等在规定试验条件下的燃烧性能,其结果不能用于评定受热后呈高收缩率的材料。
2.引用标准GB 2828 逐批检查计数抽样程序及抽样表。
GB 2918 塑料试样状态调节和试验的标准环境。
GB 3863 工业用气态氧。
GB 3864 工业用气态氮。
GB 5471 热固性模塑料压塑试样的制备方法。
GB 6379 测定方法的精密度,通过实验间试验确定标准测试立法和重复性和再现性。
GB 9352 热塑性塑料压缩试样的制备。
GB 11997 塑料多用途试样的制备和使用。
3.方法提要将试样垂直固定在燃烧筒中,使氧,氮混合气流由下向上流过,点燃试样顶端,同时记时和观察试样燃烧长度,与所规定的判据相比较。
在不同的氧浓度中试验一组试样,测定塑料刚好维持平稳燃烧时的最低氧浓度,用混合气中氧含量的体积百分数表示。
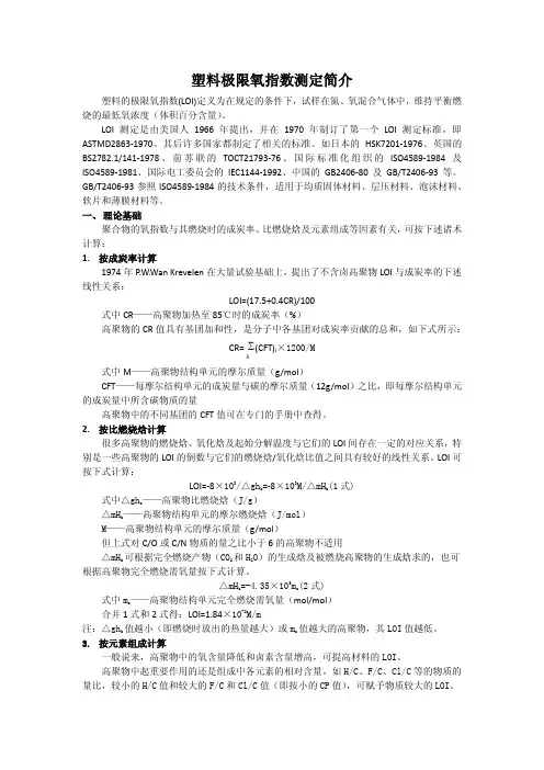
4.试验设备4.1 氧指数仪氧指数仪示意图如图1所示。
图图1氧指数测定仪示意图1.点火器;2.玻璃燃烧筒;3.燃烧着的试样;4.试样夹;5.燃烧筒支架;6.金属网;7.测温装置;8.装有玻璃珠的支座9.基座架;10.气体预混合结点;11.虐待截止阀;12.接头;13.压力表;14.精密压力控制器;15.过滤器;16.针阀;17.气体流量计;18.玻璃燃烧筒;19.限流盖4.1.1 燃烧筒最小内径75㎜,高450㎜,顶部出口的内径为40㎜的耐热玻璃管,垂直固定在可通过氧.氮混合气流的基座上.底部用直径为3~5㎜的玻璃珠充填,充填高度为80~100㎜.在玻璃珠的上方装在金属网,以防下落的燃烧碎片阻塞气体入口和配气通路.4.1.2 试样夹4.1.2.1 自撑材料的试样夹能固定在燃烧筒轴心位置上,并能垂直夹住试样的构件.4.1.2.2 非自撑材料的试样夹采用图2所示的框架,将试样的两个垂直边同时固定在框架上.图图2 支撑非自撑试样的框架结构4.1.3 流量测量和控制系统能测量进入燃烧筒的气体流量,控制精度在±5%(V/V)之内的流量测理和控制系统,至少2年准一次.设备校正,参见附录A.4.2 气源用GB 3863中所规定的氧和GB 3864中所规定的氮及所需的氧,氮气钢瓶和调节装置.气体使用的压力不低于1Mpa.4.3 点火器由一根金属管制成,尾端有内径为2±1㎜的喷嘴,能插入燃烧筒内点燃试样.通以末混有空气的丙烷,或丁烷,石油液化气,煤气,天然气等可燃气体.点燃后,当喷嘴垂直向下时,火焰的长度为16±4㎜.注:仲裁试验时,须以未混有空气的丙烷作为点燃气体.4.4 排烟系统能排除燃烧产生的烟尘和灰粒,但不能影响燃烧筒中的温度和气体流速.4.5 半时装置具有±0.25S精度的计时器..5.试样5.1 取样按产品标准或按GB2828的有关规定取样.5.2 试样制备按产品标准的有关规定动作或按GB 5471,GB 11997等有关标准,模塑或切割符合尺寸规定.要求的试样.5.3 试样类型,尺寸和用途表1 ㎜注:不同型式,不同厚度的试样,测试结果不可比5.4 试样数量每组试样至少15条.5.5 外观要求试样表面清洁,无影响燃烧行为的缺陷,如:气泡,裂纹,溶胀,飞边,毛刺等.5.6 试样的标线对I II III IV型试样,标线划在距点燃端50㎜处,对V型试样,标线划在框架上(见图2所示)或划在距点燃端20㎜和100㎜处.5.7 状态调节与试验状态调节按GB 2918中有关规定进行.试验环境应在GB 2918所规定动作的常温下进行,即环境温度为10~35℃,相对湿度为45%~75%.如有特殊要求,在产品标准中规定.6. 试验程序6.1 开始试验时氧浓度的确定根据经验或试样在空气中点燃的情况,估计开始试验时的氧浓度.如在空气中迅速燃烧,则开始试验时的氧浓度为18%左右;在空气阻力中缓缓燃烧或时断时续,则为21%左右;在空气中离开点火源即灭,则至少为25%.6.2 高速仪器和点燃试样6.2.1 安装试样将试样夹在夹具上,垂直地安装在燃烧筒的中心位置上,保证试样顶端低于燃烧筒顶端至少100㎜,其暴露部分最低处应高于燃烧筒底部配气装置顶端至少100㎜.6.2.2 调节气体控制装置调节气体混合及流量控制装置,使混合气中的氧浓度为6.1所确定的氧浓度,以10±10㎜/S的速度流经燃烧筒,洗涤燃烧筒至少30S.6.2.3 点燃试样6.2.3.1 方法A,顶端点燃法使火焰的最低可见部分接触试样顶端并覆盖整个顶表面,勿使火焰碰到试样的棱边和侧表面.在确认试样顶端全部着火后,立即移去点火器,开始记时或观察试样烧掉的长度.点燃试样时,火焰作用的时间最长为30S,若在30S内不能点燃,则应增大氧浓度,继续点燃,直至30S内点燃为止.6.2.3.2 方法B 扩散点燃法充分降低和移动点火器,使火焰可见部分施加于试样顶表面,同时施加于垂直侧表面约6㎜长.点燃试样,火焰作用时间最长为30S,每隔5S左右稍移开点火器观察试样,直至垂直侧表面稳定燃烧或可见燃烧部分的前锋到达上标线处,立即移去点火器,开始计时或观察试样燃烧长度.若30S内不能点燃试样,则增大氧浓度,再次点燃,至直30S内点燃为止.方法B也适用于I II III IV 型试样,标线应划在距点燃端10㎜和60㎜处.注:1)点燃试样是指引起试样有焰燃烧,不同点燃方法的试验结果不可比.2)燃烧部分包括任何沿试样表面淌下的燃烧滴落物6.3 燃烧行为的评价6.3.1 评价准则燃烧行为的评价准则,见表2所示.表26.3.2 “○”与“×”反应的确定点燃试样后,立即开始计时,观察试样燃烧长度及燃烧行为.若燃烧中止,但在1S内又自发再燃,则继续观察和计时.如果试样的燃烧时间或燃烧长度均不超过表2的规定,则这次试验记录为“○”反应,并记下燃烧长度或时间.如果二者之一超过表2的规定,朴灭火焰,记录这次试验为“×”反应.还要记下材料厂燃烧特性,例如:熔滴,烟灰,结炭,漂游性燃烧,灼烧,余辉或其他需要记录的特性.如果有无焰燃烧,应根据需要,报告无焰燃烧情况或包括无焰燃烧时的氧指数.6.3.3 下次试验准备取出试样,擦净燃烧筒和点火器表面的污物,使燃烧筒的温度回复常温或另一个为常温的燃烧筒,进行下一个试验.如果试样足够长,可以将试样倒过来或剪掉燃烧过的部分再用.但不能用于计算氧浓度.6.4 逐次选择氧浓度采用“少量样品升降法”这一特定的条件,以任意步长做为改变量,按6.2~6.4条进行一组试样的试验.A如果前一条试样的燃烧行为是“×”反应,则降低氧浓度.B如果前一条试样的燃烧行为是“○”反应,则增大氧浓度.6.5 初始氧浓度的确定采用任一合适的步长,重复6.2~6.4直到以以百分数表示的一次氧浓度之差不大于1.0%,且一次是“○”反应,一次是“×”反应为止.将这组氧浓度中得“○”反应的记作初始氧浓度ψ0.注:一张记录本条和下条试验结果的表格于附录B.6.6 氧浓度的改变6.6.1 用初始氧浓度ψ0重复6.2~6.3操作,记录在ψ0时所对应的“×”反应或“○”反应.即为N L系列的第一个值.6.6.2 用混合气浓度的0.2%(V/V)为步长,重复6.2~6.4操作,测得一组氧浓度值及对应的反应.直至得不同于 6.6.1的反应为止,记下这些氧浓度值及其反应.6.6.1和6.6.2测得的结果,即为N L系列.6.6.3 仍以0.2%(V/V)为步长.重复6.2~6.4,再测试四条试样,记下各次的氧浓度及所对应的反应,最后一条试验的氧浓度,用ψF表示.6.6.1~6.6.3试验结果,组成N L系列.7. 结果的计算7.1 氧指数的计算以体积百分数表示的氧指数,按式(1)计算:OI = ψF + Kd (1)式中:OI----氧指数.%ψF--- N L系列最后一个氧浓度,取一位小数,%d ---- 6.6使用和控制的二个氧浓度之差,即步长,取一位小数;K---- 查表3所得的系数.报告OI时,取一位小数,不能修约,为了计算7.3的标准偏差θ,OI应计算到一位小数.7.2 K值的确定A.按6.6.1条试验的试样如为“○”反应,则第一个相反的反应是“×”反应,从表3第一栏中找出所对应的反应,并按N L系列的前几个反应,查出所对应的行数,即为所需K值,其符号与表中符号相同.B.按6.6.1试验的试样如为“×”反应,则第一个相反应是“○”反应,从表3第六栏中打出所对应的反应,并按N L系列的前几个反应,查出所对应的行数,即为所需K值,其符号与表中符号相反.7.3 步长d值的较验2 3----- θ< d < ----θ (2)3 2式中:d----7.1中所用的步长.%θ—标准偏差;Σ(ψi-OI)2 1/2θ= [ ---------- ] (3)n -1式中:ψi---N L系列中最后六个试样所对应的氧浓度值,%n--- 计入Σ(ψi-OI)2的氧浓度测定次数.若d满足式(2)的条件或者d=0.2时,d>2/3θ,则OI有效.若d<2/3θ,则增大d,重复6.6操作,直至满足(2)式为止.若d>3/2θ,则减小d,重复6.6操作,直至满足条件为止.一般不应将d减少至小于0.2,除非相应的产品标准有规定.注:对于本标准,n=6,若n<6,则方法失去精密性,若n>6,则需另选统计方法.7.4 结果的精密度对易点燃烧和燃烧稳定的材料,本方法具有表4所示的精确度.表4注:表4所示的数据,是于1978~1980年间,由16个实验室和12个样品所做的国际实验室间试验所确定的.8. 试验报告试验报告应包括下列内容:A.注明采用本国家标准.B.材料的鉴别特征,名称,牌号,批号,生产厂,出厂日期等,C.试样制备方法,型式,尺寸,状态调节情况,D.试样点燃方式,点燃气体种类.E.氧指数OI和步长d,F.燃烧特性,G.无焰燃烧情况或包括无焰燃烧时的氧指数,H.度过环境,日期和试验人员,I.声明本试验结果仅供评定在规定条件下材料的燃烧特征,不能用于推断该材料在其他条件下或其他形状下着火的危险性,J.其他需要注明的事项.附录A设备的校正(参考件)A1 气体流速控制的校正流经燃烧筒的气体流速,可用水封鼓式旋转计或其他等效装置进行校验.其准确度为流经燃烧筒流速的±2㎜/S,也可用式(A1)计算:Q VF = 1.27 ×106 ------- ………………….(A1)D2式中:F----流经燃烧筒的气体流速,㎜/SQ V---在23±2℃下流经燃烧筒的气体总流量,L/S;D----燃烧筒内径,㎜。
塑胶阻燃测试标准一、阻燃剂规格本标准所涉及的塑胶阻燃剂应符合以下规格要求:1.符合国家相关法规及标准,无对人体和环境有害的物质。
2.阻燃剂应与塑胶材料相容,不会对塑胶材料的物理和化学性能产生不良影响。
3.阻燃剂应具有高效的阻燃效果,能显著提高塑胶材料的阻燃性能。
二、阻燃测试方法本标准所涉及的塑胶材料阻燃性能测试应按照以下方法进行:1.参照相关国际标准或国家标准,采用垂直燃烧试验方法进行阻燃测试。
2.将待测塑胶材料加工成规定尺寸的试样,放置在垂直燃烧试验装置中,按照规定的条件进行燃烧试验。
3.观察试样的燃烧行为,测量试样的燃烧时间、燃烧距离和炭化高度等指标,评估其阻燃性能。
三、塑胶材料阻燃性能要求根据不同用途和安全要求,本标准将塑胶材料的阻燃性能分为以下三个等级:1.一级阻燃:在垂直燃烧试验中,试样的燃烧时间不超过30秒,燃烧距离不超过150mm,炭化高度不超过70mm。
2.二级阻燃:在垂直燃烧试验中,试样的燃烧时间不超过60秒,燃烧距离不超过300mm,炭化高度不超过150mm。
3.三级阻燃:在垂直燃烧试验中,试样的燃烧时间不超过90秒,燃烧距离不超过300mm,炭化高度不超过200mm。
四、燃烧测试设备本标准所涉及的燃烧测试设备应符合以下要求:1.设备的精度和稳定性应符合相关国际标准或国家标准的要求。
2.设备的操作应简单、方便,能自动记录和显示试验数据。
3.设备的维护和保养应简便易行,保证长期使用的精度和稳定性。
五、测试记录与报告在进行塑胶材料阻燃性能测试时,应详细记录以下信息:1.试样的名称、型号、生产厂家等信息。
2.阻燃剂的名称、型号、添加量等信息。
3.试验条件,包括试验温度、湿度、气氛等。
4.试验结果,包括燃烧时间、燃烧距离、炭化高度等指标。
5.试验人员、日期等信息。
根据以上记录,编写详细的测试报告,对试样的阻燃性能进行评估,并提出相关建议和改进措施。
测试报告应清晰明了,具有可读性和可追溯性。
PMMA(亚加力)1、收缩率0.4%~0.7%,遇火易燃烧,火焰接近无烟,火熄后会冒烟,火焰蓝而带黄,发出香甜水果味,有少许烟雾,火种离后仍会燃烧,停机不需要用其它料进行清洗。
2、室温24小时后,吸水0.3%,如有必要可焗75℃/2~4小时。
用原料啤塑烘干2小时,当加入水口料或天气潮湿2~5月份焗3小时。
3、模温应为60℃,射咀≥5mm,熔胶温度210℃~270℃,如温度260℃时,料停留时间不能超过8分钟。
4、温度设定:后:150~210℃、中间:170~230℃、中:180~250℃、前:180~275℃、咀:180~275℃、模:60~90℃。
5、可用慢速射胶(避免产生高度内应力,宜采用多级注塑或渐进的速度,产品厚宜慢速。
6、螺丝转速配合周期:背压越低越好。
七、ABS(常称超不碎胶)1、收缩率0.4%~0.8%,加20%GF玻纤,后为0.2%~0.4%。
2、底色为象牙色或白色,热熔黏度随温度上升而稳步下降,熔点为175℃。
3、燃烧时会产生黄色带黑烟的火焰,发出类似橡胶的浓烈碱味,一般级别易燃,不能自动熄灭。
4、室温24小时内吸水0.2~0.35%,如有必要可焗80℃/2~4小时。
用原料啤塑烘干2小时,当加入水口料或天气潮湿2~5月份焗4小时。
(注:须严格遵守货物先进先出的管理制度。
)5、模温最好60℃,热流道模具不适用于防火级ABS。
6、尽可能使用慢速回胶,低温机筒为低背压。
7、抗冲击级:需要220~260℃,以250℃为佳。
电镀级:需要250~275℃,以275℃为佳。
抗热级:需要240~280℃,以265~270℃为佳。
防火级:需要200~240℃,以220~225℃为佳。
透明级:需要230~260℃,以245℃为佳。
含玻纤级:需要230~270℃,模温则60~95℃。
8、在265℃下,机筒停留不能超过5~6分钟,280℃时不能超过2~3分钟。
9、ABS料在机筒停留时间过长,炮筒过热会使ABS制品顶出时无问题,但可能会在保存期内产生褐色或茶公条纹,停留时间差异或周期不定会造成制品在贮存期内发生变色。
塑料燃烧性能试验方法介绍(doc 16页)4.1.2 试样夹4.1.2.1 自撑材料的试样夹能固定在燃烧筒轴心位置上,并能垂直夹住试样的构件.4.1.2.2 非自撑材料的试样夹采用图2所示的框架,将试样的两个垂直边同时固定在框架上.图图2 支撑非自撑试样的框架结构4.1.3 流量测量和控制系统能测量进入燃烧筒的气体流量,控制精度在±5%(V/V)之内的流量测理和控制系统,至少2年准一次.设备校正,参见附录A.4.2 气源用GB 3863中所规定的氧和GB 3864中所规定的氮及所需的氧,氮气钢瓶和调节装置.气体使用的压力不低于1Mpa.4.3 点火器由一根金属管制成,尾端有内径为2±1㎜的喷嘴,能插入燃烧筒内点燃试样.通以末混有空气的丙烷,或丁烷,石油液化气,煤气,天然气等可燃气体.点燃后,当喷嘴垂直向下时,火焰的长度为16±4㎜.注:仲裁试验时,须以未混有空气的丙烷作为点燃气体.4.4 排烟系统能排除燃烧产生的烟尘和灰粒,但不能影响燃烧筒中的温度和气体流速.4.5 半时装置具有±0.25S 精度的计时器.. 1. 试样 5.1 取样按产品标准或按GB2828的有关规定取样. 5.2 试样制备按产品标准的有关规定动作或按GB 5471,GB 11997等有关标准,模塑或切割符合尺寸规定.要求的试样. 5.3 试样类型,尺寸和用途表1 ㎜注:不同型式,不同厚度的试样,测试结果不可比 5.4 试样数量每组试样至少15条. 5.5 外观要求试样表面清洁,无影响燃烧行为的缺陷,如:气泡,裂纹,溶胀,飞边,毛刺等.类型型式 长宽厚用途基本尺度极限偏差 基本尺度 极限偏差 基本尺度极限偏差自撑材料I 80-150___10±0.54±0.25 用于模塑材料II 10 ±0.5 用于泡沫材料 III <10.5 — 用于原厚的片材IV70-150 6.5 3 ±0.25 用于电器用模塑料或片材非自撑材料V 140 -552 ≦10.5用于软片或薄膜等5.6 试样的标线对I II III IV型试样,标线划在距点燃端50㎜处,对V型试样,标线划在框架上(见图2所示)或划在距点燃端20㎜和100㎜处.5.7 状态调节与试验状态调节按GB 2918中有关规定进行.试验环境应在GB 2918所规定动作的常温下进行,即环境温度为10~35℃,相对湿度为45%~75%.如有特殊要求,在产品标准中规定.6. 试验程序6.1 开始试验时氧浓度的确定根据经验或试样在空气中点燃的情况,估计开始试验时的氧浓度.如在空气中迅速燃烧,则开始试验时的氧浓度为18%左右;在空气阻力中缓缓燃烧或时断时续,则为21%左右;在空气中离开点火源即灭,则至少为25%.6.2 高速仪器和点燃试样6.2.1 安装试样将试样夹在夹具上,垂直地安装在燃烧筒的中心位置上,保证试样顶端低于燃烧筒顶端至少100㎜,其暴露部分最低处应高于燃烧筒底部配气装置顶端至少100㎜.6.2.2 调节气体控制装置调节气体混合及流量控制装置,使混合气中的氧浓度为 6.1所确定的氧浓度,以10±10㎜/S的速度流经燃烧筒,洗涤燃烧筒至少30S.6.2.3 点燃试样6.2.3.1 方法A,顶端点燃法使火焰的最低可见部分接触试样顶端并覆盖整个顶表面,勿使火焰碰到试样的棱边和侧表面.在确认试样顶端全部着火后,立即移去点火器,开始记时或观察试样烧掉的长度.点燃试样时,火焰作用的时间最长为30S,若在30S内不能点燃,则应增大氧浓度,继续点燃,直至30S内点燃为止.6.2.3.2 方法B 扩散点燃法充分降低和移动点火器,使火焰可见部分施加于试样顶表面,同时施加于垂直侧表面约6㎜长.点燃试样,火焰作用时间最长为30S,每隔5S左右稍移开点火器观察试样,直至垂直侧表面稳定燃烧或可见燃烧部分的前锋到达上标线处,立即移去点火器,开始计时或观察试样燃烧长度.若30S内不能点燃试样,则增大氧浓度,再次点燃,至直30S内点燃为止.方法B也适用于I II III IV 型试样,标线应划在距点燃端10㎜和60㎜处.注:1)点燃试样是指引起试样有焰燃烧,不同点燃方法的试验结果不可比.2)燃烧部分包括任何沿试样表面淌下的燃烧滴落物6.3 燃烧行为的评价试样型式点燃方法评价准则(两者取一)燃烧时间,S 燃烧长度6.3.1 评价准则燃烧行为的评价准则,见表2所示. 表26.3.2 “○”与“×”反应的确定点燃试样后,立即开始计时,观察试样燃烧长度及燃烧行为.若燃烧中止,但在1S 内又自发再燃,则继续观察和计时.如果试样的燃烧时间或燃烧长度均不超过表2的规定,则这次试验记录为“○”反应,并记下燃烧长度或时间.如果二者之一超过表2的规定,朴灭火焰,记录这次试验为“×”反应.还要记下材料厂燃烧特性,例如:熔滴,烟灰,结炭,漂游性燃烧,灼烧,余辉或其他需要记录的特性.如果有无焰燃烧,应根据需要,报告无焰燃烧情况或包括无焰燃烧I II III IV A 法 180燃烧前锋超过上标线 B 法 燃烧前锋超过下标线 VB 法燃烧前锋超过下标线时的氧指数.6.3.3 下次试验准备取出试样,擦净燃烧筒和点火器表面的污物,使燃烧筒的温度回复常温或另一个为常温的燃烧筒,进行下一个试验.如果试样足够长,可以将试样倒过来或剪掉燃烧过的部分再用.但不能用于计算氧浓度.6.4 逐次选择氧浓度采用“少量样品升降法”这一特定的条件,以任意步长做为改变量,按6.2~6.4条进行一组试样的试验.A如果前一条试样的燃烧行为是“×”反应,则降低氧浓度.B如果前一条试样的燃烧行为是“○”反应,则增大氧浓度.6.5 初始氧浓度的确定采用任一合适的步长,重复6.2~6.4直到以以百分数表示的一次氧浓度之差不大于1.0%,且一次是“○”反应,一次是“×”反应为止.将这组氧浓度中得“○”反应的记作初始氧浓度ψ0.注:一张记录本条和下条试验结果的表格于附录B.6.6 氧浓度的改变6.6.1 用初始氧浓度ψ0重复6.2~6.3操作,记录在ψ0时所对应的“×”反应或“○”反应.即为N L系列的第一个值.6.6.2 用混合气浓度的0.2%(V/V)为步长,重复6.2~6.4操作,测得一组氧浓度值及对应的反应.直至得不同于 6.6.1的反应为止,记下这些氧浓度值及其反应.6.6.1和6.6.2测得的结果,即为N L系列.6.6.3 仍以0.2%(V/V)为步长.重复6.2~6.4,再测试四条试样,记下各次的氧浓度及所对应的反应,最后一条试验的氧浓度,用ψF表示.6.6.1~6.6.3试验结果,组成N L系列.7. 结果的计算7.1 氧指数的计算以体积百分数表示的氧指数,按式(1)计算:OI = ψF + Kd (1)式中:OI----氧指数.%ψF--- N L系列最后一个氧浓度,取一位小数,%d ---- 6.6使用和控制的二个氧浓度之差,即步长,取一位小数;K---- 查表3所得的系数.报告OI时,取一位小数,不能修约,为了计算7.3的标准偏差θ,OI应计算到一位小数.1 2 3 4 5 6最后五次试验的反应N L前几次测试的反应如下时的K值○○○○○○○○○○×○○○○×○○○××○○×○×○○×××○×○○-0.55-1.250.37–0.170.02-0.55-1.250.38–0.140.04-0.55-1.250.38–0.140.04-0.55-1.250.38–0.140.04○××××○×××○○××○×○×○××○××○×○×××××○○○××○○×××○×○××○×××××○○×××○×××××○×××××-0.501.170.61-0.30-0.830.830.300.50-0.041.600.89-0.461.240.73-0.27-0.760.940.460.650.191.921.33-0.451.250.76-0.26-0.750.950.500.680.242.001.47-0.451.250.76-0.26-0.750.950.500.680.252.011.50×○××○○○×○××○×○×○○×○○×○×○○○○○×××○○××○○○×○×○○×○○○○○××○○○×○○○○○×○○○○○N L前几次测试的反应如下时的K值最后五次试验的反××××××××××应7.2 K值的确定A.按6.6.1条试验的试样如为“○”反应,则第一个相反的反应是“×”反应,从表3第一栏中找出所对应的反应,并按N L系列的前几个反应,查出所对应的行数,即为所需K值,其符号与表中符号相同.B.按6.6.1试验的试样如为“×”反应,则第一个相反应是“○”反应,从表3第六栏中打出所对应的反应,并按N L系列的前几个反应,查出所对应的行数,即为所需K值,其符号与表中符号相反.7.3 步长d值的较验2 3----- θ< d < ----θ (2)3 2式中:d----7.1中所用的步长.%θ—标准偏差;Σ(ψi-OI)2 1/2θ= [ ---------- ] (3)n -1式中:ψi---N L系列中最后六个试样所对应的氧浓度值,% n--- 计入Σ(ψi-OI)2的氧浓度测定次数.若d满足式(2)的条件或者d=0.2时,d>2/3θ,则OI有效.若d<2/3θ,则增大d,重复6.6操作,直至满足(2)式为止.若d>3/2θ,则减小d,重复6.6操作,直至满足条件为止.一般不应将d减少至小于0.2,除非相应的产品标准有规定.注:对于本标准,n=6,若n<6,则方法失去精密性,若n>6,则需另选统计方法.7.4 结果的精密度对易点燃烧和燃烧稳定的材料,本方法具有表4所示的精确度.表495%置信度近似值实验室内实验室间标准偏差重复性r 再现性R 0.20.5----0.2---1.4注:表4所示的数据,是于1978~1980年间,由16个实验室和12个样品所做的国际实验室间试验所确定的.8. 试验报告试验报告应包括下列内容:A.注明采用本国家标准.B.材料的鉴别特征,名称,牌号,批号,生产厂,出厂日期等,C.试样制备方法,型式,尺寸,状态调节情况,D.试样点燃方式,点燃气体种类.E.氧指数OI和步长d,F.燃烧特性,G.无焰燃烧情况或包括无焰燃烧时的氧指数,H.度过环境,日期和试验人员,I.声明本试验结果仅供评定在规定条件下材料的燃烧特征,不能用于推断该材料在其他条件下或其他形状下着火的危险性,J.其他需要注明的事项.附录A设备的校正(参考件)A1 气体流速控制的校正流经燃烧筒的气体流速,可用水封鼓式旋转计或其他等效装置进行校验.其准确度为流经燃烧筒流速的±2㎜/S,也可用式(A1)计算:Q VF = 1.27 ×106 ------- ………………….(A1)D2式中:F----流经燃烧筒的气体流速,㎜/SQ V---在23±2℃下流经燃烧筒的气体总流量,L/S;D----燃烧筒内径,㎜。
(塑料橡胶材料)塑料燃烧性能试验方法中华人民共和国国家校准塑料燃烧性能试验方法GB/T2406-93氧指数法代替GB2406-80本标准参照采用国际标准ISO4589-1981《塑料—氧指数法测定燃烧性》。
1.主题内容与适用范围本标准规定了在规定的试验条件下,在氧、氮混合气流中,测定刚好维持试样燃烧所需的最低氧浓度(亦称氧指数)的试验方法。
本标准适用于评定均质固体材料,层压材料,泡沫材料,软片和薄膜材料等在规定试验条件下的燃烧性能,其结果不能用于评定受热后呈高收缩率的材料。
2.引用标准GB2828逐批检查计数抽样程序及抽样表。
GB2918塑料试样状态调节和试验的标准环境。
GB3863工业用气态氧。
GB3864工业用气态氮。
GB5471热固性模塑料压塑试样的制备方法。
GB6379测定方法的精密度,通过实验间试验确定标准测试立法和重复性和再现性。
GB9352热塑性塑料压缩试样的制备。
GB11997塑料多用途试样的制备和使用。
3.方法提要将试样垂直固定在燃烧筒中,使氧,氮混合气流由下向上流过,点燃试样顶端,同时记时和观察试样燃烧长度,与所规定的判据相比较。
在不同的氧浓度中试验一组试样,测定塑料刚好维持平稳燃烧时的最低氧浓度,用混合气中氧含量的体积百分数表示。
4.试验设备4.1氧指数仪氧指数仪示意图如图1所示。
图图1氧指数测定仪示意图1.点火器;2.玻璃燃烧筒;3.燃烧着的试样;4.试样夹;5.燃烧筒支架;6.金属网;7.测温装置;8.装有玻璃珠的支座9.基座架;10.气体预混合结点;11.虐待截止阀;12.接头;13.压力表;14.精密压力控制器;15.过滤器;16.针阀;17.气体流量计;18.玻璃燃烧筒;19.限流盖4.1.1燃烧筒最小内径75㎜,高450㎜,顶部出口的内径为40㎜的耐热玻璃管,垂直固定在可通过氧.氮混合气流的基座上.底部用直径为3~5㎜的玻璃珠充填,充填高度为80~100㎜.在玻璃珠的上方装在金属网,以防下落的燃烧碎片阻塞气体入口和配气通路.4.1.2试样夹4.1.2.1自撑材料的试样夹能固定在燃烧筒轴心位置上,并能垂直夹住试样的构件.4.1.2.2非自撑材料的试样夹采用图2所示的框架,将试样的两个垂直边同时固定在框架上.图图2支撑非自撑试样的框架结构4.1.3流量测量和控制系统能测量进入燃烧筒的气体流量,控制精度在±5%(V/V)之内的流量测理和控制系统,至少2年准一次.设备校正,参见附录A.4.2气源用GB3863中所规定的氧和GB3864中所规定的氮及所需的氧,氮气钢瓶和调节装置.气体使用的压力不低于1Mpa.4.3点火器由一根金属管制成,尾端有内径为2±1㎜的喷嘴,能插入燃烧筒内点燃试样.通以末混有空气的丙烷,或丁烷,石油液化气,煤气,天然气等可燃气体.点燃后,当喷嘴垂直向下时,火焰的长度为16±4㎜.注:仲裁试验时,须以未混有空气的丙烷作为点燃气体.4.4排烟系统能排除燃烧产生的烟尘和灰粒,但不能影响燃烧筒中的温度和气体流速.4.5半时装置具有±0.25S精度的计时器..5.试样5.1取样按产品标准或按GB2828的有关规定取样.5.2试样制备按产品标准的有关规定动作或按GB5471,GB11997等有关标准,模塑或切割符合尺寸规定.要求的试样.5.3试样类型,尺寸和用途表1㎜注:不同型式,不同厚度的试样,测试结果不可比5.4试样数量每组试样至少15条.5.5外观要求试样表面清洁,无影响燃烧行为的缺陷,如:气泡,裂纹,溶胀,飞边,毛刺等.5.6试样的标线对IIIIIIIV型试样,标线划在距点燃端50㎜处,对V型试样,标线划在框架上(见图2所示)或划在距点燃端20㎜和100㎜处.5.7状态调节与试验状态调节按GB2918中有关规定进行.试验环境应在GB2918所规定动作的常温下进行,即环境温度为10~35℃,相对湿度为45%~75%.如有特殊要求,在产品标准中规定.6.试验程序6.1开始试验时氧浓度的确定根据经验或试样在空气中点燃的情况,估计开始试验时的氧浓度.如在空气中迅速燃烧,则开始试验时的氧浓度为18%左右;在空气阻力中缓缓燃烧或时断时续,则为21%左右;在空气中离开点火源即灭,则至少为25%.6.2高速仪器和点燃试样6.2.1安装试样将试样夹在夹具上,垂直地安装在燃烧筒的中心位置上,保证试样顶端低于燃烧筒顶端至少100㎜,其暴露部分最低处应高于燃烧筒底部配气装置顶端至少100㎜.6.2.2调节气体控制装置调节气体混合及流量控制装置,使混合气中的氧浓度为6.1所确定的氧浓度,以10±10㎜/S的速度流经燃烧筒,洗涤燃烧筒至少30S.6.2.3点燃试样6.2.3.1方法A,顶端点燃法使火焰的最低可见部分接触试样顶端并覆盖整个顶表面,勿使火焰碰到试样的棱边和侧表面.在确认试样顶端全部着火后,立即移去点火器,开始记时或观察试样烧掉的长度.点燃试样时,火焰作用的时间最长为30S,若在30S内不能点燃,则应增大氧浓度,继续点燃,直至30S内点燃为止.6.2.3.2方法B扩散点燃法充分降低和移动点火器,使火焰可见部分施加于试样顶表面,同时施加于垂直侧表面约6㎜长.点燃试样,火焰作用时间最长为30S,每隔5S左右稍移开点火器观察试样,直至垂直侧表面稳定燃烧或可见燃烧部分的前锋到达上标线处,立即移去点火器,开始计时或观察试样燃烧长度.若30S内不能点燃试样,则增大氧浓度,再次点燃,至直30S内点燃为止.方法B也适用于IIIIIIIV型试样,标线应划在距点燃端10㎜和60㎜处.注:1)点燃试样是指引起试样有焰燃烧,不同点燃方法的试验结果不可比.2)燃烧部分包括任何沿试样表面淌下的燃烧滴落物6.3燃烧行为的评价6.3.1评价准则燃Array烧行为的评价准则,见表2所示.表26.3.2“○”与“×”反应的确定点燃试样后,立即开始计时,观察试样燃烧长度及燃烧行为.若燃烧中止,但在1S内又自发再燃,则继续观察和计时.如果试样的燃烧时间或燃烧长度均不超过表2的规定,则这次试验记录为“○”反应,并记下燃烧长度或时间.如果二者之一超过表2的规定,朴灭火焰,记录这次试验为“×”反应.还要记下材料厂燃烧特性,例如:熔滴,烟灰,结炭,漂游性燃烧,灼烧,余辉或其他需要记录的特性.如果有无焰燃烧,应根据需要,报告无焰燃烧情况或包括无焰燃烧时的氧指数.6.3.3下次试验准备取出试样,擦净燃烧筒和点火器表面的污物,使燃烧筒的温度回复常温或另一个为常温的燃烧筒,进行下一个试验.如果试样足够长,可以将试样倒过来或剪掉燃烧过的部分再用.但不能用于计算氧浓度.6.4逐次选择氧浓度采用“少量样品升降法”这一特定的条件,以任意步长做为改变量,按6.2~6.4条进行一组试样的试验.A如果前一条试样的燃烧行为是“×”反应,则降低氧浓度.B如果前一条试样的燃烧行为是“○”反应,则增大氧浓度.6.5初始氧浓度的确定采用任一合适的步长,重复6.2~6.4直到以以百分数表示的一次氧浓度之差不大于1.0%,且一次是“○”反应,一次是“×”反应为止.将这组氧浓度中得“○”反应的记作初始氧浓度ψ0.注:一张记录本条和下条试验结果的表格于附录B.6.6氧浓度的改变6.6.1用初始氧浓度ψ0重复6.2~6.3操作,记录在ψ0时所对应的“×”反应或“○”反应.即为N L系列的第一个值.6.6.2用混合气浓度的0.2%(V/V)为步长,重复6.2~6.4操作,测得一组氧浓度值及对应的反应.直至得不同于6.6.1的反应为止,记下这些氧浓度值及其反应.6.6.1和6.6.2测得的结果,即为N L系列.6.6.3仍以0.2%(V/V)为步长.重复6.2~6.4,再测试四条试样,记下各次的氧浓度及所对应的反应,最后一条试验的氧浓度,用ψF表示.6.6.1~6.6.3试验结果,组成N L系列.7.结果的计算7.1氧指数的计算以体积百分数表示的氧指数,按式(1)计算:OI=ψF+Kd (1)式中:OI----氧指数.%ψF---N L系列最后一个氧浓度,取一位小数,%d----6.6使用和控制的二个氧浓度之差,即步长,取一位小数;K----查表3所得的系数.报告OI时,取一位小数,不能修约,为了计算7.3的标准偏差θ,OI 应计算到一位小数.7.2K值的确定A.按6.6.1条试验的试样如为“○”反应,则第一个相反的反应是“×”反应,从表3第一栏中找出所对应的反应,并按N L系列的前几个反应,查出所对应的行数,即为所需K值,其符号与表中符号相同.B.按6.6.1试验的试样如为“×”反应,则第一个相反应是“○”反应,从表3第六栏中打出所对应的反应,并按N L系列的前几个反应,查出所对应的行数,即为所需K值,其符号与表中符号相反.7.3步长d值的较验23-----θ<d<----θ (2)32式中:d----7.1中所用的步长.%θ—标准偏差;Σ(ψi-OI)21/2θ=[----------] (3)n-1式中:ψi---N L系列中最后六个试样所对应的氧浓度值,%n---计入Σ(ψi-OI)2的氧浓度测定次数.若d满足式(2)的条件或者d=0.2时,d>2/3θ,则OI有效.若d<2/3θ,则增大d,重复6.6操作,直至满足(2)式为止.若d>3/2θ,则减小d,重复6.6操作,直至满足条件为止.一般不应将d减少至小于0.2,除非相应的产品标准有规定.注:对于本标准,n=6,若n<6,则方法失去精密性,若n>6,则需另选统计方法.7.4结果的精密度对易点燃烧和燃烧稳定的材料,本方法具有表4所示的精确度.表4注:表4所示的数据,是于1978~1980年间,由16个实验室和12个样品所做的国际实验室间试验所确定的.8.试验报告试验报告应包括下列内容:A.注明采用本国家标准.B.材料的鉴别特征,名称,牌号,批号,生产厂,出厂日期等,C.试样制备方法,型式,尺寸,状态调节情况,D.试样点燃方式,点燃气体种类.E.氧指数OI和步长d,F.燃烧特性,G.无焰燃烧情况或包括无焰燃烧时的氧指数,H.度过环境,日期和试验人员,I.声明本试验结果仅供评定在规定条件下材料的燃烧特征,不能用于推断该材料在其他条件下或其他形状下着火的危险性,J.其他需要注明的事项.附录A设备的校正(参考件)A1气体流速控制的校正流经燃烧筒的气体流速,可用水封鼓式旋转计或其他等效装置进行校验.其准确度为流经燃烧筒流速的±2㎜/S,也可用式(A1)计算:Q VF=1.27×106-------………………….(A1)D2式中:F----流经燃烧筒的气体流速,㎜/SQ V---在23±2℃下流经燃烧筒的气体总流量,L/S;D----燃烧筒内径,㎜。
氧指数标准氧指数(Oxygen Index)是衡量可燃物料燃烧性能的重要指标之一。
它定义为能够维持混合气的含氧浓度的最低百分比,从而使物料在给定条件下能够维持自燃。
氧指数的测量方法基于以下的实验过程:通过对给定的试样加热,对其周围环境中的氧含量进行减少,直至无法维持自燃的最低氧浓度。
通常情况下,氧指数值越高,材料的燃烧性能越差,反之亦然。
氧指数的测量对于材料的阻燃性能评估具有重要意义。
许多行业都需要对材料进行氧指数测量来确定其在燃烧过程中释放出的热量和烟雾排放的数量。
以下是一些与氧指数标准相关的参考内容:1. ASTM D2863-2019《Standard Test Method for Measuring the Minimum Oxygen Concentration to Support Candle-Like Combustion of Plastics (Oxygen Index)》- 这个标准由美国材料和试验协会(ASTM)制定,详细描述了测量塑料氧指数的实验方法。
2. ISO 4589-2:2017《Plastics — Determination of burning behaviour by oxygen index — Part 2: Ambient-temperature test》 - 这个标准由国际标准化组织(ISO)制定,针对室温下的材料,明确了测量氧指数的程序和要求。
3. UL 94-2019《Standard for Safety of Flammability of PlasticMaterials for Parts in Devices and Appliances》- 这个标准由美国安全试验实验室(UL)发布,覆盖了塑料材料在设备和电器零部件中的燃烧性能评估。
4. GB/T 2406.2-2009《塑料氧指数法》- 这是中国标准化管理委员会发布的标准,规定了塑料材料氧指数测量的方法和要求。
塑料极限氧指数测定简介塑料的极限氧指数(LOI)定义为在规定的条件下,试样在氮、氧混合气体中,维持平衡燃烧的最低氧浓度(体积百分含量)。
LOI测定是由美国人1966年提出,并在1970年制订了第一个LOI测定标准,即ASTMD2863-1970。
其后许多国家都制定了相关的标准。
如日本的HSK7201-1976、英国的BS2782.1/141-1978、前苏联的TOCT21793-76、国际标准化组织的ISO4589-1984及ISO4589-1981、国际电工委员会的IEC1144-1992、中国的GB2406-80及GB/T2406-93等。
GB/T2406-93参照ISO4589-1984的技术条件,适用于均质固体材料、层压材料、泡沫材料、软片和薄膜材料等。
一、理论基础聚合物的氧指数与其燃烧时的成炭率、比燃烧焓及元素组成等因素有关,可按下述诸术计算:1.按成炭率计算1974年P.W.Wan Krevelen在大量试验基础上,提出了不含卤高聚物LOI与成炭率的下述线性关系:LOI=(17.5+0.4CR)/100式中CR——高聚物加热至85℃时的成炭率(%)高聚物的CR值具有基团加和性,是分子中各基团对成炭率贡献的总和,如下式所示:∑(CFT)i×1200/MCR=λ式中M——高聚物结构单元的摩尔质量(g/mol)CFT——每摩尔结构单元的成炭量与碳的摩尔质量(12g/mol)之比,即每摩尔结构单元的成炭量中所含碳物质的量高聚物中的不同基团的CFT值可在专门的手册中查得。
2.按比燃烧焓计算很多高聚物的燃烧焓、氧化焓及起始分解温度与它们的LOI间存在一定的对应关系,特别是一些高聚物的LOI的倒数与它们的燃烧焓/氧化焓比值之间具有较好的线性关系。
LOI可按下式计算:LOI=-8×103/△gh b=-8×103M/△mH b(1式)式中△gh b——高聚物比燃烧焓(J/g)△mH b——高聚物结构单元的摩尔燃烧焓(J/mol)M——高聚物结构单元的摩尔质量(g/mol)但上式对C/O或C/N物质的量之比小于6的高聚物不适用△mH b可根据完全燃烧产物(CO2和H2O)的生成焓及被燃烧高聚物的生成焓求的,也可根据高聚物完全燃烧需氧量按下式计算。
塑料的燃烧特性试验方法燃烧的难易火焰拿掉是否继续燃烧火焰颜色燃烧后的状态气味成型品的特征种类PF(酚醛树脂)慢慢燃烧多为透明成形品熄灭黄色膨胀破裂,颜色变深碳酸臭味,酚味黑色或褐色UF( 尿素甲醛)难熄灭黄色,尾端青绿膨胀破裂,白化尿素味,甲醛味无色或淡黄色透明体MF(三聚氰胺)难熄灭淡黄色,膨胀破裂,白化尿素味,甲醛味,胺味表面很硬,颜色大多美丽UP(不饱和聚酯—达可龙)易不灭黄色黑烟薇膨胀破裂苯乙烯气味,成形品大多以玻璃纤维补强PMMA易不灭黄色,尾端青绿软化,压克力气味和玻璃一样声音,可弯曲,大多为透明成形品PS易不灭橙黄色黑烟软化,苯乙烯敲打时有金属声音, 多为透明成形品PA多为透明熄灭前端黄色熔融落下特殊味道有弹性,不透明,耐磨PVC难熄灭黄色,尾端青绿软化,氯气味类似者类似橡胶,可调整各种硬度,透明或不透明PP易不灭黄色(蓝色火焰)快速完全烧掉特殊味道(柴油味)乳白色,透明或不透明,表面光泽良好PE易不灭上端黄色,下端青色熔融落下石油气味淡乳白色,大多为透明或不透明,的蜡状固体ABS易不灭黄色黑烟熔融落下橡胶气味,辣味不透明梢具蜡质聚讽易熄灭略白色火焰薇膨胀破裂硫磺味硬且声脆PC稍难黄色黑烟软化特殊味淡黄色, 透明或不透明,耐冲击POM易不灭上端黄色,下端蓝色边滴边燃福而马林气味乳白色不透明,强韧CN极易不灭黄色快速完全烧掉特殊味道透明或不透明CA易不灭暗黄色黑烟快速完全烧掉特殊味道透明或不透明。
极限氧指数测定仪用于阻燃PA系列材料燃烧性能研究尼龙,即聚酰胺(PA),是主链轨上含有酰胺基团(-NH??CO-)的高分子化合物,是重要的工程树脂,位于五大通用工程塑料(PA、PC、POM、PBT/PET、PPO)之首,在日常生活和工业领域的应用十分广泛。
根据聚酰胺单元链接中含碳原子数目不同可分为PA6、PA11、PA12、PA46、PA66、PA610、PA612、PA1010等。
其中PA6、PA66应用最广泛,产量最大。
尼龙具有很高的力学强度、熔点高、耐磨、耐油和一般有机溶剂,耐热性能优良,所以作为一种广泛使用的材料,它大多面临比较苛刻的使用环境,如高湿度、高温度、高电压等。
因此,尼龙的阻燃性能在许多场合成为一个至关重要的因素,特别是在电气用途上。
本文着重研究了以PA为基材的几类阻燃塑料的燃烧性能,为材料的选择使用,该类新材料的开发提供科学依据[1-2]。
测试方法1、氧指数测定[3]参照GB/T2406-93%塑料燃烧性能实验方法氧指数法&,此标准适用于评定均质固体材料、层压材料、泡沫材料、软片和薄膜材料等在规定实验条件下的燃烧性能,其结果不能用于评定材料在实际适用条件下着火的危险性。
气源:用GB3863中所规定的氧和GB3864中所规定的氮及所需的氧、氮气钢瓶和调节装置。
气体使用压力不低于1MPa。
2、水平垂直燃烧测定[3]3、分析方法[4]参照GB/T13464-92%材料热稳定性的热分析测定法&,用于测定材料物理转变或化学转变的热参数和热反应动力学研究。
一、实验材料与仪器设备1.1??实验材料实验材料为阻燃PA系列,试样尺寸规格为:100mm?10mm?10mm(氧指数测定);100mm?13mm?10mm(水平、垂直燃烧测试)。
1.2??仪器设备仪器设备为氧指数测定仪。
二、结果与讨论1、材料的氧指数分析材料燃烧性能分级方法&的标准,OI>32的为难燃材料,2632的材料如PA66-RG30Y-01、PA66-RON-10123C1、PA66-RG101。
氧指数oxygen index简称OI。
是在规定条件下,试样在氧、氮混合气流中,维持平稳燃烧所需的最低氧气浓度,以氧所占体积百分数表示。
氧指数高表示材料不易燃烧,氧指数低表示材料容易燃烧,一般认为氧指数<22属于易燃材料,氧指数在22~27之间属可燃材料,氧指数>27属难燃材料。
是评价塑料及其他高分子材料相对燃烧性的一种表示方法,以此判断材料在空气中与火焰接触时燃烧的难易程度非常有效,因此受到世界各国的重视。
中国已颁布的相应的氧指数法的国家标准有GB 2406-80(塑料)和GB 5454-85(纺织物)。
1、材料的阻燃特性一般用氧指数表示,氧指数是指一定尺寸的材料(试片)装入试验装置中,在规定条件下,通入氧与氮的混合气体,将试片用点火器点燃,测定保持如蜡状持续燃烧所必须的最低氧浓度(以百分数来表示)所谓氧指数是指试样在N2、O2的混合气体中维持继续燃烧所需要的最低氧浓度.氧指数越大,材料的阻燃性能越好.未添加阻燃剂前,测得硅橡胶体系的氧指数是24氧指数试验法(GB2406-80)--阻燃性能实验方法之一氧指数是指在规定的条件下试样在氧,氮混合气流中,维持平稳燃烧所需的最低氧浓度,以氧所占的体积百分数来表示。
该方法比较简单,数字重现性较好,具有以数字表现材料燃烧性能的特点,所以国外普遍采用,(例如美国的氧指数试验标准为 ANST/ASTM D2863-1977) 。
该方法不但适用于具有自支撑型材料,而且对薄膜,泡沫塑料等也适用。
(1)试验装置氧指数仪包括燃烧筒,试样夹,流量控制系统及点火器。
燃烧筒为一套插在底座上,内径75-80mm,高450mm的耐热玻璃管,基座内填有直径3-5mm的玻璃珠,填充高度100mm,上放一金属网,用于遮挡燃烧滴落物。
试样夹为金属弹簧片,用于夹住自撑型试件。
对于薄膜材料,应配以140mm×38mm的U型试验夹。
流量控制系统由压力表,稳压阀,调节阀转子流量计及管路组成。
阻燃氧指数检测阻燃氧指数检测是一种用于评估材料的阻燃性能的方法。
阻燃氧指数是指材料在氧气浓度为21%的环境中维持燃烧的最低浓度。
阻燃氧指数越高,表示材料的阻燃性能越好。
阻燃氧指数检测是通过实验室方法来进行的。
首先,需要制备一定尺寸和形状的试样。
常用的试样形状包括条状、片状或圆柱状。
然后,将试样置于一个垂直的燃烧腔室中。
接下来,在腔室中控制氧气浓度为21%,并在试样的底部点燃一小段火焰。
然后观察火焰是否能够自行传播,并记录下试样的长度。
通过一系列试验,可以确定阻燃氧指数。
阻燃氧指数检测的结果可以用于评估材料的阻燃性能。
一般来说,阻燃氧指数大于30的材料被认为具有良好的阻燃性能,能够在空气中维持燃烧的最低浓度较高。
而阻燃氧指数小于21的材料则表示其无法在空气中维持燃烧。
阻燃氧指数检测在材料科学和工程领域具有重要的应用价值。
首先,它可以帮助人们评估不同材料的阻燃性能,从而选择合适的材料用于各种应用场景。
例如,在建筑行业中,需要使用具有良好阻燃性能的材料来提高建筑物的安全性。
其次,阻燃氧指数检测也可以用于研究新型阻燃材料的开发。
通过对不同材料的阻燃性能进行评估,可以为新材料的设计和开发提供指导。
阻燃氧指数检测方法的准确性和可靠性对于评估材料的阻燃性能至关重要。
为了获得可靠的结果,需要严格控制实验条件,并重复多次试验以提高结果的可靠性。
此外,还需要注意实验过程中的安全问题,避免发生火灾等意外情况。
在进行阻燃氧指数检测时,还需要注意一些影响结果准确性的因素。
例如,试样的形状和尺寸对结果可能产生影响。
不同形状和尺寸的试样可能具有不同的燃烧特性。
此外,材料的密度、含气量和化学成分也可能对阻燃性能产生影响。
因此,在进行阻燃氧指数检测时,需要综合考虑这些因素,并制定相应的试验方案。
阻燃氧指数检测是一种评估材料阻燃性能的重要方法。
通过对材料在氧气浓度为21%的环境中维持燃烧的最低浓度进行测试,可以评估材料的阻燃性能。