吴晓求:2015中国股市危机的6大成因(警示与反思)
- 格式:docx
- 大小:32.44 KB
- 文档页数:22
2015年中国股市灾难的分析与思考作者:周星妤来源:《财经界·学术版》2016年第04期摘要:本文立足于对2015年中国股市的研究,分析了2015年中国股灾形成的原因,并在此基础之上,阐述了几点应对措施,营造稳定有序的股票市场。
关键词:中国股市灾难原因思考2016年1月16日,中国证监会召开2016年全国证券期货监管工作会议。
在会上,证监会主席肖钢说到:“这次股市异常波动充分反映了我国股市不成熟,不成熟的交易者、不完备的交易制度、不完善的市场体系、不适应的监管制度。
一系列的“不”,让2015年的中国股市异常波动,犹如“灾难”一般盘旋在中国股市的上空。
回顾2015年的中国股市,跌宕起伏,一次次的灾难降临,让中国的股市风雨交加。
从“疯牛”到“股灾”的演绎,2015年的中国股市到底怎么了?从2015年年初起,2015年股市延续了2014年下半年大幅上涨的良好势头,股价一路上涨,达至5100多点。
而进入6月份,股市瞬息万变,在短短的一个月期间,股市出现断崖式下降,下降至3300多点。
下降幅度之大、之快在中国股市从未出现。
面对这一情况,无论是国家层面,还是政府相关部门,都相应出台了救市措施,在一段时间,股市基本稳定在4000点左右。
但是,股市的波动并未由此而平息,股市的异常波动仍扑朔迷离,股市异常跌停、涨停的情况时有发生。
在2016年的第一个交易日,熔断机制的实施,让中国股市在2015年余波未平的状态下,迎来了2016年的当头一棒。
处于困境中的股市,深受2015股灾侵袭的中国股市,实难承受“熔断机制”,于2016年1月8日暂停。
因此,2015年的中国股灾已成定局,2016年的中国股市让人拭目以待。
对于2015年中国股市灾害,有些人认为:“股价快速的大幅度下降,是股指期货做空机制所致。
”但细而分析,这一看法显然很肤浅,并未抓住问题的关键。
这是因为,纵观世界资本市场的发展,股指期货一直伴随着资本市场,做空机制并非股市剧烈波动的重要诱因,且在一定层面上,对于股市的相对稳定起到一定的作用。
2015年中国股灾的成因及影响对策分析作者:滕译阳来源:《中国集体经济》2017年第36期摘要:2015年中国资本市场发生剧烈波动,上证指数出现断崖式下跌,股票市场多次出现千股跌停,多股停牌现象,引起各界关注和极度担忧。
导致此次股灾发生的主要原因是制度存在缺陷及被动去杠杆而引发。
文章回顾了此次股灾发生的原因和对实体经济的影响,以及对消费、投资和金融体系造成的不利影响,然后针对原因提出建议,如深化金融改革,稳定市场预期,严控金融杠杆,进一步加强建立健全符合我国资本市场健康发展的监管体系。
关键词:股灾;配资;去杠杆;反思;建议一、股灾阶段性回顾2015年6月至2016年1月,中国股市发生了异常剧烈的动荡。
(一)股灾1.0回顾自2015年6月12日上证综指达到最高点跌落到7月9日第一阶段的最低点为止,这段时期被定义为股灾1.0版。
此时市场进入了第一个暴跌阶段,仅仅18个交易日,上证综指就从峰值5178.19点跌到了3373.54点,其实相比历次大的股灾,跌幅倒不算大,但下跌速度之快的确是创下历史新高。
(二)股灾2.0回顾从2015年8月18日到8月26日这期间被称为股灾的2.0版。
在这期间上证综指跌幅达29%,创业板指跌幅达32%。
个股更是遭遇了一场浩劫,最多时有2186只个股跌停,几乎全军覆没。
(三)股灾3.0回顾经过两次阶段性股灾后,各种救市措施开始生效,大盘也一度回升至3600点以上。
但熔断机制的实行又引发了新的踩踏出逃,升级到股灾3.0版。
从2016年1月4日大盘大跌,到2016年1月27日上证指数创下历史新低,这一时期上证指数由3538.69点下跌至2638.30点,跌幅达25.44%。
仅在2016年1月4日至7日4个交易日中,市值蒸发超过8万亿,教训惨痛。
本次股灾呈现出如下特点:1.在2015年6月12日7月9日到期间,深沪两市总市值约蒸发19.45万亿。
2.股灾期间“千股跌停”现象频现,市场的大面积跌停将会导致市场流动性危机。
2015年年中股灾历史回顾及原因2014年7月以来的这波牛市又称改革牛,杠杆牛,融资余额不断攀升,场外配资、伞形信托异常活跃。
五月底开始,为防范杠杆牛可能带来的更大的金融风险,证监会开始着手清查场外配资,给疯牛去杠杆,并在六月份连续发行大盘股中国核电和国泰君安,导致市场流动性进一步紧张,引发场内资金踩踏。
中国股市第一次经历杠杆牛市,突如其来的去杠杆让股市由疯牛转为快熊,由最高点5178点跌至最低点3373点,18天时间下跌了1805点,极端跌幅35%,酿成了股灾惨剧。
下跌过程中,在央行降准降息,证监会宣布暂停IPO,要求股东高管在未来六个月只增持不减持,以及银行体系通过向证金公司注资向股市注入流动性等一系列政策呵护下,股市最终停住下跌脚步,步入漫长的震荡修复期。
今年以来证监会清查场外配资的消息不绝于耳,从年初开始,直到5月底才动了真格。
当然清查场外配资涉及很多问题,不简单是证监会的问题,还涉及银监会,因为证监会对场外配资数据并不掌握,而此次伞形信托、场外配资多涉及银行理财资金,所以最终在银监会的配合下,去杠杆运动才算拉开帷幕,但超出各方预期的是,由于去杠杆过程中配资账户连环爆仓,导致中国股市历史上一场最惨烈的股灾。
股灾回顾及成因五月底,证监会开始清查场外配资。
要求证券公司全面自查参与场外配资的相关业务,其中包括恒生HOMS系统为场外配资提供服务,并停止HOMS系统向场外配资提供数据端口服务。
去杠杆运动由此展开。
杠杆融资有以下几种形式:分别为两融业务,收益互换业务,伞形信托和单一信托及民间配资。
根据申万宏源证券在股灾后的统计和预测:两融余额峰值出现在6月18日,为2.27万亿;收益互换业务总规模约为5000亿;伞形信托和单一信托总量优先级资金峰值约为1.1万亿左右;民间配资约4000-6000亿。
为场外配资提供接口的平台,包括恒生电子、上海铭创和同花顺。
根据6月30日中国证券业协会公布的调研数据,三大系统接入的客户资产规模合计近5000亿元,其中HOMS 系统约4400亿元,上海铭创约360亿元,同花顺约60亿元。
2015年股灾的基本情况:从2014年11月份开始,我国股市迎来了“大爆发”,在持续期间内,股市迎来了一波又一波的高潮,然而今年下半开始,这种趋势急转而下,最终形成了“股灾”。
截止2015年7月2日,A股这波下跌,跌幅超过50%的股票有450只,除去停牌的股票,占比19.23%;跌幅超过40%的股票有1511只,占比64.6%;跌幅超过30%的股票有1932只,占比82.6%。
在近一个月的时间里,沪指连续下挫近1500点,给市场和投资者以重重一击。
这是一波群体性灾难,惨烈的下跌让市场几乎到了风声鹤唳,草木皆兵的程度。
2015年中国“股灾”形成的原因分析:造成本次股灾的原因是多方面的,既有政治因素、又有经济因素,具体来看,总结如下:(一)客观原因1、经济运行规律(1)技术分析层面如下图所示,是截止到今年8月27日,上证指数的K线图,图形的形状与著名的艾略特波段理论十分吻合。
图中,第5浪代表了今年大牛市的过程,当股市达到一定高度后,必然会开始下跌,且下跌的幅度要和之前的涨幅大致相当,这就是图中的a浪,也就是6月份股市的第一次暴跌。
然而由于一些特殊原因,导致这次下跌超出了本来的下跌幅度,从而形成了“股灾”。
理论来讲,股市的这次下跌属于正常现象,然而由于某些原因,它却超出了正常范围,这就需要引起政府的高度重视,要采取积极的措施,以控制股票的超跌幅度,使经济恢复正常的运行规律。
(2015年2月----8月上证指数K线图)(2)中国经济的走势在2014年以来的“房地产化”经济持续低迷的情况下,中国经济增长下行压力越来越大,政府不得不通过倾向性的政策推动中国股市的繁荣来摆脱当时经济的困境。
但是如果股市暴跌,其作用是反方向的,这种反向的作用会使得股市大幅震荡,甚至对我国的实体经济产生相当大的影响,而这也正是这次“股灾”形成的原因之一。
2、环境因素(1)中国股市的过度杠杆化无论对于外资还是内资来说,抓住机会做空市场,以获得超额的利润,是投资者的“本职工作”。
2015年中国“股灾”原因分析及反思作者:王一先来源:《中国市场》2017年第07期[摘要]从2015年6月起,中国股市爆发危机,给中国金融市场带来巨大冲击。
文章重点分析了“股灾”前高企的“杠杆率”与股市崩盘的内在联系,并着眼于马克思主义新市场理论,剖析此次“股灾”发生的原因。
研究2015年中国“股灾”爆发原因对于稳定股票市场、维护国家经济金融安全和社会安定具有重要的现实意义。
[关键词]“股灾”;“杠杆率”;市场失灵[DOI]1013939/jcnkizgsc2017070972014年下半年,中国股市步入了增长“快车道”。
2015年上半年,股市延续了2014年的良好势头,股价一路攀升,到6月12日,上证综指达到了七年以来的最高位——5178点。
然而,从六月下旬开始,股市风云突变。
从6月15日到7月8日,上证股指从5166点下跌至3507点。
在经历了短暂反弹后,股市自7月24日起迎来第二轮下跌。
到8月26日,股指由4124点下跌至2927点。
在此次“股灾”中,股指在53个交易日里下跌超45%,对个体投资者及金融市场造成了灾难性影响。
此次“股灾”不仅冲击了中国金融市场,也导致了全球金融市场震动,引发了各国广泛关注与担忧。
8月24日,中国股市几乎全线跌停,引发美欧等多处交易市场触发熔断机制,当日世界各主要股指中,超过6成跌幅逾4%。
毫不夸张地说,在经济全球化的大背景下,中国“股灾”的影响已经超越国界,成为危及全球金融稳定的因素。
因此,剖析此次“股灾”发生的原因、反思中国金融市场不稳定因素,对于维护国家经济金融安全、促进国内国际股票市场良性发展具有重要的现实意义。
1 文献综述(1)金融杠杆内涵及范围。
“杠杆”是内涵广泛的经济学名词,简单而言,使用“杠杆”是一种在本金有限的情况下,通过借贷等方式获得更多资金进行投资,以获得更高回报的方式。
使用“杠杆”可以以固定比例放大投资结果。
当投资盈利时,使用杠杆的投资者会获得更高回报;一旦投资发生亏损,“杠杆”会给投资者带来巨大损失。
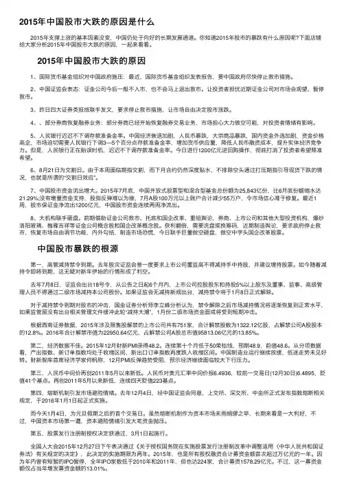
2015年中国股市⼤跌的原因是什么 2015年⽀撑上涨的基本因素没变,中国仍处于向好的长期发展通道。
你知道2015年股市的暴跌有什么原因呢?下⾯店铺给⼤家分析2015年中国股市⼤跌的原因,⼀起来看看。
2015年中国股市⼤跌的原因 1、国际货币基⾦组织对中国政府施压:最近,国际货币基⾦组织发表报告,要中国政府尽快停⽌救市措施。
2、中国证监会表态:证⾦公司今后⼀般不⼊市,也不会马上退出救市。
让投资者担忧近期证⾦公司对市场会观望、暂停救市。
3、昨⽇四⼤证券类报纸联⼿发⽂,要求停⽌救市措施,让市场⾃由决定股市涨跌。
4、、部分券商恢复融券业务:部分券商已经开始恢复融券交易业务,市场担⼼⼤⼒做空可能,对投资者情绪有影响。
5、⼈民银⾏迟迟不下调存款准备⾦率。
中国经济衰退加剧,⼈民币暴跌,⼤宗商品暴跌,国内资⾦外逃加剧,资⾦价格⾼企,市场迫切需要⼈民银⾏下调3—5个百分点存款准备⾦率,增加货币供应量,降低⼈民币融资成本,提升实体经济竞争⼒。
但是,⼈民银⾏正在贻误时机,迟迟不下调存款准备⾦率。
今⽇进⾏1200亿元逆回购操作,彻底打消了投资者希望降准希望。
6、8⽉21⽇为交割⽇。
由于本周⾯临期指交割,⽽下⽉合约仍然深度贴⽔,不排除空头通过打压期指引导现货下跌的情况,也就是所谓的“交割⽇效应”。
7、中国股市资⾦流出增⼤。
2015年7⽉底,中国开放式股票型和混合型基⾦总份额为25,843亿份,⽐6⽉底份额缩⽔达21.29%;没有增量资⾦⽀持,股指反弹难以为继,7⽉A股100万元以上账户合计减少55万户,令市场信⼼难于修复。
最近1周,股市保证⾦净流出1200亿元,中国股市资⾦连续两周净流出。
8、⼤机构联⼿砸盘。
前期借助证⾦公司救市、托底和国企改⾰、重组舆论,券商、上市公司和其他⼤型投资机构,爆炒洛阳玻璃、梅雁吉祥等证⾦公司概念股和国企改⾰概念股。
获利翻倍,需要洗盘或换筹码,近期制造舆论,要求政府停⽌救市,恢复市场⾃由调节功能,内外勾结,制造市场恐慌,今⽇联⼿巨量做空砸盘,做空中字头国企改⾰股票。
2015年股市大跌的原因2015年的股市大跌是不少人的噩梦,那么大家知道2015年股市大跌的原因是什么吗?下面是店铺精心为你整理的2015年股市大跌的原因,一起来看看。
2015年股市大跌的原因一是前期涨幅太大,获利盘肯定要出来;二是不少个股出现市盈率几百倍甚至几千倍,股价与价值严重背离;三是6月18日是股指期货交割日,也是一个做空的日子。
在临近这个时间窗口,做空主力会不遗余力的大肆做空。
四是境外机构早已经在寻找机会做空中国股市,他们这次却找到了一个很好的机会,就是大量IPO发行和6月18日股指期货交割日交汇在一块,可谓是千载难逢的良机。
五是监管部门的失察。
应该说,监管部门的本意是好的,试图抑制“疯牛”,使其成为“慢牛”。
2015年股市大跌的对策购物之前列好所需物品清单工薪族在购物方面要理性,理财师认为最有效的办法就是去超市购物前列好所需物品清单,看看家里究竟缺什么,并做好预算只带少量的钱,采取这种措施不仅结账时能方便、省时,更重要是能防止冲动消费。
必须坚持每天记账每次购物后,记得保留购物清单,便于回来记账。
记账,可能对于一些工薪族来说是件麻烦事,但却是非常实用的一个非常有效的理财手段,不仅清楚自己钱的来去,每一项目花费的多少,还能适当有助于你控制消费。
这也是理财师经常给工薪族,尤其是月光族投资理财建议时提到最有效的理财方法。
利用闲置资金来增值如今物价上涨,工资族仅凭工资来源作为收入,攒的钱是屈指可数。
而且目前通货膨胀严重,钱存银行会贬值,所以利用闲置资金来增值很重要,你的财富会像滚雪球一般,越滚越多。
但考虑到工资族收入单一,所以理财师建议工薪族理财应稳健为主,可以选择货币市场基金和互联网“宝宝”类理财产品,年化收益率在4%左右;固定收益类产品,年化收益率在10%起,这些投资方式都比较适合工薪族理财攒钱。
谋求第二份收入此外,工薪族在做好本职工作之余,可以根据自己的优点和专长谋求第二份收入,比如你英语不错,可以兼职翻译或给孩子培训英语;或者你可以考证,比如药剂师证,租给某药店,一年也能赚的不少收入。
吴晓求:2015中国股市危机的6大成因〔警示与反思)20年的历史虽然短暂,但是也是一个代人的历史。
对于一个人或者一个团队来说,甚至是一个漫长的历史。
因为20年来,要坚持在每年的这个时候举办这个论坛,每年都要根据当年的国家经济开展情况做一个研究报告。
虽然辛苦,但是非常快乐的。
岁月如梭,中国的开展也日新月异。
在经济开展方面,我们走过了一些弯路,尤其是近一年,股市的大起大落,引起了人们对中国经济开展信心的动摇。
所以今天,根据我对股市危机的研究,从其逻辑结构等方面为大家进展多因素分析,并提出一些政策方面的建议。
关于大国金融的设想,是我们今年主要研究的重大课题。
当然这并不是在做论坛之初的想法,但是慢慢地发现,中国需要这样一个开展方向。
这个想法在2005年成形,到了2006年开场明确,我们把它叫做中国的大国金融开展战略。
尽管有这样一个理想,一切还得从经济问题着手,所以我们始终关注中国资本市场在金融改革过程中遇到的复杂问题,这些问题可能会影响到中国大国金融战略的实施。
所以,今年我们认为,还是要着重研究金融危机。
尤其是2016年,中国股票市场出现了一次严重的危机,根据学界的标准,在10个交易日连续累计下跌超过20%,一般认为这个市场出现了危机,这是一般的学术概念和标准。
而我们的这次危机,以上证指数为例,有两个时间段在10个交易日连续下跌超过20%,分别从5170点附近跌至4000点左右,和从4000点左右跌至2800点。
虽然以前也有过大幅度的下跌,但是因为以前股市的市场化不明显,并且也没有到达这么严重的程度,并不算是真正的危机,所以说,这是自1990年股市建立以来一次真正意义上的市场危机。
在这次危机以后,我们引入了很多制度、方法,所以说这也是第一次市场化的危机。
中国的资本市场全面开放的时间非常短,样本不是特别充分,缺乏特别典型例证。
要通过这样一个案例得出未来中国资本市场开展的改革方案和设想,我想还是有所欠缺,得出的结论不具有代表性。
2015年中国股灾的原因分析与建议作者:朱锦添廖涛韬来源:《大经贸》2017年第05期【摘要】 2015年6月至8月中国资本市场发生了异常波动,中国股市经过两轮断崖式下跌,上证指数在短短的53个交易日内从5178.19点跌至2850.71点,跌幅超45%。
本次股灾在国内外引起震动,对我国的社会稳定和经济平稳运行产生许多不利影响。
本文从本次股灾的基本概况开始,接着对股灾发生的原因进行分析,然后对政府的救市措施进行提炼分析,最后针对本次股灾的发生提出一些建议。
希望可以帮助广大投资者更好的认识本次股灾的成因,增强风险意识;同时也为有关股灾的研究提供一定的参考,促进我国资本市场的健康发展。
【关键词】股灾成因救市措施建议2015年6月15日至7月8日期间,沪指和创业板指在第一轮下跌中最大跌幅分别达34. 9%、42. 9%,而股价跌幅超30%和50%的上市公司分别有2139家和1390家,占沪深两市上市公司总数的77%和50%,其跌速之快、跌幅之深历史罕见。
2015年8月18日至8月26日期间,沪指在第二轮下跌中从4006点下跌至2850点,跌幅达29%;创业板指则从2721点下跌至1843点,跌幅达32%。
经过两轮下跌,许多个股被拦腰斩断,股市中频现千股跌停的奇观,上市公司大量停牌,市场投资热情降到冰点。
一、本次股灾的特点(一)股市暴跌,市值迅速蒸发随着股市的暴跌,市值迅速蒸发。
从本轮牛市的最高点 5178 点(2015 年 6 月 12 日)到最低点 2850点(2015 年 8 月 26 日)计算,沪深两市总市值蒸发了约 33 万亿元。
(二)股灾期间多次出现“千股跌停”的奇观由于中国股市实施正负10%的涨跌停板制度,因此当股灾发生时市场个股出现大规模跌停,市场流动性缺乏。
股灾期间千股跌停频繁,千股以上跌停日多达 11 天,甚至在一些交易日出现了个股全线跌停的奇观。
(三)许多上市公司选择停牌来规避风险,股市中出现“停牌潮”截止至2015 年 7 月上旬,许多上市公司的股价被腰斩。
东华大学毕业论文论文题目2015年中国股灾的成因分析和对策思考学院旭日工商管理学院系别金融系专业金融学班级金融1205学号*********姓名范克俊指导老师李勇二零一六年三月至六月2015年中国股灾的成因分析和对策思考摘要2015年夏季中国的资本市场发生了异常波动,上证指数在短短的两个月时间内从5178.19点跌落至2850.71,期间A股市场上多次出现千股跌停的惨况,其中超过60%的中小盘股票被无情“腰斩”,中国资本市场上一时人心惶惶,草木皆兵,那么到底是什么原因导致A股出现这“过山车”似的行情?社会各界议论纷纷。
为此本文以2015年中国股灾为主要的研究对象,运用学术理论和数据分析推理的研究方式展开这一论题,希望能为广大投资者还原本轮股灾出现的本质原因,最终促进投资者投资观念的转变与升级。
本文首先对股灾的概念和本轮股灾的形成过程做了一个简单的介绍,第二部分是本文的核心部分,本文将以证券投资分析中技术分析和基本面分析两种不同的方法对本轮股灾的成因做一个形象的分析,其中前者引用了著名的艾略特波段理论和股指期货中期现套利理论进行分析推理;后者将会从全球经济的基本面出发,具体到我国经济基本面。
我们站在投资者和政府两个不同的立场上,从投资者新开户数和政府利率两方面数据出发进行探究,模拟暴跌出现之前我国资本市场上不断膨胀的“泡沫”,为之后的成因分析做好铺垫。
为本轮暴跌的出现做出一个合理的解释。
第三部分是对股灾出现之后我国金融监管机构提出的一系列救市措施的概述和评价。
期间我们将选取其中比较具有代表性的政策进行研讨,在对其经验总结的基础上为我国下一步资本市场的改革寻找出路和借鉴。
本文的最后是对本轮股灾的反思。
和第一部分的思路一样,我们还是站在投资者和监管机构两个方面进行反思。
这是一个循序渐进的过程,只有不断的改革,中国的资本市场才能持续的稳定与繁荣。
关键词:股灾;流动性泛滥;波段理论;杠杆资金;理性投资The Cause Analysis and Countermeasures of China'sstock market crash in 2015AbstractIn the summer of 2015,Abnormal fluctuations in China's capital market has undergone.The Shanghai Composite Index in just two months fell from 5178.19 points to 2850.71 points.A-share market hit bottom during the multiple occurrences of a thousand plight, of which more than 60% of small-cap stocks fell more than half. China's capital market momentary panic, then in the end what caused the A-shares this "roller coaster" like market? The community talked a lot. So the main research object of this paper is the 2015 stock market crash in China , using academic research methods and data analysis reasoning expand this topic, hoping to restore the essential reason for the majority of investors in the current round of stock market crash occurred, and ultimately promote the concept of investors transformation and upgrading.The article is divided into four sections, on the logical structure as the core cause analysis, theoretical analysis and research linked together to achieve the purpose of the study.The first part describes the process of the formation of the stock market crash, that is, before the stock market crash occurred on the specific situation of China's capital market. Reasons for which we stand on the position of the Government and investors, new investors and national accounts data from both interest rates starting to explore, simulate crash occurred before China's capital market, expanding the "bubble" for later pave the way.The second part is the core of this article, this article will focus on technical analysis and fundamental analysis are two different methods for analysis of causes of the current round of stock market crash, where the former refers to Eliot's famous band theory and stock index futures arbitrage deadline analyze reasoning; the latter will be departing from the fundamentals of the global economy, specifically to our country's economic fundamentals, the current round of the crash appeared to make a reasonable explanation.The third part is a series of rescue measures after the stock market crash of financial regulators appear presented an overview and evaluation. During which we will select one policy more representative to discuss, in its lessons learned on the basis of the next step for the reform of China's capital market find a way out and learn.Finally, this paper is a reflection of the current round of stock market crash. And ideas of the first part, we still stand both investors and regulators to rethink. The former investment philosophy much needed change, the latter's ruling needs to be improved, which is a gradual process, the only constant reform, China's capital market, in order to continued stability and prosperity.Keywords: stock market crash; the flood of liquidity; band theory; leveraged funds; rational investment目录第1章引言 (8)第2章2015中国股灾概述 (10)2.1 股灾概述 (10)2.1.1 股灾的特点 (10)2.1.2 引发股灾的一般原因 (10)2.1.3 中国历史上发生的两次股灾 (10)2.1.4 国内外研究概况 (11)2.2 2015年中国股灾记录 (12)第3章2015年中国股灾形成的原因分析 (13)3.1 技术层面:艾略特波段理论、期现套利理论 (13)3.2 基本面分析:虚实经济发展不协调 (19)3.2.1 投资者角度:股市上涨与新开户数的正向反馈 (20)3.2.2 政府角度:持续宽松货币政策下的“筹码”支持 (22)3.2.2.1 模型的建立 (23)3.2.2.2 数据的平稳性检验 (23)3.2.2.3 格兰杰检验 (24)4.2.2.4 实证分析结论 (25)4.2.2.5 实证分析结论的应用 (25)第4章关于政府救市的讨论 (27)4.1 政府救市措施概述 (27)4.2 政府救市手段评价 (28)4.2.1救市的必要性:反应过度 (28)第5章2015年中国股灾过后的反思 (31)结语32参考文献 (33)第1章引言自2014年6月起,A股一改常态,在券商板块的带领下一路上扬,期间权重板块轮番上阵,实现了有效的突破,指数节节日上,在此期间有人看多亦有人看空,但是A股却似乎不顾世人的眼光, 2015年6月12日达到最高点5178.19点,但此后一个月内三次暴跌,6月份A股收4277.22点,一个月期间暴跌900点;在接下来的两个月里,A股走势连绵日下,8月底跌破3000点,期间触底2850.71点。
2015中国股市危机的6大成因(警示与反思)2015年,中国爆发了自1990年股市建立以来最严重的危机。
对此,我们做了非常多的研究。
这是一个很典型的案例,对未来中国资本市场的发展有很好的借鉴意义。
只有通过研究,我们才能知道,未来应该采取什么措施来应对这样大规模的股市危机。
中国股市危机的过程与全球历次市场危机一样,中国这场股市危机也经历了快速上涨、断崖式下跌、政府救市、市场趋稳四个阶段。
从时间跨度、波动幅度和后续影响看,它与1987年美国的“黑色星期一”有一定的相似性。
2014年7月份以后,特别是10月份以后,市场出现了三次大幅度上涨,从2014年11月到2015年6月中旬,不到七个月的时间,上证指数从2450点上涨到了5166点,累计上涨超过一倍,达到了110.9%。
无论从上涨速度、幅度还是交易量、换手率、市盈率上看,市场显然出现了极其严重的泡沫,危机已在眼前,崩盘随时出现。
到了2015年6月15日,上证指数从开盘时的5174点一路狂泻,到8月26日达到最低2850点,下跌了45%,中小板和创业板分别下跌44.6%和51.8%。
包括这次触发了熔断机制的下跌,已经是第三次。
在累计经过了三次大幅度上涨和三次大幅度下跌之后,股指最终回到起点。
那么,按照学术界对市场危机下跌幅度的定义,一方面它在十个交易日的跌幅大大超过20%,而且是连续两次,这两个下跌超过20%的易日相距非常近,可以断定为爆发了市场危机。
中国股市危机的6大成因既然是危机就要分析它的成因,概括来讲有:1、市场对中国经济改革和增长模式转型的短期预期过高,长期预期不足,从而造成急功近利、短期炒作、快速推高价格、迅速套利离场的市场状态虽然我们中国的经济改革转型具备很大的勇气,包括一带一路、互联网+、新兴产业崛起、经济发展新多极圈等很多新的战略、新的理念都非常正确。
经济改革和转型启动,经济增长模式处于调整之中,但是这是我们国家长期的战略。
而市场却对这些改革红利和“新因素”的作用过度解读,夸大并突出了短期效应,忽视了长期的战略价值,把经济转型的一些长期因素偷换成短期的炒作概念,从而使缓慢上涨的市场快步变成泡沫化的市场,具有长期成长基础的市场被快速透支。
2015年股灾的基本情况:从2014年11月份开始,我国股市迎来了“大爆发”,在持续期间内,股市迎来了一波又一波的高潮,然而今年下半开始,这种趋势急转而下,最终形成了“股灾”。
截止2015年7月2日,A股这波下跌,跌幅超过50%的股票有450只,除去停牌的股票,占比19.23%;跌幅超过40%的股票有1511只,占比64.6%;跌幅超过30%的股票有1932只,占比82.6%。
在近一个月的时间里,沪指连续下挫近1500点,给市场和投资者以重重一击。
这是一波群体性灾难,惨烈的下跌让市场几乎到了风声鹤唳,草木皆兵的程度。
2015年中国“股灾”形成的原因分析:造成本次股灾的原因是多方面的,既有政治因素、又有经济因素,具体来看,总结如下:(一)客观原因1、经济运行规律(1)技术分析层面如下图所示,是截止到今年8月27日,上证指数的K线图,图形的形状与著名的艾略特波段理论十分吻合。
图中,第5浪代表了今年大牛市的过程,当股市达到一定高度后,必然会开始下跌,且下跌的幅度要和之前的涨幅大致相当,这就是图中的a浪,也就是6月份股市的第一次暴跌。
然而由于一些特殊原因,导致这次下跌超出了本来的下跌幅度,从而形成了“股灾”。
理论来讲,股市的这次下跌属于正常现象,然而由于某些原因,它却超出了正常范围,这就需要引起政府的高度重视,要采取积极的措施,以控制股票的超跌幅度,使经济恢复正常的运行规律。
(2015年2月----8月上证指数K线图)(2)中国经济的走势在2014年以来的“房地产化”经济持续低迷的情况下,中国经济增长下行压力越来越大,政府不得不通过倾向性的政策推动中国股市的繁荣来摆脱当时经济的困境。
但是如果股市暴跌,其作用是反方向的,这种反向的作用会使得股市大幅震荡,甚至对我国的实体经济产生相当大的影响,而这也正是这次“股灾”形成的原因之一。
2、环境因素(1)中国股市的过度杠杆化无论对于外资还是内资来说,抓住机会做空市场,以获得超额的利润,是投资者的“本职工作”。
2015年六七月股灾教训涨停板2015年7月9日2015年六七月的股灾,给我们大家留下了很惨痛的教训,必须牢记。
虽然这次史无前例的股灾有着很复杂的因素,比如对配资清理额度的估计不足,复杂势力恶意做空,救市力度明显不足,等等,但从技术面上来反思,没有坚持操作纪律是一个很重要的造成亏损的原因,反思如下:1、不管是牛市还是熊市,都要有铁的操作纪律。
比如在上涨过程中,五日线死叉十日线,黄白线日线死叉,特别是20日均线开始向下走,筹码也向高位转移,就要坚决离场再说,不要以为之前这样很快就修复,又重回上升通道,以后也会这样。
要知道,前面99次或许都没事,但来一次大调整,特别是来一次这样的股灾极端情况,就非常惨。
因此,可以长持短做,长线持有,但加上短期波段操作,指标变坏时就先离场观望,指标变好时再进场,不要害怕踏空。
即使踏空,你的本金也不会受到损失,最多是少赚一点,市场里有的是机会,保证本金安全最重要。
从更小的波段操作上来说,60分钟、30分钟、15分钟一旦形成共振,指标变坏,也要适当减仓。
同时要更注意小的波段,因为日线等较大级别是从30和15分钟演变而来,等日线趋势变坏时,往往跌了不少了,容易因为不舍得割肉而持续深套。
2、做右侧交易,不做左侧交易,尽量不要在中短期均线反压,还没有排列成多头排列、还没有止跌迹象前去抄底。
宁愿舍弃见底时那10-20%的反弹利润,等K线站上五日和十日线、均线多头排列、股价真正有站稳迹象再进场,顺势而为,也不要冒险去左侧交易,接飞刀,不要对救市措施和力度、领导表态、媒体乐观预测的报道之类存在幻想,一切以市场走势为准。
比如以往最多一两次千股跌停,就会强力反弹。
但这一次股灾中,十天有七八天都是千股跌停,期间没有真正的反弹,这种极端情况一旦碰上,就非常惨。
3、止损止盈一定要控制好,不要总记得去年投入的本金是多少,仗着利润丰厚去死扛。
而是每次操作完之后,新的利润加原来的本金,计算为新的本金。
中国2015年股市的成因和发展中国股市是改革开放的社会资金筹集场,也是中国造富运动的沙场。
怀梦人从来不缺,而诚信人越来越少,造假司空见惯,受伤投诉无果,游资泛滥,催生高利贷和投机利益链,只要进入股市的社会人没有不湿身的。
中国散户第一次感受股市造富是1992年全民炒股的时代,第二次是2006年股改时代,第三次应该是2015年杠杆牛时代。
而每次牛市之后留下来的是一地鸡毛,没有谁再敢提及股市。
但股市的政策魅力每次都让参与股市的人出现后浪推前浪的疯狂。
2015年的杠杆牛市终于对借钱炒股的投机行为给出了最严厉的罚单,消灭中产阶级。
斯图克是全球第一个在2013年1月22日精准预测2015年A股牛市时间和具体点位的第一人。
其预测依据有3个:1.由于中国GDP在2015年跌倒6.7%,7年经济结构调整应该开始见成效。
2.由于股市盘子的巨量扩充,股指在一条长期支撑线上交叉,同时也是中国加入世贸组织的保护期终止时期,必然有政策护底的推动力。
3.由于美欧实行量化宽松货币政策,全球股市在经济下滑中出现牛市。
唯独中国在货币宽松下资本流动性短缺,股市长期阴跌。
释放资本流动性就成了政策取向的风向标,股市扭转就成了必然的趋势。
斯图克在2013-1-22给出了A股2015年牛市的精准预测(该图作为教材送给毕业30年聚会的同学)如图:“股市上涨时每个人都是股神,但股市暴跌后股神也就消失了”。
中国股市的暴跌从2015-6-15清理场外配资开始第一阶段, 2015-8-18清理配资渠道开始第二阶段,直到证监会主管落马和9月期指套保第一单3100结算为止股指腰折。
受救市的力量支撑,股指数据严重扭曲,个股普遍回到了这波牛市的出发点2014-7-23的2080点。
结果借钱炒股者横尸遍野,兵团沦陷,外资借机3000点以下重兵潜入。
这就是中国金融保卫战的结局。
这是与国外进口的风车作战,真正的卫国战争还没有开始。
这让国内投资人如何平复内心25年的股市创伤。
吴晓求:2015中国股市危机的6大成因(警示与反思) 20年的历史虽然短暂,但是也是一个代人的历史。
对于一个人或者一个团队来说,甚至是一个漫长的历史。
因为20年来,要坚持在每年的这个时候举办这个论坛,每年都要根据当年的国家经济发展情况做一个研究报告。
虽然辛苦,但是非常快乐的。
岁月如梭,中国的发展也日新月异。
在经济发展方面,我们走过了一些弯路,尤其是近一年,股市的大起大落,引起了人们对中国经济发展信心的动摇。
所以今天,根据我对股市危机的研究,从其逻辑结构等方面为大家进行多因素分析,并提出一些政策方面的建议。
关于大国金融的设想,是我们今年主要研究的重大课题。
当然这并不是在做论坛之初的想法,但是慢慢地发现,中国需要这样一个发展方向。
这个想法在2005年成形,到了2006年开始明确,我们把它叫做中国的大国金融发展战略。
尽管有这样一个理想,一切还得从经济问题着手,所以我们始终关注中国资本市场在金融改革过程中遇到的复杂问题,这些问题可能会影响到中国大国金融战略的实施。
所以,今年我们认为,还是要着重研究金融危机。
尤其是2016年,中国股票市场出现了一次严重的危机,根据学界的标准,在10个交易日连续累计下跌超过20%,一般认为这个市场出现了危机,这是一般的学术概念和标准。
而我们的这次危机,以上证指数为例,有两个时间段在10个交易日连续下跌超过20%,分别从5170点附近跌至4000点左右,和从4000点左右跌至2800点。
虽然以前也有过大幅度的下跌,但是因为以前股市的市场化不明显,并且也没有达到这么严重的程度,并不算是真正的危机,所以说,这是自1990年股市建立以来一次真正意义上的市场危机。
在这次危机以后,我们引入了很多制度、办法,所以说这也是第一次市场化的危机。
中国的资本市场全面开放的时间非常短,样本不是特别充分,缺乏特别典型例证。
要通过这样一个案例得出未来中国资本市场发展的改革方案和设想,我想还是有所欠缺,得出的结论不具有代表性。
要想研究最近30年来全球金融危机发生的过程、机理,以及各国政府如何干预市场,干预之后取得了什么样的效果,各国应对危机的政策、法律、制度又做了怎样的调整,还是需要回望到美国一九八七年的“黑色星期一”。
只有把这些大的案例结合起来,给未来中国资本市场的发展和改革提出的建议才可能会比较恰当。
所以我们不仅仅研究中国的案例,而是以美国1987年10月19号“黑色星期一”以来的世界若干次重大的金融问题为背景进行研究,最后得出报告《股市危机与政府干预》。
当然,我们重点还是放在2015年中国的股市危机上。
沿着这个思路,我的报告分为四个部分:一、全球若干次重大股灾及金融危机美国“黑色星期一”(1987年10月19日)自1987年美国的“黑色星期一”以来,我们对中国有价值的若干金融问题的研究,特别是对股市危机发生的轨迹,它的逻辑线索,它产生的原因以及后来各国政府如何治理做为研究的重点。
我们参考了四个案例。
第一个案例是1987年10月19日,美国的“黑色星期一”。
这次危机发生的时间虽然不太长,但是它对后来建立现代资本市场的一系列规则产生了重大影响。
那一天,美国资本市场道琼斯指数下跌了22.6%,符合学界的标准,是一次真正的危机。
按照这个标准,全球至今大概出现了七到八次这样的情况,也包括中国2015年的股市危机。
从上图可以看出,股指在迅速地下跌。
之所以选择1987年这次金融危机,因为在这次事件发生以后的第二年,即1988年,“熔断机制”出现了。
自1988年熔断机制推出以后,真正触发“熔断”的只有一次。
这实际上在告诉我们,熔断机制是具有巨大的能量的,是非常非常重要的机制。
但是熔断机制绝对不是“戴帽子”,它不是一个单一的机制,而是要有一整套配套的措施。
美国的熔断机制的实施是有效的,20多年来只触发了一次。
日本泡沫经济(20世纪90年代泡沫经济引发股市危机)第二个案例是日本的泡沫经济。
在1990年,日本泡沫经济引发了日本的股市危机,出现了大幅度下跌。
从1989年到12月30日最高位的日均股价38915日元的开始迅速下跌到了10000点之内,下跌的速度非常之快。
虽然期间有一些反弹,但下跌是基本趋势。
到1992年8月18日下跌到14309日元的低位,基本上回到了1985年的水平。
可以看到,在“黑色星期一”的时候,美国还仅仅是单纯的股市危机,而日本并不是单一的市场危机,除了股市出现危机以外,它的银行也出现了某种程度上的危机,虽然还没有达到破产的地步,但是日元和债务危机出现了。
这是一个非常有趣的现象,与后来1997年的亚洲金融危机又不同了。
为什么会出现这种情况?后面我们会找资料。
亚洲金融危机(1997年前后)1997年亚洲金融危机就更加复杂了,亚洲金融危机先是从整个东南亚扩大到韩国,后来又扩大到俄罗斯,俄罗斯金融危机实际上也是亚洲金融危机的延续。
这个时候你会发现,这些被金融危机所波及到的国家全是发展中国家。
他们的金融危机是比较复杂的,各种危机交织在一起。
而且他们都是资本的依赖国,主要依靠国际资本的输入发展经济,所以他们的危机是从货币大幅度贬值开始的。
金融危机有四种形态:货币危机、债务违约危机、银行流动性危机和股市危机。
这四种危机在亚洲金融危机时期的所有国家几乎都同时发生了,以韩国最为严重,后来波及到俄罗斯。
俄罗斯危机是亚洲危机的一个“支部”,它和前面的那些危机又有区别。
美国互联网泡沫(2000年前后互联网泡沫引发股市大震荡)又过了两年,在亚洲金融危机和俄罗斯金融危机的阴霾还未散尽的时候,一场由互联网泡沫引发的结构性危机又在美国悄然而至。
也就是2000年前后美国出现的纳斯达克的股市危机。
这次危机也比较单一,主要是新兴市场的危机,并没有对整个美国的金融体系带来什么影响,反而通过这次危机,美国的股票市场呈现出非理性的繁荣,一些高科技企业、互联网企业得到了迅速发展。
所以有时候股市危机是一把双刃剑,一方面会造成财富的损失,另一方面也会孵化出一些伟大的企业,甚至成为一种竞争型机制。
从危机发生的逻辑线索来看,从国际资本的流动角度,这场由互联网泡沫引发的市场危机与1997年的亚洲金融危机有着千丝万缕的联系,是全球股市危机的进一步延伸。
危机还在向更大规模、更深层次传递和繁衍。
次贷危机(2008年美国次贷危机引爆全球金融海啸)时隔八年以后,更大范围的金融危机在全球蔓延开来,这就是震撼世界的2008年全球金融海啸。
它是1993年大萧条结束以来最严重、波及范围最广泛的一次全球性金融危机。
这次金融危机由美国的次贷危机而引发而来,虽然源自于美国,但是波及到了全世界。
这次危机的中央国是美国,但实际上它基本上也是股市危机,美元虽然出现了某种意义上的贬值,但它绝不是货币危机,也没有出现债务问题,因此对美国经济和金融体系的破坏性既远低于金融危机后续严重感染的国家,也远低于美国在这场危机中所获得的财富、机制和优势。
为什么美国在这场危机之后不但没有削弱其在全球经济、金融的地位,反而有所增强?为什么欧盟和欧元的影响力和优势反而削弱,这些都值得我们沉思。
二、股市危机乃至金融危机全球频发,但有逻辑可循然后,比较有意义的就是我们在2015年发生的中国股市危机,我们放到后面去谈。
通过这几次危机的形态,我们希望研究一些理论问题,来解决三个困惑:股市危机与金融危机发生的理论逻辑第一个困惑是股市危机乃至于金融危机发生的逻辑结构、逻辑的过程究竟是什么?这是一个非常复杂的过程,因为它涉及到对外部资本的依赖程度不同,也涉及到这个国家经济的成熟度和这个国家经济发展的规模,还涉及到这个国家货币在全球的影响力等等。
这些实际上都会为这个国家的金融危机形态带来重大影响。
这张图把历次金融危机,包括2015年中国股市危机的共同因素、共同的基因叠加在一起,试图推导出危机的成因。
通过这张图,我们可以一目了然地了解财经、金融的关系。
这幅图有这样几层意思,一个就是各国金融危机它是否和M2(广义货币(Broad money)是一个经济学概念。
M0、M1、M2、M3都是用来反映货币供应量的重要指标。
M1反映着经济中的现实购买力;M2同时反映现实和潜在购买力)过量增长有关系;第二是否和信贷规模的扩张,和信贷的泡沫化有关系。
这两个并没有明确的答案,因为不同国家对外部资本的依赖程度的差异会导致结论的差异,像发展中国家和亚洲金融危机的这些国家,他们对外部资本的依赖程度非常高,所以它的形成过程也不一样。
再然后就是资产价格的上涨。
几乎没有例外,多数国家都会先出现房地产价格的快速上涨。
随着房地产价格的上涨,资产中一种更具流动性的金融资产即股票价格亦会上涨,所以说股票价格的上涨要比资产价格的上涨慢半拍。
这之后会进一步刺激信贷规模的再次扩张,因为抵押物的值扩大了。
资产价格的上涨通过银行抵押贷款又会进一步创造新的更多的流动性,流动性增量更多的大幅度增加在经过几个循环周期之后,股市的巨大泡沫必然出现。
一旦资产升值的幅度不能对冲增量资金成本,市场上升的动能就会减弱,这时股市危机就悄然而至。
这就是市场交易量或换手率是观察市场上涨还是下跌,是继续成长还是危机开始的重要指标的原因所在。
处在高点时下跌,是演变成股市危机,还是渐进熊市取决于市场上涨时资金的来源,准确地说,是取决于资金杠杆率。
高杠杆的市场,大多会演变为市场危机,即股价快速下跌。
在杠杆功能不断扩大的情况下,股票的价格也会持续上涨,经过几个周期,即资产价值上涨的收益率不能对冲银行贷款的利息时,银行就开始紧缩贷款,两个市场就慢慢下跌,最终以股市危机为结果。
当然,在这股市危机之前,我们的房地产市场出现了重大的下跌,但逻辑的过程是这样的。
这个市场告诉我们,未来要避免危机我们要做哪些事,在哪些节点上要注意,这是我们想解决的第一个问题。
金融危机的形态是会相互转化、相互感染的我们想探讨这样一个问题:货币危机、债务危机、股市危机、银行危机的形态是如何相互转化、相互感染,最后引发了全面的金融危机。
四种危机实际上是相互感染的,当然对外部资本依赖程度很高的国家,一般是从货币危机开始的,几乎没有例外。
而经济规模大,金融资源丰富,资本实力强大的国家和地区中,四种危机出现的概率有很多差别,诸多金融因素对危机形成的作用亦有显著不同。
通常来说,对外部资本依赖程度低的国家,发生单一危机的概率比较大,全面危机的概率比较小。
包括中国在内,这一次股市危机从理论上说还没有结束,我们这几天股市的震荡,一方面和熔断机制的出现有关,但也是这一次股市危机的进一步延续。
中国的市场虽然尚未完全开放,但是其它危机事实上还是没出现,尽管人民币出现了一定程度的贬值,但是它在市场化过程中还是属于正常的表现,不能说出现了货币危机。
从现在看,中国对外部资本的依赖程度不是特别大,和日本对外部资本的依赖程度相近,但还低于日本。