用单光子计数器检测微弱光
- 格式:pdf
- 大小:207.57 KB
- 文档页数:9
鲁东大学物理与光电工程学院——近代物理实验(Ⅱ)学号 姓名 班级 日期单光子计数实验系统1.实验目的(1)了解单光子计数器的结构和工作原理;(2)学习用单光子计数系统检验微弱光信号的方法;(3)研究鉴别电压对系统性能的影响,确定最佳鉴别电压(阈值);(4)了解光子计数器的信噪比,测试光子计数器的最低暗计数率和最小可检测光计数率;2.实验原理2.1光子流量和光流强度光具有波粒二像性,其粒子性特征物理量(能量E 和动量p )与波动性特征物理量(频率ν和波长λ)的关系是/;//E hv hc p h E c λλ==== (1)式中h 是普朗克常量,c 是光速。
在弱光情况下,光的量子性特征明显,即光子。
一束单色光可以看成是光子流,光子流量R (CPS )定义为单位时间内通过某一截面的光子数(单位:秒-1,或Hz),光流强度是单位时间内通过某一截面的光能量E ,用光功率P 表示。
单色光的光功率P 等于光子流量R 乘以单光子能量(本实验所用单色光500nm ,光子能量E=4×10-19J),即P RE = (2)测得入射光子流量R ,即可计算出相应的入射光功率P 。
表1光子流量R(CPS)和光功率P(W)之间的对应数值关系及检测方法2.2单光子计数在量子通讯、量子光学、生物化学发光分析等领域中,辐射光强度极其微弱,光子流量为1~103,光电管的阴极受光照射产生光电子,经过多级倍增在阳极产生一系列分立的尖脉冲(光电子脉冲),再对脉冲进行放大、甄别后进行脉冲计数。
脉冲的平均数量与光子流量成正比,在一定的时间内对光脉冲计数,便可检测到光子流量,这种测量光强的方法称为光子计数。
实际的光电管中,入射光子是以一定概率(量子效率η)产生光电子,考虑到光电倍增管的量子效率η,可由脉冲计数率R p (CPS)换算出光子流量R/p R R η= (CPS) (3)光子计数器主要由光源、光阑筒、光电倍增管、放大器、甄别器、计数器等组成,图1.图1单光子计数器原理2.3光电倍增管PMT(Photo Multiplier Tub)2.3.1光电倍增管的结构和工作原理光电倍增管(PMT)是一种高灵敏度电真空探测器件,利用外光电效应把微弱的光输入转化为光电子, 并经过多级二次电子发射,使光电子获得倍增,实现微弱光的探测。
一.实验的目1.学习光子计数技术的原理,掌握光子计数系统中主要仪器的基本操作。
2.掌握用光子计数系统检测微弱光信号的方法。
了解弱光检测中的一些特殊问题。
二.实验原理(一)光子流量和光流强度光是由光子组成的光子流,光子是一种没有静止质量,但有能量(动量)的粒子。
一个频率为(或波长为)的光子,其能量为(2-8-1)式中普朗克常量,光速(m/s)。
以波长=6.310 m的氦—氖激光为例,一个光子的能量为:=(J)一束单色光的功率等于光子流量乘以光子能量,即(2-8-2)光子的流量R(光子个数/S)为单位时间内通过某一截面的光子数,如果设法测出入射光子的流量R,就可以计算出相应的入射光功率P。
有了一个光子能量的概念,就对微弱光的量级有了明显的认识,例如,对于氦—氖激光器而言,1mW的光功率并不是弱光范畴,因为光功率P=1mW,则光子/S所以,1mW的氦—氖激光,每秒有量级的光子,从光子计数的角度看,如此大量的光子数是很强的光子。
对于光子流量值为1的氦—氖激光,其功率是W。
当R=10000个光子/s 时,则光功率为W。
当光功率为10-16w时,这种氦—氖激光的近单色光的光子流量为当光流强度小于10-16W时通常称为弱光,此时可见光的光子流量可降到一毫秒内不到一个光子。
实验中要完成的将是对单个光子进行检测,进而得出弱光的光流强度,这就是单光子计数。
(二)用作光子计数的光电倍增管。
光电倍增管(PMT)是一种高灵敏度电真空光敏器件,在弱光测量中,人们首先选用它人微言轻光信号的探测器件。
光电倍增管由光窗、光阴极、倍增极和阳极组成。
常用的光电倍增管有盒式结构、直线聚焦结构和百叶窗结构,如图2-8-1所示。
光窗:光线或射线射入的窗口,检测不同的波长的光,应选择不同的光窗玻璃。
光阴极:这是接受光子产生光电子的电极,它由光电效应概率大而光子逸出功小的材料制造。
图 2-8-1 光电倍增管的结构倍增极:管内光电子产生倍增的电极,在光电倍增管的光阴极及各倍增极上加有适当的电压,构成电子光学聚集系统。
单光子计数实验研究摘 要:本实验利用GSZF-2A 型单光子计数器实验系统,在波长为500nm 的近单色弱光情况下确定了功率为10-13W 量级时系统的最佳甄别电平,并研究了实验中信噪比与接受光功率P 0以及测量时间t 的关系,同时也研究了工作温度T 对暗计数率R d 的影响。
并通过实验了解光子计数方法和弱光检测中的一些特殊问题。
关键词:光子流量和光流强度 PMT甄别电平信噪比一、 引言现代科学技术的许多领域,如天文光度测量、大气污染检测等,都会涉及极微弱的光信号的检测问题。
微弱光信号是时间上比较分散的光子流,因而由检测器(通常是光电倍增管,以下简称PMT )输出的信号将是自然离散化的电信号。
针对这一特点发展起来的单光子检测计数,采用脉冲放大、脉冲甄别和数字计数技术,大大地提高了弱光探测的灵敏度,这是其他弱信号探测方法所不能比拟的。
光子计数技术有如下优点:第一,有很高的信噪比,基本消除了PMT 的高压直流漏电流和各倍增级的热电子发射形成的暗电流所造成的影响,可以区分强度有微小差别的信号,测量精度很高;第二,抗漂移性很好,在光子计数测量系统中,PMT 增益的变化、零点漂移和其他不稳定因影响不大,所以时间稳定性好;第三,有比较宽的线性动态范围,最大计数率可达107二、 实验原理2.1 光子流量和光流强度光是由光子组成的光子流,单个光子的能量Ep 与光波频率ν的关系是νh Ep = (1) 光子流量R 可用单位时间内通过的光子数表示;光流强度是单位时间内通过的光能量,用光功率P 表示,单位为W 。
单色光的光功率P 与光子流量R 的关系是PRE P = (2)当光流强度小于10-16W 时通常称为弱光,此时可见光的光子流量可降到1ms 内不到一个光子,因此实验中要完成的将是对单个光子进行检测,进而得出弱光的光流强度,这就是单光子计数。
2.2 PMT 输出的信号波形PMT 是一种从紫外到近红外都有很高灵敏度和超快时间响应的真空电子管类光探测器件,用于各种微弱光的测量。
单光子计数实验讲义一 实验目的1. 掌握使用光子技术的方法对微弱信号进行检测及实验的操作过程;2. 2.了解光子计数方法的基本原理光电倍增管(PMT )的工作原理。
二 实验仪器光源,PMT ,制冷器,外光路,计算机。
三 实验原理在弱光信号检测中,当光强微弱到一定程度时,光的量子特征开始突出起来。
例如:He-Ne 激光光源,其每个光子的能量为3.19 10-19焦耳。
当光功率小于10-11瓦时,相当光子的发射率为108光子数/秒,即光子的发射周期约为10-8秒,刚好是PMT 输出脉冲可分辨的极限宽度(即PMT 响应时间)。
这样,PMT 的输出呈现出脉冲序列的特点,可测得一个个不重叠的光子能量脉冲。
光子计数器就是利用光信号脉冲和噪声脉冲之间的差异,如幅度上的差异,通过一定的鉴别手段进行工作,从而达到提高信噪比的目的。
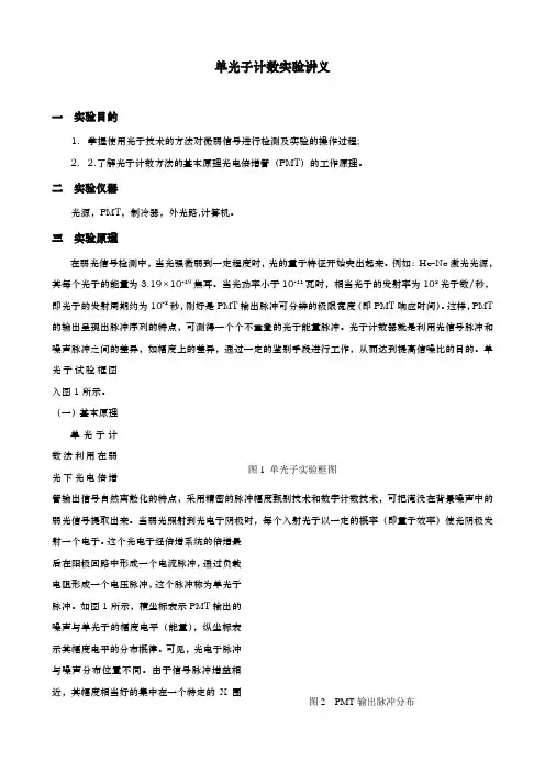
单光子试验框图入图1所示。
(一)基本原理单光子计数法利用在弱光下光电倍增管输出信号自然离散化的特点,采用精密的脉冲幅度甄别技术和数字计数技术,可把淹没在背景噪声中的弱光信号提取出来。
当弱光照射到光电子阴极时,每个入射光子以一定的概率(即量子效率)使光阴极发射一个电子。
这个光电子经倍增系统的倍增最后在阳极回路中形成一个电流脉冲,通过负载电阻形成一个电压脉冲,这个脉冲称为单光子脉冲。
如图1所示,横坐标表示PMT 输出的噪声与单光子的幅度电平(能量),纵坐标表示其幅度电平的分布概律。
可见,光电子脉冲与噪声分布位置不同。
由于信号脉冲增益相近,其幅度相当好的集中在一个特定的X 围图1 单光子实验框图图2 PMT 输出脉冲分布内,光阴机反射的电子形成的脉冲幅度较大,而噪声脉冲则比较分散,它在阳极上形成的脉冲幅度较低,因而出现了“单光电子峰”。
用脉冲幅度鉴别器把幅度低于的脉冲抑制掉,只让幅度高于的脉冲通过就实现了单光子计数。
放大器的功能是把光电子脉冲和噪声脉冲线性放大,应友谊顶的增益,上升时间≤3ns ,这就要求放大大器的通频带宽达到100MHz ,并且有较宽的线性动态X 围和较低的热噪声,经过放大后的信号要便于脉冲幅度鉴别器的鉴别。
第24卷第3期大学物理实验Vol.24No.32011年6月PH Y SICA L EXPERI M ENT OF CO L LEG EJun.2011收稿日期:2011 01 25文章编号:1007 2934(2011)03 0023 03用单光子计数系统检测微弱光信号吴丽君(沈阳理工大学,辽宁沈阳 110159)摘要:阐述了单光子计数实验中采用脉冲幅度甄别器和光子计数器测量光子数的实验原理,绘制了不同光照时间下的实验曲线,讨论了可能影响实验测量精度及产生误差的原因。
关键词:单光子计数;光功率中图分类号:G424 3文献标志码:A光子计数技术,是检测极微弱光的有力手段,这一技术是通过分辨单个光子在检测器(光电倍增管)中激发出来的光电子脉冲,把光信号从热噪声中以数字化的方式提取出来。
这种系统具有良好的长时间稳定性和很高的探测灵敏度。
目前,光子技术系统广泛应用于科技领域中的极微弱光学现象的研究和某些工业部分中的分析测量工作,如在天文测光、大气测污、分子生物学、超高分辨率光谱学、非线性光学等现代科学技术领域中,都涉及极微弱光信息的检测问题。
1实验原理1.1光子流量和光流强度光是由光子组成的光子流,光子是一种没有静止质量,但有能量(动量)的粒子。
一个频率为v(或波长为 )的光子,其能量为E F =hv =hc/ (1)式中普朗克常量,h =6.6 1034(Jg S),一束单色光的功率等于光子流量乘以光子能量,即P =RgE p (2)光子的流量R (光子个数/S )为单位时间内通过某一截面的光子数,如果设法测出入射光子的流量R,就可以计算出相应的入射光功率P 。
有了一个光子能量的概念,就对微弱光的量级有了明显的认识,例如,对于氦 氖激光器而言,1m W 的光功率并不是弱光范畴,因为光功率P =1mW ,则R =P E p=3.2 1015光子/S所以,1mW 的氦 氖激光,每秒有1015量级的光子,从光子计数的角度看,如此大量的光子数是很强的光子。
实验3.4 单光子计数一、引言通常在一些基本的科研领域,特别是某些前沿学科,诸如高分辨率光谱学、非线性光学、拉曼光谱学、表面物理学的研究方面,都会遇到极微弱的光信息(简称弱光)检测问题。
所谓弱光是指光流强度比光电倍增管本身的热噪声(10-14W)还要低,以致用一般的直流检验方法已经很难从这种噪声中检测出信号。
单光子计数是目前测量弱光信号最灵敏和最有效的实验手段,这种技术中,一般都采用光电倍增管作为光子到电子的变换器(近年来,也有用微通道管和雪崩光电二极管的),通过分辨单个光子在光电倍增管中散发出来的光电子脉冲,利用脉冲高度甄别技术和数字计数技术,把光信号从热噪声中以数字化的方式提取出来。
与模拟检测技术相比,单光子计数技术有如下的优点:1.消除了光电倍增管高压直流漏电流和各倍增极的热发射噪声的影响,提高了测量的信噪比。
2.时间稳定性好。
在单光子计数系统中,光电倍增管漂移、系统增益的变化,零点漂移和其他因素对计数影响不大。
3.可输出数字信号,能够直接输出给计算机进行分析处理。
4.有比较宽的线性动态范围,最大计数率可达106s-1。
5.有很宽的探测灵敏度,目前一般的光子计数器探测灵敏度优于10-17W,这是其他探测方法达不到的。
二、实验目的1. 了解单光子计数工作原理。
2. 了解单光子计数的主要性能,掌握其基本操作方法。
3. 了解用单光计数系统检测微弱光信号的方法。
三、实验原理1. 光子流量和光流强度光是由光子组成的光子流,单个光子的能量ε与光波频率ν的关系是ε=hν=hc/λ式中c是真空中的光速,h是普朗克常数,λ是波长。
光子流量可用单位时间内通过的光子数R表示,光流强度是单位时间内通过的光能量,常用光功率P表示。
单色光的光功率P与光子流量R的关系是P=Rε如果光源发出的是波长为630nm的近单色光,可以计算出一个光子的能量ε为ε=3.13×10-19J当光功率为P=10-16W时,这种近单色光的光子流量R为R=3.19×102s-1当光流强度小于10-16W时通常称为弱光,此时可见光的光子流量可降到一毫秒内不到一个光子。
单光子计数物理学系刘录081120076一、引言通常在一些基本的科研领域,特别是某些前沿学科,诸如高分辨率光谱学、非线性光学、拉曼光谱学、表面物理学的研究方面,都会遇到极微弱的光信息(简称弱光)检测问题。
所谓弱光是指光流强度比光电倍增管本身的热噪声(10-14W)还要低,以致用一般的直流检验方法已经很难从这种噪声中检测出信号。
单光子计数是目前测量弱光信号最灵敏和有效的实验手段,这种技术中,一般都采用光电倍增管作为光子到电子的变换器(近年来,也有微通道板和雪崩光电二极管),通过分辨率单个光子在光电倍增管中激发出来的光电子脉冲,利用脉冲高度甄别技术和数字计数技术,把光信号从热噪声中以数字话的方式提取出来。
与模拟检测技术相比,单光子计数技术有如下的优点:1.消除了光电倍增管高压直流漏电流和各倍增极的热发射噪声的影响,提高了测量的信噪比。
2.时间稳定性好。
在单光子计数系统中,光电倍增管漂移、系统增益的变化,零点漂移和其他因素对计数影响不大。
3.可输出数字信号,能够直接输出给计算机进行分析处理。
4.有比较宽的探测灵敏度,目前一般的光子计数器探测灵敏度优于10-17W,这是其他探测方法达不到的。
二、实验目的1.了解单光子计数工作原理。
2.了解单光子计数器的主要功能,掌握其基本操作方法。
3.了解用单光子计数系统检验微弱光信号的方法。
三、实验原理1.光子流量和光流强度光是有光子组成的光子流,单个光子的能量ε与光波频率ν的关系是ε=hν=hc/λ (1)式中c是真空中的光速,h是普朗克常数,λ是波长。
光子流量可用单位时间内通过的光子数R表示,光流强度是单位时间内通过的光能量,常用光功率P表示。
单色光的光功率P与光子流量R的关系是:P=Rε (2)如果光源发出的是波长为630nm的近单色光,可以计算出一个光子的能量ε为Ε=3.13×10-19J当光功率为10-16W时,这种近单色光的光子流量为R=3.19×102s-1当光流强度小于10-16W时通常称为弱光,此时可见光的光子流量可降到一毫秒内不到一个,光子,因此实验中要完成的将是对单个光子进行检测,进而得出弱光的光流强度,这就是单光子计数。
单光子计数实验报告一、实验目的1.了解单光子计数工作原理。
了解单光子计数器的主要功能,掌握其基本操作方法。
2.了解用单光子计数系统检验微弱光信号的方法。
二、实验原理1.光子流量和光流强度光是有光子组成的光子流,单个光子的能量ε与光波频率ν的关系是ε=hν=hc/λ (1)式中c是真空中的光速,h是普朗克常数,λ是波长。
光子流量可用单位时间内通过的光子数R表示,光流强度是单位时间内通过的光能量,常用光功率P表示。
单色光的光功率P与光子流量R的关系是:P=Rε(2)如果光源发出的是波长为630nm的近单色光,可以计算出一个光子的能量ε为Ε=3.13×10-19J当光功率为10-16W时,这种近单色光的光子流量为R=3.19×102s-1当光流强度小于10-16W时通常称为弱光,此时可见光的光子流量可降到一毫秒内不到一个,光子,因此实验中要完成的将是对单个光子进行检测,进而得出弱光的光流强度,这就是单光子计数。
2.测量弱光时光电倍增管的输出特性当光子入射到光电倍增管的光阴极上时,光阴极吸收光子后将发射出一些光子,光阴极产生的光电子数与入射到阴极上的光子数之比成为量子效率。
大多数材料的量子效率都在30%以下。
在弱光下广电倍增管输出的光电子脉冲基本上不重叠,所以光子计数实际上是将光电子产生的脉冲逐个记录下来的一种探测技术。
当然,从统计意义上说也是单光子基数。
当光强降到10-16W左右时,尽管光信号是有一连续发光的光源发出的,而光电倍增管输出的信号却是一个一个分离的尖脉冲,光子流量与这些脉冲的平均计数率成正比。
只要用计数的方法测出单位时间内的光电子脉冲数,就相当于检测了光的强度。
3.单光电子峰将光电倍增管的阳极输出脉冲接到脉冲高度记录器作脉冲高度分布分析,可以得到图像:脉冲幅度大小在V到(V+∆V)之间的脉冲计数率R与脉冲幅度大小V之间的关系。
它与(∆R/∆V)-V曲线有相同的形式,因此,当∆V取值很小时这种幅度分布曲线称为脉冲幅度分布的微分曲线。
实验五 单光子计数实验光子计数技术,是检测极微弱光的有利手段。
这一技术是通过分辩单光子在检测器(光电倍增管)中激发出来的光电子脉冲,把光信号从热噪声中以数字化的方式提取出来。
这种系统具有很好的长时间稳定性和很高的探测灵敏度。
目前,光子计数系统广泛应用于科技领域中的极微弱光学现象的研究和某些工业部门中的测试工作。
一、 实验的目的1、 学习光子计数技术原理。
2、 掌握光子计数系统中主要仪器的基本操作。
3、 掌握用光子计数系统微弱光信号的方法。
二、 实验仪器光电倍增管、电脑控制软件、制冷系统、光电信号放大和数据采集系统。
三、 实验的原理和结构光子.光是由光子组成的光子流,光子是一种没有静止质量,但有能量(动量)的粒子,一个频率为v (波长为λ)的光子,其能量为λ/hc hv E p ==式中普朗克常数h=6.6⨯10-34(J .S),光速c=3.0⨯108(m/s). 以波长为λ=6.3⨯10-7m 的氦-氖激光为例,一个光子的能量为:)(101.3103.6100.3106.6197834J E p ---⨯≅⨯⨯⨯⨯= 一束单色光的功率等于光子流量乘以光子能量,即P E R P ∙=光子流量R(光子个数/s )为单位时间内通过某一截面的光子数.如果设法测出入射光子的流量R,就可以计算出相应的入射光功率P.有了一个光子能量的概念,就对微弱光的量级有了明确的认识,例如,对于氦-氖激光器而言,1mw 的光功率并不是弱光范畴.因为光功率P=1mw ,则s E P R p/102.315光子⨯== 所以,1mw 的氦-氖激光,每秒有1015量级的光子,从光子计数的角度看,如此大量的光子数是很强的光了.对于光子流量值为1的氦-氖激光,其光功率是 3.1⨯10-19W .当R=1000个光子/s 时,则光功率为3.1⨯10-15W.单光子计数器方法利用弱光下光电倍增管输出电流信号自然离散的特点,采用脉冲高度甄别和数子计数技术将掩没在背景噪声中的弱光信号提取出来。
项目四用单光子计数器检测微弱光I、项目简介光子计数也就是光电子计数,是微弱光(低于10-14W信号探测中的一种新技术。
它可以探测弱到光能量以单光子到达时的能量。
目前已被广泛应用于喇曼散射探测、医学、生物学、物理学等许多领域里微弱光现象的研究。
[项目对象]本项目可面向理、工、农、林各专业。
[项目目的]1、介绍微弱光的检测技术,使学生了解SGD-1实验系统的构成原理;2、了解单光子计数的基本原理、基本实验技术和弱光检测中的一些主要问题以及了解微弱光的概率分布规律。
[项目任务]使用SGD-1型单光子计数器实验系统检测微弱光,观察不同强度的光线入射时光电倍增管的输出波形分布并推算出相应的光功率。
[项目成果要求]最后以项目论文形式给出结论(注:论文中需包含检测所得的图像。
II、实验讲义单光子计数也就是单光电子计数,是微弱光(低于10-14W信号探测中的一种新技术。
它可以探测弱到光能量以单光子到达时的能量。
目前已被广泛应用于喇曼散射探测、医学、生物学、物理学等许多领域里微弱光现象的研究。
单光子计数方法,是利用弱光照射下光电倍增管输出电流信号自然离散化的特征,采用了脉冲高度甄别技术和数字计数技术。
与模拟检测技术相比有以下优点:1、测量结果受光电倍增管的漂移、系统增益的变化及其它不稳定因素影响较小。
2、基本上消除了光电倍增管高压直流漏电流和各倍增级的热发射噪声的影响,提高了测量结果的信噪比。
可望达到由光发射的统计涨落性质所限制的信噪比值。
3、有比较宽的线性动态范围。
4、光子计数输出是数字信号,适合与计算机接口作数字数据处理。
所以采用光子计数技术,可以把淹没在背景噪声中的微弱光信息提取出来。
目前一般光子计数器的探测灵敏度优于10-17W,这是其它探测方法所不能比拟的。
一、项目任务使用SGD-1型单光子计数器实验系统检测微弱光,观察不同强度的光线入射时光电倍增管的输出波形分布并推算出相应的光功率。
二、仪器介绍本实验使用的是SGD-1型单光子计数器。
单光子计数器工作原理单光子计数器是一种可以检测和记录单个光子的仪器,它在物理、生物和化学等领域都有着广泛的应用。
本文将介绍单光子计数器的工作原理、应用领域和未来发展方向等方面,为您提供一份详尽的相关知识。
一、单光子计数器的工作原理单光子计数器是基于光电效应的原理工作的。
当一个光子进入单光子计数器的光电倍增管(Photomultiplier Tube,PMT)时,光电倍增管内的光敏物质会吸收光子产生电子。
这些电子会经过一系列的倍增过程,最终在阳极上形成可以被检测的脉冲信号。
通过记录这些脉冲信号的数量和时间间隔,就可以实现对入射光子的计数和统计。
具体地,单光子计数器的工作原理可以用以下步骤来描述:1. 光子的进入:当一个光子穿过透明窗口进入光电倍增管时,光电倍增管内的光敏物质会吸收光子激发电子。
2. 电子的放大:被激发的电子会经过多级的倍增过程,每一级都会使电子数目成倍增加。
这样可以将原本微弱的光信号放大成可以被检测的强信号。
3. 信号的检测:经过倍增过程后的电子最终会在光电倍增管的阳极上释放,并形成一个可以被检测的脉冲信号。
4. 计数和统计:通过记录这些脉冲信号的数量和时间间隔,就可以实现对入射光子的计数和统计,从而获得单光子的信息。
通过这样的工作原理,单光子计数器可以实现对单个光子的高效计数和检测,为单光子实验和应用提供了强大的工具。
二、单光子计数器的应用领域1. 生物学和医学:单光子计数器可以用于生物荧光成像、蛋白质荧光标记、分子跟踪等领域,提供了高灵敏度和高空间分辨率的单分子级别检测能力,帮助生物学家和医学研究者研究细胞和分子结构、运动和相互作用等生物学过程。
2. 物理学和量子科学:在光子计数和量子信息处理中,单光子计数器发挥着关键作用。
它可以用于量子通信、量子密钥分发、量子计算等领域,为量子科学和技术的发展提供了重要的工具和支持。
3. 化学和材料科学:单光子计数器在化学发光反应、光催化反应、材料光学性能研究等领域有着广泛的应用,帮助化学家和材料科学家研究分子和材料的光学性质和反应动力学,提高了实验的精确度和可靠性。
单光子计数随着近代科学技术的发展,人们对极微弱光的信息检测越来越感兴趣。
所谓弱光,是指光流强度比光电倍增管本身在室温下的热噪声水平(10-14W )还要低。
因此,用通常的直流测量方法,已不能把这种淹没在噪声中的信号提取出来。
近年来,锁定放大器在信号频带很宽或噪声与信号有同样频谱时就无能为力了,而且它还受模拟积分电路飘移的影响,因此锁定放大器在弱光测量受到一定的限制。
单光子计数方法是利用弱光照射下,光电倍增管输出电流信号自然离散化的特征,采用了脉冲高度甄别技术和数字计数技术,与模拟检测技术相比,它有以下优点:1、测量结果受光电倍增管的漂移、系统增益的变化等不稳定因素的影响较小。
2、基本上消除了光电倍增管高压直流漏电流和各倍增极的热发射噪声的影响,大大提高测量结果的信噪比。
3、有比较宽的线性动态范围。
4、可输出数字信号,适合与计算机接口作数字数据处理。
所以采用了光子计数技术,可以把淹没在背景噪声的弱光信号提取出来。
目前一般的光子计数器探测灵敏度优于10-17W 。
这是其它探测方法所不能比拟的。
本实验的目的是让学生掌握一种弱光检测技术;了解光子计数方法的基本原理、基本实验技术和弱光检测中的一些主要问题。
一、实验原理一、光子的量子特性光是由/λ光子组成的光子流,光子是静止质量为零,有一定能量的粒子。
一个光子的能量可用下式确定(10-3-1)式中=3.0×108m/s 是真空中的光速,=6.6×10-34J.S 是普朗克常数。
光流强度常用光功率 表示,单位为W 。
单色光的光功率可用下式表示(10-3-2) 式中为单位时间通过某一截面的光子数。
即只要测得,就可得到。
二、测量弱光时光电倍增管的输出特性光电倍增管是一种噪声小,高增益的光传感器,工作电路如图10-3-1。
当弱光信号照射到光阴极K 上,每个入射光子以一定的概率使光阴极发射一个光电子,这个光电子经倍增系统的倍增,在阳极回路上形成一个电流脉冲,即在R 1上建立一个电压脉冲,称为“单光子脉冲”。
单光子成像原理
单光子成像技术是一种高灵敏度的成像方法,能够实现非常弱的光信号的探测和成像。
它的原理是利用光学器件将单个光子转换成电子信号,并通过电子学器件进行信号放大和处理,最终得到高分辨率的图像。
单光子成像的实现需要用到光子计数器。
光子计数器可以精确测量光子的数量,并将其转化为电子信号。
当光子通过光子计数器时,会与光敏元件产生光电效应,产生电子信号。
这些电子信号被放大和处理,最终形成数字图像。
单光子成像技术的优点是其高灵敏度和高分辨率。
由于它可以测量单个光子,因此可以探测非常微弱的光信号。
此外,由于光子是非常小的粒子,因此单光子成像技术可以实现非常高的空间分辨率。
这使得它在生物医学研究中非常有用,例如在生命科学中研究细胞和生物分子的运动和交互。
单光子成像技术已经广泛应用于生命科学和纳米技术领域。
在生命科学中,它被用于研究蛋白质、核酸和其他生物分子的动态行为。
在纳米技术中,它被用于制造纳米器件和研究纳米材料的光学性质。
然而,单光子成像技术也存在一些限制。
首先,它需要非常昂贵和复杂的实验室设备。
其次,由于光子计数器的灵敏度较低,因此需
要非常长的测量时间来获取高质量的图像。
此外,单光子成像技术在图像分辨率和信噪比方面也存在一些挑战。
总的来说,单光子成像技术是一种非常有前途的成像方法,可以在生命科学和纳米技术领域中发挥重要作用。
随着技术的不断发展和改进,我们相信它将会有更广泛的应用和更高的性能。
项目四用单光子计数器检测微弱光I、项目简介光子计数也就是光电子计数,是微弱光(低于10-14W)信号探测中的一种新技术。
它可以探测弱到光能量以单光子到达时的能量。
目前已被广泛应用于喇曼散射探测、医学、生物学、物理学等许多领域里微弱光现象的研究。
[项目对象]本项目可面向理、工、农、林各专业。
[项目目的]1、介绍微弱光的检测技术,使学生了解SGD-1实验系统的构成原理;2、了解单光子计数的基本原理、基本实验技术和弱光检测中的一些主要问题以及了解微弱光的概率分布规律。
[项目任务]使用SGD-1型单光子计数器实验系统检测微弱光,观察不同强度的光线入射时光电倍增管的输出波形分布并推算出相应的光功率。
[项目成果要求]最后以项目论文形式给出结论(注:论文中需包含检测所得的图像)。
II、实验讲义单光子计数也就是单光电子计数,是微弱光(低于10-14W)信号探测中的一种新技术。
它可以探测弱到光能量以单光子到达时的能量。
目前已被广泛应用于喇曼散射探测、医学、生物学、物理学等许多领域里微弱光现象的研究。
单光子计数方法,是利用弱光照射下光电倍增管输出电流信号自然离散化的特征,采用了脉冲高度甄别技术和数字计数技术。
与模拟检测技术相比有以下优点:1、测量结果受光电倍增管的漂移、系统增益的变化及其它不稳定因素影响较小。
2、基本上消除了光电倍增管高压直流漏电流和各倍增级的热发射噪声的影响,提高了测量结果的信噪比。
可望达到由光发射的统计涨落性质所限制的信噪比值。
3、有比较宽的线性动态范围。
4、光子计数输出是数字信号,适合与计算机接口作数字数据处理。
所以采用光子计数技术,可以把淹没在背景噪声中的微弱光信息提取出来。
目前一般光子计数器的探测灵敏度优于10-17W,这是其它探测方法所不能比拟的。
一、项目任务使用SGD-1型单光子计数器实验系统检测微弱光,观察不同强度的光线入射时光电倍增管的输出波形分布并推算出相应的光功率。
二、仪器介绍本实验使用的是SGD-1型单光子计数器。
主要由光电倍增管、电源、放大系统、光源组成,采用USB接口。
光信号输入器—————————————(内含光电倍增管)单光子计数器电源(内含放大系统、甄别器等)——————USB接口——————————高压输入—————————————————Y轴输入————————————————接地—————————————————图1 SGD-1型单光子计数器三、原理1、光子光是由光子组成的光子流,光子是静止质量为零、有一定能量的粒子。
与一定的频率υ相对应,一个光子的能量E p可由下式决定:E p=hυ=hc/λ,(1)式中c=3×108m/s,是真空中的光速;h=6.6×10-34J·s,是普朗克常数。
例如,实验中所用的光源波长为λ=5000Å的近单色光,则E p=3.96×10-19J。
光流强度常用光功率P表示,单位为W。
单色光的光功率与光子流量R(单位时间内通过某一截面的光子数目)的关系为:P=R·E p (2-2)所以,只要能测得光子的流量R,就能得到光流强度。
如果每秒接收到R=104个光子数,对应的光功率为P=R•E p=104×3.96×10-19=3.96×10-15W。
2、测量弱光时光电倍增管输出信号的特征在可见光的探测中,通常利用光子的量子特性,选用光电倍增管作探测器件。
光电倍增管从紫外到近红外都有很高的灵敏度和增益。
当用于非弱光测量时,通常是测量阳极对地的阳极电流(图2(a)),或测量阳极电阻R L上的电压(图2(b)),测得的信号电压(或电流)为连续信号;然而在弱光条件下,阳极回路上形成的是一个个离散的尖脉冲。
为此,我们必须研究在弱光条件下光电倍增管的输出信号特征。
图2 光电倍增管负高压供电及阳极电路图图3 光电倍增管阳极波形弱光信号照射到光阴极上时,每个入射的光子以一定的概率(即量子效率)使光阴极发射一个光电子。
这个光电子经倍增系统的倍增,在阳极回路中形成一个电流脉冲,即在负载电阻R L上建立一个电压脉冲,这个脉冲称为“单光电子脉冲”见图3。
脉冲的宽度t w取决于光电倍增管的时间特性和阳极回路的时间常数R L C0,其中C0为阳极回路的分布电容和放大器的输入电容之和。
性能良好的光电倍增管有较小的渡越时间分散,即从光阴极发射的电子经倍增极倍增后的电子到达阳极的时间差较小。
若设法使时间常数较小则单光电子脉冲宽度t w减小到10-30ns。
如果入射光很弱,入射的光子流是一个一个离散地入射到光阴极上,则在阳极回路上得到一系列分立的脉冲信号。
图4 不同光强下光电倍增管输出信号波形图4是用TDS 3032B示波器观察到的光电倍增管弱光输出信号经过放大器后的波形。
当入射光功率P i≈10-11W时,光电子信号是一直流电平并叠加有闪烁噪声(a);当P i≈10-12W时,直流电平减小,脉冲重叠减小,但仍存在基线起伏(b);当光强继续下降到P i≈10-13W时,基线开始稳定,重叠脉冲极少(c);当P i≈10-14W时,脉冲无重叠,基线趋于零(d)。
由图可知,当光强下降为10-14W量级时,在1ms的时间内只有极少几个脉冲,也就是说,虽然光信号是持续照射的,但光电倍增管输出的光电信号却是分立的尖脉冲。
这些脉冲的平均计数率与光子的流量成正比。
图5光电倍增管输出脉冲幅度分布的微分曲线图5为光电倍增管阳极回路输出脉冲计数率ΔR随脉冲幅度大小的分布。
曲线表示脉冲幅度在V-(V+ΔV)之间的脉冲计数率ΔR与脉冲幅度V的关系,它与曲线(ΔR/ΔV)-V 有相同的形式。
因此在ΔV取值很小时,这种幅度分布曲线称为脉冲幅度分布的微分曲线。
形成这种分布的原因有以下几点:⑴除光电子脉冲外,还有各倍增极的热发射电子在阳极回路形成的热发射噪声脉冲。
热电子受倍增的次数比光电子少,因此它们在阳极上形成的脉冲大部分幅度较低。
⑵光阴极的热发射电子形成的阳极输出脉冲。
⑶各倍增极的倍增系数有一定的统计分布(大体上遵从泊松分布)。
因此,噪声脉冲及光电子脉冲的幅度也有一个分布,在图5中,脉冲幅度较小的主要是热发射噪声信号,而光阴极发射的电子(包括热发射电子和光电子)形成的脉冲,它的幅度大部分集中在横坐标的中部,出现“单光电子峰”。
如果用脉冲幅度甄别器把幅度高于V h 的脉冲鉴别输出,就能实现单光子计数。
3、光子计数器的组成光子计数器的原理方框图如图6所示。
图6 典型的光子计数系统⑴光电倍增管光电倍增管性能的好坏直接关系到光子计数器能否正常工作。
对光子计数器中所用的光电倍增管的主要要求有:光谱响应适合于所用的工作波段;暗电流要小(它决定管子的探测灵敏度);响应速度快、后续脉冲效应小及光阴极稳定性高。
为了提高弱光测量的信噪比,在管子选定之后,还要采取一些措施:①光电倍增管的电磁噪声屏蔽电磁噪声对光子计数是非常严重的干扰,因此,作光子计数用的光电倍增管都要加以屏蔽,最好是在金属外套内衬以坡莫合金。
②光电倍增管的供电通常的光电技术中,光电倍增管采用负高压供电,如见图2所示,即光阴极对地接负高压,外套接地。
阳极输出端可直接接到放大器的输入端。
这种供电方式,光阴极及各倍增极(特别是第一、第二倍增极)与外套之间有电位差存在,漏电流能使玻璃管壁产生荧光,阴极也可能发生场致辐射,造成虚假计数,这对光子计数来讲是相当大的噪声。
为了防止这种噪声的发生,必须在管壁与外套之间放置一金属屏蔽层,金属屏蔽层通过一个电阻接到光阴极上,使光阴极与屏蔽层等电位;另一种方法是改为正高压供电,图7 光电倍增管的正高压供电及阳极电路即阳极接正高压,阴极和外套接地,但输出端需要加一个隔直流、耐高压、低噪声的电容,如图7。
③热噪声的去除为了获得较高的稳定性,降低暗计数率,常采用致冷技术降低光电倍增管的工作温度。
当然,最好选用具有小面积光阴极的光电倍增管,如果采用大面积阴极的光电倍增管,则需采用磁散焦技术。
⑵放大器放大器的功能是把光电倍增管阳极回路输出的光电子脉冲和其它的噪声脉冲线性放大,因而放大器的设计要有利于光电子脉冲的形成和传输。
对放大器的主要要求有:有一定的增益;上升时间t r≤3ns,即放大器的通频带宽达100MHz;有较宽的线性动态范围及噪声系数要低。
图8 放大器的输出脉冲放大器的增益可按如下数据估算:光电倍增管阳极回路输出的单光电子脉冲的高度为V a(图2-2),单个光电子的电量e=1.6×10-19C,光电倍增管的增益G=106,光电倍增管输出的光电子脉冲宽度t w=10-20ns量级。
按10ns脉冲计算,阳极电流脉冲幅度I a≈1.6×10-5A=16µA设阳极负载电阻R L=50Ω,分布电容C=20PF 则输出脉冲电压波形不会畸变,其峰值为:图8放大器的输出脉冲V a=I a R L≈8.0×10-4V=0.8mV当然,实际上由于各倍增极的倍增系数遵从泊松分布的统计规律,输出脉冲的高度也遵从泊松分布,上述计算值只是一个光子引起的平均脉冲峰值的期望值。
一般的脉冲高度甄别器的甄别电平在几十毫伏到几伏内连续可调,所以要求放大器的增益大于100倍即可。
放大器与光电倍增管的连线应尽量短,以减小分布电容,有利于光电脉冲的形成与传输。
⑶脉冲高度甄别器脉冲高度甄别器的功能是鉴别输出光电子脉冲,弃除光电倍增管的热发射噪声脉冲。
在甄别器内设有一个连续可调的参考电压——甄别电平V h。
如图9所示,当输出脉冲高度高于甄别电平V h时,甄别器就输出一个标准脉冲;当输入脉冲高度低于V h 时,甄别器无输出。
如果把甄别电平选在与图5中谷点对应的脉冲高度V h上,这就弃除了大量的噪声脉冲,因对光电子脉冲影响较小,从而大大提高了信噪比。
V h称为最佳甄别(阈值)电平。
对甄别器的要求:甄别电平稳定,以减小长时间计数的计数误差;灵敏度(可甄别的最小脉冲幅度)较高,这样可降低放大器的增益要求;要有尽可能小的时间滞后,以使数据收集时间较短;死时间小、建立时间短、脉冲对分辨率≤10ns,以保证一个个脉冲信号能被分辨开来,不致因重叠造成漏计。
需要注意的是:当用单电平的脉冲高度甄别器鉴别输出时,对应某一电平值V,得到的是脉冲幅度大于或等于V的脉冲总计数率,因而只能得到积分曲线(见图10),其斜率最小值对应的V就是最佳甄别(阈值)电平V h,在高于最佳甄别电平V h的曲线斜率最大处的电平V对应单光电子峰。
图9甄别器的作用(a)放大后(b)甄别后图10 光电倍增管脉冲高度分布——积分曲线⑷计数器(定标器)计数器的主要功能是在规定的测量时间间隔内,把甄别器输出的标准脉冲累计和显示。
为满足高速计数率及尽量减小测量误差的需要,要求计数器的计数速率达到100MHz。