腾讯手机管家之“软件管理”的使用说明
- 格式:doc
- 大小:1.46 MB
- 文档页数:9
使用腾讯手机管家删除手机里所有短信和通讯记录
使用腾讯手机管家删除手机里所有短信和通讯记录
把自己的手机插入电脑,然后打开腾讯手机管家连接到手机。
除了可以批量升级应用程序之外还可以轻松删除手机里所有短信和通讯记录,保护个人的隐私哦!
1进入腾讯手机管家勾选所有姓名,选择删除即可删除所有短信。
2我这里总共有三千条短信。
这样做删除速度很快,比在手机上直接删除快多了!
3选择通讯录通话记录,可以批量删除所有的通话记录。
方法/步骤
1
进入腾讯手机管家勾选所有姓名,选择删除即可删除所有短信。
步骤阅读
2
我这里总共有三千条短信。
这样做删除速度很快,比在手机上直接删除快多了!
步骤阅读
3
选择通讯录通话记录,可以批量删除所有的通话记录。
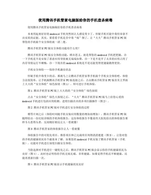
使用腾讯手机管家电脑版给你的手机查杀病毒使用腾讯手机管家电脑版给你的手机查杀病毒本来用起来好好的Android手机突然间让人感觉变卡了,怀疑手机可能中毒但却拿不出实质的证据。
其实,要看看手机是否中毒“病”倒了,让“大夫”腾讯手机管家PC版帮您的手机做个安全体检就一清二楚。
腾讯手机管家PC版安全体检功能有什么用?腾讯手机管家PC版安全体检功能,顾名思义,就是帮您的Android手机把把脉,诊一下手机是不是安装了恶意应用导致被无端端扣费,诊一下是不是开了太多的应用占用了内存导致运行不顺畅,诊一下现在的Android系统是不是还能变得更健康跑得更快。
手机安全体检——保持手机最佳状态怀疑手机中毒变卡的话,那就马上让腾讯手机管家帮手机做个手机安全体检吧。
体检方法很简单,让手机跟腾讯手机管家PC版连接之后,点击腾讯手机管家PC版首页主界面上大大的“安全体检”绿色按钮(图1),即可进行手机体验。
图1 腾讯手机管家PC版上大大的的“安全体检”绿色按钮点击“安全体检”绿色大按钮之后,“大夫”腾讯手机管家PC版马上给您心爱的Android手机进行包括应用检测、进程扫描在内的多项扫描操作(图2)。
图2 腾讯手机管家PC版对手机进行安全体检的过程稍等片刻之后(体检时间随手机安装应用数量的增加而增加),腾讯手机管家PC版随即给出一份比较详细的手机体检报告,这份体检报告不像某些大医院给出的体检报告那样令人看得头晕,反而刚好相反让人一看就懂!图3 腾讯手机管家的体检报告让人一看就懂体检报告中的可优化项目、推荐项目和已完成项目列得清清楚楚(图3),让您对您的手机的健康状况有个最基本了解。
如果您的Android手机安装了腾讯手机管家(手机版),还能对手机进行深度扫描安全体检。
当您选择对手机进行一键优化之后,腾讯手机管家PC版会显示你的手机健康状况为良好(图4),此时也证明你的手机无病无痛,非常健康。
如果觉得手机还不够健康,还能再重新扫描一次。
IPHONE手机怎样强力卸载软件插件
很多使用苹果手机的机友,越狱后卸载软件总有卸载不干净不方便的问题。
小编今天教给大家,怎样用腾讯手机管家PRO版本,快速干净的卸载越狱后苹果中的软件和插件。
1.进入腾讯手机管家PRO,在软件管理中,点击【强力卸载】
2.进入强力卸载后可以看到有软件和插件两个分类。
我们点击【排序】,管家提供了多种个性化的排序
3.我们尝试卸载一个软件看看,点击想要卸载的软件,管家会贴心的提示您确认卸载
卸载完成后,该软件会从列表内消失,并提示您卸载完成:
4.越狱后的苹果最恼人的就是各种插件,有了管家就不用怕啦,管家把所有的插件都罗列出来,并贴心的提示您谨慎卸载。
小伙伴们是不是觉得管家卸载插件和软件很方便呀,快快来下载吧~~。
手机管家的使用一、一键优化打开手机管家,点击“一键优化”,等待优化完成,点击“完成”。
二、清理加速1.打开手机管家,点击“清理加速”。
2.自动开始扫描手机垃圾文件,等待扫描完成。
3.点击“一键清理加速”。
4.等待清理完成,点击“完成”即可。
三、手机瘦身1.点击“清理加速”,点击右上角“手机瘦身”。
2.窗口上半部分,显示手机存储使用情况。
下半部分显示各种文件的体积。
3.点击任意文件类型,可查看文件详细信息。
4.点击要删除的文件后面的圆形选择框,选择文件。
(可以同时选择多个)5.选择完成,点击两下“删除”即可。
四、安全防护1.点击“安全防护”。
2.点击“立即扫描”。
3.等待扫描完成,点击“完成”。
五、软件管理软件下载1.点击“软件管理”。
2.点击上方文字输入框,输入要搜索的软件名称。
3.点击“放大镜”搜索。
4.在搜索结果中找到要下载的软件,点击“下载”按钮。
5.等待下载完成,按照提示进行安装即可。
软件升级1.点击“软件管理”,点击“软件升级”。
2.在打开的窗口中显示手机可以升级的所有软件。
3.点击“升级”,会自动下载新版软件,并自动安装。
建议:常用软件升级即可。
软件卸载1.点击“软件管理”,点击“软件卸载”。
2.在“个人软件”列表中找到要卸载的软件,点击软件后的“卸载”按钮。
3.在弹出的提示中点击“确定”。
4.卸载完成后如果出现提示清理残留文件窗口,点击“立即清理”。
5.点击“确定”完成卸载。
注:不认识的软件不要卸载。
卸载后仍然可以重新下载。
安装包管理1.点击“软件管理”,点击“安装包管理”。
2.在“来自手机管家”和“其他来源”列表中,点击右上角“垃圾箱”标志,进入删除安装包页面。
3.点击软件后面的圆形选择框,选择要删除的安装包,或点击“全选”。
4.点击“删除”,点击“确认删除”即可。
六、流量监控1.点击“流量监控”。
2.点击窗口右上角“齿轮图标”,打开“流量设置窗口”。
3.点击打开“流量套餐/开始日”。
操 作 说 明 指 南下载并安装防丢器应用IOS设备,前往APP Store下载防丢器应用;安卓设备,前往腾讯应用宝下载防丢器应用。
注意:IOS设备的操作系统为7以上,安卓设备的操作系统为4.3以上。
打开IOS设备的蓝牙前往“设置”>“通用”>“蓝牙”,打开蓝牙开启防丢器长按(2秒)防丢器上的按键此时防丢器上的红灯会“闪烁”显示,代表防丢器进入广播模式,间隔为100MS一次,这个时候可以用APP连接防丢器,广播30秒后,红灯停止闪烁,进入慢广播。
(若灯无任何显示,请检测电池是否装好)APP连接操作在防丢器APP界面上,点击“搜索”图标,此时复合条件的防丢器设备就会显示在左边的列表中。
防丢器功能操作防丢器与APP连接成功后,点击APP界面上的防丢器图标,会显示出当前防丢器的信息。
如果防丢器与APP断开连接,APP界面左边的防丢器图标会变成灰色更改防丢器图标点击默认的防丢器图标位置,会出现更改图片的选择界面,可以直接选择系统自带的图片作为防丢器的图标,也可以从照片中选择图片作为防丢器的图标,还可以直接进入拍照界面,拍摄一张图片作为防丢器的图标。
更改防丢器名称点击手写图标,可以更改防丢器的名字,编辑完成后点击“√”防丢器基本信息信号图标:显示的是当前防丢器的蓝牙信号强度位置图标:显示的是当前防丢器最后一次断线所在的经纬度(需要联网才能显示),点击则会进入地图显示。
断线图标:显示的是当前防丢器最后一次与手机断开的日期和时间电池图标:显示的是当前防丢器的电池电量百分比(电量低时会提示)防丢器报警设置报警模式:点击声音图标,可以选择报警的模式,目前分为三种:声 音报警、振动报警、组合报警(声音和振动)报警距离:点击距离的图标,可以选择报警的范围,如果防丢器与手机的距离超出了设定的报警范围,防丢器和APP双方都会有报警提示,界面上会出现取消报警的图标,点击APP上的取消报警按钮,APP会终止报警。
如何在华为手机上进行应用管理华为手机作为一款功能强大的智能手机,拥有丰富的应用程序,可以满足用户的各种需求。
然而,众多的应用程序也给手机的管理带来了一定的挑战。
本文将介绍如何在华为手机上进行应用管理,帮助用户更好地管理自己的手机应用。
一、应用管理入口在华为手机上,应用管理的入口通常是“设置”菜单。
用户可以在手机的主屏幕上找到“设置”图标,并点击进入。
进入“设置”后,用户可以找到“应用管理”或类似的选项,点击进入应用管理页面。
二、应用列表进入应用管理页面后,用户可以看到手机上已安装的应用程序列表。
这个列表会显示应用程序的图标、名称和一些基本信息,如版本号、占用空间等。
用户可以通过滑动屏幕或者使用搜索功能来查找特定的应用程序。
三、应用分类为了更好地管理应用程序,华为手机通常会将应用程序进行分类。
用户可以根据自己的需求,选择不同的分类方式来查看应用程序。
常见的分类方式包括游戏、社交、工具等。
用户可以通过点击相应的分类标签,查看该分类下的应用程序列表。
四、应用管理功能华为手机提供了丰富的应用管理功能,帮助用户更好地管理自己的手机应用。
以下是一些常见的应用管理功能:1.卸载应用:如果用户不再需要某个应用程序,可以通过长按应用图标,然后选择“卸载”来删除该应用程序。
在确认删除之前,系统会提示用户是否删除相关的数据。
2.应用移动:用户可以将应用程序从手机内部存储移动到SD卡中,以释放手机内部存储空间。
在应用列表中,用户可以选择某个应用程序,然后点击“移动到SD卡”选项来完成移动操作。
3.应用权限管理:华为手机提供了应用权限管理功能,用户可以查看和控制每个应用程序的权限。
通过点击应用程序,在应用详情页面中,用户可以找到“权限管理”选项,并对应用程序的权限进行设置。
4.应用自动启动管理:为了提高手机性能和电池续航时间,华为手机提供了应用自动启动管理功能。
用户可以在应用管理页面中找到“自启动管理”选项,并设置哪些应用程序可以自动启动。
腾讯安全管家
腾讯安全管家是一款由腾讯公司推出的安全软件,旨在保护用户的手机免受病毒、恶意软件、骚扰电话、垃圾短信等安全威胁的侵扰。
它拥有强大的杀毒引擎和智能安全防护系统,能够提供全方位的安全保护服务。
首先,腾讯安全管家具备强大的杀毒功能。
它内置了最新的病毒库,能够及时更新并检测出手机中的各种病毒、恶意软件、木马等安全威胁。
用户只需要点击一键杀毒,就能够对手机进行全面扫描和清理,确保手机的安全无忧。
其次,腾讯安全管家还可以阻止诈骗电话和骚扰短信。
在现代社会,诈骗电话和垃圾短信成为了许多用户的烦恼。
腾讯安全管家可以帮助用户拦截这些电话和短信,让用户远离诈骗和骚扰的困扰。
此外,腾讯安全管家还具备防止手机被盗的功能。
用户可以通过腾讯安全管家注册手机找回服务,一旦手机丢失或被盗,用户可以通过电脑追踪手机的位置,并远程锁定或抹除手机中的个人信息,避免个人隐私泄露。
此外,腾讯安全管家还拥有其他实用的功能,如手机清理、电池管理、应用程序管理等。
用户可以通过腾讯安全管家清理手机内存,释放存储空间;通过电池管理功能,优化电池使用时间;通过应用程序管理功能,对手机中的应用进行管理和优化,提高手机的运行速度和流畅性。
总之,腾讯安全管家是一款强大而实用的手机安全软件。
它通过杀毒、防骚扰、手机找回等多种功能,为用户提供全方位的手机安全保护服务。
用户可以放心地使用手机,不用担心受到病毒、骚扰等安全威胁的侵扰。
我们强烈推荐用户安装使用腾讯安全管家,让手机安全无忧!。
手机APP的操作规程手机APP(Application)作为一种方便快捷的移动应用程序,已经成为人们生活中不可或缺的一部分。
为了帮助大家更好地使用手机APP,以下是一份操作规程,详细介绍了如何正确、高效地操作手机APP。
一、下载与安装1. 打开应用商店:首先,在您的手机主屏幕上找到并点击“应用商店”图标,通常该图标类似于一个购物袋或者带有一个字母“A”的图标。
2. 搜索需要的APP:在应用商店的搜索框中输入您需要下载的APP的名称或关键词,然后点击搜索按钮。
3. 选择并下载:根据搜索结果,找到您需要的APP,并点击相应的下载按钮。
在下载过程中,请确保您的手机处于连接良好的网络环境下。
4. 安装与更新:下载完成后,手机将自动开始安装该APP。
对于已经安装的APP,如果有新版本可用,您也可以在应用商店中相应的APP页面上找到更新按钮,点击更新按钮以获得最新版本。
二、注册与登录1. 打开APP:在下载和安装完成后,您可以返回到手机主屏幕,找到并点击相应的APP图标,启动该APP。
2. 注册新账号:首次打开APP,您可能需要注册一个新的账号。
在注册页面上,按照要求填写您的个人信息,确保信息的准确性和完整性,然后点击注册按钮。
3. 登录已有账号:如果您已经拥有该APP的账号,您只需要在登录页面上输入您的用户名和密码,然后点击登录按钮即可。
三、浏览与搜索1. 主界面浏览:一旦成功登录,您将看到该APP的主界面。
通过上下左右滑动屏幕,您可以浏览各种不同的内容区域,如新闻、推荐、分类等。
2. 搜索功能:如果您想找到特定的内容或功能,您可以使用APP内的搜索功能。
通常,搜索框位于主界面的顶部或底部,点击搜索框,输入关键词,然后点击搜索按钮。
3. 过滤与排序:某些APP会提供过滤和排序选项来帮助您更好地浏览内容。
根据您的需求,选择相应的过滤选项或排序方式以获取更精确的结果。
四、个人设置与账号管理1. 个人资料修改:大多数APP都提供个人资料编辑功能,您可以通过点击头像或个人资料页面上的“编辑”按钮来修改您的昵称、头像、个性签名等信息。
如何使用最新版手机管家查看手机资料全新的腾讯手机管家,新增了查看手机资料的模块,在手机管家的小天地中一览手机资料,真是方便快捷,今儿就给大家讲一讲这新功能。
具体操作步骤如下:1.安装最新版腾讯手机管家(4.4.0 for android),进入手机管家主页,在左上角“硬件与设置”中找到手机资料一栏:2.进入手机管家的手机资料一栏中,大家会看到,腾讯手机管家将手机中的资料做了简单分类,方便用户查看;同时在最下方,管家会系统的、整体的展现手机内存的使用情况~使用户查看时能够一目了然,如图。
3.进入图片区,大家就可以直接查看手机系统相册的内容了,再也不用为东翻西找照片啦~在管家可一站搞定:4.在音乐区,手机管家会扫描到手机中存放的音乐文件,直接点击就能欣赏,不再为系统文件夹找不到而烦恼:5.在软件区,大家可以管理手机中下载安装的软件,不用再到手机系统的应用程序中找啦,软件列表清晰可见:注:这里的预装软件卸载管理,手机需要获取root权限后才能看到并使用的,没有获取root权限的朋友们先要使用,快去用腾讯手机管家PC版(应用宝)一键root吧~6.在卸载预装软件时,管家也会温馨的给出提示,避免用户误操作喔,如下图:预装软件的卸载,手机管家会先保存在回收站中,若想还原的话,可以到回收站找回还原的~7.在联系人区,大家可以直接在手机管家中查看联系人,而且可以直接实现拨号通话,真是太方便了!8.在通话记录中,直接可以看到手机系统中,电话的通话记录,真是再次感慨手机管家带给我的方便,在整理文件的同时,想要拨打电话,直接用手机管家啊:9.最后一个功能,也就是短信区,直接给小伙伴发短信联系吧~在手机管家里可以做到:是否因手机管家神奇而强大的新功能而兴奋与激动,感兴趣的朋友还不快试试~还有更多经典功能等大家体验~!。
软件应用操作手册操作手册是为了帮助用户更好地使用软件而编写的指南。
本文将详细介绍软件的安装、配置和常用功能操作等内容,以帮助用户更加轻松地使用软件。
1. 安装软件- 打开软件安装包,并阅读提供的安装说明。
- 点击“安装”按钮开始安装软件,并根据提示完成安装过程。
- 在安装过程中选择合适的安装路径以及其他相关设置。
2. 软件配置- 打开软件后,进入设置菜单,进行必要的软件配置。
- 配置界面提供了诸如语言、主题、字体大小等选项,根据个人偏好进行调整。
- 确认配置完成后,保存设置并重新启动软件。
3. 用户注册- 在主界面中找到“注册”或“登录”按钮,点击进入注册页面。
- 输入必要的个人信息,如用户名、密码、邮箱等,并完成验证。
- 注册成功后,根据提示进行登录操作。
4. 主要功能操作4.1 功能一的操作- 详细介绍功能一的使用方法,包括操作步骤和注意事项。
- 提供功能一的快捷键或菜单路径等信息,以方便用户操作。
4.2 功能二的操作- 详细介绍功能二的使用方法,包括操作步骤和注意事项。
- 提供功能二的快捷键或菜单路径等信息,以方便用户操作。
4.3 功能三的操作- 详细介绍功能三的使用方法,包括操作步骤和注意事项。
- 提供功能三的快捷键或菜单路径等信息,以方便用户操作。
4.4 ...(根据软件功能数量可自行增加小节)5. 常见问题解决方法5.1 问题一的解决方法- 对于常见问题一,为用户提供相应的解决方法或建议。
- 同时提供相关技术支持联系方式,方便用户获取更多帮助。
5.2 问题二的解决方法- 对于常见问题二,为用户提供相应的解决方法或建议。
- 同时提供相关技术支持联系方式,方便用户获取更多帮助。
5.3 问题三的解决方法- 对于常见问题三,为用户提供相应的解决方法或建议。
- 同时提供相关技术支持联系方式,方便用户获取更多帮助。
5.4 ...(根据常见问题数量可自行增加小节)本操作手册仅供参考,具体操作步骤可能因软件版本更新而略有差异,请以最新版本的软件为准。
怎么用腾讯手机管家管理软件权限
知道怎么用腾讯手机管家管理软件权限吗,有什么用处呢,那么怎么用腾讯手机管家管理软件权限的呢?下面是店铺收集整理的怎么用腾讯手机管家管理软件权限,希望对大家有帮助~~
用腾讯手机管家管理软件权限的方法
1、打开腾讯手机管家,进入【软件管理】页面,点击进入【软件权限管理】
2、查看软件恶意行为。
进入后提示您开启权限增强组件,管理软件风险权限,保护隐私。
开启后即可对每个软件的权限或是针对不同类别权限的软件进行管理权限。
3、处理恶意软件。
在查看到哪些软件有恶意行为时,进入详情页面后,即可进行处理。
如:点击【拨打电话】,即可查看到当前哪些软件有拨打电话的权限,可以选择“禁止”“允许”“询问”方式阻止它的发生恶意行为时的操作,而软件也可正常使用;如不想保留该软件,也可进入系统或管家的“软件管理”中进行删除:
同样,管家清除明了的把权限分类成【资费相关】、【隐私相关】、【安全相关】您可以按照分类查看那些使用该权限的软件,并进行处理。
如果您选择允许,使用该软件此权限时管家不会再提示;选择禁止,则一次性阻止该软件使用该权限;如果您选择询问,使用该软件此权限时管家会询问您是否允许。
最后,在权限管理的右上角设置中,即可开启/关闭权限管理的总开关,并查看监控日志:
如果能够合理的使用腾讯手机管家的软件权限管理的话,就再也不用担心手机被恶意扣费,流量流失等等情况的发生了。
腾讯手机管家怎么设置骚扰电话很多手机用户由于职业的特殊性电话需要24小时开机,和无法更换号码,这就让骚扰电话影响到正常休息了,那么我们需要如何使用腾讯手机管家针对骚扰电话拦截进行设置呢。
店铺就此提供腾讯手机管家设置骚扰电话方法教程供大家参考。
腾讯手机管家设置骚扰电话的方法腾讯手机管家的骚扰电话拦截其实,操作相对简洁易懂,很容易上手。
我们可以通过手机中的腾讯手机管家主页面,找到骚扰拦截所在的安全防护界面,并进入该界面。
进入腾讯手机管家的安全防护界面后,我们可以在安全防护界面中看到诸多手机安全防护的功能,找到最上方第一个骚扰拦截功能,并点击进入腾讯手机管家骚扰拦截界面。
通过,短信,电话,黑名单三种不同方式拦截骚扰电话或者短信。
腾讯手机管家设置骚扰拦截上面说的仅是一般的骚扰拦截模式,而腾讯手机管家有着更全面和人性化的骚扰拦截设置,点击骚扰拦截界面的设置按钮,进入到腾讯手机管家的骚扰拦截设置界面。
在腾讯手机管家的骚扰拦截设置界面,我们可以看到拦截模式设置,设置白名单,拦截来电设置等等更为具体的相应设置,通过,用户个人需求对其作出相应的设置。
如果,想一键式操作设置,可以点击进去到拦截模式设置,通过选择点击完成即可。
腾讯手机管家怎么设置黑名单1、首先我们手机里需要具备腾讯手机管家这款软件;2、下载安装成功后,我们进入腾讯手机管家,点击下方的安全防护图标,打开功能页面以后的第一栏就是隐私拦截,点击进入;3、在骚扰拦截页面可以看到有垃圾短信、骚扰电话、号码标记,这些都是黑名单重点号码发来的短信和拨打的电话记录,在页面的右上角有个设置,打开之后选择“黑名单“进入设置;4、在设置里我们可以一目了然的看到黑名单,点击进入黑名单手动添加即可将某号码拉入黑名单当中。
预防手机号码被泄露的方法1、平时在办理银行卡、网上注册、购买汽车等。
骚扰电话很多是因为你在某个网站注册不小心泄漏了自己的号码,尤其是一些购物网站。
任何一个环节都有可能泄露信息。
腾讯手机管家的手机防盗功能如何使用
工具/原料
腾讯手机管家
方法/步骤
这一部比较简单,点击“立即开启”就行了。
接下来,输入自己的qq号进行与手机绑定,这一步也是手机丢失进行找回的关键步骤。
填写好之后,点击“确定”按钮。
这样手机防盗功能就开启了。
手机防盗功能还有关键的步骤就是腾讯手机管家要始终
是开启状态,手机卡内必须有剩余流量,否则无法定位。
手机上的操作就完成了,接下来演示一下定位的过程。
登陆腾讯手机管家的官方地址,如下图所示,在上方的选项中点击“手机防盗”进入下一页面。
一般是将qq号与自己的手机进行绑定,所以使用qq号登陆电脑端的腾讯手机管家。
7然后就可以进行手机定位,其实操作很简单,关键是把准备的条件都弄好了。
此外,还可以进行保护个人数据的操作,比如清空数据、手机报警等等,有兴趣的朋友都可以进
行尝试。
感谢您的阅读,祝您生活愉快。
关于如何使用手机管家对私密软件进行加密第一篇范文:腾讯手机管家私密空间最全攻略腾讯手机管家私密空间最全攻略1.进入手机管家—安全防护—私密空间,开启私密空间。
2.点击【立即开启】3.设置密码。
开启私密空间需要手指在九个点上任意汇出至少4个点的图案,以后用作进入私密空间的密码。
重复确认第一次输入的图案就设置成功了。
6.下面就让我们来探索私密空间~1)先来看“如何添加私密照片”,点击【照片】进入隐私照片图册,下方有【添加】按钮,点击后即可进入手机图册添加照片,选中需添加的照片,点击【确认】即可完成加密。
管家支持两种照片两添加模式,一个是【相机照片】一个是【其他相册】,如下图所示。
第二篇范文:如何加密手机短信如何手机加密短信天天使用手机的你是否也有过那样的感受:当别人借去我们的手机时,我们会有很多隐私内容,尤其是短信之类担心被别人看见。
但是使用腾讯手机管家的私密空间功能,你再也不必为别人借你手机而纠结了~!下面就让我来告诉大家该如何使用这“神秘”的空间吧~!第一次开启时,我们会看到以下界面,在私密空间处标识着【未开启】,点击【私密空间】会跳至私密空间界面,现在只要点击【立即开启】便可开启我们向往的神秘空间。
第三篇范文:如何加密手机照片智能手机如何加密手机照片朋友推荐一款很棒的保护隐私的软件---腾讯手机管家,通过将手机系统相册中的照片移至“隐私空间”,被加密过的照片只有通过密码才可以查看,手机丢失也不用担心。
具体操作步骤如下:2、成功安装腾讯手机管家后进入,点击安全防护--隐私空间。
3、点击进入后,根据提示,画制图案密码,确保两次一样的哦~便以后忘记图案密码时可以找回、重置密码!6、、相关操作后,就可以进入到隐私空间主页查看和使用啦~!当然,除了照片保密之外,也可以加密短信、视频、文件呢!。
补助办法附件4:管家工作手机使用管理规定的协议1、管家手机作为工作必要工具,可根据相关制度进行申购,手机所有权归个人所有。
2、手机内必须安装管家中心规定的、必须的应用程序,其存储的数据和相关资料,只要是与公司有关的,公司将随时拥有对数据资料的查看、拷贝、存储、删除等权利,手机使用人务必保证信息完整且不得泄露。
3、管家手机及手机号、微信号等信息必须报管家中心备案。
管家需按照管家中心的要求使用统一的手机解锁密码及微信ID、微信登陆密码,个人不得擅自更改。
4、公司依照100元/月的标准为每位管家的手机号码提供话费补助,套餐由管家自定。
其手机必须保持24小时开机状态,不得关机/停机,如有两次抽检或客户反映关机/停机情况,则取消当月话费补贴。
5、与手机配属的手机号与微信号属于公司财产范畴,管家在调离岗位或离职时必须依照规定移交给本部门管家负责人或交由行政管理部相关审核人处理,再由接替岗位职员到本部门管家负责人处领取使用,具体处理办法详见《和昌物业客服管家手机补助办法》。
6、手机硬件部分使用年限最低为两年,员工购置手机后,公司只负责提供补助金,补助期内手机在任何场所遗失或损坏(如损坏手机生产厂家不负责维修或更换),员工应自行承担相应责任,公司概不负责。
7、手机使用期满后,超过两年后,手机硬件、软件是否能够满足工作需求,由行政管理部、管家中心及部门负责人对设备进行判定,如无法保障工作的开展,可重新进行申请补助采购,具体标准按照当期制度执行。
旧手机数据(包括但不限于:应用程序、通讯录、聊天记录、图片等)需全部由综合事务按照公司流程统一销毁。
为规范管家手机使用和操作管理,保证好信息沟通畅通,明确手机的使用范畴和损坏、丢失等的责任,我已认真阅读并自愿遵守、履行《管家工作手机使用管理规定的协议》,如有违反,我愿意接受公司相应处分。
所在项目:签署人:日期:。
应用管理功能描述
1.应用卸载:用户可以通过应用管理功能卸载已安装的应用,以释放设备存储空间。
2. 应用更新:应用管理功能可以检查已安装的应用是否有更新,用户可以选择更新或保留当前版本。
3. 应用权限管理:应用管理功能可以查看应用所需的权限,并允许用户控制这些权限的开启或关闭。
4. 应用备份与恢复:应用管理功能可以对已安装的应用进行备份,以便在需要时进行恢复。
5. 应用分类与搜索:应用管理功能可以对已安装的应用进行分类和搜索,使用户更方便地找到所需的应用。
6. 应用推荐与升级:应用管理功能可以向用户推荐相关应用,并提供升级服务,以保证用户使用的应用始终处于最新状态。
总之,应用管理功能可以帮助用户更好地管理和使用已安装的应用,提高设备的使用效率和用户体验。
- 1 -。
如何使用腾讯手机管家进行远程控制手机现在很多人都会使用腾讯手机管家,尤其是可以使用腾讯手机管家进行远程控制手机,下面是店铺收集整理的如何使用腾讯手机管家进行远程控制手机,希望对大家有帮助~~使用腾讯手机管家进行远程控制手机的方法一:开启腾讯手机管家防盗功能1在手机上安装使用腾讯手机管家,在腾讯手机管家的首页下方选择“安全防护”板块进入2打开“手机防盗”功能,选择“立即启用”,根据屏幕上的提示进行操作。
关联QQ号码,输入你常用的QQ帐号进行关联。
此外,我们也可以添加紧急联系人,手机卡被替换会短信通知紧急联系人。
本功能的开启可以将手机进行远程的精准定位,和数据的远程抹除。
3手机开通防盗成功之后,会收到腾讯的邮件反馈提示4 当手机防盗开启之后,用户在手机丢失之后,可以登录或QQ邮箱进行定位、锁定和清空数据,避免隐私泄漏,对生活工作照成影响。
使用腾讯手机管家进行远程控制手机的方法二:当手机丢失后,使用腾讯手机管家防当手机丢失、被盗之后,得到手机的人,可能会通过手机进行隐私泄漏、诈骗等活动,这些行为不是手机注销能防止的,这就到腾讯手机管家“手机防盗”功能发挥作用的时候了一旦手机丢失,可以进入官方网站/,点击手机防盗选项,登录你关联的QQ帐号,之后可以进行手机定位、手机锁定、清空数据等操作。
当然你有多个手机,并且不方便使用电脑上网时,可以使用手机端进行操作。
以甲乙为例,甲手机为已经丢失的手机,乙手机是其他未丢失的手机。
当甲手机丢失之后,用户在乙手机上安装腾讯手机管家,并登录与丢失的甲手机同样的QQ账户,比如图所示,进行手机定位时输入已经丢失掉的手机号码点击“手机定位”。
当然“手机定位”功能的使用需要是在丢失手机当前还处在开机的状态,因为只有在手机开机的状态下,手机的硬件功能--GPS定位模块才能正常启动,让其他手机通过手机管家精准地定位出已丢失的手机方位。
腾讯手机管家之“软件管理”的使用说明
一.手机管家的“软件管理”是什么?
手机管家的软件管理是能够帮助你实施软件下载、更新、安装、卸载一站式管理的功能。
打开手机管家的软件管理页面,会显示手机当前安装了的个人软件和系统软件数量,底下有四大功能入口,依次是软件游戏、更新软件、安装软件和卸载软件,共同管理你手机上的软件。
二.怎样使用“软件管理”?
1.软件游戏
在软件游戏模块里,管家为你精心推荐了最新最酷的软件,这些软件都是通过手机管家验证的绿色软件。
共分推荐软件、游戏、软件和搜索四个模块。
其中:推荐软件为你推荐一些实用和热门的手机软件。
如下图所示:
游戏中设有热门排行和游戏分类两个模块,便于你按当下热门和游戏类别找到所需软件。
使用过程截图如下:
软件中则设有必备软件和软件分类选项,便于你快速找到所需的软件。
使用过程截图如下:
搜索:输入你想要安装的软件或游戏名字,搜索直达,或者直接点解屏幕上显示的软件名称快速找到。
操作过程截图如下:
2.更新软件
在更新软件模块里,管家会自动整理出当前可升级的软件,你可以选择逐个更新,也可以一键更新全部软件。
更新软件的操作过程截图如下:
3.安装软件
在安装软件模块里,管家会自动整理出手机中的软件安装包,你可根据使用情况安装或删除软件安装包。
安装软件的操作流程截图如下:
删除软件包的操作流程截图如下:
4.卸载软件
在卸载软件模块里,管家会自动整理出手机中已安装的个人软件和系统软件,你可根据使用情况进行删除操作,删除软件时不会删除安装包。
(卸载系统自带的软件需ROOT权限)
卸载软件的操作流程截图如下:
系统软件卸载后可以在菜单的回收站找回和还原,操作过程截图如下:
腾讯手机管家的软件管理功能,方便用户更有效的管理手机软件,其中有更多绿色好用的软件和好玩的游戏等着你来下载。