上海高考语文复习笔记最强整理
- 格式:pdf
- 大小:1.96 MB
- 文档页数:61
上海高考语文重点知识点复习在高考语文的复习中我们要要明确知识的重点、难点,深刻理解每一个知识结构及其知识点中的重点。
下面是由店铺为大家整理的上海高考语文重点知识复习,希望可以帮助到大家!上海高考语文重点知识复习(一)叙述方式顺叙:能按某一顺序(时间或空间)较清楚地进行记叙。
倒叙:造成悬念,引人入胜。
插叙:对主要情节或中心事件做必要的铺垫照应,补充说明,使情节更加完整,结构更加严密,内容更加充实丰满。
补叙:对上文内容加以补充解释,对下文做某些交代。
平叙:俗称“花开两枝,各表一朵”,(指叙述两件或多件同时发生的事)使头绪清楚,照应得体。
上海高考语文重点知识复习(二)叙述人称第一人称:叙述亲切自然,能自由地表达思想感情,给读者以真实生动之感。
第二人称:增强文章的抒情性和亲切感,便于感情交流。
第三人称:能比较直接客观地展现丰富多彩的生活,不受时间和空间限制,反映现实比较灵活自由。
上海高考语文重点知识复习(三)修辞手法讲解8个手法1. 比喻(1)比喻的特点及作用比喻就是“打比方”。
即抓住两种不同性质的事物的相似点,用一事物来喻另一事物。
比喻的结构一般由本体(被比喻的事物)、喻体(作比方的事物)和比喻词(比喻关系的标志)构成。
构成比喻的关键:甲和乙必须是本质不同的事物,甲乙之间必须有相似点,否则比喻不能成立。
比喻的作用主要是:化平淡为生动;化深奥为浅显;化抽象为具体;化冗长为简洁。
(2)比喻的种类①明喻。
典型形式是:甲像乙。
本体喻体都出现,中间用比喻词“像、似、仿佛、犹如”等相联结。
例如:收获的庄稼堆成垛,像稳稳矗立的小山。
”②暗喻。
典型形式是:甲是乙。
本体喻体都出现,中间没有比喻词,常用“是”、“成了”、“变成”等联结。
例如:马克思主义和中国革命的关系,就是箭和靶的关系。
③借喻。
典型形式是:甲代乙。
不出现本体,直接叙述喻体。
但它不同于借代。
借代取两事物相关点,借喻取两事物的相似点。
例如:放下包袱,开动机器。
上海语文高一知识点总结在上海语文高一的学习中,我们掌握了许多重要的知识点。
下面将对这些知识点进行总结。
一、古代文学和现代文学比较与鉴赏1. 古代文学特点:注重修养、情感表达,形式多样,以诗歌为主要表达方式。
2. 现代文学特点:关注现实生活,以小说、散文为主要形式,注重情节和人物形象的塑造。
3. 古代和现代文学的共同点:都追求真实、感人和震撼人心的艺术效果。
二、古代诗歌的学习和鉴赏1. 五言绝句:每首四句,每句五个字,情感表达简练深刻。
2. 七言绝句:每首四句,每句七个字,表达空间更广阔,意境更丰富。
3. 诗歌鉴赏注意事项:注重把握诗歌的意境、音韵和修辞手法,理解诗人的情感和思想。
三、现代散文的学习和鉴赏1. 散文的定义和特点:文章自由,条理清晰,语言优美。
2. 鉴赏现代散文的方法:注重理解文章的主题思想和情感表达,分析文章的结构和语言特点。
四、古诗文阅读与鉴赏1. 古文的特点:文章多用明喻、比喻等修辞手法,句法工整、散文清新流畅。
2. 阅读古文的方法:仔细理解古文的语义,注意把握作者的意图和文化背景。
五、修辞手法的应用1. 比喻:通过与其他事物的类比,抒发情感或展现意境。
2. 拟人:赋予无生命的事物以人的特征和行为,增强描写效果。
3. 对偶:通过对比强调事物的对立面,使文章更加生动有力。
六、古代文言文的学习和鉴赏1. 文言文的特点:语言古雅,结构严谨,用词典雅。
2. 阅读文言文的方法:尽可能准确理解文言文的意思,注重解读词语的典故和上下文的联系。
七、现代文言文的学习和鉴赏1. 现代文言文的特点:使用汉字和词汇的现代用法,较接近口语,更易理解。
2. 阅读现代文言文的方法:注重把握语境和作者的表达方式,理解作者的意图和情感。
综上所述,上海语文高一的学习涵盖了古代文学和现代文学的比较与鉴赏、古代诗歌和现代散文的学习与鉴赏、古诗文和文言文的阅读与鉴赏等多个知识点。
通过对这些知识点的学习,我们可以更好地理解和欣赏文学作品,提升我们的语文素养和表达能力。
上海高考语文必背篇目高考知识点专题训练高三总复习沪教版上海高考语文必背篇目高考知识点专题训练高三总复习沪教版囊括上海高考语文课内6册全部的内容高考语文必背篇目第一册沁园春长沙(毛泽东)独立寒秋,湘江北去,橘子洲头。
看万山红遍,层林尽染;漫江碧透,百舸争流。
鹰击长空,鱼翔浅底,万类霜天竞自由。
怅寥廓,问苍茫大地,谁主沉浮?携来百侣曾游,忆往昔峥嵘岁月稠。
恰同学少年,风华正茂;书生意气,挥斥方遒。
指点江山,激扬文字,粪土当年万户侯。
曾记否,到中流击水,浪遏飞舟?蒹葭(诗经秦风)蒹葭苍苍,白露为霜。
所谓伊人,在水一方。
溯洄从之,道阻且长。
溯游从之,宛在水中央。
蒹葭萋萋,白露未晞。
所谓伊人,在水之湄。
溯洄从之,道阻且跻。
溯游从之,宛在水中坻。
蒹葭采采,白露未已。
所谓伊人,在水之涘。
溯洄从之,道阻且右;溯游从之,宛在水中沚。
饮酒(陶渊明)结庐在人境,而无车马喧。
问君何能尔?心远地自偏。
采菊东篱下,悠然见南山。
山气日夕佳,飞鸟相与还。
此中有真意,欲辨已忘言。
第二册:登金陵凤凰台(李白)凤凰台上凤凰游,凤去台空江自流。
吴宫花草埋幽径,晋代衣冠成古丘。
三山半落青天外,一水中分白鹭洲。
总为浮云能蔽日,长安不见使人愁。
八声甘州(柳永)对潇潇暮雨洒江天,一番洗清秋。
渐霜风凄紧,关河冷落,残照当楼。
是处红衰翠减,苒苒物华休。
唯有长江水,无语东流。
不忍登高临远,望故乡渺邈,归思难收。
叹年来踪迹,何事苦淹留?想佳人妆楼颙望,误几回、天际识归舟?争知我,倚栏杆处,正恁凝愁。
水龙吟登建康赏心亭(辛弃疾)楚天千里清秋,水随天去秋无际。
遥岑远目,献愁供恨,玉簪螺髻。
落日楼头,断鸿声里,江南游子。
把吴钩看了,栏杆拍遍,无人会,登临意。
休说鲈鱼堪脍,尽西风,季鹰归未?求田问舍,怕应羞见,刘郎才气。
可惜流年,忧愁风雨,树犹如此!倩何人、唤取红巾翠袖,揾英雄泪!登快阁(黄庭坚)痴儿了却公家事,快阁东西倚晚晴。
落木千山天远大,澄江一道月分明。
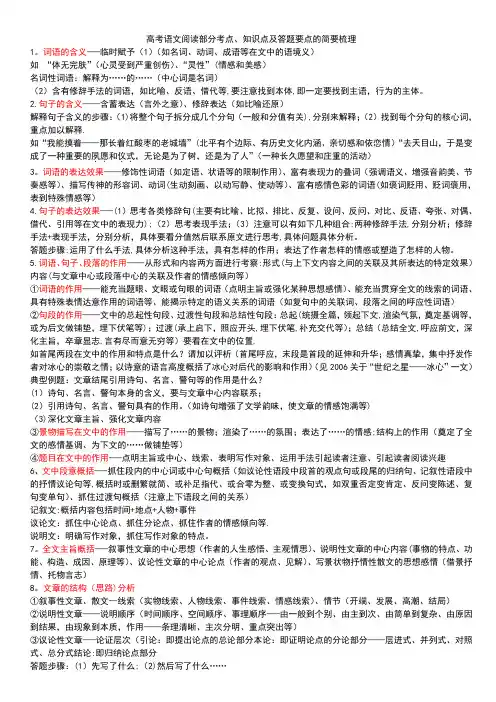
高考语文阅读部分考点、知识点及答题要点的简要梳理1。
词语的含义-—临时赋予(1)(如名词、动词、成语等在文中的语境义)如“体无完肤”(心灵受到严重创伤)、“灵性”(情感和美感)名词性词语:解释为……的……(中心词是名词)(2)含有修辞手法的词语,如比喻、反语、借代等,要注意找到本体,即一定要找到主语,行为的主体。
2.句子的含义——含蓄表达(言外之意)、修辞表达(如比喻还原)解释句子含义的步骤:(1)将整个句子拆分成几个分句(一般和分值有关),分别来解释;(2)找到每个分句的核心词,重点加以解释.如“我能摸着——那长着红酸枣的老城墙”(北平有个边际、有历史文化内涵、亲切感和依恋情)“去天目山,于是变成了一种重要的夙愿..,无论是为了树,还是为了人”(一种长久愿望和庄重的活动)..和仪式3。
词语的表达效果——修饰性词语(如定语、状语等的限制作用)、富有表现力的叠词(强调语义、增强音韵美、节奏感等)、描写传神的形容词、动词(生动刻画、以动写静、使动等)、富有感情色彩的词语(如褒词贬用、贬词褒用,表到特殊情感等)4.句子的表达效果-—(1)思考各类修辞句(主要有比喻、比拟、排比、反复、设问、反问、对比、反语、夸张、对偶、借代、引用等在文中的表现力);(2)思考表现手法;(3)注意可以有如下几种组合:两种修辞手法,分别分析;修辞手法+表现手法,分别分析,具体要看分值然后联系原文进行思考,具体问题具体分析。
答题步骤:运用了什么手法,具体分析这种手法,具有怎样的作用;表达了作者怎样的情感或塑造了怎样的人物。
5.词语、句子、段落的作用——从形式和内容两方面进行考察:形式(与上下文内容之间的关联及其所表达的特定效果)内容(与文章中心或段落中心的关联及作者的情感倾向等)①词语的作用——能充当题眼、文眼或句眼的词语(点明主旨或强化某种思想感情)、能充当贯穿全文的线索的词语、具有特殊表情达意作用的词语等、能揭示特定的语义关系的词语(如复句中的关联词、段落之间的呼应性词语)②句段的作用——文中的总起性句段、过渡性句段和总结性句段:总起(统摄全篇,领起下文,渲染气氛,奠定基调等,或为后文做铺垫,埋下伏笔等);过渡(承上启下,照应开头,埋下伏笔,补充交代等);总结(总结全文,呼应前文,深化主旨,卒章显志,言有尽而意无穷等)要看在文中的位置.如首尾两段在文中的作用和特点是什么?请加以评析(首尾呼应,末段是首段的延伸和升华;感情真挚,集中抒发作者对冰心的崇敬之情;以诗意的语言高度概括了冰心对后代的影响和作用)(见2006关于“世纪之星——冰心”一文)典型例题:文章结尾引用诗句、名言、警句等的作用是什么?(1)诗句、名言、警句本身的含义,要与文章中心内容联系;(2)引用诗句、名言、警句具有的作用。
语文高考考点总结—沪教版1、人物形象考点:①描写(以描写对象分:人物描写(语言、动作、肖像、心理)、环境描写;以描写角度分:正面描写、侧面描写)、对比、类比;②人物形象包括:才、智、德、业(职业或身份)。
题型标志:①有何作用;②如何塑造人物形象。
答题表述:第一步:(概括表述)主人公是……的人(如有“业”,必写);第二步:通过写……正面表现主人公是……人;第三步:通过写……侧面烘托主人公是……。
补充:要注意文中对传主直接评价的语句也可能属于答题内容。
如果问某一段内容对塑造人物形象有何作用,根据该段内容塑造的人物形象和该段内容之外的人物形象之间的联系,分下列三种情况:①二者相同,则答“使人物形象更加突出”;②二者相反,则答“使人物形象真实饱满”;③二者不同,则答“使人物形象更加饱满”。
2、“构思”题“构思”题分三类:句子型、段落型、全文型。
①句子型一般情况下,题干表述为“某一句在文中多次(重复)出现”,其实就是考察该句子在文中的作用。
解答是要分别答出每一句的作用;然后看各句之间的内在关联;还要看是否是文章线索。
②段落型如是单一的段落,即是考察该段在文中的作用;如是考察连续几段在文中的作用,则要分别作答。
③全文型题干表述类型有:A.全文围绕……进行构思,新颖独特/B.文章多次写到……A.这类题其实就考察全文的写作思路,答题思路大致为“全文选材都是围绕……来展开+文章内容的分层概括+主旨+构思新颖独特”。
(其中“……”可能是文章线索)B.先分析一下“……”是否是全文线索;然后分别答出各部分内容在文中的作用。
3、评析题评析题的标志词是“评析”。
评析的对象是文章的思想、情感、人物形象。
解答评析题的前提是准确地理解文章的主旨和人物形象。
①评析思想/情感概括全文内容,归纳出思想/情感(一般情况下就是文章主旨)+对我们有教育/引导/启迪或警醒意义(如果思想/情感是积极正面的,写教育/引导/启迪,“启迪”必写;如果思想/情感是负面的,则写“警醒”)+(在这种情况下的)做法②评析人物形象概括全文内容,归纳出人物形象+对我们有教育/引导/启迪或警醒意义(如果人物形象是积极正面的,写教育/引导/启迪,“启迪”必写;如果人物形象是负面的,则写“警醒”)+(在这种情况下的)做法4、插叙“插叙”属于表达方式中的记叙,只会在记叙性文本(写人叙事散文和小说)中出现,其作用有:①补充交代……内容(比如事件的原因、结果、某人的身世、社会背景等),使故事情节或事件更完整;②表现人物形象,使人物形象真实饱满(注意,多指插叙内容写的和前文所表现的人物形象相反的情况);③对比;④突出中心;⑤避免平铺直叙,使文章波澜有起伏;⑥设置悬念。
上海高考语文知识点归纳作为我国高中生命中的一次重要考试,高考对于每一位学生来说都是至关重要的。
而在高考中,语文科目无疑是最为重要的一门科目之一。
上海作为一个国内一线城市,其高考语文考试的难度和要求也相对较高。
因此,对于上海高考语文知识点的归纳和理解尤为重要。
首先,我们来看一下上海高考语文考试的命题特点。
上海高考语文试卷大致分为两个部分,阅读理解和作文。
阅读理解占据了试卷的大部分篇幅,而作文则是最后一道大题。
阅读理解要求考生理解文章主旨,分析作者观点,并对文章中的细节进行理解和解释。
而作文则注重考察考生的表达能力和写作技巧。
在阅读理解方面,上海高考语文试卷通常会涉及文言文、现代文和议论文等多种文体。
因此,考生需要掌握不同文体的阅读方法和技巧。
文言文的阅读要求考生理解古文的意思和修辞手法,掌握常用句式和词汇。
现代文的阅读则注重考察对文本中观点、事实和细节的理解和分析能力。
而议论文的阅读则要求考生理解作者的论点和论证过程,并对其进行评价和批判。
除了阅读理解,作文也是上海高考语文考试的重点。
在作文方面,上海高考通常会给出一个话题或素材,要求考生写一篇文章。
作文要求考生在有限的时间内展现自己的文思和表达能力。
因此,考生需要掌握好文章的结构和写作技巧,注意提炼论点,组织语言,正确使用修辞手法和丰富词汇。
此外,在上海高考语文考试中,还会出现一些特定的文学常识和文化知识点的考查。
比如,考生需要了解古代文学作品及其作者,掌握一些常见的典故和引用,以及一些基本的文学概念和术语。
同时,对于现代文学作品和当代作家的了解也是必要的。
总结来说,上海高考语文考试对考生的要求是全面的。
不仅需要考生对文言文和现代文的阅读理解能力有一定的掌握,还需要良好的写作能力和一定的文学常识。
因此,在备考阶段,考生要注重平时积累和练习,多读多写,多思考。
只有在自己的不断努力和积累下,才能在高考语文科目中取得好成绩。
最后,希望每一位参加上海高考的考生都能在语文科目中发挥出自己的最佳水平,取得优异的成绩。
识记背诵默写(核心考点精讲精练)1.高考真题考点分布【命题规律】近2年上海卷对于识记默写的考查,主要是以填空题形式进行考查:第1题直接默写原文内容。
第2题直接默写原文内容,另写重要作家、作品及与之相关的文学常识、文化常识。
第3题情景默写,主要是考查理解性记忆,要求学生不仅会背,还要有一定程度的理解。
【备考策略】1、直接默写(1)注意生僻难写易混易错字。
例如:唐•李白《梦游天姥吟留别》中:忽魂悸以魄动,恍惊起而长嗟。
(悸、恍嗟)谢公宿处今尚在,渌水荡漾清猿啼。
(渌、漾)云青青兮欲雨,水澹澹兮生烟。
(青青、澹澹)以上例句括号中为不常用但默写不容易写出或容易写错的字。
“云青青兮欲雨,水澹澹兮生烟。
”中前句为“青青”不是“清清”等容易写混。
(2)注意同音异义词。
例如:唐•李白《梦游天姥吟留别》中,“安能摧眉折腰事权贵,使我不得开心颜!”。
(“摧眉”不是“催眉”)唐•韩愈《师说》中,“师者,所以传道受业解惑也”(“受业”不是“授业”)苏轼《赤壁赋》:清风徐来,水波不兴。
(“徐来”不是“须来”)(3)注意形似词、同义异形词。
例如:苏轼《赤壁赋》:“相与枕藉乎舟中,不知东方之既白”(“枕藉”不是“枕籍”)孔子《论语·子罕》:子曰:“知者不惑,仁者不忧,勇者不惧。
”(“知者”不是“智者”)杜牧《阿房宫赋》:独夫之心,日益骄固。
(“骄固”不是“娇固”)(4)注意保持原文原字、语句出处的准确性。
例如:族秦者秦也,非天下也。
(“族秦”不能写成“簇秦”)此句出自杜牧《阿房宫赋》,而不是《六国论》。
《六国论》作者是苏洵而不是苏澈,更不是苏轼。
2、情境默写(1)注意审请题干例如:荀子《劝学》中以雕刻为喻,正面强调学习应当持之以恒的句子是:锲而不舍金石可镂。
《劝学》中比喻论证很多,注意看清题干要求,分清类别。
强调学习应当持之以恒的句子也很多,如回答“锲而舍之,朽木不折”则是从反面作比喻。
(2)注意对句子的理解。
例如:《侍坐》中面对孔子的询问,公西华无比谦虚,“_____,_____”认为自己能力不足仍需要学习,愿意成为负责“如会同,端章甫”的小相。
上海市高考语文记诵手册统编版(选必上、中册)教材古诗文知识全梳理实虚词+通假字+古今异义+词类活用+特殊句式+文化文常目录选择性必修上册 (1)1*《论语》十二章 (1)2*《大学之道》《礼记》 (3)3*《老子》四章春秋.老子 (4)4《人皆有不忍人之心》孟子 (5)5《五石之瓠》庄子 (6)6《兼爱》墨子 (7)选择性必修中册 (8)1*《屈原列传》《史记》西汉.司马迁 (8)2*《过秦论》西汉.贾谊 (14)3《苏武传》汉.班固 (19)4《五代史伶官传序》宋.欧阳修 (23)注:序号上标有*表示必背记诵篇章。
统编版选择性必修上、中册1*《论语》十二章一、通假字1.不亦说乎说:同悦,喜悦、愉快2.吾十有五而志于学有:同又,放在整数与零数之间二、古今异义1.不亦君子乎古:道德上有修养的人今:泛指品德高尚的人2.可以为师矣古:可以;凭借今:可能、许可3.饭疏食饮水古:粗劣今:疏通、疏散4.饭疏食饮水古:冷水今:无色无味无臭的液体5.匹夫不可夺志也古:普通人今:无学识、无智谋的人6.吾日三省吾身古:多次今:数词,三三、词类活用1.学而时习之时:名词--状语,按时2.吾日三省吾身日:名词--状语,每日3.温故而知新故、新:形容词--名词,旧的知识、新的体会4.传不习乎传:动词--名词,传授的知识5.饭疏食饮水饭:名词--动词,吃饭6.好之者不如乐之者乐:名词--意动。
以……为乐四、一词多义1.为:可以为师矣当、做为人谋而不忠乎替2.知:人不知而不愠了解温故而知新懂得3.而:人不知而不愠表转折温故而知新表顺承博学而笃志表并列4.其:仁在其中矣它的其不善者而改之他人五、特殊句式1.省略句可以为师矣。
“以”后面省略代词“之”其不善者而改之。
句首省略动词“择”2.判断句贤哉,回也!三军可夺帅也,匹夫不可夺志也。
2*《大学之道》《礼记》(一)古今异义1.大学之道古义:伦理、政治、哲学等“穷理正心,修己治人”的学问今义:实施高等教育的学校(二)词类活用1.在明明德(形作动,弘扬)2.先齐其家(使动,使……整齐)(三)一词多义1.明(1)在明明德(动词,彰明)(2)在明明德(形容词,美好的)2.道(1)则近道矣(名词,规律、道理)(2)不足为外人道也(动词,说)(3)道芷阳间行(动词,取道)(4)会天大雨,道不通(名词,道路)3.修(1)先修其身(动词,修养)(2)修守战之具(动词,修理、整治)(3)邹忌修八尺有余(名词,长,这里指身高)(四)状语后置1.在止于至善2.古之欲明明德于天下者3*《老子》四章春秋·老子一、通假字1.其在道也,曰余食赘行(“行”通“形”,形体)2.其脆易泮(“泮”通“判”,分离)3.九层之台,起于累土(“累”通“蔂”,土筐)二、古今异义1.埏埴以为器古义:把……作为今义:认为。
现代文阅读第一部分现代文阅读第一章基础知识1.表达方式:记叙、描写、抒情、说明、议论2.表现手法:象征、对比、烘托、设置悬念、前后呼应、欲扬先抑、托物言志、借物抒情、联想、想象、衬托(正衬、反衬)3.修辞手法:比喻、拟人、夸张、排比、对偶、引用、设问、反问、反复、互文、对比、借代、反语4.记叙文六要素:时间、地点、人物、事情的起因、经过、结果5.记叙顺序:顺叙、倒叙、插叙6.描写角度:正面描写、侧面描写7.描写人物的方法:语言、动作、神态、心理、外貌8.描写景物的角度:视觉、听觉、味觉、触觉9.描写景物的方法:动静结合(以动写静)、概括与具体相结合、由远到近(或由近到远)10.描写(或抒情)方式:正面(又叫直接)、反面(又叫间接)11.叙述方式:概括叙述、细节描写12.说明顺序:时间顺序、空间顺序、逻辑顺序13.说明方法:举例子、列数字、打比方、作比较、下定义、分类别、作诠释、摹状貌、引用14.小说情节四部分:开端、发展、高潮、结局15.小说三要素:人物、情节、环境16.环境描写分为:自然环境、社会环境17.议论文三要素:论点、论据、论证18.论据分类为:事实论据、道理论据19.论证方法:举例(或事实)论证、道理论证(有时也叫引用论证)、对比(或正反对比)论证、比喻论证20.论证方式:立论、驳论(可反驳论点、论据、论证)21.议论文的文章的结构:总分总、总分、分总;分的部分常常有并列式、递进式。
第二章语境义理解一、指代义联系上下文查找答案二、语境义词不离句、词不离段、词不离篇答题步骤:1、借助该词的基本义;2、分析该词在句中的搭配成分或修饰成分;3、联系上下文的感情色彩(褒贬中);4、结合修辞手法的运用(比喻义、借代义、比拟义、讳饰义、反语义)5、理解词语的象征意义(弦外之音,言外之意)答题范例:即联系本词(对本词语的含义进行解说)、联系本句或者上下文(突出了本句或者上下文的什么内容)、联系文章的中心(论点)与作者的态度感情、联系特殊的表达效果(即运用了某种修辞手法的词语)在文章内容上的作用1.内涵丰富的词语体现文章的思想和情感。
沪高考知识点总结2022一、语文1. 古诗文鉴赏了解古诗文的作者、创作背景、意境,学会分析诗文结构、修辞手法,领会诗文的内涵与情感。
2. 文言文阅读阅读明清古文,了解古文的阅读技巧与理解方法,积累古文词语和成语,掌握文言文的语法特点,提高文言文阅读能力。
3. 现代文阅读阅读现代散文、小说等文学作品,了解现代作家的创作思想与艺术特色,分析文学作品的结构与语言表达,领会文学作品的主题与意义。
4. 写作技巧提高议论文的写作能力,锻炼描述、议论、说明与议论等写作技巧,培养写作逻辑思维的能力,提高写作表达的水平。
5. 名著阅读阅读中国古典名著,了解名著的文学价值和历史意义,掌握名著的情节和人物形象,领会名著的思想内涵。
6. 文学常识了解中国文学史、古代文学、现代文学等文学知识,掌握文学作品与文学流派的相关知识,了解文学家及其代表作品。
二、数学1. 几何熟练掌握几何形状的性质、和面积、体积的计算,了解几何相关的定理与推理方法,掌握几何证明方法。
2. 代数掌握代数式的运算规则与方程的解法,了解多项式、函数、不等式等代数相关知识,熟练运用代数知识解决实际问题。
3. 概率与统计了解概率与统计的基本概念与计算方法,掌握概率计算与统计分析的基本技能,熟练运用概率统计方法解决实际问题。
4. 数学建模掌握数学建模的基本理论与方法,了解数学建模的应用领域与实践技巧,培养数学建模的实际应用能力。
5. 数学思维培养数学逻辑思维与数学创新意识,提高数学问题的分析解决能力,锻炼数学建模的实际操作水平。
6. 考研数学掌握考研数学的考试大纲与考试要求,了解考研数学的解题技巧与应试策略,熟悉考研数学真题与模拟题。
三、英语1. 词汇与语法掌握英语核心词汇与常用句型,了解英语语法的基本规则与构词法,熟练掌握英语词汇与语法的应用技巧。
2. 阅读与写作提高英语阅读的速度与理解能力,积累英语写作的词汇与句型,锻炼英语写作的表达能力与逻辑思维。
3. 听力与口语提高英语听力的听力技巧,加强口语的语音语调与语言表达,培养英语口语的交流能力和表达能力。
上海市高中语文应掌握知识点(共138个)散文阅读1、知道散文类型2、了解散文主要特点3、了解散文常见表现手法4、了解散文语言个性5、理解词句段在语境中的意义或作用6、理解结构特点和行文思路7、理解作品中所写的人、事、景、物的特点8、理解作品的写作背景,领会作者的认识和情感9、分析选材、组材的特点,阐释谋篇布局与表情达意的关系10、把握感情脉络,分析作者的写作意图11、把握词句间的内在联系,领会其对主旨表达的作用12、分析作品中所表现的人、事、景、物与情、志、理的关系13、赏析词句的表现力及其修辞效果14、赏析作品所用表现手法的特点及其表达效果15、根据作品内容,评析其思想意义16、赏析作品的语言特点17、根据作品文体特征和表现形式,评析其审美价值18、运用联想想象和辨析推断等,升华对作品内涵和意蕴的体悟,获得对自然、社会、人生的启示,形成自己的见解小说阅读1、了解小说的基本特征2、了解小说的类型3、了解重要作家及其代表作4、了解小说叙述的视角和手法5、了解小说刻画人物形象的主要方法6、梳理情节的展开过程和发展线索7、把握描写和叙述的细节8、理解人物形象的特征9、理解作品的创作背景和故事展开的典型环境10、把握作者的情感倾向,理解作者的写作意图11、分析作品所运用的叙述视角及效果12、分析作品情节安排的一吐和线索设置的作用13、分析作品刻画人物形象所运用的手法,及其对表现人物性格特征、揭示作品主题的意义和作用14、分析环境描写对展开故事情节、刻画人物形象、表现作者价值取向的作用15、赏析作品人物形象的艺术感染力16、赏析作品细节设置的艺术效果17、赏析作品的结构特点及其艺术表现力18、赏析作品的语言个性及作家的语言风格19、评析作品艺术形象的典型意义和价值20、评价作品的思想意义和价值21、依据作品内容,合理推断和想象,获得丰富的审美体验新诗阅读1、了解新诗的发展历史2、了解新诗的特点3、了解新诗的主要流派及重要作家和代表作4、了解新诗常用的表现手法5、理解作品表达的思想感情6、掌握新诗的诵读方法,理解新诗的韵脚和节奏特点7、理解新诗常见意象的意义8、理解创作背景对内容表达的作用9、分析诗人的情绪变化和创作意图10、分析作品结构特点及其对情感表达的作用11、分析作品的语言特点12、分析作品的流派及其风格13、赏析作品富有表现力的语言14、站在“诗性”的立场赏析作品15、评价作品的思想意义和艺术价值戏剧阅读1、知道戏剧的分类2、了解戏剧的主要特点3、了解戏剧的常见表现手法4、理解作品的主旨,把握戏剧的情节5、理解人物的性格特征6、理解作品的写作背景,领会作者的情感和创作意图7、梳理情节线索,分析作品中的人物关系和主要矛盾冲突8、分析作品的结构特征及其对表现主旨的作用9、分析戏剧语言对推进情节、塑造人物形象的作用10、分析人物的命运安排所体现的作者的价值取向11、赏析作品语言的表现力12、赏析剧作家的创作风格13、评析作品所折射的社会现象及其意义,对人生问题、社会问题形成自己的思考,开拓文化视野议论文阅读1、知道常用的论证方法2、知道立论和驳论的主要特点3、知道议论文的结构特点4、把握作者的观点5、理解立论的基础和驳论的针对性6、理解论据的性质和作用7、梳理行文的思路,理解本论的论证结构8、分析观点之间、材料之间以及观点与材料之间的逻辑关系9、分析文章所用的论证方法及其作用10、分析文章的写作意图11、分析文章运用的主要写作手法及表达作用12、分析文章的语言特色13、评析作者的观点,阐释论题的意义14、依据作者的观点对文章的论据作调整、补充,并对相关事实做合理的推断15、评析文章论证的逻辑性16、评析材料叙述中的价值取向说明文阅读1、知道常用的7种说明方法(分类别、举例子、作比较、打比方、下定义、列数字、列图表)2、了解自然科学类说明文的主要特点3、了解社会科学类说明文的主要特点4、理解说明对象的特征或规律5、把握文章的说明顺序,梳理文章的层次结构6、明确文章使用的说明方法7、理解事理性说明文的写作意图8、提炼、重组信息,分析概念之间的内在逻辑关联9、分析说明方法、说明顺序与说明内容之间的联系10、分析在说明的基础上综合运用多种表达方式的作用11、分析文章所用主要写作手法及其作用12、分析说明文的语言特点评析说明文表达的逻辑性13、依据已有信息和经验,对说明对象的特点、事物发展的规律及文章阐释的道理做出判断、推想14、结合文章内容,探究自然与社会的的相关问题古诗阅读1、背诵并默写一定数量的名篇、名句2、了解古体诗与近体诗的基本特征,区分诗、词、曲的形式特点3、了解课文涉及的著名作家作品及与之相关的古代文学、文化常识4、结合作品的内容与语言形式,读出作品的声韵和节奏5、理解作品内容及其情感内涵6、理解作品中借代、用典、互文等手法的表达作用7、结合语境,理解作品中重点语句的含义8、把握作者的写作意图9、分析作品的结构特点10、分析重要语句在作品中的作用11、分析作品常用表现手法及其表达效果12、分析作品蕴含的丰富文化内涵13、联系作品的语言环境,调动知识积累和生活经验,赏析作品中的好词佳句14、鉴赏作品的意象、意境15、赏析作品的语言风格16、评价作品的思想意义和艺术特色古文阅读1、背诵并默写一定数量的名篇、名句2、了解课文涉及的著名作家作品及与之相关的古代文学、文化常识3、了解“记”“说”“疏”“表”等作品的文体特点4、揭示常见文言实词的意思和文言虚词的用法5、理解具体语境中相关词、句的词法特点和句式特点6、用现代汉语翻译句子7、理解词、句、段在文中的含义8、理解作品的写作背景,把握文章所表达的思想内容9、理解作品的结构特点和行文思路10、分析词、句、段在文中的作用11、依据不同文体的特点,分析作品的主旨和写作意图12、分析作品中人、事、物的特点及主旨与材料的关系13、分析常见表现手法的表达效果14、为浅易的文言文断句15、赏析作品的表现手法和语言特点16、评析作品的思想意义和社会价值17、领悟作品的内涵和意蕴,从自然、社会、历史、文学等角度阐释从作品中获得的启示写作1、了解作文命题的类型(标题作文、话题作文、材料作文)2、了解不同类型题目的特点及基本要求3、理解题目的意思4、明确命题指向和写作要求5、分析题目中概念的内涵及概念之间的逻辑关系6、提炼命题材料的核心内容,分析其本质特点或内在关系7、调动已有的知识和经验理解并分析题意8、根据题目的“限制”或“提示”,确定写作范围、方向及重点。
20XX年上海高考语文重点知识点复习在高考语文的复习中我们要要明确知识的重点、难点,深刻理解每一个知识结构及其知识点中的重点。
下面小编为大家整理的上海高考语文重点知识复习,希望可以帮助到大家!上海高考语文重点知识复习(一)叙述方式顺叙:能按某一顺序(时间或空间)较清楚地进行记叙。
倒叙:造成悬念,引人入胜。
插叙:对主要情节或中心事件做必要的铺垫照应,补充说明,使情节更加完整,结构更加严密,内容更加充实丰满。
补叙:对上文内容加以补充解释,对下文做某些交代。
平叙:俗称“花开两枝,各表一朵”,(指叙述两件或多件同时发生的事)使头绪清楚,照应得体。
上海高考语文重点知识复习(二)叙述人称第一人称:叙述亲切自然,能自由地表达思想感情,给读者以真实生动之感。
第二人称:增强文章的抒情性和亲切感,便于感情交流。
第三人称:能比较直接客观地展现丰富多彩的生活,不受时间和空间限制,反映现实比较灵活自由。
1/ 6上海高考语文重点知识复习(三)修辞手法讲解8个手法1. 比喻(1)比喻的特点及作用比喻就是“打比方”。
即抓住两种不同性质的事物的相似点,用一事物来喻另一事物。
比喻的结构一般由本体(被比喻的事物)、喻体(作比方的事物)和比喻词(比喻关系的标志)构成。
构成比喻的关键:甲和乙必须是本质不同的事物,甲乙之间必须有相似点,否则比喻不能成立。
比喻的作用主要是:化平淡为生动;化深奥为浅显;化抽象为具体;化冗长为简洁。
(2)比喻的种类①明喻。
典型形式是:甲像乙。
本体喻体都出现,中间用比喻词“像、似、仿佛、犹如”等相联结。
例如:收获的庄稼堆成垛,像稳稳矗立的小山。
”②暗喻。
典型形式是:甲是乙。
本体喻体都出现,中间没有比喻词,常用“是”、“成了”、“变成”等联结。
例如:马克思主义和中国革命的关系,就是箭和靶的关系。
③借喻。
典型形式是:甲代乙。
不出现本体,直接叙述喻体。
但它不同于借代。
借代取两事物相关点,借喻取两事物的相似点。
例如:放下包袱,开动机器。