测试信息娱乐系统作业指导书
- 格式:pdf
- 大小:245.23 KB
- 文档页数:10
调试作业指导书一、引言调试作业指导书是为了帮助调试人员正确、高效地进行调试工作而编写的指南。
本指导书旨在提供详细的调试步骤、操作流程和注意事项,以确保调试工作的顺利进行。
二、调试准备1. 调试环境准备在开始调试工作之前,需要确保调试环境的准备工作已完成。
包括但不限于: - 确保调试设备和工具的完好性和可用性。
- 检查调试设备的连接情况,确保正常连接。
- 验证调试环境的稳定性,确保没有其他干扰因素。
2. 调试资料准备调试人员需要准备相关的调试资料,以便在需要时进行参考。
包括但不限于: - 产品规格说明书- 设备原理图- 调试手册或指导书- 相关技术文档和资料三、调试步骤1. 步骤一:设备连接与配置1.1 确保调试设备与被调试设备之间的连接正确无误。
1.2 配置调试设备的相关参数,如IP地址、端口号等。
2. 步骤二:功能测试2.1 根据产品规格说明书,了解被调试设备的功能和特性。
2.2 使用调试设备对被调试设备进行功能测试,确保其功能正常。
2.3 记录测试结果,包括测试数据和测试过程中的异常情况。
3. 步骤三:性能测试3.1 根据产品规格说明书,了解被调试设备的性能指标和要求。
3.2 使用调试设备对被调试设备进行性能测试,如带宽测试、吞吐量测试等。
3.3 记录测试结果,包括测试数据和测试过程中的异常情况。
4. 步骤四:故障排查4.1 根据被调试设备的故障现象和描述,进行初步的故障排查。
4.2 使用调试设备对故障设备进行进一步的故障定位和排查。
4.3 根据故障排查结果,提出解决方案并进行修复。
5. 步骤五:性能优化5.1 根据性能测试结果,分析性能瓶颈和问题所在。
5.2 提出性能优化方案,并进行相应的调整和优化。
5.3 重新进行性能测试,验证优化效果。
四、调试注意事项1. 安全第一在进行调试工作时,要时刻注意安全问题。
遵循相关的安全操作规程,确保人员和设备的安全。
2. 仔细阅读文档在进行调试工作之前,要仔细阅读相关的文档和资料,确保对被调试设备的功能和特性有充分的了解。
一般性能测试作业指导书*测试条件:电压为14.4V;标准输出为2V;EQ为FLAT;TCD-784测试碟。
电源/电压测试一、BU启动电压1DC电源连接连接被测机电源输入端,喇叭连接被测试机。
2DC电源电压由0V开始增加直至被测试机能开机为止(BU输入端)o3记录此时DC电源表上显示的电压。
二、BU最低工作电压1播放TCD-784第2曲,调节音量最小。
2减少DC电源的输出电压使被测试机能工作时最小的电压(BU输入端)o3记录此时DC电源表上显示的电压。
三、BU最低工作电流1播放TCD-784第2曲,调节音量最小。
2减少DC电源的输出电压使被测试机能工作时最小的电压(BU输入端)。
3记录此时DC电源表上显示的电流。
四、BU最高工作电压1播放TCD-784第2曲,调节音量最大。
2增加DC电源的输出电压到16V (BU输入端)。
3记录此时DC电源表上显示的电压。
五、 BU最高工作电流1播放TCD-784第2曲,调节音量最大。
2增加DC电源的输出电压到16V (BU输入端)。
3记录此时DC电源表上显示的电流。
六、BU MEMORY电压1被测试机在收音状态设定一个时间(例:1: 00)。
2减少DC电源的输出电压为0V (BU输入端),再增加DC电源的输出电压到LCD闪光一下。
3记录此时DC电源表上显示的电流。
七、STANDBY电流1被测试机与DC电源之间串联一个万用表。
2被测试机在STANDBY状态。
3记录此时万用表上显示的电流。
八、BU保护电压(无保护电路无须测试)1播放TCD-784第2曲,调节音量最大。
2增加DC电源的输出电压直至被测试机进入保护状态(BU输入端)。
3记录此时DC电源表上显示的电压。
九、ACC最低工作电压1播放TCD-784第2曲,调节音量最小。
2减少DC电源的输出电压使被测试机能工作时最小的电压(ACC输入o3记录此时DC电源表上显示的电压。
十、ACC最高工作电压1播放TCD-784第2曲,调节音量最大。
作业指导书检测检查音频系统目录一、作业介绍 (4)二、工具物料 (5)1.工具清单 (5)2.物料清单 (5)三、作业流程示意图 (6)四、作业程序、标准及示范 (7)1.班前准备 (7)2.开工准备 (7)3.工序控制 (7)4.检测检查音频系统作业 (8)一、作业介绍作业地点:动车所检修库。
适用范围:适用于CRH380D统型动车组二级修检测检查音频系统作业。
人员要求:取得《CRH岗位培训合格证》人员。
检修要求:检测检查音频系统各个部件并清洁。
符号说明::质检员过程质检;:质检员结果质检;:作业人员拍照留存;:作业人员摄像留存;:质检员拍照留存;:质检员摄像留存;:当心触电;:注意安全;:当心坠落作业分工:本项目检修由两名机械师分1、2号位进行作业,1、2号位相互作业过程互控,为质量互控小组。
二、工具物料1.工具清单序号名称规格型号单位数量备注1对讲机通用个22四角钥匙通用把23内六角组合件通用套12.物料清单序号物料名称物料号单位数量备注三、作业流程示意图检测检查音频系统作业开始检测检查音频系统、通过鹅颈麦克风检查公共广播、通过手持机检查公共广播、检查内部通讯、清场等。
穿戴劳保用品、清点作业工具检查作业准备反馈信息处理填写检测检查音频系统记录单完工整理四、作业程序、标准及示范1.班前准备按规定穿戴好劳动保护用品,参加班前点名会。
2.开工准备检查作业工具车内工装设备、检测器具、工具清单,须齐全、状态良好,发生异常情况时通知工长处理。
3.工序控制确保检测检查音频系统作业在规定时间内全部完毕。
4.检测检查音频系统作业序号作业项目作业内容作业标准作业工具作业材料作业图示1工前准备准备作业工具及作业材料;确认安全条件。
准备齐全,状态良好;确认作业车组在静止、停稳状态,安全号志已设置。
对讲机2检查音频系统检查司机室操作台上音频部件和手持机状态。
鹅颈式麦克风、红色发光按钮"紧急呼叫"、绿色按钮"广播"、绿色发光按钮"占线等部件完好无破损。
调试作业指导书一、任务概述本次调试作业指导书旨在提供详细的步骤和要求,以确保调试工作的顺利进行。
调试是指在软件或硬件开发过程中,通过检查、测试和修正错误,以确保系统或产品能够正常运行的过程。
本指导书将涵盖调试的基本概念、步骤和注意事项,以帮助调试人员高效地完成工作。
二、调试流程1. 确定调试目标:在开始调试之前,明确调试的目标和要求。
例如,调试软件时,需要明确所要解决的问题,如程序崩溃、性能不佳等。
2. 收集信息:在开始调试之前,收集相关的信息,包括系统架构、日志文件、错误报告等。
这些信息可以帮助调试人员更好地定位问题。
3. 制定调试计划:根据收集到的信息和调试目标,制定详细的调试计划。
计划中应包括调试的步骤、工具和预期的结果。
4. 分析问题:根据收集到的信息和调试计划,分析问题的根本原因。
可以使用调试工具、日志分析等方法来定位问题。
5. 实施调试:根据分析的结果,采取相应的调试措施。
可以修改代码、调整配置、重启系统等。
6. 验证修复效果:在实施调试措施后,验证修复效果。
可以通过再次运行程序、重现问题等方式来验证修复效果。
7. 记录调试过程:在整个调试过程中,及时记录调试的步骤和结果。
这些记录可以帮助其他人员理解问题和解决方案。
8. 提交报告:在调试完成后,撰写调试报告,包括问题描述、分析过程、修复方案等。
报告可以用于总结经验、分享知识和指导后续工作。
三、调试注意事项1. 安全性:在进行调试工作时,要注意安全性。
避免对正式环境造成影响,确保调试过程不会导致数据丢失或系统崩溃。
2. 数据备份:在进行调试工作之前,务必备份相关数据。
这样可以在调试过程中出现问题时,能够恢复到原始状态。
3. 逐步调试:在调试过程中,采用逐步调试的方法。
即每次只修改一处代码或配置,然后验证修复效果。
这样可以避免一次性修改多处导致问题更加复杂。
4. 调试工具:合理使用调试工具,如断点调试器、日志分析工具等。
这些工具可以提高调试效率和准确性。
汽车音响指标测试(FM)FM MONO单声道*测试条件:电压为14。
4V;标准输出为2V;EQ为FLAT。
一、频率范围1被测机处于待测状态,波段转至FM状态,把台钮旋至最低端。
2 将SSG信号发生器频率设置在87。
5MHz,频偏22。
5KHz, 调制频率1KHz,输入电平暂设20Db。
3把信号发生器的天线插入被测机天线插孔,被测机音量开2V,调均衡器打到适当位置。
4旋转发生器频率微调至被测机输出最大,此时发生器的频率为被测机低端频率范围。
5把台钮(SEEK)旋回高端,发生器设置108.5MHz,频偏调制不变,输入电平20dB。
6旋转信号发生器频率微调至被测机输出最大,此时发生器的频率为被测机高端频率范围.二、中频1把SSG发生器频率设置于10。
7MHz,频偏22。
5KHz,调制频率1KHz,输入电平设置80dB。
2把被测机台钮(SEEK)旋至87。
5MHz。
3微调SSG发生器频率10.7MHz使输出电压最大。
4此时SSG的频率为中频.三、10%失真输出功率1被测机处于待测状态,SSG发生器设置于98MHz,偏频为75KHz,调制频率1KHz,输入电平60dB.2把被测机台钮(SEEK)旋至98MHz,再调整音量至失真仪的失真度为10%,3此时输出电压的平方除以负载电阻阻值(公式P=U2/R)即为10%失真输入出功率。
四、最大感度1将SSG信号发生器频率设置于90/98/106MHz,频偏22。
5KHz,调制频率1KHz,输入电平暂设0dB.2旋转台钮(SEEK)至SSG一致,开音量最大。
3增加SSG信号发生器的电平使输出达到2V,此时SSG的电平即为90/98/106MHz最大感度。
五、最大感度信噪比1先测试98 KHz最大感度。
2音频分析仪设置为S/N档。
3关信号发生器调制。
4记录音频分析仪的dB数即为最大感度信噪比。
六、30dB噪限灵敏度1被测机处于待测状态,SSG发生器频率设置于90/98/106MHz,频偏22.5KHz,调制频率1KHz,输入电平暂设20dB,2旋转台钮(SEEK)至SSG一致,调节音量至输出电压至2V。
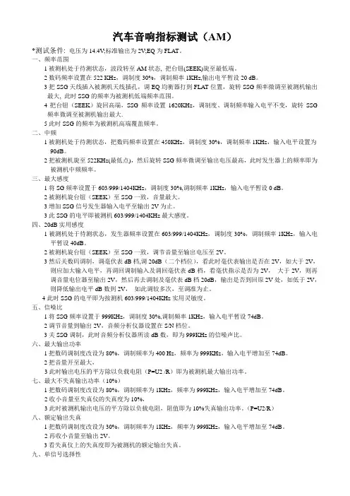
汽车音响指标测试(AM)*测试条件: 电压为14.4V;标准输出为2V;EQ为FLAT。
一、频率范围1被测机处于待测状态,波段转至AM状态, 把台钮(SEEK)旋至最低端。
2数码频率设置在522 KHz,调制度30%,调制频率1KHz,输出电平暂设20 dB。
3把SSG天线插入被测机天线插孔,调EQ均衡器打到FLAT位置,旋转SSG频率微调至被测机输出最大, 此时SSG的频率为被测机低端频率范围。
4把台钮(SEEK)旋回高端,SSG频率设置1620KHz,调制度、调制频率输入电平不变,旋转SSG 频率微调至被测机输出最大.5此时SSG的频率为被测机高端覆盖频率。
二、中频1被测机处于待测状态,把数码频率设置在450KHz,调制度30%,调制频率1KHz,输入电平设置为90dB。
2把被测机旋至522KHz(最低点),然后旋转SSG频率微调至输出电压最高,此时发生器上的频率即为被测机中频频率。
三、最大感度1将SG频率设置于603/999/1404KHz,调制度30%,调制频率1KHz,输入电平暂设0 dB。
2被测机旋台钮(SEEK)至SSG一致,音量最大。
3增加SSG信号发生器输入电平至输出2V为止。
3此SSG的电平即被测机603/999/1404KHz最大感度。
四、20dB实用感度1被测机处于待测状态,发生器频率设置在603/999/1404KHz,调制度30%,调制频率1KHz,输入电平暂设40dB。
2被测机旋台钮(SEEK)至SSG一致,调节音量至输出电压至2V。
3然后关数码调制,调毫伏表dB档,调20dB(二个档位),看此时毫伏表输出是否在2V,如大于2V,则应加大输入电平,再调回调制输入及调回毫伏表dB档,看毫伏指示是否为2V,大于2V,则再调音量电位器至输出2V,然后再去调制及毫伏表dB档20dB,输出是否到回原2V处,如低于2V,则降低输出电平dB数到2V,如此调较多次,至调准为止。
4此时SSG的电平即为按测机603/999/1404KHz实用灵敏度。
调试作业指导书一、引言调试作业指导书是为了匡助工程师在进行调试工作时能够有条不紊地进行,确保调试工作的顺利进行和高效完成。
本指导书旨在提供详细的步骤和操作指南,以及可能遇到的问题和解决方法,以便工程师能够快速准确地完成调试任务。
二、任务背景在进行调试工作之前,首先需要了解调试的背景和目标。
本次调试的背景是一款新型电子产品的研发,该产品具有多个功能模块和复杂的电路设计。
调试的目标是验证产品的各项功能是否正常工作,并进行必要的故障排除和优化。
三、调试准备1. 确定调试环境:根据产品的要求,搭建相应的调试环境,包括电源供应、测试设备和连接路线等。
2. 准备调试工具:根据产品的特点和调试需求,准备相应的调试工具,如示波器、信号发生器、逻辑分析仪等。
3. 熟悉产品规格:子细阅读产品的规格书,了解产品的功能和性能指标,以便能够准确地进行调试和评估。
四、调试步骤1. 确定调试流程:根据产品的功能和设计,制定相应的调试流程,明确每一个功能模块的调试顺序和优先级。
2. 连接电路:按照产品的电路图和连接图,正确连接各个模块和测试设备,确保信号和电源的正常传输。
3. 电源供应:接通电源,检查各个模块的供电情况,确保电源电压和电流符合设计要求。
4. 初步功能测试:按照产品规格书和调试流程,逐个测试各个功能模块,记录测试结果和问题。
5. 故障排除:对于测试中发现的问题,根据经验和技术知识,进行故障排查和分析,找出问题的原因和解决方法。
6. 优化调整:根据测试结果和问题分析,对产品的电路和参数进行调整和优化,以提高产品的性能和可靠性。
7. 最终功能测试:在完成故障排除和优化调整后,重新进行功能测试,确保产品的各项功能正常工作。
8. 性能评估:对产品进行性能评估,包括信号质量、响应时间、功耗等指标的测试和评估,以确保产品达到设计要求。
五、常见问题与解决方法1. 电源供应问题:检查电源路线和电源模块,确保电源电压和电流符合设计要求。
广播室作业指导书一、任务背景广播室是一个重要的传媒场所,负责播放音频内容,为听众提供丰富多样的节目。
为了保证广播室作业的顺利进行,提高节目质量,特制定本作业指导书,旨在为广播室工作人员提供详细的操作指导。
二、广播室作业指导1. 广播室设备及操作1.1 主控台主控台是广播室的核心设备,包括音频控制、调音台、播放器等功能。
操作人员应熟悉主控台的各个功能按钮和接口,确保能够正确调节音量、选择音频源、切换播放器等操作。
1.2 麦克风广播室通常配备多款麦克风,操作人员需了解各个麦克风的特点和使用方法,并根据不同的节目需求选择合适的麦克风。
在使用麦克风时,要注意保持适当的距离和角度,避免产生噪音或失真。
1.3 音频处理器音频处理器用于调节音频信号的音质和音量,操作人员应掌握音频处理器的各项参数调节方法,如均衡器、压缩器、混响器等,以便根据节目需求进行合理的音频处理。
2. 节目制作与播放2.1 节目策划广播室的节目制作是一个重要的环节,操作人员应与节目策划人员密切配合,了解节目的主题、内容和时长等要求,并根据要求准备好相应的音频素材。
2.2 音频编辑与混音在节目制作过程中,操作人员可能需要对音频素材进行编辑和混音。
操作人员应熟悉音频编辑软件的使用方法,如剪切、合并、淡入淡出等,以及混音软件的操作方法,确保音频素材的质量和流畅度。
2.3 节目播放节目播放是广播室的核心工作,操作人员应按照节目单的要求,准确地选择并播放相应的音频素材。
在播放过程中,要注意控制音量、过渡效果和播放顺序,确保节目的连贯性和质量。
3. 广播室日常维护3.1 设备检查与维护广播室设备的正常运行对于节目制作和播放至关重要,操作人员应定期检查设备的工作状态,如主控台、麦克风、音频处理器等,确保设备的正常运行。
同时,还应定期进行设备的清洁和维护,保持设备的良好状态。
3.2 故障排除在广播室作业过程中,可能会遇到设备故障或操作失误等问题,操作人员应具备一定的故障排除能力。
文化、体育和娱乐业作业指导书第1章文化产业概述 (3)1.1 文化产业的内涵与外延 (3)1.2 文化产业的发展现状与趋势 (3)1.3 文化产业的分类与特点 (4)第2章体育产业概述 (4)2.1 体育产业的内涵与外延 (4)2.2 体育产业的发展现状与趋势 (4)2.3 体育产业的分类与特点 (5)第3章娱乐产业概述 (5)3.1 娱乐产业的内涵与外延 (5)3.2 娱乐产业的发展现状与趋势 (5)3.3 娱乐产业的分类与特点 (6)第4章文化市场营销策略 (6)4.1 文化市场细分与目标市场选择 (6)4.2 文化产品策略 (7)4.3 文化营销传播策略 (8)第5章体育市场营销策略 (8)5.1 体育市场细分与目标市场选择 (8)5.2 体育产品策略 (9)5.3 体育营销传播策略 (9)第6章娱乐市场营销策略 (10)6.1 娱乐市场细分与目标市场选择 (10)6.1.1 分析消费者需求与行为 (10)6.1.2 划分娱乐市场细分 (10)6.1.3 评估细分市场的吸引力 (10)6.1.4 选择目标市场 (10)6.1.5 制定目标市场定位策略 (10)6.2 娱乐产品策略 (10)6.2.1 分析娱乐产品类型与特点 (10)6.2.2 设计娱乐产品组合 (11)6.2.3 创新娱乐产品 (11)6.2.4 娱乐产品差异化策略 (11)6.2.5 娱乐产品生命周期管理 (11)6.3 娱乐营销传播策略 (11)6.3.1 娱乐营销传播工具与渠道 (11)6.3.2 娱乐品牌形象塑造 (11)6.3.3 整合营销传播策略 (11)6.3.4 数字营销策略 (11)6.3.5 社交媒体营销策略 (11)6.3.6 粉丝经济与社群营销 (11)第7章文化产业项目管理 (11)7.1.1 项目定位与目标设定 (11)7.1.2 资源整合与合作伙伴选择 (11)7.1.3 可行性研究 (11)7.2 项目实施与运营管理 (11)7.2.1 项目组织与管理架构 (11)7.2.2 质量控制与成本管理 (12)7.2.3 运营管理 (12)7.3 项目风险评估与控制 (12)7.3.1 风险识别与分析 (12)7.3.2 风险评估与应对措施 (12)7.3.3 风险监控与调整 (12)第8章体育产业项目管理 (12)8.1 体育赛事策划与组织 (12)8.1.1 赛事策划 (12)8.1.2 赛事组织 (13)8.2 体育场馆运营与管理 (13)8.2.1 体育场馆运营 (13)8.2.2 体育场馆管理 (13)8.3 体育产业项目评估与风险管理 (13)8.3.1 项目评估 (13)8.3.2 风险管理 (14)第9章娱乐产业项目管理 (14)9.1 娱乐活动策划与组织 (14)9.1.1 创意构思 (14)9.1.2 策划方案制定 (14)9.1.3 活动筹备 (14)9.1.4 活动实施 (14)9.2 娱乐场所运营与管理 (14)9.2.1 场所规划 (15)9.2.2 服务质量管理 (15)9.2.3 市场营销策略 (15)9.3 娱乐产业项目评估与风险管理 (15)9.3.1 项目评估 (15)9.3.2 风险识别 (15)9.3.3 风险防范与应对 (15)9.3.4 风险监控与调整 (15)第10章文化、体育与娱乐产业的融合发展 (15)10.1 产业融合的理论与实践 (15)10.1.1 产业融合的概念与内涵 (15)10.1.2 产业融合的理论基础 (16)10.1.3 产业融合的实践案例 (16)10.2 文化、体育与娱乐产业融合的模式与路径 (16)10.2.1 产业融合的模式 (16)10.2.3 典型产业融合案例解析 (16)10.3 产业融合背景下的市场机遇与挑战 (16)10.3.1 市场机遇 (16)10.3.2 市场挑战 (16)10.4 产业融合发展的政策建议与前景展望 (16)10.4.1 政策建议 (16)10.4.2 前景展望 (16)10.4.3 发展对策 (17)第1章文化产业概述1.1 文化产业的内涵与外延文化产业,作为一个国家或地区经济与文化发展的重要组成部分,指的是以文化创意为核心,通过工业化生产、商业化运作和市场化营销,满足人民群众精神文化需求的相关产业。
调试作业指导书标题:调试作业指导书引言概述:调试作业指导书是指在软件开辟过程中,为了匡助开辟人员解决问题和提高效率而编写的一份文档。
它包含了软件的调试方法、技巧和步骤,以及常见问题的解决方案。
本文将从四个方面详细阐述调试作业指导书的内容。
一、调试方法1.1 单元测试:通过对软件的各个模块进行独立测试,以验证其功能是否正常。
可以使用断言、日志输出等方式辅助调试。
1.2 集成测试:将各个模块组合在一起进行测试,以验证它们之间的协作是否正常。
可以使用摹拟数据、调试器等工具进行调试。
1.3 系统测试:对整个软件系统进行测试,以验证其功能是否符合需求。
可以使用自动化测试工具、性能测试工具等进行调试。
二、调试技巧2.1 日志记录:在代码中插入日志语句,记录程序的执行过程和变量的值,以便于定位问题。
可以使用日志级别、日志过滤等方式进行调试。
2.2 断点调试:在关键位置设置断点,当程序执行到断点处时,可以查看变量的值、调用栈等信息,以便于分析问题。
可以使用条件断点、多个断点等方式进行调试。
2.3 追踪调试:在代码中插入追踪语句,记录程序的执行路径,以便于分析问题。
可以使用调试器的单步执行、跳转执行等功能进行调试。
三、调试步骤3.1 复现问题:首先需要能够复现出问题,才干进行调试。
可以通过重现操作步骤、输入特定数据等方式来复现问题。
3.2 分析问题:对问题进行分析,确定可能的原因和影响范围。
可以使用调试工具、查看日志等方式进行问题分析。
3.3 解决问题:根据分析结果,采取相应的解决措施,修复问题。
可以修改代码、配置参数等方式来解决问题。
四、常见问题解决方案4.1 空指针异常:检查代码中是否存在未初始化的指针,添加空指针判断语句。
4.2 死循环:检查循环条件是否正确,添加循环退出条件或者调整循环逻辑。
4.3 内存泄漏:检查代码中是否存在未释放的资源,添加资源释放语句或者使用自动垃圾回收机制。
总结:调试作业指导书是软件开辟过程中的重要文档,它提供了调试方法、技巧和步骤,以及常见问题的解决方案。
AL/ZY0704-05 版本/修改码 A/0 页数:1/8性能及功能测试作业指导书一、目的对有线广播系统通信工程配套产品的性能指标及功能测试等作出规定。
二、范围适用于有线广播系统通信工程配套产品的性能及功能测试检验。
三、性能测试规范及检验要求1. 检验员依据产品图纸工艺要求和本规范对各系统性能及功能进行测试;2. 检验频次:全检。
3. 放行准则:由检验员按照本检验要求执行全检,如发现一处不合格则判定为不合格品,按照《不合格品控制程序》处理。
并做好相关记录。
四、性能测试检验要点及程序(1)系统性能指标测试序号测试项目测试方法测试标准结果1 额定输出电压功放输出端接50 负载电阻,用信号源从音频话筒盒的话筒输入插孔输入1kHz信号,用AC电压表测量功放输出电压值。
100/120V2 频响用信号源从音频话筒盒的话筒输入插孔输入1kHz信号,用AC电压表监测功放输出,调整输入信号的大小,使功放处于正常工作状态(额定输出衰减10dB约32V),改变输入频率,记下各点功放输出的大小,并计算dB数100-12KHz≤±2dB100Hz1kHz12kHz3 信噪比用信号源从话筒盒的输入插孔输入1kHz信号,用AC电压表监测功放输出,调整输入信号的大小,使输出达到100V,拔掉信号源,将输入信号短路,用AC电压表测量输出的噪声为N,则信噪比=20log100/N≥70dBAL/ZY0704-05 版本/修改码 A/0 页数:2/8(2)YP-H-1/5音频话筒盒序号测试项目测试方法测试标准结果序号测试项目测试方法测试标准结果1 输入电平用信号源从话筒的输入插孔输入1kHz信号,用AC电压表测量输出,调整输入信号的大小使输出达到额定值0dBm(单端),读取此时的输入值-30~-60dB(话筒)2 额定输出电平用信号源从话筒输入口输入1kHz信号,用AC电压表监测输出,记下输出的数值0~6dB3 频响用信号源从线路输入口输入1kHz信号,用AC电压表监测输出,调整输入的大小,使输出达到0dBm(单端),改变输入的频率,保持输入信号幅度不变,记下各点输出的大小,并计算dB数100Hz~12kHz≤±1dB100Hz1kHz12kHz4 失真度用信号源从线路输入口输入1kHz信号,用AC电压表监测输出,调整输入的大小,使输出达到0dBm(单端),用失真仪在输出端测出失真的大小≤1%(1kHz)5 信噪比保持上述输出为0dB状态,将输入口短路,用噪声电压表在输出口测出噪声电压Vn(dB),dB=20lgVn/0.775≥50dB6 外观检查目测外观整洁、标志清晰、无机械损伤,装配牢固,表面涂层无气泡、脱落,各按钮操作灵活。
调试作业指导书一、概述调试作业指导书是为了帮助调试人员正确、高效地进行设备调试工作而编写的指导文档。
本指导书旨在提供详细的调试步骤、操作要点和注意事项,以确保设备能够正常运行并达到预期的性能指标。
二、调试前准备1. 确认调试设备的型号、规格和数量,并检查其完整性和正常工作状态。
2. 确保调试人员具备相关的技术知识和操作经验,并了解设备的工作原理和调试流程。
3. 准备所需的调试工具、测试仪器和材料,并确保其正常运行和校准。
三、调试步骤1. 连接设备:按照设备连接图纸或说明书的要求,正确连接设备的电源、信号线和通讯线路。
2. 设备初始化:按照设备说明书的要求,进行设备的初始化设置,包括调整参数、配置网络等。
3. 功能测试:对设备的各项功能进行测试,确保其能够正常工作。
测试内容可以包括开关机、输入输出信号、通讯功能等。
4. 性能测试:根据设备的性能指标和测试标准,进行性能测试。
例如,测试设备的响应时间、传输速率、精度等。
5. 故障排除:如果在测试过程中发现设备存在故障或异常情况,及时进行故障排除。
可以通过查看日志、使用测试仪器等方法进行故障定位和修复。
6. 数据分析:对测试结果进行数据分析,评估设备的性能和稳定性。
根据分析结果,可以对设备进行进一步调整和优化。
7. 调试记录:在调试过程中,及时记录调试步骤、测试结果和故障处理情况。
记录内容应包括时间、操作人员、设备状态等信息。
四、调试注意事项1. 安全第一:在进行调试工作时,要严格遵守安全操作规程,确保人员和设备的安全。
2. 仔细阅读说明书:在进行调试之前,要仔细阅读设备的说明书和相关文档,了解设备的特点和操作要点。
3. 注意环境条件:调试设备时,要确保环境条件符合要求,例如温度、湿度、电源稳定性等。
4. 保护设备:在调试过程中,要注意保护设备,避免因操作不当或外界因素导致设备损坏。
5. 合理安排时间:在进行调试工作时,要合理安排时间,确保有足够的时间进行测试和故障排除。
音、视频系统工程安装作业指导书一、目的:为了在我公司今后的音、视频系统工程的施工过程中,贯彻执行公司规范化施工的积极政策,做到技术先进、施工规范、经济合理、安全适用、确保质量、充分发挥设备性能、制定本规范。
二、应用范围:工程部工程施工指导及规范.三、材料要求及机具、测试设备:1、材料要求:1)对器材规格、数量、质量进行检查,并应出具出厂质量检验合格证和性能检验报告.2)对各种管材、型材与铁件的材质、规格、型号、外观检查,应符合设计规定.3)各种模块设备型号规格、数量应符合设计要求,并应有产品合格证。
2、主要机具:冲击钻、手电钻、人字梯、螺丝刀、钢尺、钳子、钢丝;3、测试仪表:测试仪、万用表,四、11量、标志、标签、产品合格证、产品技术文件资料,有关器材的电气性能、机械性能、使用功能及有关特殊要求,应符合设计规定.2)线缆性能抽样测试应符合产品出厂检验要求及相关规范规定。
3)线览特性测试应符合产品出厂检验要求及相关规范规定。
注:有关器材检验具体要求,请参见《建筑与建筑群综合布线系统工程施工及验收规范》CECS89﹕97相关部分。
2、疏通管路:1)管道路径无堵塞,预埋到位。
3、线缆敷设:1)线缆布放前应核对型号、规格、位置与设计规范相符。
2)线缆的布放应平直,不得产生扭绞,打圈等现象,不应受到外力的挤压和损伤。
3)线缆在布放前两端应贴有标签,以表明起始和终端位置,标签书写清晰,端正和正确。
4)电源线、对绞电缆及建筑物内其它弱电系统应分离布放.各线缆间的最小净距应符合设计要求.对绞电缆与电力线最小净距10mm。
表中对绞电缆如采用屏蔽电缆时,最小净距可适当减小,并符合设计要求.5)线缆布放应有冗余.在设备间,对绞电缆预留长度,一般为3~6m;工作区为0.3~0.6m;光缆在设备端预留长度一般为5~10m;有特殊要求的应按设计要求预留长度。
4、信息插座安装:1)面板安装应与地面平行且垂直,底边距地300mm。
调试作业指导书一、任务概述本文档旨在为调试作业提供详细的指导,确保调试过程顺利进行。
调试作业是指在软件开发过程中,为了验证软件系统的正确性和稳定性,以及排除潜在的错误和故障,对软件系统进行测试和调试的过程。
本文档将详细介绍调试作业的流程、方法和注意事项,以及常见的调试技巧和工具。
二、调试作业流程1. 确定调试目标:首先要明确调试的目标是什么,例如查找和修复一个特定的bug,验证特定功能的正确性等。
2. 收集信息:在进行调试之前,需要收集相关的信息,包括软件系统的版本号、操作系统和硬件环境的信息,以及出现问题的具体描述和重现步骤等。
3. 分析问题:根据收集到的信息,进行问题分析,确定可能的原因,并进行优先级排序。
4. 制定调试计划:根据问题的优先级,制定调试计划,明确调试的步骤和方法。
5. 执行调试计划:按照调试计划的步骤,逐步进行调试,使用合适的调试工具和技巧,定位和修复问题。
6. 验证修复:在修复问题后,需要进行验证,确保问题已经被解决,软件系统的功能和性能达到预期。
7. 记录和总结:在调试过程中,需要记录每一步的操作和结果,以及遇到的问题和解决方法。
最后,根据调试的经验和教训,进行总结和反思,为以后的调试工作提供参考。
三、调试方法和技巧1. 打印调试信息:在代码中添加打印语句,输出关键变量的值,以便观察和分析。
2. 单步调试:使用调试器工具,逐行执行代码,观察变量的变化和程序的执行流程。
3. 日志记录:使用日志系统记录程序的运行过程和关键信息,方便后续分析和调试。
4. 断言和检查:在关键位置添加断言和检查语句,确保程序的执行符合预期。
5. 分而治之:将问题分解为更小的部分,逐个进行调试,缩小问题范围。
6. 反向调试:从问题的结果反推可能的原因,逆向分析问题。
7. 与他人协作:与团队成员或其他开发者进行交流和讨论,共同解决问题。
四、调试工具1. 调试器:常见的调试器工具有GDB、Visual Studio Debugger等,可以用于单步调试、观察变量值等。
调试作业指导书一、引言调试作业指导书是为了帮助工程师或技术人员在进行调试工作时能够有条不紊地进行,提高调试效率和质量而编写的指导文档。
本指导书旨在提供详细的步骤和注意事项,以确保调试工作能够顺利进行并达到预期的结果。
二、背景在进行调试工作之前,需要了解被调试系统或设备的基本情况,包括系统结构、硬件配置、软件版本等。
同时,还需要明确调试的目标和要求,以便制定合理的调试策略和计划。
三、调试准备1. 确定调试环境:根据被调试系统的特点和需求,选择合适的调试环境,包括硬件设备、软件工具等。
2. 搭建调试平台:根据系统要求,搭建相应的调试平台,包括连接设备、配置网络等。
3. 准备调试材料:准备调试所需的文档、资料、工具等,确保调试过程中能够方便地查阅和使用。
四、调试步骤1. 确认调试目标:明确调试的目标和要求,例如解决特定的问题、验证系统功能等。
2. 制定调试计划:根据调试目标,制定详细的调试计划,包括调试的顺序、步骤、时间安排等。
3. 准备测试数据:根据调试需求,准备相应的测试数据,包括正常数据、异常数据等。
4. 执行调试任务:按照调试计划,依次执行各项调试任务,包括硬件连接、软件配置、功能测试等。
5. 记录调试过程:在调试过程中,及时记录调试步骤、结果和问题等重要信息,以便后续分析和总结。
6. 分析调试结果:根据调试过程中的记录和观察,分析调试结果,找出问题的原因和解决方案。
7. 调试验证:对调试结果进行验证,确保问题得到解决并满足调试要求。
8. 编写调试报告:根据调试过程和结果,编写详细的调试报告,包括问题描述、解决方案、验证结果等。
五、调试注意事项1. 安全第一:在进行调试工作时,要始终注意安全,遵守相关的操作规程和安全规定。
2. 仔细阅读文档:在进行调试工作之前,要仔细阅读相关的文档和资料,了解系统的工作原理和操作流程。
3. 保持良好的沟通:调试工作通常需要与其他工程师或技术人员进行合作,要保持良好的沟通和协作,及时共享信息和解决问题。
广播室作业指导书引言概述:广播室作为一种重要的传媒工具,承载着传递信息、娱乐和教育的重要使命。
为了确保广播室的正常运作和广播节目的质量,制定一份详细的作业指导书是必要的。
本文将分为四个部分,分别从广播室设备的使用、广播节目的制作、广播室的安全和维护以及广播室的管理等方面,为广播室人员提供全面的作业指导。
一、广播室设备的使用1.1 确保设备的正常运行- 定期检查广播设备,确保其正常运行。
包括调频发射机、录音设备、音频处理器等。
- 注意设备的防尘、防潮、防震等措施,保持设备的长期稳定运行。
1.2 熟悉设备的操作方法- 学习各种广播设备的使用手册,熟悉设备的各项功能和操作方法。
- 掌握调频发射机的频率调节、音频处理器的音效调节、录音设备的录制和编辑等操作。
1.3 处理设备故障- 遇到设备故障时,及时报修或联系维修人员进行处理。
- 在等待维修期间,尽量采取临时措施,确保广播室的正常运作。
二、广播节目的制作2.1 确定节目主题- 根据广播台的定位和受众群体,确定广播节目的主题和内容。
- 考虑受众的需求和兴趣,制定有针对性的节目。
2.2 编写节目脚本- 根据节目主题和内容,编写详细的节目脚本,包括开场白、音乐选择、主持人对话、广告插播等。
- 注意节目的时长和节奏,确保整个节目的流畅性和连贯性。
2.3 进行节目录制和编辑- 使用录音设备进行节目录制,确保音质清晰、音量适中。
- 在录制完成后,进行节目的编辑和剪辑,去除多余的部分,使节目更加精炼。
三、广播室的安全和维护3.1 确保广播室的安全- 遵守广播室的安全规定,如禁止吸烟、禁止饮食等。
- 维护广播室的环境卫生,保持整洁和通风。
3.2 定期检查电路和线缆- 定期检查广播室的电路和线缆,确保其安全可靠。
- 注意电源插座的使用,避免过载和短路等安全隐患。
3.3 维护设备的保养- 定期清洁设备,包括调频发射机、录音设备、音频处理器等。
- 注意设备的日常维护,如更换耗损部件、调整设备参数等。
作业指导书
测试信息娱乐系统
目录
一、作业介绍 (4)
二、工具物料 (5)
1.工具清单 (5)
2.物料清单 (5)
三、作业流程示意图 (6)
四、作业程序、标准及示范 (7)
1.班前准备 (7)
2.开工准备 (7)
3.工序控制 (7)
4.测试信息娱乐系统作业 (8)
一、作业介绍
作业地点:动车所检修库。
适用范围:适用于CRH380D统型动车组二级修测试信息娱乐系统作业。
人员要求:取得《CRH岗位培训合格证》人员。
检修要求:测试信息娱乐系统。
符号说明:
:质检员过程质检;:质检员结果质检;
:作业人员拍照留存;:作业人员摄像留存;
:质检员拍照留存;:质检员摄像留存;
:当心触电;:注意安全;
:当心坠落
作业分工:本项目检修由两名机械师分1、2号位进行作业,1、2号位相互作业过程互控,为质量互控小组。
二、工具物料
1.工具清单
序号名称规格型号单位数量备注1对讲机通用个1
2四角钥匙通用把1
3耳机专用副1
2.物料清单
序号物料名称物料号单位数量备注
三、作业流程示意图
测试信息娱乐系统作业开始
测试信视频显示器、测试Mp3频道FM
频道、清场等。
穿戴劳保用品、清点作业工具
检查作业准备
反馈信息处理
填写测试信息娱乐系统记录单
完工整理
四、作业程序、标准及示范
1.班前准备
按规定穿戴好劳动保护用品,参加班前点名会。
2.开工准备
检查作业工具车内工装设备、检测器具、工具清单,须齐全、状态良好,发生异常情况时通知工长处理。
3.工序控制
确保测试信息娱乐系统作业在规定时间内全部完毕。
4.测试信息娱乐系统作业
序号
作业项目
作业内容
作业标准
作业工具
作业材料
作业图示
1
工前准备
准备作业工具及作业材料;确认安全条件。
准备齐全,状态良好;确
认作业车组在静止、停稳
状态,安全号志已设置。
对讲机、头
灯
2
测试信息娱乐系统
打开05车乘务员室视频播放
器柜门,信息娱乐系统服务器
开关设置为开启状态。
确保05车乘务员室视频播放器运行正常,无黑屏,视频音频播放流畅。
对讲机、头
灯、四角钥
匙
2
测试信息娱乐系统
测试视频显示器。
打开视频播放器上的视频频道。
确认所有车厢内的全部视
频显示器无黑屏,视频音
频播放流畅。
对讲机、头
灯
测试Mp3频道,打开视频播放器上的Mp3频道。
确保所有车厢内的全部乘
客信息系统扬声器均可播
放Mp3频道。
对讲机、头
灯、四角钥
匙
3
测试信息娱乐系统
测试FM 频道。
打开视频播放
器上的FM 频
道。
确保所有车厢内的全部乘
客信息系统扬声器均可播
放调频频道,声音无卡滞。
对讲机、头
灯测试一等座和
商务座旅客信
息娱乐系统打
开娱乐系统。
将
耳机插入座椅上的耳机端口。
确保可以通过频道选择按
钮选择频道,并且可以听
到所有频道。
确保音量控
制按钮可以调节音量。
对讲机、头灯序号
作业项目
作业内容
作业标准
作业工具
作业材料
作业图示
4
质量反馈
处置质检液位显示
器检修质量状
态。
作业程序不符合规定时,
立即纠正;检修质量不符
合标准时,全数返工。
对讲机
5完工整备清理作业现场,
整理工具,整队
离场。
完成检修任务后,填写检
修记录,整理工具并归还
至配送中心;清洁检修设
备并作日常保养,工完料
净场地清。