医用设备维修程序廉政风险点防范示意图
- 格式:pdf
- 大小:69.46 KB
- 文档页数:1
医院廉政风险点风险防范流程图一、引言廉政风险点是指在医院管理过程中可能出现的违反廉洁行为的地方或环节,可能导致贪污、受贿、挪用公款等不正当行为的发生。
为了防范廉政风险,医院需要建立风险防范流程,并采取相应的措施来预防和应对廉政风险点。
二、风险点及风险防范流程图1. 采购环节风险点及防范流程采购环节是医院中廉政风险点较为集中的地方,可能存在贪污受贿、虚假采购等违法行为。
为了防范这些风险,医院应采取以下措施:- 建立严格的采购管理制度,规范采购流程;- 设立采购审批制度,确保采购活动符合法律法规和规定;- 强化对供应商的审查,确保供应商的合法性和信誉度;- 加强对采购人员的培训,提高其廉政意识和风险防范能力。
2. 药品采购与使用风险点及防范流程药品采购与使用环节是医院廉政风险的重要来源,可能存在虚报药品、药品滥用等不当行为。
为了防范这些风险,医院应采取以下措施:- 建立药品采购与使用管理制度,明确药品的采购和使用流程;- 设立药品审批制度,确保药品的合理使用和安全性;- 加强对药品的监管和检查,防止虚报、滥用等行为;- 提高医务人员的药品知识和管理能力,加强廉政教育。
3. 人事管理风险点及防范流程人事管理环节是医院廉政风险的重要方面,可能存在人事腐败、权力寻租等行为。
为了防范这些风险,医院应采取以下措施:- 建立健全的人事管理制度,明确人事流程和权限;- 设立人事审批制度,确保人事决策的公正性和合法性;- 加强对人事操作的监督和检查,防止权力寻租行为;- 提高人事部门员工的廉政意识和风险防范能力。
4. 财务管理风险点及防范流程财务管理环节是医院廉政风险的重要环节,可能存在财务造假、挪用公款等不当行为。
为了防范这些风险,医院应采取以下措施:- 建立健全的财务管理制度,明确财务流程和权限;- 设立财务审批制度,确保财务决策的合法性和规范性;- 加强对财务操作的监督和审计,防止财务违规行为;- 提高财务人员的廉政意识和风险防范能力。
机修车间岗位廉洁风险点及防范措施汇总表
机修车间岗位廉洁风险点及防范措施汇总表续1
业务流程 风险
制度机制 风险
1、 印章管理不严,使用时存在随意性;
2、 办公用品管理不严,出现浪费;
3、 废旧材料处理把关不严,造成材料流失; 1、 管人管事缺乏相应的依据;
2、 车间相关制度在落实、执行中,不到位、有偏差;
3、 对法律法规的掌握了解差,出现违反规定的行为;
4、 接受职工的馈赠或吃请。
1、 严格车间印章管理,禁止违规私用;
2、 健全办公用品管理制度,杜绝浪费;
3、 严格落实物资管理制度,按照程序做好材料的管理; 1、 建立健全机修车间管理制度,出现新情况时及时完善; 2、 严格执行各项管理制度,确保每位员工在制度面前人人平等; 3、 认真学习相关法律法规,在工作、生活中都要自觉遵守法律法规;
4、 严格自我管理,杜绝吃、拿、卡、要现象。
机修车间岗位廉洁风险点及防范措施汇总表
技术员。
医院廉政风险点风险防范流程图引言概述:医院作为公共机构,廉政风险点的存在可能导致贪污、腐败等不良行为的发生。
为了防范这些风险,医院需要建立一套有效的风险防范流程。
本文将从五个大点阐述医院廉政风险点的风险防范措施,并提供相应的流程图。
正文内容:1. 财务管理风险防范1.1 内部控制制度建设- 建立财务管理制度,明确财务管理的权限和责任。
- 设立财务审计部门,对财务活动进行监督和审计。
- 实施严格的财务审批制度,确保资金使用的合理性和合规性。
1.2 资金管理措施- 设立专门的资金管理部门,负责医院资金的收支、运营和监督。
- 建立资金流程管理制度,确保资金的安全和合理使用。
- 实行资金监控制度,及时发现和解决资金管理中的问题。
1.3 预防财务舞弊- 建立财务审计制度,对财务活动进行全面审计。
- 实施财务随机抽查制度,发现和防止财务舞弊行为。
- 加强对财务人员的培训和监督,提高他们的廉政意识。
2. 采购管理风险防范2.1 建立采购管理制度- 制定明确的采购流程和规范,确保采购的公正、透明和合规。
- 设立采购管理部门,负责采购活动的监督和审计。
- 实行严格的供应商准入制度,筛选合格的供应商。
2.2 加强采购监督- 实施采购合同管理制度,确保合同的履行和采购资金的安全。
- 建立采购审计制度,对采购活动进行监督和审计。
- 加强对采购人员的培训和监督,提高他们的廉政意识。
2.3 防范采购腐败行为- 建立采购风险评估制度,识别和评估采购风险。
- 实行采购随机抽查制度,发现和防止采购腐败行为。
- 加强对采购人员的廉政教育,提高他们的廉政意识。
3. 人事管理风险防范3.1 建立人事管理制度- 设立人事管理部门,负责人事管理的规范和监督。
- 制定明确的人事管理流程和规范,确保人事活动的公正和合规。
- 实施严格的人事审批制度,防止人事活动的滥用和腐败。
3.2 加强人事监督- 实行人事档案管理制度,确保人事信息的完整和准确。
双山医院医院廉政风险点风险防范流程图
鞍山市双山医院医务科廉洁风险防控流程图防范措施风险点医疗质量检查中存在讲人情.走后门加强医务工作程序教育,增强防范意识医疗事故处理.病残鉴定过程中不按程序,避重就轻,不坚持原则严格工作程序,加强督办管理,落实院内工作制度.指标和文件,加强监督检查检查医疗评定相关政策的落实情况,做好各类信息的收集.整理工作,加强督导在医务人员信息管理中,不坚持原则和规定,擅自更改基本信息,医务人员信息管理混乱,发生信息丢失.遗漏严格工作程序,加强督办管理,落实院内工作制度.指标和文件,加强监督检查职称晋升.医务人员三基操作考核中审核把关不严,政策执行不到位鞍山市双山医院药械科廉洁风险防控流程图防范措施风险点不认真执行有关法规制度加强学习教育及督察力度在招标采购过程中,接受吃请.礼品.现金及有价证券严格工作程序,加强督办管理,经常性开展廉洁教育及警示教育,提高自律意识注重实效,认真排查,认真抓好质量管理和考评工作,做到措施具体,效果明显,做好绩效考评体系药品入库把握不严,造成药品质量事件,或在药品调配过程中不认真执行操作规范及规程,引起医患纠纷严格落实院内处方点评及预警各项工作制度.指标和文件,加强监督检查处方点评及药品超常预警制度不完善造成药物滥用鞍山市双山医院办公室廉洁风险防控流程图防范措施风险点文件保管不善导
致丢失.遗失设立专人专柜管理,实行收发文签名制不坚持用章规定,为不符合用印条件的单位和个人加盖印章,导致不良后果印章及介绍信必须由分管领导审批后才能签章,对外公文院长审批后签发接待费由院长审批,实行一支笔审批制,定时通过院务公开栏予以公示公务接待中违规操作,在公用经费报销中以权谋私建立车辆管理制度,车辆使用.维修须经主管领导审批后才能实施违规使用车辆,对车辆维修把关不严,造成公有资产浪费。
医院廉政风险点风险防范流程图标题:医院廉政风险点风险防范流程图引言概述:医院作为一个公共机构,廉政风险点较多,需要加强风险防范措施。
本文将通过分析医院廉政风险点,提出相应的风险防范流程图,以匡助医院建立健全的廉政管理机制。
一、医院廉政风险点1.1 药品采购环节- 药品采购环节存在着供应商行贿、内部人员受贿等风险。
- 药品采购环节容易浮现价格虚高、品质不达标等问题。
- 药品采购环节可能存在虚假采购、假冒伪劣药品等情况。
1.2 医疗费用报销- 医疗费用报销环节存在着虚假报销、超额报销等风险。
- 内部人员可能利用职权进行费用报销造假。
- 医疗费用报销环节容易浮现报销流程不规范、审核不严格等问题。
1.3 人事管理- 人事管理环节存在着人事安排不公平、人事腐败等风险。
- 内部人员可能利用人事管理权力谋取私利。
- 人事管理环节容易浮现人事流程不透明、招聘不公正等问题。
二、医院廉政风险防范流程图2.1 药品采购环节风险防范- 建立药品采购管理制度,规范采购流程。
- 加强供应商审查,确保采购合法合规。
- 强化内部监督机制,加强对药品采购的监督和检查。
2.2 医疗费用报销风险防范- 建立医疗费用报销管理规定,明确报销标准。
- 强化费用审核程序,严格审核费用报销材料。
- 加强内部控制,防范虚假报销行为。
2.3 人事管理风险防范- 建立健全的人事管理制度,确保人事安排公平公正。
- 强化内部监督机制,加强对人事管理的监督和检查。
- 加强员工教育培训,提高员工廉政意识和法律意识。
三、医院廉政风险防范流程图的实施3.1 制定廉政风险防范计划- 制定医院廉政风险防范计划,明确工作目标和任务。
- 制定具体的实施方案,明确责任部门和责任人员。
- 定期评估和调整廉政风险防范计划,确保有效实施。
3.2 加强内部监督和检查- 建立内部监督机制,加强对医院各项工作的监督和检查。
- 定期开展风险评估和风险排查,发现和解决廉政风险问题。
- 加强对内部人员的监督和培训,提高员工廉政意识。
乌市医院廉洁风险防控权力运行流程图一、资金管理权(一)资金报销流程图(二)资金使用审批流程图风险防范:完善制度,明确职责,加强监督,责任追究。
依据:《经费开支审批制度》二、基建工程项目管理权(一)、新建项目基建工程招投标流程图(二)、房屋维修工程管理流程图风险防范:完善制度建设,严格工作程序和审核,加强风险防范教育,加强监督,落实责任追究,重大事项提交班子会讨论决定。
三、设备、物资、耗材采购权(一)设备、物资、低值耗材采购流程图(二)高值医用耗材采购流程图风险防范:完善制度建设,严格审核,加强教育和监督,落实责任追究。
四、药品采购权(一)一般药品采购流程(二)科室特殊用药(临时用药)申请采购流程图备注:紧急情况下可通过电话审批,采购员采购药品后24小时内补办相关手续(三)患者特殊用药(临时采购)申请采购流程图备注:紧急情况下可通过电话审批,采购员采购药品后24小时内补办相关手续(四)临床科室备用药品管理流程(五)新药申请审批流程风险防范:完善制度建设,严格岗位操作和审批,加强风险防范教育,加强监管,账目清楚,认真落实院内处方点评及预警,抓好质量管理和考评,严格责任追究。
依据:《医院药剂工作制度》第一章第五节《新药引进制度》五、处方管理权(处方权管理流程图)风险防范:完善制度,加强监管,定期开展处方点评,实行责任追究。
依据:1、《医院工作制度汇编》第三篇《医疗工作制度》2、《医院处方权申请及审批制度》六、药品使用监督管理权(药品使用与管理流程图)依据:《抗菌药物管理工作制度》(附院[2012]141号)、《海医附院药品用量动态监测及超常预警制度》、《海医附院处方点评制度》七、设备、物资维修权(医疗设备、器械、仪器和电梯、空调、电视等维修服务流程图)当场解决风险防范:制定工作流程,加强监管,定期清查,落实岗位责任,实行责任追究。
依据:《医院设备后勤保障工作制度》八、“三公”经费管理权(公务接待、公车使用与维修保养流程图)风险防范:完善制度建设,规范工作程序,严格审批程序, 加强监管,每季度公示1次,落实责任追究。
设备维修廉洁风险点和防控措施在设备维修过程中存在着许多廉洁风险点,需要通过有效的防控措施加以解决。
本文将从深度和广度的角度出发,全面评估设备维修廉洁风险点,并提出相应的防控措施,帮助您更好地了解这一主题。
1. 招标采购环节在设备维修前,常常需要进行设备维修材料和服务供应商的招标采购。
这一环节存在着廉洁风险,容易出现贪污受贿、以权谋私等问题。
为了有效防控这些风险,可以建立健全的供应商准入机制,严格筛选合作伙伴;建立透明公正的招标采购程序,杜绝不正当行为的发生。
2. 设备工程款支付设备维修过程中,工程款支付环节也存在廉洁风险,例如虚报工程量、弄虚作假等。
为了防范此类风险,可以建立完善的工程款支付管理制度,严格规范工程量核算和支付程序;加强审计监督,及时发现和纠正不正当行为。
3. 设备维修过程在设备维修过程中,常常存在着施工质量不合格、违规操作等廉洁风险。
为了防控这些风险,可以建立专门的监督检查机制,加强对设备维修过程的全程监督;加强对维修人员的培训教育,提高他们的廉洁意识和专业技能。
总结回顾设备维修廉洁风险点主要集中在招标采购、工程款支付和维修过程中。
针对这些风险点,我们可以建立健全的管理制度和监督机制,加强培训教育,严格规范操作程序,从根本上防范廉洁风险的发生。
个人观点和理解作为设备维修的行业从业者,我深知设备维修廉洁风险对企业的危害性。
在实际工作中,我始终把廉洁意识放在首位,严格要求自己,做到守土有责、守土负责、守土尽责,为客户提供高质量的设备维修服务。
结语通过本文的讨论,相信您对设备维修廉洁风险点和防控措施有了更深入的了解。
在实际工作中,我们应该不断加强自身的廉洁意识,严格要求自己,做到廉洁从业,为行业的健康发展做出自己的贡献。
设备维修是一个涉及多方面的复杂工作,在这个过程中,廉洁风险点是无处不在的。
为了确保设备维修工作的廉洁和正常进行,我们需要从更多的角度思考和完善防控措施。
1. 强化内部管理在设备维修公司内部,应建立健全的内部管理制度,包括制定明确的操作规程和审批流程,规范各个环节的操作。
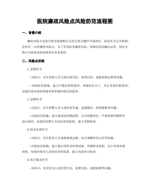
医院廉政风险点风险防范流程图一、背景介绍廉政风险点是指可能导致腐败行为发生的关键环节或岗位,医院作为公共机构,也存在一定的廉政风险点。
为了有效防范廉政风险,保障医院的廉洁运营,制定并执行风险防范流程图是非常重要的。
二、风险点识别1. 采购环节- 风险点:存在采购人员与供应商勾结、收受回扣、虚报采购金额等问题。
- 风险防范措施:建立严格的采购流程,明确责任分工,实行多级审批制度,加强对供应商的资格审核和履约情况的监督。
2. 招聘环节- 风险点:存在招聘人员与求职者串通,违规操作,收取贿赂等问题。
- 风险防范措施:建立规范的招聘流程,公开招聘岗位,严格按照招聘程序进行操作,加强对招聘人员的培训和监督,建立举报机制。
3. 财务管理环节- 风险点:存在财务人员虚报报销金额、私自调整财务记录等问题。
- 风险防范措施:建立健全的财务管理制度,明确财务流程,实行多级审批制度,加强对财务人员的培训和监督,建立内部审计机制。
4. 医疗服务环节- 风险点:存在医务人员收受红包、索要回扣、虚报病情等问题。
- 风险防范措施:建立严格的医疗服务管理制度,规范医务人员行为,加强对医疗服务过程的监督和评估,建立患者投诉处理机制。
三、风险防范流程图1. 采购环节风险防范流程图:- 步骤一:采购需求提出- 步骤二:采购计划编制- 步骤三:供应商资格审核- 步骤四:采购招标/邀请招标- 步骤五:供应商评审- 步骤六:合同签订- 步骤七:采购执行- 步骤八:验收与结算2. 招聘环节风险防范流程图:- 步骤一:岗位需求确认- 步骤二:编制招聘计划- 步骤三:发布招聘公告- 步骤四:简历筛选- 步骤五:面试评审- 步骤六:录用决策- 步骤七:入职办理3. 财务管理环节风险防范流程图:- 步骤一:费用报销申请- 步骤二:报销单审核- 步骤三:财务记录登记- 步骤四:报销单审批- 步骤五:财务报销4. 医疗服务环节风险防范流程图:- 步骤一:患者就诊登记- 步骤二:医生诊断和治疗- 步骤三:医疗费用结算- 步骤四:患者满意度调查- 步骤五:投诉处理四、风险防范流程图执行与监督1. 执行:各相关部门按照流程图的要求进行操作,确保每个环节的规范执行。
医疗设施重点廉政风险防控流程图1.概述本文档旨在描述医疗设施重点廉政风险的防控流程。
通过建立有效的防控机制,减少廉政风险对医疗机构运营的不良影响,维护医疗机构的声誉和社会信任。
2.流程图graph TDA[识别重点廉政风险] --。
B[分析风险影响因素]B --。
C[制定风险防控策略]C --。
D[组织实施防控措施]D --。
E[监督与评估措施的有效性]E --。
F[完善风险防控措施]F --。
G[定期风险防控报告]G --。
H[提升廉政风险防控水平]H --。
I[建立健全廉政风险防控制度]I --。
J[培训加强廉政风险防控意识]3.流程详细说明3.1 识别重点廉政风险通过对医疗设施内各个环节的审查和分析,识别重点廉政风险,将其列为重点关注对象。
3.2 分析风险影响因素对已识别的重点廉政风险进行深入分析,找出其影响因素,包括人员、流程、制度等因素。
3.3 制定风险防控策略基于风险分析结果,制定有效的风险防控策略,确保廉政风险得到有效防控。
3.4 组织实施防控措施将制定的风险防控策略付诸实施,明确责任人,推动各项防控措施的有效执行。
3.5 监督与评估措施的有效性建立监督机制,对风险防控措施执行情况进行监督与评估,以确保措施的有效性和及时性。
3.6 完善风险防控措施根据监督与评估结果和实际情况,及时完善风险防控措施,提高防控措施的适应性和有效性。
3.7 定期风险防控报告定期形成风险防控报告,全面总结风险防控工作的进展情况,提供给相关部门和领导层进行决策参考。
3.8 提升廉政风险防控水平根据风险防控报告的反馈和建议,提出提升廉政风险防控水平的措施和改进方案。
3.9 建立健全廉政风险防控制度根据实际情况,建立健全医疗设施廉政风险防控相关制度和流程,确保防控工作的规范性和可持续性。
3.10 培训加强廉政风险防控意识通过培训和教育活动,加强医疗设施内各层级员工的廉政风险防控意识,提高其防控能力和主动性。
4.结论医疗设施的重点廉政风险防控流程图将识别、分析、制定、组织、监督、完善、报告、提升、建立和培训十个步骤有机地结合在一起,构建了一个完整的风险防控体系。
医院廉政风险点风险防范流程图一、背景介绍医院作为一个重要的公共服务机构,必须严格遵守廉政要求,防范廉政风险,确保诚信、公正、透明的运营环境。
为了有效管理和控制廉政风险,医院需要建立风险防范流程图,以便及时发现和解决廉政风险点。
二、风险点识别1. 人事管理风险点:- 职务滥用:某些员工利用职务之便,违规操作、收受贿赂等。
- 人事腐败:人事部门存在人事安排不公、虚报人事档案等情况。
2. 采购管理风险点:- 采购程序违规:采购部门存在违规操作、泄露招标信息等情况。
- 贪污受贿:某些员工利用采购环节收受回扣、索取贿赂等。
3. 财务管理风险点:- 财务造假:财务部门存在虚报、隐瞒财务信息等行为。
- 资金挪用:某些员工利用财务职位挪用公款、私自支取等。
4. 医疗服务风险点:- 医疗收费不公:某些医务人员利用职权收取不合理费用。
- 医疗诊疗不规范:医务人员存在违规开药、滥用医疗资源等情况。
三、风险防范流程图1. 风险点识别与分析:- 定期组织廉政风险评估,识别潜在的廉政风险点。
- 分析风险点的成因、影响和可能带来的损失。
2. 风险点防范措施:- 建立健全的内部控制制度,明确各部门的职责和权限。
- 加强人事管理,严格执行职务分工和权限制度。
- 完善采购管理制度,确保采购程序的合规性和透明度。
- 加强财务管理,建立财务审计制度,防止财务造假和资金挪用。
- 加强医疗服务管理,规范医疗行为,确保诊疗质量和费用公正。
3. 风险监控与预警:- 建立风险监控机制,定期对风险点进行监测和评估。
- 设立风险预警指标,及时发现风险点的异常情况。
- 建立举报渠道,鼓励员工和社会公众对廉政风险点进行举报。
4. 风险应对与处理:- 对发现的廉政风险点进行调查和核实。
- 依法处理廉政违纪行为,追究责任人的法律责任。
- 采取相应的纠正措施,消除廉政风险点的影响。
四、风险防范流程图示例(请参考附图)五、结论医院廉政风险点的风险防范流程图是医院管理廉政风险的重要工具,通过明确风险点的识别与分析、风险防范措施、风险监控与预警以及风险应对与处理等环节,能够匡助医院有效管理和控制廉政风险,确保医院的廉政运营。
乌市医院廉洁风险防控权力运行流程图一、资金管理权(一)资金报销流程图(二)资金使用审批流程图依据:《经费开支审批制度》二、基建工程项目管理权(一)、新建项目基建工程招投标流程图加强监督,落实责任追究,重大事项提交班子会讨论决定。
三、设备、物资、耗材采购权(一)设备、物资、低值耗材采购流程图(一)一般药品采购流程(三)患者特殊用药(临时采购)申请采购流程图(四)临床科室备用药品管理流程账目清楚,认真落实院内处方点评及预警,抓好质量管理和考评,严格责任追究。
依据:《医院药剂工作制度》第一章第五节《新药引进制度》五、处方管理权(处方权管理流程图)处方点评,实行责任追究。
依据:《抗菌药物管理工作制度》七、设备、物资维修权(医疗设备、器械、仪器和电梯、空调、电视等维修服务流程图)落实岗位责任,实行责任追究。
依据:《医院设备后勤保障工作制度》八、“三公”经费管理权(公务接待、公车使用与维修保养流程图)加强监管,每季度公示1次,落实责任追究。
依据:1、《医院关于改进工作作风密切联系群众的规定》(院党委[2013]3号)2、《医院工作制度汇编》第四章第一节第十二条《公务车管理制度》九、宣传经费使用权(宣传经费使用管理流程图)依据:《医院工作制度汇编》第十篇第一章第六节《经费开支审批制度》十、人员聘用权(人员招聘工作流程图)管,落实责任追究。
重大事项提交办公会讨论。
依据:《医院工作汇编》第四章第二节《人事工作制度》十一、人员入编管理权(人员入编工作流程图)同意入编增强防范意识,加强监管,落实责任追究。
重大事项提交办公会讨论。
依据:《医院工作汇编》第四章第二节《人事工作制度》十二、干部提拔任用权(干部提拔任用工作流程图)教育,增强防范意识,加强监管,落实责任追究。
重大事项提交办公会讨论。
依据: 1、《医院领导干部廉政谈话制度》(院党委[2011]26号)2、全员聘任工作实施方案十三、信息管理权(一)、系统建设流程图究。
医院廉政风险识别及防范方法一、引言医院作为救死扶伤的公共场所,其廉政建设关系到人民群众的切身利益和社会稳定。
为了确保医院服务的公平、公正、公开,提高医疗服务质量,加强医院廉政风险识别及防范显得尤为重要。
本文档旨在提供一套系统的医院廉政风险识别及防范方法,为医院管理者和工作人员提供参考。
二、廉政风险识别2.1 内部风险内部风险主要包括医院内部管理、人员行为等方面的风险。
具体包括:- 财务风险:包括违规收费、虚假报销、挪用资金等;- 药品和物资采购风险:包括回扣、暗箱操作、质量问题等;- 人事招聘和晋升风险:包括关系户、贿赂、简历造假等;- 设备采购和维修风险:包括暗箱操作、虚报维修费用等;- 信息泄露风险:包括患者隐私泄露、内部信息泄露等。
2.2 外部风险外部风险主要包括来自于医疗行业外部环境的风险。
具体包括:- 监管风险:政策法规变化、监管力度加强等;- 市场竞争风险:不正当竞争、商业贿赂等;- 舆论风险:负面舆论、患者投诉等;- 社会关系风险:与外部单位或个人的不当关系,可能导致利益输送等。
三、廉政风险防范方法3.1 内部风险防范- 完善制度建设:建立健全各项管理制度,如财务制度、采购制度、人事制度等;- 强化内部审计:定期进行内部审计,确保各项业务合规;- 加强人员培训:定期对员工进行廉政教育、职业道德培训;- 建立举报机制:鼓励员工和患者举报违规行为,保护举报人权益;- 落实责任制:明确各部门、各岗位的职责,落实责任制。
3.2 外部风险防范- 合规经营:严格遵守国家法律法规,保持良好的行业形象;- 加强监管合作:与监管机构保持良好沟通,积极配合监管工作;- 建立良好的舆论环境:积极应对舆论风险,加强与媒体、公众的沟通;- 维护良好社会关系:避免与不正当的社会势力接触,保持清白。
四、总结医院廉政风险识别及防范是一项系统工程,需要医院全体工作人员共同参与。
通过识别和防范廉政风险,可以有效保障医院服务的公平、公正、公开,提高医疗服务质量,维护人民群众的切身利益。