最新整理复习万以上数的认识的有关知识
- 格式:doc
- 大小:18.00 KB
- 文档页数:4
数的认识--知识点梳理数是我们日常生活中经常遇到的概念,它是数学的基础,也是我们进行计量、计数和比较的工具。
在学习数的认识过程中,我们需要了解数的分类、数的性质以及数的应用等方面的知识。
本文将对这些知识点进行梳理和总结。
一、数的分类1.自然数:自然数是人们最早所接触和认识的数,它包括0和正整数(1、2、3、4…)。
自然数主要用于计数,表示物体的个数。
2.整数:整数包括自然数和负整数(-1、-2、-3、-4…)。
整数的引入使得数的概念更加完整,可以表示正反向的增减关系。
3.有理数:有理数是整数和分数的集合,可以用两个整数的比值(分数的形式)表示。
有理数的性质包括有限性、无限循环性和无限不循环性。
4.无理数:无理数是不能写成两个整数的比值的数,它们的十进制表示是无限不循环的小数。
常见的无理数有π和根号2等。
5.实数:实数是有理数和无理数的统称,包括了所有的数。
实数的性质包括有序性、稠密性和连续性等。
二、数的性质1.数的大小比较:在数的认识中,我们需要学会比较数的大小。
对于整数和有理数,可以通过数轴的方法进行比较;对于无理数和实数,可以通过大小关系的定义进行判断。
2.数的运算:数的运算包括加法、减法、乘法和除法。
在进行数的运算时,需要遵循运算法则和运算性质,如加法的交换律和结合律等。
3.数的倍数和因数:倍数是指一个数能够被另一个数整除,而因数则是指能够整除一个数的数。
数的倍数和因数在实际问题中有广泛的应用。
4.数的逆元:逆元是指与一个数相乘得到1的数,对于有理数来说,存在唯一的逆元。
逆元的概念在数的运算和方程的求解中起着重要的作用。
三、数的应用1.计量单位:计量单位是在日常生活中用来表示和比较数量的标准,例如时间的秒、长度的米、质量的千克等。
数的认识为我们使用计量单位提供了基础。
2.数据统计:数据统计是对数据进行收集、整理、分析和展示的过程。
通过对数据的认识和运算,可以得到有关事物的信息和结论。
3.方程的求解:方程是数学中的一种关系式,包括了未知数和已知数。
数的认识知识点
嘿,朋友们!今天咱们来好好聊聊数的认识知识点呀!
首先,啥是整数呢?整数就像是一群整整齐齐排好队的小伙伴,比如1、2、3、-5 等等,它们好分辨得很呢!就像我们排队做游戏一样,每个人都
有自己明确的位置。
然后呢,小数也很有趣啊!小数就像是把一个东西分成好多好多小份,比如呀,呀。
想想看,吃蛋糕的时候,说要吃半块蛋糕,这不就是嘛!
还有分数嘞!分数就像是把一个东西分成几份,然后取其中的几份。
比如把一个苹果平均分成 4 份,你拿了其中的 1 份,那就是四分之一呀!这
就像大家一起分糖果,各自能得到多少。
负数呢,就像是相反的力量!比如说天气冷的时候,温度可能会降到零下 5 度,那就是-5 啦,是不是很形象?
自然数呢,那就是最自然最基本的数啦,1、2、3 这样一直数下去。
咱们每天数东西不就是从自然数开始嘛!
哎呀,数的世界可真奇妙啊!大家是不是都清楚啦?。
数的认识:整数、小数、百分数、分数的理解与运用数的认识是数学学习的重要部分,包括整数、小数、百分数、分数等概念的理解和运用。
以下是对这些概念的具体描述。
一、整数整数是数学中基本的计数系统,包括正整数、负整数和零。
正整数表示为“+N”,如+1,+2,+3等;负整数表示为“-N”,如-1,-2,-3等;零是整数的特殊形式,表示为0。
整数的基本性质包括:1.加法性质:如果a和b都是整数,那么a+b也一定是一个整数。
2.减法性质:如果a和b都是整数,那么a-b也一定是一个整数。
3.乘法性质:如果a和b都是整数,那么a×b也一定是一个整数。
4.除法性质:如果a和b都是整数,并且b不等于0,那么a/b也一定是一个整数。
二、小数小数是一种十进制数,表示为“N.NNN”的形式,其中“N”代表整数部分,“NNN”代表小数部分。
例如,3.1415表示3加上1/10000。
小数的基本性质包括:1.加法性质:如果a和b都是小数,那么a+b也一定是一个小数。
2.减法性质:如果a和b都是小数,那么a-b也一定是一个小数。
3.乘法性质:如果a和b都是小数,那么a×b也一定是一个小数。
4.除法性质:如果a和b都是小数,并且b不等于0,那么a/b也一定是一个小数。
三、百分数百分数是一种特殊的分数,通常用来表示一个量或比率。
它通常写成“NN%”的形式,其中“N”代表一个数或量。
例如,50%表示一个数的1/2。
百分数的基本性质包括:1.加法性质:如果a和b都是百分数,那么a+b也一定是一个百分数。
2.减法性质:如果a和b都是百分数,那么a-b也一定是一个百分数。
3.乘法性质:如果a和b都是百分数,那么a×b也一定是一个百分数。
4.除法性质:如果a和b都是百分数,并且b不等于0,那么a/b也一定是一个百分数。
四、分数分数是一种十进制数,表示为“NN/MM”的形式,其中“N”代表分子,“M”代表分母。
例如,2/3表示2除以3的商。
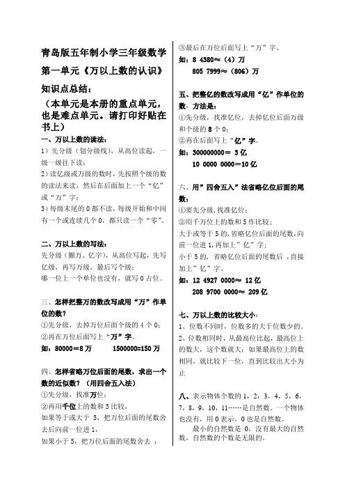
第二单元----万以上数的认识(回顾与整理)一、基础知识1、十进制计数法:每相邻两个计数单位间的进率都是10,这种计数方法叫做十进制计数法。
2、数位顺序表:3、万以上数的读法:(1)先把数分级,再从高位读起;(2)读亿级或万级的数时,先按个级数的读法去读,然后在后面加一个“亿”字或“万”字;(3)各级末尾无论有几个0,都不读;(4)各级中间有1个0或连续几个0,都只读一个0。
【提示:读数时,要从高位读起。
】4、万以上数的写法:(1)把数分级,从高位写起,先写亿级,再写万级,最后写个级;(2)哪一位上是几就在哪一位上写几;(3)哪一位上一个计数单位也没有,就在哪一位上写0占位。
5、万以上数的大小比较的方法:(1)位数不同时,位数多的数较大,位数少的数较小;(2)位数相同时,从最高位比起,最高位上数字大的那个数较大;(3)如果最高位上的数字相同,就比较下一位上的数字,直到比较出大小为止。
6、万以上数的改写及求近似数:(1)把整万或整亿的数改写成用“万”或“亿”作单位的数的方法:将万位后面的4个0或亿位后面的8个0省略掉,并在后面加一个“万”字或“亿”字,然后用“=”连接。
(2)用“四舍五入法”求近似数的方法:先根据千位或千万位上数字的大小确定是“舍”还是“入”,然后用“四舍五入法”把万位或亿位后面的尾数省略,再在这个数的后面加一个“万”字或“亿”字,最后用“≈”连接。
7、数字编码:数不仅可以用来表示数量和顺序,还可以用来编码。
数字编码在生产和生活中应用十分广泛,如身份证号码、邮政编码、电话号码、车牌、门牌号、学籍号、参赛号码等,它们都是把数字按1一定规律编排的。
二、练习解析1、填空(1)一个数从右边起,第一位是()位,第二位是()位,第三位是()位,第四位是()位,第五位是()位;亿位是第()位,右边起的第十位是()位,千亿位是第()位。
(2)一百里面有()个十,10个一百是();十里面有10个(),一万里有10个();(3)3000705是由()个百万和()个一组成的。
数的认识知识点整理数的认识是数学学习的基础,它是人们用来计算、衡量和描述数量关系的工具。
本文将对数的认识的相关知识点进行整理。
一、数的分类1. 自然数:自然数是最基本的数,包括0和所有正整数。
它们用于计数和排序,表示了事物的数量和顺序关系。
2. 整数:整数包括正整数、负整数和零。
它们用于描述欠债、负温度等具有相反特性的概念。
3. 有理数:有理数是可以表示为两个整数之间比值的数。
有理数包括整数和分数,可以用来表示分割物体、部分和比率等概念。
4. 无理数:无理数是无法用有限小数或分数表示的数,如π和根号2等。
它们具有无限不循环的小数部分。
5. 实数:实数是包括有理数和无理数的所有数。
二、数的表示方法1. 十进制表示法:十进制是我们日常生活和计算中最常用的表示方法,它是基于10的位置计数系统。
2. 二进制表示法:二进制是计算机中最常用的表示方法,它是基于2的位置计数系统。
在二进制中,每一位只有0和1两种可能状态。
3. 八进制表示法:八进制是一种基于8的位置计数系统,其中每位的取值范围是0到7。
4. 十六进制表示法:十六进制是一种基于16的位置计数系统,它使用0到9的数字和A到F的字母表示。
三、数的性质1. 基本运算性质:包括加法、减法、乘法和除法。
加法满足交换律和结合律,乘法满足交换律和结合律,减法和除法都具有不满足交换律的性质。
2. 数的比较:使用大于、小于和等于等符号来表示数之间的大小关系。
比较数时要考虑数的正负、数值的大小等因素。
3. 数的逆运算:数的相反数、倒数和平方根等均为数的逆运算,可以通过逆运算进行数的还原或计算。
4. 数的倍数和因数:数的倍数是指能够整除该数的整数,而因数是指能够被该数整除的整数。
5. 数的整除性:当一个数能够被另一个数整除时,我们称前者为后者的倍数。
一般来说,如果一个数能被2、3、5除尽,则它也能被6、10、15除尽。
四、数的应用领域1. 计算:数被广泛应用于日常计算、商业和科学计算中,无论是简单的加减乘除还是复杂的统计和推理计算。
数的认识知识点一、什么是数?数是人们用来计数、测量和描述事物数量或属性的符号系统。
数的概念是人类进化过程中形成的,它是人的思维活动对客观世界的一种表达。
二、数的分类1.自然数:自然数是最基本的数,包括0和除零以外的所有正整数。
自然数用N表示。
例如:0, 1, 2, 3, 4, 5, ...2.整数:整数包括零、正整数和负整数。
例如:-3, -2, -1, 0, 1, 2, 3, ...3.有理数:有理数包括整数和分数。
例如:-1/2, 0, 3/4, 5, -2, ...4.无理数:无理数是不能表示为两个整数的比值的数,它们的小数部分是无限不循环的。
例如:π(pi),√25.实数:实数包括有理数和无理数。
例如:-5, -3/4, 2.5, π, √2, ...三、数的性质1. 数的大小比较:(1) 数的比较:对于两个数a和b,如果a>b,可以表示为a大于b;如果a<b,可以表示为a小于b;如果a=b,可以表示为a等于b。
(2) 数的相反数:对于任意实数a,存在一个实数-b,使得a+b=0。
实数-b称为a的相反数,记作-b=-a。
(3) 数的绝对值:对于任意实数a,有一个非负数|a|,使得|a|=a,如果a<0,则|a|=-a。
2. 数的运算:(1) 加法:对于任意两个实数a和b,有一个和a+b。
(2) 减法:对于任意两个实数a和b,有一个差a-b。
(3) 乘法:对于任意两个实数a和b,有一个积a*b。
(4) 除法:对于任意两个非零实数a和b,有一个商a/b。
(5) 幂运算:对于实数a和正整数n,有一个幂a^n,表示a自乘n次的结果。
(6) 开方运算:对于非负实数a,有一个正实数b,称为a的算术平方根,记作√a,满足b*b=a。
3. 数的整除与约数:(1) 整除:对于两个正整数a和b,如果存在一个正整数c,使得a=c*b,则称b整除a,记作b|a。
(2) 约数:对于正整数a,如果存在一个正整数b,使得b能够整除a,则称b是a的约数。
数的认识知识点整理一、数的起源和发展1. 古代数的起源2. 数的发展历程3. 数字系统的演变二、数的分类和性质1. 自然数和整数2. 有理数和无理数3. 实数和虚数三、数的运算和运算规则1. 加法和减法2. 乘法和除法3. 乘方和开方4. 运算规则和性质四、数的表示和表达1. 数的表示方法2. 数的表达方式3. 数的单位和量纲五、数的应用领域1. 数的应用于自然科学2. 数的应用于社会科学3. 数的应用于工程技术六、数的意义和作用1. 数的智力训练和思维发展2. 数的实际应用和解决问题3. 数的美学价值和艺术表达七、数的发展趋势和前景1. 数的发展趋势2. 数的前景和应用前景八、数的重要性和意义1. 数对人类文明的贡献2. 数在现代社会中的地位和作用九、数的教育和培养1. 数的教育意义和目标2. 数的培养方法和策略十、数的认识方法和技巧1. 数的观察和发现2. 数的分析和推理3. 数的实践和应用总结:数作为人类认识和表达事物的工具,扮演着重要的角色。
从数的起源和发展、分类和性质,到数的运算和运算规则、表示和表达,再到数的应用领域和意义,数都影响着人类的思维和行为。
在现代社会中,数的重要性和作用更加凸显,数的教育和培养也成为教育的重要内容。
因此,我们应该重视数的认识,掌握数的基本知识和方法,以应对日常生活和工作中的各种挑战。
同时,数也是一门美学和艺术,它赋予了人类文明以独特的魅力和创造力。
通过对数的认识,我们可以更好地理解世界,发现事物之间的联系和规律,为人类的进步和发展做出贡献。
数的认识知识点整理一、数的起源与发展二、数的分类与性质三、数的运算与应用四、数的符号与表示方法五、数的重要性与应用领域一、数的起源与发展数的起源:数的概念最早源于人类对物质世界的观察和计数需求。
古人通过指物计数、画符号等方式记录数量。
数的发展:数的概念逐渐丰富,从自然数到负数、分数、小数等,人类对数的认识不断深化。
二、数的分类与性质自然数:从1开始的正整数,用于计数和排序。
整数:自然数及其相反数和零的集合,用于表示有向量的数量。
有理数:可以表示为两个整数之比的数,包括整数、分数和小数。
无理数:不能表示为有理数的数,如π、√2等。
实数:有理数和无理数的集合,包括所有实际存在的数。
虚数:不能表示为实数的数,形如a+bi的数,其中a和b为实数,i为虚数单位。
三、数的运算与应用加法:将两个数相加得到一个数。
减法:从一个数中减去另一个数得到一个数。
乘法:将两个数相乘得到一个数。
除法:将一个数除以另一个数得到一个数。
数的运算规律:交换律、结合律、分配律等。
数的应用:数在各个领域都有广泛的应用,如计算、测量、建模、统计等。
四、数的符号与表示方法数的符号:正数用“+”表示,负数用“-”表示。
数的表示方法:十进制、二进制、八进制、十六进制等。
五、数的重要性与应用领域数的重要性:数是科学研究和社会生活中不可或缺的工具,数的运算和性质是其他学科的基础。
数的应用领域:物理学、化学、生物学、经济学、计算机科学等。
总结:数是人类认识和描述世界的基本工具,它的起源、分类、运算和应用都与人类的生活和科学研究密切相关。
了解数的知识有助于我们更好地理解世界、解决问题和拓展思维。
数的认识是人类智慧的结晶,它的重要性和应用范围远远超出我们的想象。
通过学习和掌握数的知识,我们可以更好地认识和利用数,提高自己的数学素养和解决实际问题的能力。
一大数知多少——万以上数的认识
百万位、
亿级表示多少个“亿”。
、十、百、千、万、十万、百万、
10个十万是一百万,10个一百万是一千万,10个一千万是一亿。
整数没有最大的计数单位。
计数单位与数位的区别:
计数单位是指计算物体个数的单位;数位是指一个数中每个数字所占的位置。
易错点:
计数单位之间的进率都是10,这是不对的,一定要注意“相邻”二字。
读数方法可以概括为一句话:
“一画二看三说四读”。
“一画”是指从右边起,按每四位一级画虚线;“二看”是指看这个数包含哪几级;“三说”是指说出最高位上是几;“四读”是指读出这个数。
思路分析:看清算盘的个位是哪一位,每一位上分别有几个上珠,几个下珠,一个上珠表示5,一个下珠表示1。
答案:
250781369 二亿五千零七十八万一千三百六十九
73062000305 七百三十亿六千二百万零三百零五
2. 2013年年初以来,我国发生大范围持续雾霾天气,通过四舍五入估计约有6亿人受影响。
受影响的最多有( )人,最少有
( )人。
思路分析:如果是通过“四舍”得到的6亿,那么这个数千万位上的数是0、1、2、3、4中的一个,把这个数舍去尾数后是6亿,原数就比6亿大;如果是通过“五入”得到的,那么这个数千万位上的数是5、6、7、8、9中的一个,这个数是5亿多。
而6亿多比5亿多大,因此,要求的最大数是通过“四舍法”求得近似数的,那么这个数千万位上最大是4,其他数位上最大都是9,那么这个数最大是649999999;要求的最小数是通过“五入法”求得近。
一大数知多少——万以上数的认识教材分析本单元是小学生整数认识的最后阶段,也是系统整理整数概念、读写法则等的过程。
在本单元之前,学生已经认识了万以内的数,建立了良好的数概念认知基础。
进一步学习认识万以上的数,这是认数范围的又一次扩展,对发展学生的数感,培养学生的估计意识具有重要的意义。
本单元的主要教学内容有:万以上数的读写;万以上数的大小的比较;用万或亿做单位改写整万、整亿数;求一个数的近似数;数字编码。
为了让学生对整数有更深的认识,为学生以后学习分数和小数做好准备,教材中特别安排了十进制计数法的内容,教师还可以适当地向学生介绍阿拉伯数字的发明发展历史,帮助学生感受数学文化的内涵。
而《课程标准(2011年版)》在“学段目标”第二学段中提出了“体验从具体情境中抽象出数的过程,认识万以上的数”。
还提到:1.在具体情境中,认识万以上的数,了解十进制计数法,会用万、亿为单位的表示大数。
2.结合现实情境感受大数的意义,并能进行估计。
3.能借助计算器进行运算,解决简单的实际问题,探索简单的规律。
本单元教材的编写,呈现以下特点:1.素材丰富多样,选取广泛。
第一个信息窗是“北京知多少”,分别呈现的是北京的水立方、鸟巢、奥林匹克公园、中国国家大剧院四大建筑的外景图以及相应的信息等。
通过“十万是多少?”“一亿有多大?”这两个问题,引出学生对计数单位十万、百万、千万、亿的认识,并了解十进制计数法。
2.素材数据都真实可考。
本单元教材提供的都是真实资料。
让数学学习也成为学生了解社会、了解世界的一个窗口。
3.教材内容给学生充分的的自主学习和合作学习空间。
教学目标知识与能力:结合具体情境认识计数单位万、十万、百万、千万、亿,了解十进制计数法;能正确地读、写万以上的数,会比较万以上数的大小;能对大数目进行合理的估计。
过程与方法:会把整万、整亿的数改写成以“万”或“亿”作单位的数,体会用“万”或“亿”为单位计数的简捷性;在解决实际问题的过程中,了解“四舍五入”法,会求一个数的近似数,体会“四舍五入”法在生活中的广泛应用。
数的认识总结知识点1.基本概念数字是表示数量的符号,它用来度量和计算事物的多少。
数字可以是整数、小数或分数,它们都可以用来描述一个数量或者比例。
在数学中,数字还可以代表代表数量的大小和顺序,是数学研究的基础。
2.数字的分类数字可以根据其性质和表达方式来进行分类。
按照性质分类,数字可以分为有理数和无理数。
有理数是可以用分数、整数或十进制小数来表示的数,而无理数是不能被有限位小数表示的数,如圆周率π和开方2。
按照表达方式分类,数字可以分为罗马数字、阿拉伯数字、数字化标志等。
阿拉伯数字是我们常用的0-9的数字,它们组合起来可以表示各种不同的数目,而罗马数字则是用不同的符号来表示特定的数量。
3.数字的运算数字的运算包括加法、减法、乘法和除法。
这四种基本运算是数学中最基础的技能,它们可以帮助我们计算各种数量的大小和关系。
在进行数字运算时,我们需要遵循一定的规则和法则,避免出现错误结果。
另外,还有幂运算、开方运算、求和运算、积分运算等高级运算,它们可以帮助我们更深入地理解数字的性质和规律。
4.数字的特性数字有许多特性,其中包括奇偶性、质数性、整除性、约数性、数字性质等。
奇偶性是以2为标准来判断数字的性质,偶数可以被2整除,而奇数不能被2整除。
质数指的是只能被1和自己整除的数,如2、3、5、7等,能被其他数整除的数目被称为合数。
整除性是指一个数能被另一个数整除,例如12能被6整除,而5不能被6整除。
约数是指能整除一个数的数,例如12的约数有1、2、3、4、6、12。
数字的性质则是指一个数在进行运算时所表现出来的特定规律,如加法交换律、乘法结合律等。
5.数字在现代生活中的应用数字在现代生活中有着广泛的应用,无论是工作、学习还是娱乐,数字都占据了重要的地位。
在工作中,我们需要用数字来进行财务管理、统计数据、计算成本等。
在学习中,数字可以帮助我们进行科学实验、数学计算、物理测量等。
在娱乐中,数字可以带来趣味和挑战,如数独游戏、数学谜题、数码设备等。
数的认识知识点整理一、什么是数?数是用来表示事物数量或顺序关系的抽象概念。
数在人类社会的发展中起到了重要的作用,它是计算、测量和描述事物的基础。
二、数的分类数可以分为自然数、整数、有理数和实数等几个不同的分类。
2.1 自然数自然数是最早出现的数的概念,包括了0和正整数。
自然数用来表示物体的个数或事物的顺序。
例如,1代表第一个、2代表第二个,以此类推。
2.2 整数整数是自然数的扩展,它不仅包括了自然数,还包括了负整数。
整数可以表示具有相反意义的数量,例如欠债、温度等。
2.3 有理数有理数是指可以表示为两个整数的比值的数,包括了整数和带分数。
有理数可以用来表示可量度的量,例如长度、时间、质量等。
2.4 实数实数是数的最广泛的分类,包括了所有的有理数和无理数。
实数可以用来表示点的位置、图形的大小等连续的量。
三、数的运算数的运算是对数进行加、减、乘、除等基本操作的过程。
数的运算有一定的规则和性质。
3.1 加法和减法加法是将两个数合并在一起,减法是从一个数中减去另一个数。
加法和减法是相反的运算,可以互相抵消。
3.2 乘法和除法乘法是将两个数相乘得到一个新的数,除法是将一个数分成若干份。
乘法和除法也是相反的运算,可以互相抵消。
四、数的性质数的性质描述了数在运算中的一些特点和规律。
4.1 交换律加法和乘法满足交换律,即两个数交换位置结果不变。
例如,a + b = b + a。
4.2 结合律加法和乘法满足结合律,即三个数进行运算时,先进行两个数的运算,再与第三个数进行运算结果不变。
例如,(a + b) + c = a + (b + c)。
4.3 分配律乘法对加法满足分配律,即一个数与两个数的和相乘,等于这个数与每个数分别相乘再求和。
例如,a × (b + c) = a× b + a × c。
五、数的比较数的比较是通过比较数的大小来确定它们的关系。
5.1 大于、小于和等于对于任意两个数a和b,如果a大于b,可以表示为a > b;如果a小于b,可以表示为a < b;如果a等于b,可以表示为a = b。
小学数学——数的认识知识点
在小学数学中,数的认识是一个重要的知识点。
以下是数的认识的一些基本知识点:
1. 数的意义:数是用来计数和比较大小的工具。
它可以表示物体的数量、顺序和位置
关系。
2. 数的读法和写法:学习数的读法和写法,包括数字的发音和书写方法。
3. 数的分类:数可以分为自然数、整数、有理数和实数等不同的类别。
4. 数的大小:学习比较数的大小,掌握比较符号(大于、小于、等于)的使用方法。
5. 数的顺序:学习数的顺序,掌握数的正序和逆序排列方法。
6. 数的组织:学习数的组织方法,如数的表格、折线图和柱状图等。
7. 数的表达:学习用数表示物体的数量,如数的加法、减法、乘法和除法等运算方法。
8. 数的进位和退位:学习数字进位和退位的概念和运算方法。
9. 数的整除和倍数:学习数的整除和倍数的概念,掌握求解整除和倍数的方法。
10. 数的测量:学习数的测量概念,包括长度、面积、体积、质量、时间和温度等。
这些是小学数学中关于数的基本认识的一些知识点,通过学习和掌握这些知识,可以
帮助孩子建立对数的认识和理解。
学科数学年级四年级主备人李越执教人李越通过情境创设,引导学生走进生活,发现生活中的数学,引入新课,而且让学生体验到生活处处有数学,激发学生关心身边事物,热爱生活的美好情感。
通过估计和推理帮助学生自主建立十万的大小的概念。
通过学生的想象和课件动态演示,既把大数生活情境化,使学生乐于接受,又有利于帮助学生形成数感。
基于学生已有的知识经验——对万以内数的认识,进一步借助计数器拨珠数数,把抽象的数学知识直观形象地展示出来,并生成新的计数单位。
将万以内数的认识顺势扩充到亿以内数,加深了对计数单位的认识,并了解相邻两个计数单位之间的进率,使新知识的学习底蕴厚实。
学科数学年级四年级主备人李越执教人李越以读法为突破点,引导学生主动联想万以内数的读法,将其迁移到万以上数的读法中去。
在这个迁移过程中,产生了方法的变异,即万级数的读法如果完全迁移万以内数的读法,极易读成方法2。
为此,通过辨析交流,对读法进行优化,初步掌握万级数的读法。
通过比较,帮助学生更好地把握万以上数的读法,同时帮助学生进一步完善数读法的方法结构,培养学生的结构意识。
在自主探究小电脑中两个大数的读法后,让学生通过分类举例,继续感悟0在不同位置的读法,帮助学生养成有条理的思维习惯。
师生共同总结万以上数的学习方法并在拓展中打开思路,为继续探究大数的认识埋下伏笔。
学科数学年级四年级主备人李越执教人李越课题万以上数的写法课时 1 课型新授教材分析本节课的教学是在学生已经学习了万以内的数的写法的基础上,将写数的范围扩大到万以上数的写法,因此在学习中应利用学生已有的知识基础正确迁移到万以上的数的写法。
万以上数的写法是本单元的重点之一。
这部分知识在日常生活中有着广泛的应用。
教学目标1.运用迁移规律帮助学生掌握万以上数的写法方法。
2.通过学习,提高学生正确且迅速地写数能力和简单的抽象概括能力。
3.根据一些数据对学生进行热爱祖国、热爱科学的教育;能自觉和同伴交流,体验合作成功的乐趣。
第二单元----万以上数的认识(回顾与整理)一、基础知识1、十进制计数法:每相邻两个计数单位间的进率都是10,这种计数方法叫做十进制计数法。
2、数位顺序表:3、万以上数的读法:(1)先把数分级,再从高位读起;(2)读亿级或万级的数时,先按个级数的读法去读,然后在后面加一个“亿”字或“万”字;(3)各级末尾无论有几个0,都不读;(4)各级中间有1个0或连续几个0,都只读一个0。
【提示:读数时,要从高位读起。
】4、万以上数的写法:(1)把数分级,从高位写起,先写亿级,再写万级,最后写个级;(2)哪一位上是几就在哪一位上写几;(3)哪一位上一个计数单位也没有,就在哪一位上写0占位。
5、万以上数的大小比较的方法:(1)位数不同时,位数多的数较大,位数少的数较小;(2)位数相同时,从最高位比起,最高位上数字大的那个数较大;(3)如果最高位上的数字相同,就比较下一位上的数字,直到比较出大小为止。
6、万以上数的改写及求近似数:(1)把整万或整亿的数改写成用“万”或“亿”作单位的数的方法:将万位后面的4个0或亿位后面的8个0省略掉,并在后面加一个“万”字或“亿”字,然后用“=”连接。
(2)用“四舍五入法”求近似数的方法:先根据千位或千万位上数字的大小确定是“舍”还是“入”,然后用“四舍五入法”把万位或亿位后面的尾数省略,再在这个数的后面加一个“万”字或“亿”字,最后用“≈”连接。
7、数字编码:数不仅可以用来表示数量和顺序,还可以用来编码。
数字编码在生产和生活中应用十分广泛,如身份证号码、邮政编码、电话号码、车牌、门牌号、学籍号、参赛号码等,它们都是把数字按一定规律编排的。
二、练习解析1、填空(1)一个数从右边起,第一位是()位,第二位是()位,第三位是()位,第四位是()位,第五位是()位;亿位是第()位,右边起的第十位是()位,千亿位是第()位。
(2)一百里面有()个十,10个一百是();十里面有10个(),一万里有10个();(3)3000705是由()个百万和()个一组成的。
整理复习万以上数的认识的有关知识
教学目标:
1.复习计数单位万、十万、百万、千万、亿,了解十进制计数法和亿以内数位顺序表;能熟练掌握万以上数的读写方法,会比较万以上数的大小;能对大数目进行合理的估计。
2.复习整万、整亿的数改写成以万或亿为单位的数;在解决实际问题的过程中,了解四舍五入法,会求一个数的近似数。
3.在复习的过程中,培养学生自觉与同伴交流,体验合作成功的乐趣。
教学重点:万以上数的读写
教学难点:求一个数的近似数教学过程:
(一)、导入复习,回顾整理
1.在第一单元大数知多少中我们一起学习了什么重要的知识?在读、写一个大数的方法是什么?
2.把一个数改写成用“万”或“亿”作单位的数,应注意什么?
3.怎样求一个数的近似数?
4.万以上数大小的比较方法是什么?
一、复习数位顺序表
1.让学生回忆一下亿以内数的数位,并指名同学背诵。
2.让学生试着做数位顺序表。
师:观察数位顺序表,你有什么发现?
生:个级上的数表示有多少个一,万级上的数表示有多少个万,亿级上的数表示有多少个亿。
生:每相邻两个计数单位之间的进率是10。
(完成综合练习第1题)
二、复习万以上数的读法
1.师:我们已经学习了万以上数的读法,那么在读的时候要注意什么问题?第一步做什么?第二步?
生:第一步要分级,用逗号或虚线隔开,从高位往低位读起。
2.亿级、万级和个级的读法有什么不同。
如:40052136(四千零五万二千一百三十六)
108430052019(一千零八十四亿三千零五万两千零一十九)
师:亿级多了一个亿字,万级多了一个万字。
3.复习中间和末尾有零的读法。
①每一级的末尾有零。
如:7890000读作:七百八十九万
4500000000读作:四十五亿
师:每一级末尾的零都不读。
②中间和末尾有零的情况。
如:40052136读作:四千零五万二千一百三十六
143508710532一千四百三十五亿零八百七十一万零五百三十二
师:零放在什么位置要读?
生:每一级前面和中间的零都要读。
师:中间两个零或多个零要怎样读呢?
生:都只读一个零。
4.请同学把读法的法则在总结一遍,然后全班读一遍加深印象。
三、复习万以上数的写法
1.师:我们已经学习了亿以内数和亿以上数的写法,那么在写的时候要注意什么问题?
第一步做什么?第二步?
生:第一步要判断最高位是那一位,从最高位写到最低位。
七千万零五百(70000500)
2.师:每一级的末尾没有单位时该怎么办?谁举一个例子。
生:每一级的末尾没有单位时应该用零占位。
如:五百二十一万(5210000)3.师:是不是读零的地方都写一个零?七千万零五十。
(70000050)
生:要对准数位一位一位往下写,哪一位上一个单位也没有就写0占位。
如:六百万八千(6008000)
4.你能用4个0、4个1组成符合条件的八位数吗?(综合练习第3题)(1)所有的“0”都不读;
2)只读出一个“零”;
(3)读出两个“零”。
(学生按要求写数)
四、比较大小
师:在比较大小的时候,我门应该怎么做?第一步?有几种情况?
生:第一步分级。
师:如果数位相同和不同怎么办?
看题目:208090>200809
生:数位相同时,要从最高位比较,如果最高位相同,就一步一步的往下比,直到比出大小为止。
生肯定,如果学生回答不完整,可以请同学补充。
如:3458<123456
生:数位不同,只要看数位多的数,那个数就大。
五、省略“亿”“万”后面的尾数
1.整亿整万的数。
如:4700000=470万12700000000=127亿
师:这样的数要怎样省略?
生:整万的数要省略四个零,后面加一个万字,整亿的数要省略亿后面的八个零,加一个亿字。
2.求近似数
如:12924800≈1292万272000000≈3亿3507200000≈35亿
师:求近似数要怎么求?
生:省略万后面的尾数要看千位上的数,然后省略后面的数,加一个万字。
省略亿后面的尾数要看千万位上的数,然后省略后面的数,加一个亿字。
在这里要重点强调整数和近似数是不同的,要注意符号。
(二)、巩固练习:106页综合练习1、2、3题。
(三)、课堂总结:
通过本节课的复习,你掌握了哪些知识?你还有哪些疑问?
教学反思:整理复习课基本上是再现和巩固知识,很难激起学生的学习兴趣,特别是本节课要对万以上数的认识知识进行整理复习就更显得困难了。
怎样将这部分知识系统、完整地呈现、提高学生的能力,而又使课堂不显得沉闷单调,这是我教学设计时思考的主要问题。