施耐德交流接触器安全操作及保养规程
- 格式:docx
- 大小:23.75 KB
- 文档页数:3
施耐德模块安全操作及保养规程操作前安全准备在操作任何施耐德模块之前,必须遵守以下安全准备内容:前置操作•区域必须是清洁,原则上不允许有任何杂物、污物存在•检查设备是否处于离线状态,如未离线请先卸载该模块•确保工作场所附近有灭火器,使用万一发生什么配合人员当你操作施耐德模块的时候,以下配合人员需为你提供技术支持:•安全管理员•配电技术人员注意:在任何情况下,只有受训人员可以操作施耐德模块。
模块操作流程在操作施耐德模块之前,必须遵守以下操作规程:操作规程1.本操作必须在工作人员的掌管下执行。
2.操作前必须对设备进行检查,保证准备充足。
3.执行操作前进行设备预启动,在操作前将温度调整到合适的范围。
4.操作施耐德模块,必须按照施耐德模块安装说明书进行指导。
5.安全释放气体过程操作,必须依照施耐德模块安装说明书进行指导。
6.所有的设备问题应该及时报备,避免日后可能产生的伤害事故。
保养规程1.施耐德模板必须保持外观干净,禁止任何腐蚀性物质接触图表的表面。
2.确保施耐德模板在使用前安装正确位置。
3.施耐德模块应当保持干燥,禁止水和其他溶解性液体接触。
4.施耐德模块使用过程中,严禁抛物和碰撞。
5.施耐德模块在贮存和使用过程中,需要避免过高温度的影响。
6.施耐德模块在长时间停留不用的情况下,需要进行封存处理。
结束语以上就是施耐德模板的安全操作以及保养规程。
我们强烈建议所有操作人员在使用之前,认真阅读本操作文档,并按照操作流程准确操作,确保您和您的设备的安全。
安装间距 : 400mmMounting pitch : 400mm or less并且,即使在内容都很重要,请必须遵守不要触摸和靠近通电中的产品,因有触电、灼伤的危险。
Under因为有引发灼伤、火灾的可能,所以请确保说明书上规定的安装空间。
Do not touch the product or approach it when power connected. Electric shockInstall the product in space more than being provided by this manual. Failure to5. 接线可以连接的电线尺寸及紧固力矩请参照Table 2。
6. 使用方法动作指示块能确认接触器的动作状态。
(Fig.10)请不要触摸动作指示块,因有引发触电、灼伤的可能。
7. 维修、保养7.1 运转前的检查(1)请确认螺钉没有松动。
(2)请确认是否有电线碎屑、垫片等嵌在产品中。
(3)请确认控制回路电压在控制线圈电压的允许变动范围内。
控制线圈电压的允许变动范围为线圈电压的85~110%。
(4)AC操作时,请确认电压波形是否无畸变,频率为50Hz或60Hz。
7.2 定期检查(1)运转后尽早进行初始检查,之后请进行定期检查。
(2)端子的紧固螺钉请定期重新紧固。
(3)触头不能进行更换。
8. 内部回路图回路图请参照Fig.8。
9. 追加辅助触头单元追加辅助触头单元FSZ-AS1(侧面安装单元)不能在两侧同时安装使用。
只能在左右的任何一侧安装1个进行使用。
(Fig.11)常熟开关制造有限公司(原常熟开关厂)地址:中国江苏省常熟市建业路8号电话:*************52846851URL 。
施耐德伺服电机安全操作及保养规程随着科技的不断发展,伺服电机得到了广泛的应用。
而施耐德伺服电机是伺服电机的代表之一,由于其高效、准确、节能、稳定等特性,在现代工业生产中越来越受到欢迎。
然而,在使用施耐德伺服电机的过程中,不可避免地会遇到一些安全和保养方面的问题。
本文将从安全操作和保养方面为大家介绍一些施耐德伺服电机的基本知识,以帮助大家更好地使用和维护。
一、施耐德伺服电机的安全操作1. 常见安全事故在使用伺服电机时,有些常见的安全事故需要我们特别注意:•电气触电:由于操作不当或者电路错误,导致电气触电危险;•机械伤害:由于机械设备的移动造成的危险;•烧伤和化学伤害:由于化学危害或者热危害导致的损伤;•系统故障: 非正常停止、伺服电机尾随、误动作等系统问题引起的危险。
2. 安全操作规程为了避免安全事故的发生,我们需要严格遵守施耐德伺服电机的操作规程。
下面是一些常见的安全操作规程:•在接通电源前,应确保连接正确;•在操作机器时,应该佩戴安全帽、护目镜等个人防护设施;•在进行机械维护或清洁时,应将电机停止,并保证机器已经断电;•在操作过程中,应根据需要调整伺服电机的速度和方向,不得频繁改变伺服电机工作模式;•在使用伺服电机时,需要遵循相关的安全标准,并应定期进行安全检查。
二、施耐德伺服电机的保养规程1. 保养周期伺服电机需要定期维护,以确保其长期、稳定的工作。
在使用施耐德伺服电机时,应根据具体情况制定相应的保养周期。
一般来说,保养周期应包括以下几个方面:•每日日常保养:按照操作手册的要求进行伺服马达的检查。
•每周保养:对润滑部件进行检查和检测其润滑情况。
•每月保养:检查电线及连接器,若有松动及时紧固或更换,同时对各种减速器及机械部件进行检查并整定。
•每半年保养:清洗伺服马达、换油,检查所有螺栓及紧固件的紧固力是否恰当,检查零部件的磨损程度和松动度,及时发现问题并加以解决。
•每年保养:更换所有机械部件、传动部件以及被损坏的部件,检查和校准电气参数。
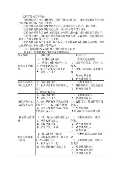
接触器的使用和维护接触器经过一段时间使用后,应进行维修。
维修时,首先应先断开主电路和控制电路的电源,再进行维护。
①应定期检查接触器外观是否完好,绝缘部件有无破损、脏污现象。
②定期检查接触器螺钉是否松动,可动部分是否灵活可靠。
③检查灭弧罩有无松动、破损现象,灭弧罩往往较脆,拆装时注意不要碰坏。
④检查主触头、辅助触头及各连接点有无过热烧、烧蚀现象,发现问题及时修复。
当触头磨损到1/3时,应更换。
⑤检查铁心极面有无变形、松开现象,交流接触器的短路环是否破裂,直流接触器的铁心非磁性垫片是否完好。
(4)接触器的常见故障及其排除方法见表9-87运行维护:①运行中检查项目:1)通过的负荷电流是否在接触器额定值之内;2)接触器的分合信号指示是否与电路状态相符;3)运行声音是否正常,有无因接触不良而发出放电声;4)电磁线圈有无过热现象,电磁铁的短路环有无异常。
5)灭弧罩有无松动和损伤情况;6)辅助触点有无烧损情况;7)传动部分有无损伤;8)周围运行环境有无不利运行的因素,如振动过大、通风不良、尘埃过多等。
②维护:在电气设备进行维护工作时,应一并对接触器进行维护工作。
1)外部维护:a.清扫外部灰尘;b.检查各紧固件是否松动,特别是导体连接部分,防止接触松动而发热;2)触点系统维护:a.检查动、静触点位置是否对正,三相是否同时闭合,如有问题应调节触点弹簧;b.接触器触头表面应保持清洁,不允许涂油。
当触头表面有因电弧作用而形成金属小珠时,应及时铲除,但银及银合金触头表面产生的氧化膜,由于接触电阻很小,不必修锉,否则竟缩短触头的寿命。
c.检查触点磨损程度,磨损深度不得超过1mm,触点有烧损,开焊脱落时,须及时更换;轻微烧损时,一般不影响使用。
清理触点时不允许使用砂纸,应使用整形锉;d.测量相间绝缘电阻,阻值不低于10MΩ;e.检查辅助触点动作是否灵活,触点行程应符合规定值,检查触点有无松动脱落,发现问题时,应及时修理或更换。
接触器控制器安全操作及保养规程接触器控制器是工业生产中常用的高压控制设备,其运行状态与品质直接影响着生产效率与产品质量。
因此,正确、安全地操作及保养接触器控制器是非常重要的。
安全操作规程1. 注意器材堆放位置接触器控制器应当放置在安全、稳定、通风的位置,远离易燃、易爆物品,保持设备周围的清洁和整洁。
操作人员应当注意设备的堆放和安全距离。
2. 关注电气安全使用接触器控制器时一定要确保电气安全,禁止使用损坏的电缆、插头和电源插座,确保电源地线和接触器控制器本身的接地良好,禁止操作人员在湿地或者不良气候下进行操作。
3. 标注清晰、规范在操作和维护接触器控制器时,应当注重使用标注清晰、规范的操作手册、安装图示、电路图,严格按照规范进行操作,并不得私自改动。
4. 禁止强行启动或关机接触器控制器应当按照操作流程进行启动和关机,并且不允许强行启动或者关机。
可以在操作前,先进行设备检查和停机操作,确保并符合安全操作规范才能进行操作。
5. 无人值守,请断电在设备离开时,需要停机并关闭电源,特别是在无人值守的情况下,必须断电,以避免发生意外。
保养规程1. 定期维护接触器控制器是长时间运转的设备,因此必须定期进行维护和检查。
不定期进行的检查和维护有可能会导致电源损坏、电缆断开等损失。
建议使用专业检测设备进行检查和维护。
2. 清洁维护接触器控制器不能積累雜物、杂物,必须随时清洁设备表面和接口介质,禁止使用锐利的物品进行清洁,应该使用清洗液或者软布进行擦拭。
3. 防腐蚀接触器控制器在长时间的使用过程中,容易导致腐蚀和锈蚀,建议给设备表面进行防锈处理和贴上健康标签,以增加产品的使用寿命。
4. 维护记录对于接触器控制器的检查和维护,应该建立完整记录,以记录设备的实际情况,便于对设备进行预防性维护和管理。
总结安全操作和保养规程的贯彻执行,是设备管理和生产效率的保障,其中任何一点的疏漏都可能导致不可逆的后果。
因此,必须引起业主和操作员的高度重视,严格贯彻各项操作和保养规程,以确保设备安全、品质稳定、生产高效。
接触器其他安全操作及保养规程1. 操作安全除了上一篇文章中提到的切断电源等基本安全操作,以下是一些在使用接触器时需要注意的其他安全操作:1.1. 清洁不要随意清洁接触器内部。
如果需要真正的清洁,请请在断电或者保证不带电的情况下进行。
使用适当的材料进行清洗,不要使用任何化学清洁剂或者水。
1.2. 更换配件更换配件时,必须使用相同型号的配件和接触器。
更换时一定要清洁并检查接触器和周围的线路。
1.3. 接触器自保护接触器有自动保护重载的功能,如果负载过重,接触器将会自动断开。
在这种情况下,请重新设置负载或者更换适当的接触器。
1.4. 正确连接无论是接触器还是周围的线路,都要确保正确连接。
如果线路已经过时,请更换,并根据新线路及接触器负荷特性确定合适的接触器型号。
1.5. 安装方式按照相关标准和规定安装,并且要确保在安装中使用适当的工具。
安装与维护应该由专业技术人员进行。
2. 维护规程以下是一些需要进行定期维护的规程:2.1. 外部的清洁与保养接触器外壳在不得已的情况下,尽量不要擦拭或者撞击,避免损坏外壳和接触器元件,也没必要经常清洁,并要避免使用有害溶剂进行清洁。
请定期检查外壳,必要时进行清洁,并加以保养,防止锈蚀或其它腐蚀。
2.2. 定期检查内部定期检查内部,发现需要更换的配件,都要使用原厂配件,不可以自行加工或改装。
更换时需要清洗并检查接触器和周围的线路。
定期检修和维护接触器可以减少停机和损失。
2.3. 定期检查机械性能机械性能的检查和保持是重要的维护之一。
要定期检查运行状态,如现象异常等,要及时处理和修理。
维护接触器机械部功能正常,这是整个系统的基础。
2.4. 其他维护要定期检查接触器的端子,如果发现腐蚀或其他现象,应及时进行更换或者维修;也需要定期检查接触器的电气性能,特别注意接触器的绝缘性能,否则会影响接触器的工作性能。
3. 总结接触器在工业控制领域使用广泛,但在使用中需要注意安全操作和维护保养,尤其是避免擅自更改配件和使用不适当的清洁剂进行清洁。
施耐德电动执行机构操作维护保养规程1 范围1.1本规程规定了天然气川气东送管道分公司施耐德电动执行机构操作、维护和保养的方法和规程。
1.2本规程适用于天然气川气东送管道分公司施耐德电动执行机构的操作、维护和保养。
2 风险识别及削减措施2.1 风险识别:2.1.1 操作人员操作工具备准不充和措施不到位,造成人员伤害。
2.1.2 操作人员对设备状态不清楚,可能造成设备损坏或意外事故。
2.1.3 对长期没有动作的阀门,使用施耐德电动执行机构电动开关阀,因球体与阀座之间有粘滞现象,烧毁电动头动力线圈。
2.1.4 未告知调度人员或没有调度令自行决定,影响供气计划。
2.2 削减措施:2.2.1 上岗时必须正确穿戴劳保用品。
仔细检查施工工具和防护用具,确保完好。
严格执行一人操作、一人监护制度。
2.2.2 操作阀门前应注意检查阀门的开闭状态后再操作。
2.2.3 在使用施耐德电动执行机构电动开关阀之前,先现场手动开关阀动作,确认球体与阀座之间无粘滞现象,避免因此烧毁电动头动力线圈,如有粘滞现象可多开关阀数次,即可解决,解决不了的,可向阀门注入清洗液再次操作。
2.2.4 执行机构动作前要告知武汉调控中心或有武汉调控中心调度令才能进行。
3 施耐德电动执行机构操作流程3.1 就地手动操作3.1.1 压下手动/电动切换手柄见图3.1.1,使其处于手动位置。
(当无法压下时,可将手轮旋转一些,即可压下)。
图3.1.13.1.2 松开手柄,手柄将恢复到初始位置。
3.1.3 旋转手轮直到与离合器啮合,此时可用手轮操作阀门见图3.1.2。
图3.1.23.2 就地电动开操作现场控制远程控制3.2.1 位于电气箱盖下方的红色旋钮可选择“现场”或“远控”两种操作,每种状态都可用挂锁锁定。
3.2.2 顺时针旋转红色旋钮到“现场”位置,执行机构控制处于现场操作模式。
3.2.3 将相邻黑色旋钮到执行机构的“开”位置执行就地电动开阀操作,3.2.4 将黑色旋钮旋转到“停止”位置即可停止阀门的电动操作。
接触器继电器安全操作及保养规程1. 前言接触器继电器作为电力传输和控制系统中的关键元件,其稳定性和可靠性对电力系统的正常运行至关重要。
为了确保接触器继电器的正常使用和延长其使用寿命,必须遵循一定的操作和保养规程。
2. 安全操作规程2.1 安装规程1.在安装之前,应检查接触器继电器的型号、额定电压、额定电流是否符合要求。
2.在安装过程中,应遵循所有的安全操作规程,确保操作人员的安全。
3.在安装接触器继电器时,必须保证基础牢固,接触器安装平稳不会震动。
4.安装前应先检查接线端子、螺丝、紧固件等部件是否完好,对发现问题的必须及时处理。
5.安装过程中必须注意避免接触器继电器与其它元器件发生碰撞,如有碰撞应立即停止安装,进行检查和必要的维修。
6.安装好后,必须进行如下检测:–对接线端子的紧固度进行检测。
–检查接触器继电器的所有功能和特性是否正常。
2.2 启动规程1.在接触器继电器启动前,应检查电源电压、电流是否符合额定范围,确保启动前没有任何其他故障。
2.按照接线图正确接线,正负极应保持对应,如有疑问应及时与技术人员联系。
3.启动时应观察接触器继电器的状态指示灯是否正常,如发现异常现象应停止启动,并进行必要的检修。
4.启动后应进行如下检测:–各项参数是否正常。
–是否运行平稳。
–接线端子、螺丝、紧固件等部件是否完好。
2.3 停机规程1.在停机前应先将控制信号断电,使接触器继电器进入安全状态后再进行停机操作。
2.停机后应进行如下检查:–检查接触器继电器的各项参数是否正常。
–检查接触器继电器是否处于安全状态。
–检查与接触器继电器连接的电器设备是否正常。
2.4 操作注意事项1.操作人员必须熟练掌握接触器继电器的相关知识和操作技能,不得擅自进行操作。
2.操作人员必须戴好工具、工服和防护帽等相关安全装备,确保操作过程中的安全。
3.操作人员必须定期接受相关的安全培训,增强安全意识。
3. 保养规程3.1 清洁保养1.接触器继电器的使用环境应保持清洁、干燥,避免尘土和杂质堆积在机身上。
系列接触器安全操作及保养规程前言系列接触器是工业控制中常用的电气元件之一,用于控制电路的开启和关闭。
正确的操作和保养可以延长其使用寿命,保证生产安全和工作效率。
本文主要介绍系列接触器的安全操作和保养规程。
安全操作规程1. 电气安全在操作和维护系列接触器时,必须遵守以下电气安全规定:1.在操作前,必须切断电源,并检查电路是否放电。
2.在接线时,必须正确连接极性,并确保接触器线圈和触点之间的绝缘性。
3.在更换触点时,必须使用相同厂家和型号的触点,并严格按照接线图连接。
2. 机械安全在安装和操作系列接触器时,必须遵守以下机械安全规定:1.在安装时,必须确保接触器固定牢固,没有松动或位移。
2.在操作时,必须确保操作杆或旋钮是正常的,并可以自由移动。
3.在维护时,必须注意锁紧螺钉或螺丝,防止松动或脱落。
3. 环境安全在使用系列接触器时,必须注意以下环境安全规定:1.在安装和操作时,必须确保接触器的周围环境干燥、无水、无尘、无腐蚀性气体和化学品。
2.在操作和维护时,必须佩戴保护手套和眼镜,并关注操作过程中是否有危险。
保养规程1. 触点清洁接触器的触点是使用频率最高的部件之一,必须定期清洗和维护。
清洗操作方法如下:1.关闭电源并拆卸接触器。
2.使用无水酒精和软毛刷清洁触点和周围区域,以防止灰尘和污垢附着。
3.使用压缩空气将残留物清理干净,并检查触点和连接线是否损坏或烧蚀。
4.重新组装并重新安装接触器。
2. 线圈维护接触器的线圈是其正常运行的关键之一,必须定期维护。
维护操作方法如下:1.关闭电源并拆卸接触器。
2.使用干净的纤维布清洁线圈和周围区域,以防止灰尘和污垢附着。
3.使用万用表检查线圈和连接线是否正常。
4.重新组装并重新安装接触器。
3. 寿命检测接触器的使用寿命是有限的,必须定期检测其寿命。
检测方法如下:1.使用万用表检测接触器的接点电阻值,如果超过规定值,则需要更换触点。
2.使用寿命测试仪或模拟负载对接触器进行负载测试,以测定其使用寿命。
施耐德压力开关安全操作及保养规程施耐德压力开关是一种广泛应用于各种工业领域的元器件。
由于其工作环境的特殊性,压力开关需要经常进行保养,以确保其正常工作和使用寿命。
本文将介绍施耐德压力开关的安全操作和保养规程。
压力开关工作原理施耐德压力开关是一种机械式的开关,其内部包含弹簧、活塞、可调节的摆杆、电气接点等组件。
当被测量的压力达到设定值时,弹簧将活塞向外推动,推动摆杆使其成为连通状态,使电气接点闭合,从而形成电流通路;当被测量的压力回落到设定值以下时,弹簧使活塞回到初始位置,摆杆回到断开状态,电气接点开启,电流通路断开。
这样一来,压力开关就完成了一个“开–关”“通–断”这样一个基本的控制操作。
压力开关安全操作规程1. 安装前在安装压力开关前,需要做好以下准备工作:•确保压力开关与被测量的压力范围相符合。
•确认压力开关内部弹簧的弹力和外观是否正常。
•将压力开关与所要接的管道、接口等连接好,安装牢固。
2. 安装时在安装压力开关时,需要遵守以下步骤:•检查安装位置是否平稳,固定牢固。
•调节压力开关的摆杆,使其在被测量的压力范围内实现准确的控制。
•遵守相关安全操作规程,进行安全接线,确保电气接点的正常工作。
3. 使用时在使用压力开关时需要注意以下事项:•配备装置:为了增加电气接点的使用寿命,建议使用预防过流、过载的保护装置。
•操作注意:使用时要轻拍压力开关间,不可用猛击或强劲撞击。
•清洗保养:根据使用环境,每隔3个月或6个月的时间需要拆下压力开关,清洗保养组件。
压力开关的日常保养施耐德压力开关处于工作环境中,因此其保养十分重要。
以下是日常保养的细节:1.采用干净柔软的布擦拭机体外表面:避免直接用手触摸。
2.用有关溶剂清洁开关过程中有可能沾染到杂质的金属部分。
3.检查开关机体的外观,找出销钉,紧固接线端子螺母。
4.拆卸机体泄水孔;并确保关闭螺栓旋转方向与开关机体或附件螺钉方向一致。
5.检查活塞杆(带端塞)的尺寸是否变形或削减,或者长时间使用后活塞杆密封处是否泄漏。
接触式继电器安全操作及保养规程概述接触式继电器是一种常用的电气开关元件。
与其他开关元件相比,接触式继电器具有较高的开关容量、稳定性和可靠性,被广泛应用于各种控制电路。
由于接触式继电器在使用过程中可能会出现接触不良、烧焦等问题,因此必须制定相应的安全操作和保养规程,以保障人身安全和设备运行稳定。
安全操作规程1.禁止操作人员在高压电气设备工作时穿非绝缘鞋、衣服和手套等。
如在操作继电器时需要取下手套,请务必断开电源,等待数分钟后再进行操作。
2.在操作接触式继电器前,必须检查电气线路是否断电,并使用万用表等测试仪器确保电压为零。
3.在插拔导线与继电器端子时,必须确保插头顶端的清洁,不得有腐蚀、锈蚀等现象。
4.在继电器接线端子上,不得连接中性线、地线、雷击线等非负荷导体。
5.在接通电源前,必须检查继电器是否符合要求,继电器保护器是否接合良好,继电器的触点是否清洁、无焊渣。
6.在开关接触式继电器时,须使用专为其提供的按钮。
保养规程1.定期检查继电器外观是否破损、变形、脱落等现象,如存在问题,应及时更换。
2.定期清理继电器表面污物和灰尘,避免灰尘进入继电器内部。
3.检查继电器继电器触头的接触情况是否恶劣,如表面有氧化、烧焦和接触不良等现象,应通电在实际操作中检查并进行相应清理维护。
4.定期检查各连接端子和插头的紧固度,特别是有松动的现象应及时紧固。
5.定期检查电气线路中电阻情况,若电阻值比原先大,继电器卡扣饰是否太久需及时维护。
总结接触式继电器在各种电气控制系统中广泛应用,确保其安全操作和保养对于保障设备的稳定性和延长其使用寿命至关重要。
本文就接触式继电器的安全操作和保养规程,从操作事项、保养要求等方面值得注意的问题进行详细介绍和阐述,希望能够对您今后的工作起到一定的参考和帮助。
接触器日常保养方法接触器是一种电气设备,用于控制电路开关,适用于各种电器设备。
由于接触器在使用过程中会产生电弧和磨损,因此日常保养对于延长接触器寿命和保障电气设备可靠性至关重要。
以下是接触器的日常保养方法。
清洁接触器接触器日常保养的第一步是清洁。
使用中的接触器会积累灰尘和污垢,这些污垢会影响接触器的工作效能。
定期清洁接触器可以帮助它恢复最佳性能。
清洁接触器的步骤如下:1.断开电源。
2.用刷子或压缩空气吹扫接触器表面,确保表面没有灰尘或其它杂物。
3.用干净的布或棉签,沾取少量酒精擦拭接触器表面和触点,特别是指针接触面和主触点表面。
4.取下接触器盖板,清理内部积尘。
5.放回接触器盖板,确保所有部件安装正确并稳固密封。
检查接触器接线和触点接触器的需要检查电缆和触点的松动和损坏。
松动电缆容易引起电弧故障而损坏的触点会导致它们不能正常接触。
检查方法如下:1.确保电源已断开,检查电缆固定螺钉是否松动,并重新拧紧。
2.检查触点表面,如果有明显的凹陷或氧化迹象,就要更换触点。
3.如果触点过度磨损,建议同时更换同一接触器的所有触点,而不仅是单独更换损坏的触点。
4.检查所有电线连接点,确保它们没有松动或烧焦。
检查接触器操作接触器需要使用适当的电流来触发操作。
它们在运行时可能会产生小的电弧,这是正常现象。
如果接触器在使用过程中出现问题,可能是触点损坏或者电流过大等原因导致的。
检查接触器操作的步骤如下:1.打开电源,观察接触器的正常运转。
2.检查电流是否与接触器额定电流匹配。
3.测试接触器是否正常断开,以及断电是否能够使接触器关闭。
4.如果在接触器操作测试中发现任何问题,请联系维修人员进行修理。
维护接触器压力接触器的良好电气连接是在足够的压力下达成的。
这种压力保持良好的接触和防止电弧失效。
如果接触器的触点之间的压力不足,触点的电气连接将无法正常工作。
检查接触器压力需要仪器设备,因此需要联系专业人员。
总结适当保养接触器有助于延长接触器的寿命,提高其工作效能和可靠性。
接触器操作保养规程摘要接触器是一种非常常见的电气设备,在不同的领域都有应用。
它可以控制电路的开关和电阻,起着非常重要的作用。
为了保证接触器的正常使用和延长其寿命,操作保养规程显得尤为重要。
本文将介绍接触器的操作保养方法,希望对读者在实际操作和保养中有所帮助。
操作1. 接连操作当接触器将电源接通时,首先应检查接线是否准确无误,如果有接线松动应及时处理。
接连操作的过程中,应注意观察接触器的状态是否正常,如发现异常情况,应及时停机检查。
2. 开关操作在进行开关操作时,应按要求进行,不得随意更改。
同时,在开启接触器之前,应检查负载是否有问题,以防过载。
当发现接触器运行异常或发热时,应及时停机检查。
3. 操作环境接触器的操作环境应符合制造厂商要求。
当用于特别恶劣的环境时(抖动、振动、湿度过高等),检查运行状态的同时还应及时清洗和维护。
4. 注意事项•操作时应注意安全,避免摆动。
•不要在操作时过度使用力量。
•在进行接线插拔或进行其他维护操作前,必须切断电源。
保养1. 清洗对于经常使用的接触器,应定期进行清洗,以保持清洁状态。
清洗前应先切断电源。
接触器的外表面可用软刷子或清水擦拭,内部需用干净的棉布或橡胶及吸油纸擦拭。
2. 润滑在使用过程中,可间隔一定的时间进行接触器润滑,提高其寿命,并防止其因磨损或阻塞而产生故障。
建议选择轴承润滑油,每隔6个月左右进行一次,需要注意的是留心工作状况。
能较好地承受震动和温度的压合,提高其可靠性。
3. 维护适时修理和维护接触器,能有效地延长其使用寿命,提高安全性。
应按照制造厂家的要求选择专门的维修机构或技术人员进行维修。
在维修时,应检查电气连接和机械部件是否处于正常状态,并清除积水和灰尘等杂物,确保故障排除和安装可靠性。
总结本文对接触器的操作和保养规程进行了介绍,主要包括了在操作过程中需要注意的事项,以及保养方面的重点维护内容。
通过认真维护和规范操作,能够保证接触器的正常使用及延长寿命,降低故障率,提高安全性,同时也为相关工作者提供了一份实用的操作保养指南。
交流接触器安装注意事项与使用维护对于电气设备,是否能延长使用寿命,关键还在于安装时是否正确,使用过程中是否得当,是否及时维护。
因此,电气设备的安装使用方法和维护显得极其重要。
下面分别针对接触器的安装和维护进行说明。
一、安装注意事项1、在安装使用前,应检查线圈的额定电压是否和实际的使用相符。
2、在使用前,将铁芯上面的防锈油脂或锈垢用汽油擦净。
避免在使用过程中出现粘住的现象。
导致断电不能释放。
3、在安装的时候,一般垂直安装,倾斜角不能太大,不得超过5°,否则会影响到接触器的动作性能。
4、在安装的时候,特别是连接导线的时候,要注意细碎导线要清理干净,避免掉入接触器内部,引起接触器卡阻,造成线圈烧毁。
5、在连接导线的时候,一定不要将导线金属部位裸露在空气中,避免氧化。
要将各个螺丝拧紧,避免因振动导致的导线接触不良。
6、在安装时,应使有孔的两面放在上下两面,有利于散热。
二、交流接触器使用维护一般情况下,交流接触器维护分为运行时维护和不工作时维护,下面分别说明。
1、运行时维护(1)在正常使用时,要检查负载电流是否在正常范围之内。
(2)观察相关指示灯是否和电路正常指示灯相符合。
(3)在运行中声音是否正常,有没有因接触不良造成的杂音。
(4)接触点是否有烧损现象。
(5)周围环境是否存在对接触器运行不良的状态,比如潮湿、粉尘过多,振动过大等。
2、不运行时维护(1)在停止使用时,对接触器进行定期清扫,保持接触器干净。
特别是连接线是否牢靠,有无松动的地方,连线绝缘是否受损等。
(2)触头系统的维护:如动静触电是否接触可靠,中间弹簧是否正常,有无卡阻现象。
触头是否有松动,是否有烧损痕迹,按压触头是否灵活可靠接触。
(3)严格测量交流接触器的相间绝缘电阻,且电阻值不低于10MΩ(4)接触器线圈的维护,如是否有开焊,烧损等现象,线圈周边的绝缘是否变色等。
(5)铁芯的维护:可以在断电的情况下进行拆卸检查,一般检查铁芯的接触器,主要是在运行的时候有异常声音,因为铁芯松散或生锈,也是接触器发出异响的原因之一。
工作行为规范系列接触器的检修保养规程(标准、完整、实用、可修改)编号:FS-QG-52638接触器的检修保养规程Contactor maintenance procedures说明:为规范化、制度化和统一化作业行为,使人员管理工作有章可循,提高工作效率和责任感、归属感,特此编写。
经常或定期检查接触器的运行情况,进行必要的维修是保证其运行可靠延长其寿命的重要措施。
检查、维修时应先断开电源,按下列步骤进行。
外观检查清除灰尘,可用棉布沾少量汽油擦去油污,然后用布擦干。
拧紧所有压接导线的螺丝,防止松动脱落、引起连接部分发热灭弧罩检修2.1取下灭弧罩,用毛刷清除罩内脱落物或金属颗粒。
如发现灭弧罩有裂损,应及时予以更换。
2.2对于栅片灭弧罩,应注意栅片是否完整或烧损变形、严重松脱、位置变化等,若不易修复则应更换。
3、触点系统检查3.1检查动静触点是否对准,三相是否同时闭合,并调节触点弹簧使三相一致。
3.2摇测相间绝缘电阻值。
使用500V摇表,其相间阻值不应低于10兆欧。
3.3触点磨损厚度超过1mm,或严重烧损、开焊脱落时应更换新件。
轻微烧损或接触面发毛、变黑不影响使用,可不予处理。
若影响接触,可用小锉磨平打光。
3.4经维修或更换触点后应注意触点开距,超行程。
触点超行程会影响触点的终压力。
3.5检查辅助触点动作是否灵活,静触点是否有松动或脱落现象,触点开距和行程要符合要求,可用万用表测量接触的电阻,发现接触不良且不易修复时,要更换新触点。
4、铁芯的检修4.1用棉纱沾汽油擦拭端面,除去油污或灰尘等。
4.2检查各缓冲件是否齐全,位置是否正确。
4.3铆钉有无断裂,导致铁芯端面松散的情况。
请输入您公司的名字Foonshion Design Co., Ltd。
施耐德交流接触器安全操作及保养规程
施耐德交流接触器是工业自动化控制领域中使用较广泛的组件之一,其可以实现电气信号的接通、断开以及保护等功能。
为了确保使用安
全以及提高组件的寿命,以下是施耐德交流接触器的安全操作及保养
规程。
一、使用安全操作
1.使用前检查:在连接或者断电的时候,务必检查交流接触
器的外表是否存在异常的情况,例如碰撞、变形或者其他问题。
以及确认与交流接触器相关的电气元件和电线是否符合接线要求,确保电气绝缘性能达到要求。
2.使用场合:交流接触器应转用于交流50/60Hz电路。
额定
控制电压,低于或等于690V,额定工作电流低于或等于95A的交
流电器控制电路中。
3.清理保养:在长时间不使用或者污染环境下使用,应定期
进行清理保养操作。
首先断开交流电源,然后打开壳体,将连线
端子松开。
用食品营养专用的细毛刷和吸尘器来清洁设备。
注意
要避免使用含油、腐蚀性等溶剂来清洁器件,以免影响使用寿命
和安全性能。
二、保养规程
1.清洁器件:每年至少清理一次交流接触器与测量仪表中积
累的灰尘和其他污垢,并使用干净的布擦拭表面,以保证仪表整体外观光洁无污染现象,防止铁锈产生,保持良好的工作环境。
2.调整器件:每年进行一次调整,并根据其使用频率适当进
行更换,以确保性能稳定、延长使用寿命。
在调整过程中,一定要注意关闭断电开关,以免电流短路引起事故。
3.执行器件更换:每两年更换执行器件,以保证其灵活性和
可靠性。
根据生产的情况、工作场所温度、气压等因素适时更换,可采用正式执行器件和备用执行器件二者结合使用的方式,在保证生产不受影响的基础上,提高了产品的可靠性和安全性。
三、注意事项
1.交流接触器设备是高精密仪器,操作时须正确接线、正确
使用,否则很容易造成电击和短路,导致安全事故。
2.施耐德交流接触器在运行中以及停止时均需要保证电源连
接开关处于断开状态,以防止意外的操作误导致电流短路等。
3.需要正确选择交流接触器型号和规格,以确保其能够适应
实际应用,同时还需要根据使用环境和实际工况保证其安全耐用性。
4.每次进行操作前,务必确认相关操作人员具有安全操作知
识和技能,并要求遵守本文档所列的交流接触器安全操作及保养规程要求。
5.如在使用过程中出现问题,如电气连接不良、保护装置异
常、接触不良等,请及时停止使用并及时进行修理或更换。
以上就是施耐德交流接触器的安全操作及保养规程,有关使用更多
的操作细节和注意事项还需要根据实际情况进行灵活应用。
只有做好
安全保障措施,并加强维护保养,才能确保交流接触器的稳定、高效、安全的使用。