安全检查处罚标准[详]
- 格式:docx
- 大小:22.67 KB
- 文档页数:5
安全检查处罚规定标题:安全检查处罚规定引言概述:安全检查处罚规定是指在各行业领域中,对于违反安全规定或者存在安全隐患的单位或者个人进行处罚的相关规定。
这些规定旨在维护社会秩序,保障公众安全,促进经济发展。
本文将详细介绍安全检查处罚规定的相关内容。
一、处罚范围1.1 安全检查的范围包括但不限于建造工地、交通运输、食品生产等领域。
1.2 对于违反相关法规、政策或者存在明显安全隐患的单位或者个人,都应当接受安全检查。
1.3 安全检查处罚规定适合于所有单位和个人,无论规模大小。
二、处罚方式2.1 对于安全违规行为,处罚方式可以包括警告、罚款、停产整顿等。
2.2 处罚力度应当根据违规情节的严重程度和影响范围来确定,做到惩罚与教育相结合。
2.3 处罚方式应当公平公正,避免滥用职权或者对特定单位或者个人偏袒。
三、处罚标准3.1 安全检查处罚规定应当明确具体的处罚标准,避免主观裁量和随意性。
3.2 处罚标准应当根据不同行业领域的特点和风险程度来制定,做到有的放矢。
3.3 处罚标准应当公开透明,方便被处罚单位或者个人了解自己的违规情况和应对措施。
四、处罚程序4.1 安全检查处罚规定应当规定明确的处罚程序,包括立案、调查取证、听证、裁决等环节。
4.2 处罚程序应当遵循法定程序,保障被处罚单位或者个人的合法权益。
4.3 处罚程序应当及时高效,避免迟延和耽误正常生产经营活动。
五、处罚效果评估5.1 安全检查处罚规定应当设立效果评估机制,对处罚效果进行定期评估和监督。
5.2 评估内容包括处罚力度、处罚公正性、处罚标准的合理性等方面。
5.3 评估结果应当及时发布,为相关单位或者个人提供改进和完善的建议。
结语:安全检查处罚规定是维护社会秩序和公共安全的重要手段,其制定和执行对于促进社会和谐发展具有重要意义。
希翼各行业单位和个人都能严格遵守相关规定,共同营造安全稳定的社会环境。
安全生产违章处罚规定第一章总则第一条为认真贯彻“安全第一、预防为主、综合治理”的方针,全面落实安全生产责任制,加大反违章力度,杜绝违章责任事故的发生,确保人身、机械和设备的安全,加强安全生产的全面管理,确保特种作业的安全使用,制订本规定。
第二条发生违章,依据本规定对相关责任人员给予处罚。
第三条本规定适用于我司的日常养护作业人员、修理人员和各级管理人员的安全管理。
第四条根据安全生产责任制落实到人的原则,无法明晰责任的一般性事故、违章、隐患追究,原则上由单位负责人承担,并接受相应考核。
第五条实行经济处罚的同时,对违章及事故责任人应做好思想教育工作,使当事人充分认识违章、事故的危害性,促进个人安全意识。
第二章组织与管理第六条各班组要认真抓好违章自查自纠工作,发现违章,要对违章当事人进行批评教育和经济处罚,并作好记载。
自查处罚的违章不作稽查处罚依据。
第七条成立稽查小组,公司各部门部长、专职安监员都是稽查小组成员,都负有稽查的责任。
第八条各级稽查人员要认真开展安全稽查工作,严格执行“连带处罚”、“责任追溯”和“记分考核”制度,即:稽查发现违章,在处罚班组长、班组负责人的同时,对现场工作当事人都要进行连带处罚,并作好登记。
本单位稽查处罚的违章不作上级稽查处罚依据。
第九条稽查发现违章,应填写《处罚通知书》(一式二份,格式见附件一),其中一份公司总部收执,另一份由安全负责人收执。
第十条违章下岗处罚由公司综合部门和安全专职共同执行,违章人员的下岗与复岗时间由安全专职提出并通知人资部门,下岗人员的处罚及管理按照有关下岗人员的管理规定执行。
第三章记分与处罚第十一条违章记分标准分为“2分、4分、6分”三档,并分别定义为“一般违章、严重违章、恶性违章”。
详细内容见附一“违章记分标准“。
违章处罚类别分为经济处罚、重新考核、调岗三种。
对多次违章,采取累计记分的方法进行考核处罚,考核周期均为一个季度考核分12分/季度。
在一个考核周期满后,累计考核分值重新从零开始计算。
安全管理制度处罚细则第一条为了规范企业安全管理制度,提高安全生产意识,保障员工生命财产安全,减少和预防安全事故的发生,制定本细则。
第二条企业安全管理制度处罚细则适用于企业的所有员工以及与企业有合作关系的单位和个人。
第三条企业应当建立完善的安全管理制度,明确安全管理责任部门、责任人员,落实安全生产主体责任,并不断完善和改进安全管理制度。
第四条对违反安全管理制度的员工、单位或个人,企业可以根据情节轻重对其作出相应的处罚措施。
第五条处罚措施分为警告、罚款、停职直至开除、刑事责任等几种,具体罚则如下:1. 警告:对于轻微违反安全管理制度的员工,企业可以采取口头或书面警告的方式进行处理,提醒其注意安全注意,警示其不要再次犯错。
2. 罚款:对于较为严重的违反安全管理制度的员工,企业可以对其进行罚款处理,具体罚款数额根据违规情节轻重确定。
3. 停职直至开除:对于严重违反安全管理制度的员工,企业可以采取停职直至开除的处罚措施,以示惩戒,确保安全生产。
4. 刑事责任:对于涉嫌犯罪的员工,企业将保留追究刑事责任的权利,配合公安机关进行调查处理。
第六条对于单位和个人,违反安全管理制度的,企业可以采取暂停合作、取消合作等措施进行处罚。
第七条企业对于员工的处罚应当符合国家法律法规的规定,并经过企业管理层同意方可执行。
对于单位和个人也同样适用。
第八条企业应当将安全管理制度处罚细则向员工、合作单位和个人公示,以提醒大家遵守规定,加强安全意识。
结语安全管理制度处罚细则是企业安全管理的基础工作,对于维护企业安全、保障员工安全至关重要。
企业应当重视安全管理工作,不断完善安全管理制度,严格执行处罚细则,共同营造一个安全稳定的工作环境。
公司的安全检查处罚标准通常是为了确保员工遵守安全规定和程序,预防事故和伤害,以及保护公司资产和员工安全。
处罚标准可以根据公司的规模、行业、安全规定以及当地法律法规等因素而有所不同。
以下是一些可能包含在安全检查处罚标准中的常见要素:
1. 违反安全规定:明确哪些行为会被视为违反安全规定,例如不佩戴个人防护装备、操作设备不当、未经许可进入危险区域等。
2. 轻微违规:对于轻微的安全违规行为,可能会采取警告、口头批评、培训或轻微罚款等措施。
3. 严重违规:对于可能导致严重后果的安全违规行为,可能会采取更严厉的处罚,如停职、重罚、解雇甚至法律追究。
4. 重复违规:对于重复违反安全规定的行为,通常会有更严格的处罚措施,以强调安全规定的严肃性。
5. 事故调查:对于发生的安全事故,公司通常会进行调查以确定原因和责任,并根据调查结果采取相应的处罚措施。
6. 记录和通报:安全违规的记录应当被详细保存,并在必要时通报给相关管理层或外部监管机构。
7. 教育和培训:公司可能会要求违反安全规定的员工参加额外的安全培训,以提高他们的安全意识。
8. 隐私和程序公正:处罚过程中应保证员工的隐私权,并确保处罚程序的公正性,避免滥用处罚。
9. 法律合规:处罚标准必须符合当地的法律法规,不得违反员工的法律权益。
需要注意的是,处罚标准应当明确、合理,并且与公司的安全和健康政策相一致。
同时,公司应当通过有效的沟通和培训,确保员工充分理解安全规定和处罚标准。
在实施处罚时,应保持一致性和公平性,以确保所有员工都受到相同的对待。
安全检查管理制度一、安全检查的主要任务是进行危害识别,查找不安全因素和不安全行为,提出消除或控制不安全因素的方法和纠正不安全行为的措施;二、安全检查主要包括安全管理检查和现场安全检查;1、安全管理检查主要内容为:1、检查各级安全生产责任制、各项安全管理制度、安全基础工作落实情况;2、检查公司各级领导研究安全工作情况的记录、安全工作会议纪要等;3、检查公司员工的安全意识、安全知识教育情况;4、检查管理人员的安全法规教育和安全生产管理的资格教育是否达到要求;以及特殊作业的安全技术知识教育是否达到要求;2、现场安全检查主要内容为:1、按照工艺、设备、储运、电气、仪表、消防、工业卫生等专业的标准、规范、制度等,检查生产、施工现场是否落实,是否存在安全隐患;2、检查公司各部门员工是否认真执行各项安全生产纪律和操作规程;3、检查生产、检修等直接作业环节各项安全生产保证措施是否落实;三、安全检查形式有综合性检查、日常检查和专项检查:1、综合性安全检查综合性安全检查以落实岗位安全责任制为重点,各部门共同参与的全面检查,公司每季度组织检查一次;2、日常安全检查日常安全检查包括班组、岗位员工的交接班检查和班中巡回检查,以及工艺、设备、安全等专业技术人员的经常性检查,特别对关键要害部位要重点检查和巡查,发现问题和隐患,及时报告有关部门解决,并做好记录;3、专项安全检查:1、季节性安全检查是根据各季节特点开展的专项检查;春季安全检查以防雷、防静电、防跑冒滴漏为重点;夏季安全检查以防暑降温、防台风、防洪度汛为重点;秋季安全检查以防火、防冻保温为重点;2、节日前安全检查主要是节前对安全、保卫、消防、危险物品、备用设备、应急预案等进行检查;特别是领导干部值班,原辅料、备品备件、应急预案落实情况进行重点检查;四、专业性安全检查主要是对机械电气设备、安全设施、消防器材、危险化学品等系统分别进行专项检查;五、节假日前安全检查时间为“五.一”、“十.一”、元旦及春节;专业性检查结合季节性检查每月进行一次;六、开展安全检查认真做好检查记录和安全检查总结,查出的隐患和问题必须落实整改,暂时不能整改的要采取有效的防范措施,对隐患问题的整改情况要进行复查,跟踪督促落实;特种作业安全管理制度一、项目安全领导小组全面负责项目特种作业的管理工作,负责项目特种作业的风险辨识、评价审定及特种施工技术方案的审定工作;二、项目生产副经理负责组织特种作业人员指导书及技术方案的制定;三、专职安全员负责对特种作业人员的监督检查工作,负责项目特种作业的风险辨识、评价及特种施工技术方案的编写工作;负责特种作业人员及特种作业的档案管理工作;四、班组长对本班组的特种作业全面负责,负责为落实安全措施提供必要的资源,并制定各分项工程事故应急准备和响应预案报项目部审核批准后方可开始施工;五、特种作业人员负责提供特种作业资格证书,并按照规定佩戴劳动防护用品;六、项目部专职安全员根据项目部安全管理台账,建立台账作业人员和机械设备台账,并按照规定向项目部报备;七、项目专职安全员根据管理方案制定特种作业的安全操作规程,安全操作规程有项目生产副经理审核批准后发布实施;八、特种作业人员应具有相应的资质,如身体条件、培训经历、工作经历等;九、特种作业人员需经上级行政部门培训、考核合格后取得操作证者,方准从事相应工种地方的作业;十、特种作业人员取得操作资格证后,必须定期参加复审;十一、特种作业人员实行档案管理,项目在技术档案中保留操作证复印件及特种作业人员花名册;十二、特种作业人员工作前,施工队技术员或现场质检员对其进行技术交底,并在交底记录上签字;十三、特种作业人员在工作前,应认真对作业环境和设备进行检查;确认正常后方可进行操作;施工队技术员、安全员必须对作业人员劳动防护用品的所使用和作业环境的安全加大检查力度;十四、特种作业人员在施工过程中,发现异常情况,必须停止作业,并迅速通知技术人员,待危险排除后,方可继续作业;十五、操作规程中如发生事故,必须立即停止作业并同时启动事故应急准备和响应预案,并及时上报项目安全生产管理领导小组;领导带班制度一、为进一步加强项目部现场安全生产管理,落实安全生产责任,根据国务院关于进一步加强企业安全生产工作的通知、国家发改委等七部委关于加强重大工程安全质量保障措施的通知,为认真落实施工企业及项目部领导施工现场带班制度,切实做好项目部安全生产、增强领导及施工人员的安全意识,进一步落实安全生产责任制,特制定本制度;二、适用范围本制度适用彭水县靛水乡防洪排涝项目部;三、职责施工现场领导带班,要把保证安全生产作为第一位的责任,全面掌握当班安全生产状况,加强对重点部位、关键环节、危险源点的检查,并指导现场人员安全作业;1、及时发现和组织消除事故隐患和险情,及时制止违章违规行为,严禁违章指挥;2、现场出现重大安全隐患或遇到险情时及时采取紧急处置措施,并立即下达停工令,组织涉险区域人员及时有序撤离到安全地带;工作内容3、排查隐患并要求相关人员立即落实整改现场无法整改的隐患问题,必须下达整改通知单,限期整改并按期复查验收,发现较大隐患,立即停止作业;4、严格落实相关规定,及时制止违章违纪行为,在现场发现违章问题,立即纠错并按规定给予处罚;5、现场发生危机职工生命安全的重大隐患和严重问题时带班领导要立即采取停工、撤人、排除隐患等紧急处置措施;相关要求6、当班领导应当向接班的领导详细告知当前施工现场安全生产存在的问题、需注意事项等;7、当班领导要认真履行带班职责,严格执行现场带班领导的规定,减少外出,深入现场,靠前指挥,切实把安全生产工作的各项任务落实到实处;8、现场领导带班、把主要精力用在安全生产上,切实深入一线,真抓实干为施工生产创造良好的安全环境;认真记录检查问题,并由现场相关安全生产会议制度一、为加强安全管理,沟通安全生产工作信息,及时传达国家、上级有关安全生产的方针政策、法律法规、指示、命令等,了解安全生产情况、研究和分析安全生产形式,制定安全生产应对措施,布置安全生产任务,制定本制度;二、项目部安全生产会议l、会议由项目经理或主管安全的负责人主持,安全领导小组成员和各部室领导及安全专职人员、调度参加;2、会议时间安全生产工作例会每月召开二次,对重点工程、有重大危险源的工程、使用新设备、采用新工艺和出现安全事故时要及时召开专题安全会议;3、会议的主要内容:1传达国家、上级有关安全生产的方针政策、法律法规、指示、命令等;2听取相关部门和人员对安全生产情况的汇报;3研究和分析安全生产形式,制定安全生产应对措施;4、安排布置安全生产任务;5、对本管区安全生产的重大问题进行研究,并做出决定或决策;三、班组安全会议l、班前、班后会,主要由班组长主持,安排当天任务,布置安全注意事项,检查现场安全防护和个人安全防护用品佩戴情况;2、一周一次安全专题会,总结班组的安全生产情况,表彰遵章守纪的先进个人,查找施工生产存在的问题和安全隐患,研究对策和方案并及时上报;安全奖惩制度一、施工现场不戴安全帽或安全帽佩戴不正确的,经过安全员口头提出整改,再次违反,罚款伍拾元人民币;二、临边作业未采取有效安保措施,经安全员口头提出整改,再次违反,罚款伍拾元人民币;三、电线私拉乱接,罚款伍拾元人民币;四、酒后作业,罚款壹佰元人民币;五、随意搬动或破坏安全警示标识,罚款伍拾元人民币;六、擅自拆除、破坏安全设施的,罚款伍佰元人民币;七、在宿舍违规使用明火取暖,罚款贰佰元人民币;八、工地动火作业未申请动火令,罚款壹佰元人民币;九、特种作业人员未持有特殊工种作业证,罚款贰佰元人民币;十、安全隐患整改通知书拒签,罚款叁仟元人民币;十一、安全处罚通知书拒签,罚款伍佰元人民币;十二、强令工人违规违章作业的,罚款伍佰元人民币;十三、未对工人进行安全教育,罚款壹佰元人民币;十四、不配合项目管理人员进行安全教育,罚款壹佰元人民币;十五、发生安全事故不在第一时间上报,罚款伍佰元人民币;十六、其他违反安全操作规程作业的,罚款伍拾元人民币;十七、打架斗殴,罚款壹仟元人民币;十八、班组从进场到作业完毕退场未违章,奖励班组壹仟元人民币;“三同时”制度一、目的与范围为确保项目实施后符合安全生产、职业卫生、环境保护、消防安全的要求,实施源头控制,避免新投资项目形成新的安全风险和事故隐患,根据国家相关法律法规,制订本制度;本制度适用于工程项目实施新工艺、新技术、新材料、新设备的改造、运用和调试项目;二、术语“三同时”:新建、改建、扩建项目和新技术、新工艺、新设备、新材料应用项目的劳动安全卫生设施、职业卫生设施、环境保护设施和消防安全设施应与主体工程同时设计、同时施工、同时投入生产和使用;三、职责1、安全生产管理部门是“三同时”工作的主管部门,负责“三同时”工作的综合组织和协调;参与投资项目“三同时”的内部评估、审核和验收;2、保卫部门负责依照政府消防管理部门的规定程序办理投资项目消防安全“三同时”手续;负责组织消防安全“三同时”的内部评估、审核和验收,并完备档案技术资料;3、技术部门负责组织对工艺调整、设备定型、材料更换等技术项目的实施方案进行劳动安全、职业卫生和环境影响进行评估,并提出治理技术措施方案,列入项目整体实施计划;负责参与“三同时”评估、审核和验收;4、设备部门负责在设备大修、设备改造和新设备投入使用等技术项目的实施方案中,对劳动安全、职业卫生和环境影响进行评估,并提出治理技术措施方案,列入项目整体实施计划; “三同时”评估、审核和验收;5、财务部门应确保“三同时”的资金投入;参与“三同时”评估、审核和验收;6、项目经理部应当确保“三同时”设施与主体工程同时施工和申请验收;确保“三同时”项目的施工质量,负责参与“三同时”项目评估、审核和验收,并根据验收结论组织改进,达到设计标准;四、“三同时”方案评估、评价安技部门根据项目申报资料组织对项目进行“三同时”评估和评价,可采用下列方式:1、组织专业安全检查组进行内部评估、评价;2、委托具有相关评估资质的设计单位和中介机构进行评估;4、组织评估、评价的单位应根据评估、评价结果,提出书面的可行性研究报告,作为“三同时”的设计依据;五、项目“三同时”的设计项目设计单位根据“三同时”可行性研究报告,将“三同时”设施纳入主体项目设计方案;不具备相关专业设计资质的,可委托设计;六、项目“三同时”的施工1、施工单位要严格按施工图纸和设计要求施工,保证工程质量,确保职业安全健康设施与主体工程同步实施;2、项目单位对“三同时”设施的施工过程进行日常管理;安技部对“三同时”设施采购、安装、施工等全过程进行监控,对出现的问题予以及时解决;建立相应的原始记录,索取相关的档案资料和资质证明;安全事故隐患排查治理制度为强化项目部安全生产管理,迅速消除安全生产中发现的事故隐患,最大限度的减少事故,有效遏制安全责任事故的发生,依据有关法律、法规和规定,结合项目部实际,特制定本制度;一、隐患及其分类1、隐患:本制度所指隐患,是指可导致事故发生的危险状态,人的不安全行为、物的不安全状态及管理上的缺陷;2、隐患分类:一般隐患系指危险性较低、事故影响或损失较小的隐患;重大隐患系指危险性较大、事故影响或损失较大的隐患;特别重大隐患系指危险大、事故影响或损失大的隐患;二、隐患整改原则1、“安全第一、预防为主、综合治理”的原则;2、“抓生产必须先抓隐患整改”和“谁主管、谁负责”原则;3、“谁存在事故隐患,谁负责筹措资金进行整改”和迅速、及时、彻底完成彻底隐患整改原则;4、实行隐患部门及主要负责人负责制,重特大隐患整改期间昼夜监控和重特大隐患整改逐级上报制;三、隐患建档所有隐患必须建立隐患档案,重特大事故隐患应“一事一档”;隐患档案一般包括:隐患部门、具体位置或部位、类型、相关图片、整改方案、整改责任部门、责任人,整改期限及标准要求,隐患整改阶段性总结及情况反馈意见、隐患注销和按照“四不放过”的原则查处事故隐患等相关资料;四、隐患整改1、人的不安全行为整改,本着“发现一处,随时消灭一处”的整改原则,对人为隐患,要通过加强安全宣传教育,严抓各项制度落实,强化考核,拒绝“三危”现象,努力提高全员遵章守纪的自觉性和安全防范意识,消除人的不安全行为;2、物的不安全隐患整改,要增加必要的安全投入,及时按相应技术规范和标准要求维修、加固、整治隐患部位,重视隐患部位的养护和跟踪监控,加强现场管理,建立隐患整改信息联络体系,确保隐患整改措施得力,责任到人,整改到位;3、隐患整改要按计划及时限要求完成;对一时不能整改彻底或整改期限长的,要采取强有力和切实可行的安全监控及防范措施,制定相应的重特大险情和安全事故应急处理预案,严格24小时昼夜值班制和领导带班制,确保万无一失;五、隐患整改监督检查1、项目部安全生产领导小组负责协调、指导、监督系统内隐患整改工作,隐患部门对隐患整改的具体方案实施、监控、安全防范具体负责;2、要建立隐患整改定期调度制度;隐患部门每周检查一次整改情况,项目部安全生产领导小组或委托其办公室每月督查一次全项目部隐患整改情况;六、隐患整改总结及信息反馈隐患整改完毕,隐患部门要形成隐患整改总结,填写隐患整改反馈单,并按规定上报;同时,按照“四不放过”的原则查处事故隐患,追究构成事故隐患的责任人,以警后事,杜绝类似情况的再次发生;七、奖惩各部门要高度重视隐患整改工作,力求把各类隐患消灭在萌芽状态;对隐患整改,特别是重特大隐患整改及时、彻底的,项目部将上报公司给予通报表彰,并对及时发现,上报重特大事故隐患的,或在隐患整改中表现突出的个人给予一定的物质或精神奖励;对存有隐患,尤其是重特大安全隐患瞒报、整改措施不利、或久拖不改、或不按规定及时整改到位的部门,对因整改不彻底而酿成事故的,将从严追究部门负责人及相关人员的责任;职业健康教育培训制度为提高职工的职业病防治意识,保护劳动者的健康和生命安全,依据职业病防治法及相关法律法规,特制定本制度:一、职业健康教育培训的对象1. 凡进入本单位的职工包括合同工、临时工等均要接受三级职业健康教育培训公司级、工区级、班组级教育,并实行教育培训登记建档制度;2. 单位内调动包括工区内调动及离岗半年以上的职工,必须对其再进行二级或三级职业健康教育培训,其后进行岗位培训,考试合格后方准上岗作业;3.进入本单位参观、学习的人员,接待部门负责对其进行职业健康注意事项教育,并指派专人负责带队;4. 单位主要负责人和职业卫生管理人员必须由有关主管部门对其职业健康知识和管理能力进行培训,考核合格后方可任职;5. 新工艺、新产品、新设备、新技术投产前,必须按新的操作规程进行教育,操作人员经考试合格后,方可上岗操作;6. 对职业危害事故责任者及违章冒险作业者,由本单位负责职业健康管理的部门进行教育,总结经验,吸取教训,指定、落实防范措施后方可继续操作;二、职业健康教育培训的基本要求要按计划、有步骤地进行全员职业健康教育培训,保证教育质量,注重教育效果,真正有助于提高职工职业健康意识和安全操作技术素质;职业健康教育培训由企业负责职业健康教育培训的部门负责;1. 开展职工全员职业健康教育培训;严格按制度进行教育对象的登记、培训、考核、资料存档等工作;2.结合企业实际情况,确定季度教育重点和月度教育内容;计划要有明确的针对性,并随企业安全生产的特点,适时修改计划,变更或补充内容;3. 确定相对稳定的培训教育大纲、培训教材,保证培训时间,确保培训质量;4. 开展监督检查;认真查处未经培训、未经考核合格上岗和特种作业人员无证操作的责任者;三、三级职业健康教育内容1. 本单位主要负责人和职业健康管理人员,必须由有关主管部门对其职业健康知识和管理能力进行教育培训;2.公司级教育一级:由人事部门和企业负责安全生产教育培训的部门组织、负责;教育内容包括: 1职业健康工作的重要性及其意义; 2职业病防治法及职业健康的有关法律法规规章; 3职业健康管理、职业健康知识及相关技术; 4职业危害事故应急管理,应急预案编制及急处置的内容和要求; 5其他需要教育培训的内容;3.工区级教育二级:由工区长负责;教育内容包括: 1井下生产特点、工艺及流程,主要设备的性能; 2井下职业健康管理特点,规章制度及操作规程; 3作业场所存在的职业危害因素及防范措施; 4职业危害防护设施的使用及安全注意事; 5典型事故案例及事故应急处理措施等;4.班组岗位级教育三级:由班组长负责;教育内容包括:岗位责任制,岗位工艺技术,岗位操作规程,事故案例及预防措施;职业危害防护设施的使用方法,急救方法,劳动防护用品使用方法等;重大危险源监控制度一、为保证项目重大危险源监督管理的各项工作顺利进行,成立重大危险源监控管理小组;组长为项目经理,副组长为副经理、技术负责,成员为项目管理人员;二、项目经理对重大危险源必须进行实地查看,并聘请有资质的专家对重大危险源程度进行安全评估;三、形成重大危险源的地段必须全面停产,对危险段进行封闭,人员全部撤离到安全地带,并树立警示牌,严禁任何人进入;四、对重大危险源要实施定时监控,在监控过程中要将危险源变化情况随时记录上报,分析危险源的变化及其程度;五、对重大危险源要制定详实的紧急避灾措施、应急救援预案、配备必要应急救援器材设备,并根据事故救援预案至少每半年一次对重大危险源紧急事故进行抢险救灾实施及日常演练;六、凡进入重大危险源区域作业人员,必须进过安全教育才能进入工作岗位,区域内所有设施的更改需要经领导组按程序审核同意方可实施,外来人员要有专人陪同方可入内;七、对已确定的重大危险源,应当有符合国家有关法律法规、规章和标准的检测、评估和监控措施,定期检测、检查;八、对于在日常工作中发现的事故隐患,通过整改避免事故发生的,项目给予奖励,对于在安全检查中发现的问题,将责令限期完成整改公示,对事故苗头知情不报者将给予处罚;应急救援管理制度一、应急管理机构在项目经理领导下的项目生产安全事故应急救援领导小组,是项目安全生产事故应急管理工作的最高领导机构;负责安全生产事故的应急救援领导工作;项目生产安全事故应急救援领导小组办公室设在安全生产部;二、各工种要针对各种可能发生的安全生产事故,完善预警机制,建立预警系统,开展危险源辨识、环境因素识别和风险评价工作,做到及时发现、及时报告、妥善处理;每个应急人员必须在岗位能熟练使用两个以上预警电话或其他报警方式;三、预警级别和发布根据危险源辨识、环境因素识别和风险评价预测分析结果,按照生产事故可能造成的危害程度、紧急程度和发展态势,对可能发生和可以预警的潜在事故进行预警;预警信息包括事故的类别、地点、起始时间、可能影响范围、预警事项、应采取的措施和发布级别等;四、应急处置1、安全事故发生后,事发源的第一目击者必须立即报告本单位领导,最迟不得超过5分钟,同时报告专职人员和专业部门;应急处置过程中,注意及时续报有关情况;现场人员和增援的应急救援人员应当及时、有效的进行先期处置,控制事态的蔓延;2、对于先期处置未能有效控制事态的安全生产事故,要及时启动应急预案,由公司应急领导小组统一指挥开展应急救援工作;3、现场救援人员应相应的专业防护装备,采取安全防护措施,严格执行应急救援人员进入和离开事故现场的相关规定;五、调查与评估对安全生产事故的起因、影响、责任、经验教训和恢复重建等问题按照“四不放过”原则进行调查评估和处理;六、善后处置要积极稳妥、深入细致地做好善后处置工作;对突发事故中的伤亡人员、应急处置工作。
安全检查处罚规定标题:安全检查处罚规定引言概述:安全检查处罚规定是为了维护社会秩序和保障公共安全而制定的法规。
它规定了对于违反安全规定的行为应该如何进行处罚,以达到警示和惩罚的目的。
一、处罚的依据1.1 安全检查法律法规:安全检查处罚规定的依据主要是国家相关的安全检查法律法规,如《安全生产法》、《消防法》等。
1.2 公共安全标准:处罚规定也会参考公共安全标准,根据不同行业和场所的安全标准来确定处罚的力度。
1.3 相关政策文件:政府发布的相关政策文件也是制定处罚规定的依据之一,这些文件会明确违规行为和相应的处罚措施。
二、违规行为和处罚措施2.1 违规行为的分类:根据不同行业和领域的特点,违规行为会被细化分类,如消防安全、食品安全、交通安全等。
2.2 处罚措施的选择:根据违规行为的性质和严重程度,处罚措施会有所不同,包括警告、罚款、停业整顿、吊销许可证等。
2.3 处罚程序的规定:处罚规定也会明确处罚程序,包括立案调查、听证、裁决等程序,确保处罚的公正性和合法性。
三、处罚标准和量刑原则3.1 处罚标准的确定:处罚规定会规定不同违规行为的处罚标准,根据违规行为的性质和后果确定处罚的力度。
3.2 量刑原则的遵循:处罚规定会遵循一定的量刑原则,包括法定处罚、罚当其罪、罚罪相当等原则,确保处罚的公平和合理。
3.3 量刑的灵活性:在确定处罚力度时,也会考虑到情节轻重、后果严重程度等因素,保持一定的灵活性。
四、处罚执行和监督4.1 处罚执行的程序:处罚规定会规定处罚执行的程序和要求,确保处罚能够及时有效地执行。
4.2 监督机制的建立:为了保证处罚的执行效果,处罚规定也会建立相应的监督机制,监督处罚的执行情况。
4.3 处罚结果的公示:处罚规定还会规定处罚结果的公示要求,向社会公众公开处罚结果,起到警示和示范的作用。
五、处罚的效果和意义5.1 效果评估和反馈:处罚规定会对处罚效果进行评估和反馈,及时调整和完善处罚规定,提高处罚的有效性。
安全管理处罚规定
是指针对违规行为或安全管理不当而进行处罚的具体规定。
其目的是为了保障人员安全和维护社会秩序。
具体的安全管理处罚规定根据不同的地区和行业可能有所不同,下面是一些常见的安全管理处罚规定:
1. 罚款:违反安全管理规定的单位或个人可以被处以罚款,罚款的金额根据违规行为的严重程度和后果来确定。
2.责令停产停业:对于存在严重违规行为或安全隐患的企业或个人,可以被责令停产停业,直到问题得到解决。
3.吊销执照或许可证:如果企业或个人多次违规或违规行为十分严重,可能会被吊销相关的执照或许可证,禁止其继续从事相关业务。
4.行政拘留:在某些严重情况下,对于违反安全管理规定且危害严重的人员,可以被行政拘留一段时间。
5.刑事处罚:在某些特别严重的违规行为,甚至导致人员伤亡的情况下,可能会导致刑事处罚,如刑事拘留、刑事罚款等。
以上仅为一般性的安全管理处罚规定,具体实施需要根据人员安全管理的相关法律法规来进行,并且根据具体情况来决定处罚的种类和程度。
第 1 页共 1 页。
餐饮食品安全管理制度处罚标准一、目的与适用范围1. 目的:确保餐饮服务提供者遵守食品安全法律法规,保障消费者健康,维护公共利益。
2. 适用范围:本标准适用于所有从事餐饮服务的企业和个体工商户。
二、处罚原则1. 公平性:处罚应基于事实,公正执行。
2. 预防性:通过处罚措施,预防食品安全事故的发生。
3. 教育性:处罚旨在教育违规者,提高其食品安全意识。
三、违规行为分类1. 轻微违规:如未按规定着装、个人卫生不达标等。
2. 一般违规:如食品储存不当、未按规定进行食品留样等。
3. 严重违规:如使用过期或变质食品、违反食品添加剂使用规定等。
四、处罚措施1. 轻微违规:- 警告:首次违规给予口头警告,并记录在案。
- 培训:要求违规者参加食品安全培训。
- 罚款:若再次违规,处以一定金额的罚款。
2. 一般违规:- 书面警告:发出书面警告,并要求整改。
- 罚款:根据违规情节,处以相应金额的罚款。
- 整改:责令违规者在规定时间内完成整改。
3. 严重违规:- 罚款:根据违规情节,处以较重金额的罚款。
- 停业整顿:责令违规者停业整顿,直至整改合格。
- 吊销许可证:对于严重违规且整改无效的,吊销其食品经营许可证。
五、处罚程序1. 调查取证:对违规行为进行调查,收集相关证据。
2. 告知:将违规事实和拟处罚决定告知违规者。
3. 申诉:违规者有权在规定时间内提出申诉。
4. 决定:根据调查结果和申诉情况,做出最终处罚决定。
5. 执行:违规者应在规定时间内执行处罚决定。
六、记录与监督1. 建立违规记录档案,详细记录每次违规行为和处罚结果。
2. 定期对餐饮服务提供者进行食品安全检查,确保制度执行。
七、附则1. 本标准自发布之日起生效,由餐饮服务食品安全监管部门负责解释。
2. 对于本标准未涉及的违规行为,参照相关法律法规执行。
请注意,以上内容是一个简化的模板,具体实施时应根据当地法律法规和实际情况进行调整和完善。
安全管理处罚办法随着社会的不断发展和进步,安全管理变得越来越重要。
无论是在个人生活中还是在组织机构中,安全管理都是一项至关重要的任务。
为了维护安全和秩序,许多组织都制定了一系列的安全管理处罚办法。
一、处罚对象安全管理处罚办法适用于所有参与该组织的人员,包括员工、访客、学生等。
无论是在工作场所、学校、公共场所还是其他环境中,任何违反安全规定或行为不当的人都必须接受处罚。
二、处罚种类根据不同的违规行为和严重程度,安全管理处罚办法通常包括以下几种种类的处罚:1.口头警告:对于一些轻微的违规行为,可以先进行口头警告,提醒当事人注意安全事项,并告诫其遵守规定。
口头警告通常适用于首次或较小程度的违规行为。
2.书面警告:对于一些较为严重的违规行为,可以向当事人发出书面警告,详细描述其违规行为和可能的后果。
书面警告通常要求当事人签字以示接受警告,并警示其将来不得再犯同样的错误。
3.暂停执照或证书:对于需要持有特定执照或证书的职业(如驾驶员、医生、律师等),如果其违反了安全规定,可以暂停其执照或证书的使用,以确保公众的安全。
4.经济罚款:对于一些严重的安全违规行为,可以对当事人进行经济罚款。
罚款的数额应根据违规行为的性质和后果来确定,以起到震慑和警示的作用。
5.停职或辞退:对于一些严重违规行为,尤其是对组织的安全造成严重威胁的行为,可以采取停职或辞退等更严厉的措施。
这样可以确保组织的安全,同时也是对违规者的严厉惩罚。
三、实施程序为了保证安全管理处罚的公正性和合法性,制定明确的实施程序是非常必要的。
实施程序通常包括以下几个环节:1.调查与证据收集:在处罚之前,应当进行全面而客观的调查,收集相关的证据。
这些证据可以是现场照片、视频记录、证人陈述等。
只有在有充分证据的情况下,才能对违规行为进行处罚。
2.听证会:对于一些严重的违规行为,可以召开听证会,听取当事人的陈述和辩护意见。
在听证会上,还可以邀请其他相关人员作证,以便更全面地了解事情的经过。
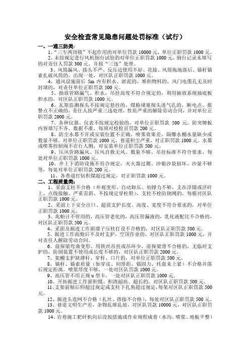
安全检查常见隐患问题处罚标准(试行)一、一通三防类:1、“三专两闭锁”不起作用的对单位罚款10000元,单位正职罚款1000元。
2、未按规定进行风机倒台试验的对单位正职罚款1000元,倒台记录未填写的对责任人罚款300元,并按“三违”处理。
3、风筒漏风、接头不严、反压边使用不好、花接、风筒拖地落后、锚杆锚索扎破风筒的,出现一处,对区队正职罚款1000元。
4、通风设施前后5m内有积水、淤泥的,堆积物料的,风门电缆孔无及时封堵的,对责任单位正职罚款500元。
5、抽放管路漏气、积水,吊挂高度不符合规定的,利用抽放系统抽底板积水的,对区队正职罚款1000元。
6、瓦斯监测探头不按规定悬挂的,煤粉堵塞探头进气孔的,断电点、报警点不正确的,责任人按严重三违处理,性质严重的解除劳动合同,并对单位正职罚款2000元。
7、各种仪器、仪表不按规定校验的,对单位正职罚款500元。
防突牌板内容填写不齐、数据不准,每项对校检员罚款200元。
8、防尘水幕不开或安装位置不正确,喷雾效果差、隔爆水棚水量缺少或数量不够,对单位正职罚款1000元,巷道积尘严重,对正职罚款1000元。
水幕或喷雾控制阀不在行人侧,对安装单位正职罚款500元。
9、压风管路漏风、压风自救无风、数量不够、吊挂标准不符合要求,每处对单位正职罚款1000元。
10、井上下消防设施不符合规定,灭火器过期、沙箱沙袋损坏、沙量不够等,每处对单位正职罚款200元。
11、各巷道打钻积煤超过规定,对正职罚款1000元。
二、工程质量类:1、采面支柱不合格(外观变形、自动卸压、初撑力不够、支在浮煤或浮矸上、点线接触、严重歪斜、不按规定穿柱鞋),支柱不栓防倒绳的,每根对区队正职罚款1000元。
2、采面上下安全出口、超前支护长度、高度、宽度不符合要求的,对单位正职罚款1000元。
3、兆帕计不管用的,高压管老化的,高压管漏液的,乳化液配比不合格的,对区队正职罚款500元。
4、采面及掘进工作面溜子压柱打设不合格的,对区队正职罚款500元。
安全事故处罚标准安全事故是指在生产、工作、生活中因违反安全操作规程或者存在安全隐患而造成人身伤亡或者财产损失的事件。
为了规范安全生产秩序,保障人民群众的生命财产安全,对于安全事故的处罚标准必须明确规定。
一、轻微安全事故处罚标准。
1. 对于轻微安全事故,一般指造成轻伤或者轻微财产损失的事件,处罚标准如下:警告,对于首次发生的轻微安全事故,可给予口头或书面警告。
罚款,如果安全事故责任人存在过错,可根据情节轻重给予相应数额的罚款。
二、一般安全事故处罚标准。
2. 对于一般安全事故,一般指造成轻伤以上或者一般财产损失的事件,处罚标准如下:记过,对于责任人存在一定过错的一般安全事故,可给予记过处分。
罚款,根据事故情节,可以给予一定数额的罚款处罚。
降级,对于责任人存在较大过错的情况,可给予相应职务降级处罚。
三、严重安全事故处罚标准。
3. 对于严重安全事故,一般指造成重伤以上或者严重财产损失的事件,处罚标准如下:撤职,对于严重安全事故的责任人,应当给予撤职处分。
罚款,根据事故情节,可以给予较大数额的罚款处罚。
行政拘留,对于严重安全事故的责任人,情节特别严重的,可给予行政拘留处罚。
四、特别严重安全事故处罚标准。
4. 对于特别严重安全事故,一般指造成重大人员伤亡或者重大财产损失的事件,处罚标准如下:解聘,对于特别严重安全事故的责任人,应当给予解聘处分。
没收财产,对于特别严重安全事故的责任人,可以依法对其违法所得予以没收。
刑事处罚,对于特别严重安全事故的责任人,应当依法追究刑事责任。
五、结论。
安全事故处罚标准的明确对于维护安全生产秩序、保障人民群众的生命财产安全具有重要意义。
各单位和个人在工作、生活中应当严格遵守安全操作规程,加强安全管理,切实加强对安全事故的预防和处理,做到安全第一,预防为主,切实保障人民群众的生命财产安全。
安全检查处罚规定一、背景介绍安全检查是为了保障公共安全和人民群众的生命财产安全,维护社会秩序和稳定而进行的一项重要工作。
为了加强对安全检查过程中违规行为的惩罚,维护检查工作的公正性和严肃性,制定了安全检查处罚规定。
二、违规行为及相应处罚措施1. 虚假报告情况如果被检查单位或者个人在安全检查中提供虚假信息、报告不实情况,将根据情节轻重采取以下处罚措施:(1)口头警告:对于情节较轻的虚假报告行为,可以通过口头警告提醒其改正错误。
(2)书面警告:对于情节较重的虚假报告行为,将赋予书面警告,并要求限期整改。
(3)罚款:对于严重虚假报告行为,可以处以一定金额的罚款,罚款金额根据实际情况确定。
2. 拒绝配合情况如果被检查单位或者个人拒绝配合安全检查工作,妨碍安全检查人员履行职责,将采取以下处罚措施:(1)口头警告:对于情节较轻的拒绝配合行为,可以通过口头警告提醒其配合检查。
(2)书面警告:对于情节较重的拒绝配合行为,将赋予书面警告,并要求限期配合检查。
(3)行政拘留:对于严重拒绝配合行为,可以采取行政拘留措施,拘留时间根据实际情况确定。
3. 违反安全规定情况如果被检查单位或者个人违反安全规定,存在安全隐患,将采取以下处罚措施:(1)责令整改:对于情节较轻的违反安全规定行为,将责令其即将整改,并限期完成整改工作。
(2)罚款:对于情节较重的违反安全规定行为,可以处以一定金额的罚款,罚款金额根据实际情况确定。
(3)停产停业整顿:对于严重违反安全规定行为,将采取停产停业整顿措施,并要求限期整改。
4. 涉及人身伤害情况如果安全检查过程中发生人身伤害事故,责任在被检查单位或者个人的,将采取以下处罚措施:(1)罚款:对于轻微人身伤害事故,可以处以一定金额的罚款,罚款金额根据实际情况确定。
(2)行政拘留:对于较重人身伤害事故,可以采取行政拘留措施,拘留时间根据实际情况确定。
(3)刑事追责:对于严重人身伤害事故,将依法追究刑事责任。
安全检查处罚规定标题:安全检查处罚规定引言概述:安全检查是保障社会安全和公共利益的重要手段之一,而处罚规定是确保安全检查有效实施的重要保障措施。
本文将从五个方面详细阐述安全检查处罚规定的内容和要点。
一、安全检查处罚规定的目的与意义1.1 保障公共安全:安全检查处罚规定的主要目的是保障公共安全,预防和遏制各类安全事故的发生,维护社会稳定。
1.2 规范行为准则:处罚规定的制定可以明确各类违规行为的界定和标准,为安全检查工作提供明确的指导。
1.3 警示效果:通过处罚规定的实施,可以对违规行为进行有效打击,起到警示和威慑作用,减少违规行为的发生。
二、安全检查处罚规定的适用范围2.1 涉及行业和领域:安全检查处罚规定适用于各个行业和领域,包括但不限于建筑、交通、食品、医疗等领域。
2.2 违规行为类型:处罚规定适用于各类违规行为,包括安全设施缺失、违规操作、违法建设等。
2.3 相关主体:处罚规定适用于各类相关主体,包括企业、个人、政府机构等。
三、安全检查处罚规定的实施程序3.1 检查程序:安全检查处罚规定的实施程序包括检查前的准备工作、检查过程中的程序和方法、检查后的整理和报告等环节。
3.2 处罚程序:处罚规定的实施程序包括违规行为的查证、证据收集、听证程序、处罚决定的制定和公示等环节。
3.3 救济程序:处罚规定还应包括相关主体的救济程序,确保被处罚方在合法权益受损时能够获得救济和申诉的渠道。
四、安全检查处罚规定的具体措施和制度4.1 处罚种类:安全检查处罚规定应包括不同类型的处罚措施,如罚款、责令停产停业、吊销执照等。
4.2 处罚标准:处罚规定应明确不同违规行为的处罚标准,包括罚款金额、停产停业的时限等。
4.3 处罚执行:处罚规定应明确处罚的执行机构和程序,确保处罚决定的及时执行和效果。
五、安全检查处罚规定的监督和评估机制5.1 监督机构:安全检查处罚规定应设立专门的监督机构,负责对处罚规定的实施情况进行监督和评估。
云南金鼎锌业有限公司安全检查处罚标准No.1下面的是2016年经典励志语录,需要的朋友可以欣赏,不需要的朋友下载后可以编辑删除!!谢谢!!1、有来路,没退路;留退路,是绝路。
2、为目标,晚卧夜半,梦别星辰,脚踏实地,凌云舍我其谁!3、做一题会一题,一题决定命运。
4、静下来,铸我实力;拼上去,亮我风采。
5、拼一载春秋,搏一生无悔。
6、狠抓基础是成功的基础,持之以恒是胜利的保证。
7、把汗水变成珍珠,把梦想变成现实!8、拧成一股绳,搏尽一份力,狠下一条心,共圆一个梦。
9、每天都是一个起点,每天都有一点进步,每天都有一点收获!10、22.对命运承诺,对承诺负责11、我自信,故我成功,我行,我一定能行。
12、不敢高声语,恐惊读书人。
13、高三高考高目标,苦学善学上好学。
14、争分夺秒巧复习,勤学苦练创佳绩、攀蟾折桂,舍我其谁。
15、眼泪不是我们的答案,拼搏才是我们的选择。
16、站在新起点,迎接新挑战,创造新成绩。
17、遇难心不慌,遇易心更细。
18、乐学实学,挑战高考;勤勉向上,成就自我。
19、努力造就实力,态度决定高度20、忘时,忘物,忘我。
诚实,朴实,踏实。
21、精神成人,知识成才,态度成全。
22、作业考试化,考试高考化,将平时考试当高考,高考考试当平时。
23、我高考我自信我成功!24、23.再苦再累不掉队,再难再险不放弃25、拼搏高考,今生无悔;越过高三,追求卓越!26、挑战人生是我无悔的选择,决胜高考是我不懈的追求。
27、山高不厌攀,水深不厌潜,学精不厌苦:追求!28、学练并举,成竹在胸,敢问逐鹿群雄今何在?师生同志,协力攻关,笑看燕赵魁首谁人得。
29、快马加鞭君为先,自古英雄出少年。
30、太阳每天都是新的,你是否每天都在努力。
31、把握现在、就是创造未来。
32、25.我因X班而自豪,X班因我而骄傲33、我心飞翔,路在脚下。
34、人活着要呼吸。
呼者,出一口气;吸者,争一口气35、辛苦三年,幸福一生。
安全检查处罚规定安全检查处罚规定是指根据相关法律法规和规章制度,对违反安全规定的行为进行处罚的规定。
通过对安全检查处罚规定的制定和执行,可以保障公共安全,维护社会秩序,减少事故发生,保护人民群众的生命财产安全。
一、违反安全规定的行为1. 未按规定佩戴个人防护装备:包括未佩戴安全帽、防护眼镜、防护手套等。
2. 未经许可擅自进入危险区域:包括未经安全培训和授权,擅自进入高压区、化学品存储区、机械作业区等危险区域。
3. 违反操作规程:包括未按照操作规程进行操作、违反操作规程中的安全要求等。
4. 未按规定使用安全设施:包括未使用安全网、护栏等安全设施,或者使用不合格的安全设施。
5. 违反安全管理制度:包括未参加安全培训、未履行安全管理责任等。
二、安全检查处罚措施1. 口头警告:对于违反安全规定的轻微行为,可以口头警告,并要求立即改正。
2. 书面警告:对于违反安全规定的一般行为,可以给予书面警告,并要求限期改正。
3. 罚款:对于违反安全规定的较为严重行为,可以根据相关法律法规规定,给予罚款处罚。
4. 暂停工作:对于违反安全规定的严重行为,可以暂停工作,并进行安全培训,直至达到安全要求才能恢复工作。
5. 撤销资质:对于违反安全规定且情节严重的行为,可以撤销相关人员的安全资质,禁止其从事相关工作。
6. 法律追究:对于违反安全规定导致严重事故发生的行为,将依法追究刑事责任。
三、安全检查处罚程序1. 发现违规行为:安全检查人员在进行安全检查时,发现有违反安全规定的行为。
2. 记录证据:安全检查人员应当及时记录违规行为的时间、地点、违规行为的具体情况等相关证据。
3. 开展调查:安全检查人员应当对违规行为进行调查,了解违规行为的原因、责任人等情况。
4. 制定处罚方案:根据调查结果,安全检查人员应当制定相应的处罚方案,并征得相关部门的意见。
5. 通知当事人:安全检查人员应当将处罚方案书面通知违规行为的当事人,并告知其享有申诉的权利。