实验一 单相变压器的空载与短路实验
- 格式:doc
- 大小:202.00 KB
- 文档页数:4
《电机与拖动》变压器---单相变压器实验一、实验目的1.通过空载和短路实验测定变压器的变比和参数。
2.通过负载实验测取变压器的运行特性。
二、预习要点1.变压器的空载和短路实验有什么特点?实验中电源电压一般加在哪一方较合适?2.在空载和短路实验中,各种仪表应怎样联接才能使测量误差最小?3.如何用实验方法测定变压器的铁耗及铜耗?三、实验项目1.空载实验测取空载特性U O=f(I O),P O=f(U O)。
2.短路实验测取短路特性U K=f(I K),P K=f(I)。
3.负载实验保持U1=U1N,cos =1的条件下,测取U2=f(I2)。
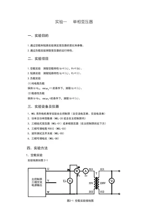
2四、实验设备及仪器1.交流电压表、电流表、功率、功率因数表(NMCL-001)2.三相可调电阻器900Ω(NMEL-03)3.旋转指示灯及开关板(NMEL-05B)4.单相变压器Array五、实验方法1.空载实验实验线路如图2-1。
图2-1 空载实验接线图实验时,变压器低压线圈2U1、2U2接电源,高压线圈1U1、1U2开路。
A、V1、V2分别为交流电流表、交流电压表。
其中用一只电压表,交替观察变压器的原、副边电压读数。
W为功率表,需注意电压线圈和电流线圈的同名端,避免接错线。
a.未上主电源前,将调压器旋钮逆时针方向旋转到底。
并合理选择各仪表量程。
变压器T U1N/U2N=220V/110V,I1N/I2N=0.4A/0.8A。
b.合上交流电源总开关,即按下绿色“闭合”开关,顺时针调节调压器旋钮,使变压器空载电压U0=1.2U N。
c.然后,逐次降低电源电压,在1.2~0.5U N的范围内;测取变压器的U0、I0、P0,共取6~7组数据,记录于表2-1中。
其中U=U N的点必须测,并在该点附近测的点应密些。
为了计算变压器的变化,在U N以下测取原方电压的同时测取副方电压,填入表2-1中。
e.测量数据以后,断开三相电源,以便为下次实验作好准备。
表2-12.短路实验实验线路如图2-2。
实验一单相变压器的空载与短路实验一、人身安全。
不要随意接触与实验无关的设备,以免触电。
严禁带电操作。
严禁私自通电。
通电调试前必须自检,经确认接线正确,并报告老师或负责人员检查后,方可通电。
通电时必须有两人以上在场。
本实验室设备运行电压较高,学生应严格遵守实验操作规程,做到安全第一。
二、设备安全:1、按实验分组实验,未经允许不要随意跑动到其他实验组,实验设备责任到人,无故损坏须按价赔偿。
2、严格按照实验要求操作,确保人身安全与实验设备安全。
3、通电调试前必须清理好工作台,以免发生短路故障。
4、实验完成后,整理工作台,设备放电还原,工具、仪表、导线等摆放整齐,经老师确认后方可离开实验室三、实验课堂的纪律要求:保持安静,整洁,不得携带无关物品进入实验室。
1、实验时人体绝对禁止接触带电线路。
2、接线和拆线都必须在切断电源的情况下进行。
3、学生独立完成接线或改接线路后,必须经指导教师检查和允许,并使组内其他同学引起注意后方可接通电源。
实验中如发生事故,应立即切断电源,经查清问题和妥善处理故障后,才能继续进行实验。
4、总电源或实验台控制屏上的电源的通断应由实验指导人员来控制,实验学生只能经指导老师允许后方可操作,不得自行合闸。
一、实验目的与要求1、通过实验加深对变压器性能与特点的了解;2、通过空载与短路实验测定变压器的变比和有关参数;3、掌握测量过程中各种仪表的联接方式,了解减小测量误差的方法。
二、主要仪器设备1、实验设备:主设备为“DDSZ-1型电机及电气技术实验装置”,使用其“三相调压电源”作为输入电源;使用下列挂件在主实验台上组成本实验装置:D33——数模交流电压表。
D32——数模交流电流表。
D34-3——智能型功率、功率因数表。
DJ11——三相组式变压器。
2、挂件排列顺序:(1)空载实验:D33, D34-3,DJ11,D32;(2)短路实验:D32,D34-3,D33, DJ11。
三、实验内容与原理1、实验内容:(1)单相变压器的空载实验;(2)单相变压器的短路实验。
四川大学电机及拖动基础实验----单相变压器空载和短路实验一、实验目的1.了解和熟悉单相变压器的实验方法。
2.通过单相变压器的空载和短路实验,测定变压器的变化和参数。
3.通过负载实验测取单相变压器运行特性。
二、预习要点1. 了解变压器空载、短路实验时的接线和实验方法;2. 了解瓦特表、调压器的使用原理3. 在空载和短路实验中,仪表应如何连接,才能使得测量误差最小?4. 变压器空载及短路实验时应该注意哪些问题?电源该如何接?三、实验内容1.测变比2.单相变压器空载实验3.单相变压器短路实验四、实验说明与操作步骤1. 测变比:(1)实验电路图如图1所示。
图1 单相变压器变比实验(2)电源经调压器接至变压器低至线圈,高压线圈开路,调压器调零,合上开关,测量并填入表一。
表一(V)(V)2. 单相变压器空载实验:(1)实验电路图如图2所示。
低压边接电源,高压边开路。
图2变压器空载实验接线图(2)在三相调压交流电源断电的条件下,按图1接线。
选好所有电表量程。
合上交流电源总开关,按下“开”按钮,接通三相交流电源。
调节三相调压器旋钮,读取被试变压器高压侧空载电压电流及损耗,根据表二,记录电流及损耗。
表二(V)(mA)(W)3. 单相变压器短路实验:(1)实验电路图如图3所示。
高压边接电源,低压边用较粗导线短接。
图3变压器短路实验接线图(2)在调压器位于零位时合上电源开关,调节调压器,使短路电流从1.5升到3.0,按表三,记录电压和功率。
(A)(V)(W)五、数据处理1.计算变压器的变比:=1.7362.计算变压器空载参数:(1)根据表二的数据,绘出空载特性曲线,,。
(2)计算励磁参数:变压器空载时,从电源吸取的功率为变压器的铁耗及空载铜耗,由于空载铜耗很小,可以忽略不计,故=,于是励磁参数为:= =1245==999==7433.计算变压器短路参数(1)根据表3数据,绘制短路特性曲线。
(2)计算短路参数:从短路特性曲线上查得短路电流等于额定电流时的短路电压和短路损耗,计算短路参数:=0.911=0.529=0.742短路实验是在高压侧进行的,测得的参数是高压侧的数字,需要折算到低压侧应除以。
实验报告姓名:报名编号:学习中心:层次:专业:实验名称:单相变压器实验实验目的:1、通过空载和短路实验测定变压器的变比和参数。
2、通过负载实验测取变压器的运行特性实验项目:1:空载实验测取空载特性U。
=F(I。
),P。
=F(u。
);2:短路实验测取短路特性U K =F(I K),PK=F(I);3:负载实验保持U I=U1u1, 2cos =1的条件下,测取U2=F(I2);(一)填写实验设备表(二)空载实验1.填写空载实验数据表格2. 根据上面所得数据计算得到铁损耗Fe P 、励磁电阻m R 、励磁电抗m X 、电压比k(三)短路实验1. 填写短路实验数据表格O(四)负载实验1. 填写负载实验数据表格表3(五)问题讨论1. 在实验中各仪表量程的选择依据是什么?答:确定量程的原则:①若已知被测参数大致范围,所选量程应“大于被测值,且最接近被测值”。
②如果被测参数的范围未知,则先选择所需功能的最大量程测量,根据初测结果逐步把量程下调到最接近于被测值的量程,以便测量出更加准确的数值。
如屏幕显示“1”,表明已超过量程范围,须将量程开关转至相应档位上。
2. 为什么每次实验时都要强调将调压器恢复到起始零位时方可合上电源开关或断开电源开关?答:主要是为了防止在高压下合闸产生产生较大的冲击损坏设备。
其次是因为既然需要调压器对负载进行调压,那么调压器后面的负载情况就是一个不确定因素,就不能事先预料在较高电压下负载可能情况。
因此,就需要从低电压慢慢调高电压,观察负载的情况。
而断开电源时,如果负载时隔较大的感性负载,那么在高压状况下突然停电会产生很高的感应电势。
3. 实验的体会和建议通过实验我对变压器的参数有了进一步的认识和理解,对变压器的特性有了更具体深刻的体会,同时学会了在实验时学会了在实验时应根据需要正确选择各仪表量程保护实验设备。
第三章变压器实验实验一单相变压器一.实验目的1.通过空载和短路实验测定变压器的变比和参数。
2.通过负载实验测取变压器的运行特性。
二.预习要点1.变压器的空载和短路实验有什么特点?实验中电源电压一般加在哪一方较合适?2.在空载和短路实验中,各种仪表应怎样联接才能使测量误差最小?3.如何用实验方法测定变压器的铁耗及铜耗。
三.实验项目1.空载实验测取空载特性U O=f(I O),P O=f(U O)。
2.短路实验测取短路特性U K=f(I K),P K=f(I K)。
3.负载实验(1)纯电阻负载保持U1=U1N,=1的条件下,测取U2=f(I2)。
(2)阻感性负载保持U1=U1N,=0.8的条件下,测取U2=f(I2)。
四.实验设备及仪器1.MEL系列电机教学实验台主控制屏(含交流电压表、交流电流表)2.功率及功率因数表(MEL-20或含在主控制屏内)3.三相组式变压器(MEL-01)或单相变压器(在主控制屏的右下方) 4.三相可调电阻900Ω(MEL-03) 5.波形测试及开关板(MEL-05) 6.三相可调电抗(MEL-08)五.实验方法1.空载实验实验线路如图3-1变压器T 选用MEL-01三相组式变压器中的一只或单独的组式变压器。
实验时,变压器低压线圈2U1、2U2接电源,高压线圈1U1、1U2开路。
A 、V 1、V 2分别为交流电流表、交流电压表。
具体配置由所采购的设备型号不同由所差别。
若设备为MEL-Ⅰ系列,则交流电流表、电压表为指针式模拟表,量程可根据需要选择;若设备为MEL-Ⅱ系列,则上述仪表为智能型数字仪表,量程可自动也可手动选择。
仪表数量也可能由于设备型号不同而不同。
若电压表只有一只,则只能交替观察变压器的原、副边电压读数,若电压表有二只或三只,则可同时接上仪表。
W 为功率表,根据采购的设备型号不同,或在主控屏上或为单独的组件(MEL-20或MEL-24),接线时,需注意电压线圈和电流线圈的同名端,避免接错线。
一、实验目的1. 通过空载实验测定变压器的变比和参数。
2. 通过短路实验测定变压器的短路阻抗和损耗。
3. 通过负载实验测定变压器的运行特性,包括电压比、电流比和效率。
二、实验原理单相变压器是一种利用电磁感应原理实现电压变换的设备。
当交流电流通过变压器的一次绕组时,会在铁芯中产生交变磁通,从而在二次绕组中感应出电动势。
变压器的变比(K)定义为一次绕组匝数与二次绕组匝数之比,即 K = N1/N2。
变压器的参数包括变比、短路阻抗、电压比、电流比和效率等。
三、实验设备1. 单相变压器2. 交流电源3. 电压表4. 电流表5. 功率表6. 电阻箱7. 示波器8. 发光二极管四、实验步骤1. 空载实验- 将变压器的一次绕组接入交流电源,二次绕组开路。
- 使用电压表测量一次侧和二次侧的电压,记录数据。
- 使用电流表测量一次侧的电流,记录数据。
- 计算变比 K = U2/U1。
- 使用功率表测量一次侧的功率,记录数据。
- 计算空载损耗 P0 = P1 - P2,其中 P1 为一次侧功率,P2 为二次侧功率。
2. 短路实验- 将变压器的一次绕组接入交流电源,二次绕组短路。
- 使用电压表测量一次侧的电压,记录数据。
- 使用电流表测量一次侧的电流,记录数据。
- 计算短路阻抗 Zs = U1/I1。
- 使用功率表测量一次侧的功率,记录数据。
- 计算短路损耗 Pk = P1 - P2,其中 P1 为一次侧功率,P2 为二次侧功率。
3. 负载实验- 将变压器的一次绕组接入交流电源,二次绕组接入负载。
- 使用电压表测量一次侧和二次侧的电压,记录数据。
- 使用电流表测量一次侧和二次侧的电流,记录数据。
- 计算电压比 K = U2/U1 和电流比 I2/I1。
- 使用功率表测量一次侧和二次侧的功率,记录数据。
- 计算效率η = P2/P1。
五、实验结果与分析1. 空载实验- 变比 K = 1.2- 空载损耗 P0 = 5W- 空载电流 I0 = 0.5A2. 短路实验- 短路阻抗Zs = 50Ω- 短路损耗 Pk = 10W- 短路电流 Ik = 2A3. 负载实验- 电压比 K = 1.2- 电流比 I2/I1 = 0.5- 效率η = 80%六、实验结论1. 通过空载实验,我们成功测定了变压器的变比和空载损耗。
电机学实验⼀:单相变压器的特性实验实验⼀单相变压器的特性实验⼀、实验⽬的通过变压器的空载实验和短路实验,确定变压器的参数、运⾏特性和技术性能。
⼆、实验内容1.空载实验(1)测取空载特性I0、P0、cos 0=f(U0)(2)测定变⽐2.测取短路特性:U K=f(I K),P K=f(I K)三、实验说明1.实验之前请仔细阅读附录中多功能表的使⽤说明。
2.实验所⽤单相变压器的额定数据为:S N=1KVA,U1N/U2N=380/127V。
1) 单相变压器空载实验(1)测空载特性图2-1为单相变压器空载实验原理图,⾼压侧线圈开路,低压侧线圈经调压器接电源。
本实验采⽤多功能表测量电路中的电压、电流和功率。
接线时,功率表A相电流测量线圈串接在主回路中,功率表U a接到三相调压器输出端a端上,多功能表U b、U c和U n短接后接到三相调压器输出端N端上,调压器的N端和电⽹的N端短接。
实验步骤:①请参照图1-1正确接线②检查三相调压器在输出电压为零的位置,然后合上实验台上调压器开关,逐渐升⾼调压器的输出电压,使U0(低压侧空载电压)由0.7U2N(0.7*127V=90V)逐步调节到1.1U2N (1.1*127V=150V),中间分数次(⾄少7次)测量出空载电压U0,空载电流I0及空载损耗P0,测量数据记⼊表1-1。
* 在额定电压测量出⼀组空载数据。
* U0,I0,P0 可以从三相多功能表直接读取。
* 注意实验时空载电压只能单⽅向调节。
③实验完毕后,调压器归零,断开调压器开关。
(2)测定变⽐变压器⾼压侧绕组开路,低压侧绕组接⾄电源,经调压器调到额定电压U2N,⽤万⽤表测出⾼压侧、低压侧的端电压,从⽽可确定变⽐K。
接线图可直接⽤变压器空载实验接线图。
2) 单相变压器短路实验实验接线原理如图1-2所⽰,低压线圈短路,⾼压线圈经调压器接⾄电源。
实验步骤:①请参照实验接线图1-2正确接线②检查三相调压器在输出电压为零的位置,然后合上实验台上调压器开关,缓慢调⾼电压,使短路电流由1.2I1N( 1.2*2.63A=3.15A)升⾼到0.5I1N(0.5*2.63A=1.31A),中间分数次(⾄少5次)测量短路电压U K,短路电流I K及短路损耗P K,测量数据记⼊表1-2中。
实验一单相变压器一.实验目的1.通过空载和短路实验测定变压器的变比和参数。
2.通过负载实验测取变压器的运行特性。
二.实验项目1.空载实验测取空载特性U O=f(I O),P O=f(U O)。
2.短路实验测取短路特性U K=f(I K),P K=f(I)。
3.负载实验(1)纯电阻负载保持U1=U1N,cosϕ=1的条件下,测取U2=f(I2)。
2(2)阻感性负载保持U1=U1N,cosϕ=的条件下,测取U2=f(I2)。
2三.实验设备及仪器1.MEL系列电机教学实验台主控制屏(含交流电压表、交流电流表)2.功率及功率因数表(MEL-20或含在主控制屏内)3.三相组式变压器(MEL-01)或单相变压器(在主控制屏的右下方)4.三相可调电阻900Ω(MEL-03)变压器T选用MEL-01三相组式变压器中的一只或单独的组式变压器。
实验时,变压器低压线圈2U1、2U2接电源,高压线圈1U1、1U2开路。
A、V1、V2分别为交流电流表、交流电压表。
具体配置由所采购的设备型号不同由所差别。
若设备为MEL-I系列,则交流电流表、电压表为指针式模拟表,量程可根据需要选择;若设备为MEL-II系列,则上述仪表为智能型数字仪表,量程可自动也可手动选择。
仪表数量也可能由于设备型号不同而不同。
若电压表只有一只,则只能交替观察变压器的原、副边电压读数,若电压表有二只或三只,则可同时接上仪表。
W为功率表,根据采购的设备型号不同,或在主控屏上或为单独的组件(MEL-20或MEL-24),接线时,需注意电压线圈和电流线圈的同名端,避免接错线。
a.在三相交流电源断电的条件下,将调压器旋钮逆时针方向旋转到底。
并合理选择各仪表量程。
变压器T额定容量P N=77W,U1N/U2N=220V/55V,I1N/I2N=b.合上交流电源总开关,即按下绿色“闭合”开关,顺时针调节调压器旋钮,使变压器空载电压U0=c.然后,逐次降低电源电压,在~的范围内;测取变压器的U0、I0、P0,共取6~7组数据,记录于表2-1中。
单相变压器实验报告单相变压器实验报告引言:单相变压器是一种常见的电力设备,广泛应用于电力系统、工业生产和家庭用电中。
通过变压器的变压变流作用,可以实现电能的传输和分配。
本实验旨在通过实际操作,了解单相变压器的基本原理和工作特性。
一、实验目的1. 了解单相变压器的基本结构和工作原理。
2. 掌握变压器的性能参数测量方法。
3. 理解变压器的效率和功率因数的概念,并学会计算方法。
4. 熟悉变压器的负载特性及其对输出电压和电流的影响。
二、实验仪器与设备1. 单相变压器实验箱2. 示波器3. 电压表、电流表4. 变阻器、电阻箱等辅助设备三、实验内容1. 变压器的空载实验在实验箱中连接好电源和变压器,调整电源电压为额定电压,通过示波器观察输入电压和输出电压的波形,并测量其有效值。
利用电压表和电流表分别测量输入电压和输出电流的数值,计算变压器的空载电流和空载功率。
2. 变压器的短路实验将变压器的输出端短路,调整电源电压为额定电压,通过示波器观察输入电流和输出电流的波形,并测量其有效值。
利用电流表测量输入电流的数值,计算变压器的短路电流和短路功率。
3. 变压器的负载实验在实验箱中连接好电源、变压器和负载电阻,调整电源电压为额定电压,通过示波器观察输入电压和输出电压的波形,并测量其有效值。
利用电流表测量输入电流和输出电流的数值,计算变压器的负载功率和效率,并观察负载变化对输出电压和电流的影响。
四、实验结果与分析1. 空载实验结果输入电压有效值:220V输出电压有效值:110V输入电流有效值:1.5A空载电流:0.5A空载功率:0.1kW2. 短路实验结果输入电流有效值:5A短路电流:10A短路功率:1.1kW3. 负载实验结果输入电流有效值:2A输出电流有效值:1A负载功率:0.5kW效率:80%通过以上实验结果可以得出以下结论:1. 变压器在空载状态下,输入电流较小,功率损耗也较小,效率较高。
2. 变压器在短路状态下,输入电流较大,但输出功率几乎为零,此时功率损耗较大。
单相变压器的空载和短路实验报告单相变压器是电力系统中常见的一种设备,主要用于电压变换。
在变压器的使用过程中,需要进行空载和短路实验,以验证变压器的性能是否符合要求。
本文将就单相变压器的空载和短路实验进行详细介绍。
一、空载实验空载实验是指在变压器的高压侧不接负载,低压侧接通电源,测量变压器的空载电流、空载损耗和空载电压等参数,以评估变压器的性能。
空载实验的目的是为了检验变压器的空载电流和空载损耗是否符合设计要求,以及变压器的磁路性能是否良好。
1. 实验原理在变压器的高压侧不接负载的情况下,低压侧接通电源,变压器的磁通量基本不变,但是变压器中会有感应电动势产生,从而在变压器的低压侧会有一定的空载电流流动,同时会产生空载损耗。
因此,通过测量空载电流和空载损耗,可以评估变压器的性能。
2. 实验步骤(1)将单相变压器的高压侧不接负载,低压侧接通电源。
(2)接通电源后,待变压器达到稳定工作状态后,测量变压器的空载电流和空载损耗。
(3)重复以上步骤,记录多组数据,并计算平均值,以提高实验的准确性。
3. 实验结果与分析通过空载实验,我们可以得到变压器的空载电流、空载损耗和空载电压等参数。
其中,空载电流是指在变压器低压侧接通电源时,变压器的高压侧不接负载时流过变压器的电流。
空载损耗是指在变压器高压侧不接负载的情况下,变压器内部产生的损耗。
空载电压是指变压器低压侧接通电源时,变压器的高压侧不接负载时的电压。
通过对空载实验得到的数据进行分析,我们可以评估变压器的性能是否符合设计要求。
如果变压器的空载电流和空载损耗过大,说明变压器的磁路性能不佳,需要进行调整和改进。
二、短路实验短路实验是指在变压器的高压侧和低压侧均接短路,测量变压器短路电流和短路损耗等参数,以评估变压器的性能。
短路实验的目的是为了检验变压器的短路电流和短路损耗是否符合设计要求,以及变压器的绕组和绝缘是否能够承受短路电流的冲击。
1. 实验原理在变压器的高压侧和低压侧均接短路的情况下,变压器的磁通量会急剧减小,从而会产生很大的感应电动势和短路电流。
四川大学电机及拖动基础实验----单相变压器空载和短路实验一、实验目的1.了解和熟悉单相变压器的实验方法。
2.通过单相变压器的空载和短路实验,测定变压器的变化和参数。
3.通过负载实验测取单相变压器运行特性。
二、预习要点1. 了解变压器空载、短路实验时的接线和实验方法;2. 了解瓦特表、调压器的使用原理3. 在空载和短路实验中,仪表应如何连接,才能使得测量误差最小?4. 变压器空载及短路实验时应该注意哪些问题?电源该如何接?三、实验内容1.测变比2.单相变压器空载实验3.单相变压器短路实验四、实验说明与操作步骤1. 测变比:(1)实验电路图如图1所示。
图1 单相变压器变比实验(2)电源经调压器接至变压器低至线圈,高压线圈开路,调压器调零,合上开关,测量并填入表一。
表一(V)(V)2. 单相变压器空载实验:(1)实验电路图如图2所示。
低压边接电源,高压边开路。
图2变压器空载实验接线图(2)在三相调压交流电源断电的条件下,按图1接线。
选好所有电表量程。
合上交流电源总开关,按下“开”按钮,接通三相交流电源。
调节三相调压器旋钮,读取被试变压器高压侧空载电压电流及损耗,根据表二,记录电流及损耗。
表二(V)(mA)(W)3. 单相变压器短路实验:(1)实验电路图如图3所示。
高压边接电源,低压边用较粗导线短接。
图3变压器短路实验接线图(2)在调压器位于零位时合上电源开关,调节调压器,使短路电流从1.5升到3.0,按表三,记录电压和功率。
(A)(V)(W)五、数据处理1.计算变压器的变比:=1.7362.计算变压器空载参数:(1)根据表二的数据,绘出空载特性曲线,,。
(2)计算励磁参数:变压器空载时,从电源吸取的功率为变压器的铁耗及空载铜耗,由于空载铜耗很小,可以忽略不计,故=,于是励磁参数为:= =1245==999==7433.计算变压器短路参数(1)根据表3数据,绘制短路特性曲线。
(2)计算短路参数:从短路特性曲线上查得短路电流等于额定电流时的短路电压和短路损耗,计算短路参数:=0.911=0.529=0.742短路实验是在高压侧进行的,测得的参数是高压侧的数字,需要折算到低压侧应除以。
变压器开路短路实验报告篇一:电机单项变压器空载短路实验报告单相变压器空载短路试验一、实验目的1.了解并熟悉单相变压器的实验方法。
2.通过单相变压器的空载和短路实验,测定变压器的变化和参数。
3.通过负载实验测取单相变压器运行特性。
二、预览关键点1.了解变压器空载、短路实验时的接线和实验方法;2.了解瓦特表、调压器的使用原理3.在空载和短路试验中,应如何连接仪器以将测量误差降至最低?4.变压器空载和短路试验应注意哪些问题?如何连接电源?三、实验内容1.测量变比2.单相变压器空载实验3.单相变压器短路实验四、实验说明及操作步骤1.测变比:(1)实验电路图如图1所示。
图1单相变压器变比实验(2)电源通过电压调节器连接到变压器的低压线圈,高压线圈断开,电压调节器归零,开关闭合,进行测量并填入表一。
表12.单相变压器空载实验:(1)实验电路图如图2所示。
低压侧连接到电源,高压侧开路。
图2变压器空载实验接线图(2)三相调压交流电源断电时,按图1接线。
选择所有仪表范围。
合上交流电源总开关,按下“on”按钮,接通三相交流电源。
调整三相调压器旋钮,读取被测变压器高压侧空载电压消耗。
表二电流及损耗,根据表二,记录电流及损3.单相变压器短路试验:(1)实验电路图如图3所示。
高压边接电源,低压边用较粗导线短接。
图3变压器短路试验接线图(2)在调压器位于零位时合上电源开关,调节调压器,使短路电流从1.5升到3.0,按表三,记录电压和权力。
第二部分:单相变压器空载短路试验报告单相变压器空载及短路实验一、实验目的1、通过空载实验测定变压器的变比和参数。
二、实验内容1、空载实验测量空载特性U0=f(I0),P0=f(U0),cosφ0=f(U0)。
短路试验测取短路特性uk=f(ik),pk=f(ik),cosφk=f(ik)。
三、实验设备和控制面板上悬垂物的排列顺序12.屏幕上的排列顺序为d33、D32、d34-3和dj11 IV。
实验三单相变压器实验一、实验目的1、通过空载、短路实验,掌握变压器参数的测取方法。
2、通过负载实验,掌握变压器性能参数及特性的测取方法。
3、提高实验数据处理及特性分析的能力。
二、实验设备单相变压器(副边一个绕组):S N=1kV A,U1N/U2N=220/110V,I1N /I2N =4.55/9.09A,f N=50HZ单相变压器(副边二个绕组):S N =2kV A,U1N/U2N =220/110,I1N /I2N =9/18A,f N =50HZ电流表、瓦特表、万用表等三、实验内容(一)单相变压器空载实验1.实验线路:如图3.1,为了安全和易于测量,空载实验一般在低压边做。
即副边ax接在电源上,原边AX开路。
2.实验方法:先将调压器输出电压调为零,然后合上开关QS。
调节调压器输出电压在(0.5~1.2)倍的额定电压范围内(一定包含U2N,并在U2N附近多测几点),测取6~7组数据。
空载实验看电压,调节调压器输出电压,密切注视U2的变化。
图3.1单相变压器空载实验线路图3.测取参数:U 2、U 10、I 0、P 0 计算出: 02I U Z m =r m =20I Px m =22m m r Z -cos Φ=20I U P(二)单相变压器短路实验1.实验线路:如图3.2,为了安全和易于测量,短路实验一般在低电流边做。
即原边AX 接在电源上,副边ax 短路。
图3.2单相变压器短路实验线路图2.实验方法:注意!在合开关QS 之前,调压器输出电压一定要调为零,否则烧坏电表。
缓慢调节调压器输出电压,使电流I K 在(0.5~1.2)倍额定电流范围内(一定包含额定电流I e 1点),测出6~7组数据。
短路实验看电流,调节调压器输出电压,密切注视I k 的变化。
3.测取参数:U k 、I k 、P k 计算出: Z z =kkI Urk =2kk I Pxk =22kkrZ-r℃k75=rk·θ++5.234755.234coskΦ=kkkIUP(三)单相变压器负载实验1.实验线路:如图3.3。
实验一单相变压器的空载与短路实验
一、人身安全。
不要随意接触与实验无关的设备,以免触电。
严禁带电操作。
严禁私自通电。
通电调试前必须自检,经确认接线正确,并报告老师或负责人员检查后,方可通电。
通电时必须有两人以上在场。
本实验室设备运行电压较高,学生应严格遵守实验操作规程,做到安全第一。
二、设备安全:
1、按实验分组实验,未经允许不要随意跑动到其他实验组,实验设备责任到人,无故损坏须按价赔偿。
2、严格按照实验要求操作,确保人身安全与实验设备安全。
3、通电调试前必须清理好工作台,以免发生短路故障。
4、实验完成后,整理工作台,设备放电还原,工具、仪表、导线等摆放整齐,经老师确认后方可离开实验室
三、实验课堂的纪律要求:
保持安静,整洁,不得携带无关物品进入实验室。
1、实验时人体绝对禁止接触带电线路。
2、接线和拆线都必须在切断电源的情况下进行。
3、学生独立完成接线或改接线路后,必须经指导教师检查和允许,并使组内其他同学引起注意后方可接通电源。
实验中如发生事故,应立即切断电源,经查清问题和妥善处理故障后,才能继续进行实验。
4、总电源或实验台控制屏上的电源的通断应由实验指导人员来控制,实验学生只能经指导老师允许后方可操作,不得自行合闸。
一、实验目的与要求
1、通过实验加深对变压器性能与特点的了解;
2、通过空载与短路实验测定变压器的变比和有关参数;
3、掌握测量过程中各种仪表的联接方式,了解减小测量误差的方法。
二、主要仪器设备
1、实验设备:
主设备为“DDSZ-1型电机及电气技术实验装置”,使用其“三相调压电源”作为输入电源;
使用下列挂件在主实验台上组成本实验装置:
D33——数模交流电压表。
D32——数模交流电流表。
D34-3——智能型功率、功率因数表。
DJ11——三相组式变压器。
2、挂件排列顺序:
(1)空载实验:D33, D34-3,DJ11,D32;
(2)短路实验:D32,D34-3,D33, DJ11。
三、实验内容与原理
1、实验内容:
(1)单相变压器的空载实验;
(2)单相变压器的短路实验。
2、实验原理
见教材2.3节变压器的参数测定
(限于篇幅,可画出两个实验的电路联接图简代)
实验项目一单相变压器的空载试验
四、操作方法与实验步骤
1、空载实验
(1)在三相调压交流电源断电的条件下,按图3-1接线。
被测变压器选用三相组式变压器DJ11中的一只作为单相变压器,其额定容量PN=77V·A,U1N/U2N=220/55V,I1N/I2N=0.35/1.4A。
变压器的低压线圈a、x接电源,高压线圈A、X开路。
(2)选好所有测量仪表量程。
将控制屏左侧调压器旋钮向逆时针方向旋转到底,即将其调到输出电压为零的位置。
(3)合上交流电源总开关,按下“启动”按钮,接通三相交流电源。
调节三相调压器旋钮,使变压器空载电压U0=1.2UN ,然后逐次降低电源电压,在1.2~0.3UN 的范围内,
测取变压器的U0、I0、P0。
(4)测取数据时,U=UN点必须测,并在该点附近测量点分布较密(使测量点为1.2、1.1、1,0.9、0.8、0.7、0.6、0.3倍UN )共测取数据7-8组。
记录于表3-1中。
(5)为了计算变压器的变比,在UN以下测取原边电压的同时测出副边电压数据,也记录于表3-1中。
实验项目二单相变压器的短路实验
2、短路实验
(1)按图3-2完成接线,并检查确认无误。
(2)选好所有测量仪表量程,将交流调压器旋钮调到输出电压为零的位置。
(3)接通交流电源,逐次缓慢增加输入电压,直到短路电流等于1.1IN 为止,在(0.2~1.1)IN 范围内测取变压器的UK 、IK 、PK 。
(4)测取数据时,IK=IN 点必须测,共测取数据6-7组记录于表3-2中。
实验时还必须记下周围环境温度(℃),以便进行折算。
实验注意事项
1、在变压器实验中,应注意电压表、电流表、功率表的合理布置及量程选择。
2、短路实验操作要快,否则线圈发热引起电阻变化。
六、实验报告 1、计算变比:
由空载实验测变压器的原副边电压的数据,分别计算出变比,然后取其平均值作为变压器的变比K 。
K=UAX/Uax
2、绘出空载特性曲线和计算励磁参数:
(1)绘出空载特性曲线U0=f(I0),P0=f(U0),cos φ0=f(U0)。
式中:
(2)计算励磁参数
从空载特性曲线上查出对应于U0=UN 时的I0和P0值,并由下式算出励磁参数。
000cos I U P =
Φ2
m
2m m 0
0m 200m R Z X I U Z I P R -==
=。