微生物的生理学实验复习
- 格式:doc
- 大小:82.00 KB
- 文档页数:12
微⽣物⽣理复习题及答案第⼀章绪论1、什么是微⽣物⽣理学?研究热点是什么?微⽣物⽣理学是从⽣理⽣化的⾓度研究微⽣物的形态与发⽣、结构与功能、代谢与调节、⽣长于繁殖等的机理,以及这些过程与微⽣物⽣长发育以及环境之间的关系的学科。
研究热点:环境修复;微⽣物发电、⽣物燃料;资源开发利⽤。
2、简要说明微⽣物⽣理学与其他学科的关系。
微⽣物⽣理学既是⼀门基础学科⼜是⼀门应⽤学科。
它的发展与其他学科有着密切的联系,既依赖于微⽣物学、⽣物化学、细胞⽣物学、遗传学基础学科的理论和技术,还需要数学、物理学、化学、化学⼯程、电⼦信息学和设备制造⼯程等的理论和技术。
3、简述微⽣物⽣理学中常⽤的技术与⽅法。
(1)电⼦显微技术,⼀种公认的研究⽣物⼤分⼦、超分⼦复合体及亚细胞结构的有⼒⼿段,也是研究微⽣物不可缺少的⼿段。
(2)DNA分⼦铺展技术,可⽤来检查细菌、噬菌体的染⾊体结构,还可进⾏动态跟踪。
(3)超速离⼼技术(4)光谱分析技术,包括可见光光度法(定量分析),紫外分光光度法,荧光分光光度法,红外分光光度法。
(5)层析技术,⼀种基于被分离物质的物理、化学及⽣物学特性的不同,使它们再某种基质中移动速度不同⽽进⾏分离和分析的⽅法。
纸层析,薄层层析,柱层析。
(6)电泳技术,⽤于对样品进⾏分离鉴定或提纯的技术。
等电聚焦电泳,双向电泳,⽑细管电泳,变性梯度凝胶电泳。
(7)同位素⽰踪技术,利⽤放射性核素作为⽰踪剂对研究对象进⾏标记的威廉分析⽅法。
(8)基因芯⽚与⾼通量测序技术第⼆章微⽣物的细胞结构与功能1.细胞壁及细胞膜的⽣理作⽤是什么?(2)控制细胞⽣长扩⼤(3)参与胞内外信息的传递(4)防御功能(5)识别作⽤(ps1、维持细胞形状,控制细胞⽣长,保护原⽣质体。
细胞壁增加了细胞的机械强度,并承受着内部原⽣质体由于液泡吸⽔⽽产⽣的膨压,从⽽使细胞具有⼀定的形状,这不仅有保护原⽣质体的作⽤,⽽且维持了器官与植株的固有形态.另外,壁控制着细胞的⽣长,因为细胞要扩⼤和伸长的前提是要使细胞壁松弛和不可逆伸展.2.细胞壁参与了物质运输与信息传递细胞壁允许离⼦、多糖等⼩分⼦和低分⼦量的蛋⽩质通过,⽽将⼤分⼦或微⽣物等阻于其外。
微生物学实验复习汇总1.细菌培养基的配制过程?答:配制培养液→调节PH→分装→包扎→灭菌→搁置斜面(搁置斜面的长度不超过试管总长的1/2)2.空的玻璃器皿一般用干热灭菌,若用湿热灭菌。
则要多用几层报纸包扎,外面最好加一层牛皮纸或铝箔。
3.接种环在用前必须烧灼灭菌,用后也应立即烧灼。
4、培养基的种类及用途:5、培养基中的营养物质:答:①、用美蓝液对酵母菌染色后,活细胞为无色,死细胞为蓝色②、平板菌落计数法8、实验常用的凝固剂是哪一种?固体培养基、半固体培养基及液体培养基加凝固剂琼脂的量为多少?琼脂在什么温度下溶化?什么温度下凝固?答:常用凝固剂是琼脂,分别为1—2%,0.5% 96°C下融化,40°C凝固9.配制培养基时应遵循哪些原则?配制培养基的一般方法和步骤是什么?配制培养基时不可用铜锅或铁锅,原因是什么?答:原则:目的明确、营养协调、理化适宜、经济节约。
铜或铁锅成份会对培养基成份造成干扰。
10、培养基分装时,液体分装高度以试管的多少为宜,三角瓶的多少为宜?固体分装高度以试管的多少为宜,三角瓶的多少为宜?半固体分装高度以试管的多少为宜?答:液体:试管高度的1\4,三角瓶的试管高度的1\2,固体:试管高度的1\5,三角瓶的1\2,半固体:试管高度的1\3。
高度不适宜易造成搁置斜面时污染棉塞及瓶口。
11.培养基灭菌时外用牛皮纸包扎的目的是什么?答:防止灭菌时冷凝水润湿棉塞12.摆斜面的正确方法是什么?答:试管口搁在玻璃棒或其他合适高度的器具上,搁置的斜面长度以不超过试管总长的一半为宜。
13.棉塞的作用是什么?正确的棉塞要求是什么?棉塞的长度多少在管口外,多少在管内为宜?作棉塞的棉花要求是什么?能否用脱脂棉?为什么?答:作用:阻止外界微生物进入培养基内造成污染和能通气。
14.培养基配好后,为什么必须立即灭菌?如果来不及灭菌应如何处理?答:很明显,培养基里含有丰富的氮源,碳源,微量元素等等。
2012微生物生理学复习第一篇:2012微生物生理学复习2012微生物生理学复习题(仅供复习时参考,未列出者仍属考试范围,教材及上课ppt均需顾及)1.写出三个以上你所熟知的微生物生理学奠基人(中英文均可,英文可只写Familyname)及各自主要贡献(一句话)。
2.微生物细胞的显微和亚显微结构,按照在细胞中的部位与功能,可分为哪三部分?各自包括哪些主要结构?3.比较G、G真细菌的细胞壁结构、组成。
(G+:肽聚糖、磷壁酸、壁醛酸、表面蛋白;G-:脂多糖、脂蛋白、磷脂、蛋白质)4.从嗜热菌的细胞壁和细胞膜的结构特点来阐释其耐热的机理。
5.不同真菌细胞壁中多糖组成的一般规律。
6.微生物细胞膜的生理功能?7.真细菌细胞膜的主要脂类有:8.酵母细胞中有关甾醇的情况。
9.细菌鞭毛和真核微生物鞭毛的组成、特点及运动方式。
10.哪些细菌具有发达的内膜系统?为什么?11.细胞型微生物需要的营养物可分为哪五类?12.依据微生物获取能源、碳源、氢或电子供体的方式,将微生物分为哪四种营养方式?13.化能无机营养菌的四大类群为:14.微生物对小分子营养物质的吸收主要通过哪四种方式,各有何特点?15.基团转运的典型例子有哪两种,大概情况如何?16.到目前为止,大肠杆菌中发现了两种蛋白质转运系统,分别是:17.影响营养物质进入细胞的因素有哪些?18.参与促进扩散的膜运输蛋白一般可分为哪两种?19.什么是有氧呼吸、无氧呼吸、发酵?20.ATP几乎是生物组织和细胞能够直接利用的唯一能源。
除了ATP外,一些特定的高能化合物如:PEP、1,3-2P-GA、酰基磷酸(Ac-P)、酰基硫代酯(ScCoA)等也可以作为能量载体。
21.化能异养微生物的有氧分解代谢可划分为哪三个阶段,具体内容如何? +-22.合成代谢与分解代谢的关系23.简述淀粉酶、纤维素酶、蛋白酶及果胶酶等胞外酶的组成、产生菌的种类及在有机物质转化和农业生产中的作用。
24.分解脂肪的微生物都具有脂肪酶。
1.显微镜的各部件的名称是什么,各有何作用?操作讲解。
2.显微镜物镜的几个镜头如何辨认?如何调节光线强弱?与哪些部件有关?边说边操作。
3.显微镜油镜的使用原理和注意事项是什么?请用显微镜找到标准片上的微生物,可能是什么菌?图示。
4.用油镜观察完细菌后显微镜应如何处理?5.细菌在染色前为何要固定?热固定有注意哪些问题?请做纯培养涂片固定。
制作细菌涂片,做美蓝染色。
6.为什么革兰氏染色后阳性菌和阴性菌呈现不同颜色?革兰氏染色法的步骤是什么?做革兰氏染色,涂片为什么不能过于浓厚?染色成败的关键一步是什么?请做革兰氏染色。
7.操作一下悬滴法制酵母美蓝染色片。
用显微镜找一下酵母菌细胞。
何以区别酵母菌的死活细胞?8.试述根霉与毛霉、青霉与曲霉的区别。
请在显微镜下找一下霉菌,图示。
请注明曲霉、青霉各部名称。
9.如何用目镜测微尺和镜台测微尺测定微生物的大小?操作。
10.用显微镜直接计数法测定酵母菌数时,应选择哪五个计数中格?若菌体位于格线上,则如何计数?若酵母菌上有芽体时,如何计数?11.比较显微镜直接计数法和平板菌落计数法的优缺点。
12.消毒灭菌的方法很多,其中(1)桌面和手如何消毒?(2)超净工作台如何灭菌?(3)接种环如何灭菌?(4)涂布棒如何灭菌?(5)空培养皿干热灭菌的条件是多少?13.适合用高压蒸汽灭菌的对象有什么?营养琼脂培养基的灭菌使用的温度和时间一般是多少?本实验用高压蒸气灭菌锅的操作注意事项有哪些?进行操作。
14.在实验中适合用干热灭菌箱来进行灭菌的对象是什么?其灭菌所需的温度和时间是多少?干热灭菌箱使用注意事项是什么?(干热灭菌温度不能超过多少?开箱取物温度有何要求?)进行操作。
15.微生物实验室常用的玻璃器皿有哪些?新玻璃器皿如何处理?16.在吸管的包装时,为什么要在其粗头端塞一小段棉花?包扎一支移液管。
17.包扎一组培养皿。
包扎三个试管。
制作一个棉塞。
18.什么叫培养基?制备培养基的一般程序有哪些?19.将配制好的牛肉膏蛋白胨培养基分装于试管和三角瓶,包扎。
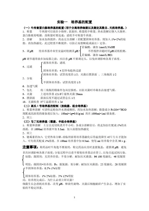
实验一培养基的配置(一)牛肉膏蛋白胨培养基的配置(用于分离培养细菌以及测定其数目、天然培养基,)1、称量牛肉膏可以放在小烧杯、表面皿、称量纸中称量,热水溶解后倒入大烧杯。
蛋白胨极易吸潮,故称量时要迅速;滤纸不可称量牛肉膏。
2、溶解加水加热搅拌,药品完全溶解(若配置固体培养基,则加入1%~2%的琼脂,再加热融化,此过程需不断搅拌,以防止琼脂糊底或溢出)定容。
若偏酸,滴加1mol/L NaOH3、调pH 待培养基冷却至室温时检测其pH 不停搅拌并随时用pH试纸检测,若偏碱,滴加1mol/L HClpH调节通常放在加琼脂之前;应注意pH不要调过头,以免回调影响各离子浓度。
液体培养基:滤纸4、过滤固体培养基:4层纱布趁热过滤固体培养基:试管高度的1/5,灭菌后摆斜面、三角瓶的1/25、分装半固体培养基:试管高度的1/36、加透气膜7、包扎将三角瓶的棉塞外包双层报纸,以防灭菌时冷凝水沾湿透气膜。
8、灭菌上述培养基121.0℃湿热灭菌20min9、摆斜面斜面长度不超过试管总长1/210、无菌检查37℃温箱培养1-2d(二)高氏1号培养基的配制(放线菌、组合培养基)1、称量和溶解可溶性淀粉加冷水调成糊状,再加水加热溶解;微量成分FeSO4*7H2O 现配成高浓度的储备液后加入:100ml+1g=0.01g/ml 再在1000ml+1ml储备液。
2、同上(三)马丁氏培养基(霉菌、半组合培养基)1、称量和溶解土豆去皮切块煮开半小时,各成分溶解好后,将孟加拉红配成1%的水溶液,在1000ml培养液中加3.3ml,加入琼脂加热融化2、同上3、链霉素的加入它受热易分解,故临用前将培养基融化后待温度降至45℃左右才能加入。
可先将其配成1%溶液,在100ml培养基中加0.3ml,使每ml培养集中含其30μg。
注意事项:称药品时牛角匙不要混用,称完药品应及时盖紧瓶盖;谨慎调pH,避免多次回调影响各离子浓度;分装过程中注意不要使培养基沾在管上,以免引起试剂污染。
微生物学实验复习提纲微生物学实验复习提纲1.研究微生物学的基本技术有哪些(显微镜技术、无菌技术、纯种分离技术和纯种培养技术)2.光学显微镜又称“复式显微镜”,由哪两部分组成?显微镜的什么最为关键?为什么?答:由机械装置和光学系统组成物镜的性能最为关键,因为它直接影响着显微镜的分辨率3.油镜的放大倍数为多少?与其他物镜相比,油镜的使用比较特殊,需在载玻片与镜头间滴加什么?其什么作用?答:10*100 需要滴加镜油增加照明亮度和增加显微镜的分辨率4.影响显微镜分辨率的因素有哪些?(光源的波长、物镜的镜口角和镜头间介质的折射率)5.油镜使用后应怎样处理?镜油擦拭的正确方法是怎样的?答:用擦镜纸拭去镜头上的镜油,然后用擦镜纸蘸少许二甲苯擦去镜头上残留的油迹,最后再用干净的擦镜纸擦去残留的二甲苯6.制造接种环、接种针的金属常用铂或镍,原因是软硬适度,能经受火焰反复灼烧,又易冷却.7.培养皿的包装一般以多少套作一包比较合适?5~8套。
8.灭菌吸管的包装的注意事项:(1)吸管必须干燥;(2)在距其粗头顶端约0.5cm处,塞一小段约1.5cm 长的棉花(不能用脱脂棉)。
作用是避免外界及口中杂菌吸入管内,并防止菌液等吸入口中。
9.空的玻璃器皿一般用干热灭菌,若用湿热灭菌。
则要多用几层报纸包扎,外面最好加一层牛皮纸或铝箔。
10.接种环在用前必须烧灼灭菌,用后也应立即烧灼。
11.简单染色的原理是什么?其主要操作步骤是什么?固定的作用是什么?染色过程中应注意哪些环节?答:原理及步骤健实验课本71页。
固定作用:使细胞质凝固,使细胞固定在载玻片上12. 革兰氏染的原理及步骤是什么?革兰氏染色后的正确结果是什么颜色?答:原理见实验课本82页步骤:初染、媒染、脱色、复染结果颜色:阳性:菌体保持原有的蓝紫色阴性:洗脱后菌体变为无色,用复染剂染色后又变为复染剂颜色13.你认为哪些环节会影响革兰氏染色结果的正确性?其中最关键的环节是什么?答:(1)涂片不宜过厚,以免脱色不完全造成假阳性;(2)脱色,此环节最关键。
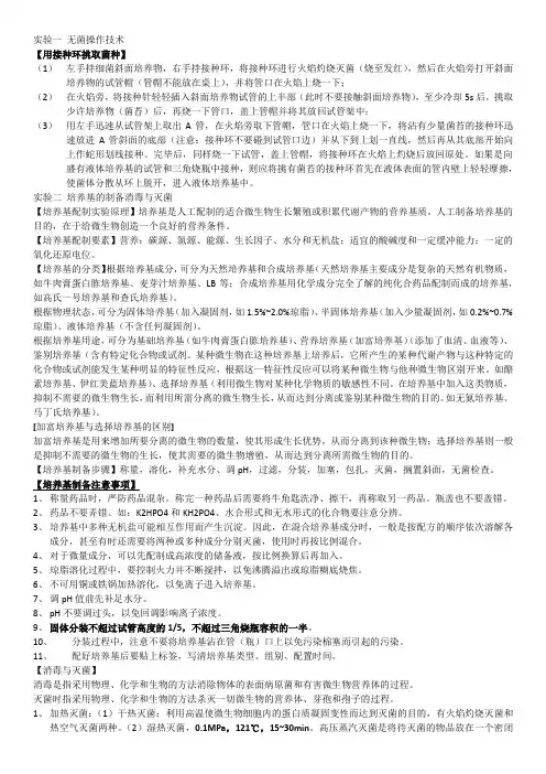
实验一无菌操作技术【用接种环挑取菌种】(1)左手持细菌斜面培养物,右手持接种环,将接种环进行火焰灼烧灭菌(烧至发红),然后在火焰旁打开斜面培养物的试管帽(管帽不能放在桌上),并将管口在火焰上烧一下;(2)在火焰旁,将接种针轻轻插入斜面培养物试管的上半部(此时不要接触斜面培养物),至少冷却5s后,挑取少许培养物(菌苔)后,再烧一下管口,盖上管帽并将其放回试管架中;(3)用左手迅速从试管架上取出A管,在火焰旁取下管帽,管口在火焰上烧一下,将沾有少量菌苔的接种环迅速放进A管斜面的底部(注意:接种环不要碰到试管口边)并从下到上划一直线,然后再从其底部开始向上作蛇形划线接种。
完毕后,同样烧一下试管,盖上管帽,将接种环在火焰上灼烧后放回原处。
如果是向盛有液体培养基的试管和三角烧瓶中接种,则应将挑有菌苔的接种环首先在液体表面的管内壁上轻轻摩擦,使菌体分散从环上脱开,进入液体培养基中。
实验二培养基的制备消毒与灭菌【培养基配制实验原理】培养基是人工配制的适合微生物生长繁殖或积累代谢产物的营养基质。
人工制备培养基的目的,在于给微生物创造一个良好的营养条件。
【培养基配制要素】营养:碳源、氮源、能源、生长因子、水分和无机盐;适宜的酸碱度和一定缓冲能力;一定的氧化还原电位。
【培养基的分类】根据培养基成分,可分为天然培养基和合成培养基(天然培养基主要成分是复杂的天然有机物质,如牛肉膏蛋白胨培养基、麦芽汁培养基、LB等;合成培养基用化学成分完全了解的纯化合药品配制而成的培养基,如高氏一号培养基和查氏培养基)。
根据物理状态,可分为固体培养基(加入凝固剂,如1.5%~2.0%琼脂)、半固体培养基(加入少量凝固剂,如0.2%~0.7%琼脂)、液体培养基(不含任何凝固剂)。
根据培养基用途,可分为基础培养基(如牛肉膏蛋白胨培养基)、营养培养基(加富培养基)(添加了血清、血液等)、鉴别培养基(含有特定化合物或试剂。
某种微生物在这种培养基上培养后,它所产生的某种代谢产物与这种特定的化合物或试剂能发生某种明显的特征性反应,根据这一特征性反应可以将某种微生物与他种微生物区别开来。
1、医学微生物复习资料2、细胞壁、细胞膜、细胞质与核质等各类细菌都有,是细菌的基本结构;荚膜、鞭毛、菌毛、芽胞仅某些细菌具有,为其特殊结构。
3、细菌细胞壁的肽聚糖结构受到理化或者生物因素的直接破坏或者合成被抑制,这种细胞壁受损的细菌在高渗环境下仍可存活者称之细菌细胞壁缺陷型。
又称细菌L型。
4、质粒是染色体外的遗传物质,存在于细胞质中。
5、根据功能不一致,菌毛可分为普通菌毛与性菌毛两类。
6、某些细菌在一定的环境条件下,胞质脱水浓缩,在菌体内部形成一个圆形或者卵圆形小体,是细菌的休眠形式,称之芽孢。
产生芽孢的细菌都是G+菌。
7、革兰氏染色:原理:(1)革兰阳性菌细胞壁结构较致密,肽聚糖层厚,脂质含量少,乙醇不易透入;而格兰阴性菌细胞壁结构较疏松,肽聚糖层少,脂质含量多,乙醇易渗入。
(2)革兰阳性菌的等电点低(pI2~3),革兰阴性菌等电点较高(pI4~5),在相同pH条件下,革兰阳性菌所带负电荷比革兰阴性菌多,与带正电荷的结晶紫染料结合较牢固且不易脱色。
(3)革兰阳性菌细胞内含有大量核糖核酸镁盐,可与结晶紫与碘牢固地结合成大分子复合物,不易被乙醇脱色;而革兰阴性菌细胞内含极少量的核糖核酸镁盐,吸附染料量少,形成的复合物分子也较小,故易被乙醇脱色。
方法:(1)初染:将结晶紫染液加于制好的涂片上,染色1min,用细流水冲洗,甩去积水。
(2)媒染:加卢戈碘液作用1min,用细流水冲洗,甩去积水。
(3)脱色:滴加95%酒精数滴,摇动玻片数秒钟,使均匀脱色,然后斜持玻片,再滴加酒精,直到流下的酒精无色为止(约30s),用细流水冲洗,甩去积水。
(4)复染:加稀释石炭酸复红染10s,用细流水冲洗,甩去积水。
结果:G+菌:紫色G—菌:红色8、根据细菌所利用的能源与碳源的不一致,将细菌分为自养菌与异养菌两大营养类型。
9、某些细菌生长所必需的但自身又不能合成,务必由外界供给的物质称之生长因子。
10、营养物质进入菌体内的方式有被动扩散与主动转运系统。
微生物实验知识点微生物实验是指对微生物进行观察、培养、检测及相关实验操作的科学研究方法。
下面是一些关于微生物实验的知识点:1.实验室安全:进行微生物实验时,必须遵守实验室的安全规范,包括佩戴实验手套、口罩和实验服。
同时,实验室的环境要定期消毒,以防止微生物的交叉污染。
2.微生物培养基:微生物实验常用的培养基有固体培养基和液体培养基。
固体培养基可以用于分离纯培养和观察菌落形态,而液体培养基常用于大规模培养微生物。
3.纯培养与混合培养:纯培养是指从一种微生物中分离出单一的菌株进行培养,得到纯净的培养物;混合培养是指将两种或多种微生物一起培养,观察它们之间的相互作用。
纯培养和混合培养的选择取决于实验的目的和研究内容。
4.微生物的分离与鉴定:微生物实验常用的分离方法包括涂布法、稀释法和过筛方法。
通过形态特征观察、生理生化测试、分子生物学技术等方法,可以鉴定微生物的种属和菌株。
5.微生物生长曲线:微生物生长曲线是研究微生物生长动力学的重要实验方法,通过连续测量微生物的生物量、代谢产物或生长速率,可以得到微生物在一定条件下的生长曲线,以了解微生物的生长特性。
6.抗菌药物敏感性试验:抗菌药物敏感性试验是评价微生物对不同抗菌药物的敏感性和抗性的实验方法。
通过测定微生物对抗菌药物的最小抑菌浓度(MIC)或抑菌圈直径,可以判断微生物对抗菌药物的敏感程度。
7.酶活性检测:微生物实验中常用酶活性检测来评估微生物酶的产生与活性。
通过观察酶的底物转化情况、染色反应、电泳分析等方法,可以确定微生物是否具有特定酶的活性。
8.微生物的遗传转化:遗传转化是指微生物通过吸收外源性的遗传物质,如质粒DNA或线性DNA片段,加入到自身的遗传物质中。
通过转化实验可以在微生物中引入外源基因、观察基因的表达和相关功能的变化,进一步研究微生物基因的功能。
这些知识点涵盖了微生物实验的基本概念、常用实验方法和技术应用,希望对你有帮助!。
1.微生物的纯培养物由一种微生物组成的细胞群体通常是由一个单细胞生长繁殖形成。
2.菌落:单个微生物细胞在适宜的固体培养基表面或内部生长、繁殖到一定程度形成的肉眼可见的、有一定形态的子细胞生长群体。
3.灭菌:是指物体中包括芽孢在内的所有微生物都被杀死或消除。
4.消毒杀死或灭活物质或物体中所有病原微生物的措施消毒起到防止感染或传播作用5.无菌技术:在分离、转接及培养纯种微生物时,防止其被环境中微生物污染或其自身污染环境的技术。
6.鉴别培养基:在培养基中加入能与特定微生物的代谢产物发生特征性化学反应的化学物质,用于鉴别不同类型微生物。
7.选择培养基:根据不同微生物的营养需求或对某种化学物质敏感性不同,在培养基中加入相应营养物质或化学物质,抑制不需要微生物的生长,将所需微生物从复杂的微生物群体中选择分离出来。
8.基础培养基:含有一般微生物生长所需基本营养物质的培养基。
9.合成培养基:由化学成分完全了解的物质配制而成的培养基,也称为化学限定培养基。
10.平板划线法:用接种环在培养平板表面划线接种微生物,使微生物细胞数量随着划线次数的增加而减少,并逐步分开。
保温培养后,在固体培养基表面得到生长分离的微生物菌落。
11.稀释倒平板法:将待分离的材料稀释后与已熔化并冷却至50°C左右的琼脂培养基混合,摇匀后制成可能含菌的培养平板,保温培养后分离得到的微生物菌落生长在固体培养基表面和里面。
12.平板菌落计数法:将适当稀释的样品涂布于琼脂培养基表面,培养后活细胞能形成菌落,通过计算菌落数能知道样品中的活菌数,该方法称为平板计数或菌落计数。
二.填空题(每空1分,共20分)1.用培养平板进行微生物纯培养分离的方法包括:平板划线分离法/稀释涂布平板法、稀释倒平板法。
2.霉菌菌体均由分支或不分支的菌丝构成。
许多菌丝交织在一起,称为菌丝体。
在固体培养基上,部分菌丝深入培养基内吸收养料,称为营养菌丝体;另一部分则向空中生长,称为气生菌丝体。
实验九微生物生理学实验实验九微生物生理学实验(一)酵母菌对糖类的发酵和对氮源的利用一、目的要求1.学习测定酵母菌对糖类发酵和对氮源利用的方法;2.学习并掌握微生物接种的无菌操作技术。
二、基本原理酵母菌对各种糖类的发酵能力差别甚大,这是酵母菌分类鉴定的重要依据,也是酿造工业中鉴别培养酵母和野生酵母的一种方法。
由于酵母菌发酵糖类能生成乙醇和CO2,因此可以在加糖的培养基中培养酵母菌,通过观察有无气体生成来判断酵母菌能否发酵该糖。
不同的酵母菌,由于其体内酶系不同,对不同氮源物质的利用能力也不尽相同。
了解酵母菌对氮源物质的要求,不但有助于对酵母菌进行分类鉴定,而且对发酵培养基的设计也可提供依据。
在无氮的基础培养基中添加一种氮源物质作唯一氮源,并接种酵母菌进行培养。
根据酵母菌能否生长及生长的程度可以判断酵母菌对该氮源物质能否利用及利用的能力。
三、实验材料1.菌种:酿酒酵母2.培养基:糖发酵管(无碳基础培养基+2%待测糖,内含倒置杜氏小管);氮源利用培养基(酵母无氮基础培养基+0.5%待测氮源)3.其它:酒精灯,接种环等四、操作步骤1.酵母菌对氮源的利用1)接种:a)操作前,先用75%酒精擦手;b)取各种待测氮源培养基斜面和对照各1支,用75%酒精擦洗后,置于无菌工作台的试管架上,然后开启无菌工作台,点燃酒精灯。
c)取菌种管和待接种的培养基管各1支,握于左手的大拇指和其他四指之间,使斜面向上,并处于水平位置。
d)先将两支试管的塞子轻轻旋转一下,然后用右手的手指夹住试管塞的端部将其拔出,并将试管口在酒精灯火焰上旋转加热(试管塞不得任意放在操作台上或与其他物品相接触,也不得用手握住其插入试管内的部分;试管口要一直置于酒精灯火焰的保护下)。
e)将接种环由下至上在酒精灯火焰上加热后伸入菌种管内,先在试管内壁或未长菌苔的培养基表面接触一下,使接种环充分冷却。
然后用接种环在菌苔上轻轻地接触,刮出少许培养物,将接种环自菌种管内抽出(取菌时不要将原培养基带出,也不要菌量太大,以免影响结果;抽出时勿与管壁相碰,也不要再通过火焰)。
第一章微生物的细胞结构与功能真菌细胞的质膜中具有甾醇,原核生物的质膜中很少或没有甾醇。
载色体亦称色素体或叫光合膜:是光合细菌进行光合作用的场所羧酶体又称多角体是自养细菌特有的内膜结构,由3.5nm厚的蛋白质单层膜包围,是自养细菌固定CO2的场所类囊体(th ylakoid)是蓝细菌进行光合作用的场所内质网指细胞质中一个与细胞基质相隔离、但彼此相通的囊腔和细管系统,由脂质双分子层围成高尔基体是一种内膜结构,由许多小盘状的扁平双层膜和小泡组成,与细胞的分泌活动和溶酶体的形成等有关是合成、分泌糖蛋白和脂蛋白以及进行酶切加工的重要场所。
磁小体是趋磁细菌细胞中含有的大小均匀、数目不等的Fe3O4 / Fe3S4颗粒,外有一层磷脂、蛋白或糖蛋白膜包裹芽孢某些细菌在其生长发育后期,在细胞内形成一个圆形或椭圆形、厚壁、含水量极低、抗逆性极强的休眠体溶酶体是胞质中一类包着多种水解酶的小泡溶酶体的标志酶是酸性水解酶微体是一种单层膜包裹的、与溶酶体相似的小球形细胞器,但其所含的酶与溶酶体所含的不同一.什么是原核生物与真核生物?原核微生物是细胞内有明显核区,但没有核膜包围;核区内含有一条双链DNA 构成的细菌染色体;能量代谢和很多合成代谢均在质膜上进行;蛋白质合成“车间”--核糖体分布在细胞质中。
真核微生物是细胞核具有核膜、核仁,能进行有丝分裂,细胞质中存在线粒体或同时存在叶绿体等多种细胞器的一类微生物。
二.比较原核生物和真核生物的异同点?相同点:不论是原核生物还是真核生物,它们的遗传物质的本质相同;在它们的细胞中同时具有DNA 和RNA ;一般都有产生能量与合成细胞物质的完整的酶系统;ATP 是生物用来进行能量转换的物质之一;细胞的元素组成,糖代谢,核苷酸与氨基(除赖氨酸以外)生物合成途径基本相同;蛋白质和核酸生物合成的方式也基本相同比较项目 原核生物 真核生物细胞大小 较小(通常直径小于2um ) 较大(通常直径大于2um )细胞壁主要成分 多数为肽聚糖 纤维素、几丁质等细胞器 无 有鞭毛结构 如有,则细而简单如有,则粗而复杂鞭毛运动方式 旋转马达式 挥鞭式繁殖方式 无性繁殖 有性、无性等多种细 胞 核 核膜 无 有组蛋白 无 有DNA 含量 高(约10%) 低(约5%)核仁 无 有有丝分裂 无 有细 胞 质 线粒体 无 有叶绿体 无 光合自养生物中有高尔基体 无 有核糖体 70S 80S(指细胞质核糖体)贮藏物 PHB 等间体 部分有 无三.何谓鞭毛?原核与真核微生物鞭毛结构有何特点?原核微生物鞭毛:有些细菌细胞的表面,着生有一根或数根由细胞内伸出的细长、波曲、毛发状的丝状体结构即为鞭毛。
微生物学实验复习资料题及其标准答案微生物学实验复习题一、选择题1.革兰氏染色的关键操作步骤是:A. 结晶紫染色B. 碘液固定C. 酒精脱色D. 复染2.放线菌印片染色的关键操作是:A. 印片时不能移动B. 染色C. 染色后不能吸干D. A和C3.高氏培养基用来培养:A. 细菌B. 真菌C. 放线菌4.肉汤培养基用来培养:A. 酵母菌B. 霉菌C. 细菌5.无氮培养基用来培养:A. 自生固氮菌。
B. 硅酸盐细菌C. 根瘤菌D. A、B 均可培养E. A、B、C 均可培养6.在使用显微镜油镜时,为了提高分辨力,通常在镜头和盖玻片之间滴加:A. 二甲苯B. 水C. 香柏油7.常用的消毒酒精浓度为:A. 75%B. 50%C. 90%8.用甲醛进行空气熏蒸消毒的用量是:A. 20ml/M3B. 6ml/M3C. 1ml/M39.实验室培养基高压蒸汽灭菌的工艺条件是:A. 121℃/30minB. 115℃/30minC. 130℃/30min10.巴氏消毒的工艺条件是:A. 62-63℃/30minB. 71-72℃/15minC. A.B. 均可11.半固体培养基的主要用途是:A. 检查细菌的运动性B. 检查细菌的好氧性C. A.B. 两项12.半固体培养基的琼脂加入量通常是:A. 1%B. 0.5%C. 0.1%13.使用手提式灭菌锅灭菌的关键操作是:A. 排冷气彻底B. 保温时间适当C. 灭菌完后排气不能太快D. A-C14.目镜头上的“K”字母表示:A. 广视野目镜B. 惠更斯目镜C. 补偿目镜15.目镜头上的“P”字母表示:A. 平场目镜B. 广视野目镜C. 平场补偿目镜16.物镜头上的“PL”字母表示:A.正低相差物镜B.正高相差物镜C.负高相差物镜17.物镜头上的“UVFL”字母表示。
A. 无荧光物镜B. 照相物镜C. 相差物镜18.镜头上标有“TC”字母的镜头是:A. 相差调整望远镜B. 摄影目镜C. 相差目镜19. “PA”表示:A. 马铃薯培养基B. 高氏培养基C. 肉汤培养基20.无菌室空气灭菌常用方法是:A. 甲醛熏蒸B. 紫外灯照射C. 喷石炭酸D. A.B. 并用21.干热灭菌的关键操作是:A. 灭菌物不能有水B. 保温过程中不能开箱门C. 降温不能太快22.霉菌水浸制片的关键操作是:A. 菌丝要分散B. 菌丝首先要用50% 的乙醇浸润C. 盖盖玻片不能有气泡D. A-C23.加热法染芽胞的染料通常是:A. 孔雀绿B. 结晶紫C. 复红D. 蕃红24.复红法染鞭毛的关键操作是:A. 玻片干净B. 染料新鲜C. 菌体活化适当D. A、B、C25.镀银法染鞭毛的关键操作是:A. 玻片干净B. 染料无沉淀C. 加热适当D. 菌体活化适当E. A-D26.进行简单染色使用的染色液通常是:A. 复红B. 蕃红C. 结晶紫D. 孔雀绿E. A-D 均可27.物镜头上的“APO”字母代表:A. 消色差物镜B. 复消色差物镜C. 半消色差物镜28.物镜头上的“Ach”字母表示:A. 平场物镜B. 超平场物镜C. 消色差物镜29.物镜头上的“NH”字母表示:A. 正相差物镜B. 负相差物镜30.物镜头上的“0.17”表示:A. 要求的盖玻片厚度B. 要求的载玻片厚度C. 镜头浸油的深度31.镜头上标有“NFK" 字母的镜头是:A. 照相目镜B. 荧光目镜C. 相差目镜32.目镜头上的“PK”字母表示:A. 平场目镜B. 补偿目镜C. 平场补偿目镜33.物镜头上的"Splan" 字母表示:A. 超平场物镜B. 平场物镜C. 消色差物镜。
实验一化学因素对微生物的影响二、基本原理常用化学消毒剂主要有重金属及其盐类、有机溶剂(酚、醇、醛等)、卤族元素及其化合物、染料和表面活性剂等。
重金属离子可与菌体蛋白质结合而使之变性或与某些酶蛋白的巯基相结合而使酶失活,重金属盐则是蛋白质沉淀剂,或与代谢产物发生鳌合作用而使之变为无效化合物;有机溶剂可使蛋白质及核酸变性,也可破坏细胞膜透性使内含物外溢;碘可与蛋白质酪氨酸残基不可逆结合而使蛋白质失活,氯气与水发生反应产生的强氧化剂也具有杀菌作用;染料在低浓度条件下可抑制细菌生长,染料对细菌的作用具有选择性,革兰氏阳性菌普遍比革兰氏阴性菌对染料更加敏感;表面活性剂能降低溶液表面张力,这类物质作用于微生物细胞膜,改变其透性,同时也能使蛋白质发生变性。
四、操作步骤l、将已灭菌并冷至50℃左右的牛肉膏蛋白胨琼脂培养基倒入无菌平血中,水平放置待凝固。
2、用无菌吸管吸取0.2ml培养18h的金黄色葡萄球菌菌液加入到上述平板中,用无菌三角涂棒涂布均匀。
3、将已涂布好的平板底皿划分成4~6等份,每一等份内标明一种消毒剂的名称。
4、用无菌镊子将已灭菌的小圆滤纸片(D5mm)分别浸入装有各种消毒剂溶液的试管中浸湿。
注意取出滤纸片时保证过滤纸片所含消毒剂溶液量基本一致,并在试管内壁沥去多余药液。
无菌操作将滤纸片贴在平板相应区域,平板中间贴上浸有无菌生理盐水的滤纸片作为对照。
5、将上述贴好滤纸片的含菌平板倒置放于37℃温室中,24h后取出观察抑(杀)菌圈的大小。
实验二生物因素对微生物的影响二、基本原理生物之间的关系从总体上可分为互生、共生、寄生、拮抗等,微生物之间的拮抗现象是普遍存在于自然界的,许多微生物在其生命活动过程中能产生某种特殊代谢产物如抗生素,具有选择性地抑制或杀死其他微生物的作用,不同抗生素的抗菌谱是不同的,某些抗生素只对少数细菌有抗菌作用,例如青霉素一般只对革兰氏阳性菌具有抗菌作用,多粘菌素只对革兰氏阴性菌有作用,这类抗生素称为窄谱抗生素;另一些抗生素对多种细菌有作用,例如四环素、土霉素对许多革兰氏阳性菌和革兰氏阴性菌都有作用,称为广谱抗生素。
正面 侧面计数室(2个) 每个小格的面积盖玻片下液体高度 微生物实验专题一、探究酵母菌的呼吸方式【C 】(一)、实验原理:1. 酵母菌是兼性厌氧型生物,无氧和有氧呼吸都产生CO 2,无氧呼吸还能产生酒精。
2. 检测产生CO 2:→可使用澄清石灰水;或溴麝香草酚蓝溶液(现象:蓝→变绿→变黄)。
3.检测酒精产生:→用酸化的重铬酸钾。
实验现象:溶液由橙色变为灰绿色。
(二)、实验设计(及方法步骤):→设计如下图装置进行对照实验:1. 设计成有氧条件(甲组)与无氧条件(乙组)进行对照实验。
2. NaOH 溶液的作用是:→除去空气中CO 2,排除对实验干扰。
3. 培养液要进行灭菌,灭菌后的培养液要冷却后才能接种酵母菌。
4. 进行乙组实验时,必须让B 瓶密封放置反应一段时间,才能将导管连通到澄清石灰水瓶中。
★其目的是:→消耗掉瓶内氧气,防止酵母菌进行有氧呼吸对实验结果的干扰。
5. 实验中要观察甲、乙组澄清石灰水的变化,并检测A 和B 瓶中有无酒精产生。
★检测酒精时,要将重铬酸钾溶于浓硫酸溶液中进行酸化处理,再加入到被检测溶液中。
(三)、实验结果(现象)及其分析:1. 甲、乙两组的澄清石灰水都变浑浊,甲组变浑浊快和程度大;说明酵母菌有氧和无氧条件下 都产生CO 2,有氧条件下比无氧条件下产生的CO 2多。
注意:据该实验现象不能确定呼吸方式。
2. 检测酒精时,若A 瓶中无酒精产生(检测时不变灰绿),则说明A 瓶酵母菌只进行有氧呼吸; 若B 瓶中有酒精产生(检测时变灰绿);则说明B 瓶中酵母菌进行了无氧呼吸。
二、探究培养液中酵母菌种群数量的动态变化【C 】(一)、实验原理:1. 液体培养酵母菌时,种群的增长受培养液营养成分、空间(含氧量)、温度和pH 等因素的影响。
2. 在理想条件下,酵母菌种群的增长呈“J ”型曲线;在各种资源有限或者存在环境阻力的情况下, 酵母菌种群增长呈“S ”型曲线。
◆酵母菌种群数量变化表现为:增长→保持稳定→衰减。
实验一化学因素对微生物的影响二、基本原理常用化学消毒剂主要有重金属及其盐类、有机溶剂(酚、醇、醛等)、卤族元素及其化合物、染料和表面活性剂等。
重金属离子可与菌体蛋白质结合而使之变性或与某些酶蛋白的巯基相结合而使酶失活,重金属盐则是蛋白质沉淀剂,或与代谢产物发生鳌合作用而使之变为无效化合物;有机溶剂可使蛋白质及核酸变性,也可破坏细胞膜透性使内含物外溢;碘可与蛋白质酪氨酸残基不可逆结合而使蛋白质失活,氯气与水发生反应产生的强氧化剂也具有杀菌作用;染料在低浓度条件下可抑制细菌生长,染料对细菌的作用具有选择性,革兰氏阳性菌普遍比革兰氏阴性菌对染料更加敏感;表面活性剂能降低溶液表面张力,这类物质作用于微生物细胞膜,改变其透性,同时也能使蛋白质发生变性。
四、操作步骤l、将已灭菌并冷至50℃左右的牛肉膏蛋白胨琼脂培养基倒入无菌平血中,水平放置待凝固。
2、用无菌吸管吸取0.2ml培养18h的金黄色葡萄球菌菌液加入到上述平板中,用无菌三角涂棒涂布均匀。
3、将已涂布好的平板底皿划分成4~6等份,每一等份内标明一种消毒剂的名称。
4、用无菌镊子将已灭菌的小圆滤纸片(D5mm)分别浸入装有各种消毒剂溶液的试管中浸湿。
注意取出滤纸片时保证过滤纸片所含消毒剂溶液量基本一致,并在试管内壁沥去多余药液。
无菌操作将滤纸片贴在平板相应区域,平板中间贴上浸有无菌生理盐水的滤纸片作为对照。
5、将上述贴好滤纸片的含菌平板倒置放于37℃温室中,24h后取出观察抑(杀)菌圈的大小。
实验二生物因素对微生物的影响二、基本原理生物之间的关系从总体上可分为互生、共生、寄生、拮抗等,微生物之间的拮抗现象是普遍存在于自然界的,许多微生物在其生命活动过程中能产生某种特殊代谢产物如抗生素,具有选择性地抑制或杀死其他微生物的作用,不同抗生素的抗菌谱是不同的,某些抗生素只对少数细菌有抗菌作用,例如青霉素一般只对革兰氏阳性菌具有抗菌作用,多粘菌素只对革兰氏阴性菌有作用,这类抗生素称为窄谱抗生素;另一些抗生素对多种细菌有作用,例如四环素、土霉素对许多革兰氏阳性菌和革兰氏阴性菌都有作用,称为广谱抗生素。
本实验利用滤纸条法测定青霉素的抗菌谱,将浸润有青霉素溶液的滤纸条贴在豆芽汁葡萄糖琼脂培养基平板上,再与此滤纸条垂直划线接种试验菌,经培养后,根据抑菌带的长短,即可判断青霉素对不同类型微生物的影响,初步判断其抗菌谱。
实验中所用试验菌通常以各种具有代表性的非致病菌来代替人体或动物致病菌,常用的试验菌株参见表2-1,而植物致病菌由于对人畜一般无直接危害,可直接用作试验菌。
四、操作步骤1、将豆芽汁葡萄糖琼脂培养基溶化后,冷至45℃左右倒平板。
2、无菌操作,用镊子将无菌滤纸条分别浸入过滤除菌的青霉素溶液和氨苄青霉素溶液中润湿,并在容器内壁沥去多余溶液,再将滤纸条按图2-1所示分别贴在两个已凝固的上述平板上。
注意滤纸条形状要规则,滤纸条上含有的溶液量不要太多,而且在贴滤纸条时不要在培养基上拖动滤纸条避免抗生素溶液在培养基中扩散时分布的不均匀。
3、无菌操作,用接种环从滤纸条边缘分别垂直向外划直线接种大肠杆菌、金黄色葡萄球菌及枯草芽抱杆菌。
注意划线接种时要尽量靠近滤纸条,但不要接触,避免将滤纸条上的抗生素溶液与菌种混合.图2-1 抗生素抗菌谱实验4、将接种好的平板倒置于37℃温室保温24h,取出观察并记录三种细菌的生长状况。
实验三淀粉水解试验二、基本原理微生物对大分子的淀粉、蛋白质和脂肪不能直接利用,必须靠产生的胞外酶将大分子物质分解才能被微生物吸收利用。
胞外酶主要为水解酶,通过加水裂解大的物质为较小的化合物,使其能被运输至细胞内。
如淀粉酶水解淀粉为小分子的糊精、双糖和单糖;脂肪酶水解脂肪为甘油和脂肪酸;蛋白酶水解蛋白质为氨基酸等。
这些过程均可通过观察细菌菌落周围的物质变化来证实:淀粉遇碘液会产生蓝色,但细菌水解淀粉的区域,用碘测定不再产生蓝色,表明细菌产生淀粉酶。
脂肪水解后产生脂肪酸可改变培养基的pH,使pH降低,加入培养基的中性红指示剂会使培养基从淡红色变为深红色,说明胞外存在着脂肪酶。
四、操作步骤1、将固体淀粉培养基溶化后冷却至50℃左右,无菌操作制成平板。
2、用记号笔在平板底部划成二部分。
3、将枯草芽抱杆菌,大肠杆菌分别在不同的部分划线接种,在平板的反面分别写上菌名。
将接种好的平板倒置于37℃温室保温24h。
4、观察各种细菌的生长情况,将平板打开盖子,滴入少量Lugol/s碘液于平皿中,轻轻旋转平板,使碘液均匀铺满整个平板。
如菌苔周围出现无色透明圈,说明淀粉已被水解,为阳性。
透明圈的大小可初步判断该菌水解淀粉能力的强弱,即产生胞外淀粉酶活力的高低。
实验四尿素试验二、基本原理尿素是由大多数哺乳动物消化蛋白质后被分泌在尿中的废物。
尿素酶能分解尿素释放出氨,这是一个分辨细菌很有用的诊断实验。
尽管许多微生物都可以产生尿素酶,但它们利用尿素的速度比变形杆菌属(Proteus)的细菌要慢,因此尿素酶试验被用来从其他非发酵乳糖的肠道微生物中快速区分这个属的成员。
尿素琼脂含有蛋白胨,葡萄糖,尿素和酚红。
酚红在pH6.8时为黄色,而在培养过程中,产生尿素酶的细菌将分解尿素产生氨,使培养基的pH升高,在pH升至8.4时,指示剂就转变为深粉红色。
四、操作步骤1、取2支尿素培养基斜面试管,用记号笔标明各管欲接种的菌名。
2、分别接种普通变形杆菌和金黄色葡萄球菌。
3、将接种后的试管置35℃中,培养24~48h。
4、观察培养基颜色变化。
尿素酶存在时为红色,无尿素酶时应为黄色。
实验五吲哚实验二、基本原理吲哚试验是用来检测吲哚的产生。
有些细菌能产生色氨酸酶,分解蛋白胨中的色氨酸产生吲哚和丙酮酸。
吲哚与对二甲基氨基苯甲醛结合,形成红色的玫瑰吲哚。
但并非所有微生物都具有分解色氨酸产生吲哚的能力,因此吲哚试验可以作为一个生物化学检测的指标。
色氨酸水解反应:色氨酸+水=吲哚+丙酮酸,吲哚与对二甲基氨基苯甲醛反应:吲哚+对二甲基氨基苯甲醛=玫瑰吲哚。
大肠杆菌吲哚反应阳性,产气肠杆菌为阴性。
吲哚对二甲基氨基苯甲醛玫瑰吲哚四、操作步骤1、接种与培养用接种针将大肠杆菌、产气肠杆菌分别接入2支蛋白胨水培养基,置37℃培养2d。
2、结果观察于培养2d后的蛋白胨水培养基内加3~4滴乙醚,摇动数次,静置l~3min,待乙醚上升后,沿试管壁徐徐加入2滴吲哚试剂,在乙醚和培养物之间产生红色环状物为阳性反应。
实验六柠檬酸盐实验二、基本原理柠檬酸盐试验是用来检测柠檬酸盐是否被利用。
有些细菌能够利用柠檬酸钠作为碳源,如产气肠杆菌;而另一些细菌则不能利用柠檬酸盐,如大肠杆菌。
细菌在分解柠檬酸盐及培养基中的磷酸铵后,产生碱性化合物,使培养基的pH升高,当加入1%溴麝香草酚蓝指示剂时,培养基就会由绿色变为深蓝色。
溴麝香草酚蓝的指示范围为:pH小于6.0时呈黄色,pH在6.0~7.0时为一绿色,pH大于7.6时呈蓝色。
四、操作步骤1、接种与培养用接种针将大肠杆菌、产气肠杆菌分别接入2支柠檬酸盐斜面培养基,置37℃培养2d。
2、结果观察培养48h后观察柠檬酸盐斜面培养基上有无细菌生长和是否变色。
蓝色为阳性,绿色为阴性。
实验七硫化氢实验二、基本原理硫化氢试验是检测硫化氢的产生,也是用于肠道细菌检查的常用生化试验。
有些细菌能分解含硫的有机物,如胱氨酸、半胱氨酸、甲硫氨酸等产生硫化氢,硫化氢一遇培养基中的铅盐或铁盐等,就形成黑色的硫化铅或硫化铁沉淀物。
大肠杆菌反应为阴性,产气肠杆菌为阳性。
CH2SHCHNH2COOH + H2O →CH3COCOOH + NH3 + H2SH2S + Pb(CH3COO)2→PbS↓+ 2CH3COOHH2S + FeSO4→FeS↓+ H2SO4四、操作步骤1、用接种针将大肠杆菌、产气肠杆菌分别穿刺接入2支柠檬酸铁铵培养基中置37℃培养48h。
2、结果与观察培养48h后观察黑色硫化铅产生。
实验八糖发酵试验二、基本原理糖发酵试验是常用的鉴别微生物的生化反应,在肠道细菌的鉴定上尤为重要。
绝大多数细菌都能利用糖类作为碳源和能源,但是它们在分解糖类物质的能力上有很大的差异。
有些细菌能分解某种糖产生有机酸(如乳酸、醋酸、丙酸等)和气体(如氢气、甲烷、二氧化碳等);有些细菌只产酸不产气。
例如大肠杆菌能分解乳糖和葡萄糖产酸并产气;伤寒杆菌分解葡萄糖产酸不产气,不能分解乳糖;发酵培养基含有蛋白胨,指示剂(溴甲酚紫),倒置的德汉氏小管和不同的糖类。
当发酵产酸时,溴甲酚紫指示剂可由紫色(PH6.8)变 为黄色(PH5.2)。
气体的产生可由倒置的德汉氏小管中有无气泡来证明。
四、操作步骤1、用记号笔在各试管外壁上分别标明发酵培养基名称和所接种细菌菌名。
2、取葡萄糖发酵培养基试管3支,分别接人大肠杆菌,产气肠杆菌,第三支不接种,作为对照。
另取乳糖发酵培养基试管3支,同样分别接入大肠杆菌,产气肠杆菌,第三支不接种,作为对照。
在接种后,轻缓摇动试管,使其均匀,防止倒置的小管进入气泡.3、将接种过和作为对照的 6支试管均置 37℃培养24~48 h 。
4、观察各试管颜色变化及德汉氏小管中有无气泡。
实验九 甲基红实验二、基本原理图8-1 糖发酵实验 A. 培养前的情况 B. 培养后产酸不产气 C. 培养后产酸产气甲基红试验是用来检测由葡萄糖产生的有机酸,如甲酸、乙酸、乳酸等。
当细菌代谢糖产生酸时,培养基就会变酸,使加入培养基的甲基红指示剂由橘黄色(pH6.3)变为红色(pH4.2),即甲基红反应。
尽管所有的肠道微生物都能发酵葡萄糖产生有机酸,但这个试验在区分大肠杆菌和产气肠杆菌上仍然是有价值的。
这两个细菌在培养的早期均产生有机酸,但大肠杆菌在培养后期仍能维持酸性pH4,而产气肠杆菌则转化有机酸为非酸性末端产物,如乙醇、丙酮酸等,使pH升至大约6。
因此,大肠杆菌为阳性反应,产气肠杆菌为阴性反应。
四、操作步骤1、接种与培养用接种针将大肠杆菌、产气肠杆菌分别接入2支葡萄糖蛋白胨水培养基,置37℃培养2d。
2、结果观察培养2d后,将1支葡萄糖蛋白胨水培养物内加人甲基红试剂2滴,培养基变为红色者为阳性,变黄色者为阴性。
注意甲基红试剂不要加得太多,以免出现假阳性反应。
实验十伏-普试验二、基本原理伏-普试验是用来测定某些细菌利用葡萄糖产生非酸性或中性末端产物的能力,如丙酮酸。
丙酮酸进行缩合、脱羧生成乙酰甲基甲醇,此化合物在碱性条件下能被空气中的氧气氧化成二乙酰。
二乙酰与蛋白胨中精氨酸的胍基作用,生成红色化合物,即伏-普反应阳性;不产生红色化和物者为阴性反应。
大肠杆菌为阴性反应,产气肠杆菌为阳性反应。
有时为了使反应更为明显,可加入少量含胍基的化合物,如肌酸等。
四、操作步骤接种与培养:将大肠杆菌、产气肠杆菌分别接种于两支葡萄糖蛋白胨水培养基,37℃培养两天,在培养液中加入40%的KOH5~10滴,然后加入等量的5%α—萘酚溶液,用力振荡,再放入37℃温箱中保温15~30分钟,若培养物呈红色为伏一普反应阳性。