导线、电缆选择及其敷设方式
- 格式:doc
- 大小:30.50 KB
- 文档页数:2
电线、电缆的选择与敷设一、电线、电缆的型号冶金工厂选用的电缆一般均为380V和3~10KV的电缆。
35KV及以上的电缆在电厂和总降变电所中使用,不作详细介绍。
1.电线或称导线,为导体外仅包一层绝缘层,电压一般仅为500V,必须穿钢管或硬塑料管敷设。
2.电缆,一般在导体外除包一层绝缘层外,再包一层护套层,一般用于穿钢管或在电缆桥架上敷设,对于直接埋地敷设和需受拉力或机械外力的场所,需采内护层及特征,数字表示外护层(铠装层及外被层)材料。
电缆型号按以下规定编制①为用途,电力电缆不表示。
控制电缆为K。
②为绝缘,纸绝缘为Z,聚氯乙烯为V,聚乙烯绝缘为Y,交联聚乙烯绝缘为YJ,橡皮绝缘为X,棉纱编织橡皮绝缘为BX。
③为缆芯材质,铜芯不表示,铝芯为L。
④为内护层,铅为Q,铝为L,聚氯乙稀为V,聚乙烯为Y。
聚丁胶为F。
⑤为特征,无特征不表示。
不滴漏为D,分相结构为F,屏蔽为P,软线为R。
⑥为铠装层,以数字0~4表示,数字含义见表1。
⑦为外被层,以数字0~4表示,数字含义见表1。
⑧为电压,以数字表示,单位为KV或V。
表,1外护层(铠装层及外被层)数字含义例1.“YJV32-26/35”,表示铜芯交联聚乙烯绝缘(内护层为聚氯乙稀)细园钢丝铠装聚氯乙稀护套电力电缆例2.KVV-500,表示控制电缆,聚氯乙稀绝缘(内护层为聚氯乙烯)控制电缆附注:有时在电缆型号的前面加注ZR,NF或在型号后面加注FR等字母的意义为:ZR—阻燃NF—防火FR—阻燃二、电缆型号选择1.缆芯材质选择目前一般都采用铜芯电缆,铝芯电缆已很少采用。
2.绝缘及内护层选择a..高压电力电缆一般选用交联聚乙烯护套电缆(YJV)电压在6KV以下时亦可选用聚氯乙烯绝缘聚氯乙烯护套电缆(VV)。
b.低压电缆一般选用YJV和VV。
c.控制电缆一般选用聚氯乙稀绝缘聚氯乙烯护套控制电缆(KVV)。
d.弱电回路用的控制电缆,需抑制感应干扰时,宜选用有金属屏蔽层的控制电缆,当电磁感应干扰是显著时,可选用缆芯为对绞型控制电缆。
电气施工图敷设方式在电气工程中,敷设方式的选择是至关重要的。
它决定了电力设备与线路的安装方式,以及在建筑物中的布局。
合理的敷设方式不仅能提高电力系统的效率,还能保障安全,防止潜在的电气火灾和触电事故。
一、直敷布线直敷布线是一种最简单的布线方式,它通常适用于低压电力线路和通信线路。
在直敷布线中,电线或电缆直接安装在墙壁、天花板或地板的表面。
这种布线方式简单、易于安装,但也有明显的缺点。
由于线路暴露在外,容易受到损坏,也不利于后期维护。
同时,对于高电压或大电流的线路,直敷布线可能会引发触电风险。
二、导管布线导管布线是一种将电线或电缆装入塑料或金属导管中的布线方式。
这种方式能有效地保护电线不受外界环境的影响,提高线路的安全性。
导管布线还能在一定程度上防止电磁干扰。
这种布线方式通常用于高电压或大电流的线路,以及需要防止电磁干扰的场合。
三、桥架布线桥架布线是一种利用桥架作为线缆通道的布线方式。
桥架通常安装在天花板上或地板下,这使得电线或电缆可以在桥架内自由布线,减少了对建筑空间的需求。
桥架布线的优点是灵活性高,便于扩展和更改。
然而,桥架布线的缺点是初始安装成本较高,且需要专业的技能和工具进行安装和维护。
四、地板下布线地板下布线是一种将电线或电缆安装在地板下的布线方式。
这种方式能有效地减少对建筑空间的需求,同时也能隐藏线路,提高美观度。
然而,地板下布线的缺点是维护困难,一旦线路出现问题,可能需要破坏地板才能进行维修。
五、吊顶内布线吊顶内布线是一种将电线或电缆安装在吊顶内的布线方式。
这种方式能有效地利用建筑空间,减少对地板和墙面的占用。
同时,吊顶内布线也能在一定程度上防止电磁干扰。
然而,吊顶内布线的缺点是安装和维护困难,需要专业的技能和工具进行操作。
六、墙壁内布线墙壁内布线是一种将电线或电缆安装在墙壁内的布线方式。
这种方式能有效地利用建筑空间,同时也能提高线路的安全性。
然而,墙壁内布线的缺点是安装和维护困难,需要破坏墙壁才能进行操作。
导线截面积的选择和电缆的铺设方法一导线截面积的选择输电线路导线截面积的选择对电网的技术经济性能有很大的影响,导线截面的选择首先满足最基本的技术要求,如不发生电晕,保证一定的机械强度,满足热稳定条件,电压损耗不超过容许值。
其次,还要考虑经济方面的问题,如截面的选择不应使功率损失过大,不应使投资过大以及降低有色金属的消耗等等。
因而导线截面积的选择不是一个孤立的问题,需要在设计时从各个方面去综合考虑,通过方案比较找出最优的方案。
1.1导线截面选择的技术条件选择导线的技术条件是指电晕放电,机械强度,发热温度及容许电压损耗等条件。
高压输电线路产生的电晕会引起电能损耗和无线电干扰,为了避免电晕的发生,导线的外径不能过小,根据理论分析及试验所得的结果,各级电压下的按电晕条件所规定的导线最小外径如下表所示:架空线路的导线在运行时要承受各种机械负载,如导线的自重,风压,冰重等,此外,还要有具有适应外界偶然负载的过载能力,这就要求导线截面不能过小,否则就难以保证应有的机械强度。
架空线路根据其重要程度一般可分为三个等级,通常35KV以上线路为I类线路,1~35KV 为II类线路,1KV以下为III类线路。
电流通过到现实,在导线上的电阻会缠身有功功率损耗,导线的有功功率损耗将转换为热能使导线的温度上升。
当损耗的热能与周围发散的热能相等时,温升达到稳定值。
在一定的容许条件下,各种型号的导线容许通过的电流时不同的。
总所周知,当线路上输送的功率一定时,导线截面积小则线路的电阻,电抗愈大,从而线路的电压损耗也愈大,电压损耗过大会给调压带来困难。
为了保证电压损耗在容许范围之内,通常可按容许电压损耗选择导线截面,这一点对地方电网尤为重要。
1.2导线截面积选择的经济条件为了节约投资降低线路的造价及折旧维修费用,导线截面应愈小愈好。
但当导线截面愈小时,在输送功率相同的条件下又会使电能损耗增大,从而增加发电厂的投资,燃料消耗以及整个系统的运行费用支出。
电缆敷设方式目前,电缆的敷设方式有直埋、电缆沟、排管、顶管、电缆隧道等,他们有着不同的技术结构特点,因而适应的环境也有较大的区别。
(1)直埋敷设直埋敷设是指将电缆直接埋设于地面下的敷设方式,其适用于电缆线路不太密集的城市地下走廊,在次干道和支路上采用。
电缆埋设深度为0.7~1.5m,覆盖15cm细土或细沙,并用水泥盖板保护。
直埋敷设电缆同路径条数一般不超过6条,参见图1。
地表水泥盖板电力电缆图1直埋敷设示意图对直埋式电缆的规定:1)直接埋在地下的电缆适用于铠装和交联电缆,在选择直埋电缆线路时,应注意直埋电缆周围的土壤,对有可能出现的电解腐蚀、化学腐蚀、热影响及小动物活动的地点敷设电缆应取防止损伤的措施。
2)电缆埋置深度(由地面至电缆外皮)0.8米,如电缆穿越农田时,为防止被农业机械挖掘,可适当考虑加深。
3)电缆之间,电缆与地面“道路”、“管道”建筑物之间平行和交叉时的最小允许净距见表4-1。
4)电缆与树干的距离一般不宜少于0.7米。
如城市绿化个别地区,达不到上述距离时,可采取措施,由双方协调解决。
5)电缆与城市管道、公路或铁路交叉时,应敷设于管中或遂道内,管的内径不应小于电缆外径的1.5倍,且不得小于100毫米,管顶距路轨底或公路面深度不应小于0.7米,管长除跨越公路或轨道宽度外一般应在两端各伸长2米,在城市街道,管长应伸出车道路面。
6)电缆直接敷设时,应在电缆沟底铺上一层砖,两边应放砖,电缆敷设以后,上面应铺以100毫米的砂层然后盖上一层砖。
7)直埋电缆自沟引至遂道、人井及建筑物时,应穿在管中,并在管口加以堵塞,以防漏水。
8)电缆从地下或电缆沟引出地面时,地面上2米的一段应用金属管或罩加以保护,其根部应伸入地面以下0.1米。
9)地下并列敷设的电缆,其中间接头盒位置须相互错开,其净距不应小于0.5米。
10)敷设在郊区及空旷地带的电缆线路,应竖立电缆位置标志。
电缆之间、电缆与地面、道路、管道、建筑物之间平行和交叉时的最小允许净距见下表。
电工工程施工规范中的电线电缆敷设要求电线电缆作为电工工程中不可或缺的一部分,其正确的敷设是保障电力系统安全可靠运行的重要环节。
本文将介绍电工工程施工规范中的电线电缆敷设要求,从电缆选择到敷设方式,以及注意事项等方面进行探讨。
1. 电缆选择在进行电线电缆敷设前,首先要根据工程的需求和环境条件选择合适的电缆。
根据电压等级、导体材质、截面形状等因素,选择符合国家标准和工程要求的电缆。
同时,还需考虑电缆的绝缘和护套性能,确保电缆在使用过程中能够承受工作环境的各种外力和温度要求。
2. 电缆敷设方式(1)固定敷设:适用于需要固定在墙壁、电缆槽、梁柱等部位的电缆。
如在室内电工工程中,电缆可以使用槽式敷设、埋地敷设或穿管敷设等方式进行固定敷设。
在室外电工工程中,电缆敷设需要采取特殊的固定方式,如使用电缆桥架、电缆梯架等。
(2)移动敷设:适用于需要频繁更换位置的电缆,如移动设备的电缆敷设等。
在这种情况下,可以采用活动电缆卷盘或电缆框架等方式进行敷设。
3. 敷设要求(1)安全要求:电线电缆的敷设必须符合安全操作规程,避免导线短路、接地、绝缘损坏等安全隐患。
敷设时要与其他设备或电缆间保持一定的安全距离,避免相互干扰。
(2)通道要求:电缆在敷设时要选择合适的通道,确保电缆能够顺利通过,并考虑后续维护和检修的便利性。
通道的选择要考虑电缆的截面、弯曲半径等因素,避免电缆过度弯曲或受到外力损伤。
(3)固定要求:电缆固定要牢固可靠,防止电缆在运行过程中晃动、摩擦或损坏。
固定方式要符合相关规范,避免对电缆产生不利影响。
在特殊情况下,需要采取防护措施,如使用护套、护管等。
(4)标识要求:对于长距离或者多根电缆敷设的情况,需要进行标识,便于维护和检修。
电缆标识可以采用编码标识、颜色标识等方式,确保敷设的电缆能够清晰可辨。
4. 注意事项(1)施工人员须具备相应的电工工程知识和技能,确保施工质量。
(2)在进行施工前,需对施工区域进行勘察,并检查周围的环境条件。
民用建筑电气设计中电线电缆的选型及敷设要求一、电线电缆的选型1.根据电流载荷选择导线截面积:根据建筑物的用电负载情况和线路长度,选择合适的导线截面积,以确保线路的电流载荷能够正常运行。
一般来说,随着用电负载的增加,导线截面积也需要增大。
2.根据电压等级选择电缆型号:根据建筑物的电压等级要求,选择符合标准的电缆型号。
常用的低压电缆包括VVRP、VV、VV22等,高压电缆包括YJV、YJV22等。
3.根据敷设环境选择电缆外护层:根据电缆的敷设环境,选择适当的电缆外护层材料。
如在低温环境下,应选择低温耐寒的电缆;在酸碱腐蚀环境下,应选择耐腐蚀的电缆。
4.根据安全要求选择阻燃性能:为了确保建筑物在发生火灾时能够及时疏散人员,电线电缆应具备良好的阻燃性能。
因此,在选型时,应选择阻燃性能符合要求的电线电缆。
二、电线电缆的敷设要求1.敷设路径规划:根据设计要求和布线图,合理规划电线电缆的敷设路径,避免交叉、缠绕等问题。
在规划路径时,还需考虑线路的可维修性和易更换性。
2.保护措施和回路划分:对于容易受到外力损害的电线电缆,应采取相应的保护措施,如设置护管、套管和护铠等。
同时,还需根据实际情况合理划分回路,避免电力负荷过大而影响线路的安全运行。
3.接头和绝缘处理:在电线电缆的敷设过程中,需要进行接头处理和绝缘处理。
接头应采用符合标准的连接器材,并进行正确的接头处理,以确保接头的可靠性。
绝缘处理则可以采用绝缘胶带等材料进行包裹,增强线路的绝缘性能。
4.敷设弯曲半径要求:为了避免电线电缆在弯曲处损坏,敷设过程中需要遵循弯曲半径的要求。
一般来说,低压电线电缆的最小弯曲半径约为电缆外径的4-5倍,高压电线电缆的最小弯曲半径约为电缆外径的10倍。
5.消防通道和标识:在电线电缆的敷设过程中,应确保消防通道的畅通,并设置电线电缆的标识,方便日后维修和更换。
综上所述,电线电缆的选型和敷设要求对于建筑的电气安全和可靠运行起着重要的作用。
电线电缆的敷设方法
1本工程现场临电采用树干辐射式供电方式,现场电缆根据实际情况采用埋地敷设。
电缆沿电缆沟埋地敷设时,深度0.8m,并在电缆上下各均匀铺设不小于50mm厚的细砂,然后覆盖硬质保护层。
电缆敷设完毕后,应做电缆标桩,标明走向,二级配电箱至塔吊配电箱之间的电缆垂直段沿基础坑壁用反扣的木版槽做保护固定,至塔吊配电箱及二级配电箱水平段做钢管敷设固定保护,防止电缆意外受损。
2线路过道路时穿钢管埋地保护,钢管两端打喇叭口各出路1米,距地埋深大于0.8米。
保护管截面应大于电缆截面的60%。
3所有缆线出入配电箱均设负荷用途标志牌。
4二级箱电源电缆敷设在砖砌电缆槽内,电缆全部敷设后用细砂填满。
有重物压放和易砸地方用水泥盖板覆盖,此电缆沟为可开启式电缆沟以便将来电缆可回收利用。
5对于不固定的室外用电设备,采用YCW型电缆,采用临时固定或架空的方式敷设,用后需及时拆除,架空弧垂高度距地不低于2.5m。
6对于较为固定的室内用电设备,均采用设开关箱就地控制。
7进行室内装修时,电缆线路采用埋地方式引入,沿电气竖井敷设,固定点每楼层不少于一点,水平敷设沿墙、壁或门口用绝缘挂钩固定,最大弧度距地2.4m,不得小于1.8m。
8 室内导线敷设及照明装置采用4mm2绝缘铜线,低压采用6mm2绝缘铜线,用塑料夹敷设,距地面高度不得小于 2.5m。
(手把灯用绝缘铜线,手持电动工具必须采用耐气候型的橡皮护套铜芯软电缆,并不得有接头)。
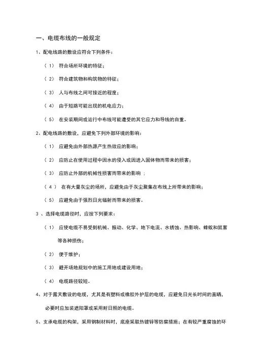
一、电缆布线的一般规定1、配电线路的敷设应符合下列条件:( 1)符合场所环境的特征;( 2)符合建筑物和构筑物的特征;( 3)人与布线之间可接近的程度;( 4)由于短路可能出现的机电应力;( 5)在安装期间或运行中布线可能遭受的其它应力和导线的自重。
2、配电线路的敷设,应避免下列外部环境的影响:( 1)应避免由外部热源产生热效应的影响;( 2)应防止在使用过程中因水的侵入或因进入固体物而带来的损害;( 3)应防止外部的机械性损害而带来的影响 ;( 4 )在有大量灰尘的场所,应避免由于灰尘聚集在布线上所带来的影响;( 5)应避免由于强烈日光辐射而带来的损害。
3 、选择电缆路径时,应按下列要求:( 1)应使电缆不易受到机械、振动、化学、地下电流、水锈蚀、热影响、蜂蚁和鼠害等各种损伤;( 2)便于维护;( 3)避开场地规划中的施工用地或建设用地;( 4)电缆路径较短。
4、对于露天敷设的电缆,尤其是有塑料或橡胶外护层的电缆,应避免日光长时间的直晒,必要时应加装遮阳罩或采用耐日照的电缆。
5、支承电缆的构架,采用钢制材料时,底座采取热镀锌等防腐措施;在有较严重腐蚀的环境中,应采取相适应的防腐措施。
6、电缆的长度,宜在进户处、接头、电缆头处或地沟及隧道中留有一定余量。
7、电缆不应在有易燃、易爆及可燃的气体管道或液体管道的隧道或沟道内敷设。
当受条件限制需要在这类隧道内敷设电缆时,必须采取防爆、防火的措施。
8、电缆不宜在有热管道的隧道或沟道内敷设电力电缆,当需要敷设时,应采取隔热措施。
二、电缆在电缆沟或电缆隧道内敷设1、电缆隧道和电缆沟应设置防水、排水措施;其底部排水沟的坡度不应小于O.5%,并应设集水坑;积水可经集水坑用泵排出,当有条件时,积水可直接排入下水道。
2、在多层支架上敷设电缆时,电力电缆应放在控制电缆的上层;在同一支架上的电缆可并列敷设。
当两侧均有支架时, lkV 及以下的电力电缆和控制电缆宜与 lkV 以上的电力电缆分别敷设于不同侧支架上。
电缆敷设布置一般规定、方式选择原则与布线安装方法(一)、电缆的路径选择,应符合下列规定:1、应避免电缆遭受机械性外力、过热、腐蚀等危害。
2、满足安全要求条件下,应保证电缆路径最短。
3、应便于敷设、维护。
4、宜避开将要挖掘施工的地方。
5、充油电缆线路通过起伏地形时,应保证供油装置合理配置。
(二)、电缆敷设方式要求:1、电缆在任何敷设方式及其全部路径条件的上下左右改变部位,均应满足电缆允许弯曲半径要求。
2、电缆的允许弯曲半径,应符合电缆绝缘及其构造特性要求。
对自容式铅包充油电缆,其允许弯曲半径可按电缆外径的20倍计算。
(三)、同一通道内电缆数量较多时,若在同一侧的多层支架上敷设,应符合下列规定:1、应按电压等级由高至低的电力电缆、强电至弱电的控制和信号电缆、通讯电缆“由上而下”的顺序排列。
2、当水平通道中含有35kV以上高压电缆,或为满足引入柜盘的电缆符合允许弯曲半径要求时,宜按“由下而上”的顺序排列。
3、在同一工程中或电缆通道延伸于不同工程的情况,均应按相同的上下排列顺序配置。
4、支架层数受通道空间限制时,35kV及以下的相邻电压级电力电缆,可排列于同一层支架上,1kV及以下电力电缆也可与强电控制和信号电缆配置在同一层支架上。
5、同一重要回路的工作与备用电缆实行耐火分隔时,应配置在不同层的支架上。
(四)、同一层支架上电缆排列的配置,宜符合下列规定:1、控制和信号电缆可紧靠或多层叠置。
2、除交流系统用单芯电力电缆的同一回路可采取品字形(三叶形)配置外,对重要的同一回路多根电力电缆,不宜叠置。
3、除交流系统用单芯电缆情况外,电力电缆相互间宜有1倍电缆外径的空隙。
(五)、交流系统用单芯电力电缆电流选择原则:1、交流系统用单芯电力电缆的相序配置及其相间距离,应同时满足电缆金属护层的正常感应电压不超过允许值,并宜保证按持续工作电流选择电缆截面小的原则确定。
2、未呈品字形配置的单芯电力电缆,有两回线及以上配置在同一通路时,应计入相互影响。
市政工程电缆敷设规范要求的布线方式市政工程电缆敷设是城市建设中不可或缺的一部分,它涉及到电力、通信、照明等各个方面。
在电缆敷设过程中,布线方式的选择至关重要,它直接影响到电缆的安全性、维护性以及整体工程质量。
本文将从电缆敷设规范的角度出发,介绍市政工程中电缆敷设所需遵守的布线方式要求。
一、导线与电缆布线1. 导线的布线:在市政工程中,导线布线主要应遵循以下要求:(1)导线的选用应符合国家标准,同时要求导线的材质应耐火、耐老化、耐腐蚀等,以确保其安全可靠;(2)导线与管道的交叉布线时,应保证导线的最小弯曲半径,防止导线过度弯曲造成线路断裂;(3)导线应与其他设备或管线分隔一定的距离,以避免干扰或相互磨损。
2. 电缆的布线:电缆在市政工程中广泛应用,其布线要求如下:(1)电缆的选用应符合规范要求,并根据具体需求选择合适的电缆类型;(2)电缆应保持适当的张力,避免出现过度张拉或松弛;(3)电缆的桥架安装应平整牢固,以保持电缆的稳定性和安全性;(4)不同类型的电缆应按规范要求进行分层布置,避免相互干扰和损伤;(5)电缆的水平和竖直间距应符合规范要求,保持合适的距离,以提高敷设的效果和安全性。
二、布线材料的选择1. 导线材料的选择:市政工程中的导线选用要根据具体需求和规范要求进行选择,常见的导线材料有铜、铝等。
在选择导线时,应注意以下几点:(1)导线的截面积要满足负载需求,以确保电能传输的安全和稳定;(2)导线的导电性能要优良,电阻低,以减少能量损耗;(3)根据环境要求选择耐腐蚀、耐老化的材料,以提高导线的使用寿命。
2. 电缆材料的选择:电缆在市政工程中承担着重要的传输任务,因此材料的选择至关重要。
应注意以下几点:(1)电缆的绝缘材料应具有优良的绝缘性能,确保电能的传输安全;(2)电缆的护套材料应具有防水、防腐、耐火等特性,以提高电缆的使用寿命;(3)电缆的耐磨性能要好,避免因外力引起的损坏。
三、布线方式的规范要求1. 回路及布线方式:市政工程中的电缆敷设,回路及布线方式要符合规范要求。
电气线路的种类电气线路是电力系统的重要组成部分。
电气线路可分为电力线路和控制线路,电力线路主要是完成电能输送任务,而控制线路是供保护和测量的连接之用电气线路除应满足供电可靠性或控制可靠性的要求外,还必须满足各项安全要求。
电气线路种类很多,按照敷设方式,分架空线路、电缆线路、穿管线路等;按照导体的绝缘,分塑料绝缘线、橡皮绝缘线、裸线等。
一、架空线路架空线路指档距超过25m,利用杆塔敷设的高、低压电力线路。
架空线路主要由导线、杆塔、绝缘子、横担、金具、拉线及基础等组成。
架空线路的导线多采用钢芯铝绞线、硬铜绞线、硬铝绞线和铝合金绞线。
厂区(特别是有火灾危险的场所)的低压架空线宜采用绝缘导线。
架空线路的杆塔是用以支撑导线及其附件的,按照材质分为钢筋混凝土杆、木杆和铁塔之分,按照功能分为直线杆塔、耐张杆塔、跨越杆塔、转角杆塔、分支杆塔和终端杆塔等。
直线杆塔用于线路的直线段上,起支撑导线、横担、绝缘子、金具之用;耐,张杆塔断线或紧线施工的情况下,能承受线路单方向的拉力,用于线路直线段几座直线杆塔之间线段上;跨越杆塔是高大、加强的耐张型杆塔,用于线路跨越铁路、公路、河流等处;转角杆塔用于线路改变方向处,能承受线路两方面的合力;分支杆塔用于线路分支处,能承受各方向线路的合理;终端杆塔用于线路的终端,能承受线路全部导线的拉力。
架空线路的绝缘子用以支撑、悬挂导线并使之与杆塔绝缘,它分为针式绝缘子、蝶式绝缘子、悬式绝缘子、陶瓷横担绝缘子和拉紧绝缘子等。
架空线路的横担是用以支撑导线的,常用的横担有角铁横担、木横担和陶瓷横担。
架空线路的金具主要用于固定导线和横担,包括线夹、横担支撑、抱箍、垫铁、连接金具等金属器件。
架空线路的拉线及其基础用以平衡杆塔各方向受力,保持杆塔的稳定性。
架空线路的特点是造价低、施工和维修方便、机动性强;但架空线路容易受大气中各种有害因素的影响、妨碍交通和地面建设,而且容易与邻近的高大设施、设备或树木接触(或过分接近),会导致触电、短路等事故。
电线电缆敷设方式方法和注意事项电缆敷设是指沿经勘査的路由布放、安装电缆以形成电缆线路的过程。
根据使用场合,可分为架空、地下(管道和直埋)、水底、墙壁和隧道等几种敷设方式。
合理选择电缆的敷设方式对保证线路的传输质量、可靠性和施工维护等都是十分重要的。
电缆实物图长途通信电缆为保证其通信安全可靠,一般采用直埋敷设方式。
市内主干电缆(中继和用户主干电缆)为保证其通信安全可靠、安装更换方便和市容美观等,一般采用管道敷设方式。
市内配线电缆可采用架空和墙壁敷设方式,随着现代化城市建设的发展,也将逐步为管道敷设方式所取代。
农用架空电缆敷设施工图电缆敷设的注意事项通过对线路故障统计分析,由于施工、安装和接续等因素造成的故障往往要比电线电缆本体缺陷造成的故障可能性大得多。
因此要正确地选用电线电缆及配套附件,除按规范要求进行设计和施工外,还应注意如下几个方面的问题:⒈ 电缆敷设安装应由有资格的专业单位或专业人员进行,不符合有关规范规定要求的施工和安装,有可能导致电缆系统不能正常运行。
⒉ 人力敷设电缆时,应统一指挥控制节奏,每隔 1.5~3米有一人肩扛电缆,边放边拉,慢慢施放。
⒊ 机械施放电缆时,一般采用专用电缆敷设机并配备必要牵引工具,牵引力大小适当、控制均匀,以免损坏电缆。
⒋ 施放电缆前,要检查电缆外观及封头是否完好无损,施放时注意电缆盘的旋转方向,不要压扁或刮伤电缆外护套,在冬季低温时切勿以摔打方式来校直电缆,以免绝缘、护套开裂。
⒌ 敷设时电缆的弯曲半径要大于规定值。
在电缆敷设安装前、后用1000V兆欧表测量电缆各导体之间绝缘电阻是否正常,并根据电缆型号规格、长度及环境温度的不同对测量结果作适当地修正,小规格(10mm2 以下实芯导体)电缆还应测量导体是否通断。
高压输电线路架空电线施工图高压电缆敷设方式:1、管道式:指将高压电缆敷设于预制的管路(如混凝土管)中,要求每隔一定距离配有人孔,用于引入和连接电缆,如电缆为单芯电缆,为减少电力损失和防止输送容量的下降,引起电缆过热,管材应采用非磁性或不导电的。
一、1.下级断路器额定电流不得大于上级断路器额定电流。
2.下级电缆的载流量不得大于上级电缆的载流量。
3.室内电缆沟或室外信号线埋深不得低于400mm.二、GB 50054-1995 低压配电设计规范第4.3.4条过负载保护电器的动作特性应同时满足下列条件:Ib≤In≤IzI2≤1.45Iz式中Ib——线路计算负载电流(A)In——熔断器熔体额定电流或断路器额定电流或整定电流(A熔断器熔体额定电流或断路器额定电流或整定电流(A);Iz——导体允许持续载流量(A)I2 ——保证保护电器可靠动作的电流(A)。
当保护电器为低压断路器时,I2为约定时间内的约定动作电流;当为熔断器时,I2为约定时间内的约定熔断电流.第二节绝缘导线布线第条直敷布线可用于正常环境的屋内场所并应符合下列要求一直敷布线应采用护套绝缘导线其截面不宜大于6mm2,布线的固定点间距,不应大于300mm二绝缘导线至地面的最小距离应符合表5.2.1的规定三当导线垂直敷设至地面低于1.8m时,应穿管保护。
表5.2.1绝缘导线至地面的最小距离表第5.6.8条无铠装的电缆在屋内明敷当水平敷设时,其至地面的距离不应小于2.8m,当垂直敷设时,其至地面的距离不应小于1.8m,当不能满足上述要求时应有防止电缆机械损伤的措施,当明敷在配电室、电机室、设备层等专用房间内时,不受此限制。
第5.6.29条电缆直接埋地敷设时沿同一路径敷设的电缆数量不宜超过8根第5.6.30条电缆在屋外直接埋地敷设的深度不应小于700mm,当直埋在农田时,不应小于1m。
应在电缆上下各均匀铺设细砂层,其厚度宜为100mm, 在细砂层应覆盖混凝土保护板等保护层,保护层宽度应超出电缆两侧各50mm。
在寒冷地区,电缆应埋设于冻土层以下,当受条件限制不能深埋时,可增加细砂层的厚度在电缆上方和下方各增加的厚度不宜小于200mm第5.6.31条电缆通过下列各地段应穿管保护,穿管的内径不应小于电缆外径的1.5倍一电缆通过建筑物和构筑物的基础、散水坡、楼板和穿过墙体等处;二电缆通过铁路、道路处和可能受到机械损伤的地段;三电缆引出地面2m至地下200mm处的一段和人容易接触使电缆可能受到机械损伤的地方。
电缆敷设方式选择原则及方法(一)、电缆敷设方式的选择,应视工程条件、环境特点和电缆类型、数量等因素,以及满足运行可靠、便于维护和技术经济合理的原则来选择。
(二)、电缆直埋敷设方式的选择,应符合下列规定:1、同一通路少于6根的35kV及以下电力电缆,在厂区通往远距离辅助设施或城郊等不易有经常性开挖的地段,宜采用直埋;在城镇人行道下较易翻修情况或道路边缘,也可采用直埋。
2、厂区内地下管网较多的地段,可能有熔化金属、高温液体溢出的场所,待开发有较频繁开挖的地方,不宜用直埋。
3、在化学腐蚀或杂散电流腐蚀的土壤范围内,不得采用直埋。
1、在有爆炸危险场所明敷的电缆,露出地坪上需加以保护的电缆,以及地下电缆与公路、铁道交叉时,应采用穿管。
2、地下电缆通过房屋、广场的区段,以及电缆敷设在规划中将作为道路的地段,宜采用穿管。
3、在地下管网较密的工厂区、城市道路狭窄且交通繁忙或道路挖掘困难的通道等电缆数量较多时,可采用穿管。
(四)、下列场所宜采用浅槽敷设方式:1、地下水位较高的地方。
2、通道中电力电缆数量较少,且在不经常有载重车通过的户外配电装置等场所。
1、在化学腐蚀液体或高温熔化金属溢流的场所,或在载重车辆频繁经过的地段,不得采用电缆沟。
2、经常有工业水溢流、可燃粉尘弥漫的厂房内,不宜采用电缆沟。
3、在厂区、建筑物内地下电缆数量较多但不需要采用隧道,城镇人行道开挖不便且电缆需分期敷设,同时不属于上述情况时,宜采用电缆沟。
4、有防爆、防火要求的明敷电缆,应采用埋砂敷设的电缆沟。
(六)、电缆隧道敷设方式的选择,应符合下列规定:1、同一通道的地下电缆数量多,电缆沟不足以容纳时应采用隧道。
2、同一通道的地下电缆数量较多,且位于有腐蚀性液体或经常有地面水流溢的场所,或含有35kV以上高压电缆以及穿越公路、铁道等地段,宜采用隧道。
3、受城镇地下通道条件限制或交通流量较大的道路下,与较多电缆沿同一路径有非高温的水、气和通讯电缆管线共同配置时,可在公用性隧道中敷设电缆。