水压爆破方案
- 格式:doc
- 大小:1.30 MB
- 文档页数:8
目录一、编制依据2二、编制原那么2三、工程概况2四、工程水文地质34.1地形、地貌34.2地质构造34.3场地水文地质情况34.4不良地质、地下障碍物与特殊岩土3五、施工工艺35.1爆破参数35.2炮孔布置图35.3炮眼安装沙袋35.4炮泥的制作35.5工艺原理35.6水压爆破施工工艺流程图35.7施工要点3六、施工平安措施36.1平安措施36.2现场爆炸物品平安管理措施3一、编制依据✧市紫之隧道〔紫金港路-之江路〕工程第Ⅱ标段施工合同;✧市紫之隧道〔紫金港路-之江路〕工程第Ⅱ标段施工图设计;✧设计、施工过程中涉及的有关规、规程;✧紫之隧道〔紫金港路-之江路〕工程Ⅰ标?岩土工程勘察报告?公路隧道施工技术规?JTJ042-94爆破平安规程?GB6722-2003民用爆炸物品平安管理条例?2006.9爆破作业工程管理要求?GA991-2012爆破作业单位资质条件和管理要求?GA990-2012中华人民全生产法?✧国相关工程的施工经历。
二、编制原那么遵循招标文件、设计文件、施组、质量标准等规定,严格按照有关规定条款进展施工组织、运作,确保工程按照规定要求达标,即质量、平安、工期、文明施工、环境保护、工程本钱等的最正确组合;强化部管理、提高技能素质,依靠科技,精心施工,合理安排,严格按照工程法管理原那么进展操作,实现工程本钱与管理的最正确组合。
三、工程概况紫之隧道〔紫金港路—之江路〕工程南起之浦路,北至紫金港路,隧道南北端各设一对匝道,线路全长约14.4km,其中隧道全长约13.9km。
工程总体规模为双向六车道,为机动车专用车道。
本标段为市紫之隧道〔紫金港路—之江路〕工程第Ⅱ标段施工,标段涵盖容为:1*隧道局部区段〔西线K1+530~K3+550、东线K1+570~K3+555〕、南口匝道〔西线K0+000~K0+733.574、东K0+000~K1+105.196〕及匝道接线道路(K0+000~K0+495.213),主要容为:隧道、道路、地下风机房、管理用房、防排水、管沟及路面、给排水〔含消防〕及附属工程的预埋构造等工程的施工及质量保修。
裴岭二号隧道水压爆破工艺一隧道概况裴岭二号隧道位于浙江省衢州市开化县裴源村附近,起始里程为DK243+535。
00,双线隧道,全长1784。
0米。
隧道最大埋深约为165m.隧址位于低山区,最大高差约200m,自然坡度40°~50°,山上植被十分发育,多为灌木及小乔木。
洞口小里程300m左右为吴家村庄,为确保建(构)筑物的安全,把爆破震速控制在设计范围内,尽量减少施工对周边建筑及人员的伤害,现场施工推行水压爆破技术.二、水压爆破水压爆破,是将药包置于注满水的被爆容器中的设计位置上,以水作为传爆介质传播爆轰压力使容器破坏,且空气冲击波、飞石及噪声等均可有效控制的爆破方法.1、基本原理是利用水的不可压缩性质,能量传播损失小。
炸药爆炸瞬间水传播冲击波到容器壁使其位移,并产生反射作用形成二次加载,加剧容器壁的破坏,遂使容器均匀解体破碎.此法简便易行,效果良好。
“隧道掘进水压爆破”技术正是针对这一情况,采用在炮眼中先“注水”后用“炮泥"回填堵塞的新技术,来变革隧道掘进爆破技术的。
它利用在水中传播的爆破应力波对水的不可压缩性,使爆炸能量经过水传递到炮眼围岩中几乎无损失,十分有利于岩石破碎。
同时,水在爆炸气体膨胀作用下产生的“水楔”效应有利于岩石进一步破碎,炮眼中有水可以起到雾化降尘作用,大大降低粉尘对环境的污染。
2、常规爆破与水压爆破对比常规爆破法:水压爆破法:3。
水压爆破与常规爆破对比:3.1炮眼中增添了水袋和炮泥3.2利用水的不可压缩特征,无损失传递炸药爆炸能量,利于围岩破碎,产生的“水楔”作用进一步破碎围岩,还可以防止岩爆3。
3炮眼最底部的水袋代替药卷,利用在水中反射波作用不但爆破作用时间延长,而且水楔作用效果更好,更有利围岩破碎3。
4水与炮泥复合堵塞炮眼,有效利用爆破生成的膨胀气体对围岩产生最后破碎作用.3。
4炮眼中有水,爆破产生的水雾对降尘起到极其重要作用,这对暗挖隧道保障地面上环境不被污染。
水压爆破技术
水压爆破技术是一种利用水压力将水注入钻孔中,利用水压力迅速释放能量进行破碎岩石或其他材料的技术方法。
水压爆破技术的步骤如下:
1. 钻孔:在需要破碎的岩石或材料上钻孔,形成孔道。
2. 注水:将水以高压注入钻孔中,通过水压将孔道充满水。
3. 封孔:将钻孔密封,确保水不会泄露,并增加水压。
4. 破碎:通过开启放水阀门或放水口,迅速减少水压,水流速度急剧增加,形成高速喷射射流,产生巨大的冲击力,破碎岩石或材料。
水压爆破技术适用于一些需要高精度、高效率的工程中,例如岩石破碎、拆除建筑物或障碍物、开采矿石等。
它相对于传统的爆破技术而言,具有较小的振动和噪音,对环境的影响较小,且更加安全可控。
水压与光面爆破作业指导书一、水压爆破作业指导书(一)作业准备1、对水力钻机进行检查,确保上下摆动机构正常,并验明水压表、气压表是否准确。
同时将液压油加到油位标线间,将油泵油加至液面标线处。
2、清除爆破场地及周边区域的草木杂物等地面障碍物。
3、设置爆破安全区域,确保附近人员安全,防止误伤和伤害。
4、同时还需要进行相应的通风和防尘处理。
(二)爆破物料制备1、选择合适的爆破素材:选用相应的爆破物料,如炸药、起爆装置等等,根据岩石的性质、密度、硬度、受力情况等综合考虑,不断调整,以制定出最合适的爆破方案。
2、进行爆破物质的配制:根据之前制订的爆破方案,按照一定比例混合并充填炸药。
3、进行爆破物质的密封:将充填好的炸药混合物进行正确的密封,避免出现以外状况。
(三)水压爆破作业方法1、在选定的地方钻孔:地质状况和钻孔样品分析指明需要爆破的地方开始钻孔。
2、将钻孔中的水进行排放,以确保充填炸药时的空气被释放。
3、在钻孔中放置炸药:按照先前确定好的石材性质和炸药密度,将相应的炸药导入到钻孔中。
4、在钻孔中放置起爆装置:接下来需要在钻孔中放置起爆装置,并在其之间连接引信。
5、进行爆破准备:检查并排除可能的问题,最后在建立区域中避开已放置的所有炸药物质。
6、进行爆破操作:在准备好炸药和引信后,需要采用气压机和起爆装置进行爆破操作。
7、进行炸药残物的清理:这时需要清洗小的石头碎片,剩下的小碎石可以铲除。
(四)安全注意事项1、在爆破前,应当对周围地形进行详细分析,确保爆破效果达到预期。
2、爆炸时需要维持安全距离,然后在保持安全使用附近逃生区的情况下进行操作。
3、对于个别易燃物质,特别是一些油料,需要从泪浆出发进行处理。
4、任何炸药、起爆装置等爆炸物品,必需处理妥善,防范恐怖袭击等行为。
5、防寒周期内,为确保操作人员安全和炸药稳定,必需进行加温,进入地圈和电机房的门只要有一个关闭,是为了避免渗水进入,但是在操作人员进入和退出的时候一定格外小心。
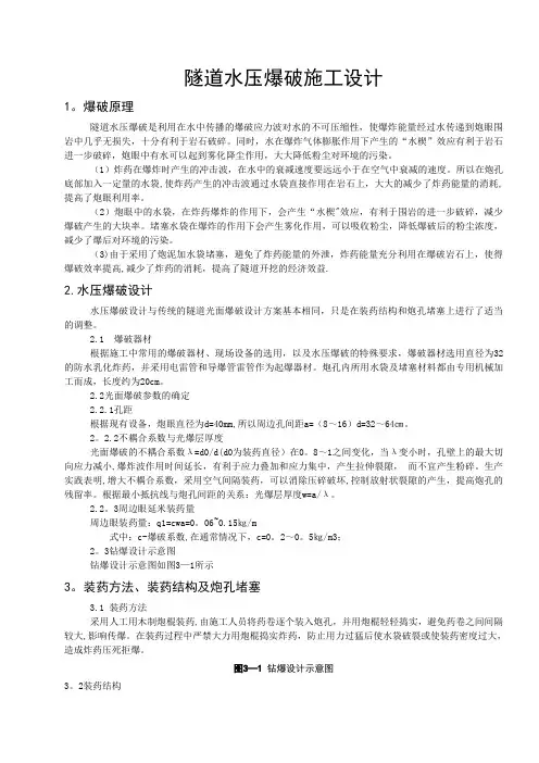
隧道水压爆破施工设计1.爆破原理隧道水压爆破是利用在水中传播的爆破应力波对水的不可压缩性,使爆炸能量经过水传递到炮眼围岩中几乎无损失,十分有利于岩石破碎。
同时,水在爆炸气体膨胀作用下产生的“水楔”效应有利于岩石进一步破碎,炮眼中有水可以起到雾化降尘作用,大大降低粉尘对环境的污染。
(1)炸药在爆炸时产生的冲击波,在水中的衰减速度要远远小于在空气中衰减的速度。
所以在炮孔底部加入一定量的水袋,使炸药产生的冲击波通过水袋直接作用在岩石上,大大的减少了炸药能量的消耗,提高了炮眼利用率。
(2)炮眼中的水袋,在炸药爆炸的作用下,会产生“水楔”效应,有利于围岩的进一步破碎,减少爆破产生的大块率。
堵塞水袋在爆炸的作用下会产生雾化作用,可以吸收粉尘,降低爆破后的粉尘浓度,减少了爆后对环境的污染。
(3)由于采用了炮泥加水袋堵塞,避免了炸药能量的外泄,炸药能量充分利用在爆破岩石上,使得爆破效率提高,减少了炸药的消耗,提高了隧道开挖的经济效益。
2.水压爆破设计水压爆破设计与传统的隧道光面爆破设计方案基本相同,只是在装药结构和炮孔堵塞上进行了适当的调整。
2.1 爆破器材根据施工中常用的爆破器材、现场设备的选用,以及水压爆破的特殊要求,爆破器材选用直径为32的防水乳化炸药,并采用电雷管和导爆管雷管作为起爆器材。
炮孔内所用水袋及堵塞材料都由专用机械加工而成,长度约为20cm。
2.2光面爆破参数的确定2.2.1孔距根据现有设备,炮眼直径为d=40mm,所以周边孔间距a=(8~16)d=32~64㎝。
2.2.2不耦合系数与光爆层厚度光面爆破的不耦合系数λ=d0/d(d0为装药直径)在0.8~1之间变化,当λ变小时,孔壁上的最大切向应力减小,爆炸波作用时间延长,有利于应力叠加和应力集中,产生拉伸裂隙,而不宜产生粉碎。
生产实践表明,增大不耦合系数,采用空气间隔装药,可以消除压碎破坏,控制放射状裂隙的产生,提高炮孔的残留率。
根据最小抵抗线与炮孔间距的关系:光爆层厚度w=a/λ。
气瓶水压爆破试验方法
气瓶水压爆破试验方法是检测气瓶安全性的重要方法之一。
该方法通过在气瓶内部施加压力,以达到破坏气瓶结构的目的,从而检查气瓶是否存在潜在的安全隐患。
在进行气瓶水压爆破试验时,需要遵循以下步骤:
1. 准备试验设备:首先需要准备试验设备,包括水压机、爆破器材、气瓶、测量仪器等。
2. 检查气瓶:在进行试验前,需要先检查待试验的气瓶是否存在任何问题,如是否存在泄漏、损坏等情况。
3. 连接气瓶:将气瓶连接到水压机的输出气源上,确保气瓶内部充满气体。
4. 设定压力:根据气瓶的规格和爆破参数,设定合适的水压,并调整水压机的压力表,确保水压处于可爆破的范围内。
5. 施加压力:将水压机的压力逐渐加大,直到达到爆破参数要求的压力。
6. 爆破试验:在水压机的压力作用下,进行爆破试验,观察气瓶的结构和完整性,检测是否存在泄漏、损坏等情况。
7. 记录数据:在爆破试验过程中,需要记录气瓶的压力、爆破时间、爆破点位置等数据,并进行测量和统计。
8. 数据分析:根据实验数据和统计结果,分析气瓶的爆破性能,判断气瓶是否存在潜在的安全隐患。
9. 结论和建议:根据实验结果,得出气瓶的爆破性能是否符合标准,以及是否存在潜在的安全隐患,并向相关部门提出相应的建议和改进意见。
气瓶水压爆破试验方法是气瓶安全检查中的重要手段之一,可以帮助检测气
瓶是否存在潜在的安全隐患,保障公共安全。
同时,该方法也可以为气瓶生产者和使用者提供准确的数据和反馈,促进气瓶的安全生产和使用。
目录一、编制依据 (2)二、编制原则 (2)三、工程概况 (2)四、工程水文地质 (4)4.1地形、地貌 (4)4.2地质构造 (4)4.3场地水文地质情况 (5)4.4不良地质、地下障碍物与特殊岩土 (6)五、施工工艺 (7)5.1爆破参数 (7)5.2炮孔布置图 (12)5.3炮眼内安装沙袋 (14)5.4炮泥的制作 (14)5.5工艺原理 (14)5.6水压爆破施工工艺流程图 (15)5.7施工要点 (18)六、施工安全措施 (20)6.1安全措施 (20)6.2现场爆炸物品安全管理措施 (21)一、编制依据✧杭州市紫之隧道(紫金港路-之江路)工程第Ⅱ标段施工协议;✧杭州市紫之隧道(紫金港路-之江路)工程第Ⅱ标段施工图设计;✧设计、施工过程中涉及的有关规范、规程;✧紫之隧道(紫金港路-之江路)工程Ⅰ标《岩土工程勘察报告》《公路隧道施工技术规范》JTJ042-94《爆破安全规程》GB6722-2023《民用爆炸物品安全管理条例》2023.9《爆破作业项目管理规定》GA991-2023《爆破作业单位资质条件和管理规定》GA990-2023《中华人民共和国安全生产法》✧国内相关工程的施工经验。
二、编制原则遵循招标文献、设计文献、施组、质量标准等规定, 严格按照有关规定条款进行施工组织、运作, 保证工程按照规定规定达标, 即质量、安全、工期、文明施工、环境保护、工程成本等的最佳组合;强化内部管理、提高技能素质, 依靠科技, 精心施工, 合理安排, 严格按照项目法管理原则进行操作, 实现工程成本与管理的最佳组合。
三、工程概况紫之隧道(紫金港路—之江路)工程南起之浦路, 北至紫金港路, 隧道南北端各设一对匝道, 线路全长约14.4km, 其中隧道全长约13.9km。
工程总体规模为双向六车道, 为机动车专用车道。
本标段为杭州市紫之隧道(紫金港路—之江路)工程第Ⅱ标段施工, 标段涵盖内容为:1#隧道部分区段(西线K1+530~K3+550、东线K1+570~K3+555)、南口匝道(西线K0+000~K0+733.574、东K0+000~K1+105.196)及匝道接线道路(K0+000~K0+495.213),重要内容为:隧道、道路、地下风机房、管理用房、防排水、管沟及路面、给排水(含消防)及附属工程的预埋结构等工程的施工及质量保修。
1.隧道Ⅱ、Ⅲ级围岩段水压爆破施工工艺1 工艺概况隧道水压爆破是利用在水中传播的爆破应力波对水的不可压缩性,使爆炸能量经过水传递到炮眼围岩中几乎无损失,十分有利于岩石破碎。
是我国隧道掘进技术从“湿法”钻孔代替“干法”钻孔、从非电起爆代替火爆和电爆以来的第三个质的飞跃和变化。
隧道水压爆破是将炮眼中一定位置注入一定量的水,然后用专门的炮泥机生产炮泥回填堵塞。
由于炮眼中有水,因水具有压缩性极小、变形能低、热能损失小等特性,在水中传播的水激波能够按照水的“液压”作用,较均匀的、几乎无损失地把能量传递到围岩中。
在水激波做功的同时,被爆炸气体冲击压缩的高压水挤入爆生裂隙中,形成“水楔”,这种“水楔”的尖劈作用加剧了裂隙的延伸和扩展,使破碎块度更均匀;同时,炮眼中的水在高温高压下被雾化,吸收了爆生气体中的粉尘,起到了雾化降尘的作用,大大降低了粉尘对环境的污染,改善了洞内空气质量。
2 工艺特点隧道水压爆破施工有着显著的“三提高、两减少、一保护”的作用,主要表现在:提高循环进尺;提高光面爆破效果;提高炸药利用率;减少洞碴大块率;振动速度降低,减少对周边围岩扰动;粉尘含量降低,保护作业人员健康。
3 适用范围适用于隧道Ⅱ、Ⅲ级围岩段光面爆破施工。
4 主要引用标准(1) 《高速铁路隧道工程施工质量验收标准》(TB10753-2010)(2) 《铁路混凝土工程施工质量验收标准》(TB10424-2010)(3) 《高速铁路隧道工程施工技术指南》(铁建设[2010]241号)(4) 《铁路混凝土工程施工技术指南》(铁建设[2010]241号)(5) 《铁路隧道工程施工安全技术规程》(TB10304-2009)5 水压爆破施工方法5.1 隧道水压爆破采用主要设备图1 水袋加工机图2 炮泥加工机图3 成品水袋图4 成品炮泥5.2 主要机具设备5.2.1 机械设备表水压爆破主要设备表表1 设备名称单位数量设备名称单位数量气腿钻机台18 通风机台 4装载机台 2 KPS-60水袋机台 1挖机台 1 PNJ-A炮泥机台 1出碴车台 4 皮卡车台 1空压机台 65.3 水压爆破工艺流程图5 水压光面爆破施工工艺流程图5.4 炮泥加工具体施工步骤炮泥采用PNJ-A型炮泥机制作而成,机器外型尺寸150×45×53(cm),结构简单,操作方便,两人每小时可制作炮泥400~500个。
隧道水压爆破施工设计1。
爆破原理隧道水压爆破是利用在水中传播的爆破应力波对水的不可压缩性,使爆炸能量经过水传递到炮眼围岩中几乎无损失,十分有利于岩石破碎。
同时,水在爆炸气体膨胀作用下产生的“水楔”效应有利于岩石进一步破碎,炮眼中有水可以起到雾化降尘作用,大大降低粉尘对环境的污染。
(1)炸药在爆炸时产生的冲击波,在水中的衰减速度要远远小于在空气中衰减的速度。
所以在炮孔底部加入一定量的水袋,使炸药产生的冲击波通过水袋直接作用在岩石上,大大的减少了炸药能量的消耗,提高了炮眼利用率。
(2)炮眼中的水袋,在炸药爆炸的作用下,会产生“水楔"效应,有利于围岩的进一步破碎,减少爆破产生的大块率。
堵塞水袋在爆炸的作用下会产生雾化作用,可以吸收粉尘,降低爆破后的粉尘浓度,减少了爆后对环境的污染。
(3)由于采用了炮泥加水袋堵塞,避免了炸药能量的外泄,炸药能量充分利用在爆破岩石上,使得爆破效率提高,减少了炸药的消耗,提高了隧道开挖的经济效益.2.水压爆破设计水压爆破设计与传统的隧道光面爆破设计方案基本相同,只是在装药结构和炮孔堵塞上进行了适当的调整。
2.1 爆破器材根据施工中常用的爆破器材、现场设备的选用,以及水压爆破的特殊要求,爆破器材选用直径为32的防水乳化炸药,并采用电雷管和导爆管雷管作为起爆器材。
炮孔内所用水袋及堵塞材料都由专用机械加工而成,长度约为20cm。
2.2光面爆破参数的确定2.2.1孔距根据现有设备,炮眼直径为d=40mm,所以周边孔间距a=(8~16)d=32~64㎝。
2。
2.2不耦合系数与光爆层厚度光面爆破的不耦合系数λ=d0/d(d0为装药直径)在0。
8~1之间变化,当λ变小时,孔壁上的最大切向应力减小,爆炸波作用时间延长,有利于应力叠加和应力集中,产生拉伸裂隙,而不宜产生粉碎。
生产实践表明,增大不耦合系数,采用空气间隔装药,可以消除压碎破坏,控制放射状裂隙的产生,提高炮孔的残留率。
根据最小抵抗线与炮孔间距的关系:光爆层厚度w=a/λ。
文件编号:ZXFA-5109-2014-00 贵阳市轨道交通二号线土建11标三二区间横通道爆破专项方案中铁隧道集团有限公司贵阳市轨道交通二号线土建11标项目经理部2015年12月15日贵阳市轨道交通二号线土建11标三二区间横通道爆破专项方案编制:审核:批准:中铁隧道集团有限公司贵阳市轨道交通二号线土建11标项目经理部2015年12月15日贵阳市轨道交通二号线土建11标三二区间横通道爆破专项方案1编制说明1.1编制依据(1)《中华人民共和国环境保护法》;(2)《爆破安全规程》(GB6722-2003);(3)《土石方爆破施工及验收规范》(GBJ201-89);(4)依据本公司所具备的技术管理水平、施工能力、机械设备及类似工程施工经验;(5)横通道设计图纸。
1.2编制原则(1)遵循设计文件的要求,严格按设计、规范组织施工;(2)指导思想是:科学组织、合理投入、优质安全、快速高效、不留后患;(3)安全第一,预防为主;(4)文明施工,保护环境。
2工程概况三二区间施工竖井位于三桥南路回转箱涵区域绿化带上,横通道位于三桥南路下方,与正线左右线相连,兼做区间联络通道使用。
竖井中心里程为YDK29+248,施工场地布置于区间左线北侧,占地面积约1000㎡。
竖井内净空尺寸为6x8m,井深25.5m,横通道为直墙拱形断面,开挖宽度为5.9m,开挖高度为9.2m,开挖断面为51.6㎡,联络通道长度为21.5m。
横通道位于区间正线直线段上,与右线线路90°鲽交,横通道采用三台阶法施工。
平面示意图如2-01所示。
图2-01 施工竖井及联络通道结构平面图3施工方法及作业流程3.1施工方法根据本区段段地质情况,以及所处的地理位置和周边环境,结合具体情况考虑,联络通道分三个台阶采用爆破法施工。
而水压爆破与常规爆破相比,除装药结构存在区别外,其余步骤几乎一致,其优势主要表现如下:提高循环进尺;提高光面爆破效果;提高炸药利用率;减少洞碴大块率;振动速度降低,减少对周边围岩扰动;粉尘含量降低,保护作业人员身心健康。
水压爆破技术交底
爆破是岩石隧道开挖最有效的方法,但是长期以来,我们习惯了普通方式装药爆破,孔内装药多,孔口不堵塞,爆破声音大,效果差。
目前采用水压传导爆破压力,效果显著,装药量小,声音小,无烟尘,炮响后不用排烟,可立即出渣。
主要作业方法如下:
一、炮眼施工采用通法施工。
二、炮眼装药结构
1、周边眼(光爆眼)以内的炮眼装药,往炮眼最底部装一个水袋,原来炮眼装几个药卷采用水压爆破时少装1管,用PVC炮棍捅进去,量尺寸,装二分之一长(炮眼装药后剩余深度)水袋,如1.2m,装0.6m的水袋,“四舍五入”,如装入水袋后剩下的空腔超过一半,再加1个水袋,最后用炮泥堵塞严实。
2、周边眼(光爆眼)装药,在炮眼最底部装1水袋装药后,常规爆破装药,炮棍长度孔深减去40cm装水袋的长度,再装40cm 的炮泥。
三、六大关键环节
1、水袋一定要灌满要挺拔,重量小于192克是不合格的,直径35mm,长度200mm。
水压爆破孔内不能有空气。
2、加工的炮泥要软硬适中,当天加工当天使用,最好提前2小时。
3、炮眼最底部水袋必须装填到“底”(1节水袋)。
4、回填堵塞的炮泥必须堵塞到炮眼口。
5、应该用炮棍回填堵塞炮泥,用木棍捅实。
6、炮眼装填的次序(炮眼的装填顺序要正确)必须紧密相连。
只要打眼爆破,水压爆破是全天候的,如果第一个水袋装不进去,可以不装,直接装药、装水袋、填炮泥。
掏槽眼一般选用毫秒雷管的1、5、7、9段。
不要第3段,凌空面是减少震动的最佳办法。
其余起爆等方式采用通法。
裴岭二号隧道水压爆破工艺
一隧道概况
裴岭二号隧道位于浙江省衢州市开化县裴源村附近,起始里程为DK243+535.00,双线隧道,全长1784.0米。
隧道最大埋深约为165m。
隧址位于低山区,最大高差约200m,自然坡度40°~50°,山上植被十分发育,多为灌木及小乔木。
洞口小里程300m左右为吴家村庄,为确保建(构)筑物的安全,把爆破震速控制在设计范围内,尽量减少施工对周边建筑及人员的伤害,现场施工推行水压爆破技术。
二、水压爆破
水压爆破,是将药包置于注满水的被爆容器中的设计位置上,以水作为传爆介质传播爆轰压力使容器破坏,且空气冲击波、飞石及噪声等均可有效控制的爆破方法。
1、基本原理
是利用水的不可压缩性质,能量传播损失小。
炸药爆炸瞬间水传播冲击波到容器壁使其位移,并产生反射作用形成二次加载,加剧容器壁的破坏,遂使容器均匀解体破碎。
此法简便易行,效果良好。
“隧道掘进水压爆破”技术正是针对这一情况,采用在炮眼中先“注水”后用“炮泥”回填堵塞的新技术,来变革隧道掘进爆破技术的。
它利用在水中传播的爆破应力波对水的不可压缩性,使爆炸能量经过水传递到炮眼围岩中几乎无损失,十分有利于岩石破碎。
同时,水在
爆炸气体膨胀作用下产生的“水楔”效应有利于岩石进一步破碎,炮眼中有水可以起到雾化降尘作用,大大降低粉尘对环境的污染。
2、常规爆破与水压爆破对比
常规爆破法:
水压爆破法:
3.水压爆破与常规爆破对比:
3.1炮眼中增添了水袋和炮泥
3.2利用水的不可压缩特征,无损失传递炸药爆炸能量,利于围岩破碎,产生的“水楔”作用进一步破碎围岩,还可以防止岩爆
3.3炮眼最底部的水袋代替药卷,利用在水中反射波作用不但爆破作用时间延长,而且水楔作用效果更好,更有利围岩
破碎
3.4水与炮泥复合堵塞炮眼,有效利用爆破生成的膨胀气
体对围岩产生最后破碎作用。
3.4炮眼中有水,爆破产生的水雾对降尘起到极其重要作
用,这对暗挖隧道保障地面上环境不被污染。
3.6水压爆破相对常规爆破装药量可节省20%左右,装药
量减少相对爆破震动减弱,炮眼由于采取水袋与炮泥复合堵塞,有效控制冲击强度。
三、水压爆破施工工艺流程
3.1、水压爆破施工工艺路程
钻爆设计→施工准备(炮泥制作、水袋制作)→钻孔台车就位→清孔→施工准备→安装炸药、水袋和炮泥→联网→起爆→出渣→钻爆循环结束。
3.2、水压爆破炮眼装药流程
第一步:炮眼最底部装一袋水袋
第二步:装填一卷半药卷(注意一卷药卷紧挨着炮眼底部水袋,另半卷药卷定个在离炮眼口0.6m)两者用传爆线链接起来。
第三部:装填一袋水袋
第四部:用炮泥堵塞炮眼口
3.3、水压爆破设备与材料加工
3.4水压爆破工艺的特点:
水压爆破技术实际上是对光面爆破技术的一种改进:
一是机制炮泥堵塞炮孔,提高炸药能量的利用率;
二是在炮孔中防止水袋,爆破时起到降低粉尘的作用。
水压爆破技术在技术上并不复杂、投入不大,施工也没有什么难度,但和光面爆破技术结合应用,好处很多。
(1)工程安全方面
提高了炸药能量的利用率,从而减少炸药用量,减轻对围岩的扰动和破坏,充分保护围岩,充分利用围岩自身的承载能力;减少炸药用量,减轻爆破振动,是对附近建筑物不受影响和破坏的关键。
(2)工程质量方面
有效控制欠挖,周边轮廓平整,从而保证了初支及衬砌厚
度复合设计要求,保证了喷桶厚度复合设计要求,保证了喷砼表面平顺,保证了防水层施做质量,避免因喷砼面参差不齐破坏防水层而留下洞内渗漏水的隐患。
(3)工期进度方面
通过提高炮眼的利用率,减少残眼、多进尺,减少了作业总循环次数,由此大大提高了隧道施工整体推进速度。
破碎围岩较均匀,大块率降低,加快了出渣速度;水雾降尘压缩通风时间,改善作业环境,缩短循环时间,加快施工进度。