基于ADAMS和ANSYS的垃圾粉碎机运动部件设计
- 格式:pdf
- 大小:3.01 MB
- 文档页数:4
基于ADAMS的移动破碎站振动给料机动力学仿真分析刘洋(中铁科工集团轨道交通装备有限公司,湖北武汉 430223)[摘要]振动给料机作为移动破碎站主要设备,起到输送原材料的作用。
在输送物料的过程中,整个振动给料机的工况分为空载启动、落料冲击以及送料并落料冲击综合作用3种。
为了能够较好地研究振动给料机在这3种工况下的动力学特性,利用ADAMS软件对振动给料机进行仿真分析,获得相应的参数曲线,以便于后续计算破碎机主机架的力学性能及验证设备性能与设计要求的一致性。
[关键词]振动给料机;仿真分析;动力学[中图分类号]TU63+3 [文献标识码]B [文章编号]1001-554X(2021)06-0076-04Dynamic simulation analysis of vibrating feeder in mobile crushing stationbased on ADAMSLIU Yang在铁路工程隧道施工方面,过去大多采用固定式的大型生产线进行机制砂石的制备。
移动破碎站的出现为隧道施工的洞渣利用提供了一个新的解决方案,通过对洞渣的利用可以有效降低隧道施工成本,解决好过去洞渣丢弃处理带来的生态破坏和资源浪费问题。
为了能够将物料均匀连续地输送至破碎主机内部进行破碎,振动给料机相较于传统的皮带式输送机具有抗冲击的特点,非常适合于大块硬质颗粒的输送。
同时在振动给料机上设置筛板或者筛条又具备一定的预筛分作用,能够将原料中的杂质进行前期的预筛分,具有一机多用的特点。
本文主要针对振动给料机3种工况进行仿真分析,旨在研究不同工况下振动给料机的运动学和动力学特性,验证设计的合理性并为后续主机架受力分析提供必要的参考依据。
1 虚拟仿真模型建立1.1 三维建模为了能够快速高效的建立振动给料机的三维模型,采用SolidWorks软件对本型号的振动给料机进行三维建模。
该型号振动给料机(如图1所示)由振动给料机料槽、筛板、耐磨衬板、振动电机、减振弹簧安装支架组成。
!现代制造工程"##$年第%%期设备设计&诊断维修&再制造基于!"!#$的破碎机仿真!罗晓丽%,魏文军%,张绍英",李海涛"(%中国农业大学工学院,北京%###’(;"中国农业大学食品学院,北京%###’()摘要!为了提高水果破碎机设计的效率和可靠性,运用)*)+,和,-./01-234二者之间共同支持的图形交换格式56267 4-./0格式,把,-./01-234中水果破碎机的三维模型导入到)*)+,中,在+68.69&,:+;<:=>里添加电动机控制仿真模块,模拟水果破碎机在加工中物料的输送过程,同时对模型进行运动学、动力学仿真。
为水果破碎机的设计开发节省了时间和成本,同时也为水果破碎机的工作参数和结构设计参数提供理论依据。
关键词:水果破碎机!)*)+,!仿真中图分类号:?5(@%!文献标识码:)!文章编号:%$A%—(%((("##$)%%—##@"—#(%&’()*+,-.)/0/1.&’12+).32+(&’2/0!"!#$<B-C/6-./%,DE/DEFGBF%,HI6FJ,I6-K/FJ",</L6/86-"(%M-..EJE-N+EOI6F/O6.PFJ/FEE2/FJ,MI/F6)J2/OB.8B2E;F/QE24/8K,RE/G/FJ%###’(,ML=;"M-..EJE-N S--0 ,O/EFOE T=B82/8/-F6.PFJ/FEE2/FJ,MI/F6)J2/OB.8B2E;F/QE24/8K,RE/G/FJ%###’(,ML=)!4(.2-3.!:F-20E28-/UV2-QE8IE ENN/O/EFOK6F02E./69/./8K-N8IE N2B/8O2B4IE20E4/JF,6OO-20/FJ8-J26VI/O6.EWOI6FJE9E81EEF M)*&M)P4K48EU,8IE56264-./0JE-UE82K3E2FE.4K48EU,6F0B8/./XE8IE/F8E2N6OE9E81EEF)*)+,6F0+68.696F06006U-8-4/UB.68/-F9.-O3/F+68.69&,:+;<:=>Y?IEF,4/UB.68/FJ8IE6VV.EZ4VEE0OB2QEY:8J/QE40E4/JF O-F4/0E268/-F469-B88IE2-868/-F 4VEE0-N8IE4O2E1O-FQEK-2Y5’67/28(:S2B/8O2B4IE2!)*)+,!,/UB.68/-F#!引言在水果破碎机的设计、试验过程中,理想的仿真应满足:建模简单快速、模型逼真,并对物料的真实工作过程进行运动分析,使得机械系统在外力条件下进行模拟仿真,实现虚拟样机的真实仿真。
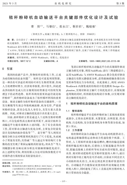
秸秆粉碎机自动输送平台关键部件优化设计及试验曹㊀阳aꎬbꎬ马雄位aꎬ张永江aꎬ靳壮壮aꎬ魏晓雍a(贵州大学a.机械工程学院ꎻb.工程训练中心ꎬ贵阳㊀550025)摘㊀要:自行设计了一种秸秆粉碎机自动输送平台ꎬ其驱动主轴是直接影响整机质量㊁功率消耗及安全性等问题的关键部件ꎮ为降低功率消耗及提高工作性能ꎬ以秸秆粉碎机自动输送的驱动主轴为研究对象ꎬ利用ANSYSWorkbench进行有限元分析及优化设计ꎮ研究结果表明:与原设计方案相比ꎬ质量减少了7.6%ꎻ总体变形也降低了4.93%ꎬ等效应力降低了19.94%ꎻ在质量减轻的同时ꎬ强度得到了提升ꎬ实现了目标的优化ꎮ样机工作性能试验结果良好ꎬ为秸秆粉碎类设备设计提供了参考依据ꎮ关键词:秸秆粉碎机ꎻANSYSWorkbenchꎻ有限元ꎻ优化设计中图分类号:S817.12+2㊀㊀㊀㊀㊀㊀文献标识码:A文章编号:1003-188X(2021)03-0113-060㊀引言我国的农副产品中ꎬ作物秸秆的转化工作ꎬ已成为亟待解决的农业问题[1]ꎮ秸秆是可重复利用资源ꎬ是一种具有可多途径利用的可再生生物质资源ꎬ但纯人力处理费时费力㊁经济效率极低ꎬ得不偿失ꎬ因此把众多的秸秆变成人们方便利用的资源是可持续发展理念下的必然趋势ꎮ秸秆再利用重要的途径就是秸秆粉碎[2]ꎬ秸秆粉碎设备成为了秸秆循环利用的重要设备ꎮ驱动主轴作为秸秆粉碎设备的关键部件ꎬ一旦发生断脱等失效会导致机械故障㊁机身变形㊁严重损坏粉碎设备ꎬ甚至会危及人身安全ꎬ及发生重大设备故障ꎮ因此ꎬ对驱动主轴的优化设计具有重大意义ꎮ目前ꎬ秸秆粉碎主要是通过人工送料至粉碎机喂料口ꎬ不仅危险性高且粉碎效率低下ꎬ而设计秸秆自动输送平台能有效解决上述问题ꎮ为了安全高效的工作ꎬ需对驱动主轴进行优化分析ꎬ主要包含轻量化设计及结构的拓扑优化等[3-5]ꎮ袁守利[6]等人利用灵敏度分析方法对喷雾剂机架进行了尺寸优化ꎬ从而减小了质量及变形ꎻ吴伟斌[7]等人通过车架结构尺寸参数的改变实现了果园运输机的轻量化ꎻ刘承杰[8]等人用敏感分析及响应面分析法对曲柄销轴优化设计ꎮ由上述研究可知ꎬ利用有限元方法对结构参数优计可对部件进行强度保证及轻量化设计ꎮ收稿日期:2019-08-19基金项目:贵州省科技支撑计划项目(黔科合[2019]5616)ꎻ广西中烟工业有限责任公司科技项目(201645000034018)作者简介:曹㊀阳(1981-)ꎬ男ꎬ湖南南县人ꎬ副教授ꎬ博士ꎬ(E-mail)yangc377@163.comꎮ笔者以秸秆粉碎机自动输送平台的关键部件驱动主轴为研究对象ꎬ利用SoildWorks进行三维建模设计ꎻ运用SoildWorks与ANSYSWorkbench联合仿真对驱动主轴进行有限元静强度分析ꎬ获得曲柄销轴各部位的变形和等效应力分布状况ꎮ在此基础上ꎬ利用ANSYSWorkbench内部集成的结构设计优化模块Design-Ex ̄plorationꎬ实现对驱动主轴尺寸的优化设计ꎬ在缩短制造周期的同时ꎬ得到最优结构设计参数ꎬ以实现对驱动主轴的优化设计ꎮ1㊀秸秆粉碎机自动输送平台的结构原理1.1㊀整机结构秸秆粉碎输送平台是秸秆粉碎加工系统的重要组成部分ꎬ主要由送料装置㊁夹紧装置㊁出料装置㊁传动机构㊁行走机构㊁安全装置和机身本体等部分组成ꎬ如图1所示ꎮ1.2㊀工作原理秸秆粉碎设备自动输送平台由电动机提供动力ꎬ电机通过联轴器将运动和动力传递给整个机器ꎮ工作时ꎬ人工将秸秆放置在输送槽内ꎬ槽内的输送链板将秸秆输送到压辊处ꎻ后排的上压辊起输送导向作用ꎬ把输送链板上的秸秆导向至前夹持对辊处ꎬ通过夹持㊁相对转动把秸秆送至粉碎装置的入料口ꎻ前后两对压辊中的上辊均是可浮动的ꎬ以保证不同直径大小的秸秆的夹持力ꎬ从而达到送料至粉碎装置的目的ꎮ自动输送平台能保证放置的秸秆高效输送至粉碎机入料口ꎬ同时避免了因人工直接送料至粉碎机入料口带来的安全隐患ꎮ1.输送链板轴承座㊀2.送料槽㊀3.对辊链轮㊀4.壳体㊀5.限位装置㊀6.送料夹持压辊㊀7.万向节㊀8.支撑板9.齿轮㊀10.联轴器㊀11.电机㊀12.驱动主轴㊀13.脚架图1㊀整机结构简图Fig.1㊀Schematicdiagramofthewholemachinestructure2㊀驱动主轴模型建立秸秆粉碎输送平台的驱动主轴是该机械的关键零部件之一ꎬ是整个输送机械的动力输入轴ꎮ轴的两端都有键槽ꎬ轴较小的一端通过万向节与动力源电机相连ꎬ从而把电机的运动和动力传递到粉碎机输送平台上ꎮ由于该轴所处的位置为对辊喂料口的位置ꎬ需要通过齿轮传递一个相反方向的转动和动力ꎮ驱动轴的工作特点就是传递运动和动力ꎬ既要与机体相连接又要方便拆装以便更换零件ꎬ所以在齿轮连接之后的轴径通过与深沟球轴承相配合ꎬ并与压辊过盈配合ꎮ较大的轴端通过键槽与链轮配合来向链板的驱动轴传递运动和动力ꎮ其结构简图如图2所示ꎮ图2㊀驱动主轴的结构形式Fig.2㊀Structureofthedrivespindle通过轴(最小直径)的理论计算公式得dminȡA03Pn(1)其中ꎬA0为材料系数ꎻP为轴传递的功率(kW)ꎻn为轴的转速(r/min)ꎮP=1.485kWꎬn=133.69r/minꎬ由机械设计手册查得A0=110ꎮ通过式(1)计算得到dmin=24.5mmꎬ但当轴截面有键槽时ꎬ应增大轴径以应对键槽对轴强度的减弱ꎮ对于直径dɤ100mm的轴ꎬ有一个键槽时ꎬ轴径增大5%ꎬ所以最小轴径为dȡ1+5%()dmin=25.725mm考虑到与电机半联轴器相匹配的孔径标准尺寸ꎬ取d=28mmꎮ最后ꎬ通过SoildWorks软件建立了驱动主轴的三维模型ꎬ如图3所示ꎮ图3㊀驱动主轴三维模型Fig.3㊀3Dmodelofthedrivespindle图2中驱动主轴与结构简图相对应的尺寸分别为:轴段1的直径d1=28mmꎬ轴段2直径d2=30mmꎬ轴段3直径d3=35mmꎬ轴段4直径d4=38mmꎬ轴段5直径d5=40mmꎬ轴段6直径d6=45mmꎬ轴段8直径d8=30mmꎮ其中ꎬ轴段7与轴段5直径相同ꎮ3㊀驱动主轴静强度分析3.1㊀分析模型的建立基于SoildWorks软件与ANSYS的连接技术ꎬ直接在ANSYSworkbench的几何体中导入SoildWorks所建的三维模型ꎬ实现双向关联性连接ꎬ即实现二者之间的互相刷新及协同建模等ꎮ为了方便网格划分单元格的形成及强度分析和优化设计ꎬ在导入模型前已去除倒角㊁圆角㊁键槽等ꎮ在驱动主轴静力学分析前ꎬ需要进行材料属性设定㊁模型网格的划分与设置㊁约束条件及施加载荷等步骤ꎮ其具体的参数及设置如下:模型材料为45钢ꎬ密度为7.85g/cm3ꎻ弹性模量为2.1ˑ105MPaꎻ泊松比为0.31ꎻ材料的抗拉强度为600MPaꎻ屈服强度为355MPaꎮ网格划分采用ꎬ经划分后网格的个数为3892个ꎻ节点数为6898ꎬ如图4所示ꎮ图4㊀网格划分模型Fig.4㊀Meshingmodel驱动主轴上装有联轴器㊁齿轮㊁深沟球轴承㊁压辊及链轮ꎮ即该轴所受的载荷包括扭矩T㊁齿轮处的径向载荷Fr㊁切向荷载Ftꎮ在轴的两轴端面分别施加固定约束ꎬ载荷及约束施加效果如图5所示ꎮ图5㊀载荷及约束图Fig.5㊀loadandconstraintdiagram3.2㊀静应力分析由静应力分析的第四强度基本理论可判断驱动主轴的结构是否满足强度要求ꎬ其许用应力的表达式为12σ1-σ2()2+σ2-σ3()2+σ3-σ1()2[]=σmaxɤσ[](2)σ[]=σsns(3)其中ꎬσ1㊁σ2㊁σ3分别为单元体3个法向应力ꎻσmax为部件受到的最大应力ꎻσ[]为材料的许用应力ꎻσs为材料极限屈服强度ꎻns为安全系数ꎬ一般情况下ꎬ可取为1.5~2.0ꎬ本文取值ns=1.8ꎮ由式(2)㊁式(3)可知:材料的许用应力σ[]=197.22MPaꎮ经过ANSYSWorkbench分析ꎬ其等效应力和变形如图6所示ꎮ(a)㊀总体变形图(b)㊀等效应力图图6㊀驱动主轴变形及应力云图Fig.6㊀Drivespindledeformationandstresscloud由图6(a)可知:驱动主轴的最大变形量是在主轴的中间部位ꎬ也就是轴段4㊁5处ꎻ其次是在轴段6和轴段4的前端部位ꎬ与轴的结构和轴的长度有一定的关系ꎮ由图6(b)可知:驱动主轴的最大应力最大发生在最小的轴段端部边缘部位ꎬ也就是轴段1前端ꎬ其次是轴段8和轴段2的前端部位ꎬ与轴所受的载荷及轴的结构尺寸有一定的关系ꎮ如果长时间在大的应力作用下ꎬ会使零件在工作过程中发生损坏等ꎬ可以通过优化驱动主轴的尺寸㊁改进该轴的工艺等一系列措施来改善上述情况ꎮ从图6可知:驱动主轴的最大等效应力为140.78MPaꎬ小于许用应力σ[]=197.22MPaꎻ总体最大变形量为0.98219mmꎬ驱动主轴的总体结构满足强度要求ꎬ且对整个结构的精度影响较小ꎬ存在较大的冗余ꎬ可对其结构参数进行优化设计ꎮ4㊀驱动主轴优化设计4.1㊀敏感性分析及响应面分析4.1.1㊀参数敏感性分析敏感性分析就是表示模型有若干个属性ꎬ令每个属性在可能的取值范围内变动ꎬ研究和预测这些属性的变动对模型输出值的影响程度ꎬ即研究输入参数对输出参数的重要性ꎮ在ANSYSWorkbench中ꎬ应对各参数变量进行目标函数的灵敏度分析ꎮ在敏感性分析中:全局敏感性分析检验多个属性对模型结果产生的总影响ꎬ并分析属性之间的相互作用对模型输出的影响ꎻ局部敏感性分析可快速检验单个属性对模型的影响程度ꎬ通过对各数据进行参数化设置ꎬ完成对参数的敏感性分析ꎮ图7为各参数变量对驱动主轴模型敏感性分析图ꎮ(a)㊀全局敏感性分析(b)㊀局部敏感性分析图7㊀敏感性分析Fig.7㊀Sensitivityanalysis由图7可知:各输入参数对输出参数的影响情况不同ꎮ由图7(a)可得:对整体质量影响最大的是D6ꎬ其次是D7ꎻ而输入参数D1对最大变形量和最大等效应力的敏感性最大ꎬ对最大变形量敏感性较大的是输入参数D8ꎬ对最大等效应力敏感性影响较大的是D2ꎮ由图7(b)可知:各输入参数对最大等效应力的影响程度中ꎬD1对其影响最大ꎮ4.1.2㊀响应曲面分析响应曲面是通过在该变量空间中选定若干样本点处的函数响应计算值或试验值ꎬ用回归分析法建立拟合的函数关系ꎮ其基本思想:寻求目标函数的下降方向ꎬ然后在下降方向上寻优ꎬ最终获得满意的最优解ꎮ选用选取完全二阶多项式建立响应曲面分析模型[9]ꎬ对n个设计变量ꎬ模型为yx()=β0+ðni-1βixi+ðni-1βiix2+ðni-2ðnj-1βijxixj(4)其中ꎬyx()为拟合函数ꎻX=(x1ꎬx2ꎬ ꎬxiꎬ ꎬxn)为参数变量ꎻβ0㊁βi㊁βii㊁βij为参数变量系数ꎮ针对于本文的模型ꎬ用结构尺寸作为输入参数ꎬ通过上述敏感性分析中影响较大的参数进行分析ꎬ生成输入参数对输出参数(整体质量㊁总体变形量㊁最大等效应力)的响应曲面ꎬ如图8所示ꎮ(a)㊀质量影响曲面(b)㊀总体变形量响应曲面(c)㊀最大等效应力响应曲面图8㊀响应面分析Fig.8㊀Responsesurfaceanalysis由图8可知:整体质量与总体变形量的输入与输出呈线性关系ꎬ整体质量随输入参数D6及D7的增大而增大ꎬ总体变形量随输入参数D1及D8的增大而减小ꎻ最大等效应力与输入参数呈非线性关系ꎬ输入参数D1及D2的减小使得最大等效应力增大ꎮ4.2㊀驱动主轴多目标优化4.2.1㊀多目标优化的数学模型多目标优化包含了目标函数㊁决策变量和约束条件[9-10]ꎮ在目标对象的优化过程中ꎬ将驱动主轴的质量和最大变形作为优化目标ꎬ将最大应力设置为约束条件ꎮ决策变量的的初始值与上下限如表1所示ꎮ驱动主轴的多目标优化数学模型为minfmx()=ð7i=1mix()fδx()ìîíïïïïs.t.X=xi[]Tx下ɤxiɤx上σmaxɤσ[]=197.22MPaìîíïïïïïïïïïï(5)其中ꎬmi为第i部分材料的质量(kg)ꎻfmx()为优化对象的质量优化目标函数ꎻfδx()为优化对象的最大变形优化目标函数ꎻσmax为对象最大应力ꎮ表1㊀驱动主轴优化设计变量参数值Table1㊀Drivespindleoptimizationdesignvariableparametervalues优化变量xi初始值x0/mm下限值x下/mm上限值x上/mmD1282831续表1优化变量xi初始值x0/mm下限值x下/mm上限值x上/mmD2302730D3353436D5403543D6454245D7403543D83027324.2.2㊀优化结果分析在该优化过程中ꎬ将实验类型设计设置成中心组合ꎬ样本数量为100个ꎬ优化候选数据组合方案为3组ꎮ遵循设定的优化目标ꎬ通过优化计算得到入下的point1㊁point2㊁point33组最佳优化设计数据点ꎬ如表2所示ꎮ表2㊀优化设计结果Table2㊀Optimizationdesignresults参数P1P2P3D6/mm41.53541.62542.795D7/mm42.5437.5440.79D8/mm31.25227.91930.808D5/mm38.02839.8836.104D3/mm35.67836.67835.964D2/mm27.0827.62528.765D1/mm29.96630.39730.43质量/kg10.39110.28610.578总体变形/mm0.867470.933760.8957等效应力/MPa124.17112.71119.35㊀㊀根据表2的3组优化结果ꎬ评选出最佳的方案ꎮ根据驱动主轴的强度要求(抗拉强度600MPa㊁屈服强度355MPa)ꎬ上述优化结果都满足了强度要求ꎬ与原设计方案(质量11.136kg㊁)相比较:第2组数据的质量减少了7.6%ꎬ总体变形ꎬ降低了4.93%ꎬ等效应力降低了19.94%ꎬ表明在质量减轻的情况下强度加强ꎬ实现了最初的优化目标ꎮ5㊀试验为了验证秸秆粉碎机自动输送平台的工作性能ꎬ进行了性能试验ꎮ试验材料选取烟叶采摘后完整烟秆ꎬ烟秆长度为1000~1500mmꎬ直径为25~40mmꎮ主要试验器材有调速器㊁电源开关㊁电流表及手持式转速测量仪等ꎮ通过分析不同输送速度下的输送成功率㊁功耗㊁安全性验证其性能ꎮ输送成功率即通过送料槽的数量与总喂入量之比ꎻ功耗即送料开始至结束整个过程中的总功耗ꎬ通过测量电压与电流计算ꎻ安全程度即手部喂入时是否有危险性ꎮ试验时ꎬ每组试验重复5次ꎬ取平均值作为该组结果记录ꎬ如表3所示ꎮ表3㊀性能试验数据Table3㊀Performancetestdata序号喂秆速度/s 根-1成功率/%输送功耗/W安全性10.889.81673安全21.592.85751安全32.093.48869安全㊀㊀由表3可知:在不同的喂秆速度下ꎬ烟秆输送成功率高ꎬ输送消耗功率差别不大且均未达到设计时的总功率ꎬ安全程度高ꎮ6㊀结论1)通过静强度分析ꎬ驱动主轴在原设计方案下最大等效应力为140.78MPaꎬ总体最大变形量为0.98219mmꎻ驱动主轴满足强度要求且有较大的冗余ꎮ2)通过敏感性及响应面分析ꎬ尺寸参数D6对质量最敏感ꎬ对整体变形量及等效应力最敏感的是D1ꎬ且影响质量与整体变形的输入参数与其成正比关系ꎮ影响等效应力的输入参数与其成非线性关系ꎮ3)通过多目标优化分析ꎬ得到3组较好的方案ꎮ其中ꎬ第2组优化方案最佳ꎬ质量减少了7.6%ꎻ总体变形也降低了4.93%ꎻ等效应力降低了19.94%ꎬ在质量减轻的同时强度增加ꎬ保证了秸秆自动输送平台的高效安全的工作ꎮ参考文献:[1]㊀祖宇ꎬ郝玲ꎬ董良杰.我国秸秆粉碎机的研究现状与展望[J].安徽农业科学ꎬ2012ꎬ40(3):1753-1756ꎬ1759. [2]㊀邓春岩ꎬ陈芳ꎬ邓晨ꎬ等.小型秸秆切碎机的设计[J].农机化研究ꎬ2011ꎬ33(7):141-143ꎬ150.[3]㊀张娜娜ꎬ赵匀ꎬ刘宏新.高速水稻插秧机车架的轻量化设计[J].农业工程学报ꎬ2012ꎬ28(3):55-59. [4]㊀韩红阳ꎬ陈树人ꎬ邵景世ꎬ等.机动式喷杆喷雾机机架的轻量化设计[J].农业工程学报ꎬ2013ꎬ29(3):47-53ꎬ293. [5]㊀汤达伟ꎬ吴旭ꎬ方鑫.基于ANSYS的烟组推手有限元分析和优化设计[J].烟草科技ꎬ2018ꎬ51(4):87-93. [6]㊀袁守利ꎬ许烁.基于灵敏度分析和评价方法的喷雾机机架轻量化设计[J].机械设计与研究ꎬ2017ꎬ33(2):108-112.[7]㊀吴伟斌ꎬ廖劲威ꎬ洪添胜ꎬ等.山地果园轮式运输机车架结构分析与优化[J].农业工程学报ꎬ2016ꎬ32(11):39-47. [8]㊀刘承杰ꎬ罗鹏ꎬ赵磊ꎬ等.基于ANSYSWorkbench曲柄销轴的优化设计[J].应用力学学报ꎬ2017ꎬ34(6):1140-1144ꎬ1223.[9]㊀蔡芸ꎬ彭亮ꎬ刘学ꎬ等.波轮式洗衣机脱水桶的结构分析与多目标优化设计[J].机械强度ꎬ2018ꎬ40(1):227-232. [10]㊀陈远帆ꎬ李舜酩ꎬ苏玉青.拓扑优化与尺寸优化相结合的割草车车架轻量化设计[J].重庆理工大学学报(自然科学版)ꎬ2017ꎬ31(1):28-35.OptimizationDesignandTestofKeyComponentsofAutomaticConveyingPlatformforStrawPulverizerCaoYangaꎬbꎬMaXiongweiaꎬZhangYongjiangaꎬJinZhuangzhuangaꎬWeiXiaoyonga(a.SchoolofMechanicalEngineeringꎻb.EngineeringTrainingCenterꎬGuizhouUniversityꎬGuiyang550025ꎬChina)Abstract:Aself-designedautomaticconveyingplatformforstrawpulverizerisdesigned.Thedrivingspindleisakeycomponentthatdirectlyaffectsthequalityꎬpowerconsumptionandsafetyofthewholemachine.InordertoreducepowerconsumptionandimproveworkperformanceꎬthedrivespindlethatisautomaticallyconveyedbythestrawpulverizeristheresearchobjectꎬandtheANSYSWorkbenchisusedforfiniteelementanalysisandoptimizationdesign.Theresultsshowthatthequalityisreducedby7.6%comparedwiththeoriginaldesignꎻtheoveralldeformationisalsoreducedby4.93%ꎻtheequivalentstressisreducedby19.94%.Atthesametimeofqualityreductionꎬthestrengthhasbeenimprovedꎬandtheoptimizationofthetargethasbeenachievedꎻthetestresultsoftheprototypeworkperformancearegood.Thispaperprovidesareferenceforthedesignofstrawcrushingequipment.Keywords:strawpulverizerꎻANSYSWorkbenchꎻfiniteelementꎻoptimizationdesign。
垃圾车提升机构ADAMS 和MATLAB 联合仿真研究韩以伦,郭唤唤,郑辉(山东科技大学交通学院,山东青岛266590)来稿日期:2018-02-06基金项目:2014年青岛经济技术开发区科技计划项目(2014-1-26)作者简介:韩以伦,(1962-),男,山西晋中人,博士研究生,教授,主要研究方向:机电液一体化与智能控制方向1引言随着经济的快速发展,人口规模的扩张,使得城市垃圾日益增多,而人们对生活质量的要求越来越高,由垃圾造成的环境污染已成为人类城市化进程中不可忽视且亟待解决的现实问题[1]。
目前,我国常用的压缩式垃圾车按照提升机构安装位置的不同可分为前装压缩式垃圾车、后装压缩式垃圾车以及侧装压缩式垃圾车。
前装压缩式垃圾车一般来说操作比较复杂,而后装压缩式垃圾车相对来说价格昂贵,占用空间较大,并且不利于提高汽车驾驶的安全性。
因此,侧装压缩式垃圾车得到了广泛的使用。
目前对后装压缩式垃圾车的研究比较多,而对侧装压缩式垃圾车的研究相对比较少,文献[2]主要对其结构进行优化,采用了双重功能的多级缸,使推板既可以压缩垃圾,又可以排料,而且采用多路阀等液压元件保证了车辆的稳定性;文献[3]利用CATIA 和ADAMS 软件对提升机构和压缩机构进行联合仿真,对油缸进行了优化,并对提升机构建立机液耦合模型,验证了系统的稳定性。
提升机构作为侧装压缩式垃圾车的执行机构,合理的结构有利于垃圾车的稳定性和经济性,因此在原有侧装压缩式垃圾车的基础上,对其提升机构进行了改进,这对于垃圾车提升机构的设计与研究具有重大的现实意义。
2提升机构的组成和工作过程提升机构作为垃圾车的执行机构,主要完成垃圾的夹持、提升和倾倒工作。
改进后的提升机构主要包括压桶机构、夹桶摘要:为提高垃圾车的工作效率和性能,设计了一种新型侧装压缩式垃圾车的提升机构。
首先,利用三维建模软件UG建立了实体模型,分析了其结构组成和工作过程;其次,将三维实体模型导入到ADAMS 软件中进行运动学和动力学仿真,结果表明该提升机构能够顺利完成预期的运动,提高了设计效率与可靠性;最后,运用ADAMS 和MATLAB/Simulink 联合仿真技术搭建了联合仿真控制系统,并运用PID 控制器对控制系统进行校正,仿真结果表明该提升机构具有较好的动态响应特性,实现了垃圾桶的精确位置控制,为垃圾车提升机构的研制提供依据,解决了传统设计过程中机械系统和控制系统不匹配的问题。
4基于ADAMS的仿真与分析4.1实验流程、技术方案依据现代虚拟设计过程一般为:方案设计、图纸设计、构造虚拟样机、测试虚拟样机、根据测试结果,改进设计,重新构造虚拟样机,再测试虚拟样机,直至测试数据达到设计要求,最后生产(如图4-1)。
图4-1 现代设计流程4.2 技术实施流程利用PRO/E建立计算机仿真模型由于破碎机在运动时,各部件的惯性质量负载对破碎机整体运动参数影响比较大,而在静态分析时,不能真实地反映惯性对破碎机的破碎能力的影响。
就此问题,我们应用PRO/E和ADAMS软件仿真破碎机在整个工作空间内作连续运动的动力学分析,用来修正设计参数,以便重构模拟样机模型。
图4-2 仿真计算流程图4.3基于Pro/E的建模4.3.1 Pro/E软件的介绍Pro/E是美国参数技术公司(Parametric Technology Corporation,参数技术公司,简称PTC)的一款重要产品,在目前的三维造型软件领域有着重要的地位,并作为当今世界机械CAD/CAE/CAM领域的新标准而得到业界的认可和推广。
Pro/E软件功能强大,通用性非常好,它不仅能完成任意复杂的零件设计,还能完成模具设计、饭金设计、装配造型、NC自动编程与加工、有限元分析、机构仿真分析。
该软件的主要特点有[1]:(1)单一数据库 Pro/E采用单一数据库,实现了零件设计、装配、分析、加工等过程的同时进行,从而保证了在设计过程中各个环节的全相关性。
对设计过程任何一点改动,都会使设计参数发生相应的变化,并反映到整个设计过程的相关环节上。
(2)全参数化在需要对零件的尺寸进行改动时,Pro/E提供了完备的解决方案,利用其全参数化、尺寸驱动的理念,在修改了相关尺寸后,对零件进行重生成,Pro/E就会自动、快速地生成改动后的零件模型。
(3)基于特征的实体建模在Pro/E中零件是通过相加、相减、相交、复制、镜像等操作构造出来,这样使产品设计人员、研究人员能准确地把握模型设计的流程以及相关属性,从而使设汁更加简单易行。
基于ANSYS的粉碎机主轴系统的有限元分析基于ANSYS的粉碎机主轴系统的有限元分析【摘要】粉碎机在现代工业中有着越来越重要的作用,冲击式粉碎机尤其在冶金和建材等领域有着广泛的应用。
主轴系统是冲击式粉碎机的主要部件,其受力复杂,它的强度和寿命直接影响着粉碎机的工作效率,因此,本文应用大型有限元分析软件ANSYS对冲击式粉碎机进行强度校核,使其能够很好的满足工作需要,并为以后的优化做准备。
【关键词】冲击式粉碎机;ANSYS;有限元;强度校核1 引言粉碎机在矿山,建材等多种行业中有着广泛的应用。
高速机械冲击式粉碎机是利用围绕水平或垂直轴高速旋转的回转体(棒、锤、板等)对物料以猛烈的冲击,使其与固定体碰撞或颗粒之间冲击碰撞,从而使物料粉碎的一种超细粉碎设备。
冲击式粉碎机的主要结构为机体和转子。
机体中主轴起着支撑传递的重要作用,主轴的强度和寿命大大影响了粉碎机的工作效率,因此对粉碎机主轴系统进行受力分析和强度校核是很有必要的。
本文以CM31机械冲击式粉碎机为例,对冲击式粉碎机的主轴系统进行受力分析,应用大型有限元分析软件ANSYS对其进行强度分析和校核,为接下来的结构优化打下基础。
2 工作原理机械冲击式粉碎机按转子的布置方式可分为立式和卧式两大类。
卧式粉碎机的转子辅水平放置,转子围绕水平轴高速回转实现物料粉碎,其结构如图 1 所示。
物料由料斗经螺旋给料机给入,首先被送入第一粉碎室(转子1 与转子2组成的腔体)。
具有5-8 只叶片的粉碎叶轮(转子1 和转子3)其叶片有30。
左右扭转角,旋转时有助于形成风压。
而分级叶轮(转子2和转子的的5只叶片为径向布置,旋转时形成气流阻力,两者旋转时便在室内形成气流循环,随气流旋转的颗粒之间由此产生相互冲击、碰撞、摩擦、剪切。
同时由于离心力作用,颗粒与内壁之间反复冲击、摩擦、剪切成细颗粒,经过第一粉碎室中的分级叶轮后,细颗粒随气流进入第二粉碎室(转子3与转子4组成的腔体).其粉碎过程与第一粉碎室的基本相同。
第26卷第5期2012年9月山东理工大学学报(自然科学版)Journal of Shandong University of Technology(Natural Science Edition)Vol.26No.5Sep.2012收稿日期:2012-07-18基金项目:山东省自然科学基金资助项目(ZR2010EL004)作者简介:贺磊,男,helei@sdut.edu.cn文章编号:1672-6197(2012)05-0059-05基于ADAMS的生活垃圾装载机构仿真与优化贺 磊,吕传毅,杨先海(山东理工大学机械工程学院,山东淄博255091)摘 要:针对现有中转站装载装置无法与压缩车配套使用的问题,提出了新型生活垃圾中转站装载装置方案.运用ADAMS软件建立了六杆举卸装置的物理和运动模型,对举卸系统进行了运动仿真及运动分析,并在此基础上对六杆举卸机构进行了参数化建模.通过优化设计研究确定了举卸液压缸的位置和结构参数,实现了举卸机构的动力优化设计.关键词:生活垃圾;装载装置;ADAMS;优化设计中图分类号:TH122文献标志码:ASimulation and optimization of the new specializedloading device for solid waste based on ADAMSHE Lei,LYU Chuan-yi,YANG Xian-hai(School of Mechanical Engineering,Shandong University of Technology,Zibo 255091,China)Abstract:To solve the problem that the solid waste transfering station does not match with com-pression vehicles,a new scheme for the solid waste transfering devices was proposed by usingADAMS,the physical and kinematical model of six-pole lift-discharging device was established,and kinematical simulation and analysis of lift-discharging system was set up.A parameterizedmodel of six-pole machine was worked out,the location and configuration parameters were con-firmed,and the dynamical optimization design was realized.Key words:solid waste;loading device;ADAMS;optimization design 生活垃圾收集中转系统是垃圾综合处理的重要组成部分,也是目前垃圾处理系统中耗资最大的环节.有资料表明[1-2]:松散废纸、塑料等的压缩倍数为8~10,混合垃圾的压缩倍数一般为2~3,选择合适的垃圾清运模式是提高垃圾转运效率的关键[3].生活垃圾压缩车与压缩式垃圾中转站能有效提高垃圾清运效率,并得到了一定程度的应用[4-5].目前从使用情况来看,压缩式垃圾中转站主要存在如下问题:(1)成本较高,村镇生活区的生活垃圾产生量相对小,且生活区间距离较远,并不适合推广;(2)由于垃圾容量大带来的清理间隔时间较长,势必对周边环境造成一定的二次污染.生活垃圾压缩车既具备压缩功能又能实现较大覆盖面的垃圾转运,通过调研发现其主要存在如下问题:(1)自动装载倒桶装置操作复杂,翻转时容易掉桶,垃圾桶易被损坏;(2)收集点多,单次装载量少,增加集运费用,环卫工人的劳动强度大.为了有效解决上述问题,兼顾考虑压缩站和压缩车的优点,本文拟设计开发一种可与压缩车配套使用的自动化装载装置.1 装载机构方案的提出通过对生活垃圾装载装置方案进行详细的性能综合评价,确定最优解决方案如图1所示.生活垃圾装载装置工作过程为:开启装料挡板控制电机,装料挡板缓缓落下,在链轮带动下垃圾推板开始推料,生活垃圾通过装料挡板进入垃圾翻斗,装满之后垃圾推板停止推料,装料挡板缓慢收起,举卸机构开始动作,垃圾翻斗翻转135°,实现举升和卸料,完全卸料之后,垃圾翻斗返回初始位置,开始下一个循环.图1 生活垃圾装载装置方案简图2 装载机构建模及运动仿真2.1 问题的提出生活垃圾装载装置为一单自由度六杆机构,它是由六个构件和七个低副组成的,根据结构分析理论,可看作是由铰链四杆机构加上一个双杆组构成.六杆机构和四杆机构相比能够产生更复杂的连杆曲线、连杆位置和函数关系[6-8].在运动优化的基础上对装载机构进行建模以及运动仿真,确定垃圾翻斗相应的运动学特性,并基于此进行动力系统的优化设计,通过结构的参数化确定液压缸合适的作用位置及铰支点,从而使液压缸具有较稳定的油压特性.2.2 装载机构建模装载机构的样机模型抽象成图2所示的等效模型,该模型实际上就是举卸机构的原理机构模型.如图2所示,以转动曲柄OA的固定铰接点O为坐标原点建立直角坐标系,ED为油缸且在E点与机架铰连,在D点与曲柄铰接;ABF为连杆与垃圾翻斗的合成体,BC为拉杆且在C点与机架铰接,在B点与连杆铰接;F为翻斗内垃圾的作用重心.在坐标原点O确定后,由运动优化结果可以确定A、B、C、F的位置,对于与举卸液压缸相关的关键点位置可以依据经验初步确定,关键点坐标见表1.图2 举卸机构的样机等效模型简图 表1 关键点的位置坐标 m把主体结构看成刚体.对于翻斗中所盛生活垃圾我们用点质量来代替,地基在整个模型中定义了地面坐标系的位置,是所有构件速度和加速度的惯性参考坐标.遵循建模原则进行几何建模,通过对几何模型添加约束和力可以生成物理模型,然后通过一定的运动关系把相关的运动副联系起来,就可以进行运动学仿真.添加的约束见表2.表2 物理样机添加的主要约束名称类型构件1构件2限制自由度移动转动JIONT_1Revolute qubing jijia.ground 3 2JIONT_2Revolute lagan jijia.ground 3 2JIONT_3Revolute tong jijia.ground 3 2JIONT_4Revolute qubing fandou 3 2JIONT_5Revolute lagan fandou 3 2JIONT_6Move tong qubing 2 3JIONT_7Revolute shensuo qubing 3 2 在ADAMS中,尽量不用固定副约束,以免增加约束方程的个数,从而对求解速度和结果产生影响.在建模过程中,由于垃圾翻斗和连杆没有相对运动,所以把它们结合为一个构件.建好的虚拟样机模06山东理工大学学报(自然科学版)2012年 型如图3所示.图3 举卸机构虚拟样机模型对于运动学仿真来说,只要给整个装置施加一个运动(motion),通过定义其运动规律即会实现需要的运动.在此给PART:shensuo施加一个棱柱副,由于各运动副之间的关系,整个装置可以按设计轨迹运动,从而实现运动仿真.2.3 装载机构运动仿真分析一般生活垃圾压缩车填装器离地高度大约为1.2m,即要求垃圾翻斗卸料时卸料口离地高度h>1.2m,本课题中取h=1.3m.为了实现这一要求,取OA=300mm,按照已有分析结果可以确定OC=600mm、BC=800mm、AB=960mm.借助ADAMS进行的运动仿真分析主要包括运动分析以及仿真输出.首先检查所设计机构是否完成预期的运动,在运动仿真过程中有无参数值的突变、仿真的骤停.然后使用ADAMS/PostProcessor对样机进行分析,输出样机的相关运动学曲线.垃圾翻斗的运动分析曲线如图4~图6所示,主要设计指标———举升力曲线如图7所示.图4 垃圾翻斗质心的位移曲线图5 垃圾翻斗质心的速度曲线在图4中,垃圾翻斗在X方向上位移用虚线表示,在Y方向上的位移用实线表示.图5中,垃圾翻图6 垃圾翻斗质心的加速度曲线图7 液压缸举升力曲线斗在X方向上速度用虚线表示,在Y方向上的速度用实线表示,从图5中我们可以看出,在X方向上,垃圾翻斗的速度变化很大,vmax=7.02m/s,翻斗工作过程中运行速度过大会影响机构的稳定性,增大构件的磨损.图6中,垃圾翻斗在X方向上加速度用虚线表示,在Y方向上的加速度用实线表示,很显然在X方向上,垃圾翻斗的加速度amax很大,会对机架造成一定的冲击,有必要进行进一步的优化.由图8可知液压缸的举升力很大,较大的举升力势必对液压缸提出了较高的要求,而且油压特性不够稳定,会对缸体产生冲击,从降低成本方面及优化油压特性方面考虑,需要对举卸机构进行参数化设计.3 机构参数化建模及动力优化3.1 装载机构参数化建模在举卸机构的设计中,为了使举升液压缸获得较小的最大举升力Fmax和较理想的油压特性实现动力优化,就需要不断确定举升液压缸不同的铰支点位置、修改样机模型,进行仿真分析.利用ADAMS/view提供的参数化建模和分析功能,对模型进行细化处理,给关键位置的点加入更多的参数化成分,可以避免大量的重复建模工作,提高分析效率.通过参数化建模将举卸机构中各构件的关键位置参数设置为设计变量,在分析过程中只需要改变一个和数个参数的数值,程序就可以自动驱动机构的其他部分跟着联动,自动更新整个样机模型[9].E、H、I各点的位置是举升液压缸动力设计的关键点,而且H、I点的位置与E点关联,因此选取E点16第4期 贺 磊,等:基于ADAMS的生活垃圾装载机构仿真与优化的X轴坐标与Y轴坐标为设计变量,H、I点的坐标值可由数学关系随之确定,如表3所示,这样样机模型成为了具有2个设计变量(.juxie.DV_1、.juxie.DV_2)的参数模型.表3 设计变量的参数设置坐标点Loc_X Loc_Y Loc_ZE(.juxie.DV_1)(.juxie.DV_2)0.0H(0.2+(.juxie.DV_1-0.2)*0.92647)(1.6+(.juxie.DV_2-1.7))0.0I(0.2+(.juxie.DV_1-0.2)*0.19118)(0.6+(.juxie.DV_2-1.7))0.03.2 装载机构动力优化设计在举升液压缸初始位置的基础上,为了提高举升动力的性能,必须对举升液压缸的性能参数进行优化,对举卸机构进行动力优化设计的主要目标是:在举升质量不变及满足垃圾翻斗运行轨迹的前提下,改变举升液压缸固定铰支点的位置以获得尽可能低的最大举升力Fmax及较为理想的油压特性,并实现举升液压缸的经济选型.在simulate菜单中选择Design Evaluation,AD-AMS/view显示设计研究、DOE和优化分析对话框,并对对话框中的有关选项作相应设置.在对话框中选择Opti-mization属性,添加两个Design Variable(设计变量):DV_1、DV_2,goal(目标)选择Maximize Des.Meas./objec-tive;选择Display按钮,显示仿真设计对话框:设置ChartObjective=YES,Chart Design Variable=YES,Strip chartCurve=YES,Show Tabular Report=YES;选择Output按钮,显示输出设置对话框:设置Save file=YES;按Start按钮开始优化设计计算,如图8所示.图8 优化设计对话框整理之后的优化分析结果比较见表4,从表4中可以看出,优化之后的最大举升力值大大降低,优化前、后举升力随时间变化曲线如图9所示.表4优化分析结果JIONT_11_MEA_1DV_1DV_2-57 548.32 0.210 0-1.620-45 003.21 0.500 2-1.708在图9中,优化前的举升力用虚线表示,优化后的举升力用实线表示,优化之后的举升力变化平缓,油压特性较优化之前更稳定,达到了动力优化的目的.图9 优化前、后举升力随时间变化曲线3.3 装载机构优化后运动分析经过举升动力优化后,垃圾翻斗的运动学曲线也随之发生变化,其位移、速度、加速度曲线分别如图10~12所示.图10 优化后垃圾翻斗质心的位移曲线图11 优化后垃圾翻斗质心的速度曲线图10中,垃圾翻斗在X方向上位移用实线表示,在Y方向上的位移用虚线表示.图11中,垃圾翻斗在X方向上速度用实线表示,在Y方向上的速度用虚线表示,从图中我们可以看出,优化之后,在26山东理工大学学报(自然科学版)2012年 图12 优化后垃圾翻斗质心的加速度曲线X方向上垃圾翻斗的速度变化比较平缓,vmax=0.75m/s,约为优化之前的1/10.图12中,垃圾翻斗在X方向上加速度用实线表示,在Y方向上的加速度用虚线表示;很显然,在X方向上,垃圾翻斗的加速度amax较优化之前大大降低,此时amax=1.02m/s2,垃圾翻斗在运动过程中对整体结构造成的冲击大大减小,削弱了构件的磨损,保证了装载装置的稳定性.4 结束语利用ADAMS应用软件建立了六杆举卸机构的样机模型,并进行了运动仿真,实现了六杆举卸机构建模的参数化.通过动力优化设计,得出了理想的举升力曲线,并对优化之后的举卸机构进行了运动分析,为提高生活垃圾装载装置的设计制造质量、降低开发周期、节约开发成本提供了理论依据.参考文献:[1]林洪,周静萱.气力管道输送在垃圾收运领域的应用研究[J].环境保护科学,2006(4):5-7.[2]周雯,方斌斌.上海南京深圳城市垃圾及处置的比较研究[J].环境污染与防治,2000,22(3):30-32.[3]管冬兴,邱 诚.农村生活垃圾问题现状及对策探讨[J].中国资源综合利用,2008,26(8):29-31.[4]Velis C A,Longhurst P J,Drew G H R,et al.Biodrying formechanical-biological treatment of wastes:A review of processscience and engineering[J].Bioresource Technology,2009,100(11):2 747-2 761.[5]Zhang D Q,He P J,Jin T F,et al.Biodrying of municipal solidwaste with high water content by aeration procedures regulationand inoculation[J].Bioresource Technology,2008,99(18):8 796-8 802.[6]褚金奎,孙建伟.基于傅里叶级数理论的连杆机构轨迹综合方法[J].机械工程学报,2010,46(13):31-35.[7]SHIRAZI K H.Symmetrical coupler curve and singular pointclassification in planar and spherical swinging-block linkages[J].Journal of Mechanical Design,Transactions of the ASME,2006,128(2):436-443.[8]张均富,徐礼钜,王进戈.基于混沌计算的可调球面四杆机构轨迹综合[J].机械科学与技术,2007,26(2):172-176.[9]范文杰,徐进永,张子达.挖掘装载机装载工作装置动态应力仿真[J].农业机械学报,2006,37(2):25-29.(编辑:郝秀清)36第4期 贺 磊,等:基于ADAMS的生活垃圾装载机构仿真与优化。
基于ADAMS与有限元联合的露天矿破碎机仿真分析与优化李洪涛;杨硕;张凡贺;徐佳宇;李长忠;李如意
【期刊名称】《露天采矿技术》
【年(卷),期】2024(39)3
【摘要】为了缓解主轴的疲劳破坏程度,提高露天矿环锤式破碎机主轴寿命,以PCH1010环锤式破碎机为研究对象,基于ADAMS对破碎过程进行动力学仿真,得到关键零部件的受力数据;结合名义应力法和疲劳累计损伤原理对环锤式破碎机主轴进行疲劳寿命计算,在保证夹板和圆盘结构强度的前提下,对圆盘和夹板的结构进行优化设计,并根据优化结果对环锤式破碎机主轴总成进行重建。
结果表明:重建后的环锤式破碎机主轴最小循环次数为5.6×109次,疲劳寿命提高了60%,主轴总成在运行稳定性方面有明显的改善。
【总页数】6页(P1-6)
【作者】李洪涛;杨硕;张凡贺;徐佳宇;李长忠;李如意
【作者单位】华能伊敏煤电有限责任公司露天矿;内蒙古工业大学机械学院
【正文语种】中文
【中图分类】TD451
【相关文献】
1.基于ADAMS的液压破碎机液压系统仿真
2.基于ADAMS的PE750×1060复摆颚式破碎机运动仿真分析
3.基于ADAMS运动学分析的复摆型颚式破碎机机构尺
度优化4.ADAMS在颚式破碎机优化仿真设计中的应用5.基于ADAMS的含运动副间隙破碎机动力学仿真分析
因版权原因,仅展示原文概要,查看原文内容请购买。
基于ANSYS和ADAMS翻料机构的柔性动力学仿真作者:焦桔萍陈光周红梅祝利涛丛日平来源:《E动时尚·科学工程技术》2019年第16期摘要:本文针对垃圾压缩设备翻料机构翻料油缸活塞杆的受力情况比较恶劣,多次出现断裂现象。
采用ANSYS和ADAMS软件对翻料机构进行了柔性动力学联合仿真,并通过ANSYS软件分析了活塞杆杆头在静态下的应力应变分布,危险位置与实际断裂位置,解决柔性体运动仿真问题。
关键词:动力学仿真;翻料机构;ANSYS;ADAMSADAMS动力学仿真可以很好的表示刚体运动状态,但是不考虑构件弹性变形的影响将对分析结果造成很大的误差。
同样整个系统的运动情况也反过来决定了每个构件的受力状况和运动状态,从而决定了构件内部的应力应变分布。
因此采用ANSYS和ADAMS软件对机构进行联合仿真是非常必要的。
基于ANSYS和ADAMS的翻料机构柔性动力学仿真的文献还比较少,所以用该方法对翻料机构进行柔性动力学仿真非常迫切。
垃圾压缩机翻料油缸活塞杆断裂现象比较严重,本文以翻料机构为载体,选取翻料油缸活塞杆杆头为柔性体分析对象,利用ANSYS-ADAMS联合仿真的柔性动力学分析方法,对翻料机构进行动力学仿真,并将仿真后的载荷文件导入ANSYS中,对活塞杆杆头进行应力应变分析。
1 翻料机构运动原理分析图1为翻料机构的运动简图。
从图1中可见,翻料机构由料斗1、驱动油缸2、限位块3、翻料机架4组成。
通过泵站供油推动活塞杆直线移动,料斗1在活塞杆的推力作用下,绕回转点转动,转过一定角度触发传感器,传感器发出指令,截断油路使活塞杆停止移动。
同时料斗与限位块上的橡胶板碰撞接触,使橡胶板压缩缓冲吸震,降低料斗角速度,最终使料斗停止转动。
翻料机构的三维实体图如图2所示。
2 ANSYS-ADAMS联合仿真ANSYS-ADAMS联合仿真是一种典型的仿真方法,已被广泛使用。
这种方法关键是在ANSYS中对研究对象进行网格划分,产生中性文件,然后导入到ADAMS中替换刚性构件进行求解。
ANSYS与ADAMS接口ANSYS软件是当今最著名的有限元分析程序,其强大的分析功能已为全球工业界所广泛接受,成为拥有最大用户群的CAE软件供应商。
其特点如:多场及多场耦合分析、多物理场优化、统一数据库及并行计算等等都代表着CAE软件的发展潮流。
ADAMS软件是目前最具权威的机械系统动力学仿真软件,通过在计算机上创建虚拟样机来模拟复杂机械系统的整个运动过程,从而达到改进设计质量、节约成本、节省时间的目的。
通过ANSYS软件与ADAMS软件之间的双向接口,可以很方便的考虑柔性体部件对机械系统运动的影响,并得到基于精确动力学仿真结果的应力应变分析结果,提高分析精度。
接口背景ADAMS/Flex软件允许在ADAMS模型中根据模态频率数据创建柔性体部件,柔性体部件可能会对机械系统的运动产生重大的影响,在ADAMS模型中考虑柔性体部件的影响会极大地提高仿真精度,而ANSYS程序则提供了一种方便的创建柔性体部件的方法.ANSYS程序在生成柔性体部件的有限元模型之后,利用adams.mac宏命令可以很方便地输出ADAMS软件所需要的模态中性文件jobname.mnf,此文件包含了ADAMS中柔性体的所有信息, 在ADAMS软件中直接读入此文件即可看到柔性体部件的模型.指定好柔性体与其它部件的连结方式,并给系统施加必要的外载后即可进行系统的动力学仿真.何时使用ANSYS-ADAMS接口在机械系统中,柔性体将会对整个系统的运动产生重要影响,在进行运动学分析时如果不考虑柔性体的影响将会造成很大的误差,同样整个系统的运动情况也反过来决定了每个构件的受力状况和运动状态,从而决定了构件内部的应力应变分布.因此如果要精确地模拟整个系统的运动,考虑柔性体部件对系统运动的影响,或者想基于精确的动力学仿真结果,对运动系统中的柔性体进行应力应变分析则需要用到ANSYS与ADAMS两个软件.分析步骤利用ANSYS与ADAMS接口,对运动系统中的柔性体部件进行应力应变分析的完整步骤如下:在ANSYS软件中建立柔性体部件的有限元模型并利用adams.mac宏文件生成ADAMS软件所需要的柔性体模态中性文件(jobname.mnf);在ADAMS软件中建立好刚性体的模型,读入模态中性文件,指定好部件之间的连结方式,施加必要的载荷进行系统动力学仿真,在分析完成后输出ANSYS所需要的载荷文件(.lod文件),此文件记录了运动过程中柔性体的运动状态和受到的载荷;在ANSYS程序中, 将载荷文件中对应时刻的载荷施加到柔性体上对柔性体进行应力应变分析。
基于ADAMS的平压平模切机全清废机构的建模与仿真袁永宝;沈景凤;徐建军;黄一晴【摘要】为研究一款平压平模切机全清废机构的工作情况,采用虚拟样机技术研究其运动特性.利用Pro/E建立仿真模型,导入ADAMS进行高低两种转速下的仿真.借助ADAMS强大的自动运动学和动力学解析功能得到了全清废机构主要构件的运动曲线.分析曲线发现较高转速下机构的凸轮与滚子在运动过程中发生脱离,运动出现失真.结果表明现有设计会造成机构运动失真,极大影响设备的运转稳定性可能导致振动和噪音等问题的出现,后续必须优化.【期刊名称】《贵州大学学报(自然科学版)》【年(卷),期】2014(031)006【总页数】4页(P65-68)【关键词】模切机;全清废机构;虚拟样机技术;ADAMS;仿真【作者】袁永宝;沈景凤;徐建军;黄一晴【作者单位】上海理工大学机械工程学院,上海200093;上海理工大学机械工程学院,上海200093;伯奈尔亚华印刷包装机械有限公司,上海201104;上海理工大学机械工程学院,上海200093【正文语种】中文【中图分类】TG582模切机是印刷和包装行业中对纸盒纸箱等纸制品压制的专用设备,其中平压平模切机是应用最为广泛的机种之一。
现如今对平压平模切机已有不少研究。
文献[1]利用ADAMS对模切机中一种新型间歇机构做了性能分析;文献[2]利用MATLAB对模切机的清废机构进行了可靠性分析;文献[3]从节能的角度利用MATLAB对平压平模切机执行机构进行了优化设计。
目前国内广泛使用的是半清废平压平模切机,自动化程度不高。
随着近几年国际上出现了无需人工辅助清废的全清废平压平模切机之后,国内也开始了全清废技术的研究,但总体还处在起步推广阶段。
到目前为止基于虚拟样机技术[4]的对平压平模切机全清废机构的研究还不多。
本文以某公司最新研发的全清废机构为研究对象,对其建立三维模型并仿真分析。
为今后的进一步研究及改进优化提供基础。
第21卷 第4期郑州轻工业学院学报(自然科学版)Vol.21 No.4 2006年11月JO URNAL O F Z HENGZHOU UNIVERSITY OF LIG HT INDUSTR Y (Natural Science)Nov.2006收稿日期:2006-08-31基金项目:吉林省环保局2002年科技项目(吉环科第2001015号)作者简介:汪伟(1969 ),男,江苏省淮安市人,淮阴工学院讲师,硕士,主要研究方向:机械设计及理论.文章编号:1004-1478(2006)04-0062-04基于ADAMS 和ANSYS 的垃圾粉碎机运动部件设计汪 伟1, 宋嗣新2(1 淮阴工学院交通工程系,江苏淮安223001;2 吉林大学机械科学与工程学院,吉林长春130025)摘要:运用ADAMS 对QL 100型垃圾粉碎机运动仿真,求解出了垃圾粉碎机核心运动部件在工作中受力情况,在此基础上,运用ANSYS 对核心运动部件进行有限元分析,得出了工作中受力状况的应力分布云图.运用该方法设计出的零件完全可以满足强度要求,可用于指导垃圾粉碎机的设计与研究.关键词:运动仿真;垃圾粉碎机;有限元分析中图分类号:TD451 文献标识码:ADesign of moving part of garbage processor by ADAMS and ANSYSW ANG Wei 1, SONG Si_xin 2(1.Dept o f Tra ffic Eng.,Hua iyin I nst.o f Tech.,H uaian 223001,China;2 College of Mech.Sci.and En g.,Jilin Univ.,Chan gchun 130025,China)Abstract:Gaineded prac tice force that acting on main moving part of QL 100type garbage processor byADAMS moving simulation measure is analyzed,based on this,gaineded stress distributing plot of main mov ing part of garbage processor by FE N(finity element analysis)with ANSYS.The parts that are designed by this measure meet intensity requirements.It offers valuable referrence for design and study to garbage processor.Key words:moving simula tion;garbage processor;FEN(finity element analysis)0 引言垃圾粉碎机于20世纪40年代在西方国家得到政府的重视和规模化应用,许多国家专门制定了法规,将垃圾粉碎机纳入建筑规范,成为厨房必备用品.同时制定了相应的设计与制造规范,并将CAE 技术应用到垃圾粉碎机的设计与制造领域.20世纪90年代,厨房垃圾粉碎机开始进入中国,并且被国内广泛接受.由于起步晚,国内对垃圾粉碎机的设计和研究还是沿用传统的计算与设计方法.由于垃圾粉碎机已被纳入厨房设备,强度不满足要求会造成人身伤害,因此对其安全性、结构的轻巧性及结构尺寸要求很高.本文基于CAE 技术,运用ADAMS 和ANSYS 对垃圾粉碎机运动部件进行分析与研究,为垃圾粉碎机的设计提供参考.1 运动部件的受力分析以QL 100型垃圾粉碎机为研究对象,它采用击打的破碎原理.其内部核心运动部件(击打组合体)主要有截流盘、上击打锤、下击打锤、轴.截流盘固定在轴上,上击打锤通过销轴与截流盘连接.截流盘随轴并带动击打锤高速旋转.下击打锤受力与上击打锤类似.具体结构如图1所示.为使QL 100型垃圾粉碎机的使用寿命长,工作时安全可靠,必须保证内部核心运动部件既耐腐蚀、不容易生锈,又要满足一定的强度.故选取铬不锈钢ZG1Cr13材料,其材料参数为:弹性模量E =200GPa,泊松比=0.3,密度 =7.8t/m 3, s =392MPa.图1 QL 100型垃圾粉碎机剖视图1.1 截流盘工作时工况载荷的计算由于截流盘是核心部件,受力大而且复杂,所以,采用数学计算和ADAMS 运动仿真两种手段进行受力校核.把截流盘理想化为一个绕中心轴旋转的一片圆薄板,在它上面作用有液体压力和流体阻力以及破碎垃圾时的阻力.还有通过击打锤施加到截流盘上的径向力和周向力.流体阻力矩可以使用专门计算液体中旋转圆盘上流体阻力的考克兰计算公式:流体阻力矩T =1.24N m.在破碎时测得截流盘受到的水和垃圾的正压力为100N~180N.击打锤产生的离心力计算为F r =4117 5N ,根据动量定理计算,截流盘两翼受到的冲击力为F t 2=82N ,截流盘表面受到的轴向冲击力F KY =90N .击打组合体受力图如图2所示.1.2 基于ADAMS 对击打锤绕其与截流盘连接的销轴转动对截流盘所产生的圆周力的动力学分析事实上这个力是击打锤绕销轴摆动其质心变化所产生的,它的求解很困难,采用ADAMS 进行动力学仿真来求解此力,能准确地计算出击打锤产生的离心力(F r =4117.5N ).调整虚拟样机的驱动参数、仿真的时间和步长,使仿真所得到的离心力等于或接近运算得到的离心力(F r =4117.5N ).此时就可得到击打锤绕其与截流盘连接的销轴转动对截流盘所产生的圆周力F t 1.图3和图4就是ADAMS 进行动力学仿真得到的曲线图.图2 击打组合体受力图图3 基于ADAMS 仿真得到的截流盘受径向力曲线图图4 基于ADAMS 仿真得到的截流盘受圆周力曲线图由图3可以看到,通过调试,虚拟样机的径向力为4117N ,这个力与实际计算的F r =4117.5N 一致.这时通过虚拟样机得到的F t 1就很接近其在工作状况时所受到的圆周力.图4就是F t 1的曲线图,由图4可见其圆周力为F t 1=4435N .1.3 击打锤的受力分析1)冲击力(随机力)与径向拉力(恒定力).击打锤的受力如图5所示:F t 3为击打锤所受最小侧向冲击力;F t 4为击打锤所受最大侧向冲击力;63 第4期汪 伟等:基于ADAMS 和ANSYS 的垃圾粉碎机运动部件设计F r 为击打锤所受拉力.图5 击打锤的受力图根据动量定理求得F t 3=82N ,F t 4=147N ;F r =F t 1=4117N .2)正面阻力公式的确定.由流体力学可知,无因次阻力系数与击打锤的形状、水的温度、物体在水中的速度都有关.考虑到粉碎机的工作温度高于室温,击打锤的速度基本恒定并且雷诺数Re =5 45 106>104[1],因为L /h =10 7>8,所以取C =1 2.又考虑到击打锤浸入水中的程度,又乘了一个系数W =0 7.当击打锤在液体中旋转一段时间后,液体会随击打锤一起运动,降低击打锤与水的相对速度,所以还要乘一个系数Z =0.8,这种情况下,正面阻力的公式为F 2=C W Z u 20/2 A.3)截流盘结构是圆形的,只受到液体的绕流阻力,无正面阻力,并且其绕流阻力也很小,在此忽略不计(F 3=0).4)击打锤受水阻力分布函数.因为击打锤是绕轴转动,故击打锤的头部和击打锤上销轴附近的速度是不一样的,在击打锤的头部的最大速度是V t 4=65 5m/s ,击打锤上销轴附近的最小速度是V t 3=36 5m/s ,分别对上下击打锤受到的液体阻力建立数学模型.把公式F 2=C H Z u 20/2 A 进行变形推导得到:F 21=(1/2) 0 1 C W Z 2 R 2 R0 11m<R <0 217mF 22=(1/2) C W Z 2 R 2[0 01 R +(1/2) (R -0 027)2 tan ]0 11m<R <0 217mF 22为上击打锤受液体阻力的数学模型;F 21为下击打锤受液体阻力的数学模型.其中R 是未知数,C,W,Z , , , 都是常量.由上击打锤受水阻力的数学模型可以看出,击打锤的受力是呈曲线分布,击打锤受水的阻力分布图如图1中力F .为求出击打锤受到水阻力的合力,采用积分的方法.比较数学模型 与 ,发现 包含在 当中.如图6,上击打锤受力的侧面是DHGFEC,下击打锤的受力侧面是DHG F.上击打锤的受力面积比下击打锤受力面积多三角形CFE.也就是说,上击打锤受到的水阻力的合力=下击打锤所受的水阻力的合力+三角形C FE 水阻力的合力.根据矩形D HGF 和三角形CFE 不同的图形特点,将上击打锤的受水阻力的数学模型分解,得到2个数学模型,一个就是下击打锤的受水阻力的数学模型,另一个是上击打锤的受水阻力的数学模型:图6 基于击打锤建立的坐标系F 23=(1/2) C W Z 2 R 2(1/2) (R -0 027)2 tan0 11m<R <0 217m式中,C,W,Z , , 都是常量,R 是变量.为求出下击打锤受水阻力的合力,首先根据 导出力元素 F ,在图6yox 坐标系下,矩形DHGF 中取微段d R,微段的面积元素是0 01 d R ,由积分求得下击打锤的阻力为896N .同理也可求上击打锤受到的阻力为1338N .1.4 截流盘上销轴与轴的受力截流盘单个销轴处所受的合力为7292N,轴所受到的扭矩为1764N m.2 核心零件的有限元分析2.1 单元类型的选择截流盘、击打锤和轴都是实体零件.故在有限元分析时可使用三维实体单元SOLID45.SOLID45是一种三维六面体单元,可用于建立各向同性固体力学问题的模型,它有8个节点,每个节点都有沿X ,Y,Z 方向的三个平移自由度.SOLID45单元可以用于分析大变形、大应变、塑性和屈服等问题.求解的输出结果包括节点位移各个方向的正应力和剪应力及各个主应力等效应力和应变等.2.2 关键点、节点和单元由于采用了三维实体单元,可以采用自由方式化分网格.应该注意的是为了保证网格的连续和不变形,零件应尽量不要有小的过度圆弧和圆倒角,因为在圆弧倒角处网格不但变形而且也特别密,这样在运算时要耗大量的机时,在后处理中,此处也会出现虚假的大应力,影响结果的分析.应根据受力状况来划分网格对于不受力或受力较小的地方网格划得大一些,对于应力较集中的地方网格划得密一些.64 郑州轻工业学院学报(自然科学版)2006年2.3 截流盘工作工况静应力分析图7为截流盘应力分布云图.截留盘是靠螺母的预紧力产生的摩擦力来约束其转动的,螺母就压在图7中间轴孔处的凸台上.此处的应力最大,为243MPa.击打锤上的力通过销轴作用在截流盘上,在截流盘与击打锤连接孔的周围应力也较大.2.4 上击打锤实际工作工况静应力分析图8为上击打锤应力分布图,最大应力73 8MPa.应力较大的位置在与截流盘相连接的销轴孔的周围.图7截流盘应力分布云图图8 上击打锤应力分布云图2.5 轴实际工作工况静应力分析图9为轴应力分布图,最大应力154MPa.应力较大的位置在键槽处如应力分布云图9b)和阶梯轴的过渡处如应力分布云图9a).2.6 应力分析结果截流盘在最大冲击力作用下的应力值为243MPa,冲击力作用的工况最大应力为73 8MPa.转轴的最大应力154MPa,冲击力作用的工况最大应力为135MPa.各零件的最大应力值都远小于材料的屈服极限392MPa,强度合格.3 结论1)如击打锤绕其与截流盘连接的销轴转动对截流盘所产生的圆周力这样变化的力是无法用数学方法得到的,可由ADAMS 进行动力学仿真得到.2)根据垃圾粉碎机的核心运动部件的实际工作情况可灵活运用流体力学的计算公式.图9 轴的应力分布云图3)通过ANSYS 对垃圾粉碎机的核心运动部件进行有限元分析,从结果可知,该种设计方法设计出零件完全可以满足强度要求.运用ADAMS 和ANSYS 两种手段对垃圾粉碎机进行设计,是一种十分有效的方法.4)传统的机械设计有的力计算不出来或者计算很费时,本文把传统的设计方法与现代方法结合起来,通过仿真分析和和实验验证,发挥现代设计方法的快速、准确、工作量小的优势,弥补了传统的理论计算和设计方法不足.在该方法的指导下研制出了QL 100型垃圾粉碎机,该粉碎机结构轻朽,强度达到了设计要求,取得了很好的效果,该设备已经通过了吉林省环保局的鉴定.参考文献:[1] 丁祖荣.流体力学[M ].北京:高等教育出版社,2003 [2] 申国顺,刘世忠.ANSYS 软件在薄壁箱梁剪力滞效应分析中的应用[J].甘肃科技纵横,2006,35(2):144 145 [3] 王旭,李金香.ANSYS 前处理器在大型水轮发电机电磁场计算中的应用[J].大电机技术,2003,(3):21 23 [4] 刘银虎,缪炳祺.多体动力学仿真软件ADAMS 理论基础及其功能分析[J].电子与封装,2005,5(4):25 28 [5] 续彦芳,崔俊杰,苏铁雄.虚拟样机技术及其在ADAMS中的应用[J].机械管理开发,2005,(1):70 71,7365 第4期汪 伟等:基于ADAMS 和ANSYS 的垃圾粉碎机运动部件设计。