数学广角优化沏茶问题教学设计
- 格式:doc
- 大小:55.00 KB
- 文档页数:5
数学广角优化沏茶问题教学设计第一篇:数学广角优化沏茶问题教学设计《沏茶问题》教学设计一、课标分析“实践与综合应用”将帮助学生综合运用已有的知识和经验,经过自主探索和合作交流,解决与生活经验密切联系的、具有一定挑战性和综合性的问题,以发展他们解决问题的能力,加深对“数与代数”“空间与图形”“统计与概率”内容的理解,体会各部分内容之间的联系。
二、教材分析《数学广角——优化》是人教版教材第八单元第一节。
本单元系统而有步骤地渗透数学思想方法,尝试把重要的数学思想方法通过学生日常生活中最简单的事例呈现出来,并运用操作、实验、猜测等直观手段解决这些问题,重在向学生渗透这些数学思想方法。
使他们感受数学思想方法的奇妙与作用,受到数学思维的训练,逐步形成有序地、严密地思考问题的意识,从而达到《标准》中提出的“在解决问题的过程中,使学生能进行简单的、有条理的思考”的目标。
本册数学广角这单元渗透了运筹思想。
运筹思想包括着:优化思想和对策论。
本单元主要是通过日常生活中的一些简单事例,让学生尝试从优化的角度在解决问题的多种方案中寻找最优的方案,初步体会运筹思想在实际生活中的应用以及对策论方法在解决问题中的运用。
例1分析家里来客人需要沏茶时,怎样安排各种事情能让客人尽快喝上茶;讨论如何用优化的思想选择合理、快捷的解决问题的方法。
教材在情境图下给出了沏茶所要做的各种工序,以及做每件事情所需的时间。
然后呈现学生们讨论怎样安排的场面。
在这些内容中包含了解决这一问题的思考方法:首先要明确沏茶的大致顺序,也就是说哪些事情要先做,然后再考虑还有哪些事情可以同时做,能同时做的事尽量同时做,这样才能节省时间。
教材还提示可以用流程图的方式表示解决问题的顺序或方案,教给学生设计方案的具体方法。
本节教学内容主要是让学生分析家里来了客人需要沏茶时,怎样合理安排各种事情的顺序,让客人在最短的时间喝上茶。
教课时教师要向学生渗透一个重要的数学思想方法——统筹法,即在诸多解决问题的方案中,寻求最合理、最省事、最节约的方案。
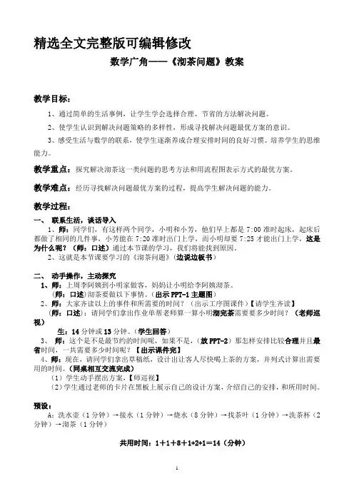
精选全文完整版可编辑修改数学广角——《沏茶问题》教案教学目标:1、通过简单的生活事例,让学生学会选择合理、节省的方法解决问题。
2、使学生认识到解决问题策略的多样性,形成寻找解决问题最优方案的意识。
3、感受生活与数学的联系,使学生逐渐养成合理安排时间的良好习惯。
培养学生的思维能力。
教学重点:探究解决沏茶这一类问题的思考方法和用流程图表示方式的最优方案。
教学难点:经历寻找解决问题最优方案的过程,提高学生解决问题的能力。
教学过程:一、联系生活,谈话导入1、师:同学们,有这样两个同学,小明和小芳,他们早上都是7:00准时起床,起床后都做了相同的几件事,小芳能在7:20准时出门上学,而小明却要7:25才能出门上学,这是为什么呢?(师:口述)通过本节课的学习,我们将能找到原因。
2、这就是本节课要学习的《沏茶问题》(边说边板书)二、动手操作,主动探究1、师:上周李阿姨到小明家做客,妈妈让小明给李阿姨沏茶。
(师:口述)沏茶要做以下事情。
(出示PPT-1主题图)2、师:大家齐读以上的事件和所需要的时间?(出示工序图课件)【请学生齐读】(师:口述):请同学们拿出作业单帮老师算一算小明沏完茶需要要多少时间?(老师巡视)生:14分钟或13分钟。
(学生回答)3、师:这个是不是最节约的时间呢,如果不是,(放PPT-2)那怎样安排比较合理并且最省时间,一共需要多少时间呢?【出示课件完】4、师:现在,请同学们拿出草稿纸,设计出让客人尽快喝上茶的方案,并列式计算出需要用的时间。
(同桌相互交流完成)(1)学生动手摆出方案,【师巡视】(2)学生通过老师的卡片在黑板上展示自己的设计方案,介绍自己的安排,和所用时间。
预设:A:洗水壶(1分钟)→接水(1分钟)→烧水(8分钟)→找茶叶(1分钟)→洗茶杯(2分钟)→沏茶(1分钟)共用时间:1+1+8+1+2+1=14(分钟)B、洗水壶(1分钟)→接水(1分钟)→烧水(8分钟)→沏茶(1分钟)↓同时↓同时找茶叶(1分钟)洗茶杯(2分钟)共用时间:1+1+8+1=11(分钟)C、洗水壶(1分钟)→接水(1分钟)→烧水(8分钟)→沏茶(1分钟)↓同时洗茶杯(2分钟)↓同时找茶叶(1分钟)共用时间:1+1+8+1=11(分钟)师:对于这三个方案,那一种方案更好呢?师:请同学们点评。
人教版数学四年级上册沏茶问题优秀教案(精选3篇)〖人教版数学四年级上册沏茶问题优秀教案第【1】篇〗【教学内容】:义务教育课程标准实验教科书小学数学四年级上册《数学广角》P103例1【教材分析】本节课主要通过日常生活中的一些简单事例,让学生尝试从优化的角度在解决问题的多种方案中寻找最优的方案,《课标》指出:当学生“面对实际问题时,能主动尝试着从数学的角度运用所学知识和方法寻找解决问题的策略。
”在日常生活中,解决问题的方法学生很容易找到,而且会找到解决问题的不同的策略,这里的关键是让学生理解优化的思想,形成从多种方案中寻找最优方案的意识,提高学生的解决问题的能力。
【教学目标】1、知识与技能:(1)知道统筹方法在生活中的应用,能根据实际情况合理安排时间。
(2)会用流程图表示事情的安排顺序。
2、过程与方法:经历解决问题的过程,培养合作精神和探究精神。
3、情感态度与价值观通过教学活动,感受合理安排时间的重要性,养成珍惜时间的习惯。
【教学重难点】重点:能根据实际情况合理安排时间。
使学生认识到解决问题策略的多样性,形成寻找解决问题最优方案的意识。
难点:会用流程图表示事情的安排顺序,引导学生从优化的角度在解决问题的多种方案中寻找最优化方案。
【教学准备】课件【教学方法】情境教学法、直观演示法、启发诱导法【学习方法】小组合作法、操作练习法、联系生活法【教学过程】一、创设生活情境,激趣导入1.墨墨是我的女儿,她每天早上7:00起床,每天都要做以下几件事情。
吃早餐10分钟、起床1分钟、洗漱3分钟、听英语单词朗读8分钟、步行上学10分钟。
2.请你为墨墨安排合理的做事顺序,如果墨墨要在7:25到校,她会迟到吗?3.下面的事情哪些可以同时做?①三岁小孩上楼梯、数数、猜谜语。
②看电视、泡脚、洗脸。
③坐车、吃苹果、听音乐、踢足球、关灯睡觉。
(设计意图:渗透有序做事、同时可以做的事,为学习新课奠定基础)4、了解华罗庚的优化法,渗透数学史,了解数学文化。
四年级上册数学教案-8.1 数学广角—优化沏茶问题︳人教新课标一、教学目标1. 让学生理解优化思想,能在具体的情境中,应用优化思想进行决策。
2. 培养学生运用所学知识解决实际问题的能力,提高学生的问题意识和合作意识。
3. 培养学生养成积极思考、动手操作的良好习惯,激发学生学习数学的兴趣。
二、教学内容沏茶问题:在实际生活中,如何合理安排时间,提高效率。
三、教学重点、难点重点:理解优化思想,能在具体的情境中应用优化思想进行决策。
难点:如何引导学生发现生活中的优化问题,并运用所学知识解决实际问题。
四、教学过程1. 导入新课通过生活中的实例,如烧水泡茶、购物排队等,引导学生发现优化问题,激发学生的学习兴趣。
2. 探究新知(1)沏茶问题教师提出问题:如何用最快的时间沏好一壶茶?引导学生思考,小组讨论,总结出最优解决方案。
(2)优化思想通过沏茶问题,引导学生发现优化思想,即在一定的条件下,如何合理安排时间、资源,使事情完成得最快、最好。
3. 实践应用教师给出一些生活中的实例,如购物排队、做家务等,让学生运用优化思想解决实际问题。
4. 总结提升教师引导学生总结本节课所学内容,强调优化思想在生活中的重要性,鼓励学生在生活中积极应用优化思想。
五、课后作业1. 让学生回家后,观察生活中还有哪些问题可以用优化思想解决,并与家长分享。
2. 完成课后练习题,巩固所学知识。
六、教学反思本节课通过沏茶问题,让学生理解优化思想,并能在具体的情境中应用优化思想进行决策。
在教学过程中,要注意引导学生发现生活中的优化问题,提高学生的问题意识和合作意识。
同时,教师应关注学生的学习情况,及时调整教学策略,以提高教学效果。
注:本教案适用于人教新课标四年级上册数学教材,实际教学过程中,教师可根据学生实际情况进行适当调整。
重点关注的细节是“教学过程”部分中的“沏茶问题”和“优化思想”。
沏茶问题的详细补充和说明:沏茶问题是一个典型的优化问题,它涉及到时间管理和资源分配。
数学广角优化沏茶教案这是数学广角优化沏茶教案,是优秀的数学教案文章,供老师家长们参考学习。
数学广角优化沏茶教案第1篇设计意图:沏茶问题是著名数学家华罗庚先生的经典例题,在我们看来只是一件司空见惯的日常小事,但华先生却利用它作为引子,引出了统筹方法这一门学问.看来小事并不小,那么,如何在本节课中,引导学生发现这小事中的大学问呢,这是我设计整节课的目标之一,由沏茶、上网查资料等问题的讨论,到丁谓施工流程图的呈现,以及最后对华先生论著的介绍,无不是围绕这一目标所设计的.用流程图的方法表示解决问题的方案,也是本节课需要教给学生的.我的作法是:先让学生用工序卡去摆,这也就是流程图的雏形,再引导他们用画箭头的方法“创造”出完整的流程图,然后在练习中对流程图进行适当的优化,这一过程遵循了学生的认知规律,较好地突破了本课的这一难点.教学目标:1、使学生在解决合理安排沏茶的工序问题中,学会用流程图的方式表示解决问题的方案,认识到解决问题策略的多样性,形成寻找解决问题最优方案的意识.2、初步培养学生的应用意识和解决实际问题的能力.3、使学生逐渐养成合理安排时间的良好习惯.教学重点:解决沏茶这一类问题的思考方法和用流程图表示解决问题的方案.教学准备:学具:六张工序卡纸片、答题纸教具:课件、六张工序卡教学过程:一、创设情景,生成问题1、星期天,小华一家人去逛公园,大家一边欣赏着路边的美景,一边制定出行计划,妹妹提议先去划船,然后去吃牛排,一路上,他们手拉着手,一边唱着,一边跑着、跳着,一家人其乐融融,开心极了.(课件:出示主题图)谁能象上面这样,用一边……一边……,先……然后……说一句话吗?21世纪教育网版权所有2、同学们,家里来客人时,你们通常怎样招待客人?怎样给客人沏茶,沏茶前要做好哪些准备工作?3、一天,老师去明明家家访,聪明的明明赶忙去沏茶.4、(课件:出示主题图)谁来说一说从画面中你能捕捉到哪些数学信息?5、需要做这么多事情呀!我们可得好好安排一下,这节课我们就进入数学广角,继续探究合理安排的问题.(板书课题)二、探索交流,解决问题1、怎样才能让老师尽快喝上茶呢?小明想先烧水行吗?看来合理安排时间,要考虑好各项事情的先后顺序.(板书:先后顺序)2、想一想怎样合理安排,能尽快让客人喝上茶?请同学们先用学具摆出你的安排,再计算出需要用的时间.3、学生独立动手操作,教师巡视,收集学生们中间不同的安排.4、指名展示,介绍自己的安排.5、结合学生的汇报小结:合理安排时不仅考虑到哪些事应该先做,而且还把能同时进行的事情,安排同时进行,这样就节省时间.(板书:同时进行)6、引导学生从多种方案中选择一种比较合理的方案.7、师生共同完成流程图.21教育网三、巩固应用,内化提高.1、做一做的第2题,需要解决感冒后吃药的合理安排问题,而根据生活常识,我们感冒后,如果感觉可能发烧,会先量体温,再根据体温情况,选择相应的措施,基于这一点的分析,如此常规的安排极易影响此问题的正确解决,因此,我将此题改为合理安排做家务的问题.教学内容:人教版课标教材四年级上册数学广角例2.2、小明帮妈妈做饭,淘米用(3分钟)、煮饭(30分钟)、洗菜(8分钟)、切菜(10分钟).帮小明想一想如果用双灶头煤气灶,妈妈饭菜都做好至少需要多少分钟?3、小明需要完成的作业:a上网查资料(10分钟)、b打印资料(5分钟)、c读英语故事(4分钟)、d练口算(3分钟),他应该如何合理安排完成各项作业呢?4、回顾丁谓施工的故事,画出流程图.5、走进生活:生活中还有哪些事情可以通过合理安排来提高效率?课后写一篇数学日记.四、回顾整理,反思提升1、谈谈这节课你的收获.2、课件:介绍华罗庚以及他的著作《统筹方法平话及补充》教学反思:在本课的教学中,我把握住了教学目标和重难点,让学生充分体验到解决沏茶这一类问题的思考方法,明确合理安排时一定要考虑各项事情的先后顺序和同时安排,并且会用流程图表示解决问题的方案.课堂上,从动手操作用工序卡摆流程图,到自己创造出完整的流程图,然后画出用字母代表工序的简化版流程图,学生们的积极性很高,自主性强.遗憾的是用字母代表工序的题目没有在学生展示流程图时同步呈现给学生按图讲解自己的安排造成了些许麻烦,这一点虽然是细节问题,但仍然要引起注意,细节决定成败.数学广角优化沏茶教案第2篇一、教学内容:人教版课标教材四年级上册数学广角例1沏茶问题。
数学广角——《沏茶问题》教案(精选5篇)第一篇:数学广角——《沏茶问题》教案数学广角——《沏茶问题》教案教学内容:这节课是《人教版义务教育课程标准实验教材、数学》第七册“数学广角”第1课时。
《新课程标准》中指出:当学生面对实际问题的时候,应该从数学的角度,运用所学的知识和方法,寻找解决问题的最优策略,因此,我制定本节课的教学目标是这样的:教学目标:1、通过简单的生活事例,让学生学会选择合理、快捷的方法解决问题。
2、使学生认识到解决问题策略的多样性,形成寻找解决问题最优方案的意识。
3、感受生活与数学的联系,使学生逐渐养成合理安排时间的良好习惯。
培养学生的思维能力。
教学重点:探究解决问题的最优方案。
教学难点:寻找解决问题最优方案,提高学生解决问题的能力。
教学过程:一、谜语激趣。
谈话导入1.师:同学们,大家喜欢玩猜谜语吗?2.请大家看大屏幕。
3.导入新课(过渡语略)二、合作交流,自主探究 1.星期天,小明家来了客人,妈妈请他帮忙烧壶水,沏杯茶。
(出示主题图)2.想一想,你平时沏茶之前都要做哪些准备呢?3.我们来看看小明沏茶都需要做哪些事?分别需要多长时间?(出示工序图课件){请学生说} 4.如果这六件事情一件一件地做,要多少时间?14分钟(学生回答)这个时间有点长了,万一阿姨在家里做客的时间不长怎么办?看,小明在想什么?出示课件5.同学们能帮小明这个忙吗?6.现在,请设计出让客人尽快喝上茶的方案,并列式计算出需要用的时间。
7.小组合作:(1)学生动手设计方案(2)学生展示,介绍自己的安排和所用时间预设:A.把做每件事的时间相加B:洗水壶(1分钟)→接水(1分钟)→烧水(8分钟)→沏茶(1分钟)↓同时洗茶杯(2分钟)找茶叶(1分钟)1+1+8+1=11(分钟)C:洗水壶(1分钟)→接水(1分钟)→烧水(8分钟)→沏茶(1分钟)↓同时↓ 同时找茶叶(1分钟)洗茶杯(2分钟)1+1+8+1=11(分钟)对于这三种方案,那个更好呢?请同学们点评。
《沏茶问题》教学设计《沏茶问题》教学设计范文(精选3篇)作为一位杰出的教职工,通常会被要求编写教学设计,教学设计是教育技术的组成部分,它的功能在于运用系统方法设计教学过程,使之成为一种具有操作性的程序。
优秀的教学设计都具备一些什么特点呢?以下是小编整理的《沏茶问题》教学设计范文(精选3篇),仅供参考,欢迎大家阅读。
《沏茶问题》教学设计1教材分析:《沏茶问题》四年级上册第八单元《数学广角》中的内容。
本节课主要通过日常生活中的一些简单的事例让学生尝试在解决实际问题的多种方案中寻求最优的方案,初步体会运筹思想在实际生活中的运用。
新课标指出:当学生“面对实际问题时,能主动尝试着从数学的角度运用所学知识和方法寻找解决问题的策略。
”在日常生活中,学生能很容易地找到解决问题的多种策略,这里的关键是让学生理解优化的思想,形成从多种方案中寻求最优方案的意识,提高学生解决问题的能力。
学情分析:优化问题是人们经常要遇到的问题,虽然它是新教材新增的内容,但四年级学生已有这方面的经验,例如生活中他们会注意怎么做会省时些,只是更多的是无意识的,要实现从经验到数学方法再到实践的跨越有些难度,所以本节课从学生身边的简单事例出发,让学生在尝试解决问题的过程中,通过同学之间的讨论、交流、启发,唤起生活中的经验,初步形成寻找解决问题最优化方案的意识,从而提高学生解决问题的能力。
特制定以下目标:学习目标:1、知识与技能:能够用合理快捷的方式解决沏茶这一简单的生活问题,懂得在同一时间内,所做的事情越多,效率就越高。
2、数学思考与问题解决:能从解决问题的多种方案中寻找最优方案。
3、情感态度:提高解决问题的能力,感受生活与数学的联系,逐步养成合理安排时间的良好习惯。
教学重难点:1、学习重点:我会根据具体事件的情况,通过调整事件顺序,合理安排时间。
2、学习难点:我会画简单的事件流程图。
学习准备:多媒体课件、沏茶六个步骤的卡片学习过程:一、快乐的早上师:同学们,今天老师为大家介绍一个新朋友:小明。
四年级数学沏茶问题教学设计四年级数学沏茶问题教学设计1教学内容:义务教育教科书四年级数学上册第104页数学广角——优化例1。
教材分析:例1沏茶的实际问题,思考怎样合理安排沏茶的各环节才能让客人尽快喝上茶,其中“合理”、“省时”是优化沏茶各程序的思考角度。
学情分析:四年级的学生已经有了一些生活经验,对于生活中的优化问题也有一定的初步认识,对解决实际问题的兴趣浓厚,也初步具备了解决简单问题的能力。
教学目标:1、知识与能力目标:通过沏茶事例,初步体会优化思想在解决实际问题中的应用。
认识到解决问题策略的多样性,形成从多种方案中寻找最优方案的意识。
2、过程与方法目标:感受到数学在日常生活中的'广泛应用,建立优化的思想,尝试用数学的方法来解决实际生活中的简单问题,初步培养学生的应用意识和解决实际问题的能力。
3、情感、态度、价值观目标:通过合理安排,可以节省时间,提高效率,逐渐养成合理安排时间的良好习惯。
教学重点:建立优化的思想。
教学难点:寻找出解决问题的最优方案,形成优化的意识。
教学方式方法:自主探究、小组合作。
教学准备:课件、图片。
教学过程:一、创设情景初步感知同学们,你们在家帮爸爸妈妈做事情吗?平常都帮爸爸妈妈做哪些事情?二、结合情景提出问题课件出示例1主题图问:从图上,你知道了哪些信息?四年级数学沏茶问题教学设计2教案设计设计说明本节课通过简单的实际问题向学生渗透优化思想,让学生体会优化思想在解决实际问题中的作用,感受数学的魅力。
教学设计如下:1、重视教材与学生生活的紧密联系。
沏茶是学生比较熟悉的生活现象,当教材呈现小明帮妈妈烧水给李阿姨沏茶这一情境时,教师没有急于让学生解决如何让李阿姨尽快喝上茶的问题,而是调动学生已有的生活经验,为学生帮助小明解决让李阿姨尽快喝上茶的问题打下基础,使学生处于主动解决问题的最佳状态,有效地促使学生积极参与学习活动。
2、重视学生的主体地位。
在本节课的教学过程中,教师多次为学生提供探究新知的机会,在活动中学生处于主体地位。
数学广角—优化(沏茶问题)教学设计数学广角—优化(沏茶问题)教学设计(人教版小学数学四年级上册)一、教学目标1、通过对生活优化问题的合作探究,感悟合理、快捷解决问题的策略,提高学生解决问题的能力。
2、初步感受统筹思想在日常生活中的应用,尝试用统筹的方法来解决实际问题。
3、使学生在自主探索、合作交流中积累数学活动的经验,逐渐养成科学合理安排时间的良好习惯。
二、教学重点、难点主题:合理安排时间重点:尝试合理安排时间的过程,体会合理安排时间的重要性。
难点:掌握合理安排时间的方法。
三、教具准备多媒体课件、教具四、教学过程1、联系生活,谈话导入。
师:同学们,平常在家你们会帮爸爸妈妈做家务吗?谁来说说你在家都会做哪些家务?(学生发言)(课件出示)周末小强和妹妹主动轮流帮妈妈做家务:拖地:8分钟烧开水:10分钟师:勤劳的小强和妹妹每个周末主动帮助妈妈做家务,一天,妈妈问:你俩都帮妈妈做了家务,你们分别用了多长时间呀?小明说用了18分钟。
妹妹却只用了10分钟。
小明摸摸了头感到很奇怪。
做的是完全一样的两件事,为什么时间会不一样呢?请同学们帮助分析,小明是怎样完成这几件事,妹妹是怎样完成这几件事的?反馈:生1:小明一件件做,妹妹是同时做。
(学生中可能说出同时一词,师相继出示课件)师:不错,说的很好。
我们知道有的事情可以同时进行,而有的事情有先后顺序。
今天,就让我们一起到数学广角里通过学习沏茶问题,学会合理安排时间吧!关键:要考虑到同时做的几件事,不能互相影响,点出合理。
2、创设情境,探究新知。
a沏茶问题(1)又是一个星期天,小明家来客人了(出示课件),你从图中得到哪些信息?生:小明要沏茶、妈妈在陪客人聊天、李阿姨来家做客、小明想怎样让客人尽快喝上茶?师:哦,那在我们生活里,父母要陪客人的时候,我们也得做些力所能及的事哟!师:想一想,你平时沏茶的时候都需要做哪些事?估一估,做这些事情各需多少时间?(指名说)(2)看一看,小明沏茶做了哪些事情?分别需要多长时间?(出示课件)(齐说)师:①沏茶的工序这么多,小明应该先做什么?再做什么?哪些又可以同时做,我们一起来设计沏茶方案,尽快让客人喝上茶,好吗?(可用序号标出)②在练习纸上设计出沏茶的过程,环节间可借助箭头连接,并计算出一共用了多少时间?③设计后,同桌交流合作,比比谁的设计方案即合理又省时。
四年级上册数学教案-8.1 数学广角—优化(沏茶问题)︳人教新课标一、教学目标1. 让学生理解优化的概念,知道优化是一种有效的解决问题的方法。
2. 通过沏茶问题的探究,培养学生运用数学知识解决实际问题的能力。
3. 培养学生合作交流的意识,提高学生的逻辑思维能力和表达能力。
二、教学内容1. 优化概念的理解2. 沏茶问题的探究3. 解决实际问题的方法三、教学重点与难点1. 教学重点:理解优化的概念,掌握解决实际问题的方法。
2. 教学难点:如何引导学生运用数学知识解决实际问题。
四、教学过程1. 导入新课利用多媒体展示一些生活中的优化现象,如:购物时选择性价比高的商品,出行时选择最短的路线等,引导学生初步感知优化。
2. 探究新知(1)讲解优化的概念,让学生明确优化是一种有效的解决问题的方法。
(2)提出沏茶问题,引导学生运用所学知识解决问题。
沏茶问题:小明要泡一杯茶,需要完成以下几个步骤:烧水、洗茶杯、拿茶叶、泡茶。
每个步骤所需时间如下:烧水5分钟,洗茶杯2分钟,拿茶叶1分钟,泡茶3分钟。
请问小明最少需要多长时间才能喝到茶?(3)学生分组讨论,尝试用不同的方法解决问题。
(4)小组代表分享解题过程和结果,师生共同评价。
3. 巩固提高出示类似的实际问题,让学生独立解决,巩固所学知识。
4. 总结延伸让学生谈谈在本节课中学到了什么,引导学生认识到优化在生活中的重要性。
五、课后作业(略)六、教学反思(略)本节课通过沏茶问题的探究,让学生在实际操作中理解优化的概念,培养学生运用数学知识解决实际问题的能力。
在教学过程中,要注意引导学生独立思考、合作交流,提高学生的逻辑思维能力和表达能力。
同时,教师还要关注学生的个体差异,给予适当的指导和鼓励,使学生在解决问题的过程中体验到成功的喜悦。
重点关注的细节是“沏茶问题的探究”。
沏茶问题的探究是本节课的核心环节,通过这个问题,学生可以深入理解优化概念,并学会将数学知识应用于实际生活。
数学广角——《沏茶问题》教案(精选5篇一、教学内容本节课选自人教版数学四年级下册《数学广角——沏茶问题》,具体内容包括:运用统筹法解决实际生活中的问题,通过沏茶实例,让学生体会合理安排时间的重要性,学会从优化的角度思考问题。
二、教学目标1. 知识与技能:理解并掌握统筹法的概念,能够运用统筹法解决生活中的实际问题。
2. 过程与方法:通过分析沏茶问题,培养学生的逻辑思维能力和解决问题的能力。
3. 情感态度与价值观:体会合理安排时间的重要性,养成珍惜时间的良好习惯。
三、教学难点与重点重点:运用统筹法解决实际问题。
难点:如何合理安排时间,提高效率。
四、教具与学具准备教具:PPT、黑板、粉笔学具:练习本、笔五、教学过程1. 实践情景引入(1)教师出示PPT,展示小明给妈妈沏茶的情景。
(2)教师提问:“同学们,你们在生活中有没有遇到过类似的问题?如何合理安排时间,提高效率呢?”2. 例题讲解(1)教师引导学生分析小明沏茶的过程,找出可以同时进行的事项。
(2)学生尝试运用统筹法,合理安排小明沏茶的步骤。
3. 随堂练习(1)学生独立完成教材第108页的练习题。
(2)教师挑选部分学生进行答案分享,并给予评价。
4. 小结六、板书设计1. 《沏茶问题》2. 内容:(1)实践情景引入(2)例题讲解(3)随堂练习(4)小结七、作业设计1. 作业题目:(2)请你举例说明,在生活中还有哪些问题可以用统筹法来解决。
2. 答案:(1)答案不唯一,合理即可。
(2)答案不唯一,如:购物、旅游、学习计划等。
八、课后反思及拓展延伸1. 课后反思本节课通过沏茶问题,让学生体会合理安排时间的重要性,学会运用统筹法解决实际问题。
在教学过程中,要注意引导学生主动思考,提高解决问题的能力。
2. 拓展延伸(1)鼓励学生在生活中发现类似问题,尝试用统筹法解决。
(2)引导学生了解时间管理的重要性,培养珍惜时间的意识。
重点和难点解析1. 教学目标的设定2. 教学难点与重点的把握3. 教学过程中的实践情景引入和例题讲解4. 板书设计5. 作业设计6. 课后反思及拓展延伸详细补充和说明:一、教学目标的设定1. 知识与技能目标:明确学生需要掌握的知识点和技能,如本节课中,要求学生理解并掌握统筹法的概念,能够运用统筹法解决生活中的实际问题。
教案标题:8 数学广角——优化(沏茶问题)年级:四年级上册学科:数学版本:人教版教学目标:1. 让学生理解优化问题的概念,能够识别生活中的优化问题。
2. 培养学生运用数学方法解决实际问题的能力。
3. 培养学生的逻辑思维能力和团队合作精神。
教学内容:1. 优化问题的概念2. 沏茶问题的分析和解决方法3. 数学方法在实际生活中的应用教学过程:一、导入(5分钟)1. 引导学生回顾上一节课的内容,让学生分享他们在生活中遇到的优化问题。
2. 引入本节课的主题——沏茶问题。
二、新课导入(10分钟)1. 向学生介绍优化问题的概念,让学生明白优化问题就是要在有限的时间内,找到最佳的解决方案。
2. 引导学生思考沏茶问题,让学生尝试用数学方法解决。
三、案例分析(10分钟)1. 向学生展示一个沏茶的案例,让学生分析其中的优化问题。
2. 引导学生运用数学方法,找到最佳的沏茶方案。
四、小组讨论(10分钟)1. 将学生分成小组,让他们讨论如何在生活中找到优化问题,并尝试用数学方法解决。
2. 鼓励学生分享他们的讨论成果,让全班同学一起讨论和评价。
五、总结(5分钟)1. 让学生总结本节课的学习内容,让他们明白优化问题的重要性和解决方法。
2. 强调数学方法在实际生活中的应用,鼓励学生在生活中发现和解决优化问题。
教学评价:1. 观察学生在课堂上的参与程度,了解他们对优化问题的理解程度。
2. 通过学生的讨论成果,评价他们运用数学方法解决实际问题的能力。
3. 收集学生对本节课的反馈,了解他们对教学内容和方法的态度。
教学反思:在本节课中,我通过引入生活中的优化问题,激发了学生的学习兴趣。
通过案例分析,让学生了解了优化问题的概念和解决方法。
在小组讨论环节,学生积极参与,分享了自己的想法和经验。
总体来说,本节课达到了预期的教学目标。
然而,我也发现了一些问题。
部分学生在讨论中不够积极,可能是因为他们对优化问题的理解不够深入。
在今后的教学中,我需要更加注重学生的个体差异,给予他们更多的指导和帮助。
数学广角——优化(沏茶问题)教案数学广角——优化沏茶问题【教学目标】知识与技能1、使学生通过简单的事例,初步体会优化思想在解决实际问题中的应用。
2、学会合理安排工作的顺序,明白先做什么,后做什么,哪些事情可以同时做。
过程与方法1、经历从解决问题的多种方案中寻找最优方案的过程,理解优化思想。
2、通过解决实际问题,初步培养学生的应用意识和寻找最优方案的能力。
情感、态度与价值观1、使学生体会到数学的实际应用价值,增强学好数学的信心。
2、使学生认识到合理利用时间的重要性,懂得珍惜时间。
【教学重点】体会优化的思想。
【教学难点】学会选择合理、快捷的方法解决问题,形成寻找最优方案的意识。
【教学具准备】多媒体课件、沏茶工序卡片。
【教学过程】一、课前活动,引出话题。
1、师生谈话:今天我们一起来玩脑筋急转弯,看谁反应快。
(课件出示1、小明听音乐20分钟,吃苹果5分钟,做完这两件事至少需要多少分钟?)生回答后,问:你是怎么想的?为什么要这样安排?师小结:同学们说得非常好,像这样安排,我们就节约了时间。
我们今天就来学习数学广角中关于合理安排时间的问题(出示课题)——沏茶问题。
二、创设情境,探究方法。
(学习例1)1、提出问题师:星期天的上午,小明家的门铃响了。
原来是李阿姨到小明家做客。
(出示例2画面)从图上你能得到哪些信息?想一想:你平时沏茶的时候都需要做哪些事?师:我们来看看小明沏茶都需要做哪些事?分别需要多长时间?(出示各项工序图片)谁能说给大家听?师:小明要做这么多事,请你帮小明想一想,他先烧水行吗?(不行)他应该先考虑什么呢?(应该先做什么,再做什么?即:先后顺序)2、学生自主设计方案。
师:同学们都挺善于开动脑筋的。
那小明要怎样安排这些事情才能让客人尽快喝上茶呢?怎样理解“尽快”?请同学们以小组为单位,帮小明设计一种能尽快让客人喝上茶的方案。
现在,请拿出你们准备好的工序图片摆一摆,然后算一算,你们设计的方案需要多长时间?(生分小组合作学习,师参与学生的小组活动)3、展示学生不同的方案师:谁来给大家说一说,你们是怎样安排的?(请学生上台摆工序图片,师引导学生叙述设计的过程:你们先干什么?一共需要多少分钟?)师:还有谁有更快的方法?(请另一组学生上台摆工序图片)①洗水壶→接水→烧水→ 沏茶(11分钟)洗茶杯找茶叶②洗水壶→接水→烧水→洗茶杯→找茶叶→ 沏茶(14分钟)③洗水壶→接水→烧水→找茶叶→沏茶(12分钟)洗茶杯4、学生比较,选择最合理的安排方法。
8数学广角——优化(沏茶问题)(教案)一、教学目标:1.学习了解优化题型的特点和解题方法。
2.明确沏茶问题的数学模型。
3.学习了解二分法的思路和应用方式。
二、教学重点:1.学生了解沏茶问题的数学模型和优化问题的解法。
2.学生掌握二分法的思路和应用方式。
三、教学难点:1.如何引导学生将实际问题转化为数学问题,构建数学模型。
2.如何帮助学生理解二分法并且应用到实际问题中。
四、教学过程:1.导入教师出示一幅图,上面有茶叶和水壶,请学生自由描述图中的事情,引导学生思考如何快速把茶泡好。
2.讲授学生描述之后,教师告诉学生这是一个求优化的问题。
如果快速把茶泡好,首先要知道什么决定了茶泡好不好?是茶的品质、茶叶数量、水的温度、水的分量等。
那么我们如何去控制这些变量,进而优化茶的品质呢?这时候就需要我们用数学来模拟这个过程,通过优化算法来求解最优方案。
教师将沏茶的问题转化为一道经典的优化问题:如何用最短的时间沏出一壶最好的茶?这就可以用数学模型来描述,也就是需要求解这样的一条直线,这条直线上面,我们沏出来的茶的品质最大。
学生在理解这个数学模型之后,就可以开始思考如何解决这个问题,即最优化问题。
3.演示教师将茶叶和水壶拿出来,告诉学生,我们有5克的茶叶和1000毫升的开水,现在要做一壶最好的茶,那么应该怎么做呢?这个时候,教师可以给学生一些提示,基本思路是:尝试把茶泡淡、泡浓,看一下哪一次泡茶的质量更好,然后把泡茶的时间逐渐缩短或者延长,总有一条直线可以使茶泡最好。
学生通过做实验,求解出茶泡最好的时间,可以得到结果是7分40秒,那么把问题进一步推广,如果让你泡2壶茶呢?应该如何操作?学生可以分析出,这个时候应该将茶泡出来的时间调整到8分,这样就可以同时泡出两壶茶了。
教师通过这个实验,展示了如何通过反复试错的过程来解决优化问题的过程,同时也带领学生领略了数学对于实际问题的应用。
4.讲授教师将二分法的思路和具体应用方式进行讲解。
人教版数学四年级上册沏茶问题教案(优选3篇)〖人教版数学四年级上册沏茶问题教案第【1】篇〗合理安排时间(沏茶问题)一、教学内容:人教版课标教材四年级上册数学广角例1沏茶问题。
二、教学目标:1、学生在解决合理安排沏茶的工序问题中,学会用流程图的方式表示解决问题的方案,认识到解决问题策略的多样性,形成寻找解决问题最优方案的意识。
2、初步培养学生的应用意识和解决实际问题的能力。
3、使学生逐渐养成合理安排时间的良好习惯。
三、教学重点:解决沏茶这一类问题的思考方法和用流程图表示解决问题的方案。
四、教学难点:寻找解决问题最优方案,五、教学准备:课件、工序卡纸片、六、教学过程:一、课前活动,引出话题。
31、师:王老师是一名数学老师,一直给大家上的是数学课,但是今天王老师在上数学课之前想先考一考我们班同学的语文知识怎么样。
大家有没有信心?2师:你能用“一边(干什么)一边(干什么)”说一句话吗?板书:一边()一边()生1:……生2:……(老师即时评价)师:刚才同学们在造句中说的一边干什么,一边干什么都是同时做几件事,不仅在语文中有这样的表述,在今天的数学课里也有关于这方面的知识。
我们今天就一起来研究好不好?2、引题:在生活中,合理安排时间,把能同时做的事情同时做了,就会节省时间。
今天就学习如何合理安排时间。
(板书课题)1二、创设情境,探究方法。
31、(让学生翻到课本113页)星期天上午,小明家的门铃响了。
(教师模拟门铃声)谁来了原来是李阿姨来做客,从图上你看到了什么?谁来说给大家听听?(一名同学说)谁还想说一说?引导学生观察思考:(1)从图上你了解到了什么?妈妈让小明干什么?小明想什么?尽快是什么意思?2、导入:为了使李阿姨能尽快喝到水,我们来帮帮小明好吗?三、讨论分析,设计方案。
201、讨论:2师:根据你平时沏茶的做法和小明家当时的情况,你想一想,小明需要做哪些事?(洗水壶、烧水、找茶叶、找茶杯、沏茶。
)2、看图分析:(出示各项工序图。
沏茶问题示范课教案(小编整理)第一篇:沏茶问题示范课教案四年级上册数学广角优化—合理安排时间《沏茶问题》示范课教案执教课题:四年级上册数学广角优化—合理安排时间《沏茶问题》教学目标:1、通过简单的生活事例,让学生学会选择合理、快捷的方法解决问题。
2、使学生认识到解决问题策略的多样性,形成寻找解决问题最优方案的意识。
3、感受生活与数学的联系,使学生逐渐养成合理安排时间的良好习惯。
培养学生的思维能力。
教学重难点:重点:1、探究解决问题的最优方案。
难点:1.寻找解决问题最优方案,提高学生解决问题的能力。
教学过程:课前谈话:师:同学们,老师考考你们,用“一边……一边……”造句(学生活动,教师适当点评。
)说的很好,这两件事情都是同时进行的。
(板书同时进行)一、创设情境,激趣导入:师:同学们,回头看一下,今天这节课和我们平时课堂有什么不同?生1:有许多老师听课。
生2:教室环境不一样。
师:如果这些老师到你家里做客,你们欢迎吗?生:欢迎。
师:哪你准备怎样招待老师呢?生1:请老师吃水果。
生2:给老师沏茶。
生3:请老师吃饭。
3.师:同学们想得真周到,老师特别喜欢喝茶,今天我们大家一起来探究一下沏茶问题。
(板书课题:沏茶问题)二、动手操作,主动探究1.师:同学们,想一想,你平时沏茶之前都要做哪些准备呢?学生活动师:回答得真不错。
2.师:我们来看看沏茶都需要做哪些事?分别需要多长时间?(出示教材104页沏茶工序主题图)师:请学生齐读沏茶所需工序及时间。
3.师:请同学们认真思考,把你沏茶的过程用数学表达方式写在你的草稿本上,列式并计算出时间,看谁做得又对又快。
生:自主思考和探究活动,教师巡视。
4.指名学生汇报,教师引导学生点评。
生1:先洗水壶(1分钟),接水(1分钟),烧水(8分钟),洗茶杯(2分钟),找茶叶(1分钟),沏茶(1分钟);一步一步的完成,要14分钟。
师:这个时间有点长了,万一老师在家里做客的时间不长呢?还有没有时间更短的呢?生:有。
《数学广角》---优化教学设计
城关中心学校何素勤
教学目标:
知识与技能:
使学生通过简单的实例,初步体会运筹思想在解决实际问题中的应用,初步形成从数学的角度发现、提出问题及分析问题解决问题的能力。
过程与方法:
让学生经历自主探究的过程,体验解决问题策略的多样性,在寻求解决问题最优方案的过程中积累数学的基本活动经验,
情感、态度和价值观:
使学生感受数学与生活的紧密联系,在探求活动中感受数学的魅力,感悟优化的数学思想。
教学重点:体会优化的思想
教学难点:寻找解决问题最优方案,提高学生解决问题的能力。
教具:多媒体课件、实物展示台。
教学过程:
一、故事导课,初步感知(5分钟)
师:同学们,喜欢听故事吗?
幻灯片:狮子猴子大象
4件事:扫地5分钟拖地板15分钟洗衣服23分钟晾衣服2分钟
讲故事:有一只狮子王很忙,每天都有很多事情需要打理,这一天它想招聘一位总管帮忙打理日常生活。
应聘的小动物很多,经过层层选拔,最后猴子和大象胜出,可是总管的位置只有一个,怎么办呢?狮子王又出了一道题考猴子和大象,获胜的才能当总管。
考题要求他们有条理的完成4件事。
猴子平时爱动脑筋,看到考题就想,怎样才能最快完成?大象平时很懒,看到考题根本就没有动脑筋。
结果,猴子完成4件事用了25分钟,大象用了45分钟。
假如猴子和大象做这4件事,做得一样好,如果你是狮子王,你会选谁做总管?为什么?
师:指名说
生: 同样做好4件事花的时间却比大象少。
师:是啊,花最少的时间办最好的事情,其实猴子是运用了我们今天要学的数学知识---合理安排时间,才能快速地完成4件事,也就是提高办事效率。
猴子真是聪明能干!最后被狮子王招聘了。
孩子们,一个会合理安排时间,提高办事效率的人到哪都受到尊重和欢迎,想不想当这样的人啊?
好!那我们这节课就一起来研究如何合理安排时间,提高办事效率这个数学问题。
(板书:合理安排时间)
二、探究新知,掌握方法(20分钟)
1、出示情境图【幻灯动画】
(过渡语:小明是一位聪明懂事的孩子,这一天家里来客人了,妈妈要陪客人说话。
)
(1)小明家里来客人了,妈妈陪客人说话。
让学生观察情境图
妈妈请小明烧壶水,给李阿姨沏杯茶。
小明想:怎样才能尽快让李阿姨喝上茶呢?
(2)师:怎样理解“尽快”?
(3)师:愿意帮小明好好设计一下沏茶方案吗?试试吧!
学生独立设计方案,师巡视。
(4)指名展示,交流评价设计方案。
【设计方案展示】
个个真是厉害的设计师呀!哪个同学设计的流程图最简洁、最合理?说说理由。
(5)小组讨论。
(6)指名汇报,全班交流。
【幻灯片5,6】
①沏茶的顺序是什么?
②怎样安排节省时间?
③哪些事情可以同时做?
(7)小结:【先观察做事情顺序,把它写下来,再考虑哪些事情可以同时做,最好计算出所需时间。
就是我们今天研究的合理安排时间提高办事效率解决生活问题的方法。
用这种方法节省了时间,提高了办事效率,用这种方法设计出来的的方案就是最合理最好的方案,这样的设计过程就是一个优化的过程。
它(板书:优化合理省时)
【幻灯片7】思考方法:(1)先观察做事情顺序,把它写下来,
(2)再考虑哪些事情可以同时做,
(3) 最好计算出所需时间
三、巩固应用,拓展延伸(13分钟)
【幻灯片8】
1、喜洋洋每天早上6:30起床,必须要做完这些事情后再去上学,你认为它最
快几点可以去上学?
起床穿衣服3分钟,刷牙洗脸3分钟,整理床铺3分钟,吃早餐10分钟,听音乐20分钟
(1)生独立完成后师指名展示
(2)全班交流
【幻灯片另外】
2、练习:爸爸和妈妈一起从家外出办事,爸爸要去办公室取资料,妈妈要去商场购物,图中是他们的行走路线和所用时间,他们办完这些事回到家,至少需要多少分钟?
这道题需要从两个方面思考设计行走路线
(1)爸爸妈妈分头办事,计算一下至少需要多少时间
(2)爸爸先送妈妈到商场后,在办自己的事情,计算所需时间
3、说一说在我们生活学习中哪些事情可以通过合理安排时间来提高效率。
教师提示:
(1)班级里打扫卫生,有的扫地,有的捡纸张、檫黑板和关风扇,有的倒垃圾,合理安排几个人,同时进行,就可以节省很多时间,提高劳动效
率。
(2)学校排队集合,不同的年级要从不同的楼梯同时下楼,既安全,又省时。
(3)在做数学题的时候,可以一边抄题目,一边思考。
四、全课总结,增强意识(2分钟)
1、同学们今天学得开心吗
2你有什么收获与大家分享?喜欢数学吗?
3、师总结:今天同学们的收获可真多啊!在我们的生活学习中,有很多事情很多问题都可以用优化的数学知识来解决,所以啊数学是我们生活学习的好朋友好帮手。
只要我们用心学习,细心思考,数学可以让我们更开心!
【幻灯片9】
你们想知道大象和猴子是怎么安排的吗?
【幻灯片10】
我们应该向谁学习?学习它什么?
最后老师布置课后作业,希望同学们动动脑筋,比比谁最厉害!
五、课后练习:
(过渡语:聪聪是个勤劳又能干的孩子,每天都会合理安排好自己的事还帮妈妈做家务。
)
【幻灯片11】
比比谁最厉害!
1、用洗衣机洗衣服23分钟;
2、扫地5分钟;
3、做操3分钟;
4、拖地板15分钟;
5、晾衣服5分钟;
6、听新闻30分钟;
7、接水1分钟;
8、烧水4分钟。
聪聪在30分钟内最多可以做好几件事?请画出流程图。
板书数学广角
优化
合理省时。