第一节 部品材料的认识 (鼓纸)
- 格式:doc
- 大小:158.00 KB
- 文档页数:9
《各种各样的纸》教案(精选14篇)《各种各样的纸》教案篇1活动目标:1.认识和了解生活中常见的纸.2.感受各种纸的质地和用途的不同。
3.大胆说出自己对的理解。
4.初步培养幼儿用已有的生活经验解决问题的.能力。
活动准备:面巾纸、白纸、蜡光纸、皱纹纸、纸箱片、硬纸板若干,每组一份用塑料筐装好。
活动过程:一、自由玩纸,交流感受请幼儿自由拿取筐里的各种纸,摸一摸、看一看、说一说。
讨论:你刚才摸到的纸是怎样的?二、比一比。
分别拿出面巾纸和硬纸板、白纸和纸箱片,让幼儿再来摸一摸,比一比有什么不一样,丰富词汇“硬、软、厚、薄”。
(重点)三、送纸回家。
(难点)1.先将桌上的纸送到软、硬不同的纸宝宝家里。
2.再将桌上的纸送到厚、薄不同的纸宝宝家里。
四、观察纸制品,了解纸的用途。
1.出示图书、扇子、包装盒等纸制品,告诉幼儿纸可以做成许许多多的物品。
2.我们的生活离不开纸,启发幼儿说一说生活中还有哪些物品是用纸做的?纸可以做什么?教育幼儿爱惜纸张和书本。
《各种各样的纸》教案篇2活动目标:1、通过观察实验认识纸的种类和特性。
2、通过分组活动、加深对纸的认识,培养幼儿的动手能力。
3、教育幼儿爱惜纸张和书本。
4、培养幼儿对事物的好奇心,乐于大胆探究和实验。
5、激发幼儿对科学活动的兴趣。
活动准备:1、用多种纸制成的纸娃娃一个。
2、VCD、碟片《造纸的过程》3、各种纸、固体胶。
活动过程:一、简要了解纸的制造过程,导入活动。
1,出示数张纸,提问:这是什么?纸是用什么造出来的?怎么造的呢?你想不想知道?2,放VCD,引导幼儿观察,通过提问,让幼儿了解纸用树皮、植物的根、茎、叶等加工成的。
二、认识纸的种类。
1、出示纸娃娃,教师以纸娃娃的口吻说话:“小朋友好,我是一个特别的娃娃,请你猜一猜,我是用什么作成的?摸一摸我身体的各部分材料有什么不同?摸上去有什么感觉?找一找,你的盒子里有没有相同的材料。
2、请幼儿看一看,摸一摸,找一找纸娃娃的各部分材料,启发幼儿把自己的发现告诉大家。
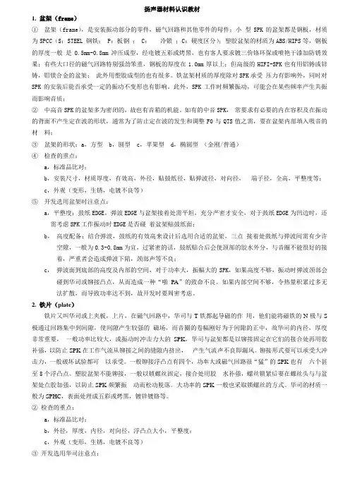
扬声器材料认识教材1. 盆架(frame)①盆架(frame),是安装振动部分的零件,磁气回路和其他零件的母件;小型SPK的盆架都是钢板,材质为SPCC(S:STEEL 钢铁; P:板钢; C:冷锻;C:硬度区分);塑胶盆架的材质为ABS/HIPS等,钢板的厚度一般是0.5mm-0.8mm冲压成型,经电镀五彩或烤黑,也有客人要求镀三价铬环保或喷艳干漆加防锈效果;有些大口径的磁气回路特别强劲笨重,钢板的厚度在1.0mm厚以上;但高级的HIFI-SPK也有用铝铸或锌铸,铝镁合金的盆架;此外用塑胶成型的也有很多。
铁盆架材质的厚度除对SPK承受压力有影响外,同时对SPK的安装后能否承受一定的振动不变形也有影响。
此外,SPK工作时频繁振动,可能会在某些频率产生共振而影响音质;②中高音SPK的盆架多为密闭的,故也有音箱的机能。
如有的中音SPK,常要求有必要的内在容积及在振动的背面不产生定在波的形状,通常为了防止定在波的发生和调整F0与QTS值之需,要在盆架内部填入吸音的材料;③盆架的形状:a,方型 b,圆型 c,苹果型 d,椭圆型(金刚/普通)④检查的重点:a,标准品比对;b,安装尺寸,材质厚度,有效高,外径,贴鼓纸径,贴弹波径,对向径,端子径,全高,平整度等; c,外观(变形,生锈,电镀不良等)⑤开发选用盆架时注意点:a,平整度:鼓纸EDGE,弹波EDGE与盆架接着处需平坦,充分严密才安全,对于鼓纸EDGE为凹边时,还需考虑SPK工作振动时EDGE是否碰着盆架贴鼓纸面;b,高度配备:结合弹波,鼓纸的有效高来设计后选用合适的盆架,三点接着处鼓纸与弹波间需有少许空隙,一般为0.3-0.8mm为宜,过紧密的话,鼓纸贴合后会使颈部的胶水外分,与音圈不能很好的接着,严重者会造成弹波下陷,颈部声等不良;c,弹波面到底部的高度及内部的空间,对于功率大,振幅大的SPK,如果高度不够,振动时弹波颈部会碰到华司或铆接凸点,从而造成一种“啪PA”的致命不良。
幼儿园科学教案:认识不同材质的纸。
一、目标在这次课程中,我们的目标是让孩子了解不同种类的纸,并认识不同材质的纸。
他们将通过触摸、感受和观察不同纸张的特点来实现这个目标。
二、准备您需要准备以下教具和物品:1.不同材料的纸(如:糊纸板、洋葱皮、毛纸、水彩纸、手工纸)2.热熔胶枪3.剪刀、铅笔、彩色笔4.显示板5.微型投影机或PPT投影机三、活动1.引入将所有不同材质的纸张展示在孩子们面前,向他们介绍这些纸张的名称和特点,并告诉他们这些纸张在生活中有什么用途。
您可以将所有纸张放在一起,或者将每个纸张放在单独桌子上。
2.实验让孩子们触摸并感受不同材质的纸,并让他们描述每种纸的特点。
您可以将各种纸张放在一个感受装置中,让孩子们摸索、感受。
也可以放在墙上让孩子依次进行观察并描述。
3.活动现在,让孩子们用这些纸张创造一个简单的手工作品,让他们了解每种纸张的适用性和特点。
您可以让孩子们用剪刀剪下纸张,并将它们粘贴到一个卡片上,然后加入字母、图案或任何他们喜欢的形状。
4.结合现在,在屏幕上展示一些用不同纸张制作的艺术品,并让孩子们看到纸张的使用方法和特点。
您可以使用微型投影机或PPT投影机,以便孩子们可以更好地了解每种纸张适用于哪些艺术品。
四、总结在这个教案中,我们让幼儿了解了不同种类的纸,并让他们通过触摸、感受和观察不同纸张的特点来实现这个目标。
在实验和活动环节中,孩子们用这些纸张创造了自己的手工作品,并了解每种纸张的适用性和特点。
我们结合了实际的手工艺术和屏幕上展示的艺术品,让孩子们能够更好地了解每种纸张适用于哪些艺术品。
这个教案可以帮助孩子们了解不同种类的纸张,并让他们更好地理解纸张的特点和适用性。
通过这个课程,孩子们可以获得更多的知识,更好地成长。
纸的材料的了解和认识教案
教案标题:纸的材料的了解和认识
教学目标:
1. 了解纸的材料及其制作过程;
2. 认识纸的种类和用途;
3. 掌握纸的保养方法。
教学步骤:
引入活动:
1. 引入纸的话题,让学生观察周围的纸制品,并讨论它们的用途和特点。
知识讲解:
2. 介绍纸的材料:纸主要由纤维素制成,常见的纤维素来源有木材、棉花和草类等。
3. 解释纸的制作过程:纸的制作包括原料的处理、纸浆的制备、纸浆的过滤和压制等步骤。
活动一:纸的种类和用途
4. 分发纸样本给学生,让他们观察和比较不同种类的纸,并讨论它们的特点和用途。
5. 引导学生思考纸的种类与用途之间的关系,例如艺术纸适用于绘画,卫生纸适用于卫生用途等。
活动二:纸的保养方法
6. 讲解纸的保养方法,包括避免水分、阳光和湿度对纸的损害,存放纸时应平整、垂直等。
7. 分组讨论,让学生分享自己的纸制品保养经验,并总结出一份纸的保养守则。
小结:
8. 对本节课所学内容进行小结,强调纸的材料、种类、用途和保养方法的重要性。
作业:
9. 布置作业,要求学生收集不同种类的纸制品,并写一份观察报告,包括纸的
材料、用途和特点等。
教学延伸:
10. 鼓励学生自行研究纸的制作工艺,并展示他们的成果。
教学评估:
11. 观察学生在活动中的参与程度和讨论的质量;
12. 收集学生的作业并评估他们对纸的材料、种类和用途的理解程度。
教学资源:
1. 纸样本;
2. 讲义或PPT;
3. 学生作业本。
部品材料的认识鼓纸 Coca-cola standardization office【ZZ5AB-ZZSYT-ZZ2C-ZZ682T-ZZT18】扬声器的一般介绍(七)鼓纸(CONE PAPER)1、鼓纸鼓纸又叫振动板、锥盆,它是扬声器的主要零件之一。
对SPK的性能和音质有决定性的影响,极端说来没有好的鼓纸就做不成好的喇叭,足见其重要性。
①鼓纸的形状Ⅰ)断面形状鼓纸的断面形状大致可分图1-15所示的A、B、C三种图1-15A、反抛物线形(Paracurved)B、直线形(Straight)C、抛物线形(Parabolic)A是一般形状,各形状性能之不同点,厥在其周波数特性,所在之高音再生界限周波数带域(高音共振周波数)和指向特性。
此系依据鼓纸锥体之半顶角图1-16(即颈部的开角)来决定。
至于高音共振周波数,如下列公式之所示,顶角越小越能发挥高周波数特性,故A、B、C、三种形状比较,则A比C有利,B则介于两者之间。
图1-16Mc:振动板θ的质量θ:半顶角Sn:振动机颈部的机械抵抗Mv:音圈的质量E:振动析的扬克系数tc:振动板颈部的厚度fh:高音共振周波数其次是振动板指向性,振动板是整体作相同的运动(即鼓纸在振动时的前后运动,也叫做活塞运动—Poston Motion),而且在其运动范围内几乎没有多大差别,但是振动板的中心部分和周边部分却有不同之处,而产生一种叫做分割运动的现象,而且在高音域的分割振动,它的特点是顶角越大,其指向性也越高。
由上特点来看,A形的振动板高音共振周波数高,故适用于单一型振动之全音域用,C形振动板适用于低音再生之用,又因其深度较深,故用为复合型SPK音喇叭,这种复合型SPK,通常是把高音SPK或中音SPK放在低音SPK内侧空间之内,所以深度越大越好利用了。
至于介于A、C中间的B通常适用于中、小型SPK(中音域、全音域)之用。
一般说来在设计或选用振动板时,必须依据其性能上的需求,来决定它的深底(亦称内高)、颈部直径、外颈及顶角;但顶角大时深度必然较浅,多适用于低音喇叭形状。
第一章纸张的基本认识纸是我们公司基本的原材料,每个纸类印刷公司的产品都离不开纸,为了减低成本,合理正确的使用纸张,我们要对纸有一定的了解。
一.常用纸分类:1.以表面质地分有双灰、粉灰(灰底白)、单粉(单铜)、双粉(双铜)、哑粉,书纸(双胶)、灰芯单粉(白底白板)、牛皮纸、拷贝纸、花纹纸、颜色书纸、玻璃卡及其它特殊纸张。
2.按纸张的厚度分:通常170克及以下为纸,190克及以上咭;双灰通常称为板。
2.按纸张使用范围分:铜版纸、哑光纸、白版纸等.二.常用纸张特性描述纸张的性能一般用:白度、光滑度、平整度、密度及流平度等来表示。
不同纸质有1.书纸:双胶纸常用60g—120g,纸张纤维比较粗糙,多用于做信封、书刊内文及复印纸.2.双粉纸又称双铜纸常用105g-157g,纸面比较光滑,多用于做手挽袋、书刊的封面及皮壳面纸等..3.单粉纸又称单铜纸常用170g-300g,纸张有一面比较光滑,印刷时一般印在光滑的一面上,多用于做贺卡、手挽袋及一些板仔书内页等.4.粉灰咭又称灰底白常用250g-500g,纸的正面为白色,反面为灰色,多用于做坑盒、手挽袋的边咭同底咭、贺卡的天地盒及一些裱驳书的内页.5.双灰咭又称灰板常用400g-2000g,纸张两面都为灰色,不能用来印刷,多用于做精装书及盒的内框,及用来做皮壳.。
三.纸张纸纹的认识:1.纸张的基本成份为:A、木质纤维 B、填充料 C、涂料等2.纸纹:所谓的纸纹意思是指纸张内纤维的排列方向,纸张长度与纤维方向一致即该张纸为长纹纸,也叫顺纹纸,反之则称短纹纸,也叫逆纹纸.3.纸的纹路是纸张的一种属性,顺纹方向较软,反之则较硬,识别纹路有三种方法:1)看:较直观最简单的方法,就好象木板等一样,纸张有明显的条纹,直接用肉眼可以看出。
2)摸:用手感觉纸张的柔软性,顺纹方向较软,反之较硬。
3)折:通过对折纸张来识别纹路,顺纹方向折痕平滑较实,不顺纹方向则不平滑,不易折实。
4.纸纹的应用意义:印刷时,特别是厚度超过400G的纸张,尽量考虑用长纹纸(纸纹方向与印刷滚筒轴方向一致),裱坑纸时尽量做到坑纹与纸纹方向垂直,否则易引起露坑起泡、脱坑、弯曲变形等现象.双灰对裱要求较高时亦要求上下层纸纸纹交错,以防弯曲变形.五.纸张的常用尺寸及开数4.1、常用纸张可分为平张纸及卷筒纸2种,常用的平张纸的规格分为:大度35”*47”(889*1194MM),正度31”*43”(787*1092MM),所有非此两种规格纸张统称特种纸张.卷筒纸常用的有25封、31封、35封、38封、40封这几种封度.4.2、纸张开数通常有:大度对开:35”*23.5”(889*597MM) 正度对开:31”*21.5”(787*546MM)大度4开:17.5”*23.5”(444.5*597mm) 正度4开:15.5”*21.5”(393.5*546mm)大度8开:17.5”*11.75”(444.5*298.5mm) 正度8开:15.5”*10.75”(393.5*273mm)大度16开:8.75”*11.75”(222.2*298.5mm) 正度16开:7.75”*10.75”(196.5*273mm)大度32开:8.75”*5.875”(222.2*149.2mm) 正度32开:7.75”*5.375”(196.5*136.5mm)纸张大度16开、32开及正度16开、32开的纸过小不能上机印刷五.纸张的保护纸是通过化学原料处理加工后的产品,因此,当它露在自然光下就会产生一些物理化学反应。
部品检查作业指导书作业名称:鼓纸检查使用的材料辅料:支架机种名:全机种检查场所:进料检验检查图示检查项目检查方法抽样数AQL 仪器设备缺点描述备注鼓纸尺寸检查尺寸图纸上已注明的重要尺寸测量10pcs MA=0.4 卡尺、高度尺超出公差范围________鼓纸外观检查特性泡边与纸锥的粘接状况剥离试验5pcs CR=0 泡边与纸锥粘接处有脱胶和易分离现象注:为一种材质的鼓纸不做检查鼓纸的透光度透光度检测10pcs MA=0.4 透光检测仪鼓纸的透光度与标准品比对偏弱或偏强注:适应于全纸的鼓纸拉力测试手工拉10 CR=0 拉力计1.拉鼓纸边缘有无贴合紧密、裂开现象2.用力拉断胴体表面光滑为NG.有毛线现象为OK对衬度手工拉30 MA=0.4 胴体对折是否对策,不能有不对称现象鼓纸和纸锥的重量称重10pcs MA=0.4 电子称超出公差范围注:按图纸要求需称重的鼓纸FO(变位)仪器测试30pcs CR=0FO测试仪(变位仪)超出公差范围————外观颜色目视 G-ⅡMI=0.65 色差与标准品颜色有差异————鼓纸透光度检测及剥离试验异物MA=0.4 鼓纸表面有异物————毛边MI=0.65 鼓纸边缘有轻微起毛————异机种CR=0 混料————变形MA=0.4 鼓纸中孔变形,边缘严重变形————变形MI=0.65 鼓纸边缘轻微变形————材质MA=0.4 与部品图纸要求不一致————包装标签内容目视全数参照《材料包装检查指导书》参照《材料包装规范》或《供应商规格书》要求实施内/外包装环保————CR=03V XRF测试仪1 来料是否ROHS合格供应商,附供应商出货报告按(有害物质抽样检验指导书)要求实施CR=0 2 供应商在来料包装上是否贴有环保标示卡。
CR=0 3 来料是否在环保测试有效期内。
鼓面是什么材料鼓是一种古老的乐器,它在世界各地都有着悠久的历史和丰富的文化内涵。
鼓的声音清脆悦耳,能够给人们带来愉悦的感受,因此在各种音乐表演和庆典活动中都扮演着重要的角色。
而鼓的声音质量和表现力很大程度上取决于鼓面的材料。
那么,鼓面究竟是什么材料制成的呢?首先,我们来看看传统的鼓面材料。
在古代,鼓面通常是用动物皮革制成的。
例如,非洲的传统鼓多采用动物皮革,如羚羊皮、水牛皮等。
这些动物皮革经过特殊的处理和加工,可以使得鼓面具有较好的弹性和音质。
而在东亚地区,如中国和日本,传统鼓面也多采用动物皮革,如马皮、牛皮等。
这些动物皮革制成的鼓面在演奏时能够产生深沉、浑厚的声音,被广泛用于古典音乐和民间音乐演奏中。
随着科技的进步和工艺的发展,现代的鼓面材料也日益丰富多样。
除了传统的动物皮革外,现代鼓面还可以采用合成材料制成,如聚酯薄膜、聚酯纤维等。
这些合成材料具有耐用、稳定的特点,能够在不同的气候和环境条件下保持稳定的音质和表现力。
此外,现代鼓面材料还可以根据不同的需求和风格进行定制,例如加工成透明的鼓面,使得演奏者可以观察到鼓内部的振动情况,从而更好地控制演奏的细节和表现。
除了材料本身,鼓面的制作工艺也对鼓的音质和表现起着至关重要的作用。
无论是传统的动物皮革还是现代的合成材料,都需要经过精湛的工艺加工才能成为一块优质的鼓面。
制作鼓面的工艺包括挑选材料、修剪裁剪、拉伸调整、打孔装配等多个环节,每一个环节都需要经验丰富的工匠和精密的设备来完成。
只有经过严格的工艺加工,鼓面才能具有稳定的性能和优异的音质,才能成为一件优秀的乐器。
总的来说,鼓面作为鼓的重要组成部分,对鼓的声音和表现起着至关重要的作用。
无论是传统的动物皮革还是现代的合成材料,都有着各自独特的优势和特点。
而鼓面的制作工艺也是至关重要的,只有经过精湛的工艺加工,鼓面才能成为一件优质的乐器。
希望通过本文的介绍,读者们对鼓面的材料和制作工艺有了更深入的了解,从而更好地欣赏和理解鼓这一古老乐器的魅力所在。
扬声器的一般介绍(七)鼓纸(CONE PAPER)1、鼓纸鼓纸又叫振动板、锥盆,它是扬声器的主要零件之一。
对SPK的性能和音质有决定性的影响,极端说来没有好的鼓纸就做不成好的喇叭,足见其重要性。
①鼓纸的形状Ⅰ)断面形状鼓纸的断面形状大致可分图1-15所示的A、B、C三种图1-15A、反抛物线形(Paracurved)B、直线形(Straight)C、抛物线形(Parabolic)A是一般形状,各形状性能之不同点,厥在其周波数特性,所在之高音再生界限周波数带域(高音共振周波数)和指向特性。
此系依据鼓纸锥体之半顶角图1-16(即颈部的开角)来决定。
至于高音共振周波数,如下列公式之所示,顶角越小越能发挥高周波数特性,故A、B、C、三种形状比较,则A比C有利,B则介于两者之间。
图1-16Mc:振动板θ的质量θ:半顶角Sn:振动机颈部的机械抵抗Mv:音圈的质量E:振动析的扬克系数tc:振动板颈部的厚度fh:高音共振周波数其次是振动板指向性,振动板是整体作相同的运动(即鼓纸在振动时的前后运动,也叫做活塞运动—Poston Motion),而且在其运动范围内几乎没有多大差别,但是振动板的中心部分和周边部分却有不同之处,而产生一种叫做分割运动的现象,而且在高音域的分割振动,它的特点是顶角越大,其指向性也越高。
由上特点来看,A形的振动板高音共振周波数高,故适用于单一型振动之全音域用,C形振动板适用于低音再生之用,又因其深度较深,故用为复合型SPK音喇叭,这种复合型SPK,通常是把高音SPK或中音SPK放在低音SPK内侧空间之内,所以深度越大越好利用了。
至于介于A、C中间的B通常适用于中、小型SPK(中音域、全音域)之用。
一般说来在设计或选用振动板时,必须依据其性能上的需求,来决定它的深底(亦称内高)、颈部直径、外颈及顶角;但顶角大时深度必然较浅,多适用于低音喇叭形状。
Ⅱ)平面的形状振动板的平面来看,最多是圆形振动板,以立体来看则是圆锥形(Cone)故叫Cone Paper。
小学美术湘教版四年级上册实用资料4 纸品乐陶陶第一课时教材分析:本课是利用各种纸材进行艺术造型的有趣活动。
采用的材料是皱纹纸搓、捏成的纸团、纸绳,或较厚的等宽纸条,并根据材料性能运用合适的工艺手段进行构思、设计和制作。
所表现的形象装饰性较强,能够产生浅浮雕的效果。
活动一:学习内容是用纸团、纸绳粘贴出一幅装饰画。
类似这样的装饰艺术很多,教材左下角之图例是一种立体装饰艺术品,这是法国第六十七届柠檬节最引人注目和极具创意的展品。
活动二:学习内容是用等宽纸条制作工艺品。
教学目标:1.掌握纸团、纸绳粘贴画的方法技能,能制作一幅装饰画。
2.了解单个物体组拼成图案的形式美法则及浅显的艺术规律。
3.能运用卷、折、压、扭等基本方法、技能,制作一件纸条工艺品。
4.养成精心制作的良好习惯和一丝不苟的工作作风。
教学重、难点:能运用卷、折、压、扭等基本方法、技能,制作一件纸条工艺品。
教学过程:一、欣赏导入1.欣赏运用纸团、纸绳制作好的作品。
思考:这些作品是用什么材料翻作的?用什么方法制作的?2.教师根据学生回答板书课题:纸品乐陶陶3.学生尝试将皱纹纸制作成纸绳或纸团。
4.师生交流解决捌作问题:(1)怎样使纸团的大小基本一致?(2)怎样搓纸绳不易松敢?5.教师规定时间,学生合作准备材科二、教师示范制作方法步骤讨论方法(1)构思画草图:内容可以是简单的动物、植物、人物等,形象简洁鲜明。
(2)涂胶:用胶水或胶棒均匀地涂在所画图形的线上。
(3)粘贴:将纸绳或纸团牯贴在所涂胶的部位,并将其轻压粘牢,示范时结合采用单线贴和团线贴法。
6.学生根据出示的草图讨论,什么地方可用纸团,什么地方可用纸绳。
7.学生为两幅作品提出评价。
(1)纸团排列松散,形象不突出。
(2)未注意纸团、纸绳与底纸的色彩搭配。
8.教师引导学生谈谈自己创作的设想。
三、掌握技术自主表现10.两人合用材科,各自用纸绳、纸团制作一幅粘贴画。
相互评价延伸拓展11.学生自评、互评作业。
鼓面是什么材料
鼓是一种古老的乐器,它的演奏方式多种多样,但不变的是鼓面的重要性。
鼓面是鼓的重要组成部分,直接影响着鼓的音质和演奏效果。
那么,鼓面究竟是什么材料制成的呢?接下来,我们将一探究竟。
鼓面的材料种类繁多,常见的有羊皮、牛皮、鱼皮、塑料等。
不同的材料制成的鼓面,音色和音质都会有所不同。
首先,我们来看一下羊皮鼓面。
羊皮鼓面是最古老的一种鼓面材料,它具有独特的音色和共鸣效果,被广泛应用于民族鼓、爵士鼓等乐器中。
然而,羊皮鼓面也有其局限性,比如受湿度和温度影响较大,容易变形和开裂。
因此,在一些情况下,人们也会选择牛皮鼓面。
牛皮鼓面相对稳定,不易受环境影响,音色较为均衡,适合用于各种类型的鼓乐器。
除了动物皮革,还有一种常见的鼓面材料就是塑料。
塑料鼓面制作工艺成熟,价格相对较低,而且具有稳定的音质和耐用性,因此被广泛应用于现代的电子鼓和一些民间鼓乐器中。
除了以上提到的材料,还有一种比较特殊的鼓面材料,那就是鱼皮。
鱼皮鼓面源自东南亚地区的传统鼓乐器,它具有独特的音色和共鸣效果,被认为是一种非常珍贵的鼓面材料。
然而,由于鱼皮资源有限,制作工艺复杂,因此鱼皮鼓面的价格也相对较高,使用范围相对较窄。
总的来说,鼓面的材料种类繁多,每种材料都有其独特的特点和适用范围。
在选择鼓面材料时,需要根据具体的演奏需求和预算来进行权衡和选择。
希望本文能够帮助大家更好地了解鼓面的材料,为选购和演奏提供参考。
纸的材料的了解与认识教案教案标题:纸的材料的了解与认识教学目标:1. 了解纸的材料组成和制作过程。
2. 认识不同类型的纸及其特点。
3. 培养学生对纸的重要性的认识和环保意识。
4. 提高学生的观察和实验能力。
教学重点:1. 纸的材料组成和制作过程的了解。
2. 不同类型的纸及其特点的认识。
教学难点:1. 纸的制作过程的详细了解。
2. 不同类型纸的特点的辨析。
教学准备:1. PPT或黑板、粉笔。
2. 纸张样本(包括普通纸、瓦楞纸板、手工纸、艺术纸等)。
3. 实验材料:纸浆、筛网、水、盆、压榨机等。
教学过程:步骤一:导入(5分钟)引导学生回忆并讨论日常生活中纸的使用场景,引起学生对纸的注意和兴趣。
步骤二:纸的材料组成和制作过程的了解(10分钟)1. 展示纸浆、筛网等制作纸张的材料,简要介绍纸的制作过程。
2. 利用PPT或黑板,向学生展示纸的组成结构,包括纤维素和其他添加剂。
3. 通过图片或视频展示纸的制作过程,让学生了解纸是如何从纸浆中制成的。
步骤三:不同类型的纸及其特点的认识(15分钟)1. 准备不同类型的纸张样本,向学生展示并让他们观察和比较。
2. 引导学生观察不同纸张的颜色、质地、厚度等特点,并与日常生活中的应用进行联系。
3. 通过讨论和提问,帮助学生理解不同类型纸张的特点和用途。
步骤四:纸的重要性和环保意识的培养(10分钟)1. 引导学生思考纸在生活中的重要性,如书写、打印、包装等。
2. 讨论纸的使用对环境的影响,引导学生认识到纸的再利用和环保的重要性。
3. 鼓励学生提出减少纸张浪费的方法,并进行小组讨论。
步骤五:实验活动(15分钟)1. 将纸浆、水、盆等实验材料分发给学生。
2. 指导学生按照制作纸的步骤进行实验,让学生亲自体验纸的制作过程。
3. 引导学生观察实验现象,总结纸的制作过程中的关键步骤和注意事项。
步骤六:总结与拓展(5分钟)1. 让学生回顾本节课所学内容,进行知识总结。
2. 提出一些拓展问题,激发学生对纸的进一步思考和研究。
观察记录探索不同材质鼓的发音一、引言1.1 背景介绍演奏鼓是各种音乐表演中不可或缺的乐器之一。
鼓的音色和发音与其材质密切相关。
不同材质的鼓会产生不同的音色和音质特点,因此对于鼓手和音乐制作人来说,了解不同材质鼓的发音对于选用最合适的鼓非常重要。
1.2 目的与意义本文将通过观察不同材质的鼓的发音,探索它们的音色差异和音质特点。
通过深入了解不同材质鼓的发音,读者将更好地理解材质对于鼓的发声特性的影响。
同时,本文可以作为选购鼓以及作曲和音乐制作的参考依据。
二、不同材质鼓的发音观察2.1 木制鼓木制鼓是最常见的一种鼓,常见的木制材质包括橡木、枫木和桦木等。
观察发现,木制鼓的发音柔和且带有明显的回响。
这是因为木材有较好的共鸣性能,使得鼓的声音更加温暖且具有一定延音。
木制鼓通常具有较好的低频响应,适合演奏需要强调低音的音乐风格。
木制鼓的音质特点: - 温暖的音色 - 明显的回响效果 - 适合演奏低音乐风格2.2 金属鼓金属鼓常见的材质包括铜、钢和铝等。
和木制鼓相比,金属鼓的发音更为明亮且富有攻击性。
金属材质的鼓皮会使得音色更为尖锐和清晰,给人一种犀利的感觉。
金属鼓的低频响应相对较弱,但高频部分的表现更加突出,适合演奏需要强调高频的音乐风格。
金属鼓的音质特点: - 明亮尖锐的音色 - 富有攻击性 - 较弱的低频响应 - 适合演奏高频音乐风格2.3 塑料鼓塑料鼓是近年来越来越受欢迎的一种鼓,常见的材质包括聚酯薄膜和聚氯乙烯(PVC)等。
塑料鼓的发音较为明亮且富有动感。
塑料材质的鼓皮使得发声更为干净和清晰,同时具有较好的耐用性。
塑料鼓适合演奏需要强调快速和精准击打的音乐风格。
塑料鼓的音质特点: - 明亮且富有动感的音色 - 干净和清晰的发声 - 耐用性较好 - 适合演奏快速和精准击打的音乐风格三、不同材质鼓的应用场景3.1 木制鼓的应用木制鼓的温暖音色和明显回响适合演奏具有浓厚情感和舒缓节奏的音乐,例如爵士乐和轻音乐等。
扬声器的一般介绍
(七)鼓纸(CONE PAPER)
1、鼓纸鼓纸又叫振动板、锥盆,它是扬声器的主要零件之一。
对SPK的性能和音质有决
定性的影响,极端说来没有好的鼓纸就做不成好的喇叭,足见其重要性。
①鼓纸的形状
Ⅰ)断面形状
鼓纸的断面形状大致可分图1-15所示的A、B、C三种
图1-15
A、反抛物线形(Paracurved)
B、直线形(Straight)
C、抛物线形(Parabolic)
A是一般形状,各形状性能之不同点,厥在其周波数特性,所在之高音再生界限周波数带域(高音共振周波数)和指向特性。
此系依据鼓纸锥体之半顶角图1-16(即颈部的开角)来决定。
至于高音共振周波数,如下列公式之所示,顶角越小越能发挥高周波数特性,故A、B、C、三种形状比较,则A比C有利,B则介于两者之间。
图1-16
Mc:振动板θ的质量θ:半顶角
Sn:振动机颈部的机械抵抗
Mv:音圈的质量
E:振动析的扬克系数
tc:振动板颈部的厚度
fh:高音共振周波数
其次是振动板指向性,振动板是整体作相同的运动(即鼓纸在振动时的前后运动,也叫做活塞运动—Poston Motion),而且在其运动范围内几乎没有多大差别,但是振动板的中心部分和周边部分却有不同之处,而产生一种叫做分割运动的现象,而且在高音域的分割振动,它的特点是顶角越大,其指向性也越高。
由上特点来看,A形的振动板高音共振周波数高,故适用于单一型振动之全音域用,C形振动板适用于低音再生之用,又因其深度较深,故用为复合型SPK音喇叭,这种复
合型SPK,通常是把高音SPK或中音SPK放在低音SPK内侧空间之内,所以深度越大越好利用了。
至于介于A、C中间的B通常适用于中、小型SPK(中音域、全音域)之用。
一般说来在设计或选用振动板时,必须依据其性能上的需求,来决定它的深底(亦称内高)、颈部直径、外颈及顶角;但顶角大时深度必然较浅,多适用于低音喇叭形状。
Ⅱ)平面的形状
振动板的平面来看,最多是圆形振动板,以立体来看则是圆锥形(Cone)故叫Cone Paper。
最初期扬声器,几乎只有圆形一种,其后由于电视、袖珍晶体管收音机、汽车音响等需要,为了配合设计才有椭圆形等其它变形的设计出现,甚至有长方形及超薄形喇叭,就性能来说,椭圆形的确不如圆形,其失真率也比圆形的大了不少,因此HiFi用的扬声器几乎没有不是圆形的。
Ⅲ)波纹(Corruhation)
从振动板的颈部到边缘的凸缘之间的斜面上,有若干凸起和凹下的环形纹横向其间,这些环形纹就叫波纹,通常与振动板呈同心圆与同心椭圆的形态,以放射状的方向,一圈一圈的平行于振动板的斜面上。
波纹有如下图的各种形状。
波纹的目的在于缓和振动板因分割振动而在高音共振带域所造成的峰谷面,而使频率响应特性变得较为平坦,同时也能增加振动板的强度。
分割运动是因振动板各部分的个别运动,而发自各个部分的声音,相互辐射干预,由于相对的相位不同而产生高或低的频率响应。
这种状态因周波数而变化,所以产生高音域特性所在的峰谷状。
但是增加波纹可以产生机械的顺从作用,适当的控制共振状态,减低峰谷面的差距,同时也对振动物发生补强的作用及减少分割振动。
Ⅳ)振动板的材料
振动板的材料大致可分为纸(纸浆、纤维)、树脂(聚脂系、酚树脂系)、金属板三种。
现在扬声器用振动板以纸制造占多数,但角型扬声器,则多使用金属板或树脂系产品来做振动板,用以配合实际需要了。
CLOTH
RUBBER
FOAM
Body材质状E
振动板以纸质最多,所谓纸也不是单纯的一种纸浆(Pulp)而已,而是把几
种适合扬声器特性的纸浆和其它纤维混合打浆抄纸形成。
纸的原材料是以材物纤维为主,应乎所需加上毛性的动物纤维,乃至炭等化学纤维合,成纤维以及无机纤维等在内。
因振动板必须配合音响性能及各种不同的用途与特性,因此要求于振动板的条件亦不一而足。
譬如HiFi所需的条件,要求质量要轻,坚韧并有适当弹性,且就其物理的条件比较,其性能如下
a、质量要轻,可以提高效率,过渡特性良好。
b、扬克系数(Young’s Modulus)要大,可以扩展频宽,过渡特性良好,高音域
亦得扩展。
c、内部空余要适当,(日文又叫内部损失—):可以抑制分割运动,籍以减低高
音共振的峰谷面,使周波数特性平坦,过渡特性良好。
要想完全满足上列的各种条件,实在是一件困难的事,因此必须研究各种材料的适当配合,而且振动板从颈部到edge的斜面部分,也要求不同的厚度,乃至抄纸后涂抹补强高音或降低fo的制动剂,另外在制造振动板的方法上,也要考虑要求条件来决定。
Ⅴ)振动板的热压成型及干燥方法:
虽然各厂商有其各种不同的方法,但原则上代表性的方法有以下三种:
a、冲压振动板(Press Cone)又分为湿式冲压(Wet Prwss)和干式冲压(Dry Press),
湿式冲压:它是抄纸后,把经过某种程度脱水后的鼓纸(仍然含有相当的水份)放在加热的模上,经冲压制成形的同时,已经完会干燥脱水。
干式冲压这种方法与湿式冲压相对的抄纸后立即脱水,把抄纸型各别放进干燥机加以干燥,然后再进行冲压工程之前再稍予喷湿放进冲床冲压成型。
b、非冲压振动板(Non Press Cone)
所谓冲压振动板就是不经冲压的制作方法,所制成的振动板,它是抄脱水后连同抄纸模一并放入干燥机内干燥成型,可以做成有厚度的鼓纸,是HiFi用的高级鼓纸,它的特征除具有厚度感外,在鼓纸背面有放射状的凸起的细小波纹,也有把这种叫松压振动板。
c、半冲压振动板(Semi Press Cone)
所谓半冲压制法是在冲压成型时,在金属模的上模上垫上毡片、布片或橡胶垫片等物,使振动板不直接和模具接触,这种作法不仅冲压面细致美观,并且可获得各部分必要的厚度。
也有把这种叫半松压振动板。
非冲压及半冲压都是制造大口径高级鼓纸的作法,一般则多用湿式冲压作法。
Ⅵ)振动板的凸缘(edge)
振动板的凸弧(edge)就是振动板的边缘部分,和振动板是一体,但在边缘
部分有波纹的曲折状态。
见图1-18所示,它分做固定边(亦称纸边Fixed edge)和贴边(亦称布边Free edge)两种。
凸缘的作用有二:
1、支持振动板在一定的位置,有其支持的作用。
2、音圈导电产生振动时,凸缘可以形成振动板的直线运动,兼具保持弹性的缓
冲作用。
特别是(Free edge)使振动系能耐较大的振辐,并可降低低音谐振fo,故HiFi两者存在着异同之处。
定边是振动板在抄纸工程的同时制成振动板的边缘部分,并与振动板连成一体,音圈导电以后带动振动板,由于凸缘的支持的作用,保持振动板的直线运动,兼可保持适当的弹性,故凸缘部分厚度也比振动板本身薄了许多,并且形成波形或圆弧的形状。
通常在凸缘上涂抹制动剂(不干胶之类如AD-303AN等),籍以防止中音谷的出现,而使得中音域变得平坦。
中音谷即振动板从低音域到中音域的某一频率时,大致都呈一体的前后运动,但是到达中音域的某一频率时,振动板的凸缘会产生与本体逆向的运动(即反共振现象),因而音压降低,在频率响应特性曲线上出现山谷,而且反共振的程度越大,谷幅就越宽,谷底也越深。
故在凸缘上涂以适当份量的制动剂,籍以抑制反共振,从而减少中音谷的幅度及深度。
其次,凸缘部分所占的面积和斜面部分的面积比大时,它的好外是振幅充分,对输入功率的直线性良好,但是更易形成反共振,也使中音谷的深度和幅度增加,同时振动板的有效振动半径小,效率低减。
因此怎样去找出凸缘部分所占面积的最适当的值,就必须从不断的实践中求得了。
这种情形对贴边的振动也是一样。
a.动板的凸缘部分与锥体部分不同为一整体,而是需经再加工贴合而成,几乎所有HiFi圆锥形扬声器,都用贴边振动板来制造,它和纸边振动板
扬声器比较优点如下:
b.输入电力,贴边振动板能保持更好的直线运动,比纸边振动板的振幅大,但失真率却低。
c.对振动板的支持力更具弹性,并可降低低音谐振fo,而使低音再生界限周波数降低,更可减少喇叭所需的体积。
d.可以减少来自凸缘部分的反射音波,而使周波数特性所在之峰、谷面变得平坦,从而获得更平坦的周波数特性。
贴边所使用的材料一般有布、不织布、橡胶泡棉、pu等。
不但易于成形,而且可因材料之不同,获取所需要的适当弹性及减轻其重量,更无需象纸边那样再涂制剂的麻烦了。
总之,开发设计扬声器时,鼓纸的选择与设计是难关,它对音质及特性有着决定性的影响,故平时多多实践摸索、积累经验。
2
3
3
3
3
5
7。