土地评估——路线价法的应用
- 格式:docx
- 大小:22.34 KB
- 文档页数:6
土地评估——路线价法的应用土地估价的方法中,路线价法是用的较少的一种方法,由于它使用的范围比较小,主要适用于街地,和商业繁华区域,对道路系统完整、道路两旁的宗地排列整齐的区域和城市。
路线价法能快速评估土地的地价但是需要较多的交易案例,且土地市场要规范,特别适宜于土地课税、土地重划、征地拆迁等需要在大范围内对大量土地进行评估的场合。
一、路线价法的概念路线价是通过对面临特定街道、使用价值相等的市街地,设定标准深度,求取在该深度上数宗土地的平均单价并附设于特定街道上,即得到该街道的路线价。
路线价估价法是依据路线价,再配合深度指数表和其他修正率表,用数学方法算出临街同一街道的其他宗地地价的一种方法。
二、路线价法的理论依据路线价法认为市区内各宗土地的价值与其临街深度大小关系很大,土地价值随临街深度的增加而递减,一宗地越接近道路部分价值越高,离开道路越远价值越低。
临街统一接到的宗地根据其地价的相似性,可划分为不同的地价区段。
在同一路线价区段内的宗地,虽然地价基本接近,但由于宗地的深度、宽度、形状、面积、位置等仍有差异,地价也会出现差异,所以需指定各种修正率,对路线价进行调整。
街道不同的路段,路线价也不相同,如果街道一侧的繁华状况与对侧有显著差异,同一路段也可以划分成两种不同的路线价。
繁华街道有时候需要附设不同的路线价;住宅用地区域差异较小,所以住宅区的路线价比较长,甚至几个街道路线价都相同。
因此,路线价法实质上也是市场法的一种,但比市场法又更直观的表达出临不同道路对商业价值的影响,市场法中对商业房地产评估案例的查找多数同一个商圈为一个范围,寻找案例,在区域因素和个别因素中修正,这也是区别去市场比较法的地方。
路线价是标准宗地的单位地价,可看做比较实例,对路线价进行各种修正可视为因素修正。
因此路线价法的理论基础也是替代原理。
三、路线价法的计算公式路线价法的基本公式是:宗地价格=路线价×深度百分率×宗地面积运用路线价法时,如遇街道两边的宗地有特殊情况存在(如路角地、两面临街地、三角形地、袋地等),除了应用上述公式外还需要进行加价或减价修正,此时公式为:宗地价格=路线价×深度百分率×其他修正系数×宗地面积或者宗地价格=路线价×深度百分率×宗地面积+其他修正额四、路线价估价法的操作步骤1. 确定待估宗地所处的路线价区段和路线价。
路线价法在商业房地产评估中的应用【摘要】路线价法是商业房地产评估中常用的方法之一,通过对房地产周边交通路线、商圈、用途等因素的分析,以确定其价值。
本文首先介绍了路线价法的基本原理,然后详细讨论了其在商业房地产评估中的具体应用,以及与其他评估方法的比较。
接着探讨了路线价法在商业房地产投资中的重要性,并给出了一些实际的示范案例。
总结了路线价法在商业房地产领域的重要意义,指出其应用有助于提高投资决策的准确性,预测其在评估中的使用将会不断扩展。
路线价法的运用不仅可以为商业房地产的投资者提供重要参考,还可以为整个市场的发展和规划提供指导。
【关键词】关键词:路线价法、商业房地产、评估、投资、准确性、市场示范案例、重要意义、扩展使用。
1. 引言1.1 路线价法在商业房地产评估中的应用路线价法是一种在商业房地产评估中常用的方法,通过分析周边路网、商业中心、人口密度等因素,来确定房地产的价值。
在商业房地产领域,路线价法可以帮助评估师更准确地估计房地产的市场价值,从而为投资者提供决策依据。
与其他评估方法相比,路线价法在商业房地产评估中具有独特的优势,能够更全面地考虑周边环境因素对房地产价值的影响。
在商业房地产投资中,路线价法的重要性不言而喻,其准确的评估结果可以为投资者提供有效的投资方向,帮助其获取更高的回报率。
通过示范案例的分析,可以发现在实际的商业房地产市场中,路线价法在评估过程中的应用效果显著,为投资者提供了更可靠的决策依据。
路线价法在商业房地产领域的应用将会不断扩大,为行业发展带来更多机遇。
2. 正文2.1 路线价法的基本原理路线价法是一种常用的商业房地产评估方法,其基本原理主要包括以下几点:路线价法是通过对房地产项目的位置、周边环境、交通状况、土地利用规划等因素进行综合考量,来确定其相对合理的价格范围。
这意味着路线价法不仅仅是以单一的市场价或成本价作为评估依据,而是将各种因素进行综合分析,以确定房地产项目的真实价值。
四大估价方法的相关内容(容易出问答题)一、四大估价方法的适用对象和条件1。
比较法的适用对象与条件(参见《房地产估价理论与方法》第六章)(1)适用对象:具有交易性的房地产.即经常发生交易的房地产,如房地产开发用地、普通商品住宅高档公寓、别墅、写字楼、商场、标准工业厂房等。
而对于那些很少发生交易的房地产,如特殊工业厂房、古建筑、教堂、寺庙、纪念馆等,就难以采用市场(比较)法估价.(2)适用条件:同一供求范围内存在着较多的类似房地产的交易.有健全的房地产市场,便于掌握充足的交易实例资料。
一般来说,合适的交易实例要选取3个以上才能满足要求。
如果交易实例太少,可能引起较大偏差。
另外,房地产交易资料也要完整、真实,这是提高估价精确度的基本保证.2.收益法的适用对象与条件(参见《房地产估价理论与方法》第七章)(1)适用对象:收益法适用的对象是有经济收益或有潜在经济收益的房地产,如住宅(特别是公寓)、写字楼、旅馆、商店、餐馆、游乐场、影剧院、停车场、汽车加油站、标准厂房(用于出租的)、仓库(用于出租的)、农地等。
它不限于估价对象本身现在是否有收益,只要估价对象所属的这类房地产有获取收益的能力即可。
例如,估价对象目前为自用或空闲的住宅,虽然没有实际收益,但却具有潜在收益,因为类似住宅以出租方式获取收益的情形很多,因此可将该住宅设想为出租的情况下来运用收益法估价,即先根据同一市场上有出租收益的类似住宅的有关资料,采用类似于市场法的方法求出该住宅的净收益或租赁收入、运营费用等,再利用收益法来估价.但对于行政办公楼、学校、公园等公用、公益性房地产的估价,收益法一般不适用。
(2)适用条件:收益法适用的条件是房地产未来的收益和风险都能够较准确地量化。
对未来的预期通常是基于过去的经验和对现实的认识做出的,必须以广泛、深入的市场调查和市场分析为基础.3.成本法的适用对象与条件(参见《房地产估价理论与方法》第八章)(1)适用对象:成本法特别适用于那些既无收益又很少发生交易的房地产估价,如学校、图书馆、体育场馆、医院、行政办公楼、军队营房、公园等公用、公益的房地产,以及化工厂、钢铁厂、发电厂、油田、码头、机场等有独特设计或只针对个别用户的特殊需要而开发建设的房地产。
路线价法在商业房地产评估中的应用一、路线价法概述路线价法是一种评估商业房地产价值的方法,其基本原理是通过分析该物业所处位置的交通情况、周边配套设施、土地利用规划等因素,来确定该房地产的价值。
路线价法主要侧重于物业所处位置的交通便利性和周边环境的综合因素,从而对房地产进行价值评估。
1. 考虑位置因素商业房地产的价值往往与其所处位置密切相关,而路线价法正是通过对位置因素的考量来确定房地产的价值。
评估师会对商业房地产所处位置的交通情况、周边配套设施进行详细的调查和分析,从而确定其位置的优劣势,并据此确定该房地产的价值范围。
在商业房地产评估中,位置因素是非常重要的,而路线价法能够很好地考虑位置因素,对于商业房地产的评估具有较强的指导意义。
2. 考虑交通便利性3. 综合考量周边环境4. 考虑土地利用规划三、路线价法的优势及不足1. 优势路线价法在商业房地产评估中具有以下几个优势:(1)综合因素考量。
路线价法主要通过综合考量商业房地产位置的交通情况、周边环境、土地利用规划等因素,从而确定其价值范围,能够准确全面地反映商业房地产的价值。
(2)能够指导实践。
路线价法能够对商业房地产的价值提供较为准确的指导作用,对于投资者、开发商、银行等各方有实际指导价值。
2. 不足(1)主观性较强。
路线价法在具体操作中需要评估师对商业房地产的位置、交通情况、周边环境等因素进行主观判断,存在一定的主观性。
(2)数据获取难度大。
路线价法所需考量的因素较多,对数据的获取难度相对较大,而且数据的真实性也需要得到保证。
(3)模型构建复杂。
路线价法需要综合考量多种因素,并构建相应的评估模型,因此在操作上相对较为复杂。
四、结语路线价法在商业房地产评估中具有较强的应用价值。
通过考虑位置因素、交通便利性、周边环境和土地利用规划等因素,路线价法能够较为准确地确定商业房地产的价值范围,具有较强的指导作用。
然而在具体操作中也存在一定的不足之处,需要综合考虑其优势和不足,并不断完善和改进,从而更好地发挥其在商业房地产评估中的作用。
土地讲堂:什么是土地的路线价估价法?平时小编经常提到基准地价,其中土地路线价是其一个主要表现形式,你知道什么是路线价吗?你知道如何用路线价给土地估价吗?下面就详细讲解:概念了解路线价估价法是根据土地价值高低随距离增大递减的原理,在特定街道上设定单价,并依此单价配合深度百分率表及其他修正率表,用数学方法来计算临接同一街道的其他宗地地价的一种估价方法。
路线价法适宜于同时对大量土地进行估价,特别适宜于土地课税、土地重划、征地拆迁等需要在大范围内对大量土地进行估价的场合。
路线价估价法的公式路线价法实质上也是市场法的一种,路线价是标准宗地的单位地价,可看作比较实例,对路线价进行的各种修正可视为因素修正。
因此路线价法的理论基础也是替代原理。
该方法的计算公式:宗地总价 = 路线价× 深度百分率× 宗地面积路线价估价法的执行程序1、划分路线价区段一个路线价区段是指具有同一路线价的地段。
在划分路线价区段时,应将接近性大致相等的地段划分为同一路线价区段。
一般以一街廓长为一路线价区段,但在繁华街道有时需将街廓划分多段,设定不同的路线价。
而在某些不繁华的街道,有时需将数个街廓划分为一个路线价区段。
此外,在同一街道上,两侧繁华程度有显著差异时,应视为两个路线价区段考虑。
2、设定标准深度设定的标准深度通常是路线价区段内临街各宗土地的深度的众数。
如某路线价区段的临街宗地大部分深度为18米,则标准深度应设定为18米。
3、确定路线价路线价是设定在路线上的标准地块的单位地价。
路线价的求取通常是在同一路线价区段内选择若干标准地块作样本,然后用市场售价类比法、预期收益还原法等具体评估方法,分别求出各样本的单位地价,并把各样本的单位地价算术平均(或取众数),最终得出路线价。
4、制定深度指数表和其他修正率表深度指数是指宗地地价随临街深度的差异的变化程度。
深度指数表是将土地随距街深度的不同而引起相对价格差异的关系编制成的表格。
路线价法在商业房地产评估中的应用在商业房地产领域,评估是至关重要的一环。
评估的准确性直接影响着房地产交易的成败,因此需要采用科学的方法和工具进行评估。
路线价法是商业房地产评估中常用的一种方法,它能够通过对商业地产的周边环境、交通情况、人口密度等因素进行综合考量,得出准确的估值结果。
本文将通过详细介绍路线价法的原理、应用和优势,来探讨其在商业房地产评估中的应用价值。
一、路线价法的原理路线价法是一种基于交通路线的商业房地产评估方法。
其核心原理是商业地产的价值受到周边交通路线的影响,而交通路线的便利性又直接关系到商业地产的吸引力和使用价值。
通过对周边交通路线的综合评估,可以得出商业地产的准确估值。
具体来说,路线价法主要考虑以下几个方面的因素:首先是交通干道的状况,包括道路的宽度、通行能力、交通流量等;其次是交通设施的便利程度,包括公交车站、地铁站、火车站等公共交通设施的距离和便利程度;再次是交通状况的影响范围,包括周边交通状况对商业地产周边环境的影响程度。
综合考量以上因素,路线价法可以对商业地产的交通便利性进行综合评估,并进而得出商业地产的准确估值。
这种方法不仅能够客观地反映商业地产的价值,更能够为其未来的发展提供有力的支持。
在商业房地产评估中,路线价法的应用主要体现在以下几个方面:1. 估值时的参考标准在评估商业地产时,路线价法可以作为参考标准之一。
通过对周边交通路线的综合评估,可以得出商业地产的基础价值,此后再进行其他因素的考量和分析,得出最终的估值结果。
2. 决策支持对于商业地产投资者来说,路线价法可以为其投资决策提供有力的支持。
通过对周边交通路线的评估,投资者可以更清晰地了解商业地产的吸引力和潜在价值,从而做出更符合市场需求的决策。
3. 发展规划对于商业地产的开发商来说,路线价法可以为其未来的发展规划提供重要的参考依据。
通过提前对周边交通路线的综合评估,开发商可以更加准确地把握商业地产的发展潜力,为其未来的发展规划提供有力支持。
土地估价方法之五——路线价估价法路线价估价法是土地估价中常用的一种方法,它基于土地所在的交通路线对土地进行估价。
本文将详细介绍路线价估价法的基本原理和具体步骤,并说明其在土地估价中的应用。
路线价估价法主要是通过考虑土地所处的交通路线对土地价值进行评估。
交通路线包括主干道、次干道、支路、高速公路、铁路等等。
路线的质量和方便程度对土地的价值有重要影响。
一般来说,交通对经济和社会发展起着重要的作用,更便捷的交通路线将带动土地价值的增长。
路线价估价法的具体步骤如下:1.收集相关信息:首先需要收集土地所在区域的相关信息,包括交通路线的情况、土地的自然环境、附近设施等等。
这些信息将对估价结果产生重要影响。
2.划定路线范围:根据土地所在的位置和交通路线的情况,确定估价的路线范围。
一般来说,路线范围应该包括附近的主要交通干线和与土地最为接近的交通路线。
3.评估路线质量:根据路线的质量和方便程度,对路线进行评估。
评估的指标可以包括交通流量、通行速度、交通设施的完善程度等等。
4.确定土地价值:根据路线的评估结果,确定土地的价值。
一般来说,交通便捷的土地价值会更高,反之则会较低。
5.比较和分析:将估价结果与其他估价方法得出的结果进行比较和分析,找出一致的地方和不一致的地方,并对可能存在的误差进行修正。
路线价估价法在土地估价中具有重要的应用。
首先,路线价估价法可以帮助评估土地的交通便利程度。
交通便利程度是一个重要的考虑因素,对土地的使用和开发具有重要影响。
通过路线价估价法可以对土地的交通状况进行客观评估,为土地的规划和开发提供科学依据。
其次,路线价估价法可以作为其他估价方法的辅助手段。
路线价估价法是以路线为基础的一种估价方法,与其他方法可以结合使用。
例如,在利用收益法估价时,可以考虑土地所处的交通路线对土地未来收益的影响。
再次,路线价估价法可以用于土地市场的分析和预测。
土地市场的变化往往与交通发展密切相关。
通过对土地所在交通路线的评估,可以对土地市场的发展趋势进行分析和预测,为投资和决策提供参考依据。
1 绪论1.1 课题背景及研究目的1、路线价估价法是在对城市土地进行估价,特别是对土地的课税或土地的重新规划等大面积土地估价时采用的既省时省力,又公平合理的科学的估价方法。
在欧美国家应用较广。
随着我国房地产业的兴起,地产评估成为国家房地产管理的一项重要内容,路线价估价法不失为一种可资借鉴的、行之有效的估价方法。
2、了解各种估价方法的应用,并对路线价法的概念阐述清楚。
路线价法的来源,数学意义和应用意义。
估价方法的特点和优缺点。
结合实际情况应用的意义和注意事项。
1.2 国内外研究状况1、路线价估价法是在对城市土地进行估价,特别是对土地的课税或土地的重新规划等大面积土地估价时采用的既省时省力,又公平合理的科学的估价方法。
随着我国房地产业的兴起,地产评估成为国家房地产管理的一项重要内容,路线价估价法不失为一种可资借鉴的、行之有效的估价方法。
2、英、美早已实行,尤其在美国,这种估价技术已相当完善。
日本最初采用这种估价方法是在1923年,台湾在实施“平均地权”从事“规定地价”作业时,也应用路线价估价法。
1.3课题研究方法通过对估价方法的透彻了解,灵活应用方法。
尤其是侧重路线价法的特点进行讨论,注重研究方法的理论基础,并结合市场具体状况进行分析。
力求做到理论研究和实际工作的相互统一,着重于理论研究范畴。
1.4 论文构成1、绪论。
2、不同估价方法的定义与应用。
3、路线价估价法的基本原理及其运用的前提。
4、路线价估价法的应用范围。
5、路线价法的主要操作步骤。
6、路线价法的优点。
7、路线价法应用时应注意的问题。
8、应用路线价法于我国城市商业用地。
9、应用路线价法于我国小城镇商业用地。
10、结论。
1.5 论文研究内容房地产估价方法众多,随着市场房产交易量和交易类型的上升,对房地产估价的方法选择就更加重要。
通过对估价方法的透彻了解,灵活应用方法。
尤其是侧重路线价法的特点进行讨论,注重研究方法的理论基础,并结合市场具体状况进行分析。
土地评估——路线价法的应用土地估价的方法中,路线价法是用的较少的一种方法,由于它使用的范围比较小,主要适用于街地,和商业繁华区域,对道路系统完整、道路两旁的宗地排列整齐的区域和城市。
路线价法能快速评估土地的地价但是需要较多的交易案例,且土地市场要规范,特别适宜于土地课税、土地重划、征地拆迁等需要在大范围内对大量土地进行评估的场合。
一、路线价法的概念路线价是通过对面临特定街道、使用价值相等的市街地,设定标准深度,求取在该深度上数宗土地的平均单价并附设于特定街道上,即得到该街道的路线价。
路线价估价法是依据路线价,再配合深度指数表和其他修正率表,用数学方法算出临街同一街道的其他宗地地价的一种方法。
二、路线价法的理论依据路线价法认为市区内各宗土地的价值与其临街深度大小关系很大,土地价值随临街深度的增加而递减,一宗地越接近道路部分价值越高,离开道路越远价值越低。
临街统一接到的宗地根据其地价的相似性,可划分为不同的地价区段。
在同一路线价区段内的宗地,虽然地价基本接近,但由于宗地的深度、宽度、形状、面积、位置等仍有差异,地价也会出现差异,所以需指定各种修正率,对路线价进行调整。
街道不同的路段,路线价也不相同,如果街道一侧的繁华状况与对侧有显著差异,同一路段也可以划分成两种不同的路线价。
繁华街道有时候需要附设不同的路线价;住宅用地区域差异较小,所以住宅区的路线价比较长,甚至几个街道路线价都相同。
因此,路线价法实质上也是市场法的一种,但比市场法又更直观的表达出临不同道路对商业价值的影响,市场法中对商业房地产评估案例的查找多数同一个商圈为一个范围,寻找案例,在区域因素和个别因素中修正,这也是区别去市场比较法的地方。
路线价是标准宗地的单位地价,可看做比较实例,对路线价进行各种修正可视为因素修正。
因此路线价法的理论基础也是替代原理。
三、路线价法的计算公式路线价法的基本公式是:宗地价格=路线价×深度百分率×宗地面积运用路线价法时,如遇街道两边的宗地有特殊情况存在(如路角地、两面临街地、三角形地、袋地等),除了应用上述公式外还需要进行加价或减价修正,此时公式为:宗地价格=路线价×深度百分率×其他修正系数×宗地面积或者宗地价格=路线价×深度百分率×宗地面积+其他修正额四、路线价估价法的操作步骤1. 确定待估宗地所处的路线价区段和路线价。
(路线价区段是指具有同一路线价的地段。
在划分路线价区段时,可及性相当的地段,应分为同一路线价区段。
)2. 确定待估宗地的临街深度和其他因素条件。
(查阅土地登记资料或者进行实地踏勘,调查待估宗地临街深度的具体数值以及临街宽度,使用年期等具体条件。
)3. 确定待估宗地的深度修正系数和其他条件修正系数。
(按照调查到的待估宗地的临街深度和其他条件修正系数,对照深度修正系数表和其他条件修正系数表,分别确定待估宗地的深度修正系数和其他条件修正系数。
)4. 估算宗地地价。
(根据路线价和修订系数,对路线价进行系数修订,得到待估宗地的地价。
)五、路线价的深度修正方法l 四三二一法则该法则又被称为慎格尔法则,是由J.A.Zengele在提出并最早使用的法则。
其含义是:将标准深度100ft(注:1ft=0.3048米)4等分,随着离道路的距离的增加,每一等份的价值占路线价的比例分别为40%、30%、20%、10%.如果深度超过100ft,每一等分25ft的价值占路线价的比例依次为9%、8%、7%、6%.l 苏姆斯法则该法则认为深度为100ft深的土地价值,前半街50ft部分占全宗地总地价的72.5%,后半50ft部分占27.5%,后半50ft部分占27.5%,若再深50ft,则该宗地所增的价值仅为15%。
l 霍夫曼法则该法则是1866年由霍夫曼创立的,认为深度为100ft的标准宗地,将标准深度4等分的情况下,随着离道路距离的增加,每一等份的价值占全部地价的比例分别为37.5%、29.5%、20.7%、12.3%。
l 哈柏法则该法则认为土地的价值与其深度的平方根成正比。
六、其他宗地条件修正系数编制1.宽度修正对临街土地特别是临街商业用地来说,地块临街宽度不同,其地价是不相等的。
由于临街商店街面的宽窄不一,商店对顾客的吸引力会有所差异,进而影响到商店营业额,所以在路线价估价中,必须考虑宽度修正。
其计算方法是同一路线价区中进深相等的样本,考虑在不同宽度情况下反应在土地价格上的变动情况,最后确定宽度条件下的修正系数。
2.宽深比率修正一般情况下,大型的商业建筑物,进深较大,地价会锁着地块深度的正价,土地价值逐步降低。
另一方面,由于商店大、铺面宽、外观醒目,同样会增加对顾客的吸引,所以对大型的商店单独采用宽度修正不太实际,而且也难于操作,因此,采取商店的宽度与深度的比率系数来反应地价的修正情况3.容积率的修正一般情况下,路线价只是代表一定容积率水平下的地价,随着容积率的增加,地价一般会上升。
因此,在同一区段中,抽查不同容积率水平下的平均地价,可得到容积率修正系数。
4.出让、转让年期修正V=a÷r×[1-1/(1+r)n ]式中V——地价a——年地租r——还原利率n——出让、出租或转让、转租年期。
5. 朝向修正对住宅用地而言,由于建筑物的朝向不同,就决定了房屋的坐落,房屋的坐落、朝向又对房屋的销售价格产生影响。
那么从房屋售价中扣除成本后所余的地价,也因朝向不同而又所差异,需进行地块环境条件影响修正。
6. 地价分配率修正地价分配率是将土地单价(或平面地价)调整、分推到各楼层的比率。
一般来看,随着楼层数的增高,地价分配呈递减趋势。
当趋于某一临界值后,地价分配又呈现增加的势头。
为了评估需要,必须制定一个统一的地价分配率以反映楼层一句楼层高低,楼层地价在地块总价中所占的比例。
七、路线价估价法的应用。
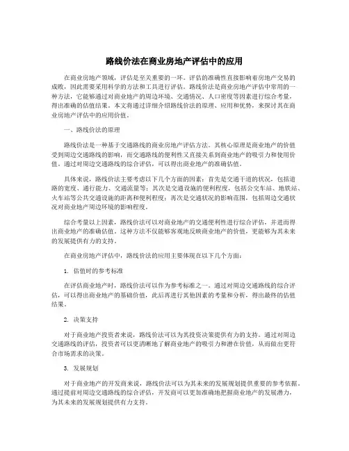
表2图1实例计算u 平行四边形宗地,以其高位临街深度,按照深度指数计算单价(宗地1、10)u 平行边与临街线一直的梯形宗地,以其高度为临街深度,按临街深度指数求得其单价后,再视其上下两边长度比率,利用价值进行加价或减价修正,其修正的数额以不超过原计算的单价两成为限。
平行边与临街线垂直的梯形宗地,以其两边中点的连线为其临街深度,按临街深度指数计算其单价,不再进行加价或减价修正(宗地2、5)u 正三角形(三角形的一边为临街线者)的宗地,以其高度为1/2为临街深度,安林杰深度指数计算其单价(宗地3)u 逆三角形(三角形的一定点在临街线上者)的宗地,以其在临街线上的顶点与底边重点垂直距离的1/2,及底边重点的深度为起讫深度,比照袋地计算其单价(宗地4)u 街廓纵深在36m以下这,应以中间线分前后两部分,分别按其深度计算其临街单价(宗地6)u 宗地深度较深,超过里地线者,其单价应以里地单价与临街地单价按面积比例平均计算其单价。
1) 宗地1为平行四边形临街地,深度为14m,查表1临街地深度指数表得知其深度指数为110.单价=5000×1.1=5500(元)2) 宗地2为临街地,深度为17.5m,查表1临街地深度指数表得知其深度指数为100. 单价=5000×1=5000(元)3) 宗地3为正三角形临街地,高12m,取其高度一半作为临街深度,深度为6m,查表1临街地深度指数表得知其深度指数为125.单价=5000×1.25=6250(元)4) 宗地4为逆三角形地,其在临街线上的顶点与底边中点的垂直距离为15m,得其袋地起讫深度为7.5m到15m,查表2袋地深度指数表得知其深度指数为71.单价=5000×0.71=3550(元)5) 宗地5为平行边与临街线垂直的梯形临街宗地,以其两边中点的连接线为其临街深度,则其临街深度为8m,查表1临街地深度指数表得知其深度指数为120.单价=5000×1.2=6000(元)6) 宗地6为两面临街地,总深度为36m,以其中间线分前后两部分,临街深度均为18m,查表1临街地深度指数表得知其深度指数为100.单价5000×1×1/2+3000×1×1/2=4000(元)7) 宗地7为袋地,且深度超过里地线7m,且深度超过里地线7m,可视其受两面临街地的影响分成两宗地计算其路线价,查表2袋地深度指数表得知其深度指数为66,临街地价为5000和3000,单价5000×0.66×9/16+3000×0.66×7/16=2722.5(元)8) 宗地8为袋地,按路线价为3000元计算,查表2袋地深度指数表得深度指数为66.单价3000×0.66=1980(元)9) 宗地9平行边与临街线垂直的梯形临街宗地,且为路角地。
以其两边中点连线为临街深度。
宗地临街深度为11m,查表1临街地深度指数表得深度指数为120,并按要求加成旁街线路价一成。
单价5000×1.2+2000×0.1=6200(元)10) 宗地10为路角地,宗地深度为8m,查表1临街地深度指数表得深度指数为120,单价5000×1.2+2000×0.2=6400(元)在2012年的土地估价师考试中,也是出现了一道关于路线价法求取土地价值的计算题,由于平时各位从业人员在工作中很少会遇到运用到路线价法,这个在我们平时工作中不经常用的估价方法成为考试的一个重点,可能会让很多考生大跌眼镜吧。
路线价法的难点还是在于搜集资料,确定路线价,如果确定了路线价。
路线价法需要较多的实际交易案例,建立健全的数据库,对于北京来说,大型商圈就有20-30个,工程量之大可想而知。
有了这样的一个数据库,相信路线价法才能发挥它的作用,才能体现出它快速提现土地价格的一个优点。
注解:路角地:路角地的计算要按具体路线价区段的加成规划进行修正,加成的幅度因路线价、城市发展情况、临街附近的构筑物情况的不同而异、一般来说,加成不超过旁街路线价的三成。
(图1宗地7、8)袋地:袋地的单价依其深度的起讫,按袋地深度指数进行修正。
袋地形状为平行四边形、梯形、三角形,其起讫深度比照临街地方法计算;袋地位于临街地与里地上者,其单价应以袋地单价与里地单价按面积比例平均计算其单价(图1宗地7、8)。
里地的单价按路线价四成计算(里地地价与路线价四成相差悬殊者,里地应单独划分区段)。
里地线:标准深度的连线被称为里地线。
里地线与道路之间的区域成为临街地或表地,里地线以外的区域被称为里地。
标准深度:城市中,随着土地离道路距离的增加,道路对土地利用价值影响为零时的深度称为市政地的标准深度。
(本文作者:国策评估汪芳)。