工程勘察设计收费标准及计算过程
- 格式:doc
- 大小:26.76 KB
- 文档页数:9
工程勘察设计收费标准(2002版)工程勘察设计收费标准(2002版)一、总则为规范工程勘察设计收费行为,保证勘察设计机构及专业技术人员的合法权益,制定本标准。
二、收费原则1.工程勘察设计收费应当实行市场化定价,根据项目的技术性、复杂性、紧迫性和地理位置等因素确定收费标准。
2.工程勘察设计收费应当遵循合理收费、公开透明和计费标准统一的原则。
三、收费标准1.工程勘察设计收费按照单位面积、固定金额或者按百分比计算,收费标准参照国家相关规定。
2.工程勘察设计收费标准应当经甲乙双方商议一致,并在勘察设计合同中明确。
3.工程勘察设计收费标准的计算应当考虑多种因素,如工程性质、规模、技术难度等。
四、收费程序1.工程勘察设计收费程序分为两阶段,即勘察设计阶段和竣工验收阶段。
2.勘察设计阶段应结合勘察设计人员实际工作量确定收费金额,竣工验收阶段应结合实际情况进行调整。
五、收费周期1.工程勘察设计收费周期为项目实际勘察设计工作结束后,应在开票日期起30日内结清。
2.如遇到特殊情况需要延迟付款,应与勘察设计机构另行商议,经双方商议一致后确定付款期限。
注释:1.工程勘察设计:指建造工程、市政公用工程等在施工之前所进行的有关土地性质、地形地貌、地下水文、地质工程、勘察测量和在设计、施工、验收过程中所需要的勘察、设计、审核等活动。
2.收费标准:指规定的收费标准。
3.合同:指勘察设计机构与甲方签订的勘察设计合同。
4.竣工验收:指工程施工完工并交付甲方验收。
法律名词及注释:1.合同法:指中华人民共和国合同法。
2.建设工程质量管理条例:指中华人民共和国建设工程质量管理条例。
3.建造法:指中华人民共和国建造法。
4.土地管理法:指中华人民共和国土地管理法。
总结:本文档共包括了五个部份,分别为总则、收费原则、收费标准、收费程序以及收费周期。
在注释方面,主要涉及到工程勘察设计的定义,收费标准的意义,合同的定义以及竣工验收的概念。
在法律名词及注释方面,主要涉及到合同法、建设工程质量管理条例、建造法和土地管理法。
(完整版)[2002]10号文-工程勘察设计收费标准(2002年修订本)[2002]10号文-工程勘察设计收费标准(2002年修订本)第一章总则第一条为加强工程勘察与设计(以下简称勘察设计)市场管理,规范勘察设计收费行为,根据《中华人民共和国价格法》和《价格听证办法》等法律、法规的规定,制定本标准。
第二条本标准合用于从事勘察设计的各类单位,包括国有、集体、私营及外商投资企业等,不合用于政府投资、国际援助、慈悲捐助等公共利益事业中的勘察设计。
第三条勘察设计收费应遵循公正、公平、公开、有计划、有组织、合理、透明的原则。
第四条勘察设计收费应根据工程类别、复杂程度、所在地区、技术水平及服务要求等因素综合确定。
第二章收费方式和标准第五条勘察设计收费应分别列出勘察费和设计费。
第六条勘察费应按照实际勘察工作量确定,可以根据勘察工作量的大小和实际需要的结论的多少,分阶段收费,尽量缩短结算时间。
第七条项目勘察费的标准应根据勘察范围、勘察地区、勘察对象、勘察方式、勘察深度和制图情况等因素综合确定。
第八条设计费应按设计总造价的一定比例确定。
建造工程设计费不宜超过所在城市人均建造工程费用的24%。
第三章收费程序和依据第九条进行勘察设计前,需双方签订书面合同,约定勘察设计范围、标准、工作内容、质量、结算方法等事宜。
第十条勘察设计单位应当根据实际勘察设计工作量、服务水平、工作质量和服务效益等因素,按照合同约定和本标准的规定,制定合理的收费标准。
第十一条勘察设计单位应当根据勘察设计工作实际情况及时进行收费并提供详细的收费清单,并在合同约定的时间内向对方结算。
第十二条收费清单应清晰明细,标明相关标准、计价单价、实际执行的量及金额。
第十三条各种收入的计算应该按照有关税法的规定,在应纳税收入总额内计算。
第四章额外费用及计算方法第十四条如果勘察设计工作发生了变更,应当重新制定合同并重新确定收费标准,变更前已收取的费用应当退回。
第十五条如勘察设计过程中因客观原因需要加班或者加急完成,可按照实际工作量及劳务费标准加收。
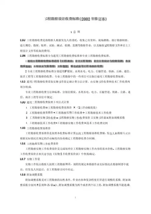
工程勘察收费标准目录1.总则2.工程测量3.岩土工程勘察4.岩土工程设计与检测监测5.水文地质勘察6.工程水文气象勘察7.工程物探8.室内试验9.煤炭工程勘察10.水利水电工程勘察11.电力工程勘察12.长输管道工程勘察13.铁路工程勘察14.公路工程勘察15.通信工程勘察16.海洋工程勘察1 总则1.0.1 工程勘察收费是指勘察人根据发包人的委托,收集已有资料、现场踏勘、制订勘察纲要,进行测绘、勘探、取样、试验、测试、检测、监测等勘察作业,以及编制工程勘察文件和岩土工程设计文件等收取的费用。
1.0.2 工程勘察收费标准分为通用工程勘察收费标准和专业工程勘察收费标准。
1 通用工程勘察收费标准适用于工程测量、岩土工程勘察、岩土工程设计与检测监测、水文地质勘察、工程水文气象勘察、工程物探、室内试验等工程勘察的收费。
2专业工程勘察收费标准分别适用于煤炭、水利水电、电力、长输管道、铁路、公路、通信、海洋工程等工程勘察的收费。
专业工程勘察中的一些项目可以执行通用工程勘察收费标准。
1.0.3 通用工程勘察收费采取实物工作量定额计费方法计算,由实物工作收费和技术工作收费两部分组成。
专业工程勘察收费方法和标准,分别在煤炭、水利水电、电力、长输管道、铁路、公路、通信、海洋工程等章节中规定1.0.4 通用工程勘察收费按照下列公式计算1 工程勘察收费=工程勘察收费基准价×(1土浮动幅度值)2 工程勘察收费基准价=工程勘察实物工作收费+工程勘察技术工作收费3 工程勘察实物工作收费=工程勘察实物工作收费基价×实物工作量×附加调整系数4 工程勘察技术工作收费=工程勘察实物工作收费×技术工作收费比例1.0.5 工程勘察收费基准价工程勘察收费基准价是按照本收费标准计算出的工程勘察基准收费额,发包人和勘察人可以根据实际情况在规定浮动的幅度内协商确定工程勘察收费合同额。
1.0.6 工程勘察实物工作收费基价工程勘察实物工作收费基价是完成每单位工程勘察实物工作内容的基本价格。
设计费计取过程一、收费依据:工程勘察设计收费标准(2002年修订本)二、计取过程:依据上述收费文件:基本设计收费=工程设计收费基价×专业调整系数×工程复杂程度调整系数1、工程造价为200万以下的设计费计算公式为:Y=X*0.045*1.2*0.852、工程造价为200万——500万的设计费计算公式为:Y=((20.9-9)/300*(X/10000-200)+9)*10000*1.2*0.853、工程造价为500万——1000万的设计费计算公式为:Y= ((38.8-20.9)/500*(X/10000-500)+20.9)*10000*1.2*0.85 其中:Y 为设计费X 为工程造价1.2 为专业调整系数0.85为工程复杂程度调整系数1、埝坛引水渠(永定河灌渠-芦求路)治理工程-宝兴路迁改工程工程造价:39283元符合以上第一条计算规则即设计费=39283元*0.045*1.2*0.85=1803.09元2、市大兴区物资集团液压路、金洋路、福星路、北磁路、建新路10kV 线路迁改工程工程造价:498364元符合以上第一条计算规则即设计费=498364元*0.045*1.2*0.85=22874.91元3、兴涛一二路、花园三四路、汉府一二路切改工程工程造价:801276元符合以上第三条计算规则即设计费=((38.8-20.9)/500*(8012760/10000-500)+20.9)*10000*1.2*0.85=323193.94元以上三项总共设计费=1803.09+22874.91+323193.94=347871.94元附表一:工程设计收费基价表单位:万元注:计费额>2000000万元的,以计费额乘以1.6%的收费率计算收费基价。
附表二:电力、核能、水库工程复杂程度表表5.3-1注:1.水电工程可行性研究与初步设计阶段合并的,设计总工作量附加调整系数为1.1;2.工程复杂程度调整系数是对同一专业不同建设项目的工程设计复杂程度和工作量差异进行调整的系数。
1:程勘察设计收费标准(2002年修订本)1总则LUJ工程勘察收费是指勘察人根据发包人的委托,收集已有资料、现场踏勘、制订勘察纲要,进行测绘、勘探、取样、试验、测试、检测、监测等勘察作业,以及编制1:程勘察文件和岩土工程没计文件等收取的费用.LUN工程勘察收费标准分为通用工程勘察收费标准和专业工程勘察收费标准。
I通用工程勘察收费标准适用『工程测景、岩土工程勘察、岩土工程设计与检测监测、水文地质勘察、工程水文气象勘察、工程物探、嚷内试验等工程勘察的收费。
2专业工程勘察收费标准分别适用F煤炭、水利水电、电力、长输管道、铁路、公路、通信、海洋工程等工程勘察的收费。
专业工程勘察中的一些项目可以执行通用工程勘察收费标准。
1.0.3通用/程勘察收费采取实物I:作量定额计费方法计算,由实物I:作收费和技术匚作收费两部分组成.专业工程勘察收费方法和标准,分别在煤炭、水利水电、电力、长输管道、铁路、公路、通信、海洋工程等章位中规定.1JU通用二程勘察收费按照卜列公式计算1工程勘察收费=工程勘察收费基准价x(1土浮动幅度值)2工程勘察收费基推价=工程勘察实物工作收费+工程勘察技术工作收费3匚程勘察实物I:作收费=I:程勘察实物〔作收费基价又实物I:作最X附加调整系数4工程勘察技术工作收费=工程勘察实物工作收费X技术工作收费比例1.03工程勘察收赞基准价工程勘察收费基准价是按照本收费标准计算出的工程勘察基准收费额,发包人和勘察人可以根据实际情况在规定的浮动幅度内协商确定工程勘察收费合同额.1.0.6工程勘察实物工作收费基价工程勘察实物工作收费基价是完成每单位工程勘察实物工作内容的基本价格.工程勘察实物工作收费基价在相关章节的《实物【:作收费基价表》中杳找确定.L0.7实物工作量实物工作院由勘察人按照工程勘察规范,规程的规定和勘察作业实际情况在勘察纲要中提出,经发包人同意后,在工程勘察合同中约定。
1.0.8附加调整系数附加调整系数是对工程勘察的向然条件、作业内容和复杂程度差异进行调整的系数.附加调整系数分别列F总则和各章m附加调整系数为两个或者两个以上的,附加调整系数不能连乘.聘备附加调整系数相加.减去附加调整系数的个数力I上定值I,作为附加调整系数值.1.03在气温(以当地气软台、站的气象报告为港)至35七或齐W/Ot条件卜进行勘察作业时,气温附加调整系数为12L0JO在海拔高程超过2000m地区进行I:程勘察作业时,高程附加调整系数如F:海拔高程2000-3000m为1.1海拔高程3001J§500m为1.2海拔高程35OI7BO0m为1.3海拔高程4001m以上的,高程附加调整系数由发包人与勘察人协商确定.L0.11建设项目工程勘察由两个或看两个以上勘察人承担的,其中对建设项目工程勘察介理性和整体性负面的勘察人,按照该建设项目工程勘察收费基准价的5%加收主体勘察协调费.L0.12工程勘察收费基准价不包括以卜费用;办理工程勘察相关许可,以及购买有关资料费;拆除障碍物,开挖以及修发地卜管线费;修通至作业现场道路「接通电源、水源以及平整场地费;勘察材料以及加工费:水上作业用船、排、平台以及水监费:勘察作业大型机具搬运费:青苗、树木以及水域养殖物岭偿锁等.发生以上费用的,由发包人另行支付.1.0.13工程勘察组口、台班收费基饰如下:工程测时、智土工程验槽、检溯监测、工程物探1000元7组口省土工程期察1360/C/台班水文地质勘察16R0元/台班1.0.14勘察人提供工程勘察文件的标准份数为4份。
工程勘察设计收费标准2002修订版工程勘察设计是建筑行业中不可或缺的环节,它是项目从规划到实施的关键阶段。
为了保障勘察设计机构的合理权益,维护行业发展的有序进行,我国于2002年修订了《工程勘察设计收费标准》,以规范勘察设计收费行为。
本文将对该标准进行详细介绍。
一、收费计算基础根据《工程勘察设计收费标准2002修订版》,勘察设计收费应以项目的基本面积(平方米)、长度(米)、体积(立方米)及属性分级为基础。
在计算时,要综合考虑项目的规模、复杂程度、地理环境等因素。
二、收费标准分类根据项目归属和勘察设计内容的不同,工程勘察设计收费标准分为A、B、C、D、E五个档次,档次越高,标准收费越高。
1. A档:包括国家重点工程(如航天基地、核电站等)、大中型公路、铁路、港口、机场等重要工程。
2. B档:包括一般工业和民用建筑、市政管网、一般公路、输电线路等。
3. C档:包括小型、简单的民用建筑、公用设施等。
4. D档:包括临时工程、特殊用途建筑等。
5. E档:包括地下设施、地质灾害调查、土地调查等。
三、收费项目和金额勘察设计收费项目主要分为三类:勘察费、设计费和其他费用。
1. 勘察费:包括项目勘察、测量和资料收集等费用。
根据项目复杂程度、地质、地貌条件等因素进行计算。
2. 设计费:包括项目方案设计、施工图设计等费用。
根据项目设计难度、技术要求等因素进行计算。
3. 其他费用:包括项目报告编写、资料整理、会议费等费用。
根据实际需要进行计算。
具体的收费金额根据不同的档次和具体项目进行调整,由各省、自治区、直辖市的价格主管部门进行核定。
四、收费调整和计算方法根据《工程勘察设计收费标准2002修订版》,收费标准应每三至五年进行调整一次。
调整根据经济发展、行业发展状况和市场需求等因素进行,确保收费标准与实际情况相适应。
收费的计算方法根据具体项目类型和档次来确定。
一般而言,计算公式如下:总费用 = 基础费用× 年价值系数× 档次系数其中,基础费用为根据项目基本面积、长度、体积等因素计算得出的费用;年价值系数根据项目使用年限来确定;档次系数则根据不同档次进行调整。
一、工程勘察设计收费标准1总则1.0.1工程勘察收费是指勘察人根据发包人的委托,收集已有资料、现场踏勘、制订勘察纲要,进行测绘、勘探、取样、试验、测试、检测、监测等勘察作业,以及编制工程勘察文件和岩土工程设计文件等收取的费用。
1.0.2工程勘察收费标准分为通用工程勘察收费标准和专业工程勘察收费标准。
1通用工程勘察收费标准适用于工程测量、岩土工程勘察、岩土工程设计与检测监测、水文地质勘察、工程水文气象勘察、工程物探、室内试验等工程勘察的收费。
2专业工程勘察收费标准分别适用于煤炭、水利水电、电力、长输管道、铁路、公路、通信、海洋工程等工程勘察的收费。
专业工程勘察中的一些项目可以执行通用工程勘察收费标准。
1.0.3通用工程勘察收费采取实物工作量定额计费方法计算,由实物工作收费和技术工作收费两部分组成。
专业工程勘察收费方法和标准,分别在煤炭、水利水电、电力、长输管道、铁路、公路、通信、海洋工程等章节中规定。
1.0.4通用工程勘察收费按照下列公式计算1工程勘察收费=工程勘察收费基准价×(1±浮动幅度值)2工程勘察收费基准价=工程勘察实物工作收费+工程勘察技术工作收费3工程勘察实物工作收费=工程勘察实物工作收费基价×实物工作量×附加调整系数4工程勘察技术工作收费=工程勘察实物工作收费×技术工作收费比例1.0.5工程勘察收费基准价工程勘察收费基准价是按照本收费标准计算出的工程勘察基准收费额,发包人和勘察人可以根据实际情况在规定的浮动幅度内协商确定工程勘察收费合同额。
1.0.6工程勘察实物工作收费基价工程勘察实物工作收费基价是完成每单位工程勘察实物工作内容的基本价格。
工程勘察实物工作收费基价在相关章节的《实物工作收费基价表》中查找确定。
1.0.7实物工作量实物工作量由勘察人按照工程勘察规范、规程的规定和勘察作业实际情况在勘察纲要中提出,经发包人同意后,在工程勘察合同中约定。
⼯程勘察设计收费标准及计算过程设计费计取过程⼀、收费依据:⼯程勘察设计收费标准(2002年修订本)⼆、计取过程:依据上述收费⽂件:基本设计收费=⼯程设计收费基价×专业调整系数×⼯程复杂程度调整系数1、⼯程造价为200万以下的设计费计算公式为:Y=X*0.045*1.2*0.852、⼯程造价为200万——500万的设计费计算公式为:Y=((20.9-9)/300*(X/10000-200)+9)*10000*1.2*0.853、⼯程造价为500万——1000万的设计费计算公式为:Y= ((38.8-20.9)/500*(X/10000-500)+20.9)*10000*1.2*0.85 其中:Y 为设计费X 为⼯程造价1.2 为专业调整系数0.85为⼯程复杂程度调整系数1、埝坛引⽔渠(永定河灌渠-芦求路)治理⼯程-宝兴路迁改⼯程⼯程造价:39283元符合以上第⼀条计算规则即设计费=39283元*0.045*1.2*0.85=1803.09元2、北京市⼤兴区物资集团有限公司液压路、⾦洋路、福星路、北磁路、建新路10kV线路迁改⼯程⼯程造价:498364元符合以上第⼀条计算规则即设计费=498364元*0.045*1.2*0.85=22874.91元3、兴涛⼀⼆路、花园三四路、汉府⼀⼆路切改⼯程⼯程造价:801276元符合以上第三条计算规则即设计费=((38.8-20.9)/500*(8012760/10000-500)+20.9)*10000*1.2*0.85=323193.94元以上三项总共设计费=1803.09+22874.91+323193.94=347871.94元附表⼀:⼯程设计收费基价表单位:万元注:计费额>2000000万元的,以计费额乘以1.6%的收费率计算收费基价。
附表⼆:电⼒、核能、⽔库⼯程复杂程度表表5.3-1注:1.⽔电⼯程可⾏性研究与初步设计阶段合并的,设计总⼯作量附加调整系数为1.1;2.⼯程复杂程度调整系数是对同⼀专业不同建设项⽬的⼯程设计复杂程度和⼯作量差异进⾏调整的系数。
《工程勘察设计收费标准》1 总则1.0.1 工程设计收费是指设计人根据发包人的委托,提供编制建设项目初步设计文件、施工图设计文件、非标准设备设计文件、施工图预算文件、竣工图文件等服务所收取的费用。
1.0.2 工程设计收费采取按照建设项目单项工程概算投资额分档定额计费方法计算收费。
铁道工程设计收费计算方法,在交通运输工程一章中规定。
1.0.3 工程设计收费按照下列公式计算1 工程设计收费=工程设计收费基准价×(1±浮动幅度值)2 工程设计收费基准价=基本设计收费+其他设计收费3 基本设计收费=工程设计收费基价×专业调整系数×工程复杂程度调整系数×附加调整系数。
1.0.4 工程设计收费基准价工程设计收费基准价是按照本收费标准计算出的工程设计基准收费额。
发包人和设计人根据实际情况,在规定的浮动幅度内协商确定工程设计收费合同额。
1.0.5 基本设计收费基本设计收费是指在工程设计中提供编制初步设计文件、施工图设计文件收取的费用,并相应提供设计技术交底、解决施工中的设计技术问题、参加试车考核和竣工验收等服务。
1.0.6 其他设计收费其他设计收费是指根据工程设计实际需要或者发包人要求提供相关服务收取的费用,包括总体设计费、主体设计协调费、采用标准设计和复用设计费、非标准设备设计文件编制费、施工图预算编制费、竣工图编制费等。
1.0.7 工程设计收费基价,工程设计收费基价是完成基本服务的价格。
工程设计收费基价在《工程设计收费基价表》(附表一)中查找确定,计费额处于两个数值区间的,采用直线内插法确定工程设计收费基价。
1.0.8 工程设计收费计费额.工程设计收费计费额,为经过批准的建设项目初步设计概算中的建筑安装工程费、设备与工器具购置费和联合试运转费之和。
工程中有利用原有设备的,以签订工程设计合同时同类设备的当期价格作为工程设计收费的计费额;工程中有缓配设备,但按照合同要求以既配设备进行工程设计并达到设备安装和工艺条件的,以既配设备的当期价格作为工程设计收费的计费额;工程中有引进设备的,按照购进设备的离岸价折换成人民币作为工程设计收费的计费额。
《工程勘察设计收费标准》(2002年修订本)完整版为了确保工程勘察设计行业的健康发展,规范收费标准,提高工程勘察设计质量,国家发展和改革委员会、建设部联合发布了《工程勘察设计收费标准》(2002年修订本)。
本收费标准适用于各类工程勘察设计项目,包括房屋建筑、市政工程、交通工程、水利工程等。
一、总则1.1 工程勘察设计收费标准是工程勘察设计行业的基本收费标准,各勘察设计单位应按照本收费标准执行,确保收费的合理性和透明度。
1.2 本收费标准自2002年1月1日起实施,原收费标准同时废止。
1.3 各地可根据实际情况,在本收费标准的基础上制定实施细则,报国家发展和改革委员会、建设部备案。
二、收费标准2.1 工程勘察设计收费根据项目性质、规模、复杂程度等因素,分为基本收费和附加收费两部分。
2.2 基本收费包括勘察费、设计费、项目管理费等。
附加收费包括特殊技术要求、加急、变更等费用。
2.3 各类工程勘察设计项目的收费标准,详见附件一《工程勘察设计收费标准表》。
三、收费依据3.1 工程勘察设计收费依据合同约定,合同中应明确收费标准、付款方式、支付期限等内容。
3.2 合同签订后,勘察设计单位应按照合同约定收取费用,不得擅自提高或降低收费标准。
3.3 合同履行过程中,如遇收费标准调整,双方应协商一致,签订补充协议。
四、收费管理4.1 各级价格主管部门应加强对工程勘察设计收费的监督检查,对违反本收费标准的行为,依法予以查处。
4.2 各勘察设计单位应建立健全收费管理制度,严格执行收费标准,确保收费的合理性和透明度。
4.3 工程勘察设计收费应纳入企业财务核算,按规定缴纳相关税费。
五、附则5.1 本收费标准由国家发展和改革委员会、建设部负责解释。
5.2 本收费标准自发布之日起施行。
附件一:工程勘察设计收费标准表《工程勘察设计收费标准》(2002年修订本)完整版为了确保工程勘察设计行业的健康发展,规范收费标准,提高工程勘察设计质量,国家发展和改革委员会、建设部联合发布了《工程勘察设计收费标准》(2002年修订本)。
公路工程勘察按照下列公式计算:工程勘察收费=工程勘察收费基价×实物工作量×附加调整系数工程设计收费基准价=基本设计收费+其他设计收费基本设计收费=工程设计收费基价×专业调整系数×工程复杂程度调整系数×附加调整系数其他设计收费是指根据工程设计实际需要或者发包人要求提供相关服务收取的费用,包括总体设计费、主体设计协调费、采用标准设计和复用设计费、非标准设备设计文件编制费、施工图预算编制费、竣工图编制费等。
工程复杂程度调整系数是对同一专业不同建设项目的工程设计复杂程度和工作量差异进行调整的系数.工程复杂程度分为一般、较复杂和复杂三个等级,其调整系数分别为:一般(Ⅰ级)0。
85;较复杂(Ⅱ级)1.0;复杂(Ⅲ级)1。
15。
改扩建和技术改造建设项目,附加调整系数为1.1~1。
4。
根据工程设计复杂程度确定适当的附加调整系数,计算工程设计收费。
附加调整系数为两个或者两个以上的,附加调整系数不能连乘。
将各附加调整系数相加,减去附加调整系数的个数,加上定值1,作为附加调整系数值.综上所述,工程勘察设计费计算过程如下:建筑安装费用为9737726元则勘察费用为:(初测+定测)×附加调整系数×公里数=(1。
1+1。
4)×(0。
8+1.5-2+1)×5=16。
25(万元)设计费用收费基价根据附表一内插计算得:37.861(万元)基本设计费用为:37。
861×0。
9×0。
85×1.1=31.86(万元) 其他设计费用:施工图预算编制费按基本收费的10%计,为:31。
86×10%=3。
186(万元)所以工程设计费用为基本设计费+其他设计费用=31。
86+3。
186=35.046(万元)勘察设计费用共为:勘察费+设计费=16。
25+35.046=51.296(万元)。
《工程勘察设计收费标准》(2002年修订本)(计价格[2002]10...《工程勘察设计收费标准》(2002年修订本)(计价格[2002]10)1.概述本《工程勘察设计收费标准》(以下简称标准)按照国家有关规定制定,是从事工程勘察设计业务的单位及人员收费的基准,也是有关部门审批工程勘察设计文件费用的依据。
本标准包括工程勘察、工程设计、勘察设计综合收费标准。
2.工程勘察收费标准工程勘察收费标准包括地质勘察、地形测量、工程地质、水文地质、岩土工程、工程地下水等专业2.1 地质勘察注:工程地质勘察是特殊勘察,应按照特殊勘察的规定收费。
2.2 地形测量注:地形测量范围根据工程调查情况而定。
3.工程设计收费标准注:工程设计综合收费标准以分别计价。
3.1建筑设计注:建筑外工程设计范围根据工程调查情况而定。
3.2市政工程设计注:水文计算根据实际情况而定。
4.勘察设计综合收费标准注:如勘察设计范围超过本标准规定范围的其他勘察设计项目,应参照本标准中同类项目的收费标准并适当调整。
5.适用范围本标准适用于从事工程勘察设计业务的单位及人员的收费。
6.其他规定注:如非征收“依据”,对不宜征收费用的规定,本标准中未作出相关规定。
7.附表无以下为简要注释:地质勘察:指根据勘查目的及要求,对地质条件和地质环境进行调查和研究的工程技术活动。
地形测量:是测量地球表面地形的一种测量手段。
工程地质:是研究岩土体在工程中的物理力学及工程特性和规律的学科。
水文地质:是研究地下水和水文地质相互作用的地理学分支科学。
岩土工程:是研究岩石、土壤等岩土体在工程中的物理力学及工程特性和规律的学科。
工程地下水:指在建筑物、水利建筑物、交通运输设施等工程建设中,地下水对工程建设的不利影响以及工程建设对地下水环境的影响等方面的问题。
建筑设计:指按照建设工程施工和使用的需求,通过构思、绘制图样、制定规划等科学技术手段对建筑物的构造、功能、形态、美学、经济等进行的设计。
《工程勘察设计收费标准》(2002年修订本) 【】工程勘察设计收费标准【正文】第一章总则第一条本标准合用于各类工程勘察设计单位向建设单位提供勘察、设计等服务的收费标准。
第二条工程勘察设计收费标准应根据工程所在地的行业情况、勘察设计单位的规模、技术水平、人力、物力成本等因素进行确定。
第三条工程勘察设计收费标准分为基本收费和特殊收费两部份。
第四条工程勘察设计收费应当按照质量先行、定价公开、收费合理的原则进行。
第二章基本收费第五条工程勘察设计的基本收费应当根据工程勘察设计的类型、规模、复杂程度以及工程建设所在地的行业平均水平等因素进行确定。
第六条工程勘察设计基本收费的计算方法为:总基础费用 = 总工程量×基础单位工程量的费率其中,总工程量指工程可计价部份,不包括免费咨询服务;基础单位工程量的费率指在统一行业、同一行业区、相同勘察设计单位、同一技术水平的前提下确定。
第七条工程勘察设计基础收费标准的具体实施应根据不同工程勘察设计类型的特点确定,并报局科技事务管理部门审批。
第三章特殊收费第八条工程勘察设计的特殊收费应当根据工程勘察设计的具体情况以及客户对勘察设计的特殊要求、勘察设计单位所投入的大量额外成本等因素进行确定。
第九条工程勘察设计特殊收费的计算方法为:总特殊费用 = 特殊费用明细之和其中,特殊费用明细应当包括特殊服务费用、勘察设计单位在设计过程中所投入的大量额外成本等项目。
第四章阶段付款第十条工程勘察设计所收取的基本收费和特殊收费可以采取阶段付款的方式。
第十一条阶段付款的具体情况应在发包方与勘察设计单位签订合同时,双方在合同中明确约定。
第五章外部社会性公益工程勘察设计收费第十二条外部社会性公益工程的勘察设计收费应当根据社会效益而不是经济效益来确定。
第十三条本行业的外部社会性公益工程包括但不限于环保、节能、安全等。
【结尾】附件:1、工程勘察设计收费计算方法说明2、工程勘察设计技术规范法律名词及注释:1、质量先行原则:按照勘察设计质量立起的计价框架安排收费。
建筑工程勘察收费标准建筑工程勘察是建筑行业中至关重要的一环,它为工程项目的顺利进行提供了基础数据和技术支持。
然而,在进行勘察工作时,勘察机构需要收取相应的费用。
本文将探讨建筑工程勘察的收费标准,并对其合理性进行评估。
一、基本收费项目及标准1. 项目前期工作费用在进行建筑工程勘察前,需要进行项目前期工作,包括方案调研、资料搜集以及初步设计等。
这些工作为后续的勘察工作提供了必要的准备工作,因此需要收取一定的费用。
项目前期工作费用的标准应根据项目的规模、复杂程度以及难度等因素进行综合评估,并与客户进行协商确定。
2. 勘察设计费用勘察设计费用是指对建筑工程进行实地勘察、数据处理、设计计算等工作所收取的费用。
根据勘察工程的规模、性质和难度等因素,可以确定勘察设计费用的标准。
通常情况下,费用应根据勘察工作的工作量和技术难度进行合理的计算,并与客户进行协商确定。
3. 勘察报告费用勘察报告是勘察工作的总结和成果呈现,它承载着工程项目后续设计、施工和监督等环节的重要依据。
编制完整、准确的勘察报告需要耗费大量的时间和精力,因此需要收取相应的勘察报告费用。
勘察报告费用的标准可根据报告的篇幅、内容的复杂程度以及技术要求等因素进行计算,并与客户进行协商确定。
二、收费标准的合理性评估建筑工程勘察收费标准的合理性是指标准的制定是否公平、合理,并能够充分考虑到勘察机构的经济效益和客户的利益。
为了评估收费标准的合理性,可以从以下几个方面进行考量:1. 勘察工作的复杂程度建筑工程勘察的复杂程度直接关系到工作的难度和耗费的资源,因此应该根据工作的复杂程度来制定收费标准。
如果勘察工作较为复杂,那么相应的收费标准应该较高;反之,如果勘察工作相对简单,收费标准则可以适当降低。
2. 市场价格水平收费标准应该与市场价格水平保持一定的一致性。
如果收费标准过高,可能导致客户选择其他机构进行勘察工作;如果收费标准过低,可能会对勘察机构的经济效益产生不利影响。
工程勘察设计收费标准一、勘察收费1、通用工程收费由实物工作收费和技术工作收费标准组成。
2、专业工程勘察收费方法各自章节有规定。
3、通用工程勘察收费公式(1)工程勘察收费=工程勘察收费基价+(1+-浮动值)(2)工程勘察收费基价=实物工作收费+工程勘察技术工作收费(3)实物工作收费=实物工作收费基价*实物工作量*附加调整系数(4)工程勘察技术工作收费=实物工作收费*技术工作收费比例实物工作收费基价在相关章节的《实物工作收费基价表》中查找确定。
4、附加调整系数分别列于总则和各章节中。
附加系数为两个或者两个以上的,不能连乘,将各附加调整系数相加,减去附件调整系数的个数,加上定值1,作为附加调整系数值。
5、火电、长输管道、铁路、公路工程勘察复杂程度划分;P46-48;(1)火电、长输管道、铁路、公路工程勘察复杂程度赋分表11.7-1,确定得分值;(2)长输管道、铁路、公路工程勘察复杂程度表11.7-3,确定复杂等级;6、公路工程勘察(1)公路勘察复杂程度赋分值见表11.7-1。
(2)公路工程勘察复杂程度见表11.7-3。
(3)公路工程勘察收费基价表14.3-1,根据(1)(2)得到初测、定测的基价。
(4)公路工程勘察收费附加调整系数表表14.3-2。
二、设计收费(一)总则1、公式计算工程设计收费=工程设计收费基准价*(1+-浮动幅度值)工程设计收费基准价=基本设计收费+其他设计费基本设计收费=工程设计收费基价*专业调整系数*工程复杂程度调整系数*附加调整系数。
2、工程设计收费基价是完成基本服务的价格。
工程设计收费基价在《工程设计收费基价表》(附表一)中查找确定,计费额处于两个数值区间的,采用内插法确定。
3、工程设计收费计费额=建筑安装工程费+设备与工器具购置费+联合试运转费;4、工程设计收费调整系数(1)专业调整系数在《工程设计收费专业调整系数表》(附表二);(2)工程复杂程度调整系数分为一般、较复杂和复杂三个等级,其调整系数分别为一般(Ⅰ级)0.85;较复杂(Ⅱ级)1.0;复杂(Ⅲ级)1.15。
《工程勘察设计收费标准》(2002年修订本)工程勘察设计收费标准(2002年修订本)一、前言工程勘察设计收费标准是规定工程勘察设计单位与项目委托方在合作过程中的收费依据和原则的文件。
本文档是2002年修订本,旨在明确勘察设计收费的具体规定,为工程勘察设计单位和委托方提供详尽的参考。
二、收费计算方法工程勘察设计收费一般按照以下计算方法进行:1. 按人天计费:指根据人员的工作日数、工作时间和单位人员工资,按照一定的系数计算收费。
具体系数由双方协商确定。
2. 按工作量计费:指根据勘察设计项目的工作任务量,按照每项工作所需人天和人员工资,以及设计难度等因素,结合市场价格,计算出的总费用。
在实际工作中,也可以根据项目阶段进行阶段性的计费。
3. 按固定费用计费:指根据固定收费标准,按照委托项目的类型、规模、难度等因素,确定固定的收费金额。
三、收费依据工程勘察设计收费的依据主要包括以下几个方面:1. 项目类型- 建筑工程:包括住宅、商业建筑、公共建筑等。
- 土木工程:包括道路、桥梁、隧道、排水等。
- 水利工程:包括水库、渠道、水厂等。
- 交通工程:包括铁路、公路、航道等。
2. 项目规模- 指项目的面积、长度、容量等。
- 规模越大,工作量越大,收费也相应增加。
3. 项目难度- 勘察设计项目的复杂程度和技术难度。
- 难度越大,工作量越大,收费也相应增加。
4. 项目要求和特殊条件- 如项目委托方对勘察设计有特殊要求或特殊条件的,可以按照实际情况进行适度的调整。
四、费用构成工程勘察设计收费主要包括以下几个方面的费用:1. 人员费用- 包括工程师、技术人员、助理等人员的工资、津贴、加班费等。
- 根据人员的职称和经验,不同等级的人员收费也不同。
2. 管理费用- 包括勘察设计单位的管理、行政及办公支出。
- 考虑到单位规模和资源投入,管理费用一般按照一定比例计入总费用中。
3. 材料费用- 包括勘察设计过程中所需的办公用品、图纸、文献资料等费用。
设计费计取过程收费依据:工程勘察设计收费标准(2002年修订本)二、计取过程:依据上述收费文件:基本设计收费=工程设计收费基价×专业调整系数×工程复杂程度调整系数1、工程造价为200万以下的设计费计算公式为:Y=X*0.045*1.2*0.852、工程造价为200万——500万的设计费计算公式为:Y= ((20.9-9)/300*(X/10000-200)+9)*10000*1.2*0.853、工程造价为500万——1000万的设计费计算公式为:Y= ((38.8-20.9)/500*(X/10000-500)+20.9)*10000*1.2*0.85其中:Y 为设计费X 为工程造价1.2 为专业调整系数0.85为工程复杂程度调整系数1、埝坛引水渠(永定河灌渠-芦求路)治理工程-宝兴路迁改工程工程造价:39283元符合以上第一条计算规则即设计费=39283元*0.045*1.2*0.85=1803.09元2、北京市大兴区物资集团有限公司液压路、金洋路、福星路、北磁路、建新路10kV线路迁改工程工程造价:498364元符合以上第一条计算规则即设计费=498364元*0.045*1.2*0.85=22874.91元3、兴涛一二路、花园三四路、汉府一二路切改工程工程造价:801276元符合以上第三条计算规则即设计费=((38.8-20.9)/500*(8012760/10000-500)+20.9)*10000*1.2*0.85=323193.94元以上三项总共设计费=1803.09+22874.91+323193.94=347871.94元- 附表一:工程设计收费基价表单位:万元序号计费额收费基价12009.0250020.93- 100038.843000103.855000163.968000249.67100008 20000 566.8 9 40000 1054 10 60000 1515.2 11 80000 1960.1100000 2393.4 13 200000 4450.8 14 400000 8276.7 15 600000 11897.5 16 80000015391.417100000018793.818200000034948.9注:计费额>2000000万元的,以计费额乘以1.6%的收费率计算收费基价。
工程勘察设计收费标准及计算过程
设计费计取过程
:收费依据一、工程勘察设计收费标准(2002年修订本)
二、计取过程:
依据上述收费文件:
基本设计收费=工程设计收费基价×专业调整系数×工程复杂程度调整系数
1、工程造价为200万以下的设计费计算公式为:
Y=X*0.045*1.2*0.85
2、工程造价为200万——500万的设计费计算公式为:
((20.9-9)/300*(X/10000-200)+9)*10000*1.2*0.85
Y=3、工程造价为500万——1000万的设计费计算公式为:
Y=
((38.8-20.9)/500*(X/10000-500)+20.9)*10000*1.2*0.
85
其中:Y 为设计费
X 为工程造价
1.2 为专业调整系数
0.85为工程复杂程度调整系数
2
1、埝坛引水渠(永定河灌渠-芦求路)治理工程-宝兴路迁改工程工程造价:39283元符合以上第一条计算规则
即设计费=39283元*0.045*1.2*0.85=1803.09元
2、北京市大兴区物资集团有限公司液压路、金洋路、福星路、北磁路、建新路10kV线路迁改工程
工程造价:498364元符合以上第一条计算规则
即设计费=498364元*0.045*1.2*0.85=22874.91元
3、兴涛一二路、花园三四路、汉府一二路切改工程
工程造价:801276元符合以上第三条计算规则
即设计费
=((38.8-20.9)/500*(8012760/10000-500)+20.9)*10000 *1.2*0.85
=323193.94元
以上三项总共设计费
=1803.09+22874.91+323193.94=347871.94元3
附表一:
工程设计收费基价表
单位:万元
收费基计费序
9.01200
20.95002
38.831000
103.830004
163.950005
249.668000
304.8100007
566.8200008
1054400009
1515.21060000
1960.18000011
2393.410000012
4450.813200000
8276.7 400000 14
11897.5 15 600000
15391.4 16 800000
18793.8 1000000 17
34948.9
2000000
18
注:计费额 >2000000万元的,以计费额乘以1.6%的收费率计算收费基价。
4
附表二:
工程设计收费专业调整系数表
工程类专业调整系
1.、矿山采选工1.2黑色、黄金、化学、非金属及其他矿选工1.采煤工程,有色、铀矿采选工
选煤及其他煤炭1.、加工冶炼工1.各类冷加工工
1.船舶水工工1.各类冶炼、热加工、压力加工工
核加工工
1.、石油化工工
1.石油、化工、石化、化纤、医药工
核化工工0.、水利电力工1.风力发电、其他水利工
1.火电工
1.核电常规岛、水电、水库、送变电工
核能工
0.、交通运输工0.机场场道工
1.公路、城市道路工
1.机场空管和助航灯光、轻轨工
1.水运、地铁、桥梁、隧道工
索道工0.、建筑市政工
1.邮政工艺工
1.建筑、市政、电信工
人防、园林绿化、广电工艺工
0.97 、农业林业工程
0.8农业工程
林业工程
5
电力、核能、水库工程复杂程度表
表5.3-1
以 6
上供热机组发电工程,新能源发电工程
(风电、潮汐等);500kV2.电压等级水电工程可行性研究与初步设计阶段合并注:1. ;1.1的,设计总工作量附加调整系数为工程复杂程度调整系数是对同一专业不同
建2.设项目的工程设计复杂程度和工作量差异进行较复杂和调整的系数。
工程复杂程度分为一般、(Ⅰ级)一般其调整系数分别为:复杂三个等级,。
1.15;复杂(Ⅲ级);较复杂(Ⅱ级)0.851.0工程复杂程度在相应章节计算工程设计收费时,的《工程复杂
程度表》中查找确定7。