2017机场除雪车技术研究报告
- 格式:doc
- 大小:2.62 MB
- 文档页数:12
除雪设备可行性研究报告摘要本报告旨在对除雪设备的可行性进行研究,以评估其在不同环境下的效果和实用性。
通过对目前市场上最常见的除雪设备进行调查和分析,本报告将探讨除雪设备的工作原理、优缺点以及应用范围,并提出针对不同地区和场景的适用性建议。
通过对除雪设备进行全面的研究和分析,本报告旨在为相关行业和企业提供科学依据,以便更好地选择合适的除雪设备,提高企业效益和服务质量。
关键词:除雪设备;可行性研究;工作原理;应用范围;适用性建议1. 研究背景在各种地区中,雪灾是一种常见的自然灾害,尤其在寒冷的冬季。
大雪覆盖不仅给人们的生活出行带来极大的影响,也对交通运输、城市管理等方面造成不小的困扰。
因此,研究和使用有效的除雪设备对于减轻雪灾的影响,保障人们的生活安全和城市正常运行至关重要。
除雪设备是专门用于清除积雪和冰雪的机械设备,种类繁多,包括除雪车、除雪机、除雪扫、除雪铲等。
不同的设备具有不同的工作原理和适用范围,因此在选择和使用时需要根据具体的情况进行合理的选择。
在这种情况下,对除雪设备的可行性进行研究,可以为相关行业和企业提供科学依据,帮助其更好地选择合适的设备,提高工作效率和服务质量。
2. 研究方法本研究主要采用文献调研和实地调查相结合的方法,通过对除雪设备的相关文献、市场现状进行调查和分析,以及对一些地区的实地观察和采访,来全面评估除雪设备的可行性。
首先,我们将对除雪设备的工作原理进行调查和分析,包括不同设备的工作方式、清雪效果等方面。
然后,我们将对不同地区和场景的除雪需求进行调查和分析,以了解除雪设备的应用范围和适用性。
最后,我们将结合现有的科学技术和市场需求,提出针对不同地区和场景的除雪设备的适用性建议,并对未来的发展方向进行展望,以期能够更好地满足市场需求和用户需求。
3. 工作原理除雪设备主要有除雪车、除雪机、除雪扫、除雪铲等几种类型,它们的工作原理各有不同。
(1)除雪车:除雪车主要是通过车辆本身的重量和巨大的挖雪刃来清除积雪。
除雪车研究报告在冬季,雪灾可能会影响城市的生活。
如果街道上铺满了厚厚的雪,行人和车辆之间的通行将受到严重限制。
因此,城市中的许多地区用除雪车清除雪灾的影响。
除雪车是一种特殊的机器,可以清除雪并确保城市的通行。
以下是围绕“除雪车研究报告”所分阶段的讲述:一、介绍除雪车除雪车是专为清理积雪的机器。
这种车通常具有清除道路上的厚雪的能力,处理雪块和冰柱,确保交通的顺畅。
除雪车有一个非常大的铲子,可以用来把积雪铲到车身里面。
此外,它还有一个称为冲刷刀的铁拨子,可以在路面上刮除雪层并确保道路表面安全。
二、除雪车类型有许多类型的除雪车可供选择。
每一种都根据特定的需要而设计。
例如,有一种称为旋转除雪车,通常用于处理轻度至中度的雪灾。
另外,有一种叫做落地除雪车,适用于更严重的雪灾。
还有一种可以前后冲刷的除雪车,通常可以改变其清扫方向以适应特定的需要。
三、除雪车操作除雪车的操作需要经过一定程度的训练。
操作人员需要熟悉掌握汽车的操作方法,以及斗铲和冲刷刀的使用。
此外,操作人员还需要学会如何处理不良天气条件下的驾驶技巧。
准备好正确的防护装备也很重要,因为操作者还需要保持清洁,以避免疾病的传播。
四、除雪车常见问题虽然除雪车被广泛运用,但它们仍有可能出现一些常见问题。
例如,排放故障、刮刀和铲子损坏、密封泄漏和电气问题等。
此外,林木的树干和树枝可能会擦伤和损坏车架和车轮,造成更加严重的问题,因此除雪车也需要经常维护,以确保其正常工作。
在总结中,可以看出,除雪车在城市管理中扮演着重要的角色。
通过除雪车的使用,交通可以不受雪灾的影响,市民的生活也可以更加便利。
由此,城市管理部门应该在合适的时间购买和使用除雪车,并保持其的良好状态,以确保其在需要时能够有效地发挥作用。
除雪机研究报告近年来,随着气候变化和全球变暖的影响,许多地区都面临着越来越严重的雪灾和冰雪天气。
在这种情况下,除雪机成为了一种必不可少的工具,它可以帮助人们清理道路、车辆和建筑物周围的积雪,保障人们的出行和生产生活的正常进行。
本文将对除雪机进行深入的研究和探讨,分析其结构、原理、分类、应用和发展趋势等方面的问题,以期为相关领域的研究和应用提供一定的参考和借鉴。
一、除雪机的结构和原理除雪机是一种机械设备,它主要由发动机、传动系统、雪铲、扫雪装置、控制系统等部分组成。
其中,发动机是除雪机的动力源,传动系统则将发动机的动力传递到雪铲和扫雪装置上,使其能够有效地清理积雪。
雪铲和扫雪装置是除雪机的工作部分,它们可以根据不同的需求和场地条件进行调整和更换,以达到最佳的除雪效果。
控制系统则是除雪机的“大脑”,它可以控制除雪机的运行、停止、转向等动作,使其能够灵活地适应不同的工作环境和要求。
除雪机的工作原理是利用雪铲和扫雪装置的运动来清理积雪。
当除雪机启动后,发动机会带动传动系统的转动,使雪铲和扫雪装置开始运动。
当雪铲和扫雪装置接触到积雪时,它们会将积雪提起并向一侧排放,从而达到清理积雪的目的。
除雪机的清雪效果与雪铲和扫雪装置的设计、材料、尺寸等因素有关,因此,除雪机的性能和效率也受到这些因素的影响。
二、除雪机的分类按照不同的工作原理和功能,除雪机可以分为以下几种类型: 1. 铲雪机:铲雪机是一种最基本的除雪机,它主要利用雪铲将积雪铲起并排放到一侧。
铲雪机适用于清理厚度较小的积雪,但对于湿重的积雪和结冰的雪层效果不佳。
2. 扫雪机:扫雪机是一种利用旋转刷子将积雪扫起并排放到一侧的除雪机。
相比于铲雪机,扫雪机可以清理湿重的积雪和结冰的雪层,但对于深度较大的积雪效果不佳。
3. 推雪机:推雪机是一种将积雪推到一侧的除雪机,它适用于清理大面积的积雪,但对于结冰的雪层和不规则的地形效果不佳。
4. 吸雪机:吸雪机是一种利用吸风机将积雪吸起并排放到一侧的除雪机,它适用于清理湿重的积雪和结冰的雪层,但对于大面积的积雪效果不佳。
飞机除冰车技术现状 Technology Status of Airplane De-ice Vehicle作者:夏建满,徐赫男来源:《专用汽车》 2010年第2期飞机除冰车是寒冷地区机场或航空公司必备的飞机运行安全保障车辆。
停放在机场上的飞机,一旦遇到冰雪天气,飞机表面就会结冰。
为保证航班的正常运营,要求飞机在起飞前半小时内必须除冰。
飞机除冰车的主要功能就是清除待起飞飞机机身、机翼表面上的结霜、积雪和结冰,即利用飞机除冰车上的设备将加热到指定温度的除冰液或无需加热的防冰液以一定的压力喷射到飞机结冰、积雪部位,进行除冰、防冰作业。
1飞机除冰车产生的背景伴随着航天事业的发展,飞机除冰设备也已有百年历史。
早期的飞机除冰没有专业化的除冰设备,是由人站在梯子或支架上用热水管对飞机机体结冰部位进行清除,但随着机体越来越大,这种除冰方式已不能满足要求,于是就产生了专业化的除冰车。
专业化的除冰车最早产生于地处高纬度的北欧国家,如丹麦、瑞典等,这些国家冬季长,飞机结冰现象突出,迫切需要专业化的除冰车。
飞机在遇有气温低、湿度大、降雨、降雪等寒冷天气时,会在其表面形成一层霜、雪或冰。
冰雪凝结在飞机机翼上,会使机翼表面变得粗糙,造成临界迎角减小、机翼升力降低,两翼升力不平衡,飞行阻力增大,这就会使飞机在起飞速度本来就不快的状态下,飞机的空气动力性能变坏,过早出现失速.飞行员对飞机的控制难度加大,影响飞机的安全性和操作性,甚至导致飞行事故。
世界航空组织对有关冰雪天气引起的飞行事故进行的统计表明:由于飞机表面结冰、积雪、结霜或飞机在起飞前表面结冰、积雪未及时清除引起的事故占各种气候条件引起事故的9%,可见,飞机起飞前及时清除表面的冰、雪、霜至关重要,飞机除冰成为一个迫在眉睫的问题。
然而,飞机又以其体积的庞大性和结构的复杂性决定了除冰的艰难程度,所以除冰需要一些机械装置来完成,这样,飞机除冰车便应运而生了。
常见的需要采取除冰与防冰技术的飞机部位主要有风挡、空速管、螺旋桨、机翼、尾翼、发动机进气道前缘及进气部件。
机场运营铲雪方案一、前言随着全球气候变化,特别是在寒冷地区,冬季的大雪天气已成为不可避免的现实。
对于机场运营来说,雪天气可能会造成航班延误、取消甚至关闭机场的影响,给乘客、航空公司和机场管理方带来很大的困扰。
因此,制定一套科学的、高效的机场运营铲雪方案,对于提高机场运营能力和服务品质非常重要。
二、机场运营铲雪方案的重要性1.保障航班正常运行雪天气容易导致机场跑道、停机坪等区域积雪结冰,严重影响航班的起降和停靠,甚至可能引发飞机滑行事故。
因此,对于机场来说,必须加强对雪天气的应对能力,保障航班的正常运行。
2.提升机场服务品质雪天气可能会导致航班延误或取消,对乘客出行造成不便。
如果机场能够及时有效地清雪,确保航班按时起降,将大大提升乘客的出行体验,并增强机场的服务品质。
3.减少机场安全风险大雪天气容易引发机场的滑行事故和其他安全隐患,一旦发生,可能会对机场和航空公司的声誉造成严重影响。
因此,机场运营铲雪方案的实施,对于减少安全风险,维护机场形象非常重要。
三、机场运营铲雪方案的内容1.铲雪设备的更新和维护机场应及时更新和维护铲雪设备,保证设备的正常运行。
包括除雪机、铲雪车、融雪剂喷洒车等设备的检修和保养,确保设备在雪天气能够正常使用。
2.建立科学的铲雪作业方案机场应根据不同的雪情情况,制定科学合理的铲雪作业方案,包括工作人员的分工、作业区域划分、除雪设备的调度等内容,以确保铲雪作业的高效、有序进行。
3.加强铲雪作业人员的培训机场应加强对铲雪作业人员的培训,包括安全操作规程的培训、除雪设备的使用方法培训等,提高工作人员的铲雪作业技能,确保除雪作业的安全、高效进行。
4.建立完善的监测预警体系机场应建立完善的雪情监测和预警体系,及时掌握雪情信息,做好应对准备。
同时,与气象部门和航空公司等建立联络机制,及时沟通雪情信息,协调铲雪作业。
5.灵活调配人力资源机场应对雪天气采取弹性工作制,根据雪情变化,灵活调配人力资源,加强除雪作业人员的调度和管理,确保各项工作有条不紊地进行。
除雪车项目可行性研究报告核心提示:除雪车项目投资环境分析,除雪车项目背景和发展概况,除雪车项目建设的必要性,除雪车行业竞争格局分析,除雪车行业财务指标分析参考,除雪车行业市场分析与建设规模,除雪车项目建设条件与选址方案,除雪车项目不确定性及风险分析,除雪车行业发展趋势分析提供国家发改委甲级资质专业编写:除雪车项目建议书除雪车项目申请报告除雪车项目环评报告除雪车项目商业计划书除雪车项目资金申请报告除雪车项目节能评估报告除雪车项目规划设计咨询除雪车项目可行性研究报告【主要用途】发改委立项,政府批地,融资,贷款,申请国家补助资金等【关键词】除雪车项目可行性研究报告、申请报告【交付方式】特快专递、E-mail【交付时间】2-3个工作日【报告格式】Word格式;PDF格式【报告价格】此报告为委托项目报告,具体价格根据具体的要求协商,欢迎进入公司网站,了解详情,工程师(高建先生)会给您满意的答复。
【报告说明】本报告是针对行业投资可行性研究咨询服务的专项研究报告,此报告为个性化定制服务报告,我们将根据不同类型及不同行业的项目提出的具体要求,修订报告目录,并在此目录的基础上重新完善行业数据及分析内容,为企业项目立项、上马、融资提供全程指引服务。
可行性研究报告是在制定某一建设或科研项目之前,对该项目实施的可能性、有效性、技术方案及技术政策进行具体、深入、细致的技术论证和经济评价,以求确定一个在技术上合理、经济上合算的最优方案和最佳时机而写的书面报告。
可行性研究报告主要内容是要求以全面、系统的分析为主要方法,经济效益为核心,围绕影响项目的各种因素,运用大量的数据资料论证拟建项目是否可行。
对整个可行性研究提出综合分析评价,指出优缺点和建议。
为了结论的需要,往往还需要加上一些附件,如试验数据、论证材料、计算图表、附图等,以增强可行性报告的说服力。
可行性研究是确定建设项目前具有决定性意义的工作,是在投资决策之前,对拟建项目进行全面技术经济分析论证的科学方法,在投资管理中,可行性研究是指对拟建项目有关的自然、社会、经济、技术等进行调研、分析比较以及预测建成后的社会经济效益。
机场除冰雪复盘工作总结英文回答:Airport Deicing and Snow Removal Recap.Introduction.Deicing and snow removal operations are critical for ensuring the safe and efficient operation of airportsduring winter weather conditions. These operations involve the application of deicing and anti-icing fluids toaircraft surfaces to prevent the formation of ice and snow, as well as the removal of snow and ice from runways, taxiways, and other airport surfaces.Deicing and Anti-Icing.Deicing fluids are used to remove existing ice and snow from aircraft surfaces, while anti-icing fluids are applied to prevent the formation of ice and snow in the first place.The type of fluid used depends on the severity of the weather conditions and the specific requirements of the aircraft.During deicing and anti-icing operations, aircraft are typically treated with a combination of fluids. Type I fluids are used for light icing conditions, while Type II and Type IV fluids are used for more severe icing conditions. The fluids are applied using specialized equipment, such as sprayers and booms, to ensure even coverage of all critical surfaces.Snow Removal.Snow removal operations involve the use of plows, brooms, and other equipment to remove snow and ice from runways, taxiways, and other airport surfaces. These operations are typically conducted after a snowfall event to ensure that the airport can safely resume operations.The type of equipment used for snow removal depends on the amount and type of snow. Lightweight plows are used forlight snowfalls, while heavy-duty plows are used for more severe snowfalls. Brooms and blowers are used to remove snow and ice from smaller areas, such as aircraft parking stands and taxiways.Coordination and Safety.Effective deicing and snow removal operations require close coordination between airport personnel, airlines, and ground handlers. Clear communication and standardized procedures are essential to ensure that operations are conducted safely and efficiently.Safety is the top priority during deicing and snow removal operations. All personnel involved in these operations must be properly trained and equipped to handle the hazardous conditions. Regular inspections and maintenance of equipment are also critical to ensure the safety of operations.Environmental Considerations.Deicing and anti-icing fluids can have an environmental impact, as they contain chemicals that can be harmful to wildlife and water sources. Airport operators must implement environmental management practices to minimize the impact of these fluids on the environment.Conclusion.Deicing and snow removal operations are essential for the safe and efficient operation of airports during winter weather conditions. These operations involve theapplication of deicing and anti-icing fluids to aircraft surfaces and the removal of snow and ice from airport surfaces. Effective operations require close coordination, safety protocols, and environmental considerations.中文回答:机场除冰雪复盘工作总结。
165中国设备工程Engineer ing hina C P l ant中国设备工程 2017.05 (上)在我国北方冬季的4~5个月的时间内,机场常会迎来几场降雪,有的甚至多达几十场降雪。
为了保证飞机的安全飞行,场站管理和维护部门冬季的一项重要工作就是及时的清除场道上的积雪。
机场道面上的积雪不仅会影响机场的正常运行危及飞行安全,还会影响工作人员的人身安全,因此一定要对机场场道的除雪工作引起高度重视。
在我国东北地区和西北地区冬季较为寒冷,昼夜的温度均远低于0℃且降雪多为干雪。
华北地区和中部地区冬季白天气温相对较高,可能在0℃或者高于0℃且降雪多为湿雪。
南方多降雨加雪,但有时也会因为温度变化降大雪。
因此在清除积雪的时候应当根据雪情选择合理的方法、采用合适的装备来清除降雪,以达到良好的效果。
1 除冰雪方法现状一场大雪过后,在寒冷的自然条件下,场道上的积雪主要有:自然积雪、压实积雪和融冻冰雪三种类型。
目前在机场中常用的清除冰雪方法主要有四种:机械式物理法、机械式化学制剂法、机械式热力学方法(外部热力学方法)和人工清扫法。
目前国内机场大多采用机械式物理法和机械式热力学方法配合来完成清除积雪,国外大多采用机械式物理法来完成。
随着人们对环保问题的重视,个各国均在减少化学制剂法除冰雪的使用,逐步增加机械式物理法除冰雪的使用。
人工清扫积雪的方法,一般作为清除积雪方法的补充来使用,它适用于作业区域较小的地方。
通常几种方法是相互配合使用,场道除积雪的方法探讨崔国伟,张登滨,王正,蔡绪涛(海军航空工程学院 青岛校区,山东 青岛 266041)摘要:讨论了目前机场清除积雪的几种主要方法,并分析了各种方法的优点和不足,建议使用机械式实时除雪,多种方法搭配使用,提高除雪的效率。
关键词:机场;除雪;机械式中图分类号:TH7 文献标识码:A 文章编号:1671-0711(2017)05(上)-0165-02合理的器材储备布局不但可以充分利用仓库库容,尽可能多地储备器材,而且利于器材的管理、维护保养、快速收发。
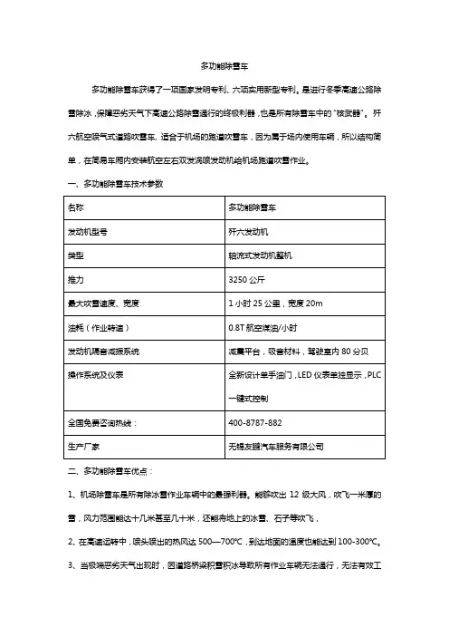
多功能除雪车
多功能除雪车获得了一项国家发明专利、六项实用新型专利。
是进行冬季高速公路除雪除冰,保障恶劣天气下高速公路除雪通行的终极利器,也是所有除雪车中的“核武器”。
歼六航空喷气式道路吹雪车, 适合于机场的跑道吹雪车,因为属于场内使用车辆,所以结构简单,在简易车厢内安装航空左右双发涡喷发动机给机场跑道吹雪作业。
一、多功能除雪车技术参数
名称多功能除雪车
发动机型号歼六发动机
类型轴流式发动机整机
推力3250公斤
最大吹雪速度、宽度1小时25公里,宽度20m
油耗(作业转速)0.8T航空煤油/小时
发动机隔音减振系统减震平台,吸音材料,驾驶室内80分贝
操作系统及仪表全新设计单手油门,LED仪表单独显示,PLC
一键式控制
全国免费咨询热线:400-8787-882
生产厂家无锡友鹏汽车服务有限公司
二、多功能除雪车优点:
1、机场除雪车是所有除冰雪作业车辆中的最强利器。
能够吹出12级大风,吹飞一米厚的雪,风力范围能达十几米甚至几十米,还能将地上的冰雪、石子等吹飞,
2、在高速运转中,喷头喷出的热风达500—700℃,到达地面的温度也能达到100-300℃。
3、当极端恶劣天气出现时,因道路桥梁积雪积冰导致所有作业车辆无法通行,无法有效工
作时,只有除雪车能利用其喷气式发动机排出的高速燃气流,使路面冰雪瞬间融化并蒸发,不能蒸发的冰雪会被气流吹到路边。
Science and Technology &Innovation ┃科技与创新2023年第14期·29·文章编号:2095-6835(2023)14-0029-03三合一机场除雪车总布置设计与动力性分析*郭垠锴,王娃子(温州职业技术学院,浙江温州325035)摘要:利用Catia 建模,分析了三合一机场除雪车的总布置结构的设计思路及优势,利用Matlab 软件对整车动力性进行计算分析,包括作业工况和非作业工况。
最后针对全新设计的拱形纵梁,利用HyperWorks 软件进行有限元仿真分析,仿真工况包括垂直冲击、转弯工况以及制动工况。
动力性和车架有限元仿真的结果均满足车辆设计要求。
关键词:机场除雪车;总布置;动力性;车架中图分类号:U462文献标志码:ADOI :10.15913/ki.kjycx.2023.14.0081研究背景中国幅员辽阔,有大面积的领土位于雪线以北,除雪车是这些区域内的机场必备的后勤装备。
改革开发以来,中国航空运输业迎来空前的发展期,大型专用的除雪设备逐渐被应用。
2000年初,中国很多机场进口的大型机场除雪车诞生于20世纪80年代,20世纪90年代的产品仍无法引入中国,直到2008年,才被引进,但价格昂贵,例如杰特朗姆机场除雪车的价格为400多万人民币,其使用与维护非常不便,零件需要进口且等待周期长,维护成本高[1]。
2011-机场除雪车是目前国内机场除雪的重要设备,但底盘设计存在问题,安装中置辊刷而抬高分动箱,造成传动轴角度过大。
因此,自主研制大型机场除雪车势在必行。
2整车构型与总布置“三合一”是集推雪、辊雪及吹雪功能,提高除雪作业效率,减少停放成本。
作业时除雪设备消耗大量能量,只借用行驶发动机的动力会导致车辆无法获得足够动力,因此需在车尾安置作业发动机。
推雪铲、辊雪刷和吹雪机构分别位于车辆前、中、后部。
除雪车在雪地作业必须是四驱的形式。
起初采用直通纵梁,由于辊刷与分动器干涉,需升高车身,但车辆重心过高,同时传动轴夹角过大,会导致车辆通过廊桥受影响。
2017机场除雪车技术研究报告在寒冷的冬季,机场跑道和停机坪的积雪会给航空运输带来巨大的安全隐患和运营困扰。
为了保障航班的正常起降,高效、可靠的机场除雪车成为了机场冬季运行的重要装备。
本报告将对 2017 年机场除雪车的技术进行深入研究,分析其发展现状、关键技术以及未来趋势。
一、机场除雪车的分类及特点机场除雪车根据其功能和作业方式的不同,可以分为吹雪车、铲雪车、扫雪车以及综合除雪车等多种类型。
吹雪车通常采用强大的喷气式发动机或螺旋桨产生的高速气流来吹除积雪。
其优点是作业速度快,能够迅速清理大面积的积雪,但对于压实的积雪效果相对较弱。
铲雪车则通过安装在车辆前方的大型铲斗将积雪铲起并推至一侧。
这种除雪车适用于清除较厚的积雪和冰层,但作业效率相对较低,且容易对跑道表面造成损伤。
扫雪车主要利用旋转的扫刷将积雪扫到车辆一侧或后方。
它在清理较薄的积雪和松散的雪花时表现出色,对跑道表面的影响较小,但对于厚积雪的处理能力有限。
综合除雪车集成了多种除雪功能,能够根据不同的积雪状况灵活切换作业模式,提高了除雪的效率和效果。
二、2017 年机场除雪车的关键技术1、动力系统2017 年,机场除雪车的动力系统不断优化,以满足高强度、长时间的除雪作业需求。
大功率的柴油发动机成为主流,其具备高扭矩、低油耗的特点,能够为车辆提供强劲的动力输出。
同时,一些先进的除雪车还采用了混合动力或电动技术,在降低能耗和排放的同时,提高了车辆的静音性和可靠性。
2、除雪装置除雪装置是机场除雪车的核心部件。
在 2017 年,除雪装置的设计和制造技术取得了显著进步。
例如,吹雪车的喷气口和螺旋桨经过优化,能够产生更强大、更集中的气流,提高吹雪效果;铲雪车的铲斗采用高强度耐磨材料,并改进了结构设计,增强了铲雪能力和耐用性;扫雪车的扫刷材质和刷毛排列方式得到改进,提高了扫雪效率和使用寿命。
3、智能化控制系统智能化控制系统是 2017 年机场除雪车的重要发展方向。
2017机场除雪车技术研究报告严寒的冬季,冰雪给自然带来降水,也给人类出行、工作、生活造成不便。
生活需求、社会发展需求促成了除雪技术、除雪设备的研究。
对人或重要装置有影响的每处积雪都要消除,目前主要存在与道路、机场、铁路等关键领域。
由于气候因素影响造成积雪状态不同,有些积雪疏松,风力就可以轻松吹跑;有些积雪由于融化结冰与地面结合牢固,要除去就不是很容易了,因此除冰雪的技术研究在寒冷的地方深受重视。
编写本报告的目的是部分展现目前机场除雪技术,提出公司除雪设备主要技术特征,为公司机场除雪设备研发提供参考。
报告技术内容基于网络和个人两年多对除雪技术的研究,由于每个公司技术壁垒,网上内容有滞后和简略,本报告只能是概述,具体的设计还要融进国外产品的设计细节和个人的设计素养与理念。
一、除雪技术概述1.冰雪类型受天气变化因素、降雪地域差别因素影响,积雪表现出不同状态,主要概括为以下几种类型:疏松型:高低空气候寒冷、地面干燥,雪花呈棉花状态,形成的雪层比较松软,由于地面温度低且干燥,积雪不融化,与地面结合弱,这类积雪最容易除去。
致密型:地面气候寒冷、地面干燥,高空气温不是很低,初始是水滴,水滴在下降过程中遇到低温形成固态,这种方式形成的雪层比较致密、呈颗粒状,由于地面温度低且干燥,积雪不融化,与地面结合弱,这类积雪也容易除去。
水雪复合型:气温低于零度不是很多,降水和降雪共同存在,但是雪多不会很快消融;或者高空气温低,地面温度不是太低,初期降雪有融化。
地面积雪呈雪水复合状态,但是与地面结合弱,这类雪容易除去但不易收集。
冰雪复合型:初期温度不是很低,降雪后部分融化或又有降雨,接着气温骤降,水结冰;或者积雪消融不彻底,接着发生降温,水结冰;或者前次降雪部分融化又再次降雪且气温低,前次雪水结冰,形成的这类积雪呈冰雪复合状态,由于这种积雪初期有水存在,结冰后与地面结合紧密,这类积雪难以除去。
依据降雪强度的不同,积雪分为薄积雪、中等厚度积雪、厚积雪。
可以把8厘米厚度以下归为薄积雪,8厘米厚度至20厘米厚度之间归为中等厚度积雪,超过20厘米厚度为厚积雪。
2.各种积雪类型应对策略积雪的类型多样化、雪层厚度不同形成了很多除雪方法,早期多用人力除雪。
现在为提高效率、降低劳动强度,采用设备通过机械、化学、热能、风能、波能等方式除雪,效果比较明显、应用比较广泛的除雪方式主要有如下几种:2.1 机械化推雪:在动力驱动的车辆前端或两侧安装推板(雪铲),车辆推动推板推雪,同时推板与车辆行走方向有一定角度,这样推板在推进过程中可以把雪积累并向车辆两侧抛出。
推板具有铲雪、抛雪、自动避障功能,保证了路面、井盖、驾驶员、作业车的安全。
推板采用合理的弧型设计,作业角度可随时左右调节,最大37度,使积雪在铲内旋转飞出5-10米,达到良好抛雪效果。
除雪推板的装卸比较方便,不须任何辅助工具单人操作在3—5分钟内就可完成装卸,有利于车辆的运输及减小库房面积。
机械化推雪适用于中等厚度的除与地面结合力很强的冰雪复合型以外的积雪类型。
但由于推板是刚性的,贴近地面容易铲坏地面以及地面上的标线、古力盖等。
2.2机械化抛雪在动力驱动的车辆前端安装旋转的绞笼,将地面的雪吸起向上有一个速度,通过这个速度或加装风机提速,在导板的引导下抛向后部车厢或两侧路边。
这种设备称为抛雪机或扬雪机。
抛雪一般适用于雪层超过20厘米的厚雪,这种除雪方式效率高,在降雪量大的地方应用广泛。
2.3 机械化扫雪在动力驱动的车辆前端、中部或尾部安装旋转的扫把,扫把有磙式和盘式两种形式,分别称为滚刷和盘刷。
旋转的刷苗压在地面上,向车辆两侧连续地扫除积雪,滚刷和盘刷通过车辆发动机或副发动机提供动力。
这种方式主要用于雪层中厚度以下积雪的扫除,除雪效率高且不破坏地面。
2.4机械化吹雪在动力驱动的车辆前端、中部或尾部安装风力发生装置,依靠风力作用除雪为吹雪。
吹雪有热吹和冷吹,热吹一般通过飞机发动机产生的热风除雪,冷吹一般通过风机产生的高压风力除雪。
热吹能满足部分机场冬季快速除雪的需要,但高速高温气流容易烧伤道面灌缝材料,且耗油量大。
2.5 化学除雪通过向地面均匀布撒化学物质——某些盐类(固态)、醇类(液态),降低水的冰点温度,使雪在低于零度温度下融化的除雪方式为化学除雪,融雪剂通过人工或撒布机(车)布撒。
化学除雪(撒融雪剂)的方式最经济、最迅速。
但近年来,国内外对其异议颇多,主要集中在下列负面影响:一是劣化土质(土壤盐碱化)及破坏植被(绿色植物大量死亡);二是腐蚀道路、桥梁等路政设施;三是污染地下水资源;四是腐蚀金属设备及机械,尤其是车辆等。
如果不研制出环保无污染的融雪剂,这种除雪方式的负面影响的社会效益将会很差。
2.6多功能除雪车鉴于积雪状态的多样化,将多种除雪方式整合一起,形成多功能除雪车。
这种专用车根据需要可在车前加装推雪板、破冰器、前置滚刷,在前后轮之间加装中置滚刷配合前推雪板使用,车厢上可装载撒布器或吹雪风机。
另外还有一些破冰机、“电热毯”融雪、蓄热融雪、超声波融雪等除冰雪方式。
二、国内除雪技术发展现状近几年来,随着国家高等级公路建设以及民用机场建设,除雪技术发展很快,已经形成了一些专业化的设备生产企业,一些大型的工程机械厂家和汽车生产厂家也开始涉足,总的生产企业大概有十几家,各厂家通过仿制国外优秀产品提高技术进步,但整体除雪技术还与国际有差距,具体表现在:1.产品档次较低,配置简单。
大多国内产品用于道路除雪,由于用户的资金限制和中国的大部地域气候没有处在严寒地带,积雪厚度和降雪频率都不是很大,不太需要很多的专用设备。
大部分企业生产的产品都是附加多功能的,比如在载货汽车前端加装推板,后部加装撒布机,这种布置对汽车改动少,不影响汽车的运输功能。
由于利益驱动,部分企业开始涉足机场除雪设备,已经开始形成较高的技术研发能力。
融雪方面:我国上世纪七十年代开始应用化学除雪,主要应用氯化钠、氯化钙、氯化镁或其混合物。
因为国家提倡环保,氯化钠的应用开始减少。
醇类融雪剂主要依靠进口,国产也有,因为价格昂贵,只应用在机场除冰和跑道除冰。
2. 由于企业研发投入少和产业发展时间短,产品主要以仿制和技术引进生产为主,自主知识产品少,应该看到由于仿制使国内除雪技术与国外水平距离大大缩短。
3.品种繁多,还没有形成一个标准化的模式。
各个生产厂家依据自己的理解进行设计,专利多样化但有效的少,产品功能比较单一,综合实用性差。
国家级、行业级产品标准还没有形成体系,仅仅有部分单项产品标准,比如《除雪车》。
三、国际除雪技术发展现状国外的北欧、以及、美国北部、亚洲的日本北部冬季降雪量大,经常因为积雪影响交通,因此对除雪的研究开展的早,不论是单项的除雪装置还是多功能的设备已经形成比较详细的系列。
这些国家因为冬季寒冷,降雪量大,不止是从技术角度应对冬季除雪,而且将冬季的防雪、除雪列入城市、交通规划,列入法规约束。
1. 除雪装置研究推板:推板的高度、宽度、已经成为较为完善的系列,并且有单刃多刃、折叠、前置与侧置、机械与液压多种类型;在推雪力的研究方面,不同的雪型、不同的推速、不同的推板角度、不同的倾斜角度、推板圆弧面一些相关因素的研究比较详细。
在推板避障方面,有机械和液压避障,并且对避障力、避障高度、避障装置的研究与设计很准确。
滚刷:初期滚刷刷苗采用钢丝,现在多用工程塑料,国外设计的滚刷,质量轻、强度高、直径范围大(小直径600多,大直径1200),长度可达6.3米。
抛雪(扬雪):因为一些地方降雪量大,雪层厚(可达1米),专用抛雪机有用武之地。
扬雪机是对付厚积雪最有效的设备,其车前端挂有旋转的绞笼,发动机最大功率可达350kw,借助风机可扬雪二十几米远。
2. 融雪剂的研究:融雪剂主要有无机盐类和有机醇类盐类,除雪剂对植被、钢铁设施、道路有腐蚀,醇类融雪剂太昂贵,并且有反结冰的现象。
国外融雪剂的研究与生产已经形成产业化,研制环保、价廉、配比量少的融雪液是国内外除雪专家研究的主攻方向。
3. 主要生产厂商重点产品介绍除雪产业是一个比较大的工程机械行业分支,国际上著名的厂商有德国施密特、美国豪士卡、美国雪挪拉、瑞士波雄等。
由于技术的交流,各个厂商都拥有完整的产品体系,但是因为发展过程、市场及研发重点差异产品具有各自特色和优势,波雄优势体现在推板,施密特优势在机场多功能车JETBROOM(波雄也有JETBROOM)系列除雪车,美国Sno-way产品在公路和街道除雪设备方面更具特色,豪士卡则在机场大型除雪车方面有优势。
3.1 波雄瑞士马赛波雄马特兰机械制造有限公司是总部设在瑞士的全球性机场设备供应商,其产品专注于除雪和路面清洁,jet-broom系列用于跑道、滑道、停机坪除雪。
还生产多功能跑道除冰液撒布车和用于重要地带的固定喷洒技术和用于清扫市中心街道和停车场的小型车辆,其推板设计成为国内厂商样板参照。
3.2 雪挪拉美国Sno-way国际有限公司位于美国维斯康辛州,是国际上著名的清雪机械制造商,技术先进,产品质量高性能好,畅销全球多个国家,国内东风汽车已经与其展开了技术合作,市场定位于公路街道除雪,主要生产多功能推板和撒布车。
3.3 豪士卡豪士卡重车集团是世界上领先的特种车辆制造商和经销商,其产品涉足于许多重要的商业市场,其中包括:救火和紧急救援、水泥搅拌、垃圾搬运和升降设备,机场地面设备主要集中在消防车,目前有1600多辆机场救援和消防车服务于全球各地,机场除雪车作为一个分项产量没有消防车大,但是技术含量高,曾经取得北京首都机场的除雪项目招标。
主要产品:a.推板(见表1):表1 豪士卡推板OTC14'FlaredOTC16'FlaredOTC18'FlaredOTC20'FlaredOTC22'FlaredOTC24'Flared Plough height leftand right (mm)左右板高1630 1700 1700 1780 1850 1930Snow ploughheight, middle(mm)中间板高1270 12701270127012701270Length of cuttingedge (mm)推刀长度4270 4880 5450 6100 6700 7300Clearing width at32° (mm)32°时推雪宽度3620 4140 4620 5170 5680 6190Approximateweight(kg)重量1790 1928 2064 2200 2350 2486b.扬雪车型号:H2718B底盘发动机:卡特C-13,380HP,艾力逊4000变速箱。
扬雪机发动机:卡特C-15,525HPc. H系列多功能机场除雪车。
豪士卡H系列除雪车适用于机场跑道及跑道周围通道的积雪清除,采用豪士卡自己设计的HT2723底盘,前面可以悬挂各式吹雪机、推板和滚刷,该车驾驶室的设计突出了驾驶员安全性、车辆操纵性能和舒适度。