流行病学期末复习整理
- 格式:doc
- 大小:247.40 KB
- 文档页数:20
名词解释1.distribution of disease: 疾病分布:是以疾病的频率为指标,描述疾病在不同的地区、时间和人群的分布现象。
研究疾病分布是描述性流行病学的主要内容,是分析性流行病学的基础。
2. cause of disease 病因:一般称为危险因素Risk factor,是使疾病发生概率即危险升高的因素。
3.screening筛检:运用快速、简便的试验、检查或其它方法,将健康人群中那些可能有病或缺陷,但表面健康的人,同那些可能无病者鉴别开来。
4.matching 匹配或称配比,即要求对照在某些因素或特征上与病例保持一致,目的是对两组进行比较时排除匹配因素的干扰。
5.odds ratio(OR):优势比,又称比值比,交叉乘积比。
指病例组中暴露人数与非暴露人数的比值除以对照组中暴露人数与非暴露人数的比值。
1.incubation period潜伏期:自病原体侵入机体到最早临床症状出现的这段时间。
2.randomized controlld trial 随机对照临床试验: 是在病人中进行的,通过比较治疗组与对照组的结果而确定某项治疗或预防措施的效果与价值的一种前瞻性研究。
3.crossover control交叉对照:将研究对象随机分为两组,在第一阶段,一组人群给予干预措施,另一组人群为对照组,干预措施结束后,两组对换试验,每个研究对象兼作实验组和对照组成员。
8.突发公共卫生事件:是指突然发生,造成或者可能造成社会及公众健康严重损害的重大传染病疫情、群体性不明原因疾病、重大的食物和职业中毒以及其他影响公众健康的事件。
9.爆发(outbreak):疾病暴发是指局部地区或集体单位在短时间内发生多例同类病人的情况,它可以看成是疾病流行的特殊形式。
11.Population attributable risk 人群归因危险度:The rate of disease in the population is due to the exposure12.Definition of cause: A factor (characteristic, behavior, event, etc.) that influences the occurrence of a disease. Reducing such a factor in a population should reduce occurrence of the disease。
流行病学1.流行病学的定义:流行病学是研究人群中疾病与健康状况的分布及其影响因素,借以制定和评价预防、控制和消灭疾病及促进健康的策略和措施的科学。
2.现代定义及其认识:①三个层次:疾病、伤残、健康②三个阶段:揭示现象、找出原因、提供措施③三个范畴:描述、分析、实验④三种方法:观察法、实验法、数理法⑤三大要素:原理、方法、应用3. 流行病学的重要观点:①群体的观点(基本);②比较的观点(核心);③概率论的观点(特点)。
4.流行病学的研究方法:观察法、实验法、数理法。
5.流行病学的用途:<1>研究人群健康,疾病消长以及疾病特征变化的规律。
<2>对社区和人群健康做出诊断。
<3>用于卫生决策和评价。
<4>揭示疾病完整的自然史。
<5>利用流行病学方法探讨原因不明的疾病的病因。
<6>疾病预防<7>疾病诊断、治疗与预防方法或措施的效果评价。
4.疾病的三间分布:以疾病频率为测量指标,来描述与分析疾病在不同地区、不同时间和不同人群的分布现象(发病率、患病率、死亡率等),简称“三间分布”第二、三章疾病的分布和描述性研究1、发病指标⑴发病率:是指一定地区、一定时期内,一定人群中某病新病例出现的频率。
发病率=一定时期内某人群中发生某病的新病例数/同期暴露人口数×k k =100%,1000‰……⑵罹患率:罹患率与发病率同样是测量新发病例的频率指标。
罹患率=观察期间某病新病例数/同期暴露人口数×kk =100%或1000‰罹患率:一般多用于衡量小范围、短时间的发病率、观察的时间是以月、周、日或一个流行期为时间单位。
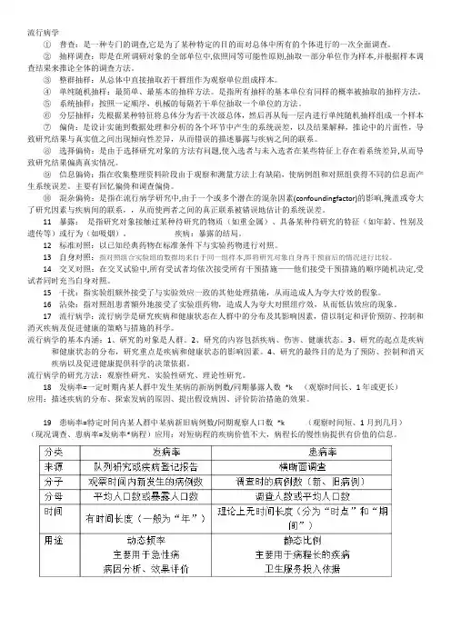
⑶患病率:亦称现患率或流行率,是指在特定时间内,一定人群中某病新旧病例所占的比例。
患病率=特定时间内某人群中某病新旧病例数/同期观察人口数×k2、患病率与发病率的区别:①患病率的分子为特定时间内所调查人群中某病新旧病例的总和,而发病率的分子则为一定时期内暴露人群中某病的新发病例数;②患病率是由横断面调查获得的疾病频率,是衡量疾病的存在或流行情况的静态指标,而发病率是由发病报告或对例研究获得的疾病频率,是衡量疾病发生情况的动态指标。
流行病学知识点整理第一章绪论流行病学:研究人群中疾病与健康状况的分布及其影响因素,并研究防制疾病及促进健康的策略和措施的科学。
(Distribution of disease in special population and its determination to control) 定义的诠释:①研究内容的三个层次疾病、伤害和健康②任务的三个阶段和三个范畴揭示现象,找出原因,提供措施③工作深度三个范畴描述流行病学方法、分析流行病学方法、实验流行病学方法④研究的三种基本方法观察法、实验法、数理法⑤三大要素原理、方法和应用一、流行病学的原理和应用1.基本原理①疾病与健康在人群中分布的原理;②疾病的发病过程;③人与环境的关系(疾病的生态学);④病因论;⑤病因推断的原则;⑥疾病防制的原则和策略;⑦疾病发展的数学模型。
2.实际应用①疾病预防和健康促进;②疾病的监测;③疾病病因和危险因素的研究;④疾病的自然史;⑤疾病预防的效果评价。
二、流行病学研究方法(一)观察法是不对研究对象施加任何实验措施,只观察人群在自然状态下疾病、健康状态及相关因素的分布特征。
1.描述性研究应用流行病学的宏观思维方式和分布理论观察人群中健康相关状态或事件的分布规律,进而提出病因线索或假说,或提出有效的防制措施。
2.分析性研究应用对比的思维方式对疾病病因假设进行检验或对可疑的病因或危险因素进行研究。
(1)病例对照研究(2)队列研究(二)实验法通过比较人为地给予和不给予某因素的两类人群中相关效应的发生率来验证实验因素与效应之间的因果关系。
(三)数理法对某些疾病的流行过程基本了解的基础上,将流行病学调查所得到的该病发生或流行的主要因素的数据,建立有关的数学模型进行理论研究,探讨疾病流行的动力学;同时也可用疾病流行趋势的预测和疾病控制对策与措施的评价。
三、流行病学的特征第二章 疾病的分布及描述性研究第一节 疾病的分布疾病分布:流行病学研究可通过观察疾病在人群中的发生、发展和消退,描述疾病不同时间、不同地区和不同人群中的频率与分布的现象,这就是疾病的分布。
流行病学期末复习题2023年期末流行病学复习题及答案1.构成人类环境的主要因素不包括A.社会心理因素B.化学因素C.生物因素D.遗传因素E.物理因素2.对慢性疾病进行现况调查,最适宜计算的指标为A.罹患率B.发病率C.患病率D.感染率E.发病比3.下列各类疾病中,主要应采取第一级预防的是A.职业病B.冠心病C.糖尿病D.高血压E.病因不明,难以觉察预料的疾病4.确定小学生身高、体重正常值属于A.病例对照研究B.队列研究C.筛检D.诊断试验E.现况研究5.由果追因的研究属于A.病例对照研究B.队列研究C.筛检D.诊断试验E.现况研究6.不属于筛检评价指标的是A.可靠性B.收获量和筛检费用C.正常值D.真实性E.预测值7.由因到果的研究属于A.诊断试验B.筛检C.队列研究D.病例对照研究E.现况研究8.能够验证病因假设的流行病学方法是A.普查B.抽查C.筛检D.病例对照研究E.队列研究9.病例对照研究中病例的选择最好是A.住院病例B.新发病例C.死亡病例D.病所有病例E.门诊病例10.构成传染病流行的三个环节11.传染源痊愈、死亡或离开住所后对疫源地进行的一次彻底消毒A.预防性消毒B.疫源地消毒C.随时消毒D.化学消毒E.终末消毒12.预防接种的目的A.提高人群易感性B.降低人群易感性C.提高人群非特异免疫水平D.降低人群非特异免疫水平E.以上都不是13.下列那项不是我国计划免疫程序的疫苗A.卡介苗B.麻疹疫苗C.脊灰疫苗D.百白破联合制剂E.狂犬疫苗14.关于病例对照研究下列叙述错误的是A.特别适合于罕见病的研究B.省钱、省人、省力A.可发现全部病例B.适宜于检查方法复杂的疾病C.工作易细致D.适宜于患病率极低的疾病E.可节约人力、物力和时间16.传染源是指A.体内有病原体的人B.体内有病原体的人和动物C.体内有病原体繁殖的人和动物D.体内有病原体繁殖并排出病原体的人E.体内有病原体繁殖并排出病原体的人和动物17.下列不属于水平传播方式的是A.空气传播B.经水传播C.产前期从母亲到后代之间的传播D.经食物传播E.经媒介节肢动物传播18.我国规定甲类传染病报告时限在城镇最多不超过A.4小时B.6小时C.12小时D.24小时E.10小时A.横断面研究B.实验研究C.队列研究D.临床研究E.病例对照研究20.该研究中,放射性物质所致的相对危险度为A.1.0B.2.0C.3.0D.4.0E.5.021.在一所医院的200名吸烟男医生中,有50人自动戒烟,150人继续吸烟,研究者进行了20年的随访观察,以确定两组肺癌的发生与死亡情况,这种研究属于A.实验研究B.病例对照研究C.队列研究D.描述性研究E.理论性研究A.医源性传播B.垂直传播C.水平传播D.接触传播E.间接传播22.输血后感染艾滋病,这是经A23.艾滋病的孕妇引起胎儿感染是经过BA.对病人及病原携带者的接触者的措施B.消毒杀虫C.疾病监测D.三级预防E.预防接种、药物预防24.针对传染源的措施A25.针对传播途径的措施B26.针对易感人群的措施E27.按不同的职业观察人群的患病率,这是描述疾病的A.时间分布B.地区分布C.人群分布D.环境分布E.以上都不对28.疾病的三间分布是指A.年龄、性别、季节分布B.年龄、性别、职业分布C.年龄、季节、地区分布D.时间、地区、人群分布E.以上都不对29.由“果”推“因”的流行病学调查是A.现况调查B.病例对照调查C.定群调查D.实验性调查E.现场调查30.属于描述性研究方法的流行病学调查是A.现况调查B.病例对照调查C.定群调查D.实验性调查E.现场调查31.医生研究了一种新疗法,该新疗法只可以延长寿命,但不能治愈疾病,则该病A.患病率减少B.发病率减少C.患病率和发病率减少D.发病率增加E.患病率增加32.流行病学研究的对象是A.病人B.非病人C.人群D.个体E.病原携带者33.疾病的三间分布包括A.年龄、性别和种族B.职业、家庭和环境C.国家、地区和城乡D.短期波动、季节性和周期性E.时间、地区和人群分布34.关于普查的目的,以下哪一项不正确A.早期发现病例B.检验病因C.了解疾病的分布D.为病因研究提供线索E.普及医学知识35.比值比主要应用于A.描述研究B.生态学研究C.病例对照研究D.队列研究E.流行病学实验研究36.在病的队列研究中,最开始选择的队列应为A.患病的病人B.不患病的暴露者C.暴露与不暴露于所研究的其中一种因素的人D.病的患者与非患者E.任意选择一个人群即可37.传染源是指A.体内有病原体的人B.体内有病原体的人和动物C.体内有病原体繁殖的人和动物D.体内有病原体繁殖并排出病原体的人E.体内有病原体繁殖并排出病原体的人和动物A.对病人及病原携带者的接触者的措施B.消毒杀虫C.疾病监测D.三级预防E.预防接种、药物预防38.针对传染源的措施A39.针对传播途径的措施B40.针对易感人群的措施EA.暴露率B.患病率C.发病率D.罹患率E.病死率41.病例--对照研究资料主要分析的频率指标A42.队列研究资料分析的频率指标C。
流行病学的定义流行病学是研究人群中疾病与健康状况的分布及其影响因素,并研究防制疾病及促进健康的策略和措施的科学。
流行病学的特征:群体特征以分布为起点的特征对比的特征概率论和数理统计学的特征社会医学的特征预防为主的特征第二章疾病的分布研究疾病分布的意义1.研究疾病的流行规律和探索疾病病因的基础;2.帮助认识疾病流行的基本特征;3.为合理地制订疾病的防制、保健对策及措施提供科学根据。
第一节疾病频率测量指标1.发病率(Incidence Rate)公式:发病率二一定期间内某人群屮某病新病例数/同时期暴露人口数XK定义:表示在一定期间内、一定人群中某病新病例出现的频率。
意义:是衡量某时期某地区人群发生某种疾病危险性大小,对疾病发生过程进行描述的一种指标。
发病时间观察吋I'可:罹患率分子:新发病例数分母:暴廡人口观察时间内观察地区的人群有可能患所要观察的疾病应用:一些急性疾病,死亡率较低的疾病分布的描述.常用来描述疾病的分布,探讨发病因素,提出病因假设和评价防疫措施效果。
2.罹患率(Attack Rate)说明:在某一局限范围,短时间内的发病率。
适用于局部地区疾病的爆发,食物中毒、传染病及职业中毒等爆发流行情况。
3.患病率(Prevalence Rate)公式:患病率二某特定吋间内现患病例数/同期平均人口数XK定义:某特定时间内某病的现患(新、旧)病例数与同期平均人口数之比。
意义:是人群中某疾病的静态构成比例,而不是发生过程的描述。
应用:一般用于描述病程长的慢性病的发生和流行情况,可通过横断面调杳。
1)观察时间:“吋点患病率"“期间患病率"(2)分子、分母的界定分子:为新、旧病例,即现患病例分母:同期平均人口数(3)和发病率和病程的关系:患病率受发病率、病程的影响,如某病发病率和病程在一段相当长的时间内稳定: 患病率(P)二发病率(I) X病程(D)(4)影响患病率升高和降低的因素患病率与发病率的区别分类发病率患病率来源队列研究或疾病登记报告横断面调查分子观察时间内新发生的病例数调查时点的病例数(新、旧病例)分母平均人口数或暴露人口数调查人数或平均人口数时间有时间长度(一般为“年”)理论上无时间长度(一般为“时点”)性质频率构成比用途动态频率各种疾病病因分析、效果评价静态比例病程长的疾病卫生服务投入依据5.死亡率(Mortality Rate)公式:死亡率二某期间内死亡总人数/同期平均人口数XK定义:指在一定期间某人群因某种原因的总死亡人数与该人群同期平均人口数Z比。
流行病学1.流行病学的定义:流行病学是研究人群中疾病与健康状况的分布及其影响因素,借以制定和评价预防、控制和消灭疾病及促进健康的策略和措施的科学。
2.现代定义及其认识:①三个层次:疾病、伤残、健康②三个阶段:揭示现象、找出原因、提供措施③三个范畴:描述、分析、实验④三种方法:观察法、实验法、数理法⑤三大要素:原理、方法、应用3. 流行病学的重要观点:①群体的观点(基本);②比较的观点(核心);③概率论的观点(特点)。
4.流行病学的研究方法:观察法、实验法、数理法。
5.流行病学的用途:<1>研究人群健康,疾病消长以及疾病特征变化的规律。
<2>对社区和人群健康做出诊断。
<3>用于卫生决策和评价。
<4>揭示疾病完整的自然史。
<5>利用流行病学方法探讨原因不明的疾病的病因。
<6>疾病预防<7>疾病诊断、治疗与预防方法或措施的效果评价。
4.疾病的三间分布:以疾病频率为测量指标,来描述与分析疾病在不同地区、不同时间和不同人群的分布现象(发病率、患病率、死亡率等),简称“三间分布”第二、三章疾病的分布和描述性研究1、发病指标⑴发病率:是指一定地区、一定时期内,一定人群中某病新病例出现的频率。
发病率=一定时期内某人群中发生某病的新病例数/同期暴露人口数×kk =100%,1000‰……⑵罹患率:罹患率与发病率同样是测量新发病例的频率指标。
罹患率=观察期间某病新病例数/同期暴露人口数×kk =100%或1000‰罹患率:一般多用于衡量小范围、短时间的发病率、观察的时间是以月、周、日或一个流行期为时间单位。
⑶患病率:亦称现患率或流行率,是指在特定时间内,一定人群中某病新旧病例所占的比例。
患病率=特定时间内某人群中某病新旧病例数/同期观察人口数×k2、患病率与发病率的区别:①患病率的分子为特定时间内所调查人群中某病新旧病例的总和,而发病率的分子则为一定时期内暴露人群中某病的新发病例数;②患病率是由横断面调查获得的疾病频率,是衡量疾病的存在或流行情况的静态指标,而发病率是由发病报告或对例研究获得的疾病频率,是衡量疾病发生情况的动态指标。
一、1流行病的研究对象是人群,是研究所关注的具有某种特征的人群.研究方法的重点是研究疾病和健康状态的分布及其影响因素。
2流行病学的研究方法:1)观察性研究或非实验性研究(a描述性研究现况调查生态学研究历史资料回顾随访研究b病例对照研究队列研究)2)实验性研究(a临床随机化对照试验b现场试验c社区干预试验)3)理论性研究2最常用的观察流行病学方法为横断面研究、病理对照研究和队列研究3实验研究与观察研究的区别在于是否有人为干预4流行病学研究的重要观点:群体的观点、比较的观点、概率论的观点。
二、1疾病频率测量指标A、发病指标a发病率:在一定期间内,一定人群中某病新病例出现的频率。
b罹患率:疾病在一个较短时间内发生的频率,也是人群新病例数出现频率的指标。
c 患病率:在某一特定时间内在被调查人口中某病现有病例(包括新旧病例)的频率。
d:续发率:表示在原发病例出现后,家庭或单位成员中易感者受传染而发生二代病例的频率,又称家庭二代发病率或接触者发病率。
e感染率:在某个时间内所检查的人群样本中,某病现有感染者人数所占的比例。
B、死亡指标a死亡率:在一定期间内,一定人群中,死于某病(或死于所有原因)的频率。
b病死率:在一定时期内(通常为1年),患某病的全部病人中因该病死亡者的比例。
2散发:指某病再某地区人群中呈历年的一般发病率水平,病例在人群中散在发生或零星出现,病例之间无明显联系流行:指某地区、某病在某时间的发病率显著超过历年该病的散发发病率水平暴发:在一个局部地区或集体单位的人群中,短时间内突然发生许多临床症状相似的病人称暴发3描述疾病地区分布的常用术语:地方性、地方病、外来性或输入性4判断地方性疾病的依据1)该病在当地居住的各类人群中的发病率均高,可随年龄的增长而上升2)在其他地区居住的相似人群中,该病的发病率均低,甚至不发病3)外来的健康人,到达当地一定时间后可能发病,其发病率和当地居民相似4)迁出该地区的居民,该病发病率下降,患者症状减轻或呈自愈趋5)当地对该病易感的动物发生类似疾病5疾病时间分布的变化主要有短期波动(暴发)、季节性(疾病在一定季节发病率增高的现象)周期性(指疾病依规律性的时间间隔发生流行)长期趋势(在相当长的时间内疾病的发病率死亡率临床表现病原体种类及宿主随着人类生活条件的改变医疗技术的进步自然条件的改变而发生显著性变化)四种形式。
流行病学1.流行病学的定义:流行病学是研究人群中疾病与健康状况的分布及其影响因素,借以制定和评价预防、控制和消灭疾病及促进健康的策略和措施的科学。
2.现代定义及其认识:①三个层次:疾病、伤残、健康②三个阶段:揭示现象、找出原因、提供措施③三个范畴:描述、分析、实验④三种方法:观察法、实验法、数理法⑤三大要素:原理、方法、应用3. 流行病学的重要观点:①群体的观点(基本);②比较的观点(核心);③概率论的观点(特点)。
4.流行病学的研究方法:观察法、实验法、数理法。
5.流行病学的用途:<1>研究人群健康,疾病消长以及疾病特征变化的规律。
<2>对社区和人群健康做出诊断。
<3>用于卫生决策和评价。
<4>揭示疾病完整的自然史。
<5>利用流行病学方法探讨原因不明的疾病的病因。
<6>疾病预防<7>疾病诊断、治疗与预防方法或措施的效果评价。
4.疾病的三间分布:以疾病频率为测量指标,来描述与分析疾病在不同地区、不同时间和不同人群的分布现象(发病率、患病率、死亡率等),简称“三间分布”第二、三章疾病的分布和描述性研究1、发病指标⑴发病率:是指一定地区、一定时期内,一定人群中某病新病例出现的频率。
发病率=一定时期内某人群中发生某病的新病例数/同期暴露人口数×k k =100%,1000‰……⑵罹患率:罹患率与发病率同样是测量新发病例的频率指标。
罹患率=观察期间某病新病例数/同期暴露人口数×kk =100%或1000‰罹患率:一般多用于衡量小范围、短时间的发病率、观察的时间是以月、周、日或一个流行期为时间单位。
⑶患病率:亦称现患率或流行率,是指在特定时间内,一定人群中某病新旧病例所占的比例。
患病率=特定时间内某人群中某病新旧病例数/同期观察人口数×k2、患病率与发病率的区别:①患病率的分子为特定时间内所调查人群中某病新旧病例的总和,而发病率的分子则为一定时期内暴露人群中某病的新发病例数;②患病率是由横断面调查获得的疾病频率,是衡量疾病的存在或流行情况的静态指标,而发病率是由发病报告或对例研究获得的疾病频率,是衡量疾病发生情况的动态指标。
流行病学复习重点一、流行病学定义:流行病学研究在人群中与健康有关状态和事件的分布及决定因素,以及应用这些研究以维持和促进健康问题。
研究人群中疾病与健康状况的分布及影响因素,并研究防止疾病及促进健康的策略和措施的科学。
二、实际应用(一)疾病预防和健康促进。
(二)疾病的监测。
三)疾病病因和危险因素的研究。
(四)疾病的自然史。
(五)疾病防治效果的评价。
三、流行病学特征(一)群体的特征。
(二)对比的特征。
(三)概率和数理统计的特征。
(四)社会心理的特征。
(五)预防的特征。
(六)发展的特征。
第二章疾病的分布疾病的分布是指疾病的人群现象,是描述疾病事件(发病、患病、死亡)在什么时间、什么地区(空间)、哪些人群(人间)中发生及发生多少的现象,在流行病学中简称“三间分布”。
——流行病学研究的基础和起点第一节疾病频率测量指标一、发病频率测量指标(一) 发病率表示在一定期间内,一定人群中某种疾病新发生病例出现的频率。
发病率=分子是一定期间内的新发病人数分母指观察地区内可能发生该病的暴露人口,多用该地区该时间内的平均人口应用:1反应疾病对人群健康的影响2描述疾病的分布3反应了病因因素的变化4 病因学的探讨和防治措施的评论5疾病的监测资料6前瞻性的研究(二)罹患率指在某一局限范围,短时间内的发病率。
适用于局部地区疾病的爆发。
单位是日、周、旬、月(三)续发率指某些传染病最短潜伏期到最长千古奇之间,易感接触者中发病的人数占左右易感接触者总数的百分率,续发率= (第一例除去)应用:是反映传染病传染力强弱的指标分析传染病流行因素二、患病频率测量指标(一)患病率也称现换率或流行率,是指某特定时间内一定人群中某病例所占比例。
时点患病率=期间患病率=能影响患病率的因素升高:1病程延长2为主语者的寿命延长3发病率增高4病例迁入5健康者迁出6易感者迁入7诊断水平提高8报告率调高降低:1病程缩短2病死率高3发病率下降4健康者迁入5病例迁出6治愈率提高患病率与发病率、病程的关系患病率取决于两个因素,发病率和病程,其变化可反映出发病率的变化可反映发病率的变化或疾病结果的变化或两者兼有。
流行病学①普查:是一种专门的调查,它是为了某种特定的目的而对总体中所有的个体进行的一次全面调查。
②抽样调查:即是在所调研对象的全部单位中,依照同等可能性原则,抽取一部分单位作为样本,并根据样本调查结果来推论全体的调查方法。
③整群抽样:从总体中直接抽取若干群组作为观察单位组成样本。
④单纯随机抽样:最简单、最基本的抽样方法。
是指所有抽样的基本单位有同样的概率被抽取的抽样方法。
⑤系统抽样:按照一定顺序,机械的每隔若干单位抽取一个单位的方法。
⑥分层抽样:先根据某种特征将总体分为若干次级总体,然后再从每一层内进行单纯随机抽样组成一个样本⑦偏倚:是设计实施到数据处理和分析的各个环节中产生的系统误差,以及结果解释,推论中的片面性,导致研究结果与真实值之间出现倾向性差异,从而错误的描述暴露与疾病之间的联系。
⑧选择偏倚:是由于选择研究对象的方法有问题,使入选者与未入选者在某些特征上存在着系统差异,从而导致研究结果偏离真实情况。
⑨信息偏倚:指在收集整理资料阶段由于观察和测量方法上有缺陷,使病例组和对照组获得不同的信息而产生系统误差。
主要有回忆偏倚和调查偏倚。
⑩混杂偏倚:是指在流行病学研究中,由于一个或多个潜在的混杂因素(confoundingfactor)的影响,掩盖或夸大了研究因素与疾病间的联系,,从而使两者之间的真正联系被错误地估计的系统误差。
11暴露:是指研究对象接触过某种待研究的物质(如重金属)、具备某种待研究的特征(如年龄、性别及遗传等)或行为(如吸烟)。
疾病:暴露的结局。
12标准对照:以已知经典药物在标准条件下与实验药物进行对照。
13自身对照:指对照组合实验组的数据均来自于同一组样本,即将研究对象自身再干预前后的情况进行比较。
14交叉对照:在交叉试验中,所有受试者均依次接受所有干预措施一一他们接受干预措施的顺序随机决定,受试者同时充当自身对照。
15干扰:指实验组额外接受了与实验效应一致的其他处理措施,从而造成人为夸大疗效的假象。
流行病学①普查:是一种专门的调查,它是为了某种特定的目的而对总体中所有的个体进行的一次全面调查。
②抽样调查:即是在所调研对象的全部单位中,依照同等可能性原则,抽取一部分单位作为样本,并根据样本调查结果来推论全体的调查方法。
③整群抽样:从总体中直接抽取若干群组作为观察单位组成样本。
④单纯随机抽样:最简单、最基本的抽样方法。
是指所有抽样的基本单位有同样的概率被抽取的抽样方法。
⑤系统抽样:按照一定顺序,机械的每隔若干单位抽取一个单位的方法。
⑥分层抽样:先根据某种特征将总体分为若干次级总体,然后再从每一层内进行单纯随机抽样组成一个样本⑦偏倚:是设计实施到数据处理和分析的各个环节中产生的系统误差,以及结果解释,推论中的片面性,导致研究结果与真实值之间出现倾向性差异,从而错误的描述暴露与疾病之间的联系。
⑧选择偏倚:是由于选择研究对象的方法有问题,使入选者与未入选者在某些特征上存在着系统差异,从而导致研究结果偏离真实情况。
⑨信息偏倚:指在收集整理资料阶段由于观察和测量方法上有缺陷,使病例组和对照组获得不同的信息而产生系统误差。
主要有回忆偏倚和调查偏倚。
⑩混杂偏倚:是指在流行病学研究中,由于一个或多个潜在的混杂因素(confoundingfactor)的影响,掩盖或夸大了研究因素与疾病间的联系,,从而使两者之间的真正联系被错误地估计的系统误差。
11暴露:是指研究对象接触过某种待研究的物质(如重金属)、具备某种待研究的特征(如年龄、性别及遗传等)或行为(如吸烟)。
疾病:暴露的结局。
12标准对照:以已知经典药物在标准条件下与实验药物进行对照。
13自身对照:指对照组合实验组的数据均来自于同一组样本,即将研究对象自身再干预前后的情况进行比较。
14交叉对照:在交叉试验中,所有受试者均依次接受所有干预措施——他们接受干预措施的顺序随机决定,受试者同时充当自身对照。
15干扰:指实验组额外接受了与实验效应一致的其他处理措施,从而造成人为夸大疗效的假象。
流行病学:单选,判断,名解,简答第1章绪论一、流行病学的定义p2是研究人群中疾病与健康状况的分布及其影响因素,并研究防制疾病及促进健康的策略和措施的科学。
二、流行病学研究方法分类p9三、流行病学的应用p14描述疾病和健康状况的分布(三间分布:地区、时间和人群)疾病预防(三级:第一级是病因预防,即防控疾病的发生;第二级是慢性非传染病的“三早”和传染病的“五早”;第三级预防又称临床预防。
)疾病监测探索疾病病因和危险因素揭示疾病的自然史疾病诊断、防止的效果评价四、流行病学的重要观点会医学观点第2章疾病的分布一、三间分布的含义p21疾病的分布就是以疾病的频率为指标,描述疾病在不同的人间,时间、空间上的分布特征,简称三间分布,是各种流行病学研究方法的基础。
移民流行病学:是通过对移民人群研究疾病的分布并寻找病因的一种方法,通过比较移民人群、移民地当地人群和原居住地人群的某病发病率或死亡率差异,分析该病的发生与遗传因素或环境因素的关系。
二、发病指标p23-25☆发病率:一定时期内(一般为一年),特定人群某种病新发病例出现的频率。
反映疾病发生的频率,用于病因学的探讨和防制措施。
公式=新发病例数/同期暴露人口(①多用于急性病;②若在观察期间内一个人多次发生同类疾病,则应记为多个新发病例;③分母是暴露人口,也称危险人群,暴露人口中不应该包括正在患病、或因患病或预防接种而有免疫力以致在观察期内不再发生该病的人。
)☆患病率:是指特定时期一定人群中某病新旧病例所占比例。
(时点患病率:一个月内,期间:超过一个月)(①通常反映病程较长的慢性病;②患病率受存活因素等影响,不适于做病因学研究;③发病率不受存货因素等影响,适于病因学研究;④患病率=发病率X病程,即P=I*D,即由于治疗水平的提高,病人免于死亡但并未回复,这可以导致患病率增加。
)三、死亡指标p26-28死亡率:又称总死亡率或粗死亡率,是指一定时期内,一定人群中死于所有原因的频率。
一般以年为单位。
(公式=某人群某年总死亡人数/同期平均人口数)(①粗死亡率不能直接比较,必须标化死亡率后再进行比较)病死率:一定时期内(通常为一年),患某病的全部病人中因该死亡的比例,一般以百分率表示。
(一定期间内因某病死亡人数/同期确诊的某病患病人数)(①多用于病程短的急性病;②假定个人群中某病的发病率和病死率都相当稳定,则有:死亡率=发病率X病死率)四、疾病的流行强度p28-30①散发:某病在一定地区的发病率呈历年的一般水平,且病例间无明显联系。
②暴发:指在一个局部地区或集体单位中,短时间内突然有很多相同的病人出现。
(多有相同的传染源或传播途径)③流行:指某病在某地区显著超过该病历年发病水平。
④大流行:疾病迅速蔓延、涉及地域广,在短时间内可跨越省界、国界,甚至洲界的情况。
五、移民流行病学的定义p41第3章描述性研究一、现状研究的概念p51现况调查是根据研究需要,运用普查或抽样调查等方法去收集特定时间内、特定人群中那些和疾病或健康状态有关的变量,以描述目前疾病或健康状况的分布及其有关因素,又称横断面研究。
二、现状调查的特点p52-53①常用的流行病研究方法;②时序上属于横断面研究;③不能得出有关因果关系的结论④一般不用于病程比较短的疾病;⑤相关因素选择与解释有一定的限制三、现状调查的种类(优缺点)p53-54(1)普查(census):在特定时间对特定范围内人群进行全面调查或检查优点:①提供疾病分布情况和流行因素或病因线索②发现人群中的全部病例,使其得到及时治疗③通过普查能起到普及医学科学知识的作用缺点:①工作量大,难以完成十分细致的工作程序②不适于患病率很低的疾病③只能获得患病率资料而不能得到发病率资料(2)抽样调查(sampling study):从研究对象的总体中随机抽取有代表性的一部分样本进行调查。
其基本原则是抽样随机化和样本含量适当。
优缺点四、偏倚的概念,包括什么p57第4章病例对照研究一、病例对照的原理p66病例对照研究是以确诊患有某种疾病的病人作为病例组,以不患有该病的个体作为对照组,通过问卷调查与实验室检测等方式搜集病例与对照既往可能危险因素的暴露情况,测量并比较病例组和对照组中各因素暴露比例和暴露程度的差异,并根据统计学方法检验结果,来判断暴露因素与疾病之间存在的关联性及其关联程度的大小。
二、暴露的概念暴露是指研究对象具有某种可疑与患病有关的特征,或曾受到过某种可疑与患病有关的因子的影响。
三、基本特点及其应用范围p67特点:观察性、回顾性、设立对照组、无法确定因果关系应用范围:(1)探索疾病的可能危险因素(2)用于药物有害作用的研究(3)探讨影响疾病的预后因素(4)评价某种疫苗在现场使用中的流行病学效果四、对照匹配的目的是?p68配比可以控制混杂因素,提高统计效率。
配比的因素必须是较强的混杂因素,否则反而降低效率。
配比过度是指配比不当引起统计效率降低或引起偏倚。
五、病例的类型p69:新发病例、现患病例、死亡六、病例的来源p70七、病例对照研究的指标p75-77(OR)比值(odds)是指某事物发生的概率与不发生的概率之比。
OR=ad/bc;配比资料:OR=c/b八、病例对照研究中常见的主要偏倚及其控制p82-83选择偏倚、信息偏倚、混杂偏倚选择偏倚的控制:1)随机抽样:保证病例和对照的代表性。
(2)设立对照:两个或多个对照。
(3)严格诊断标准:明确入组和排除标准。
(4)提高应答率信息偏倚的控制(1)(2)(3)(4)保证研究人员的科学态度混杂偏倚控制①(restriction)②(matching)③(stratification)④素分析(multivariate analysis)九、病例对照的优缺点优点:①特别适用于罕见病的研究;②相对更省力、省钱、省时间,并且较易于组织;③该方法不仅应用于病因的探讨;而且广泛应用于许多方面;④可以同时研究多个因素与某种疾病的联系,特别适用于探索性病因研究⑤对研究对象多无损害缺点:①不适于人群中暴露比例很低的因素,因为需要很大的样本量②选择研究对象时,难以避免选择偏倚③获取既往信息是,难以避免回忆偏倚④由于不能直接计算暴露与无暴露人群的发病率,只能估计相对危险度(比值比),而且暴露与疾病的时间先后常难以判断,因此论证因果关系的能力没有队列研究强。
第5章队列研究一、队列研究的基本概念p87通过将一个范围明确的人群按是否暴露于某可疑因素及其暴露程度分为不同的组合队列,随访观察一段时间,比较各组人群某病的发病率或死亡率,从而判定暴露因子与疾病之间有无因果关联及关联大小的一种观察性研究方法。
二、队列研究的基本原理p87根据是否暴露于某个研究的危险因素,或其不同的暴露水平而将研究对象分成不同暴露组和非暴露组,随访观察一段时间,比较各组结局的发生率,从而评价和检验危险因素与结局的关系。
三、队列研究的基本特点p88特点:①属于观察法;②设立对照组;③研究是由“因”及“果”的;④能确证暴露与结局的因果关系。
四、队列类型及队列研究的研究类型p88前瞻性队列研究,历史性队列研究,双向性队列研究五、队列研究的人群选择从目标人群中抽出的具有代表性的人未患所研究疾病分为暴露人群和非暴露人群六、资料的整理基本整理模式、人时的计算、率的计算、关联强度的分析七、队列研究的用途p89验证病因假设,评价预防效果,研究疾病自然史,新药的上市后监测八、观察终点p93研究对象出现了预期的结果九、观察的终止时间p94整个研究工作截止的时间十、队列研究率的计算p96累积发病率发病密度标化死亡比十一、相对危险度p97意义E发病或死亡的危险是Ē的多少倍RR值✁暴露的效应✁暴露与结局关联强度✁十二、归因危险度p98意义E与Ē人群比较,所增加的疾病发生数量AR值✁暴露因素消除后所减少的疾病数量✁十三、偏倚及其控制p100选择偏倚、失访偏倚、信息偏倚选择偏倚:研究人群在一些重要因素方面与一般人群或待研究的总体人群存在差异,而导致研究结果的偏倚。
控制:预防为主,抽样方法正确,严格按规定标准选择对象失访偏倚:研究对象因迁移、外出、死于非终点疾病或拒绝继续参加观察而退出队列所引起的偏倚。
控制:(1)设计:选择便于随访的人群;在计算的研究样本的基础上扩大10%(2)实施:加强对随访员的管理;制定随访计划和监测措施;期中分析(3)整理资料:对于有缺项或漏项的对象进行补查信息偏倚:在获取暴露、结局或其他信息时所出现的系统误差或偏差控制:(1)提高临床诊断技术、明确各项标准(2)选择精确稳定的测量方法(3)事前调准仪器(4)严格实验操作规程(5)同等对待每个研究对象(6)培训调查员,提高技巧,统一标准十四、队列研究的优缺点p101优:(1)直接获得暴露组和非暴露组的发病率或死亡率(2)直接估计危险度(3)符合时间顺序,验证病因的能力较强(4)获得一种暴露与多种结局的关系(5)收集的资料完整可靠,不存在回忆偏倚(6)可研究疾病的自然史缺:(1)不适于发病率很低的疾病的病因研究(2)易发生失访偏倚(3)耗时,耗人力、物力、财力(4)设计要求严密,资料的收集和分析难度较大(5)随访过程中,已知变量的变化或未知变量的引入增加分析难度十五、关联性分析相对危险度、归因危险度、归因危险度百分比、人群归因危险度、人群归因危险度百分比第6章实验性研究一、实验性研究的概念、是指将研究人群随机分为实验组和对照组,研究者对实验组人群施加某种干预措施,而不给对照组人群加该措施,随访并比较两组人群的发病(死亡)情况或健康状况有无差别,从而判断干预措施效果的一种前瞻性研究性方法。
二、实验性研究的分类、临床试验、现场试验、社区干预试验三、实验性研究的优缺点p106(一)优点:(1)能够对选择的研究对象、干预因素和结果的分析判断进行标准化。
(2)按照随机化的方法,分为试验组和对照组,两组具有相似的基本特征,提高了可比性,减少了偏倚(3)为前瞻性研究,研究者需亲自追踪观察结局变量,试验组和对照组同步进行比较,最终能作出肯定性的结论。
(二)局限性(1)实验设计和实施条件要求高,控制严,难度大(2)研究费时间、费人力、花费高(3)受干预措施适用范围的约束,所选研究对象代表性不够(4)研究人群数量大,随访时间长,失访难以避免四、临床试验的概念以病人为研究对象,随机分为实验组和对照组,实验组给予某种治疗措施,对照不给该措施或给予安慰剂,随访观察评价该措施产生的效果。
五、临床试验的要素研究因素,研究对象,效应指标六、临床试验的原则p107,109,112随机化原则,对照原则,盲法原则七、临床试验资料的分析p113八、临床试验实施应注意的问题p115-117伦理问题、临床依从性、临床不一致性、向均数回归、沾染和干扰问题第7章筛检与诊断试验的设计与评价一、筛检的概念和目的p126概念:是运用快速简便的试验或其他手段,从表面健康的人群中去发现那些未被识别的可疑病人或有缺陷者。