10KW直流电动机不可逆调速系统_电力拖动自动控制系统课程设计
- 格式:docx
- 大小:61.51 KB
- 文档页数:6
电力电子技术课程设计--10KW 直流电动机不可逆调速电路辽宁工业大学电力电子技术课程设计(论文)题目:10KW直流电动机不可逆调速电路院(系):电气工程学院专业班级:电气***学号:*********学生姓名:指导教师:起止时间:2013-12-30至2014-1-10课程设计(论文)任务及评语院(系):电气工程学院教研室:电气学号学生姓名专业班级课程设计(论文)题目10KW直流电动机不可逆调速电路课程设计(论文)任务课题完成的设计任务及功能、要求、技术参数实现功能为1台额定电压220V、功率为10kW的直流电动机提供直流可调电源,以实现直流电动机的调速设计任务1、方案的经济技术论证。
2、主电路设计。
3、通过计算选择整流器件的具体型号。
4、若采用整流变压器,确定变压器变比及容量。
5、触发电路设计或选择。
6、绘制相关电路图。
7、完成4000字左右说明书。
要求1、1、文字在4000字左右。
2、2、文中的理论分析与计算要正确。
3、3、文中的图表工整、规范。
4、元器件的选择符合要求。
技术参数1、交流电源:三相380V。
2、整流输出电压Ud在0~220V连续可调。
3、整流输出电流最大值50A。
4、直流电动机负载,直流电动机额定功率PN=10kw,额定电压Un=220V, 额定电流In=50A。
5、根据实际工作情况,最小控制角取20~300左右。
进度计划第1天:集中学习;第2天:收集资料;第3天:方案论证;第4天:主电路设计;第5天:选择器件;第6天:确定变压器变比及容量;第7天:确定平波电抗器;第8天:触发电路设计;第9天:总结并撰写说明书;第10天:答辩指导教师评语及成绩平时:论文质量:答辩:总成绩:指导教师签字:年月日注:成绩:平时20% 论文质量60% 答辩20% 以百分制计算摘 要摘要也称内容提要,概括研究题目的主要内容、特点,文字要精练。
中文摘要一般不少于200字,外文摘要的内容应与中文摘要相对应。
安徽工程大学课程设计说明书课程设计名称:课程设计题目:指导教师:专业班级:学生姓名:学号:起止日期:总评成绩:某金属加工机床主轴运动控制系统,采用Z2—71型直流电动机拖动,参数如下:额定功率P nom = 10 Kw额定电压U nom = 220 V额定电流I nom = 55 A额定转速n nom=1000 r.p.m飞轮矩GD2 = 1.0 Kg-m2(考虑系统总飞轮矩扩大一倍)励磁方式采用他励(220V)根据生产工艺的要求,调速系统的性能指标为:调速范围 D = 20静差率S≤5 %电动机空载起动到额定转速的时间t s≤2秒负载基本为恒转矩性质,车间交流电源为三相五线制,试设计一个满足要求的机床主轴运动不可逆调速系统。
设计内容:(1)系统方案分析、比较、选择;(2)系统主电路设计及功率元件计算、选择;(3)控制电路设计及系统动、静态参数计算;(4)绘制系统原理图设计成品:设计说明书一份,系统原理图一张(A3号图纸)某金属加工机床主轴运动控制系统,采用Z2—52型直流电动机拖动,参数如下:额定功率P nom = 7.5 Kw额定电压U nom = 440 V额定电流I nom = 20 A额定转速n nom = 1500 r.p.m电枢电阻Ra=0.3飞轮矩GD2 = 0.5 Kg-m2(考虑系统总飞轮矩扩大一倍)励磁方式采用他励(220V)根据生产工艺的要求,调速系统的性能指标为:调速范围D = 30静差率S≤10 %电动机空载起动到额定转速的时间t s≤2秒负载基本为恒转矩性质,车间交流电源为三相五线制,试设计一个满足要求的机床主轴运动不可逆调速系统。
设计内容:(1)系统方案分析、比较、选择;(2)系统主电路设计及功率元件计算、选择;(3)控制电路设计及系统动、静态参数计算;(4)绘制系统原理图设计成品:设计说明书一份,系统原理图一张(A3号图纸)某金属加工机床主轴运动控制系统,采用Z2—42型直流电动机拖动,参数如下:额定功率P nom = 2.2 Kw额定电压U nom = 180 V额定电流I nom = 15.6 A额定转速n nom= 1000 r.p.m飞轮矩GD2 = 0.4 Kg-m2(考虑系统总飞轮矩扩大一倍)励磁方式采用他励(220V)根据生产工艺的要求,调速系统的性能指标为:调速范围 D = 25静差率S≤5 %电动机空载起动到额定转速的时间t s≤2秒负载基本为恒转矩性质,车间交流电源为三相五线制,试设计一个满足要求的机床主轴运动不可逆调速系统。
HENAN INSTITUTE OF ENGINEERING实训报告题目十机架连轧机分部传动直流调速系统的设计学生姓名李东盼专业班级电气工程1222 学号************系部电气信息工程学院指导教师程辉完成时间 2014年 1 月 3 日实训报告评语一、实训期间个人表现□1.尊敬师长,团结他人,能吃苦耐劳。
□2.在现场能坚持不迟到,不早退,勤奋学习。
□3.出现少于3次迟到和早退现象,表现一般。
□4.能主动向指导老师提问,能积极做好各项设计任务。
□5.在实训中能灵活运用相关专业知识,有较强的创新意识。
二、实训报告内容完成质量□1.能按时完成报告内容等实训成果资料,无任务遗漏。
□2.能按时完成报告内容等实训成果资料,有少许任务遗漏。
□3.不能按时完成报告内容等实训成果资料,有多处任务遗漏。
□4.条理清晰,书写规范工整,图文并茂,报告内容全面,主要内容阐述详细,能体现实训过程中做了大量工作,与专业相关知识能紧密联系,认识体会深刻,起到了实训的作用。
□5.条理清晰,书写规范工整,图文并茂,报告内容全面,主要内容阐述详细,能体现实训过程中做了大量工作,与专业相关知识能较紧密联系,认识体会较深刻,起到了实训的作用。
□6.条理清晰,书写较规范工整,报告内容全面,主要内容阐述较详细,能体现实训工作过程,能与专业相关知识联系起来,认识体会较深刻,起到了实训的作用。
□7.条理较清晰,书写较规范工整,报告内容较全面,主要内容阐述较详细,能体现实训过程中的相关工作,与专业相关知识不能紧密联系,认识体会不太深刻,基本起到了实训的作用。
□8.内容有雷同现象。
三、成绩不合格原因□1.实训期间旷课超过3次。
□2.报告有严重抄袭现象。
□3.未同时上交实训报告。
四、需要改进之处□1.进一步端正实训态度。
□2.加强报告书写的规范化训练,对主要内容要加强理解。
□3.加强相关专业知识的学习,深刻理解各设计步骤具体的要求。
五、其他说明等级:评阅人:职称:讲师年月日交直流调速系统的设计摘要直流调速系统具有调速范围广精度高动态性能好和易于控制等优点,因此本设计运用《电力拖动控制系统》的理论知识设计出可行的直流调速系统,并详细分析系统的原理及其静态和动态性能,且利用SIMULINK对系统进行各种参数的给定下的仿真。
课程设计任务书系别:机电学院专业:学生姓名:学号:课程设计题目:V-M双闭环不可逆直流调速系统设计起迄日期:课程设计地点:指导教师:工作日程电气与电子类课程设计成绩评定表皖西学院课程设计任务书(2)系别:机电学院专业:学生姓名:学号:课程设计题目:V-M双闭环可逆直流调速系统设计起迄日期: 2014年06月09日 ~ 2014年06月22日课程设计地点:指导教师:方杰下达任务书日期: 2014年 06月09日工作日程电气与电子类课程设计成绩评定表皖西学院课程设计任务书(3)系别:机电学院专业:学生姓名:学号:课程设计题目:逻辑无环流直流可逆调控制系统设计起迄日期: 2014年06月09日 ~ 2014年06月22日课程设计地点:指导教师:方杰下达任务书日期: 2014年 06月09日工作日程电气与电子类课程设计成绩评定表皖西学院课程设计任务书(4)系别:机电学院专业:学生姓名:学号:课程设计题目:逻辑无环流可逆直流调速系统设计及Matlab仿真起迄日期: 2014年06月09日 ~ 2014年06月22日课程设计地点:指导教师:方杰下达任务书日期: 2014年 06月09日工作日程电气与电子类课程设计成绩评定表皖西学院课程设计任务书(5)系别:机电学院专业:学生姓名:学号:课程设计题目:基于SG3525的双闭环直流脉宽调速系统设计起迄日期: 2014年06月09日 ~ 2014年06月22日课程设计地点:指导教师:方杰下达任务书日期: 2014年 06月09日5.本课程设计课题工作进度计划:起迄日期工作容2014年06月 09日~06月09日06月 10日~06月12日06月 13日~06月18日06月 19日~06月19日06月20日下达任务书,任务布置及设计要求说明查阅材料,方案设计;完成设计初稿仿真、调试答辩、成绩考核教研室主任审查意见:负责人签字:年月日电气与电子类课程设计成绩评定表皖西学院课程设计任务书(6)系别:机电学院专业:学生姓名:学号:课程设计题目:PWM控制直流调速系统设计起迄日期: 2014年06月09日 ~ 2014年06月22日课程设计地点:指导教师:方杰下达任务书日期: 2014年 06月09日工作日程电气与电子类课程设计成绩评定表皖西学院课程设计任务书(7)系别:机电学院专业:学生姓名:学号:课程设计题目:参数自整定模糊PID控制直流调速系统设计与仿真起迄日期: 2014年06月09日 ~ 2014年06月22日课程设计地点:指导教师:方杰下达任务书日期: 2014年 06月09日工作日程电气与电子类课程设计成绩评定表皖西学院课程设计任务书(8)系别:机电学院专业:学生姓名:学号:课程设计题目:双闭环三相异步电动机串极调速系统的设计起迄日期: 2014年06月09日 ~ 2014年06月22日课程设计地点:指导教师:方杰下达任务书日期: 2014年 06月09日工作日程电气与电子类课程设计成绩评定表皖西学院课程设计任务书(9)系别:机电学院专业:学生姓名:学号:课程设计题目:双闭环三相异步电动机调压调速系统设计起迄日期: 2014年06月09日 ~ 2014年06月22日课程设计地点:指导教师:方杰下达任务书日期: 2014年 06月09日工作日程电气与电子类课程设计成绩评定表皖西学院课程设计任务书(10)系别:机电学院专业:学生姓名:学号:课程设计题目:两相异步电机变频调速系统的研究起迄日期: 2014年06月09日 ~ 2014年06月22日课程设计地点:指导教师:方杰下达任务书日期: 2013年 12月 16日工作日程。
电力拖动自动控制系统课设直流双闭环调速系统的性能专门好,具有调速范畴广、精度高、动态性能好和易于操纵等优点,因此在电气传动系统中得到了广泛的应用。
直流双闭环调速系统中设置了两个调剂器, 即转速调剂器(ASR)和电流调剂器(ACR), 分别调剂转速和电流。
本文对直流双闭环调速系统的设计进行了分析,对直流双闭环调速系统的原理进行了一些说明,介绍了其主电路、检测电路的设计,详细介绍了电流调剂器和转速调剂器的设计以及一些参数的选择和运算,使其满足工程设计参数指标。
从直流电动机的工作原理入手,建立双闭环直流调速系统的数学模型,并详细分析系统的原理及其静态和动态性能,且利用Simulink对系统进行各种参数给定下的仿真。
关键词:双闭环直流调速系统 Simulink仿真名目1 设计目的及意义........................................................................ 错误!未定义书签。
2 工作原理 (4)2.1 双闭环直流调速系统的组成与原理 (4)2.2 双闭环直流调速系统的静特性分析 (5)2.3 双闭环直流调速系统的稳态结构图 (6)2.4 双闭环直流调速系统的数学模型 (7)2.5 调剂器的具体设计 (8)2.6 速度环的设计 (10)2.7 双闭环直流调速系统仿真 (11)3 心得体会 (16)参考文献 (17)双闭环调速系统调剂器设计及matlab 仿真验证1 设计目的及意义本设计从直流电动机的工作原理入手,并详细分析了系统的原理及其静态和动态性能。
然后按照自动操纵原理,对双闭环调速系统的设计参数进行分析和运算,利用Simulink对系统进行了各种参数给定下的仿真,通过仿真获得了参数整定的依据。
转速、电流双闭环直流调速系统是性能专门好,应用最广的直流调速系统, 采纳转速、电流双闭环直流调速系统可获得优良的静、动态调速特性。
转速、电流双闭环直流调速系统的操纵规律,性能特点和设计方法是各种交、直流电力拖动自动操纵系统的重要基础。
10kW直流电动机不可逆调速系统设计摘要:许多生产机械要求在一定的范围内进行速度的平滑调节,并且要求具有良好的稳态、动态性能。
而直流调速系统调速范围广、静差率小、稳定性好以及具有良好的动态性能,在高性能的电力拖动控制技术领域中,今后相当长时期内仍将采用直流电力拖动系统。
本课题对在工业生产中使用较多的10kW直流电动机调速系统进行设计,主要内容有:调速系统方案的选择及其工作原理;调速系统主电路(包括整流变压器、三相桥式整流电路及平波电抗器)工程设计;整流设备过电压、过电流保护电路计算选择;触发电路的选择与校验;反馈电路参数的选择与计算;继电器-接触器控制电路设计;整体电路结构设计;并给出了10kW直流调速系统电气原理总图。
本研究课题可广泛应用于各类电力拖动生产机械,满足电力拖动调速机械的生产工艺要求,对提高产品质量和生成率,电力拖动系统的调速性能具有重要意义。
关键词:直流调速系统,主电路,保护电路,触发电路,控制电路,设计。
目录1 绪论1.1 课题现状、目的和意义1.2 直流调速方法及发展历史1.2.1 直流电动机调速方法1.2.2 直流调速发展过程1.3 本设计涉及主要性能技术指标1.3.1 转速控制要求1.3.2 主要性能指标1.4 本次毕业设计的内容及要求2 调速系统方案的选择及其工作原理2.1 调速系统方案的确定2.2 调速系统的工作原理2.2.1 问题的提出2.2.2 解决方法2.2.3 带截流反馈的转速负反馈调速系统工作原理3 调速系统工程设计的基本内容3.1 主电路计算3.1.1 整流变压器额定参数计算3.1.2 晶闸管的选择3.1.3 平波电抗器参数计算3.2 整流设备保护电路计算3.2.1 过电压保护3.2.1.1 过电压保护的设置3.2.1.2 阻容保护及参数计算3.2.1.3 换相过电压保护及参数计算3.2.1.4 非线性元件保护及参数计算3.2.2 过电流保护3.2.2.1 过电流保护装置3.2.2.2 快速熔断器的选择及参数计算3.2.2.3 过电流继电器的选择3.3 励磁电路元件的选择4 触发电路的选择与校验5 反馈电路参数的选择与计算5.1 测速发电机的选择5.2 电流反馈环节的选择5.3 调速系统静态精度的计算5.4 给定环节的选择5.5 控制电路的直流电源6 继电器-接触器控制电路设计7 10kW直流调速系统电气原理总图8 结构设计9 调试、修改电路参数9.1 首先检查接线是否正确,布线是否合理9.2 相序检查9.3 检查同步电压与主电路电压的相位关系9.4 放大器的检查9.5 触发电路的调整9.6 电阻性负载的调试9.7 电动机负载调试1 绪论1.1 课题现状、目的和意义在用电系统中,电动机作为主要的动力设备而广泛地应用于工农业生产、国防、科技及社会生活等各个方面。
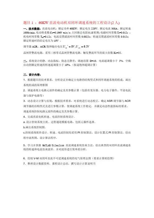
一、技术数据:直流电动机:额定功率60KW 、额定电压220V 、额定电流308A 、额定转速1000r/min 、电动势系数Ce=0.196V ·min/r ;主回路总电阻0.18欧姆;电磁时间常数T l =0.012s ;机电时间常数T m =0.12s ,电流反馈滤波时间常数0.0025s ;转速反馈滤波时间常数0.015s ;额定转速时的给定电压为10V ,调节器ASR 、ACR 饱和输出电压*8, 6.5im cm U V U V ==晶闸管整流电源:采用三相零式晶闸管整流电路,触发整流环节的放大倍数Ks=35。
二、系统设计的静、动态指标:稳态无静差;调速范围D=10,电流超调量小于5%,空载启动到额定转速的转速超调量小于10%,(按退饱和超调计算)三、设计内容:1.根据题目的技术要求,分析论证并确定主电路的结构型式和闭环调速系统的组成,画出系统组成的原理框图2.调速系统主电路元部件的确定及其参数计算(包括有变压器、电力电子器件、平波电抗器与保护电路等)3.动态设计计算与实现:根据技术要求,对系统进行动态校正,确定ASR 调节器与ACR 调节器的结构型式及进行参数计算,使调速系统工作稳定,并满足动态性能指标的要求。
调速系统控制电路元部件的确定及其参数计算。
4、完成直流电机转速、电流控制系统设计。
a .设计控制系统主机、过程通道模板电路,包括元器件选择。
b.画出系统控制图。
c.控制系统软件设计。
转速、电流控制均采用PI 控制算法,设计位置式PI 控制算法。
绘出程序流程图,设计算法程序。
5、学习并掌握MATLAB/Silmulink 直流调速系统仿真方法,给出典型的双闭环直流调速系统的转速和电流仿真波形。
并对波形进行简单的分析。
6.绘制V-M 双闭环直流不可逆调速系统的电气原理总图(要求计算机绘图)7.整理设计数据资料,课程设计总结,撰写设计计算说明书一、技术数据:直流电动机:额定功率555KW 、额定电压750V 、额定电流760A 、额定转速375r/min 、电动势系数Ce=1.82V · min/r ;电枢回路总电阻0.14欧姆;允许电流过载系数为1.5。
10KW不可逆直流调速系统
8WKW不可逆直流调速系统由三角形电路与不可逆变频调速器组成,它可以通过改变电路的频率和电压来调节机械转速。
由于不可逆变频调速器可以直接控制电动机的转速,因此,不可逆直流调速系统的精度要高于传统的可逆调速方式。
1、控制电压:以适当的支导电压来控制机电容量,通过改变机电容量,实现控制机
速度;
2、控制频率:频率修正由伺服系统完成,其可以根据控制信号来改变PLL中心频率,从而实现机电转速的控制;
3、失步保护:当PLL锁定状态脱离正常工作,或者有外部对机械系统施加的扰动,
可触发机器的失步保护功能,从而有效的避免了机械部件的损坏;
4、故障处理:它具有自检形式和故障显示形式,当发生故障时,自动进行故障处理,并且能够判断出故障类型,以便故障根源的快速确认。
8WKW不可逆直流调速系统主要应用于制冷通风系统中,可以有效地控制风机的转速,实现节能环保。
此外,还可以将其用于机械加工中的切削、铣削、精加工等领域,以保证
生产质量的稳定性和加工速度的可控性。
课程设计课程名称电力拖动自动控制系统课程设计设计题目 V-M双闭环不可逆直流调速系统设计专业电气工程及其自动化姓名梁鑫鑫班级学号自B041 (20)指导教师刘松完成时间摘要电力拖动自动控制系统是把电能转换成机械能的装置,它被广泛地应用于一般生产机械需要动力的场合,也被广泛应用于精密机械等需要高性能电气传动的设备中,用以控制位置、速度、加速度、压力、张力和转矩等。
直流电动机具有良好的起、制动性能,宜于在大范围内平滑调速,在许多需要调速或快速正反向的电力拖动领域中得到应用。
晶闸管问世后,生产出成套的晶闸管整流装置,组成晶闸管—电动机调速系统(简称V-M系统),和旋转变流机组及离子拖动变流装置相比,晶闸管整流装置不仅在经济性和可靠性上都有很大提高,而且在技术性能上也显示出较大的优越性。
而转速、电流双闭环控制直流调速系统是性能很好、应用最广的直流调速系统。
本设计报告首先根据设计要求确定调速方案和主电路的结构型式,主电路和闭环系统确定下来后,重在对电路各元件参数的计算和器件的选型,包括整流变压器、整流元件、平波电抗器、保护电路以及电流和转速调节器的参数计算。
最后给出参考资料和设计体会。
关键字:直流调速晶闸管双闭环目录第1章设计任务书--------------------------------------------------4第2章主电路选型和闭环系统的组成--------------------------5晶闸管结构型式的确定 (5)闭环调速系统的组成 (6)第3章调速系统主电路元部件的确定及其参数计算--------8整流变压器容量计算 (8)晶闸管的电流、电压定额计算 (9)平波电抗器电感量计算 (10)保护电路的设计计算 (11)3.4.1过电压保护 (11)3.4.2过电流保护……………………………………………………………13第4章驱动控制电路的选型设计---------------------------------14第5章双闭环系统调节器的动态设计----------------------------155.1电流调节器的设计 (15)5.2转速调节器的设计 (17)设计小结-----------------------------------------------------------------18参考文献----------------------------------------------------------------18附录V-M双闭环不可逆直流调速系统电气原理总图-------19设计任务书一.题目:V-M双闭环不可逆直流调速系统设计二.技术要求:1.该调速系统能进行平滑的速度调节,负载电机不可逆运行,具有较宽的调速范围(D≥10),系统在工作范围内能稳定工作2.系统静特性良好,无静差(静差率s≤2)3.动态性能指标:转速超调量δn <8%,电流超调量δi<5%,动态速降Δn≤8-10%,调速系统的过渡过程时间(调节时间)ts≤1s4.系统在5%负载以上变化的运行范围内电流连续5.调速系统中设置有过电压、过电流等保护,并且有制动措施三.设计内容:1.根据题目的技术要求,分析论证并确定主电路的结构型式和闭环调速系统的组成,画出系统组成的原理框图2.调速系统主电路元部件的确定及其参数计算(包括有变压器、电力电子器件、平波电抗器与保护电路等)3.驱动控制电路的选型设计(模拟触发电路、集成触发电路、数字触发器电路均可)4.动态设计计算:根据技术要求,对系统进行动态校正,确定ASR调节器与ACR调节器的结构型式及进行参数计算,使调速系统工作稳定,并满足动态性能指标的要求5.绘制V-M双闭环直流不可逆调速系统的电气原理总图(要求计算机绘图) 6.整理设计数据资料,课程设计总结,撰写设计计算说明书四.技术数据:晶闸管整流装置:R rec =ΩΩ,K s =45-48。
《电力拖动自动控制系统》课程设计题目:直流电机双闭环调速系统设计专业:自动化班级:学号:姓名:2009022时间:2013年1月6日--2013年1月10日直流电机双闭环调速系统设计1 序言电力拖动自动控制系统课程设计与综合实验是工业电气自动化专业的一门专业课程,它是一次综合性的理论与实践相结合的训练,也是本专业的一次基本技能训练。
1.1 目的和意义1) 理论联系实际,掌握根据实际工艺要求设计电力拖动自动控制系统的基本方法。
2) 对一种典型的双闭环调速自动控制系统进行综合性的分析设计,掌握各部件和整个系统的设计调试步骤、方法及操作实际系统的方法。
加强基本技能训练。
3) 掌握参数变化对系统性能影响的规律,培养灵活运用所学理论解决控制系统中各种实际问题的能力。
4) 培养分析问题、解决问题的独立工作能力,学会实验数据的分析与处理能力及编写设计说明书和技术总结报告的能力。
为下学期毕业设计作准备。
5) 通过设计熟练地查阅有关资料和手册。
1.2 设计要求要求设计一个直流双闭环调速系统。
其主要内容为: 1) 测定综合实验中所用控制对象的参数(由实验完成)。
2) 根据给定指标设计电流调节器和转速调节器,并选择调节器参数和具体实现电路。
3) 按设计结果组成系统,以满足以下性能指标。
a.调速范围D =5~10,静差率10%S ≤。
b.空载启动时电流超调5%i σ≤,转速超调10%n σ≤ (在额定转速时)。
c.动态速降小于10%。
d.振荡次数小于2次。
4) 研究参数变化对系统性能的影响。
5) 在时间允许的情况下进行调试。
1.3 设计对象及有关数据直流电机:185W ,220V ,1.2A ,1600转/分。
直流测速机:10W ,10V ,0.2A ,1900转/分。
T oi =0.0011s ,T on =0.005s ,两个调节器的输入电阻020R K =Ω ,λ=1.5。
2 系统结构方案的选择2.1 调压、变组、及弱磁方案调速的选择与论证直流电动机的转速和其他参量的关系可用式(2-1)表达e U IRn K -=Φ(2-1)式中 n ——转速,单位为/min r ;U ——电枢电压,单位为V ; I ——电枢电流,单位为A ;R ——电枢回路总电阻,单位为Ω;Φ——励磁磁通,单位为b W ;e K ——由电机结构决定的电动势常数。
2004级电气工程专业电力拖动自动控制系统课程设计第五组课程设计题目:10KW 直流电动机不可逆调速系统 课程:电力拖动自动控制系统 专业:电气工程及其自动化 指导老师:华静组员:郑周涛李德顺张万兴江吕日期:2007年12月24日星期一课题:10KW 直流电动机不可逆调速系统一、技术数据: 直流电动机:型号:3Z —71、额定功率N P =10KW 、N U =220V 、额定电流N I =55AN n =1000r/min 、极数2P=4、电枢电阻N R =0.5Ω、电枢电感D L =7mH励磁电压L U =220V 、励磁电流L I =1.6A 。
二、要求调速范围D=10、S<=15%、电流脉动系数i S ≤10%、设计中几个重点说明 三、主电路选择与参数计算1、主电路选择原则:一般整流器功率在4KW 以下采用单向整流电路,4KW 以上采用三相整流。
2、参数计算包括 整流变压器的参数计算、整流晶闸管的型号选择、保护电路的说明,参数计算与元件选择,平波电抗器电感量计算。
设计方案1.1直流电动机型号:3Z —71、额定功率N P =10KW 、额定电压N U =220V 、额定电流N I =55A 转速N n =1000r/min 、极数2P=4、电枢电阻N R =0.5Ω、电枢电感D L =7mH 励磁电压L U =220V 、S<=15%、励磁电流L I =1.6A 。
1.2电动机供电方案据题意采用晶闸管可控整流装置供电。
本设计选用的是中直流电动机,可选用三相整流电路。
又因本系统设计是不可逆系统,所以可选用三相半控桥整流电路。
电动机的额定电压为220V ,若用电网直接供电,会造成导通角小,电流脉动大,并且功率因数抵,因此,还是用整流变压器供电方式为宜。
题中对电流的脉动提出要求,故使用增加电抗器。
反馈方式选择原则应是满足调速指标要求的前提下,选择最简单的反馈方案。
1.3反馈方式的选择负载要求D =10,S ≤15%,则系统应满足的转速降10000.15/min 17.647/min (1)10(10.15)NNr r nD s n s⨯=≤=-⨯-∆电动系数:220550.50.19251000N aNe NNU I R C nφ--⨯===该直流电动机固有转速降'550.5/min 142.857/min17.647/min 0.1925N aN eNr r r I R n C φ⨯∆===故采用电压闭环控制系统,控制系统电压放大倍数'142.875117.09617.647N u Nn K n=-=-=∆∆1.4直流调速系统框架图 系统框架图如图1所示:图 1 直流调速系统框架图1.5主电路计算 1.5.1U2的计算2(1~1.2)d A BU Uε=其中:0.9,1,0.9A B ε==取=则2220(1~1.2)271.6~325.9250.910.9V V U ==⨯⨯,取2U V =300电压比 :122200.733300K U U=== 1.5.2一次电流I1和二次电流I2的计算 已知全波整流电路中121.11, 1.11fI I K KK ===111.05 1.05 1.1155/0.73387.45dA A I IKI K==⨯⨯=221.115560.05dA A I I K I=⨯==1.5.3变压器容量的计算11122087.4519239VA VA S U I==⨯=,22230060.0518015VA VA S U I ==⨯=1211()(1923918015)18.62722VA kVA SS S =+=+= 晶闸管整流电路如图2所示:图 2 晶闸管电路1.6晶闸管元件的选择 1.6.1晶闸管的额定电压(2~3)(2~300848.528~1272.79TNm V V UU ===,取1200TN V U =。
2009年度本科生电力拖动自动控制系统课程设计转速、电流双闭环直流调速系统设计院-系:工学院专业:电气工程及其自动化年级:06 级学生姓名:柴春平学号:200603050467导师及职称:段志梅(讲师)2009年12月摘要转速、电流双闭环控制的直流调速系统是应用最广性能很好的直流调速系统。
采用转速负反馈和PI调节器的单闭环直流调速系统可以在保证系统稳定的前提下实现转速无静差。
但是,如果对系统的动态性能要求较高,例如:要求快速起制动,突加负载动态速降小等等,单闭环系统就难以满足需要。
在单闭环直流调速系统中,电流截止负反馈环节是专门用来控制电流的,但它只能在超过临界电流值I dcr以后,靠强烈的负反馈作用限制电流的冲击,并不能很理想地控制电流的动态波形。
带电流截止负反馈的单闭环直流调速系统起动电流达到最大值I dm后,受电流负反馈的作用降低下来,电机的电磁转矩也随之减小,加速过程延长。
为了实现在允许条件下的最快起动,关键是要获得一段使电流保持为最大值I dm的恒流过程。
按照反馈控制规律,采用电流负反馈应该能够得到近似的恒流过程。
问题是,应该在起动过程中,只有电流负反馈,没有转速负反馈,达到稳态转速后,只要转速负反馈,没有电流负反馈。
怎样才能做到这种既存在转速和电流两种负反馈,又使它们只能分别在不同的阶段里起作用呢?只用一个调节器显然是不可能的,为了解决单闭环调速系统存在的问题,可以采用转速、电流双闭环调速系统,采用两个调节器分别对转速和电流进行调节。
关键词:直流调速系统、电流调节器、转速调节器、目录课程设计任务书 (1)第一章 .............................................................................. 双闭环直流调速系统的组成及原理21. 双闭环直流调速系统的系统组成 (2)2. 双闭环调速系统电路原理图 (2)第二章 .............................................................................................. 主电路及保护环节的设计41. 主电路的选取方案 (4)2. 主电路元件的选择 (4)2.1 整流变压器的选择 (4)2.2 晶闸管的选型 (6)2.3 平波电抗器电感的计算 (7)3. 保护电路的设计 (7)3.1 过电压保护及其计算 (7)3.2 过电流保护 (9)第三章 .............................................................................................. 电流、转速调节器的设计111. 电流调节器的设计 (11)1.1 确定时间常数 (11)1.2 选择电流调节器结构 (12)1.3 选择电流调节器参数 (12)1.4 校验近似条件 (12)1.5 计算调节器电阻和电容 (13)2. 转速调节器的设计 (13)2.1 确定时间常数 (13)2.2 选择转速调节器结构 (14)2.3 计算转速调节器参数 (14)2.4 校验近似条件 (14)2.5 计算调节器电阻和电容 (15)2.6 校核转速超调量 (15)第四章 ................................................................................................................................. 总结17参考文献 (18)附录A (19)课程设计任务书(一) 课程设计题目转速、电流双闭环直流调速系统设计(二)设计任务直流他励电动机:功率P e =10KW ,额定电压U e =220V ,额定电流I e =116A,磁极对数P=2,n e =1500r/min,励磁电压220V,电枢绕组电阻R a =0.112Ω,主电路总电阻R =0.32Ω,L ∑=37.22mH(电枢电感、平波电感和变压器电感之和),电磁系数C e =0.138 Vmin /r ,K s =22,电磁时间常数T L =0.116s ,机电时间常数T m =0.157s ,滤波时间常数T on =T oi =0.00235s ,过载倍数λ=1.5,电流给定最大值 10V U im=*,速度给定最大值 10V U n=*(三) 设计内容1. 系统各环节选型 1) 主回路方案确定。
课程设计题目:10KW直流电动机不可逆调速系统课程:电力拖动自动控制系统专业:电气工程及其自动化指导老师:华静组员:郑周涛李德顺张万兴江吕日期:2007年12月24日星期一课题:10KW直流电动机不可逆调速系统一、技术数据:直流电动机:型号:Z3—71 、额定功率P N =10KW 、U N =220V、额定电流I N =55An N =1000r/min、极数2P=4 电枢电阻R N=0.5Q、电枢电感L° =7mH励磁电压U L=220V、励磁电流I L=1.6A。
二、要求调速范围D=10、S<=15%、电流脉动系数S三10%、设计中几个重点说明三、主电路选择与参数计算1、主电路选择原则:一般整流器功率在4KW 以下采用单向整流电路,4KW 以上采用三相整流。
2、参数计算包括整流变压器的参数计算、整流晶闸管的型号选择、保护电路的说明,参数计算与元件选择,平波电抗器电感量计算。
1.1直流电动机型号:Z3 —71、额定功率P N =10KW、额定电压U N =220V、额定电流I N =55A转速n N=1000r/min 、极数2P=4、电枢电阻R N=0.5Q 、电枢电感L D =7mH励磁电压U L =220V 、S<=15%、励磁电流I L =1.6A 。
1.2电动机供电方案据题意采用晶闸管可控整流装置供电。
本设计选用的是中直流电动机,可选用三相整流电路。
又因本系统设计是 不可逆系统,所以可选用三相半控桥整流电路。
电动机的额定电压为 220V ,若 用电网直接供电,会造成导通角小,电流脉动大,并且功率因数抵,因此,还 是用整流变压器供电方式为宜。
题中对电流的脉动提出要求,故使用增加电抗器。
反馈方式选择原则应是满足调速指标要求的前提下,选择最简单的反馈方 案。
1.3反馈方式的选择负载要求D = 10, S < 15%,则系统应满足的转速降电动系数: C* =U ^|N R^22^5^0.^ 0.1925C e N1000 该直流电动机固有转速降,[口55 疋 05 I. L_N R ar/min =142.857 r/min 17.647r/min nNC *0.1925eN故采用电压闭环控制系统,控制系统电压放大倍数,142.875-1 二17.647 1.4直流调速系统框架图 系统框架图如图1所示::nNn “sD(1-s) 1000 0.1510 (1-0.15)r / min =17.647r / minn N n N 一1 =7.096图1直流调速系统框架图1.5主电路计算1.5.1U2的计算""「咻其中:A"9,B"取=。
交、直流调速课程设计
2004级电气工程专业电力拖动自动控制系统课程设计第五组课程设计
题目:10KW直流电动机不可逆调速系统课程:电力拖动自动控制系统专业:电气工程及其自动化指导老师:华*
组员:郑** 李** 张** 江*
日期:2007年12月24日星期一
课题:10KW直流电动机不可逆调速系统
一、技术数据: 直流电动机:
型号:Z3 —71、额定功率P N=10KW、U N=220V、额定电流I N =55A
A N =1000r/min、极数2P=4、电枢电阻 R N =O.5Q、电枢电感 L D =7mH
励磁电压U L=220V、励磁电流I L=1.6A。
、要求
调速范围D=1O、S<=15%、电流脉动系数S < 10%、设计中几个重点说明
、主电路选择与参数计算
1、主电路选择原则:一般整流器功率在4KW以下采用单向整流电路,4KW 以上米用三相整流。
2、参数计算包括
整流变压器的参数计算、整流晶闸管的型号选择、保护电路的说明,参数计算与元件选择,平波电抗器电感量计算。
1.1直流电动机
型号:Z3 —71、额定功率P N=10KW、额定电压U N=220V、额定电流I N =55A
转速n N=1000r/min、极数2P=4 电枢电阻R N=O.5Q、电枢电感L D =7mH
励磁电压U L=220V、S<=15%、励磁电流I L=1.6A。
1.2电动机供电方案
据题意采用晶闸管可控整流装置供电。
本设计选用的是中直流电动机,可选用三相整流电路。
又因本系统设计是不可逆系统,所以可选用三相半控桥整流电路。
电动机的额定电压为220V,若用
电网直接供电,会造成导通角小,电流脉动大,并且功率因数抵,因此,还是用整流变压器供电方式为宜。
题中对电流的脉动提出要求,故使用增加电抗器。
反馈方式选择原则应是满足调速指标要求的前提下,选择最简单的反馈方
案。
1.3反馈方式的选择
负载要求D = 10, S < 15%,贝U 系统应满足的转速降
1000 0.15
r/m in 17.647r/m in (1 0.15)
图1直流调速系统框架图
1.5主电路计算 1.5.1 U2的计算
U
2
其中: A :电路参数 0.4 1.17 2341 B :
电网电压波动系数 0.9-1.05 E :安全裕量I
n N
S
n N D(1 s)
10
电动系数:
C
U N
I N
R a
n
N
220 55
O.5
0.1925
1000
该直流电动机固有转速降
I N
R a
55 0.5
nN
'
N
z ------------- r/min 142.857r/min ? 17.647r /min
nN
C
故采用电压闭环控制系统,控制系统电压放大倍数
4 1 空7
5 1 7.096
KU
n N 17.647
1.4直流调速系统框架图
A 0.9,B
1,取 = 0.9 贝9
系统框架图如图1所示:
220
--7 271.6 ~ 325.925V ,取 U 2
= 300V
竺 0.733
300
已知全波整流电路中
K |1
K
f
1
.11,K i
1
.11
I 1
1.05K I I d/K 1.05 1.11 55/ 0.733A 87.45A I 2
K I I d
1.11 55A 60.05A
1.5.3变压器容量的计算
图2晶闸管电路
1.6晶闸管元件的选择 1.6.1晶闸管的额定电压
U
TN
(2 ~ 3)U m (2 〜3)72 30CV 848.528~1272.79V ,取U TN
1.6.2晶闸管的额定电流
I T
(AV )讣 2)4 讣 2)%
(1.5〜2)殓 A 37.156~49.542A
I T (AV )
1.57
1.57 1.57
取
I
T(AV)
50A
U 2 (1~1.2)
0.9 1 0.9
电压比:
1.5.2 —次电流11和二次电流 12的计算
S U 1
I 1
220 87.45VA 19239VA ,
S 2
U 2
I 2
300 60.05VA 18015VA 1 1
S 2(S 1
S 2
)-(
19239 18015
)VA
晶闸管整流电路如图2所示:
18.627kVA
〜20 ____ T ~300V
nVAq —a
^
L AM 一
铝S £R
卒
不
FU
FU
土2鉢$ 丁 []FU
T
C R
HI —o-
RV
C R Hh-O-
RV
C R
Hh-o-
RV
2咎
[]FU
T R Z&ZS H R Z\Z
T C
[]FU TU FU
FU
1200V 。
整流二极管同上
1.7晶闸管保护环节的计算 1.7.1交流侧过电压保护 1.7.1.1阻容保护
1.7.1.2压敏电阻R V1
的选择
1.7.1.3直流侧过电压保护
选用MY31 820/3的压敏电阻作直流侧过电压保护。
1.7.1.4晶闸管及整流二极管两端的过电压保护
依据上面表格可以初步确定C 0.2 F 、R 20
P R
fcu
m
10 6
50 0.2 (72 300)2 10 6
W 4.242W
1.7.2过电流保护
1.7.
2.1交流侧快速熔断器的选择
由于I 12
60.5A ,考虑到电动机启动瞬间电流较大,熔断器的选取依据
6 55
18627
F 68.299 F
300
1
.5U m
1.5 72 300V 636.5V ,选 70 F 、耐压 700V
I
c
P R
2.3丄 U sh
S V
em
2 f U c 106
2.3叵犀
18627 V 55
15.718 ,取 R 20
2 50 2.2 2
(3~4)I C R (3~4)
0.212
300 2CW 106A 0.21A
2.646-
3.528W
U ImA
Zu
1.3 2
300V 551.5V
U
ImA
(1
.8~2
)U DC
⑴8-2
)
220V 396〜44CV
1.82平波电抗器电感量计算
法一、 L =rl =0.5x7mh=17.2mH
式中,U dm 为最低次谐波电压幅值; f d
为最低次谐波电流频率,对于三相桥式电路
f d =6 f 1 =300 H z ; S i 为电流脉动系数,要求 S i =0。
05;三相桥式电路 仏 =0.45。
U
T2
故平波电抗器电感选为 18mH 。
I rn (1.5〜2.5)1 fN 原则可以选用额定电压为300V ,额定电流为120A 熔断器。
1.722元件端快速熔断器的选择
由于I T I /Q 60.0^72 A 42.461A ,为了减少元件的多样性便于设计和 安装,本设计将元件端快速熔断器的规格定为额定电压为 300V ,额定电流为85A
熔断器。
1.8平波电抗器
1. 81 平波电抗器电阻计算
R 0.01E 2N M /3|2N =0.024
按电流连续要求的电感量:L d k i 1
皿 2(L D 0
1
d min
L T ) 17.2mH
式中,I d min 5%l dN 5.34A ;对于三相桥式全控电路
K 1
0.693
法二、L
d (
U
dm/U T2
)
2 103/
2
f d U %i |dN
2(L
D0
L T )
9.22mH。