直流系统运行维护规程
- 格式:doc
- 大小:196.13 KB
- 文档页数:15
直流电源系统维护管理规定直流电源是许多工业和通讯系统中非常重要的组成部分。
任何时间停机都会导致商业损失和生产中断。
为了避免这种情况的发生,必须进行严格的维护和管理。
本文档旨在制定直流电源系统维护管理规定,以确保这些系统能够始终保持在可靠的运行状态。
系统维护定期检查定期检查直流电源系统是维护的基础。
定期检查可以确保系统中的所有组件都运行良好。
定期检查应该由经过专业培训的人员进行。
这些检查应包括以下内容:•电源设备检查:电源设备包括稳压器、电源开关、保险丝等组件。
检查这些设备,检测是否存在裂缝、损坏、松动或腐蚀现象。
如果存在这些问题,应立即更换。
•电池检查:电池是直流电源系统最关键的组成部分。
检查电池的电压、温度和额定容量。
如果电池电压不足、温度过高或容量不足,应立即更换电池。
•输出信号检查:使用示波器或其他测试设备检查直流电源系统的输出信号。
检查输出电压是否符合要求,是否存在干扰或波动。
清洁维护定期清洁直流电源系统也是系统维护的重要部分。
灰尘和污垢可以降低系统性能并导致故障。
电池和连接器上的污垢可以导致腐蚀和电池故障。
因此,应定期清洁系统,包括电源设备、电池和连接器。
备件管理备件管理是直流电源系统维护的关键部分。
必须确保备件库存充足和备件仓库的管理良好。
备件的放置位置必须明确,并进行标记。
在选择备件时应该注意以下几点:•品牌一致性:使用与现有电源设备和电池一致的备件。
•质量保证:只使用经过认证的备件。
•可靠性:检查所选备件的可靠性和寿命。
系统管理应急响应计划应急响应计划是确保系统故障时能迅速响应和恢复运行的关键。
应急响应计划应该包括以下内容:•备用电源:准备足够的备用电源,以便在电源故障时立即使用。
•故障诊断:培训电源系统操作人员以快速诊断电源故障。
•应急维修:培训维修人员以快速响应电源故障并进行必要的维修。
•数据备份:确保数据备份和恢复系统的能力。
操作标准要确保直流电源系统长时间稳定运行,必须遵守操作标准。
直流系统运行规程1范围本规定了直流系统的管理、运行方式、操作维护及事故处理。
本标准适应于小三峡公司大峡水电站。
2引用标准下列标准包含的条文,通过在本标准中引用而构成标准的条文,在标准出版时,所示版本均为有效。
电力部80——电力工业技术管理法规水电部72——电气事故处理规程3下列人员应通晓本规程4直流系统运行规定4.1直流电是我厂微机保护、自动控制、机组起励、信号装置、事故照明以及开关操作和计算机监控系统的主要电源。
在厂用电中断时,必须保证直流系统稳定、可靠和连续供电。
4.2直流系统所属设备均属厂内管辖,当班值长有权决定直流系统的运行方式。
直流系统设备停送电操作由值长统一指挥。
4.3AS设备停电检修,应轮换进行,并且必须保证至少应有一组直流设备处于正常运行状况。
4.4凡在直流系统设备上进行特殊试验或对设备结构更改,均应有正式批准的方案和图纸。
4.5禁止在直流系统回路上装设与生产无关的负载。
4.6凡涉及在两组直流设备上工作、试验等,均应经发电部批准。
4.7直流系统各级保险容量的选择,应严格按整定值合理配置。
保证在设备操作,特别是在事故情况下,各电气设备操作或联动的可靠性。
4.8蓄电池室应经常保持干燥、清洁和良好的通风,严禁在蓄电池室风点火、吸烟和安装发生电气火花器具4.9蓄电池室应设有通、排风口,由专设的通排风机通过通风管道、通风口,排除室风酸气和可爆气体,通入新空气以防止蓄电池产生可爆气体。
因此,蓄电池室通排风机以及附属设备 ,必须完好和投入正常运行,风门须打开,金属网必须完整和无积灰堵塞。
4.10直流电源或负载电缆更换,变动或拆装,以及新布置直流电缆,必须校验极性正确。
5.直流系统运行方式5.1 220V蓄电池每组配置一套充电—浮充电可控硅装置,两组蓄电池各接一段母线。
母线间设置联络开关,在正常情况下此联络开关断开,蓄电池组与其对应的充电(浮充电)设备并列运行,浮充电设备主要承担母线上的经常负荷,同时以很小电流向蓄电池充电。
直流系统一.概述直流系统即Direct Current system, 是为变电所中的高低压设备提供二次电源,因此它是一个十分重要的设备。
为了保证直流负荷的可靠供电及接地故障迅速选择均采用双电源供电,各直流配出线分段运行。
1.装置特点:正常运行时两套直流系统并联运行,每套直流系统主要由高频开关电源充电机(N+1备份)以及铅酸免维护电池组构成,每套直流系统既可独立运行,又可并联运行。
2.直流装置在运行时,可以进行以下的工作方式:2.1 1#直流系统⇨1#直流母线2.2 2#直流系统⇨2#直流母线2.3 1#2#直流母线并联运行⇨合闸母线、控制母线直流输出电源二.操作1.操作前检查1.1柜内所有空气断路器均设在“OFF”,即断开位置。
1.2交流输入设备,柜体前门上“1GP”或“2GP”(常用交流电源或备用交流电源)指示灯亮。
1.3将柜内“1K”(常用交流电源开关)或“11K”(备用交流电源开关)于“ON”位置。
2. 投入运行2.1将1#直流系统柜内“K4”(电池组隔离开关)于“ON”位置,V1电压表显示数值为1#蓄电池组电压,V2电压表显示数值为1段控制母线电压。
2.2将柜内“3K”(充电机开关)于“ON”位置,V1“充电机电压”显示数值即为充电机电压。
此时电池组处于浮充状态,电压为243V。
如果电池组在充电起始阶段处于限流充电状态,电压要低于以上数值。
A1充电机输出电流表应有电流显示,充电初始电流较大,然后逐渐减小,直至接近于零。
2.3将2#直流系统柜内“K4”(电池组隔离开关)于“ON”位置,V1电压表显示数值为2#直流系统的1#蓄电池组电压,V2电压表显示数值为2#直流系统的1段控制母线电压。
2.4将柜内“23K”(充电机开关)于“ON”位置,V1“充电机电压”显示数值即为2#直流系统充电机电压。
K8可以将一段和二段母线进行联络。
2.5将柜内K5(1段直流电源馈出总投开关)和K25(2段直流电源馈出总投开关)于“ON”位置。
电气检修规程(直流系统).doc电气检修规程(直流系统)1. 引言本规程旨在规范直流电气系统的检修工作,确保系统安全、可靠地运行。
2. 适用范围本规程适用于所有直流电气系统的检修工作。
3. 检修原则3.1 安全第一确保检修工作的安全性,防止人身伤害和设备损坏。
3.2 预防为主通过定期检修,预防设备故障和事故的发生。
3.3 规范操作按照规定的程序和标准进行检修,保证检修质量。
4. 检修分类4.1 日常检修对直流系统进行的日常检查和维护。
4.2 定期检修根据直流系统的运行情况,定期进行的全面检修。
4.3 紧急检修在直流系统发生故障时,进行的紧急修复工作。
5. 检修前的准备5.1 技术准备熟悉检修规程,掌握检修技术。
5.2 工具准备准备检修所需的工具和设备。
5.3 材料准备准备检修所需的备件和材料。
5.4 安全准备确保检修现场的安全,包括断电、警示等。
6. 检修流程6.1 断电操作在检修前,确保直流系统完全断电。
6.2 检查确认检查设备状态,确认检修范围。
6.3 检修实施按照规程进行检修工作。
6.4 功能测试检修完成后,进行功能测试。
6.5 恢复供电确认设备正常后,恢复供电。
7. 检修内容7.1 电池检查检查电池的外观、电压、液位等。
7.2 充电器检查检查充电器的工作状态和输出电压。
7.3 线路检查检查直流系统的线路连接和绝缘。
7.4 控制设备检查检查控制设备的运行状态和功能。
8. 检修质量标准8.1 电池电池应无泄漏、无腐蚀,电压正常。
8.2 充电器充电器应工作稳定,输出电压符合要求。
8.3 线路线路连接应牢固,绝缘良好。
8.4 控制设备控制设备应运行正常,功能完备。
9. 安全措施9.1 个人防护检修人员应穿戴必要的个人防护装备。
9.2 现场防护检修现场应设置警示标志,防止无关人员进入。
9.3 应急预案制定应急预案,应对可能的安全事故。
10. 检修记录10.1 记录内容记录检修的时间、内容、发现的问题及处理结果。
直流系统运行规程概述直流系统是一种电力输送系统,其能够将大功率直流电能通过极远距离的传输,实现大范围能源互联互通。
在直流系统运行中,为了保证其稳定而高效地运行,需要制定一系列的运行规程。
本文将详细介绍直流系统的运行规程。
运行规程1. 直流线路运行规程1.1 直流电能输送的方向应符合现行规定。
并应根据系统容量、线路参数、送电距离及技术经济手段,确定直流电流、直流电压和线路组成。
1.2 直流输电线路应按照现行电力标准进行设计,线路的选点、线路安装、装置与设备的架设和安装、电缆隧道等应满足施工质量验收标准。
1.3 直流线路电流、电压等技术经济参数应符合设计要求,严格掌握直流电压、直流电压调节。
1.4 直流线路中采用的地面电缆的敷设应符合现行公用事业基础设施设计规范,地下电缆敷设要求地质勘察和电缆通道设计符合设计要求。
1.5 直流孤岛将会招致稳定的故障,因此,必须确保系统连接到本地交流电网或其他电网,以使直流系统正常运行。
2. 直流换流站运行规程2.1 直流换流站的建设应符合现行电力规划和建设标准要求。
站内设备及设施应按现行电力设备安装验收管理条例进行验收。
2.2 直流换流站放置的场地应在距离中性采样开关小于2km的范围内选取平整、不易发生灾害等级的地点。
直流换流站场地应根据现行租赁地、征地、绿化及管理制度进行使用和管理。
2.3 直流换流站电气设备应遵守设计标准及现行电气设备安装验收管理条例。
并按照电气设备计划和验收计划进行检测。
2.4 负责直流换流站运行的人员应严格按照“安全第一,预防为主”原则,及时排查隐患,保证设备的正常运行。
3. 直流负荷运行规程3.1 直流负荷板需要符合设计规定、均衡电流分布,以保证负荷板的长期稳定运行。
3.2 直流负荷板的电流、电压、温度等参数应进行准确监测,并及时报警或予以处理。
3.3 直流负荷板的运行应注意及时清洗、查漏,防止漏电、漏水、漏氢等情况的出现。
结论直流系统是一种高效、稳定的电力输送系统,但在运行过程中仍需严格遵守一系列运行规程,以确保其正常、安全的运行,保障电力能源的稳定供给。
直流系统运行规程直流系统运行规程第一章总则第一条本规程的目的是确保直流系统安全稳定运行,保障电网安全稳定运行。
第二条本规程适用于直流输电系统的运行及其有关人员。
第三条直流系统的运行应当在直流系统调度掌控中心统一调度下进行。
第四条直流系统的运行应当符合国家法律法规和相关行业标准、规定。
第五条直流系统的运行,应当遵守安全第一、防备为主的原则。
若显现安全事故,应当对目标进行组织、处置及追溯分析,确保仿佛安全事故不再发生。
第二章直流系统及装置的安全和稳定性评估第六条直流系统调度掌控中心应当定期进行直流系统、装置的安全、稳定性评估。
评估结果应记录并报告相关管理部门。
第七条各级电力部门应当适时出台与直流系统的安全稳定性评估有关的技术规范及措施,以确保直流系统的安全稳定运行,确保电网的安全稳定运行。
第八条直流系统调度掌控中心应当对直流输电线路、变电站、直流设备、直流终端设备的性能及运行进行监视和检测。
并对显现的异常情况适时订立应对措施,保证正常运行。
第三章直流系统日常运行第九条直流系统的调度掌控应当依照计划布置和调配电力资源,以时出电、保电、质电、稳电为原则,布置和调配电力资源以充足市场需求。
需要变更时,应当提前报告,并报经过审核批准后方可执行。
第十条直流系统的电压、频率、有功功率、无功功率等参数应当监视,假如发觉某一参数显现异常,应当立刻对其进行处理。
第十一条直流系统的输电线路及设备应当保持良好的绝缘状态,如发觉绝缘情形不佳的设备应适时处理,确保直流系统的安全牢靠运行。
第十二条直流系统的输电线路、变电站、直流设备、直流终端设备的运行维护应当适时进行。
应当定期进行巡察和维护,如发觉线路、设备显现故障和不安全现象时,应当立刻进行维护和修理和处理。
第四章直流系统应急处理第十三条直流系统调度掌控中心应当建立完善的应急预案,并组织人员定期演练。
应急预案应当包括:应急响应程序、应急气力调配程序、应急交接程序、应急信息报告程序等内容。
直流系统运行规程一、前言为加强直流系统的安全管理,提高直流系统的运行效率,保证电力系统的稳定运行和供电质量,制定本规程。
本规程适用于直流输电系统的运行及维护工作。
二、直流系统运行管理职责2.1 直流系统的运行操作职责1.直流系统的值班操作和监控;2.直流系统的开关控制;3.直流电源系统的监督与管理;4.直流系统的数据采集与上报;5.直流系统的故障管理与处理。
2.2 直流系统的质量安全职责1.全面负责直流系统的安全设备的维护;2.按照规定,贯彻执行主管部门的要求;3.纠正直流系统出现的问题,对其他同仁进行例行考核;4.直流系统防护措施的完善与督促;2.3 直流系统的检查管理职责1.直流系统的管理体系与作业流程的评审、改进;2.定期对直流系统的安全设备进行检查;3.对周边环境及工程设备进行风险评估;4.针对发现的问题制定改进方案。
2.4 直流系统的维护职责1.直流系统设备的定期巡检和维护;2.定期对电流、电压等参数进行测试;3.编制各种设备的维护手册;4.针对设备故障进行维修或更换。
三、直流系统运行规程3.1 系统操作规程1.操作人员应经过相关培训并持有相应证书;2.操作前应进行备电切换及相应验电操作;3.操作前需对周围环境进行检查,确保安全;4.操作时应按照操作流程准确操作,不得随意改变;5.非操作人员不得随意干涉系统操作。
3.2 质量安全规程1.例如火灾、意外爆炸等情况,操作人员需立即采取措施进行抢救;2.系统设备使用前需进行检查,发现问题应及时纠正;3.操作人员应严格遵守操作规程,确保系统安全;4.对于异常情况,操作人员应安排易发生的事故场景模拟训练。
3.3 系统检查规程1.检查人员应经过相关培训并持有相应证书;2.检查前需对周围环境进行检查,确保安全;3.依据检查计划进行检查;4.发现问题应及时纠正并上报。
3.4 系统维护规程1.维护人员应经过相关培训并持有相应证书;2.操作前应进行备电切换及相应验电操作;3.定期对电流、电压等参数进行测试;4.维护操作前需对周围环境进行检查,确保安全;5.对于大型设备的维修,需有专业人员参与。
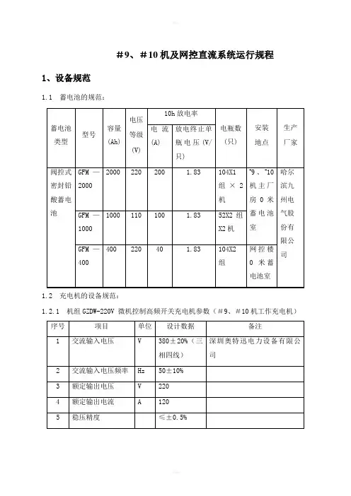
#9、#10机及网控直流系统运行规程1、设备规范1.1 蓄电池的规范:1.2 充电机的设备规范:1.2.1 机组GZDW-220V 微机控制高频开关充电机参数(#9、#10机工作充电机)1.2.2 机组GZDW-220V 微机控制高频开关充电机参数(公用充电机)1.2.3 机组GZDW-110V 微机控制高频开关充电机参数(#9、#10机工作及公用充电机)1.2.4 三期网控GZDW-220V 微机控制高频开关充电机参数(工作及公用充电机)1.3 充电模块的设备规范:1.3.1 机组220V高频开关电源模块(工作充电机用)13.2 机组220V高频开关电源模块(公用充电机)1.3.3 机组110V高频开关电源模块(工作及公用充电机用)1.3.4 三期网控220V高频开关电源模块(工作及公用充电机用)1.4 WJY3000A直流系统绝缘在线监测装置规范2、设备简介:2.1 GZDW 220/110V 微机控制高频开关直流电源柜:该充电机是深圳奥特迅电力设备有限公司生产的微机控制高频开关直流电源柜,由110V/220V智能高频开关电源模块组成,该充电机具有自动稳压、稳流性能;均充、浮充自动转换功能。
充电机对蓄电池充电能够实现温度补偿。
2.2 110V/220V智能高频开关电源模块110V/220V智能高频开关电源模块主要技术性能1) 主要功能是将交流电源变换为高品质的直流。
模块构成:全波整流及滤波器、高频变换及高频变压器、高频整流滤波器等。
2) 每个模块内部具有监视功能,能不依赖集中监控器独立工作。
正常工作时,模块能与集中监控器通信,接受监控装置的指令。
3) 模块具有过电压、过电流保护和自动限流、报警等功能。
4) 模块采用PWM调制制式,模块工作频率:70kHz2.3 JKQ-3000B集中监控器JKQ-3000B集中监控器用高频开关直流电源成套装置,配有大屏幕全中文显示和出入键盘,面板同时有报警指示灯。
电厂直流系统及蓄电池运行维护1.一技术规范1.1.充电装置基本参数:1)充电装置名称:TEP-M20/220-B1.1.1.充电装置AC-DC模块参数1)额定输入交流电压:(380±15%)V,三相三线;2)输入电压频率:(50±5%)Hz。
3)交流输入电源不对称度:≤5%4)输出电压:DC198-270 V、99-135V5)额定电流:DC 10A、20A、30 A(220 V)6)DC 20A、30A、40 A(110 V)7)稳压精度:≤±0.5%8)稳流精度:≤±0.5%9)纹波系数:≤0.2%10)效率:≥93%11)功率因数:≥0.912)噪声:自然冷却≤45dB,强迫风冷≤55dB。
13)重量:16kg(10A/220V、20A/110V)、18kg(20A/220V、40A/110V)、27kg(30A/220V)14)冷却方式:自然冷却(10A/220V、20A/110V)、智能风冷(20A/220V、40A/110V、30A/220V)15)开机浪涌:软启动,无开机浪涌。
1.1.2.充电装置DC-DC模块参数1)输入电压: DC 198-286V, 99-143V;2)输入电压纹波系数:≤5%。
3)交流输入电源不对称度:≤5%4)输出电压:DC42-58V、20-27V5)额定电流:DC 20A、30 A6)稳压精度:≤±0.5%7)稳流精度:≤±0.5%8)纹波系数:≤0.2%9)效率:≥93%10)噪声:≤45dB11)重量:14kg12)冷却方式:自然冷却1.1.3.充电装置直流监控模块参数1)型号:TEP-I-F2)充电:充电时采用恒流方式,向蓄电池提供稳定的直流电流。
3)浮充电:浮充电采用恒压方式,充电模块输出端并联后经逆止二级管接到动力母线上,再经熔断器接到蓄电池组上。
动力母线经降压装置接到控制母线。
当交流电中断时,充电机无直流电压输出,此时蓄电池电压经过降压装置加到控制母线上,使控制母线供电连续。
220V直流系统运行操作规程一、系统简介1、本电站220V直流系统为全站控制、信号、保护、自动装置及事故照明等提供可靠旳直流电源。
为断路器操作机构及机组事故油泵及起励提供可靠旳操作电源。
2、本电站220V直流系统经改造后重要由一块微机监控高频开关电源充电屏(如下简称开关电源屏)、一块相控直流电源充电屏(如下简称相控电源屏)、两块直流馈屏、一组蓄电池组构成。
2.1、开关电源屏重要由整流模块(20A,5个)、监控模块、手自动调压装置、防雷装置、绝缘监测装置、检测及信号装置、交流输入及保护回路、直流输出及保护回路等构成。
2.2、相控电源屏重要由变压隔离装置、可控硅功率单元、可控硅整流控制单元、手自动调压装置、绝缘监测装置、测量保护装置等构成。
2.3、两块直流馈电屏采用母线分段接线,控制电源母线与合闸电源母线通过调压硅链相连,两台充电屏输出分别通过开关1ZKⅠ、1ZKⅠ’和1ZKⅡ、2ZKⅡ’送至Ⅰ段、Ⅱ段合闸母线和硅链调压母线。
2.4、蓄电池组由108个单体电压为2V、容量为300AH旳阀控式密封铅酸蓄电池构成。
二、运行参数及方式规定1、合闸母线电压应控制在220V±10%;2、控制母线电压应控制在220V±2%;3、在25℃旳温度条件下,蓄电池单体浮充电压值为2.25V,蓄电池单体均充电压值为2.35V,如在其他温度条件,充电电压应据厂家有关规定进行校正。
4、蓄电池旳运行环境温度应控制在5~35℃,相对湿度控制在90%如下,充电屏旳运行环境温度应控制在-5~40℃;相对湿度控制在90%如下。
5、蓄电池旳充电(均充、浮流)电流应限制在45A如下;6、蓄电池放电时旳单体电压不得低于1.8V;7、蓄电池容许最大放电电流为900A,放电时间≤1min;8、两块充电屏互为备用,正常状况下开关电源屏采用浮充运行方式主用,相控电源屏采用浮充运行方式备用;9、正常状况下两段母线并列运行,即应使母联开关1MK、2MK同步处在合位。
直流系统运行规程公司内部编号:(GOOD-TMMT-MMUT-UUPTY-UUYY-DTTI-第一节220V直流系统概述第二节220V直流系统运行方式及操作原则第三节蓄电池第四节110V直流系统第五节直流系统的异常及事故处理附录(1)直流系统充电器切换典型操作票第一节220V直流系统概述1、系统概述本厂共设两套220V直流系统(#1,#2)分别由一套充电设备和一组108节电池(#1 400AH,#2 500AH)组成,#1、#2直流系统交流电源都取自主控楼零米动力配电箱,共用一套WDCX-2G型绝缘在线监测装置。
正常时两套直流系统一套运行,一套备用,均可带全部220V直流负荷。
2、蓄电池参数:本厂共采用两组蓄电池组(#1,#2),#1蓄电池组由108节GM-400AH型电池组成,额定电压220V±5%,密封免维护铅酸蓄电池,浮充电压节,正常情况下无酸雾排出,维护简单。
#2蓄电池组由108节GM-500AH型电池组成,额定电压220V±5%,固定型密封铅酸蓄电池,浮充电压节,正常情况下无酸雾排出,维护简单。
3、充电设备概况:为了保证供电的可靠性,采用两套性能完全相同的BZM-100/220-240型直流电源充电装置,该设备具有如下特点:3.1通过对电池状态的检测,实现对电池的自动充电,保持电池一直处于良好的备用状态,即不欠压又不过充,以保证电池具备额定的容量。
3.2具有较高的抗冲击能力,能满足动力负荷启动的要求。
3.3具有自动恢复功能,实现市电恢复后自动开机→自动选择充电方式→自动定时的充电过程,使电池放出的能量及时得到补充。
3.4具有较高的稳压精度和稳流精度。
3.5设有电池充电限流和整流器输出总限流。
3.6设有过压、过流保护以及整流器超温保护。
3.7设有相序检测、缺相保护和市电电压高/低关机保护。
3.8设有闪光装置、微机直流系统绝缘在线监测装置等报警系统。
4、W DCX-2G微机型直流系统绝缘在线监测及接地故障定位装置。
直流系统运行规程第十九章直流系统正常运行方式19.1直流系统标准运行方式19.1.1直流系统的作用:D供全厂远方操作的开关的合闸电源、储能电源和控制、信号电源;2)供电气继电保护及自动装置、部份热工保护、UPS装置的直流电源;3)供汽机直流油泵电机电源及中频发电机动力电源;4)供全厂事故照明直流电源。
19.1.2我厂直流系统共设有两组母线,正常情况下采用单母线分段运行,两组双投开关操作把手处于蓄电池投入位置,两组母联开关1Q5(2Q5)均断开,蓄电池出口开关1Q4(2Q4)接通,每组母线均装有一套高频微机型直流充电设备和一组阀控式密封免维护铅酸蓄电池,正常运行时由直流充电设备接带负荷并对蓄电池组进行浮充电。
19.1.3每组母线分别设置直流合闸母线和控制母线,直流充电柜及蓄电池均并接于合闸母线,通过自动降压装置与控制母线连接,控制母线调压开关正常情况下应处于“自动”位置。
1.1.14直流合闸母线电压正常浮充运行时为234±2V,控制母线正常应维持在220±5V,每组蓄电池的浮充电流一般不应大于1A,最大不超过5A,发现不符合规定时,应及时通知维护人员调整。
如果电压变动较大,则应检查直流负荷是否太大,以及充电器是否异常,并通知维护人员检查处理。
19.1.5直流系统不得脱离蓄电池运行,两组蓄电池不得长时间并列运行,蓄电池单体电压应经常保持在规定范围内。
19.1.6直流馈线:19.1.6.1正常接于直流I母的负荷:1)合闸母线:11OKV站合闸电源1、380VIA段直流电源1、综合水泵房控制电源、江边泵房控制电源、6KVIIA段合闸电源1、#12机DCS总电源1、91开关合闸电源、#11机直流油泵电源、6KVIA段合闸电源1;2)控制母线:集控室控制电源至#11机励磁调节屏、集控室控制电源至#11机控制台、#11机DCS(UPS)电源1、中频机电源、6KVI1A段控制电源1、集控室常明灯、6KVIA段控制电源1、集控室信号电源、380VHIB段直流电源、#12机整流柜直流电源。
直流系统运行规程一、主题内容与适用范围1、本规程规定了黑麋峰抽水蓄能电厂直流系统的运行方式、倒闸操作、运行维护和事故处理。
2、本规程适用于黑麋峰抽水蓄能电厂直流系统倒闸操作、运行维护及事故处理。
3、黑麋峰抽水蓄能电厂全体运行人员应掌握本规程,生产技术管理人员及点检、检修人员应熟悉本规程。
二、引用标准1、DL.T 5120-2000.pdf小型电力工程直流系统设计规程。
2、DL-T724-2000《电力系统用蓄电池直流电源装置运行与维护技术规范》。
3、珠海金电电源工业有限公司生产的智能高频开关电源系统用户手册和逆变装置电源使用说明书。
三、主要运行参数和定值1、地下厂房直流系统2、地面开关站直流系统3、上库直流系统四、运行规定1、一般规定1.1蓄电池正常情况下应在“浮充”状态。
1.2直流系统正常运行时电压允许变动范围为234±1V。
1.3蓄电池单独带负荷运行时该段直流母线电压不允许低于215V。
1.4直流母线并列操作时,极性相同,电压差不允许超过5V。
1.5严禁通过交直流控制电源分屏上母联开关将直流系统联络运行。
1.6母线分段运行时,各母线的绝缘监测仪HDM-2000均应投入。
1.7当蓄电池浮充运行时,单体蓄电池电压不应低于2.0伏,如低于2.0伏,则需进行均充。
一年内,单体蓄电池电压值与蓄电池组的平均电压值偏差不得大于0.07V。
1.8一般情况下充电装置应与蓄电池组并列运行,特殊情况下允许蓄电池组单独带负荷运行,但不允许充电装置长时间单独带负荷运行。
1.9充电装置的外壳可靠接地,保护地线必须安全可靠接地,且接地电阻小于5Ω。
1.10蓄电池室温度应经常保持在10~30℃范围内。
1.11所有直流设备均应保持清洁,无灰尘,不潮湿,环境温度不宜超过0~40℃。
1.12蓄电池室严禁点火或抽烟,室内不允许装设电炉及可能产生火花的电器,室内照明应使用设有防爆附件的白炽灯。
1.13在蓄电池室的入口处,应用大字标明“蓄电池室”、“严禁烟火”等字样。
直流系统运行规程第一节直流系统的正常运行1、直流系统的运行:1.1直流母线由浮充硅整流装置和蓄电池供电。
蓄电池组正常在浮充方式下运行。
直流母线装设绝缘监测装置和监控装置。
1.2充电装置为1用1备方式。
1.3正常运行时浮充装置电源取自厂用400V保安I段和W段,充电机输入开关1Q1在合,各充电模块交流输入插头插好、交流开关在合闸位、直流输出插头插好、均流控制插头插好,充电机输出开关1Q2 在合闸位供直流母线运行,直流母线联络开关1Q3、2Q3在合闸位,蓄电池与直流母线联络开关Q5在合闸位。
1.4直流母线上各路电源开关按需要投入。
1.5直流系统的一般规定:1.5.1直流母线电压保持在230-235V之间。
1.5.2直流系统对地绝缘电阻应用500V摇表测量,其值不小于1M 。
,不允许测相间绝缘。
不能用摇表测充电机的绝缘。
1.5.3热工直流电源的停、送电由热工联系。
1.5.4蓄电池充、放电操作及维护。
1.6充电模块,具有均衡充电、浮充电两种充电功能。
1.6.1蓄电池避免阳光直射,远离热源和易产生明火的地方。
1.6.2蓄电池可在环境温度为一15℃~45℃范围内正常工作,适宜工作温度为5℃~45℃,蓄电池室内应配备必要的调温、通风设施,保持清洁、干燥。
1.6.3蓄电池组放充电由检修人员负责,电气运行人员负责操作和平时的巡视检查、试验及调整。
1.6.4在蓄电池充电过程中,严禁明火靠近。
在蓄电池上工作,最好使用绝缘工具,如使用金属工具,要特别注意防止造成短路。
1.6.5蓄电池组额定电压为220V,浮充运行时,直流母线电压可允许高于额定电压的3〜5%。
1.6.6当直流母线电压低于198±2V时,直流母线欠压报警。
当直流母线电压高于242±2V时,直流母线过压报警。
1.6.7当直流系统接地绝缘低于允许值时,绝缘控制装置发接地报警信号,读出接地极性,找到接地回路信号。
1.6.8正常充电时,采用恒压限流充电法,浮充作用的蓄电池充电电压为单体2.30〜2.35V。
直流电力系统安全运行及操作规程一、安全运行规程1.设备运行检查:在系统各设备运行之前,必须进行全面的检查,包括设备的绝缘状况、接线是否牢固以及设备的充电和放电状况等。
同时,还要及时排除设备故障和隐患。
2.电流和电压的控制:直流电力系统中的电流和电压必须严格控制,以保证电网的安全运行。
对于电流和电压超过规定范围的情况,要及时采取措施予以控制。
3.运行温度控制:直流电力系统各设备和导线内部的运行温度必须控制在安全范围内,超过规定范围的情况必须及时进行故障排除和维修。
4.频率控制:直流电力系统的频率必须稳定,不得出现频率偏离规定范围的情况。
对于频率异常的情况,要及时调整设备和控制系统,以保证电网的稳定运行。
5.维护保养:直流电力系统的设备和设施定期进行维护保养,包括清洁设备、检查接线和连接器、润滑设备等。
定期对设备进行检修,确保设备正常运行。
6.事故处理:对于直流电力系统中的各种事故,必须制定相应的应急预案,并通过演练等方式提高应急处理能力。
及时处理事故,减少事故对电力系统的影响。
二、操作规程1.人员操作要求:直流电力系统的操作人员必须经过专业培训,并持有相关的操作证书。
操作人员必须熟悉设备和系统的运行原理及操作规程,遵循操作流程和操作步骤进行操作。
2.安全用电:任何对直流电力系统的操作必须进行安全用电操作,包括佩戴绝缘手套、绝缘鞋等防护措施,确保人身安全。
3.设备操作:对于直流电力系统的主要设备,必须按照操作规程进行正确的操作,包括开关操作、调节操作等。
严禁任何违反规程和操作程序的操作行为。
4.仪器仪表使用:使用直流电力系统的仪器仪表时,必须严格按照操作规程进行正确操作,同时保证仪器仪表的准确性和可靠性。
5.紧急处理:对于直流电力系统中的紧急情况,操作人员必须迅速判断和处理。
对于无法处理的情况,必须及时向上级报告,并采取相应措施予以处理。
6.巡视巡检:对于直流电力系统的各设备和设施,必须定期进行巡视巡检,检查设备的运行情况和接线状态,及时发现并处理潜在故障。
直流系统安全运行规程1范围本规程规定了直流系统的设备规范、运行方式、维护与事故处理原则。
本规程适用于动力分厂整流三所所维护的直流系统。
2引用标准本规程引用行业标准DL/T724-2000《电力系统用蓄电池直流电源装置运行与维护技术规程》以及设备使用说明书上的有关规定参照执行。
3直流设备技术参数3.1 蓄电池参数设备名称规格电瓶数单电池电压整流所蓄电池2× 300Ah1082V空压所65Ah1812 V净化所40Ah1812V炭素所3.2 GZS智能高频开关直流电源屏参数输入电压380V± 20%输入电压频率50Hz± 10%输入过压保护418V± 5V输入欠压保护323± 5V输出电压范围180V~ 320V 连续可调控制母线输出电流10A合 . 控制母线电压220V输出模块间电流不平衡度±≤ 5%稳压精度≤ ±0.5%稳流精度≤ ±0.5%波纹系数≤ ±0.5%工作效率≥ 90%输出过压236V±2V输出欠压保护190V±2V输入对地绝缘强度2000VAC ,时间输出对地绝缘强度2000VAC ,时间输入对输出绝缘强度2000VAC ,时间通讯接口RS4853.3各充电屏整流模块数量与额定电流1min,漏电流≤30mA 1min,漏电流≤30mA 1min,漏电流≤ 30mA充电屏模块数量 (个 )单个模块额定电流 (A)整流所直流 1 号充电屏320整流所直流 2 号充电屏320空压所充电屏210净化所充电屏210炭素所充电屏4直流系统正常运行方式及操作原则4.1整流所 220V 直流系统4.1.1整流所直流系统 1 号、 2 号充电柜正常通过开关分别接于Ⅰ、Ⅱ段直流母线,1、2组蓄电池组通过保险和开关接于Ⅰ、Ⅱ段直流母线浮充电,控制及动力直流负荷、事故照明、 UPS 电源接于Ⅰ段直流母线,Ⅰ、Ⅱ段直流母线联络开关断开。
目录1主题内容与适应范围 (1)2规范性引用文件 (1)3技术规范 (1)4直流系统的运行规定 (4)5直流系统维护操作: (5)6常见故障及处理 (7)7事故处理 (8)8设备检修 (10)直流系统运行维护规程1 主题内容与适应范围本规程规定了光伏电站直流系统的组成,设备规范,运行方式,操作规定,运行维护,事故及故障处理,设备的安装调试,检查,试验和验收的要求。
本规程适应于光伏电站直流系统的运行与维护。
2 规范性引用文件2.1 GB/T 19639.1-2005 小型阀控密封式铅酸蓄电池技术条件2.2 GB/T 19826-2014 电力工程直流电源设备通用技术条件及安全要求2.3 GB 50172-2012 电气装置安装工程蓄电池施工及验收规范2.4 DL/T 459-2000 电力系统直流电源柜订货技术条件2.5 DL/T 637-1997 阀控式密封铅酸蓄电池订货技术条件2.6 DL/T 724-2000 电力系统用蓄电池直流电源装置运行与维护技术规程2.7 DL/T 781-2001 电力用高频开关整流模块2.8 DL/T 856-2004 电力用直流电源监控装置2.9 DL/T 857-2004 发电厂、变电所蓄电池用整流逆变设备技术条件2.10 DL/T 1074-2007 电力用直流和交流一体化不间断电源设备2.11 DL/T5044-2004 电力工程直流系统设计技术规程2.12 JB/T 5777.4-2000 电力系统直流电源设备通用技术条件及安全要求2.13 国家电网生(2004)641 号《预防直流电源系统事故措施》2.14 国家电网生(2005)173号《直流电源系统检修规范》2.15《电业安全工作规程(发电厂电气部分)》2.16 装置生产厂家提供的有关技术资料3 技术规范3.1 高频开关电源模块3.1.1 型号:XD22020-L3.1.2 组成及功能:3.1.2.1模块具有输入过压、输入欠压、输出过压、短路保护、过温保护等完善的保护功能;3.1.2.2当模块发生(如输入欠压/过压、输出过压、输出短路、模块过温等)故障时,所有的故障采样信号送到内部CPU处理后,统一送出综合故障接点(无源接点)。
接点闭合,表明有故障发生;当故障消除后,保护解除,模块自动恢复工作。
当输出过压故障排除后,重新开机即可恢复运行;高频开关整流模块规格参数3.3直流系统监控装置型号及参数:3.3.1 型号:XDPMU07-ZK3.3.2 功能:3.3.2.1提供人机接口,通过 7寸真彩显示屏和触摸屏,实现系统运行参数显示、系统控制操作、系统参数设置和系统维护等;3.3.2.2对设备发生下列状况进行保护并发出报警:交流电压异常、充电装置故障、母线电压异常、蓄电池异常、母线接地、支路绝缘故障等;3.3.2.3巡检充电模块的输出电流和工作状态:当模块有故障时,监控系统发出声光报警信号,并自动重新均分充电模块负载。
在本地或远端可以控制充电模块的开/关机、电池充电均浮充转换。
在本地或远端可以连续调整模块的输出电压、限流值。
监测各直流馈电输出的电压、电流,各馈电输出开关状态、熔断器状态、绝缘状态和降压模块状态,当发生异常情况时发出声光报警;3.3.2.4支持多种标准通讯协议,RS232或RS485串行通讯接口,支持1200BPS、2400BPS、4800BPS、9600BPS波特率,可方便的与电力自动化系统对接。
遥测量主要包括:直流母线电压、充电模块电流电压、交流电压、电池数据等。
遥信量主要包括:充电模块及监控系统正常工作状态、故障工作状态、直流母线过/欠压、直流馈线绝缘状况、进线开关状态、浮/均充状态、交流输入的保护信号等;3.3.2.5 通过RS232(485)与上位机通信,提供MODBUS可实现与电站自动化系统连接。
上传遥测遥信信息,接收并下传遥控、遥调信息和校时指令,实时对直流系统的四遥:遥信、遥控、遥测和遥调;3.3.2.6配有USB接口,能够读写U盘,实现软件升级或者文件备份功能;3.4 微机在线绝缘监测仪规范和参数3.4.1 主监控型号:XDIMU-643.4.2 性能特点3.4.2.1 技术方法可靠,无需在直流电源系统中注入任何交流信号,因此不影响直流电源系统正常工作;3.4.2.2提供人机接口,通过大屏幕LCD显示屏,实现系统运行参数显示,系统控制操作和系统参数设置;3.4.2.3 提供RS232/RS485/光纤通讯/以太网接口与上位机或自动化系统通讯;3.4.2.4 主监控器开机后显示系统当前工作状态,当前时间,以及母线正对地电压、负对地电压以及支路数。
4 直流系统的运行规定4.1 一般规定:4.1.1 220V直流系统运行方式:4.1.1.1正常运行时蓄电池组不允许退出,以确保供电可靠性;4.1.1.2 正常运行时,高频开关整流模块对本段直流负荷供电,同时对本段的蓄电池进行浮充电;4.1.1.3微机在线绝缘监测仪应长期投入,不得任意停用;4.1.1.4 直流母线电压正常维持在220V±10%;4.1.2 高频开关整流模块运行方式4.1.2.1 高频开关整流模块有2种运行方式:均充电方式和浮充电方式;均、浮充电可通过监控装置手动或自动方式切换。
4.1.3微机在线绝缘监测仪工作流程:4.1.3.1微机在线绝缘监测仪对直流系统母线电压和母线绝缘进行长期监测;4.1.3.2当绝缘电阻小于绝缘门限25kΩ,且母线正极或负极对地电压下降至80V以下时,仪器发出报警信号,查找并显示出接地支路。
4.1.4 蓄电池室内的注意事项:4.1.4.1 蓄电池室内禁止点火、吸烟和安装能发生电气火花的器具;4.1.4.2 严禁使用非防爆照明灯具;4.1.4.3 严禁将易燃品(火柴、打火机、汽油等)带入蓄电池室;4.1.4.4 蓄电池室内一般不得进行焊接工作,必要时,应经安全生产部批准,但必须采取可靠安全措施,并遵守下列规定:1)在充电后,至少须经2小时以上的连续通风,方可进行焊接工作;2)焊接时,必须有可靠的通风措施;3)焊接时,应用石棉板将焊接地点与其它蓄电池隔开,并有可靠防火措施;4)焊接工作应由有经验的焊工进行。
5)在蓄电池充电过程中,严禁在蓄电池室内进行焊接极板工作。
6)对充电设备,以及切断直流的一切有关作业应遵守“电业安全工作规程”的有关规定。
4.1.5 运行操作人员除执行本规程外,还应严格执行与直流系统有关的国家及电力行业标准。
5 直流系统维护操作5.1 设备巡视:5.1.1 检查高频整流摸块工作是否正常,电压、电流、温度显示正常;5.1.2 检查直流系统监控系统运行正常,无告警信号;5.1.3 检查微机在线绝缘监测仪工作正常;5.1.4 检查馈线屏上各负荷指示灯正常,无损坏;5.1.5 检查联络屏上各联络开关位置正确;5.1.6 检查各屏电流、电压表指示正确;5.1.7 检查蓄电池室内照明正常;5.1.8 蓄电池有无漏液现象;5.1.9 蓄电池连接点应严密,无氧化现象;5.1.10 记录蓄电池室内温、湿度,适当开启空调制冷或制热。
5.2 维护项目5.2.1 检查蓄电池室室内温度、通风和照明正常;5.2.2 检查设备清洁、完好;5.2.3 检查各连接点应严密,无氧化现象;5.2.4 保持蓄电池室内清洁,无灰尘杂物;5.2.5 及时更换不合格的电池;5.2.6 及时清除漏出的电解液;5.2.7 检查情况及时作好记录;5.2.8 蓄电池外壳,只能使用不含任何添加成份的纯水清洗;5.2.9 蓄电池的使用环境温度不应超过45℃,但室温应经常保持在10~30℃之间,以20℃~25℃为最佳,其通风和空调根据实际情况投退;5.2.10 蓄电池组运行过程中不得拆开电池间连线或更换蓄电池;5.2.11 测量蓄电池组总体电压、电池单体电压,其值应在正常范围内,并做好记录;5.2.12 检查直流系统各信号报警装置应完好;5.2.13 检查直流母线电压及浮充电压应保持在正常范围;5.2.14 检查直流系统正、负极绝缘应良好;5.2.15 检查直流设备各部分接头无过热现象;5.3 直流系统设备操作:5.3.1 微机直流系统监控装置的运行操作:5.3.1.1 打开电源开关,仪器进入自启动程序;5.3.1.2 监控主界面可直观显示交流进线状态、充电系统、逆变系统、电池系统以及通信系统的重要遥信、遥测数据。
主页面各主开关均为动态显示。
触摸对应图片可进入详细信息查看界面。
下侧设置有系统快捷菜单,点击可进入相应界面。
5.3.1.3 点击主页面的充电模块图标或通信模块图标或屏幕下方的“直流数据”进入直流数据显示界面,点击充电模块图标仅显示充电模块数据,点击通信模块图标仅显示通信模块图标数据,点击直流数据按钮可显示全部的模块数据。
5.3.1.4 直流电源数据界面可显示各个模块的输出电压、输出电流、工作状态;直流进线状态,直流控制母线电压、直流合闸线电压、负载电流,电池组电压电流。
5.3.2 微机在线绝缘监测仪运行操作:5.3.2.1 点击电阻图标可进入相应的控母或合母绝缘数据界面,该界面可查询直流母线绝缘正负对地电压、正负对地电阻以及和各支路的绝缘状态。
5.3.2.2 点击参数设置界面的“绝缘监测”,进入绝缘监测设置界面。
6 常见故障及处理6.1 直流系统出现异常情况时,值班人员应作好以下记录,并将情况告知维护人员,协助维护人员处理:6.1.1 异常情况发生时间;6.1.2 上位机告警信号;6.1.3 异常段直流母线电压;6.1.4 异常段直流母线正、负极对地电压;6.1.5 异常段微机直流系统监控装置现地报警信号;6.1.6 异常段微机在线绝缘监测仪现地报警信号及发生接地故障的支路数和支路编号;6.1.7 异常段蓄电池组电压。
6.2 直流系统绝缘电阻降低及接地故障处理方法:6.2.1 用万用表“直流电压档”测量绝缘告警段直流正、负极对地电压;6.2.2查看微机在线绝缘监测仪故障支路数和支路号;6.2.3 值班员要及时通知并配合维护人员处理接地支路,迅速查明接地点并尽快处理;6.2.4 如测量正、负极对地电压显示确有正(负)接地而微机在线绝缘监测仪检测不出接地支路,则此时应对接于母线上的电器元件(除负荷开关外)逐个检查,以确认故障元件;6.2.5 更换故障元件;6.2.6 直流系统一点接地故障时间不能超过2小时,如超过应采取应急措施拉开该回路空气开关消除故障。
6.3 高频开关整流模块故障更换处理方法:6.3.1 拉开相应故障模块电源空气开关;6.3.2 拔出已坏模块;6.3.3 检查其余模块电压输出和电流输出;6.3.4 测量其余正常高频模块输出电压值;6.3.5 当模块恢复正常后,可直接插入高频模块;6.3.6 检查高频模块输出电压和输出电流是否正常;如不正常则按上述步骤重新处理。