直线与圆知识归纳
- 格式:doc
- 大小:624.00 KB
- 文档页数:8
直线与圆◆知识点归纳 直线与方程 1.直线的倾斜角规定:当直线l 与x 轴平行或重合时,它的倾斜角为0 范围:直线的倾斜角α的取值范围为),0[π 2.斜率:)2(tan πα≠=a k ,R k ∈斜率公式:经过两点),(111y x P ,),(222y x P )(21x x ≠的直线的斜率公式为121221x x y y k P P --=3.直线方程的几种形式能力提升斜率应用例1.已知函数)1(log )(2+=x x f 且0>>>c b a ,则cc f b b f a a f )(,)(,)(的大小关系例2.已知实数y x ,满足)11(222≤≤-+-=x x x y ,试求23++x y 的最大值和最小值两直线位置关系 两条直线的位置关系设两直线的方程分别为:222111:b x k y l +=或0:22221111=++C y B x A l ;当21k k ≠或1221B A B A ≠时它们相交,交点坐标为方程组⎩⎨⎧+=+=2211b x k y b x k y 或⎩⎨⎧=++=++00222111C y B x A C y B x A直线间的夹角:①若θ为1l 到2l 的角,12121tan k k k k +-=θ或21211221tan B B A A B A B A +-=θ;②若θ为1l 和2l 的夹角,则12121tan k k k k +-=θ或21211221tan B B A A B A B A +-=θ;③当0121=+k k 或02121=+B B A A o直线1l 到2l 的角θ与1l 和2l 的夹角α:)2(πθθα≤=或)2(πθθπα>-=;距离问题1.平面上两点间的距离公式),(),,(222111y x P y x P 则 )()(121221y y x x P P -+-=2.点到直线距离公式点),(00y x P 到直线0:=++C By Ax l 的距离为:2200BA CBy Ax d +++=3.两平行线间的距离公式已知两条平行线直线1l 和2l 的一般式方程为1l :01=++C By Ax ,2l :02=++C By Ax ,则1l 与2l 的距离为2221BA C C d +-=4.直线系方程:若两条直线1l :0111=++C y B x A ,2l :0222=++C y B x A 有交点,则过1l 与2l 交点的直线系方程为)(111C y B x A +++0)(222=++C y B x A λ或)(222C y B x A +++0)(111=++C y B x A λ (λ为常数)对称问题1.中点坐标公式:已知点),(),,(2211y x B y x A ,则B A ,中点),(y x H 的坐标公式为⎪⎪⎩⎪⎪⎨⎧+=+=222121y y y x x x点),(00y x P 关于),(b a A 的对称点为)2,2(00y b x a Q --,直线关于点对称问题可以化为点关于点对称问题。
高中数学直线和圆知识点复习总结
1.直线方程⑴点斜式;⑵斜截式;⑶截距式;⑷两点式;⑸一般式(A,B不全为0)。
(直线的方向向量,法向量)
2.求解线性规划问题的步骤是:(1)列约束条件;(2)作可行域,写目标函数;(3)确定目标函数的最优解。
3.两条直线的位置关系:
4.直线系。
5.几个公式⑴设A(x1,y1)、B(x2,y2)、C(x3,y3),⊿ABC的重心G是:();⑵点P(x0,y0)到直线Ax+By+C=0的距离:;⑶两条平行线Ax+By+C1=0与Ax+By+C2=0的距离是;
6.圆的方程:⑴标准方程:①;②。
⑵一般方程:(注:Ax2+Bxy+Cy2+Dx+Ey+F=0表示圆A=C0且B=0且D2+E2-4AF
7.圆的方程的求法:⑴待定系数法;⑵几何法;⑶圆系法。
8.圆系:⑴;注:当时表示两圆交线。
⑵。
9.点、直线与圆的位置关系:(主要掌握几何法)⑴点与圆的位置关系:(表示点到圆心的距离)①点在圆上;②点在圆内;③点在圆外。
⑵直线与圆的位置关系:(表示圆心到直线的距离)①相切;②相交;③相离。
⑶圆与圆的位置关系:(表示圆心距,表示两圆半径,且)①相离;②外切;③相交;④内切;⑤内含。
第4讲 直线与圆的位置关系★知识梳理★1.判断直线与圆的位置关系有两种方法:①几何法:通过圆心到直线的距离与半径的大小比较来判断,设圆心到直线的距离为d ,圆半径为r ,若直线与圆相离,则r d >;若直线与圆相切,则r d =;若直线与圆相交,则r d < ②代数法:通过直线与圆的方程联立的方程组的解的个数来判断,即通过判别式来判断,若0>∆,则直线与圆相离;若0=∆,则直线与圆相切;若0<∆,则直线与圆相交2.两圆的的位置关系(1)设两圆半径分别为12,r r ,圆心距为d若两圆相外离,则r R d +> ,公切线条数为4若两圆相外切,则r R d +=,公切线条数为3若两圆相交r R d r R +<<-,则,公切线条数为2若两圆内切,则r R d -=,公切线条数为1若两圆内含,则r R d -<,公切线条数为0(2) 设两圆0:111221=++++F y E x D y x C ,0:222222=++++F y E x D y x C ,若两圆相交,则两圆的公共弦所在的直线方程是0)()()(212121=-+-+-F F y E E x D D3. 相切问题的解法:①利用圆心到切线的距离等于半径列方程求解②利用圆心、切点连线的斜率与切线的斜率的乘积为-1③利用直线与圆的方程联立的方程组的解只有一个,即0=∆来求解。
特殊地,已知切点),(00y x P ,圆222r y x =+的切线方程为200r y y x x =+, 圆222)()(r b y a x =-+-的切线方程为200))(())((r b y b y a x a x =--+--4.圆系方程①以点),(00y x C 为圆心的圆系方程为)0()()(22020>=-+-r r y y x x②过圆0:22=++++F Ey Dx y x C 和直线0:=++c by ax l 的交点的圆系方程为F Ey Dx y x ++++220)(=+++c by ax λ③过两圆0:111221=++++F y E x D y x C ,0:222222=++++F y E x D y x C 的交点的圆系方程为11122F y E x D y x ++++0)(22222=+++++F y E x D y x λ(不表示圆2C )★重难点突破★重点:根据给定的方程判定直线与圆、圆与圆的位置关系;利用直线和圆、圆与圆的位置关系的充要条件解决一些简单的问题;难点:借助数形结合,利用圆的几何性质,将题目所给条件转化为圆心到直线的距离、两圆的连心线或半径的和与差重难点:将方程的理论与圆的几何性质相结合,并加以运用1、把握直线与圆的位置关系的三种常见题型:①相切——求切线②相交——求距离③相离——求圆上动点到直线距离的最大(小)值;问题10y m -+=与圆22220x y x +--=相切,则实数m 等于【解析】圆心为)0,1(,半径为3,332|3|=⇒=+m m 或33- 2、解决直线与圆的位置关系问题用到的思想方法有:①数形结合,善于观察图形,充分运用平面几何知识,寻找解题途径②等价转化,如把切线长的最值问题转化为圆外的点到圆心的距离问题,把公切线的条数问题转化为两圆的位置关系问题,把弦长问题转化为弦心距问题等③待定系数法,还要合理运用“设而不求”,简化运算过程3、①圆与圆的位置关系转化为圆心距与两圆半径之和或半径之差的关系②公共弦满足的条件是:连心线垂直平分公共弦★热点考点题型探析★考点1 直线与圆的位置关系题型1: 判断直线与圆的位置关系[例1 ] (2005北京海淀)设m >0,则直线2(x +y )+1+m =0与圆x 2+y 2=m 的位置关系为A.相切B.相交C.相切或相离D.相交或相切[解析]圆心到直线的距离为d =21m +,圆半径为m . ∵d -r =21m +-m =21(m -2m +1)=21(m -1)2≥0, ∴直线与圆的位置关系是相切或相离.所以选C【名师指引】判断直线与圆的位置关系的两种方法(代数法、几何法)中,几何法更简便 题型2:求解圆的切线、弦长问题[例2] 已知圆1)2(:22=-+y x M ,Q 是x 轴上的动点,QA 、QB 分别切圆M 于B A ,两点(1)若点Q 的坐标为(1,0),求切线QA 、QB 的方程(2)求四边形QAMB 的面积的最小值(3)若324=AB ,求直线MQ 的方程 【解题思路】(2)用一个变量表示四边形QAMB 的面积(3)从图形中观察点Q 满足的条件 解析:(1)设过点Q 的圆M 的切线方程为1+=my x ,则圆心M 到切线的距离为1, ∴3411|12|2-=⇒=++m m m 或0,∴切线QA 、QB 的方程分别为0343=-+y x 和1=x (2)AQ MA ⊥ ,3112222=-≥-=-==⋅=∴MO MQ MA MQ QA QA MA S MAQB(3)设AB 与MQ 交于点P ,则MQ MB AB MP ⊥⊥,31)322(12=-=MP ,在MBQ Rt ∆中,MQ MP MB ⋅=2, 即MQ 311=3=∴MQ 设)0,(x Q ,则)0,5(,5,9222±∴±==+Q x x∴直线MQ 的方程为05252=-+y x 或05252=+-y x【名师指引】转化是本题的关键,如:第2问把切线长转化为圆外一点到圆心的距离;第3问把弦长转化为圆心到弦所在直线的距离,再利用射影定理转化为圆外一点Q 到圆心的距离。
直线与圆知识归纳-标准化文件发布号:(9556-EUATWK-MWUB-WUNN-INNUL-DDQTY-KII直线与圆◆知识点归纳 直线与方程 1.直线的倾斜角规定:当直线l 与x 轴平行或重合时,它的倾斜角为0 范围:直线的倾斜角α的取值范围为),0[π 2.斜率:)2(tan πα≠=a k ,R k ∈斜率公式:经过两点),(111y x P ,),(222y x P )(21x x ≠的直线的斜率公式为121221x x y y k P P --= 3.直线方程的几种形式能力提升 斜率应用例1.已知函数)1(log )(2+=x x f 且0>>>c b a ,则cc f b b f a a f )(,)(,)(的大小关系例2.已知实数y x ,满足)11(222≤≤-+-=x x x y ,试求23++x y 的最大值和最小值两直线位置关系两条直线的位置关系设两直线的方程分别为:222111:b x k y l +=或0:22221111=++C y B x A l ;当21k k ≠或1221B A B A ≠时它们相交,交点坐标为方程组⎩⎨⎧+=+=2211b x k y b x k y 或⎩⎨⎧=++=++0222111C y B x A C y B x A直线间的夹角:①若θ为1l 到2l 的角,12121tan k k k k +-=θ或21211221tan B B A A B A B A +-=θ;②若θ为1l 和2l 的夹角,则12121tan k k k k +-=θ或21211221tan B B A A B A B A +-=θ;③当0121=+k k 或02121=+B B A A o1l 到2l 的角θ与1l 和2l 的夹角α:)2(πθθα≤=或)2(πθθπα>-=;距离问题1.平面上两点间的距离公式),(),,(222111y x P y x P 则 )()(121221y y x x P P -+-=2.点到直线距离公式点),(00y x P 到直线0:=++C By Ax l 的距离为:2200BA CBy Ax d +++=3.两平行线间的距离公式已知两条平行线直线1l 和2l 的一般式方程为1l :01=++C By Ax ,2l :02=++C By Ax ,则1l 与2l 的距离为2221BA C C d +-=4.直线系方程:若两条直线1l :0111=++C y B x A ,2l :0222=++C y B x A 有交点,则过1l 与2l 交点的直线系方程为)(111C y B x A +++0)(222=++C y B x A λ或)(222C y B x A +++0)(111=++C y B x A λ (λ为常数)对称问题1.中点坐标公式:已知点),(),,(2211y x B y x A ,则B A ,中点),(y x H 的坐标公式为⎪⎪⎩⎪⎪⎨⎧+=+=222121y y y x x x 点),(00y x P 关于),(b a A 的对称点为)2,2(00y b x a Q --,直线关于点对称问题可以化为点关于点对称问题。
高中数学直线和圆知识点总结高中数学是许多学生感到头疼的科目之一,其中直线和圆的知识点又是必考内容。
本文将为大家总结一下高中数学中直线和圆的知识点,帮助大家更好地掌握这一部分内容。
一、直线1、定义:直线是不弯曲的线,它没有宽度,可以无限延伸。
2、性质:直线是平行的,没有交点,可以通过两点确定一条直线。
3、画法:在纸上绘制直线时,要确保线条平直,没有弯曲,且与坐标轴平行。
二、圆1、定义:圆是一个平面内到定点(F)的距离等于定长r的点的集合。
2、性质:圆具有旋转对称性,可以绕圆心旋转任意角度而不改变形状和大小。
圆的直径是最长的弦,直径所在的直线穿过圆心。
3、画法:在纸上绘制圆时,可以使用圆规来绘制,确保圆规的两只脚相等,并在画圆的过程中保持圆规稳定。
三、直线和圆的重要知识点1、点到直线的距离公式:假设点P(x0,y0)到直线Ax+By+C=0的距离为d,则d=|Ax0+By0+C|/√(A^2+B^2)。
2、圆的方程:假设圆心为(x0,y0),半径为r,则圆的方程为(x-x0)^2+(y-y0)^2=r^2。
3、圆的标准方程:假设圆心为(a,b),半径为r,则圆的标准方程为(x-a)^2+(y-b)^2=r^2。
四、总结高中数学中的直线和圆知识点是必考内容,需要大家熟练掌握。
在解决相关问题时,要注意直线的性质和点到直线的距离公式,以及圆的方程和标准方程的求解方法。
此外,还要注意圆和直线的位置关系,如相交、相切、内切等。
在学习过程中,可以通过多做练习题来加深对知识点的理解和掌握。
总之,直线和圆是高中数学中重要的知识点之一,需要大家认真学习和掌握。
希望本文的总结能够帮助大家更好地应对相关问题,提高数学成绩。
圆与直线知识点总结一、圆的基本概念圆是平面上与一个给定点距离相等的点的集合。
这个给定点叫做圆心,与圆心距离相等的距离叫做半径。
圆通常用“O”表示圆心,“r”表示半径。
如果圆心为坐标原点(0,0),那么圆的方程可以表示为x²+y²=r²。
圆的直径是圆上任意两点之间的最大距离,其长度为圆的半径的两倍,可以表示为d=2r。
圆的常见性质:1. 圆的周长:圆的周长叫做圆的周长,通常用C表示。
圆的周长可以用圆的直径或者半径表示。
圆的周长公式为:C=2πr或者C=πd。
其中π是一个无限不循环小数,它约等于3.14159。
2. 圆的面积:圆的面积叫做圆的面积,通常用S表示。
圆的面积公式为S=πr²。
3. 圆的弧长与扇形面积:圆的一部分叫做弧,连接两个圆周上的点的线段叫做弦,弧与弦所夹的部分叫做扇形。
弧的长度叫做圆的弧长,可以表示为l=α/180°×πr。
扇形的面积可以表示为S=1/2r²θ。
二、圆与直线的位置关系1. 直线与圆的相交:直线与圆的位置关系主要有相交、外切、内切和相离四种情况。
直线与圆相交的情况有两点相交和两点重合两种情况。
2. 判别方法:通过解析几何的方法可以判别直线与圆的位置关系。
设直线的方程为y=kx+b,圆的方程为(x-a)²+(y-b)²=r²,通过联立直线方程与圆的方程,可以求解直线与圆的交点。
根据交点的数量和位置可以判断直线与圆的位置关系。
三、圆与直线的解析几何1. 直线的方程:直线的方程通常用一般式、点斜式、斜截式等形式表示。
一般式为Ax+By+C=0,其中A、B、C为常数。
点斜式为y-y₁=k(x-x₁),其中k是斜率,(x₁,y₁)是直线上的一个点。
斜截式为y=kx+b,其中k为斜率,b为截距。
2. 圆的方程:圆的方程通常用标准方程和一般方程表示。
标准方程为(x-a)²+(y-b)²=r²,一般方程为Ax²+By²+Cx+Dy+E=0。
直线与圆知识点总结1. 直线与圆的位置关系:- 直线与圆可能相交于两个点,这种情况称为相交。
- 直线与圆可能与圆外部割线相切于一点,这种情况称为相切。
- 直线可能与圆没有交点,这种情况称为相离。
2. 判断直线与圆的位置关系:- 使用勾股定理可以判断直线与圆是否相交。
设直线的方程为ax + by + c = 0,圆的方程为(x - h)² + (y - k)² = r²,其中(h, k)为圆心的坐标,r为半径。
将直线的方程代入圆的方程,计算方程的解。
若方程的解为实数,且解满足直线的方程,则直线与圆相交;若方程的解为实数,但解不满足直线的方程,则直线与圆相离;若方程的解为复数,则直线与圆相切。
- 使用两点式可以判断直线与圆的位置关系。
设直线上两点为(x₁, y₁)和(x₂, y₂),圆的方程为(x - h)² + (y - k)² = r²,其中(h, k)为圆心的坐标,r为半径。
计算直线的斜率m = (y₂ - y₁) / (x₂ - x₁),若直线的斜率存在且非零,则直线与圆相交或相离;若直线的斜率不存在或为0,则直线可能与圆相切或相离。
将直线的方程代入圆的方程,计算方程的解。
若方程的解为实数,且解满足直线的方程,则直线与圆相交;若方程的解为实数,但解不满足直线的方程,则直线与圆相离;若方程的解为复数,则直线与圆相切。
3. 求直线与圆的交点:- 设直线的方程为ax + by + c = 0,圆的方程为(x - h)² + (y - k)²= r²,其中(h, k)为圆心的坐标,r为半径。
将直线的方程代入圆的方程,得到一个关于x的二次方程。
解这个方程即可得到直线与圆的交点的x坐标。
将得到的x坐标代入直线的方程,可以求得对应的y坐标。
4. 求直线与圆的切点:- 设直线的方程为ax + by + c = 0,圆的方程为(x - h)² + (y - k)²= r²,其中(h, k)为圆心的坐标,r为半径。
直线和圆的方程知识要点一、直线方程.1. 直线的倾斜角:一条直线向上的方向与x 轴正方向所成的最小正角叫做这条直线的倾斜角,其中直线与x 轴平行或重合时,其倾斜角为0,故直线倾斜角的范围是)0(1800παα ≤≤.注:①当 90=α或12x x =时,直线l 垂直于x 轴,它的斜率不存在.②每一条直线都存在惟一的倾斜角,除与x 轴垂直的直线不存在斜率外,其余每一条直线都有惟一的斜率,并且当直线的斜率一定时,其倾斜角也对应确定.2. 直线方程的几种形式:点斜式、截距式、两点式、斜切式.特别地,当直线经过两点),0(),0,(b a ,即直线在x 轴,y 轴上的截距分别为)0,0(,≠≠b a b a 时,直线方程是:1=+b y a x . 注:若232--=x y 是一直线的方程,则这条直线的方程是232--=x y ,但若)0(232≥--=x x y 则不是这条线. 附:直线系:对于直线的斜截式方程b kx y +=,当b k ,均为确定的数值时,它表示一条确定的直线,如果b k ,变化时,对应的直线也会变化.①当b 为定植,k 变化时,它们表示过定点(0,b )的直线束.②当k 为定值,b 变化时,它们表示一组平行直线.3. ⑴两条直线平行:1l ∥212k k l =⇔两条直线平行的条件是:①1l 和2l 是两条不重合的直线. ②在1l 和2l 的斜率都存在的前提下得到的. 因此,应特别注意,抽掉或忽视其中任一个“前提”都会导致结论的错误.(一般的结论是:对于两条直线21,l l ,它们在y 轴上的纵截距是21,b b ,则1l ∥212k k l =⇔,且21b b ≠或21,l l 的斜率均不存在,即2121A B B A =是平行的必要不充分条件,且21C C ≠) 推论:如果两条直线21,l l 的倾斜角为21,αα则1l ∥212αα=⇔l . ⑵两条直线垂直:两条直线垂直的条件:①设两条直线1l 和2l 的斜率分别为1k 和2k ,则有12121-=⇔⊥k k l l 这里的前提是21,l l 的斜率都存在. ②0121=⇔⊥k l l ,且2l 的斜率不存在或02=k ,且1l 的斜率不存在. (即01221=+B A B A 是垂直的充要条件)4. 直线的交角:⑴直线1l 到2l 的角(方向角);直线1l 到2l 的角,是指直线1l 绕交点依逆时针方向旋转到与2l 重合时所转动的角θ,它的范围是),0(π,当 90≠θ时21121tan k k k k +-=θ. ⑵两条相交直线1l 与2l 的夹角:两条相交直线1l 与2l 的夹角,是指由1l 与2l 相交所成的四个角中最小的正角θ,又称为1l 和2l 所成的角,它的取值范围是 ⎝⎛⎥⎦⎤2,0π,当 90≠θ,则有21121tan k k k k +-=θ. 5. 过两直线⎩⎨⎧=++=++0:0:22221111C y B x A l C y B x A l 的交点的直线系方程λλ(0)(222111=+++++C y B x A C y B x A 为参数,0222=++C y B x A 不包括在内)6. 点到直线的距离:⑴点到直线的距离公式:设点),(00y x P ,直线P C By Ax l ,0:=++到l 的距离为d ,则有2200B A CBy Ax d +++=.注:1. 两点P 1(x 1,y 1)、P 2(x 2,y 2)的距离公式:21221221)()(||y y x x P P -+-=.特例:点P(x,y)到原点O 的距离:||OP = 2. 定比分点坐标分式。
直线和圆知识点总结1、直线的倾斜角:1定义:在平面直角坐标系中,对于一条与x 轴相交的直线l ,如果把x 轴绕着交点按逆时针方向转到和直线l 重合时所转的最小正角记为α,那么α就叫做直线的倾斜角;当直线l 与x 轴重合或平行时,规定倾斜角为0;2倾斜角的范围[)π,0;如1直线023cos =-+y x θ的倾斜角的范围是____答:5[0][)66,,πππ;2过点),0(),1,3(m Q P -的直线的倾斜角的范围m 那么],32,3[ππα∈值的范围是______答:42≥-≤m m 或 2、直线的斜率:1定义:倾斜角不是90°的直线,它的倾斜角的正切值叫这条直线的斜率k ,即k =tan αα≠90°;倾斜角为90°的直线没有斜率;2斜率公式:经过两点111(,)P x y 、222(,)P x y 的直线的斜率为()212121x x x x y y k ≠--=;3直线的方向向量(1,)a k =,直线的方向向量与直线的斜率有何关系4应用:证明三点共线:AB BC k k =;如1两条直线钭率相等是这两条直线平行的____________条件答:既不充分也不必要;2实数,x y 满足3250x y --=31≤≤x ,则xy 的最大值、最小值分别为______答:2,13- 3、直线的方程:1点斜式:已知直线过点00(,)x y 斜率为k ,则直线方程为00()y y k x x -=-,它不包括垂直于x 轴的直线;2斜截式:已知直线在y 轴上的截距为b 和斜率k ,则直线方程为y kx b =+,它不包括垂直于x 轴的直线;3两点式:已知直线经过111(,)P x y 、222(,)P x y 两点,则直线方程为121121x x x x y y y y --=--,它不包括垂直于坐标轴的直线;4截距式:已知直线在x 轴和y 轴上的截距为,a b ,则直线方程为1=+by a x ,它不包括垂直于坐标轴的直线和过原点的直线;5一般式:任何直线均可写成0Ax By C ++=A,B 不同时为0的形式;如1经过点2,1且方向向量为v =-1,3的直线的点斜式方程是___________答:12)y x -=-;2直线(2)(21)(34)0m x m y m +----=,不管m 怎样变化恒过点______答:(1,2)--;3若曲线||y a x =与(0)y x a a =+>有两个公共点,则a 的取值范围是_______答:1a >提醒:1直线方程的各种形式都有局限性.如点斜式不适用于斜率不存在的直线,还有截距式呢;2直线在坐标轴上的截距可正、可负、也可为0.直线两截距相等⇔直线的斜率为-1或直线过原点;直线两截距互为相反数⇔直线的斜率为1或直线过原点;直线两截距绝对值相等⇔直线的斜率为1±或直线过原点;如过点(1,4)A ,且纵横截距的绝对值相等的直线共有___条答:34.设直线方程的一些常用技巧:1知直线纵截距b ,常设其方程为y kx b =+;2知直线横截距0x ,常设其方程为0x my x =+它不适用于斜率为0的直线;3知直线过点00(,)x y ,当斜率k 存在时,常设其方程为00()y k x x y =-+,当斜率k 不存在时,则其方程为0x x =;4与直线:0l Ax By C ++=平行的直线可表示为10Ax By C ++=;5与直线:0l Ax By C ++=垂直的直线可表示为10Bx Ay C -+=.提醒:求直线方程的基本思想和方法是恰当选择方程的形式,利用待定系数法求解;5、点到直线的距离及两平行直线间的距离:1点00(,)P x y 到直线0Ax By C ++=的距离d =; 2两平行线1122:0,:0l Ax By C l Ax By C ++=++=间的距离为d =; 6、直线1111:0l A x B y C ++=与直线2222:0l A x B y C ++=的位置关系:1平行⇔12210A B A B -=斜率且12210B C B C -≠在y 轴上截距;2相交⇔12210A B A B -≠;3重合⇔12210A B A B -=且12210B C B C -=;提醒:1111222A B C A B C =≠、1122A B A B ≠、111222A B C A B C ==仅是两直线平行、相交、重合的充分不必要条件为什么 2在解析几何中,研究两条直线的位置关系时,有可能这两条直线重合,而在立体几何中提到的两条直线都是指不重合的两条直线;3直线1111:0l A x B y C ++=与直线2222:0l A x B y C ++=垂直⇔12120A A B B +=;如1设直线1:60l x my ++=和2:(2)320l m x y m -++=,当m =_______时1l ∥2l ;当m =________时1l ⊥2l ;当m _________时1l 与2l 相交;当m =_________时1l 与2l 重合答:-1;12;31且m m ≠≠-;3;2已知直线l 的方程为34120x y +-=,则与l 平行,且过点—1,3的直线方程是______答:3490x y +-=;3两条直线40ax y +-=与20x y --=相交于第一象限,则实数a 的取值范围是____答:12a -<<;4设,,a b c 分别是△ABC 中∠A 、∠B 、∠C 所对边的边长,则直线sin 0A x ay c ++=与sin sin 0bx B y C -+=的位置关系是____答:垂直;5已知点111(,)P x y 是直线:(,)0l f x y =上一点,222(,)P x y 是直线l 外一点,则方程1122(,)(,)(,)f x y f x y f x y ++=0所表示的直线与l 的关系是____答:平行;6直线l 过点1,0,且被两平行直线360x y +-=和330x y ++=所截得的线段长为9,则直线l 的方程是________答:43401x y x +-==和7、到角和夹角公式:11l 到2l 的角是指直线1l 绕着交点按逆时针方向转到和直线2l 重合所转的角θ,θ()π,0∈且tan θ=21121k k k k +-121k k ≠-;21l 与2l 的夹角是指不大于直角的角,(0,]2πθθ∈且tan θ=︱21121k k k k +-︱121k k ≠-;提醒:解析几何中角的问题常用到角公式或向量知识求解;如已知点M 是直线240x y --=与x 轴的交点,把直线l 绕点M 逆时针方向旋转45°,得到的直线方程是______答:360x y +-=8、对称中心对称和轴对称问题——代入法:如1已知点(,)M a b 与点N 关于x 轴对称,点P 与点N 关于y 轴对称,点Q 与点P 关于直线0x y +=对称,则点Q 的坐标为_______答:(,)b a ;2已知直线1l 与2l 的夹角平分线为y x =,若1l 的方程为0(0)ax by c ab ++=>,那么2l 的方程是___________答:0bx ay c ++=;3点A4,5关于直线l 的对称点为B-2,7,则l 的方程是_________答:3y=3x +;4已知一束光线通过点A-3,5,经直线l :3x -4y+4=0反射;如果反射光线通过点B2,15,则反射光线所在直线的方程是_________答:18x 510y -=+;5已知ΔABC 顶点A3,-1,AB边上的中线所在直线的方程为6x+10y -59=0,∠B 的平分线所在的方程为x -4y+10=0,求BC边所在的直线方程答:29650x y +-=;6直线2x ―y ―4=0上有一点P,它与两定点A4,-1、B3,4的距离之差最大,则P的坐标是______答:5,6;7已知A x ∈轴,:B l y x ∈=,C2,1,ABC 周长的最小值为______答:提醒:在解几中遇到角平分线、光线反射等条件常利用对称求解;9、简单的线性规划:1二元一次不等式表示的平面区域:①法一:先把二元一次不等式改写成y kx b >+或y kx b <+的形式,前者表示直线的上方区域,后者表示直线的下方区域;法二:用特殊点判断;②无等号时用虚线表示不包含直线l ,有等号时用实线表示包含直线l ;③设点11(,)P x y ,22(,)Q x y ,若11Ax By C ++与22Ax By C ++同号,则P,Q 在直线l 的同侧,异号则在直线l 的异侧;如已知点A —2,4,B4,2,且直线:2l y kx =-与线段AB 恒相交,则k 的取值范围是__________答:(][)31∞∞-,-,+2线性规划问题中的有关概念:①满足关于,x y 的一次不等式或一次方程的条件叫线性约束条件;②关于变量,x y 的解析式叫目标函数,关于变量,x y 一次式的目标函数叫线性目标函数;③求目标函数在线性约束条件下的最大值或最小值的问题,称为线性规划问题; ④满足线性约束条件的解,x y 叫可行解,由所有可行解组成的集合叫做可行域;⑤使目标函数取得最大值或最小值的可行解叫做最优解;3求解线性规划问题的步骤是什么 ①根据实际问题的约束条件列出不等式;②作出可行域,写出目标函数;③确定目标函数的最优位置,从而获得最优解;如1线性目标函数z=2x -y 在线性约束条件{||1||1x y ≤≤下,取最小值的最优解是____答:-1,1;2点-2,t 在直线2x -3y+6=0的上方,则t 的取值范围是_________答:23t >;3不等式2|1||1|≤-+-y x 表示的平面区域的面积是_________答:8;4如果实数y x ,满足2040250x y x y x y -+≥⎧⎪+-≥⎨--≤⎪⎩,则|42|-+=y x z 的最大值_________答:214在求解线性规划问题时要注意:①将目标函数改成斜截式方程;②寻找最优解时注意作图规范;10、圆的方程: ⑴圆的标准方程:()()222x a y b r -+-=;⑵圆的一般方程:22220(D E 4F 0)+-x y Dx Ey F ++++=>,特别提醒:只有当22D E 4F 0+->时,方程220x y Dx Ey F ++++=才表示圆心为(,)22D E --,半径为的圆二元二次方程220Ax Bxy Cy Dx Ey F +++++=表示圆的充要条件是什么0,A C =≠且0B =且2240D E AF +->;⑶圆的参数方程:{cos sin x a r y b r θθ=+=+θ为参数,其中圆心为(,)a b ,半径为r ;圆的参数方程的主要应用是三角换元:222cos ,sin x y r x r y r θθ+=→==;22x y t +≤cos ,sin (0x r y r r θθ→==≤≤;⑷()()1122A ,,,x y B x y 为直径端点的圆方程()()()()12120x x x x y y y y --+--=如1圆C 与圆22(1)1x y -+=关于直线y x =-对称,则圆C 的方程为____________答:22(1)1x y ++=;2圆心在直线32=-y x 上,且与两坐标轴均相切的圆的标准方程是__________答:9)3()3(22=-+-y x 或1)1()1(22=++-y x ;3已知(P -是圆{cos sin x r y r θθ==θ为参数,02)θπ≤<上的点,则圆的普通方程为________,P 点对应的θ值为_______,过P 点的圆的切线方程是___________答:224x y +=;23π;40x -+=;4如果直线l 将圆:x 2+y 2-2x-4y=0平分,且不过第四象限,那么l 的斜率的取值范围是____答:0,2;5方程x 2+y 2-x+y+k=0表示一个圆,则实数k 的取值范围为____答:21<k ;6若{3cos {(,)|3sin x M x y y θθ===θ为参数,0)}θπ<<,{}b x y y x N +==|),(,若φ≠N M ,则b 的取值范围是_________答:(-11、点与圆的位置关系:已知点()00M ,x y 及圆()()()222C 0:x-a y b r r +-=>,1点M 在圆C 外()()22200CM r x a y b r ⇔>⇔-+->;2点M 在圆C 内⇔ ()()22200CM r x a y b r <⇔-+-<;3点M 在圆C 上()20CM r x a ⇔=⇔-()220y b r +-=;如点P5a+1,12a 在圆x -12+y 2=1的内部,则a 的取值范围是______答:131||<a 12、直线与圆的位置关系:直线:0l Ax By C ++=和圆()()222C :x a y b r -+-=()0r >有相交、相离、相切;可从代数和几何两个方面来判断:1代数方法判断直线与圆方程联立所得方程组的解的情况:0∆>⇔相交;0∆<⇔相离;0∆=⇔相切;2几何方法比较圆心到直线的距离与半径的大小:设圆心到直线的距离为d ,则d r <⇔相交;d r >⇔相离;d r =⇔相切;提醒:判断直线与圆的位置关系一般用几何方法较简捷;如1圆12222=+y x 与直线sin 10(,2x y R πθθθ+-=∈≠k π+,)k z ∈的位置关系为____答:相离;2若直线30ax by +-=与圆22410x y x ++-=切于点(1,2)P -,则ab 的值____答:2;3直线20x y +=被曲线2262x y x y +--150-=所截得的弦长等于答:4一束光线从点A -1,1出发经x 轴反射到圆C:x-22+y-32=1上的最短路程是答:4;5已知(,)(0)M a b ab ≠是圆222:O x y r +=内一点,现有以M 为中点的弦所在直线m 和直线2:l ax by r +=,则A .//m l ,且l 与圆相交 B .l m ⊥,且l 与圆相交 C .//m l ,且l 与圆相离D .l m ⊥,且l 与圆相离答:C ;6已知圆C :22(1)5x y +-=,直线L :10mx y m -+-=;①求证:对m R ∈,直线L 与圆C 总有两个不同的交点;②设L 与圆C 交于A 、B 两点,若AB =求L 的倾斜角;③求直线L 中,截圆所得的弦最长及最短时的直线方程.答:②60或120 ③最长:1y =,最短:1x =13、圆与圆的位置关系用两圆的圆心距与半径之间的关系判断:已知两圆的圆心分别为12O O ,,半径分别为12,r r ,则1当1212|O O r r |>+时,两圆外离;2当1212|O O r r |=+时,两圆外切;3当121212<|O O r r r r -|<+时,两圆相交;4当1212|O O |r r |=|-时,两圆内切;5当12120|O O |r r ≤|<|-时,两圆内含;如双曲线22221x y a b-=的左焦点为F 1,顶点为A 1、A 2,P 是双曲线右支上任意一点,则分别以线段PF 1、A 1A 2为直径的两圆位置关系为答:内切14、圆的切线与弦长:1切线:①过圆222x y R +=上一点00(,)P x y 圆的切线方程是:200xx yy R +=,过圆222()()x a y b R -+-=上一点00(,)P x y 圆的切线方程是:200()()()()x a x a y a y a R --+--=,一般地,如何求圆的切线方程 抓住圆心到直线的距离等于半径;②从圆外一点引圆的切线一定有两条,可先设切线方程,再根据相切的条件,运用几何方法抓住圆心到直线的距离等于半径来求;③过两切点的直线即“切点弦”方程的求法:先求出以已知圆的圆心和这点为直径端点的圆,该圆与已知圆的公共弦就是过两切点的直线方程;③切线长:过圆220x y Dx Ey F ++++=222()()x a y b R -+-=外一点00(,)P x y 所引圆的切线的长为如设A 为圆1)1(22=+-y x 上动点,PA 是圆的切线,且|PA|=1,则P 点的轨迹方程为__________答:22(1)2x y -+=;2弦长问题:①圆的弦长的计算:垂径定理常用弦心距d ,半弦长12a 及圆的半径r 所构成的直角三角形来解:2221()2r d a =+;②过两圆1:(,)0C f x y =、2:(,)0C g x y =交点的圆公共弦系为(,)(,)0f x y g x y λ+=,当1λ=-时,方程(,)(,)0f x y g x y λ+=为两圆公共弦所在直线方程.;15.解决直线与圆的关系问题时,要充分发挥圆的平面几何性质的作用如半径、半弦长、弦心距构成直角三角形,切线长定理、割线定理、弦切角定理等等。
直线与圆、圆与圆的位置关系知识点及题型归纳-CAL-FENGHAI-(2020YEAR-YICAI)_JINGBIAN直线与圆、圆与圆的位置关系知识点及题型归纳知识点精讲一、 直线与圆的位置关系直线与圆的位置关系有3种,相离,相切和相交二、 直线与圆的位置关系判断1. 几何法(圆心到直线的距离和半径关系)圆心(,)a b 到直线0Ax By C ++=的距离,则d =则d r <⇔直线与圆相交,交于两点,P Q ,||PQ =d r =⇔直线与圆相切; d r >⇔直线与圆相离2. 代数方法(几何问题转化为代数问题即交点个数问题转化为方程根个数)由2220()()Ax By C x a y b r++=⎧⎨-+-=⎩ ,消元得到一元二次方程20px qx t ++=,20px qx t ++=判别式为∆,则:则0∆>⇔直线与圆相交; 0∆=⇔直线与圆相切; 0∆<⇔直线与圆相离.三、两圆位置关系的判断是用两圆的圆心距与两圆半径的和差大小关系确定,具体是:设两圆12,O O 的半径分别是,R r ,(不妨设R r >),且两圆的圆心距为d ,则: 则d R r <+⇔两圆相交; d R r =+⇔两圆外切; R r d R r -<<+⇔两圆相离 d R r =-⇔两圆内切;0d R r ≤<-⇔两圆内含(0d =时两圆为同心圆)四、 关于圆的切线的几个重要结论(1) 过圆222x y r +=上一点00(,)P x y 的圆的切线方程为200x x y y r +=. (2) 过圆222()()x a y b r -+-=上一点00(,)P x y 的圆的切线方程为200()()()()x a x a y b y b r --+--=(3) 过圆220x y Dx Ey F ++++=上一点00(,)P x y 的圆的切线方程为0000022x x y y x x y y D E F ++++⋅+⋅+= (4) 求过圆222x y r +=外一点00(,)P x y 的圆的切线方程时,应注意理解:①所求切线一定有两条;②设直线方程之前,应对所求直线的斜率是否存在加以讨论.设切线方程为00()y y k x x -=-,利用圆心到切线的距离等于半径,列出关于k 的方程,求出k 值.若求出的k 值有两个,则说明斜率不存在的情形不符合题意;若求出的k 值只有一个,则说明斜率不存在的情形符合题意.题型讲解题型1 直线与圆的相交关系 思路提示研究直线与圆的相交问题,应牢牢记住三长关系,即半径长2l、弦心距d 和半径r 之间形成的数量关系222()2l d r +=.例 已知圆O :225x y +=,直线l :cos sin 1(0)2x y πθθθ+=<<,设圆O 上到直线l 的距离等于1的点的个数为k ,则k =___________.分析 先求出圆心到直线的距离,在进行判断解析 因为圆心(0,0)到直线l 的距离为1,又因为圆O 4个点符合条件. 评注 若圆O 上到直线l 的距离等于2的点的个数为k ,则2k =;若3k =,则圆O 上到直线l 的距离等1-变式1已知圆O :224x y +=,直线l :1x ya b+=,设圆O 上到直线l 的距离等于1的点的个数有两个,则2211a b +的取值范围___________. 例 已知圆C :228120x y y +-+=,直线l :20ax y a ++=,(1) 当直线l 与圆C 相交时,求实数a 的取值范围;(2) 当直线l 与圆C 相交于,A B 两点,且AB =l 的方程.分析 根据点到直线距离等于半径来度量直线与圆相切问题;根据三长关系解决直线与圆相交问题. 解析 (1)圆C :22(4)4x y +-=,故圆心为(0,4)C ,因为直线l 与圆C 相交,所以圆心为(0,4)C 到直线l 的距离2d =<,解得34a <-,故实数a 的取值范围是3(,)4-∞-(2)由题意,直线l 与圆C 相交于,A B 两点,且AB =224+=,化简可得2870a a ++=,即1a =-或7a =-,故所求直线的方程为20x y -+=或7140x y -+=.评注 在处理直线与圆的相交问题时经常用到三长关系,即半弦长,弦心距,半径长构成直角三角形的三边.变式1 对任意的实数k ,直线1y kx =+与圆222x y +=的位置关系一定是( ) A .相离 B. 相切 C.相交但直线不过圆心 D.相交且直线过圆心变式2 过点(1,2)--的直线l 被圆222210x y x y +--+=,则直线l 的斜率为__________.变式3 已知直线l 经过点(1,3)P -且与圆224x y +=相交,截得弦长为l 的方程.例 过点(1,1)P 的直线l 与圆22:(2)(3)9C x y -+-=相交于,A B 两点,则||AB 的最小值为( )A.解析 设圆心(2,3)C 到直线l 的距离d ,由弦长公式||AB ==可知当距离最大d时,弦长||AB 最小.又||d CP ≤==,当直线l CP ⊥时取等号,故max d =所以max ||4AB ===.故选B评注 过圆内一定点的所有弦中,过此点的直径为最长弦,过此点且垂直于该直径的弦为最短弦. 变式1 过点(11,2)A 做圆22241640x y x y ++--=的弦,其中弦长为整数的共有( ) A. 16 条 B. 17条 C. 32条 D. 34条例 已知圆的方程为22680x y x y +--=.设该圆过点(3,5)的最长弦和最短弦分别是AC 和BD ,则四边形ABCD 的面积为( )A. 解析 22680x y x y +--=可化为22(3)(4)25x y -+-=,故圆心坐标(3,4),半径为5,点(3,5)在圆内,因为AC 最长,所以AC 为直径,即||10AC =,BD 最短,且BD 过点(3,5),所以||BD ==,所以1||||2S AC BD ==B变式1 如图所示,已知AC ,BD 为圆O :224x y +=的两条相互垂直的弦,垂足为M ,则四边形ABCD 的面积的最大值为__________.例 (2012北京海淀高三期末理13改编)已知圆22:(1)2C x y -+=,过点(1,0)M -的直线l 交圆C 于,A B 两点,若0CA CB ⋅=(C 为圆心),则直线l 的方程为__________.解析 设直线:(1)l y k x =+,即:l 0kx y k -+= 则圆心到直线l 的距离为d =又0CA CB ⋅=,故CA CB ⊥,即△ABC 是等腰三角形,2C π∠=.所以sin142d r π====即3k =±,故直线l:10x +=或10x += 变式1 已知O 为平面直角坐标系的原点,过点(2,0)M -的直线l 与圆221x y +=交于,P Q 两点.若12OP OQ ⋅=-,求直线l 的方程.变式2 已知圆C :22(1)(6)25x y ++-=上的两点,P Q 关于直线l :8y kx =+对称,且0OP OQ ⋅=(O 为坐标原点),求直线PQ 的方程题型2 直线与圆的相切关系 思路提示若直线与圆相切,则圆心到直线的距离等于半径,切线的几何性质为:圆心和切点的连线垂直于切线.例 求经过点(1,7)-与圆2225x y +=相切的直线方程.分析 将点(1,7)-代入圆方程得221(7)5025+-=>,知点(1,7)-是圆外一点,故只需求切线的斜率或再求切线上另一点坐标.解析 解法一:依题意,直线的斜率存在,设所求切线斜率为k ,则所求直线方程为7(1)y k x +=-,整理成一般式为70kx y k ---=.5=,化简得3127120k k --=,解得43k =或34k =-. 故所求切线方程为:43250x y --=或34250x y ++=.解法二:依题意,直线的斜率存在,设所求切线方程为0025x x y y +=(00(,)x y 是切点),将坐标(1,7)-代入后得00725x y -=,由00002272525x y x y -=⎧⎪⎨+=⎪⎩,解得0043x y =⎧⎨=-⎩或0034x y =-⎧⎨=-⎩. 故所求切线方程为:43250x y --=或34250x y ++=.评注 已知圆外一点,求圆的切线方程一般有三种方法:①设切点,用切线公式法;②设切线斜率,用判别式法:③设切线斜率,用圆心到切线距离等于圆半径.一般地,过圆外一点可向圆作两条切线,在后两种方法中,应注意斜率不存在的情况.变式1 已知圆22:(1)(2)4C x y -+-=,求过点(1,5)P -的圆的切线方程.变式2 直线l (2)2y k x =-+与圆22:220C x y x y +--=相切,则的一个方向向量为( ) A. (2,2)- B. (1,1) C. (3,2)- D. 1(1,)2例 自点(3,3)A -发出的光线l 射到x 轴上,被x 轴反射,其反射光线所在直线与圆224470x y x y +--+=相切,求入射光线l 所在直线的方程.分析 利用对称性解决此类反射问题.根据光学特征,对称性的使用既可以使用点的对称,也可以使用圆的对称.解析 已知圆22(2)(2)1x y -+-=关于x 轴的对称圆'C 的方程为22(2)(2)1x y -++=,可设光线所在直线方程为3(3)y k x -=+,所以直线l 与圆'C 相切,圆心'(2,2)C -到直线l 的距离1d ==,解得43k =-或34k =-.所以光线所在的直线l 方程为4330x y ++=或3430x y +-=.变式1 自点(3,3)A -发出的光线l 射到x 轴上,被x 轴反射,其反射光线'l 所在直线与圆224470x y x y +--+=相切,求反射光线'l 所在直线的方程.题型3 直线与圆的相离关系思路提示关于直线与圆的相离问题的题目大多是最值问题,即直线上的点与圆上的点的最近或最远距离问题,这样的题目往往要转化为直线上的点与圆心距离的最近和最远距离再加减半径长的问题. 例 (1)直线:1l y x =-的点到圆22:4240C x y x y ++-+=上的点的距离最小值是____________. (2)由直线1y x =+上的点向圆22(3)(2)1x y -++=引切线,则切线长的最小值为( )分析 过直线1y x =+上任意一点向圆22(3)(2)1x y -++=引切线PQ ,即可得到1||PQ O Q PQ ⊥==,那么,当切线长PQ 取最小值时,即1O P 取最小值.解析 (1)圆C 可化为22(2)(1)1x y ++-=,故圆心(2,1)C -到直线1y x =-的距离d ==1d r -=(3) 过1O 作1O H 垂直于直线1y x =+于点H ,过H 作HR 相切圆1O 与R ,连接1O R ,则切线长的最小值为||HR ,圆心(3,2)-到直线10x y -+=的距离d ==||HR =,故选A.变式1 已知点P 是直线40(0)kx y k ++=>上一动点,,PA PB 是圆22:20C x y y +-=的两切线,,A B 是切点,若四边形PACB 的最小面积是2,则k 的值为( )A. 3B.2C. D. 2 变式2 已知圆22:1O x y +=和定点(2,1)A ,由圆O 外一点(,)P a b 向圆O 引切线PQ ,切点为Q ,且满足||||PQ PA =.(1)求实数,a b 间满足的等量关系; (2)求线段PQ 长的最小值.题型4 圆与圆的位置关系 思路提示已知两圆半径分别为12,r r ,两圆的圆心距为d ,则:(1) 两圆外离12r r d ⇔+<;(2)两圆外切12r r d ⇔+=; (3)两圆相交1212||r r d r r ⇔-<<+; (4)两圆内切12||r r d ⇔-=; (5)两圆内含12||r r d ⇔->;两圆外切和内切较为重要,这两种位置关系常与椭圆和双曲线的定义综合考查.例 圆221:20O x y +-=和圆222:40O x y y +-=的位置关系是( )A. 外离B. 相交C. 外切D. 内切 分析 判断圆心距与两圆半径的关系解析 由圆221:20O x y +-=得1(0,0)O ,1r =圆222:40O x y y +-=得2(0,2)O ,22r =,121212||||2r r O O r r -<=<+,两圆相交,故选B.变式1 在平面直角坐标系xOy 中,圆C 的方程为228150x y x +-+=,若直线2y kx =-上至少存在一点,使得以该点为圆心,1为半径的圆与圆C 有公共点,则k 的最大值是_________.变式2 在平面直角坐标系xOy 中,点(0,3)A ,直线l :24y x =-,设圆C 的半径为1,圆心在l 上,(1) 若圆心C 也在直线1y x =-上,过点A 作圆C 的切线,求切线方程;(2) 使得以该点为圆心,1为半径的圆与圆C 有公共点,则k 的最大值是_________.例 已知两圆222610x y x y +---=和2210120x y x y m ++-+= (1)m 取何值时两圆外切.(2)m 取何值时两圆外切,此时公切线方程是什么(3)求45m =时两圆的公共弦所在直线的方程和公共弦的长度.分析 把两圆的一般方程化为标准方程,求两圆的圆心距d ,判断d 与R r +,R r -的关系,再用圆的几何性质分别解决(2)(3)问.解析 两圆的标准方程分别为22(1)(3)11x y -+-=,22(5)(6)61,(61)x y m m -+-=-<,圆心分别为(1,3),(5,6)M N(1) =25m =+(2) 小于两圆圆心距55=,解得,两圆方程222610x y x y +---=与2210120x y x y m ++-+=,相减得861250x y +--+=代入,得43130x y +-+=.(3) 两圆的公共弦所在直线方程为2222(261)(101245)0x y x y x y x y +----+--+=,即43230x y +-=,所以公共弦长为=评注 应注意两圆位置关系由圆心距和两圆半径的和与差的大小关系来确定.变式1 若圆224x y +=与圆22260(0)x y ay a ++-=>,公共弦的长为a =___________.变式2 设两圆12,C C 都和两坐标轴相切,且都过点(4,1),则两圆的圆心距离12||C C =( )A. 4B. 有效训练题1. 已知点(,)P a b 在圆C :224x y +=内(异于圆心),则直线10ax by ++=与圆C 的位置关系是( )A. 相交B. 相切C. 相离D. 不能确定2.已知a b ≠,且2sin cos 04a a πθθ+-=,2sin cos 04b b πθθ+-=,则连接2(,)a a ,2(,)b b 两点的直线与单位圆的位置关系是( )A. 相交B. 相切C. 相离D. 不能确定3.设,m n R ∈,若直线(1)(1)20m x n y +++-=与圆22(1)(1)1x y -+-=相切,则m n +的取值范围是( )A. 1⎡-⎣B. (),11⎡-∞⋃++∞⎣C. 2⎡-+⎣D. (),22⎡-∞-⋃++∞⎣4.若直线1x ya b+=经过点(cos ,sin )M αα,则( ) A. 221a b +≤ B. 221a b +≥ C.22111a b +≤ D. 22111a b +≥5.过点(1,1)P 的直线,将圆形区域22{(,)|4}x y x y +≤分两部分,使得这两部分的面积之差最大,该直线的方程为( )A. 20x y +-=B. 10y -=C. 0x y -=D. 340x y +-=6.若直线10x y -+=与圆22()2x a y -+=有公共点,则实数a 取值范围是( ) A. []3,1-- B. []1,3- C. []3,1- D. (][),31,-∞-⋃+∞7. 设,m n R ∈,若直线10mx ny +-=与x 轴相交于点A ,与y 轴相交于B ,且l 与圆224x y +=相交所得弦的长为2,O 为坐标原点,则△ABC 面积的最小值为___________8.过点(4,0)-作直线l 与圆2224200x y x y ++--=交于,A B 两点,如果||8AB =,则l 的方程为__________.9.在平面直角坐标系xOy 中,圆C 的方程为228150x y x +-+=,若直线2y kx =-上至少存在一点,使得以该点为圆心,1为半径的圆与圆C 有公共点,则的最大值是_______. 10.已知点(3,1)M ,直线40ax y -+=及圆22(1)(2)4x y -+-=. (1)求过点M 的圆的切线方程;(2)若直线40ax y -+=与圆相切,求a 的值(3)若直线40ax y -+=与圆相交于,A B 两点,且AB 弦的长为a 的值11.已知圆M 的方程为22(2)1x y +-=(M 为圆心),直线的方程为20x y -=,点P 在直线l 上,,过点P 作圆M 的切线,PA PB ,切点为,A B . (1)若060APB ∠=,试求点的坐标;(2)若点P 的坐标为(2,1),过P 作直线与圆M 交于,C D 两点,当CD =CD 的方程;(3)求证:经过,,A P M 三点的圆必过定点,并求出所有定点的坐标.12. 已知圆C 过点(1,1)P ,且与圆222:(2)(2)(0)M x y r r +++=>关于直线20x y ++=对称. (1)求圆C 的方程;(2)设Q 为圆C 上的一个动点,求PQ MQ ⋅的最小值.(M 为圆M 的圆心);(3)过点P 作两条相异直线分别与圆C 相交于,A B ,且直线PA 和直线PB 的倾斜角互补,O 为坐标原点,试判断直线OP 和AB 是否平行请说明理由.。
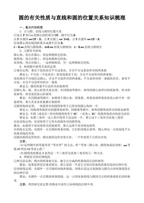
圆的有关性质与直线和圆的位置关系知识梳理一、重点内容梳理.1、点与圆,直线与圆的位置关系.①设点P到⊙o的圆心的距离为OP,圆半径为R点P在圆内⇔OP﹤R;点P在圆上⇔' P=R;点P在圆外⇔OP﹥R②设圆心到直线的距离为d,圆半径为R.d﹥R⇔直线与圆相离;d=R⇔直线与圆相切;d﹤R⇔直线与圆相交2、与圆有关的角圆心角:顶点在圆心,两边和圆相交的角;圆周角:顶点在圆上,两边和圆相交的角;弦切角:顶点在圆上,一边和圆相切,另一边和圆相交的角.3、体现圆中相等关系的定理.①垂径定理:垂直于弦的直径平分这条弦,并且平分这条弦所对的两条弧推论1:平分弦(不是直径)的直线垂直于弦,并且平分弦所对的两条弧;弦的垂直平分线经过圆心,并且平分弦所对的两条弧;平分弦所对的一条弧的直径,垂直平分弦,并且平分弦所对的另一条弧.推论2:圆的两条平行弦所夹的弧相等.②圆心角、弧、弦心距的关系定理:在同圆或等圆中,相等的圆心角所对的弧相等,所对的弦相等,所对弦的弦心距相等.推论:在同圆或等圆中,如果两个圆心角,两条弧,两条弦或两条弦的弦心距中有一组量相等,那么其余各组量都分别相等.③圆周角的定理:一条弧所对的圆周角等于它所对的圆心角的一半.推论1:同弧或等弧所对的圆周角相等;同圆或等圆中,相等的圆周角所对的弧也相等.推论2:半圆(或直径)所对的圆周角等于90°(直角);90°的圆周角所对的弦为直径.推论3:如果三角形一边上的中线等于这边的一半,那么这个三角形为直角三角形.④弦切角定理:弦切角等于它所夹的弧所对的圆周角.推论:如果两个弦切角所夹的弧相等,那么这两个弦切角也相等.⑤切线长定理:从圆外一点引圆的两条切线,它们的切线长相等,圆心和这一点的连线平分两条切线的夹角.⑥圆内接四边形性质:圆内接四边形对角互补,一个外角等于它的内对角.注意:<1>证明圆中的等量常用“等对等”的方法,即“等角(圆心角、圆周角或弦切角)⇔等弧⇔等弦⇔等弦心距.”<2>圆周角的推论3是判定一个三角形为直角三角形的又一种方法.4、和圆有关的比例线段.①相交弦定理:圆内的两条相交弦,被交点分成的两条线段长的积相等.推论:如果弦和直径垂直相交,那么弦的一半是它分直径所成的两条经段的比例中项.②切割线定理:从圆外一点引圆的切线和割线,切线长是这点到割线与圆交点的两条线段长的比例中项.推论:从圆外一点引圆的两条割线,这一点到每条割线与圆的交点的两条线段长的积相等.注意:利用相交弦定理的推论可求作已知两线段比例中项.PA CB ⌒ 5、三角形的外接圆与内切圆①经过三角形三个顶点的圆叫做三角形的外接圆.外接圆的圆心叫三角形的外心,外心是三角形三边的垂直平分线的交点.②和三角形各边都相切的圆叫做三角形的内切圆.内切圆的圆心叫三角形的内心,内心是三角形各个内角的平分线的交点.6、圆的切线.①判定:经过半径的外端并且垂直于这条半径的直线是圆的切线.②性质:切线垂直于过切点的半径.推论1:经过圆心且垂直于切线的直线必经过切点.推论2:经过切点且垂直于切线的直线必经过圆心.7、一种间接证明几何命题的方法——反证法.步骤为:①反设(假设命题的结论不成立)②反推(从这个假设出发,经过推理论证,得出矛盾).③由矛盾判定假设不正确,从而肯定命题的结论正确.8、点的五种基本轨迹.二、思维方法小结.1、在圆中,解有关弦的问题时,常常需要作垂直于弦的直径作为辅助线;在解决与直径有关的问题时,常常添作辅助线,构成直径上的圆周角.以便利用直径上的圆周角是直角的性质;而在解有关圆的切线问题时,常常需要作出过切点的半径,以便利用切线垂直于过切点的半径这一性质.2、相交弦定理和推论,切割线定理和推论是解决与圆有关比例线段问题的四个主要定理.解题时,要准确找出线段,结合图形来理解.当直接应用定理不能证明出结论时,通常用“三点定形”法来寻找和构造相似三角形,其思路一般是“等积式→比例式→中间比→相似三角形”.3、与圆有关的开放探索问题主要有探索条件、探索结论,探索问题的存在性三类.解题的基本思路是:探索条件类的解法类似分析法,先假设结论成立,逐步探索其成立的条件;探索结论类的解法是根据条件,运用数学思想,结合已有知识,合理推理,大胆猜想,分析归纳得出结论;探索问题的存在性,常采用“假设检验法”.先假设存在,再检验是否矛盾,从而确定问题的存在性.三、中考试题特点及命题趋势.1、各省市试题主要考查的知识点有:圆的概念,点与圆、直线与圆的位置关系,正确区别和应用圆心角,圆周角、弦切角的定义和性质,去论证或计算角,线段相等的几何问题,运用垂径定理、切线长定理、相交弦定理、切割线定理及推论证明几何题,应用圆内接四边形的性质进行计算,判定圆的切线或运用切线性质来解决与切线有关的问题.2、本章试题形式多种多样,有考查基本知识的填空,选择题,也有考查计算、论证的中档题,还有考查数学能力的应用、创新、开放、探究型题目.本章是初中数学的核心内容,试题分值占18%~22%左右.四、典型中考试题介绍.例1(2005年天津)如图,已知圆心角∠AOB 的度数为100°,则圆周角∠ACB 等于 . 解:在优弧AB 上任取一点P (与A 、B 不重合). 则∠APB=21∠AOB=50° 在圆内接四边形ACBP 中∠P+∠ACB=180°∴∠ACB=180°-50°=130°OC A BD ⌒ ⌒ ⌒ ⌒ ⌒ ⌒ ⌒ ⌒ ⌒ ⌒ 例2(2005年重庆)在⊙o 中,P 是弦AB 的中点,C 、D 是过点P 的直径,则下列结论中不正确的是( )(A )AB ⊥CD (B )∠AOB=4∠ACD (C )AD=BD (D )PO=PD解:CD 为直径,P 是AB 的中点,由垂径定理的推论可得AB ⊥CD ∴AD=BD ∴∠AOD=∠BOD由圆周的定理可得∠ACD=21∠AOD ∴∠ACD=41∠AOB ∴不正确的是(D ).评注:垂径定理是圆的重要性质,各省市试题几乎都有,同学们务必掌握. 例3(2005年四川绵阳)已知BC 是⊙o 的直径,AH ⊥BC ,垂足为D ,点A 为BF 的中点,BF 交AD 于点E ,且BE ·EF=32,AD=6.(1)求证:AE=BE (2)求DE 的长(3)求BD 的长(1)证明:连结AB ∵BC 为直径,AH ⊥BC ∴AB=BH ∵A 为BF 的中点 ∴AB =AF ∴BH=AF∴∠EAB=EBA ∴AE=BE(2)由相交弦定理得AE ·EH=BE ·EF∴(AD-DE )(DH+DE )=32∴(6-DE )(6+DE )=32∴DE=2(3)∵BE=AE=AD-DE=6-2=4在RT △BDE 中,由勾股定理可得BD=32416242222=-=-=-DE BE评析:相交弦定理经常和垂径定理交织在一起,使题中有较多的相等关系,解题时要注意寻找到相等关系.例4(2005年四川自贡)如图,P 是⊙o 的弦CB 延长线上一点,点A 在⊙o 上,且∠PCA=∠BAP(1)求证:PA 是⊙o 的切线,(2)若PB :BC=2:3,且PC=10,求PA 的长(1)证明:连结AO ,并延长交⊙o 于点D ,连结CD ,则∠ACD 为直径AD 所对的圆周角. ∠ACD=90°∴∠PCA+∠BCD=90°∵∠PCA =∠BAP∠BCD=∠BAD∴∠BAP+∠BAD=∠PCA+∠BCD=90°即∠PAD=90°∴PA 为⊙o 的切线H P O AC ED B O FAA (2)∵PB:BC=2:3 ∴PB=52PC=52×10=4 由切割线定理得PA 2=PB ·PC∴PA 2=4×10=40 ∴PA=210 评析:连结过切点的半径或直径构造直径所对圆周的是解本题的关键.例5(2005年辽宁十一市)如左图,AB 是⊙o 的直径,AC 是弦,直线EF 和⊙o 相切于点C ,AD ⊥EF ,垂足为D.(1)求证:∠DAC=∠BAC(2)若将直线EF 向上平行移动,如右图,EF 与⊙o 交于G ,C 两点,若题中心的其他条件不变,这时与∠DAC 相等的角是哪一个?为什么?(1) 证明:连结BC∵EF 切⊙o 于C∴∠B=∠ACD∵AB 为直径∴∠B +∠BAC=90°∵△ACD 为Rt △∴∠ACD +∠DAC=90°∴BAC=∠DAC(2)∠BAG 与∠DAC 相等证明: 连结BG ,则四边形ABGC 为⊙o 的内接四边形.∴∠ACD=∠B∵AB 为直径∴∠B +∠BAG=90°∵△ACD 为Rt △∴∠ACD +∠DAC=90°∴∠BAG=∠DAC评析:本题考查切线的性质、弦切角定理、直径所对圆周角为直角、圆内接四边形一个外角等于它的内对角等与圆有关的内容;覆盖面较广,综合性较强,这要求同学们要全面掌握圆的有关性质。
直线与圆的方程知识点一、直线1. 直线的倾斜角: 就叫做直线的倾斜角.(1)倾斜角的范围: ,这样定义的倾斜角可以使平面上的任意一条直线都有唯一的一个倾斜角.(2)特殊位置:当︒=0α时,直线l 与x 轴平行;当︒=90α时,直线l 与x 轴垂直.2. 直线的斜率.(1)斜率的概念:当倾斜角不是︒90时,其正切值叫做这条直线的斜率,即αtan =k . 说明:当︒=90α时直线l 没有斜率(但是有倾斜角);当︒≠90α时,直线l 有斜率, 且是一个确定值.由此可知斜率是用来表示倾斜角不等于︒90直线对x 轴的倾斜程度的量. (2)斜率公式: ,其中),(,),(2211y x y x 是直线l 上两点的坐标.3.直线方程的五种形式:(1)点斜式: ;适用于 的直线 (2)斜截式: ;适用于 的直线(3)两点式: ;适用于 直线,若要包含倾斜角为0和2π的直线,两点式要变形为 (4)截距式: ;适用于 的直线 (5)一般式: 不同时为0).适合于 直线 注意:,a b 是截距,它们可正可负,也可为04、两条直线的位置关系:(1)平行(不重合)的条件:①已知直线111222,l y k x b l y k x b =+=+::,则12//l l ⇔ ; ②已知111122220,0l A x B y C l A x B y C ++=++=::则21//l l ⇔ . (2)两条直线垂直的条件:①已知直111222,l y k x b l y k x b =+=+::,则12l l ⊥⇔ ; ②已知111122220,0l A x B y C l A x B y C ++=++=::0则21l l ⊥⇔ (3)直线1l 到直线2l 的角公式为: (121-≠k k ).(0θπ<<) (4)直线1l 与直线2l 夹角的公式: .(0)2πθ<≤(5)①与0Ax By C ++=平行的直线系方程②与0Ax By C ++=垂直的直线系方程③若直线11220,0l Ax By C l Ax By C ++=++=::相交,则过21l l 与交点的直线系方程为 它包括10l λ=()而不包括直线2l (6)点00(,)x y 到直线0Ax By C ++=的距离公式: ①两行平线11220,0l Ax By C l Ax By C ++=++=::间的距离d = ②与10Ax By C ++=和20Ax By C ++=平行且等距直线方程二、曲线和方程:1.在直角坐标系中,曲线C (1)曲线上的点的坐标都是这个方程的解;(2)以这个方程的解为坐标的点都是曲线上的点.则f x y (,)=0叫做曲线的方程;曲线C 叫做方程的曲线. 2.求轨迹方程的步骤:(1)建系设点;(2)列方程并化简;(3)证明(可省略) 3.方法:(1)直接法;(2)相关点法(代入法);(3)参数法(交轨法);三、圆1.圆的方程:(1)圆的标准方程: 其中圆心为C ,半径为 . (2)圆的一般方程: ,其中 . 其中圆心为 半径为(3)圆的参数方程:① (θ为参数)圆心在原点,半径为r 的圆的参数方程. ② (θ为参数)圆心为(,)a b ,半径为r 的圆的参数方程. 2.点与圆的关系:设圆()()222:r b y a x C =-+-,点()00,y x M ,则有: (1) ⇔点M 在圆外;(2) ⇔点M 在圆上;(3) ⇔点M 在圆内3.直线与圆的位置关系:⑴判定方法:法一几何法:由圆心到直线的距离d 与半径r 的大小来判断 ① ⇔直线与圆相交; ② ⇔直线与圆相切;③ ⇔直线与圆相离;法二代数法:由直线方程与圆方程联立方程组,研究其解的个数来判断位置关系 ① ⇔有两组不同的实数解⇔ 直线与圆相交;② ⇔有两组相同的实数解⇔ 直线与圆相切;③ ⇔无实数解⇔ 直线与圆相离.4.求弦长:法一几何法(勾股定理):用半径r 、弦心距d 、半弦长l 构成的直角三角形即有 .法二代数法(弦长公式):设直线交圆于()()2211,,,y x B y x A ,则=AB 或=AB .5.过圆上(圆外)一点的圆的切线方程: 法一几何法(设切线斜率用圆心到切线距离等于圆的半径法)法二代数法(判别式)①与圆222r y x =+相切于点()00,y x M 的切线方程是 ②与圆222)()(r b y a x =-+-相切于点()00,y x M 的切线方程 ③与圆220x y Dx Ey F ++++=相切于点()00,y x M 的切线方程 ④()00,y x M 到圆220x y Dx Ey F ++++=切线长为 6圆与圆的位置关系:(1)判定方法:设圆()()2221r b y a x C =-+-:,()()2222R n y m x C =-+-:且设两圆圆心距为d .① ⇔两圆外切;② ⇔两圆内切且两圆的连心线过切点;③ ⇔两圆外离;④ ⇔两圆内含;⑤ ⇔两圆相交;(2)两圆的公切线条数①两圆相离时,有 条公切线;②两圆相外切时,有 条公切线;③两圆相交时,有 条公切线;④两圆相内切时,有 条公切线;⑤两圆内含时,有 条公切线.7圆系方程①设两相交圆0111221=++++F y E x D y x C :,0222222=++++F y E x D y x C : 则 表示过两圆交点的圆(不包括2C );当1-=λ时 表示两圆的公共弦所在的直线方程.② 表示过圆022=++++F Ey Dx y x 与直线0Ax By C ++=交点的圆.③ 表示以()b a ,为圆心的同心圆系。
圆直线方程知识点总结圆直线方程是解析几何中的重要内容,它描述了圆和直线在平面上的几何特性。
掌握圆直线方程的知识对于解决与圆和直线相关的几何问题是至关重要的。
本文将对圆直线方程的相关知识进行总结,包括圆的标准方程、一般方程和直线的一般方程等内容,并对圆和直线的位置关系、交点等问题进行探讨。
一、圆的标准方程和一般方程1. 圆的标准方程圆的标准方程是描述平面上一点到圆心的距离等于半径的平方的方程。
设圆的圆心坐标为(h,k),半径为r,则圆的标准方程为:(x - h)² + (y - k)² = r²其中,(x,y)为圆上的任意一点的坐标。
例如,圆心坐标为(2,3),半径为5的圆的标准方程为:(x - 2)² + (y - 3)² = 252. 圆的一般方程圆的一般方程是描述平面上一点到圆心的距离等于半径的平方的方程的一般形式。
设圆的圆心坐标为(h,k),半径为r,则圆的一般方程为:x² + y² + 2gx + 2fy + c = 0其中,g、f、c分别为常数,满足g² + f² - c > 0。
具体的圆心坐标和半径通过一般方程不容易直接看出来,但一般方程更灵活,适合解决一些特殊情况下的圆的问题。
二、直线的一般方程直线的一般方程是描述平面上一条直线的一般形式方程。
设直线的斜率为m,截距为b,则直线的一般方程为:y = mx + b其中,m为斜率,表示直线的倾斜程度,b为截距,表示直线与y轴的交点。
三、圆和直线的位置关系1. 圆和直线的位置关系有四种可能的相交情况:(1)相离:直线与圆无交点;(2)相切:直线与圆只有一个交点;(3)相交:直线与圆有两个不同的交点;(4)相含:直线完全包含在圆内部,或者圆完全包含在直线内部。
2. 判断圆和直线的位置关系的方法:(1)计算直线方程和圆的方程,求出交点;(2)用坐标代入判断,判断交点的位置关系;(3)通过图像观察,直线与圆的位置关系。
直线与圆一.直线的倾斜角:1.定义:在平面直角坐标系中,对于一条与x 轴相交的直线l ,如果把x 轴绕着交点按逆时针方向转到和直线l 重合时所转的最小正角记为α,那么α就叫做直线的倾斜角。
当直线l 与x 轴重合或平行时,规定倾斜角为0;2.倾斜角的范围[)π,0。
如(1)直线023cos =-+y x θ的倾斜角的范围是(2)过点),0(),1,3(m Q P -的直线的倾斜角的范围m 那么],32,3[ππα∈值的范围是______二.直线的斜率:1.定义:倾斜角不是90°的直线,它的倾斜角的正切值叫这条直线的斜率k ,即k =tan α(α≠90°);倾斜角为90°的直线没有斜率;(2.斜率公式:经过两点111(,)P x y 、222(,)P x y 的直线的斜率为()212121x x x x y y k≠--=;3.直线的方向向量(1,)a k =,直线的方向向量与直线的斜率有何关系? 4.应用:证明三点共线:AB BC k k =。
如(1) 两条直线钭率相等是这两条直线平行的____________条件 (2)实数,x y 满足3250x y --= (31≤≤x ),则xy的最大值、最小值分别为______三.直线的方程:1.点斜式:已知直线过点00(,)x y 斜率为k ,则直线方程为00()y y k x x -=-,它不包括垂直于x轴的直线。
2.斜截式:已知直线在y 轴上的截距为b 和斜率k ,则直线方程为y kx b =+,它不包括垂直于x 轴的直线。
3.两点式:已知直线经过111(,)P x y 、222(,)P x y 两点,则直线方程为121121x x x x y y y y --=--,它不包括垂直于坐标轴的直线。
4.截距式:已知直线在x 轴和y 轴上的截距为,a b ,则直线方程为1=+bya x ,它不包括垂直于坐标轴的直线和过原点的直线。
九年级数学直线与圆知识点
九年级数学直线与圆的知识点主要包括以下内容:
1. 直线与圆的位置关系:直线和圆可能有三种位置关系,即相离、相切和相交。
2. 直线与圆的性质:直线与圆相交的情况下,有以下性质:
- 直线与圆的切点:直线与圆的切点是直线与圆的交点中,与圆相切的点。
- 圆的切线:直线与圆的切线是通过圆上某一点并与圆垂直的直线。
- 圆的切线定理:直线与圆的切线与该线的切点外的点的连线垂直于直线与圆的半径。
3. 直线与圆的方程:直线与圆的方程表示了直线和圆之间的关系。
直线的方程一般形
式为y = kx + b,而圆的方程一般形式为(x - a)^2 + (y - b)^2 = r^2,其中(a, b)表
示圆心的坐标,r表示半径。
4. 直线与圆的交点求解:直线与圆的交点可以通过联立直线与圆的方程得到。
解方程
组可以求解出直线与圆的交点。
5. 切线方程的求解:如果已知圆的方程和切点的坐标,可以通过切线的斜率和切点求
解切线的方程。
这些知识点是九年级数学直线与圆的基本内容,希望对你有帮助!。
人教A 版高中数学必修二第三、四章直线与圆部分基础知识1. 两个基本量倾斜角:当直线l 与x 轴相交时, 取x 轴作为基准, x 轴正向与直线l 向上方向之间所成的角α叫做直线l 的倾斜角.特别地,当直线l 与x 轴平行或重合时, 规定α= 0. 易见直线倾斜角的取值范围是:[0,π)斜率:一条直线的倾斜角α(α≠90°)的正切值叫做这条直线的斜率。
斜率常用小写字母k 表示,也就是 k = tanα =y 1-y 2x 1-x 2 = -AB= f’(x 0). 特别的,(1)当直线l 与x 轴平行或重合时, α=0°, k = t an 0°=0;(2)当直线l 与x 轴垂直时, α= 90°, k 不存在.2. 几个常见角及其取值范围:(1)直线的倾斜角α的取值范围是[0,π); (2)两条直线的夹角α的取值范围是[0, π2];(3)两个平面的夹角α的取值范围是[0, π2];(4)两个半平面所成角(二面角)的平面角α的取值范围是[0,π] (5)直线与平面所成的角α的取值范围是[0, π2](6)两个向量的夹角α的取值范围是[0,π] (7)两异面直线所成角α的取值范围是[0,π2) 3. 直线的五种方程(1)点斜式: 11()y y k x x -=- (直线l 过点111(,)P x y ,且斜率为k ).不能表示斜率不存在的直线. (2)斜截式: y kx b =+(b 为直线l 在y 轴上的截距).不能表示斜率不存在的直线.(3)两点式: 112121y y x x y y x x --=--(两定点坐标分别是:111(,)P x y 、222(,)P x y (其中12x x ≠且12y y ≠)).不能表示平行于坐标轴的直线. (4)截距式: 1x ya b+=(a b 、分别为直线的横、纵截距,0a b ≠、)不能表示平行于坐标轴和过坐标原点的直线.(5)一般式: 0Ax By C ++=(其中A 、B 不同时为0). 4. 两条不同直线的平行和垂直(1)若111:l y k x b =+,222:l y k x b =+,则①121212||,l l k k b b ⇔=≠;②12121l l k k ⊥⇔=-. (2)若1111:0l A x B y C ++=,2222:0l A x B y C ++=,且A 1、A 2、B 1、B 2都不为零, 则:①11112222||A B C l l A B C ⇔=≠或A 1B 2-A 2B 1=0且A 1C 2≠A 2C 1;②1212120l l A A B B ⊥⇔+=; 5. 夹角公式(现已不做要求) (1)2121tan ||1k k k k α-=+.(111:l y k x b =+,222:l y k x b =+,121k k ≠-)(2)12211212tan ||A B A B A A B B α-=+.(其中1111:0l A x B y C ++=,2222:0l A x B y C ++=,12120A A B B +≠).特别的,直线12l l ⊥时,直线l 1与l 2的夹角是2π,不适用以上公式. 6. 到角公式(现已不做要求)若直线1l 到直线2l 的角(有方向性)为α,则: (1)2121tan 1k k k k α-=+.(其中111:l y k x b =+,222:l y k x b =+,121k k ≠-),(2)12211212tan A B A B A A B B α-=+.(其中1111:0l A x B y C ++=,2222:0l A x B y C ++=,12120A A B B +≠).特别的,直线12l l ⊥时,直线l 1到l 2的角是2π,不适用上面结论. 7.四种常用的直线系方程(1)定点直线系方程:经过定点000(,)P x y 的直线系方程为00()y y k x x -=-(除直线0x x =),其中k 是待定系数; 经过定点000(,)P x y 的直线系方程也可写为:00()()0A x x B y y -+-=,其中,A B 是待定系数. (2)共点直线系方程:经过两直线1111:0l A x B y C ++=,2222:0l A x B y C ++=的交点的直线系方程为111222()()0A x B y C A x B y C λ+++++=(除2l ),其中λ是待定的系数.(3)平行直线系方程:直线y kx b =+中当斜率k 一定而b 变动时,表示平行直线系方程. 另外,与直线0Ax By C ++=平行的直线系方程是0Ax By λ++=(0λ≠),λ是参变量.(4)垂直直线系方程:与直线Ax +By +C =0 (A ≠0,B ≠0)垂直的直线系方程是0Bx Ay λ-+=,λ是参变量. 8. 点到直线的距离:d =(点00(,)P x y ,直线l :0Ax By C ++=).两条平行直线Ax +By +C 1=0与 Ax +By +C 2=0之间的距离是:2221B A C C d +-=9. 圆的四种方程(1)圆的标准方程: 222()()x a y b r -+-=.(r >0)(2)圆的一般方程: 220x y Dx Ey F ++++=(224D E F +->0).更一般的,方程Ax 2+Bxy +Cy 2+Dx +Ey +F =0表示圆的充要条件是:①A =C ≠0②B =0③D 2+E 2-4AF >0; (3)圆的参数方程: cos sin x a r y b r θθ=+⎧⎨=+⎩.(4)圆的直径方程: 1212()()()()0x x x x y y y y --+--=(圆的直径端点是11(,)A x y 、22(,)B x y ).10. 圆系方程(1)过两点11(,)A x y ,22(,)B x y 的圆系方程是1212112112()()()()[()()()()]0x x x x y y y y x x y y y y x x λ--+--+-----=1212()()()()()0x x x x y y y y ax by c λ⇔--+--+++=,其中ax +by +c =0是直线AB 的方程,λ是待定系数.(2)过直线l :0Ax By C ++=与圆C :220x y Dx Ey F ++++=的交点的圆系方程是22()0x y Dx Ey F Ax By C λ+++++++=,λ是待定系数.(3) 过圆1C :221110x y D x E y F ++++=与圆2C :222220x y D x E y F ++++=的交点的圆系方程是2222111222()0x y D x E y F x y D x E y F λ+++++++++=,λ是待定系数.特别的,如果圆0:111221=++++F y E x D y x C 与圆0:222222=++++F y E x D y x C 相交,则两圆的公共弦所在的直线方程是:0)()()(212121=-+-+-F F y E E x D D .(两圆方程直接相减即得) 11. 点与圆的位置关系点00(,)P x y 与圆222)()(r b y a x =-+-的位置关系有三种:若d =d r >⇔点P 在圆外;d r =⇔点P 在圆上;d r <⇔点P 在圆内. 12. 直线与圆的位置关系直线0=++C By Ax 与圆222)()(r b y a x =-+-的位置关系有三种:(其中22BA C Bb Aa d +++=)0<∆⇔⇔>相离r d ; 0=∆⇔⇔=相切r d ; 0>∆⇔⇔<相交r d .13. 圆与圆的位置关系设两圆圆心分别为O 1,O 2,半径分别为r 1,r 2,d O O =21,条公切线外离421⇔⇔+>r r d ; 条公切线外切321⇔⇔+=r r d ;条公切线相交22121⇔⇔+<<-r r d r r ; 条公切线内切121⇔⇔-=r r d ; 无公切线内含⇔⇔-<≤21r r d 0.14. 圆的切线方程(1)已知圆220x y Dx Ey F ++++=.①若已知切点00(,)x y 在圆上,则切线只有一条,其方程是:0000()()022D x xE y y x x y yF ++++++=. 当00(,)x y 在圆外时, 该方程0000()()022D x xE y y x x y yF ++++++=表示过两个切点的切点弦方程. ②过圆外一点的切线方程可设为00()y y k x x -=-,再利用相切条件求k ,这时必有两条切线,注意不要漏掉平行于y 轴的切线.③斜率为k 的切线方程可设为y kx b =+,再利用相切条件求b ,必有两条切线. (2)已知圆222x y r +=.则①过圆上的000(,)P x y 点的切线方程为200x x y y r +=;②斜率为k 的圆的切线方程为y kx =±. 15. 圆中的几个重要定理和结论(1)相交弦定理:P 是圆内任一点,过P 作圆的两条弦AB 和CD ,则P A ·PB =PC ·PD .(2)(切)割线定理:P 是圆外任意一点,过P 任作圆的两条割(切)线P AB ,PCD ,则P A ·PB =PC ·PD . (3)圆幂定理:P 是圆O 所在平面上任意一点(可以在圆内,圆上,圆外),过点P 任作一直线交圆O 于A ,B 两点(A ,B 两点可以重合,也可以之一和P 点重合),圆O 的半径为r ,则:P A ·PB =|PO 2-r 2|. 当P 点在圆内的时候,PO 2-r 2<0,此时圆幂定理即为相交弦定理;当P 点在圆上的时候,PO 2-r 2=0,此时圆幂定理即为直径所对圆周角为直角;当P 点在圆外的时候,PO 2-r 2>0,此时圆幂定理为切割线定理,割线定理或切线长定理.(4)从平面上任一点A 作一圆周的任一割线,从A 起到和圆周相交为止的两线段之积,称为A 点对于这个圆周的幂。
高考数学考点归纳之 直线与圆、圆与圆的位置关系一、基础知识1.直线与圆的位置关系(半径为r ,圆心到直线的距离为d )Δ<0 Δ=0 Δ>0 2.圆与圆的位置关系(两圆半径为r 1,r 2,d =|O 1O 2|)|r -r |<d <二、常用结论(1)圆的切线方程常用结论①过圆x 2+y 2=r 2上一点P (x 0,y 0)的圆的切线方程为x 0x +y 0y =r 2.②过圆(x -a )2+(y -b )2=r 2上一点P (x 0,y 0)的圆的切线方程为(x 0-a )(x -a )+(y 0-b )(y -b )=r 2.③过圆x 2+y 2=r 2外一点M (x 0,y 0)作圆的两条切线,则两切点所在直线方程为x 0x +y 0y =r 2.(2)直线被圆截得的弦长弦心距d 、弦长l 的一半12l 及圆的半径r 构成一直角三角形,且有r 2=d 2+⎝⎛⎭⎫12l 2. 考点一 直线与圆的位置关系考法(一) 直线与圆的位置关系的判断[典例] 直线l :mx -y +1-m =0与圆C :x 2+(y -1)2=5的位置关系是( ) A .相交B .相切C .相离D .不确定[解析] 法一:由⎩⎪⎨⎪⎧mx -y +1-m =0,x 2+(y -1)2=5, 消去y ,整理得(1+m 2)x 2-2m 2x +m 2-5=0, 因为Δ=16m 2+20>0, 所以直线l 与圆相交.法二:由题意知,圆心(0,1)到直线l 的距离d =|m |m 2+1<1<5,故直线l 与圆相交. 法三:直线l :mx -y +1-m =0过定点(1,1),因为点(1,1)在圆x 2+(y -1)2=5的内部,所以直线l 与圆相交.[答案] A[解题技法] 判断直线与圆的位置关系的常见方法 (1)几何法:利用d 与r 的关系.(2)代数法:联立方程组,消元得一元二次方程之后利用Δ判断.(3)点与圆的位置关系法:若直线恒过定点且定点在圆内,可判断直线与圆相交. [提醒] 上述方法中最常用的是几何法. 考法(二) 直线与圆相切的问题[典例] (1)过点P (2,4)作圆(x -1)2+(y -1)2=1的切线,则切线方程为( ) A .3x +4y -4=0 B .4x -3y +4=0 C .x =2或4x -3y +4=0 D .y =4或3x +4y -4=0(2)(2019·成都摸底)已知圆C :x 2+y 2-2x -4y +1=0上存在两点关于直线l :x +my +1=0对称,经过点M (m ,m )作圆C 的切线,切点为P ,则|MP |=________.[解析] (1)当斜率不存在时,x =2与圆相切;当斜率存在时,设切线方程为y -4=k (x -2),即kx -y +4-2k =0,则|k -1+4-2k |k 2+1=1,解得k =43,则切线方程为4x -3y +4=0,故切线方程为x =2或4x -3y +4=0.(2)圆C :x 2+y 2-2x -4y +1=0的圆心为C (1,2),半径为2.因为圆上存在两点关于直线l :x +my +1=0对称,所以直线l :x +my +1=0过点(1,2),所以1+2m +1=0,解得m =-1,所以|MC |2=13,|MP |=13-4=3.[答案] (1)C (2)3 考法(三) 弦长问题[典例] (1)若a 2+b 2=2c 2(c ≠0),则直线ax +by +c =0被圆x 2+y 2=1所截得的弦长为( )A.12 B .1 C.22D.2(2)(2019·海口一中模拟)设直线y =x +2a 与圆C :x 2+y 2-2ay -2=0相交于A ,B 两点,若|AB |=23,则圆C 的面积为( )A .4πB .2πC .9πD .22π[解析] (1)因为圆心(0,0)到直线ax +by +c =0的距离d =|c |a 2+b 2=|c |2|c |=22,因此根据直角三角形的关系,弦长的一半就等于1-⎝⎛⎭⎫222=22,所以弦长为 2. (2)易知圆C :x 2+y 2-2ay -2=0的圆心为(0,a ),半径为a 2+2.圆心(0,a )到直线y =x +2a 的距离d =|a |2,由直线y =x +2a 与圆C :x 2+y 2-2ay -2=0相交于A ,B 两点,|AB |=23,可得a 22+3=a 2+2,解得a 2=2,故圆C 的半径为2,所以圆C 的面积为4π,故选A.[答案] (1)D (2)A[题组训练]1.已知圆的方程是x 2+y 2=1,则经过圆上一点M ⎝⎛⎭⎫22,22的切线方程是________. 解析:因为M ⎝⎛⎭⎫22,22是圆x 2+y 2=1上的点,所以圆的切线的斜率为-1,则设切线方程为x +y +a =0,所以22+22+a =0,得a =-2,故切线方程为x +y -2=0. 答案:x +y -2=02.若直线kx -y +2=0与圆x 2+y 2-2x -3=0没有公共点,则实数k 的取值范围是________.解析:由题知,圆x 2+y 2-2x -3=0可写成(x -1)2+y 2=4,圆心(1,0)到直线kx -y +2=0的距离d >2,即|k +2|k 2+1>2,解得0<k <43.答案:⎝⎛⎭⎫0,43 3.设直线y =kx +1与圆x 2+y 2+2x -my =0相交于A ,B 两点,若点A ,B 关于直线l :x +y =0对称,则|AB |=________.解析:因为点A ,B 关于直线l :x +y =0对称,所以直线y =kx +1的斜率k =1,即y =x +1.又圆心⎝⎛⎭⎫-1,m2在直线l :x +y =0上,所以m =2,则圆心的坐标为(-1,1),半径r =2,所以圆心到直线y =x +1的距离d =22,所以|AB |=2r 2-d 2= 6. 答案:6考点二 圆与圆的位置关系[典例] (2016·山东高考)已知圆M :x 2+y 2-2ay =0(a >0)截直线x +y =0所得线段的长度是22,则圆M 与圆N :(x -1)2+(y -1)2=1的位置关系是( )A .内切B .相交C .外切D .相离[解析] 法一:由⎩⎪⎨⎪⎧x 2+y 2-2ay =0,x +y =0,得两交点为(0,0),(-a ,a ). ∵圆M 截直线所得线段长度为22, ∴a 2+(-a )2=2 2.又a >0,∴a =2.∴圆M 的方程为x 2+y 2-4y =0, 即x 2+(y -2)2=4,圆心M (0,2),半径r 1=2.又圆N :(x -1)2+(y -1)2=1,圆心N (1,1),半径r 2=1, ∴|MN |=(0-1)2+(2-1)2= 2. ∵r 1-r 2=1,r 1+r 2=3,1<|MN |<3, ∴两圆相交.法二:由题知圆M :x 2+(y -a )2=a 2(a >0),圆心(0,a )到直线x +y =0的距离d =a2,所以2a 2-a 22=22,解得a =2.圆M ,圆N 的圆心距|MN |=2,两圆半径之差为1,两圆半径之和为3,故两圆相交.[答案] B [变透练清]1.(2019·太原模拟)若圆C 1:x 2+y 2=1与圆C 2:x 2+y 2-6x -8y +m =0外切,则m =( )A .21B .19C .9D .-11解析:选C 圆C 1的圆心为C 1(0,0),半径r 1=1,因为圆C 2的方程可化为(x -3)2+(y -4)2=25-m ,所以圆C 2的圆心为C 2(3,4),半径r 2=25-m (m <25).从而|C 1C 2|=32+42=5.由两圆外切得|C 1C 2|=r 1+r 2,即1+25-m =5,解得m =9,故选C.2.(变结论)若本例两圆的方程不变,则两圆的公共弦长为________.解析:联立两圆方程⎩⎪⎨⎪⎧x 2+y 2-4y =0,(x -1)2+(y -1)2=1,两式相减得,2x -2y -1=0,因为N (1,1),r =1,则点N 到直线2x -2y -1=0的距离d =|-1|22=24,故公共弦长为21-⎝⎛⎭⎫242=142.答案:142[解题技法]几何法判断圆与圆的位置关系的3步骤(1)确定两圆的圆心坐标和半径长;(2)利用平面内两点间的距离公式求出圆心距d ,求r 1+r 2,|r 1-r 2|; (3)比较d ,r 1+r 2,|r 1-r 2|的大小,写出结论.[课时跟踪检测]A 级1.若直线2x +y +a =0与圆x 2+y 2+2x -4y =0相切,则a 的值为( ) A .±5 B .±5 C .3D .±3解析:选B 圆的方程可化为(x +1)2+(y -2)2=5,因为直线与圆相切,所以有|a |5=5,即a =±5.故选B.2.与圆C 1:x 2+y 2-6x +4y +12=0,C 2:x 2+y 2-14x -2y +14=0都相切的直线有( )A .1条B .2条C .3条D .4条解析:选A 两圆分别化为标准形式为C 1:(x -3)2+(y +2)2=1,C 2:(x -7)2+(y -1)2=36,则两圆圆心距|C 1C 2|=(7-3)2+[1-(-2)]2=5,等于两圆半径差,故两圆内切.所以它们只有一条公切线.故选A.3.(2019·南宁、梧州联考)直线y =kx +3被圆(x -2)2+(y -3)2=4截得的弦长为23,则直线的倾斜角为( )A.π6或5π6 B .-π3或π3C .-π6或π6D.π6解析:选A 由题知,圆心(2,3),半径为2,所以圆心到直线的距离为d =22-(3)2=1.即d =|2k |1+k 2=1,所以k =±33,由k =tan α,得α=π6或5π6.故选A.4.过点(3,1)作圆(x -1)2+y 2=r 2的切线有且只有一条,则该切线的方程为( ) A .2x +y -5=0 B .2x +y -7=0 C .x -2y -5=0D .x -2y -7=0解析:选B 由题意知点(3,1)在圆上,代入圆的方程可得r 2=5,圆的方程为(x -1)2+y 2=5,则过点(3,1)的切线方程为(x -1)·(3-1)+y (1-0)=5,即2x +y -7=0.故选B.5.(2019·重庆一中模拟)若圆x 2+y 2+2x -6y +6=0上有且仅有三个点到直线x +ay +1=0的距离为1,则实数a 的值为( )A .±1B .±24 C .± 2D .±32解析:选B 由题知圆的圆心坐标为(-1,3),半径为2,由于圆上有且仅有三个点到直线的距离为1,故圆心(-1,3)到直线x +ay +1=0的距离为1,即|-1+3a +1|1+a 2=1,解得a =±24. 6.(2018·嘉定二模)过点P (1,-2)作圆C :(x -1)2+y 2=1的两条切线,切点分别为A ,B ,则AB 所在直线的方程为( )A .y =-34B .y =-12C .y =-32D .y =-14解析:选B 圆(x -1)2+y 2=1的圆心为C (1,0),半径为1,以|PC |=(1-1)2+(-2-0)2=2为直径的圆的方程为(x -1)2+(y +1)2=1,将两圆的方程相减得AB 所在直线的方程为2y +1=0,即y =-12.故选B.7.在平面直角坐标系xOy 中,直线x +2y -3=0被圆(x -2)2+(y +1)2=4截得的弦长为________.解析:易知圆心(2,-1),半径r =2,故圆心到直线的距离d =|2+2×(-1)-3|12+22=355,弦长为2r 2-d 2=2555. 答案:25558.若P (2,1)为圆(x -1)2+y 2=25的弦AB 的中点,则直线AB 的方程为________. 解析:因为圆(x -1)2+y 2=25的圆心为(1,0),所以直线AB 的斜率等于-11-02-1=-1,由点斜式得直线AB 的方程为y -1=-(x -2),即x +y -3=0.答案:x +y -3=09.过点P (-3,1),Q (a,0)的光线经x 轴反射后与圆x 2+y 2=1相切,则a 的值为________. 解析:因为P (-3,1)关于x 轴的对称点的坐标为P ′(-3,-1), 所以直线P ′Q 的方程为y =-1-3-a (x -a ),即x -(3+a )y -a =0, 圆心(0,0)到直线的距离d =|-a |1+(3+a )2=1,所以a =-53.答案:-5310.点P 在圆C 1:x 2+y 2-8x -4y +11=0上,点Q 在圆C 2:x 2+y 2+4x +2y +1=0上,则|P Q |的最小值是________.解析:把圆C 1、圆C 2的方程都化成标准形式,得(x -4)2+(y -2)2=9,(x +2)2+(y +1)2=4.圆C 1的圆心坐标是(4,2),半径长是3; 圆C 2的圆心坐标是(-2,-1),半径是2.圆心距d =(4+2)2+(2+1)2=35>5.故圆C 1与圆C 2相离, 所以|P Q |的最小值是35-5.答案:35-511.已知圆C 1:x 2+y 2-2x -6y -1=0和圆C 2:x 2+y 2-10x -12y +45=0. (1)求证:圆C 1和圆C 2相交;(2)求圆C 1和圆C 2的公共弦所在直线的方程和公共弦长. 解:(1)证明:圆C 1的圆心C 1(1,3),半径r 1=11, 圆C 2的圆心C 2(5,6),半径r 2=4,两圆圆心距d =|C 1C 2|=5,r 1+r 2=11+4, |r 1-r 2|=4-11,∴|r 1-r 2|<d <r 1+r 2,∴圆C 1和圆C 2相交. (2)圆C 1和圆C 2的方程相减,得4x +3y -23=0, ∴两圆的公共弦所在直线的方程为4x +3y -23=0.圆心C 2(5,6)到直线4x +3y -23=0的距离d =|20+18-23|16+9=3,故公共弦长为216-9=27.12.已知圆C 经过点A (2,-1),和直线x +y =1相切,且圆心在直线y =-2x 上. (1)求圆C 的方程;(2)已知直线l 经过原点,并且被圆C 截得的弦长为2,求直线l 的方程. 解:(1)设圆心的坐标为C (a ,-2a ), 则(a -2)2+(-2a +1)2=|a -2a -1|2.化简,得a 2-2a +1=0,解得a =1.∴C (1,-2),半径r =|AC |=(1-2)2+(-2+1)2= 2. ∴圆C 的方程为(x -1)2+(y +2)2=2.(2)①当直线l 的斜率不存在时,直线l 的方程为x =0,此时直线l 被圆C 截得的弦长为2,满足条件.②当直线l 的斜率存在时,设直线l 的方程为y =kx , 由题意得|k +2|1+k 2=1,解得k =-34,∴直线l 的方程为y =-34x ,即3x +4y =0.综上所述,直线l 的方程为x =0或3x +4y =0.B 级1.过圆x 2+y 2=1上一点作圆的切线,与x 轴、y 轴的正半轴相交于A ,B 两点,则|AB |的最小值为( )A. 2B.3 C .2D .3解析:选C 设圆上的点为(x 0,y 0),其中x 0>0,y 0>0,则有x 20+y 20=1,且切线方程为x 0x +y 0y =1.分别令y =0,x =0得A ⎝⎛⎭⎫1x 0,0,B ⎝⎛⎭⎫0,1y 0,则|AB |=⎝⎛⎭⎫1x 02+⎝⎛⎭⎫1y 02=1x 0y 0≥1x 20+y 202=2,当且仅当x 0=y 0时,等号成立.2.(2018·江苏高考)在平面直角坐标系xOy 中,A 为直线l :y =2x 上在第一象限内的点,B (5,0),以AB 为直径的圆C 与直线l 交于另一点D .若AB ―→·CD ―→=0,则点A 的横坐标为________.解析:因为AB ―→·CD ―→=0,所以AB ⊥CD ,又点C 为AB 的中点,所以∠BAD =π4,设直线l 的倾斜角为θ,直线AB 的斜率为k ,则tan θ=2,k =tan ⎝⎛⎭⎫θ+π4=-3.又B (5,0),所以 直线AB 的方程为y =-3(x -5),又A 为直线l :y =2x 上在第一象限内的点,联立直线AB 与直线l 的方程,得⎩⎪⎨⎪⎧ y =-3(x -5),y =2x ,解得⎩⎪⎨⎪⎧x =3,y =6,所以点A 的横坐标为3. 答案:33.(2018·安顺摸底)已知圆C :x 2+(y -a )2=4,点A (1,0). (1)当过点A 的圆C 的切线存在时,求实数a 的取值范围; (2)设AM ,AN 为圆C 的两条切线,M ,N 为切点,当|MN |=455时,求MN 所在直线的方程.解:(1)过点A 的切线存在,即点A 在圆外或圆上, ∴1+a 2≥4,∴a ≥3或a ≤- 3.(2)设MN 与AC 交于点D ,O 为坐标原点. ∵|MN |=455,∴|DM |=255.又|MC |=2,∴|CD |=4-2025=45, ∴cos ∠MCA =452=25,|AC |=|MC |cos ∠MCA =225=5,∴|OC|=2,|AM|=1,∴MN是以点A为圆心,1为半径的圆A与圆C的公共弦,圆A的方程为(x-1)2+y2=1,圆C的方程为x2+(y-2)2=4或x2+(y+2)2=4,∴MN所在直线的方程为(x-1)2+y2-1-x2-(y-2)2+4=0,即x-2y=0或(x-1)2+y2-1-x2-(y+2)2+4=0,即x+2y=0,因此MN所在直线的方程为x-2y=0或x+2y=0.。
直线与圆◆知识点归纳 直线与方程 1.直线的倾斜角规定:当直线l 与x 轴平行或重合时,它的倾斜角为0 范围:直线的倾斜角α的取值范围为),0[π 2.斜率:)2(tan πα≠=a k ,R k ∈斜率公式:经过两点),(111y x P ,),(222y x P )(21x x ≠的直线的斜率公式为121221x x y y k P P --=3.直线方程的几种形式能力提升斜率应用例1.已知函数)1(log )(2+=x x f 且0>>>c b a ,则cc f b b f a a f )(,)(,)(的大小关系例2.已知实数y x ,满足)11(222≤≤-+-=x x x y ,试求23++x y 的最大值和最小值两直线位置关系 两条直线的位置关系设两直线的方程分别为:222111:b x k y l +=或0:22221111=++C y B x A l ;当21k k ≠或1221B A B A ≠时它们相交,交点坐标为方程组⎩⎨⎧+=+=2211b x k y b x k y 或⎩⎨⎧=++=++0222111C y B x A C y B x A直线间的夹角:①若θ为1l 到2l 的角,12121tan k k k k +-=θ或21211221tan B B A A B A B A +-=θ;②若θ为1l 和2l 的夹角,则12121tan k k k k +-=θ或21211221tan B B A A B A B A +-=θ;③当0121=+k k 或02121=+B B A A o直线1l 到2l 的角θ与1l 和2l 的夹角α:)2(πθθα≤=或)2(πθθπα>-=;距离问题1.平面上两点间的距离公式),(),,(222111y x P y x P 则 )()(121221y y x x P P -+-=2.点到直线距离公式点),(00y x P 到直线0:=++C By Ax l 的距离为:2200BA CBy Ax d +++=3.两平行线间的距离公式已知两条平行线直线1l 和2l 的一般式方程为1l :01=++C By Ax ,2l :02=++C By Ax ,则1l 与2l 的距离为2221BA C C d +-=4.直线系方程:若两条直线1l :0111=++C y B x A ,2l :0222=++C y B x A 有交点,则过1l 与2l 交点的直线系方程为)(111C y B x A +++0)(222=++C y B x A λ或)(222C y B x A +++0)(111=++C y B x A λ (λ为常数)对称问题1.中点坐标公式:已知点),(),,(2211y x B y x A ,则B A ,中点),(y x H 的坐标公式为⎪⎪⎩⎪⎪⎨⎧+=+=222121y y y x x x点),(00y x P 关于),(b a A 的对称点为)2,2(00y b x a Q --,直线关于点对称问题可以化为点关于点对称问题。
2.轴对称: 点),(b a P 关于直线)0(0≠=++B c By Ax 的对称点为),('n m P ,则有⎪⎪⎩⎪⎪⎨⎧=++⋅++⋅-=-⨯0221)(a -m b-n C n b B m a A BA ,直线关于直线对称问题可转化 为点关于直线对称问题。
(1)中心对称:①点关于点的对称:该点是两个对称点的中点,用中点坐标公式求解,点),(b a A 关于),(d c C 的对称点)2,2(b d a c -- ②直线关于点的对称:Ⅰ、在已知直线上取两点,利用中点公式求出它们关于已知点对称的两点的坐标,再由两点式求出直线方程;Ⅱ、求出一个对称点,在利用21//l l 由点斜式得出直线方程; Ⅲ、利用点到直线的距离相等。
求出直线方程。
如:求与已知直线0632:1=-+y x l 关于点)1,1(-P 对称的直线2l 的方程。
①点关于直线对称:Ⅰ、点与对称点的中点在已知直线上,点与对称点连线斜率是已知直线斜率的负倒数。
Ⅱ、求出过该点与已知直线垂直的直线方程,然后解方程组求出直线的交点,在利用中点坐标公式求解。
如:求点)5,3(-A 关于直线0443:=+-y x l 对称的坐标。
②直线关于直线对称:(设b a ,关于l 对称)Ⅰ、若b a ,相交,则a 到l 的角等于b 到l 的角;若l a //,则l b //,且b a ,与l 的距离相等。
Ⅱ、求出a 上两个点B A ,关于l 的对称点,在由两点式求出直线的方程。
Ⅲ、设),(y x P 为所求直线直线上的任意一点,则P 关于l 的对称点'P 的坐标适合a 的方程。
如:求直线042:=-+y x a 关于0143:=-+y x l 对称的直线b 的方程。
能力提升例1.点)1,2(P 到直线)(03R m y mx ∈=--的最大距离为例2.已知点)1,3(A ,在直线x y =和0=y 上各找一点M 和N ,使AMN ∆的周长最短,并求出周长。
线性规划问题:(1)设点),(00y x P 和直线0:=++C By Ax l ,①若点P 在直线l 上,则000=++C By Ax ;②若点P 在直线l 的上方,则0)(00>++C By Ax B ; ③若点P 在直线l 的下方,则0)(00<++C By Ax B ; (2)二元一次不等式表示平面区域:对于任意的二元一次不等式)0(0<>++C By Ax ,①当0>B 时,则0>++C By Ax 表示直线:=++C By Ax 上方的区域;0<++C By Ax②当0<B 时,则0>++C By Ax 表示直线0:=++C By Ax l 下方的区域;0<++C By Ax 表示直线:=++C By Ax 上方的区域;注意:通常情况下将原点)0,0(代入直线C By Ax ++中,根据0>或0<来表示二元一次不等式表示平面区域。
(3)线性规划:求线性目标函数在线性约束条件下的最大值或最小值的问题,统称为线性规划问题。
满足线性约束条件的解),(y x 叫做可行解,由所有可行解组成的集合叫做可行域。
生产实际中有许多问题都可以归结为线性规划问题。
注意:①当0>B 时,将直线0=+By Ax 向上平移,则By Ax z +=的值越来越大; 直线0=+By Ax 向下平移,则By Ax z +=的值越来越小;②当0<B 时,将直线0=+By Ax 向上平移,则By Ax z +=的值越来越小; 直线0=+By Ax 向下平移,则By Ax z +=的值越来越大;如:在如图所示的坐标平面的可行域内(阴影部分且包括周界),目标函数ay x z +=取得最小值的最优解有无数个,则a 为 ;(1)设点),(00y x P 和直线0:=++C By Ax l ,①若点P 在直线l 上,则000=++C By Ax ;②若点P 在直线l 的上方,则0)(00>++C By Ax B ;③若点P 在直线l 的下方,则0)(00<++C By Ax B ; (2)二元一次不等式表示平面区域:对于任意的二元一次不等式)0(0<>++C By Ax ,①当0>B 时,则0>++C ByAx0<++C By Ax 表示直线:=++C By Ax 下方的区域;②当0<B 时,则0>++C By Ax 表示直线0:=++C By Ax l 下方的区域;0<++C By Ax 表示直线0:=++C By Ax l 上方的区域;注意:通常情况下将原点)0,0(代入直线C By Ax ++中,根据0>或0<来表示二元一次不等式表示平面区域。
(3)线性规划:求线性目标函数在线性约束条件下的最大值或最小值的问题,统称为线性规划问题。
满足线性约束条件的解),(y x 叫做可行解,由所有可行解组成的集合叫做可行域。
生产实际中有许多问题都可以归结为线性规划问题。
注意:①当0>B 时,将直线0=+By Ax 向上平移,则By Ax z +=的值越来越大; 直线0=+By Ax 向下平移,则By Ax z +=的值越来越小;②当0<B 时,将直线0=+By Ax 向上平移,则By Ax z +=的值越来越小; 直线0=+By Ax 向下平移,则By Ax z +=的值越来越大;如:在如图所示的坐标平面的可行域内(阴影部分且包括周界),目标函数ay x z +=取得最小值的最优解有无数个,则a 为 ;圆与方程2.1圆的标准方程:222)()(r b y a x =-+-圆心),(b a C ,半径r 特例:圆心在坐标原点,半径为r 的圆的方程是:222r y x =+. 2.2点与圆的位置关系:1. 设点到圆心的距离为d ,圆半径为r :(1)点在圆上d=r ;(2)点在圆外d >r ;(3)点在圆内d <r .2.给定点),(00y x M 及圆222)()(:r b y a x C =-+-.①M 在圆C 内22020)()(r b y a x <-+-⇔ ②M 在圆C 上22020)()r b y a x =-+-⇔( xyOA(1,1)B(5,1)C(4,2)③M 在圆C 外22020)()(r b y a x >-+-⇔ 2.3 圆的一般方程:022=++++F Ey Dx y x .当0422>-+F E D 时,方程表示一个圆,其中圆心⎪⎭⎫⎝⎛--2,2E D C ,半径2422FE D r -+=.当0422=-+F E D 时,方程表示一个点⎪⎭⎫⎝⎛--2,2E D . 当0422<-+F E D 时,方程无图形(称虚圆).注:(1)方程022=+++++F Ey Dx Cy Bxy Ax 表示圆的充要条件是:0=B 且0≠=C A 且0422>-+AF E D . 圆的直径系方程:已知AB 是圆的直径0))(())((),(),(21212211=--+--⇒y y y y x x x x y x B y x A2.4 直线与圆的位置关系: 直线0=++C By Ax 与圆222)()(r b y a x =-+-的位置关系有三种,d 是圆心到直线的距离,(22BA C Bb Aa d +++=(1)r d >⇔相离⇔0<∆;(2)r d =⇔相切⇔0=∆;(3)r d <⇔相交⇔0>∆ 2.5 两圆的位置关系设两圆圆心分别为O 1,O 2,半径分别为r 1,r 2,d O O =21。