大鼠肾脏冰冻切片的体会
- 格式:pdf
- 大小:246.82 KB
- 文档页数:1
大鼠肾脏冰冻切片的体会【中图分类号】R587.2【文献标识码】B【文章编号】1001-5302(2015)09-0857-010.引言由于肾脏组织质地柔软,含水量高,或在取材过程中肾组织与水分接触, 突遇低温,易形成冰晶,快速冷冻切片的制作难度大,我们通过对大鼠肾脏的冰冻制片,总结经验如下. 1材料使用德国产Leica—CM1950型冰冻切片机,Leica一次性刀片,冷冻组织包埋剂(O.C.T.),AF固定液,改良Gill苏木素染色液,2%碳酸氢钠返蓝液,逐级梯度酒精,中性树胶. 2方法2.1取材及包埋2.1.1取新鲜大鼠肾脏标本常规取材,标本要新鲜,无需固定,严禁浸入甲醛, 酒精,生理盐水等液,尤其是不可以用酒精固定,酒精固定后组织将无法冷冻.2.1.2将样本托放入冰冻切片机的冻台上预冷,加少许O.C.T.,在OCT 未完全冻结前快速的将组织放于样本托上,在组织周围适量的补充O.C.T,待包埋剂约1/3未冻结时压上冷冻锤,打开加强冷冻,使组织快速冷冻.2.1.3冰冻切片机温度设定在-16oC—-18oC为宜.冷冻时间一般为1min~2min.冷冻时间过长,组织易变硬变脆,细胞结构会发生改变,难于切片.2.1.4包埋组织时应将组织周边多留出O.C.T.用于牵引展开切片,O.C.T.中的小气泡应尽量去除,以免切片时挤压旁边组织产生皱褶,影响切片效果. 2.2切片组织切片厚度设定为5um-6um.刀具提前安放好,调整好刀具角度,切片时控制好操作窗,以利保温.肾脏组织细胞比较致密,若时间过长会变脆且易碎,在冰冻切片时可用手指轻压组织回温,再进行切片.2.3固定切片后立即放入AF固定液固定30s—1min,不可待切片干后再固定,这样会造成细胞核染色质不清晰,呈现毛玻璃样改变,细胞胞浆边界不清等组织细胞的退变现象. 2.4染色封片固定好的冰冻切片在苏木素染液中染色30s—50s,经1%盐酸分化,2%碳酸氢钠水溶液返蓝,伊红染色,梯度酒精脱水,二甲苯透明,中性树胶封片. 制好的切片核浆对比分明,红蓝适度,颜色鲜艳,达到理想染色效果.3讨论与分析:3.1冰晶是由于冷冻缓慢,冷冻时间过长,胞质内与组织间隙未结合的水分析出形成的.肾脏因其组织结构,在组织冷冻过程中,组织内易产生大量的冰晶影响冰冻切片的诊断,为了防止组织内冰晶的产生,最佳的办法一是使用冻锤:新鲜标本包埋后放入冷冻台时,不能将冻锤马上按压在组织上,那样会使组织受挤压变形.应该待O.C.T.凝固60%~70%时,再将冻锤轻压在组织上, 这样既能防止冰晶的产生,又能得到较平整的切面;另一种方法为使用液氮冷冻,可将组织放入液氮中2s-3s,待组织冻至80%时即可取出制片,否则过冻会引起组织发脆,冻头与组织分离[2]. 3.2将包埋剂放入-10OC或-4OC冰箱内保存,包埋剂要使用OCT,而不能用胶水等替代,因OCT的主要成分为PVP,其能通过渗透的作用将细胞内的水分移出,减少冰晶形成.3.3冰冻的速度与样品的表面积和体积成正比,取材时组织块尽可能薄,0.2cm 为宜,扁平状冷冻速度快,切片的前几张冰晶少,越后冰晶越多,切片不能求快,而要确保切片质量,力争一次完成一张高质量的切片[1]. 3.4可预先做好OCT冻头,将冻头上的OCT 修平,有利于将组织放平,再在冰冻机内在肾组织上滴加OCT,有利于OCT迅速降温,避免组织复温,减少冰晶形成. 3.5肾脏冰冻制片时易产生不规则裂痕,与切片时温度和切片速度有关,操作时应注意操作窗不要开太大,免工作箱的温度升高;OCT的用量太少易产本皱褶,滴加OCT时要上下俩端多,俩侧少,同时要注意OCT不要有小气泡. 3.6冰冻切片机应安放在冷室内,避免压缩机反复工作,仪器要定期维护,除霜,清洁消毒.总之,冰冻切片技术是病理科最重要的常规工作之一,也是较难掌握的病理实验技术.要做好一张冰冻切片需要病理技术人员具有严格的责任心、严谨的工作态度、丰富的工作实践经验[3]在日常的工作中还需不断摸索经验提高切片质量,冰冻切片不仅要求病理技师在短时间内制出高质量的切片,还需要病理技师具有娴熟的技术,对冰冻切片机功能的熟练掌握合理应用.参考文献[1]陈乐真,徐庆中,陈国璋手术中病理诊断图鉴1版北京:科学技术文献出版社,2005:2(还需卷数期数页码等现在还没查询查询后补上)[2]范慧,陈立华,刘宇冷冻切片的制作体会及常见问题分析.诊断病理学杂志,2008,138(还需卷数期数页码等现在还没查询查询后补上)[3]吴艳霞.冰冻切片的制作方法分析.吉林医学,2009,30(6):493.。
冰冻切片详细说明切片技术最早期是从冰冻切片开始,后来逐步有了发展和更新,冰冻切片弥补了石蜡切片和火棉胶切片之不足,石蜡切片和火棉胶切片需时太久,且在制片中要使用许多化学试剂,石蜡切片还需要加温过程,因而某些重要的不稳定的组织成分如脂类、酶以及抗体等,可能被溶解和破坏。
冰冻切片过程较简单,无须经过上述步骤,组织中的水分起着包埋剂的作用,组织经固定或不固定即可进行冰冻切片,切片厚度一般可在6-8微米,组织没有收缩,易保持生活时原有状态,是保存脂肪组织,许多神经组织特殊染色方法和组织化学方法,特别是酶的活性十分理想的切片方法,对于外科临床诊断和现代免疫荧光诊断,冰冻切片也很重要。
其缺点是组织过大不易冰冻,连续切片困难。
5微米以下切片不易成功。
但是随着现在冰冻包埋液的不断改进,已经能切出少于3微米的切片一、直接冰冻切片法冰冻切片多用于新鲜组织、甲醛固定组织和冰箱冷藏组织等。
组织块不经任何包埋剂而直接放在制冷台上冷却后再进行切片。
1.恒冷箱切片就是将组织在恒冷箱的切片机切片。
目前恒冷箱切片机的品种较多。
此种切片适用于科研和教学上的连续切片。
要求预先开动电源(预冷准备),配多种固定组织台,以便更换组织。
2.甲醇制冷器制冷箱为附有带导管的制冷台和制冷刀的甲醇循环装制,其冷却速度比较快,属于开放式,作一般常规冰冻切片用。
3.二氧化碳冰冻法将组织用蒸馏水洗后,放在冰冻切片机的冷冻台上,加蒸馏水少许。
打开冷冻台的二氧化碳开关,二氧化碳气体喷出,待组织出现冷霜时,将二氧化碳关闭,即可切片。
若组织冷冻过硬则切片易碎;组织冷冻硬度不足,则切片呈粥糜状,需用间歇方法继续冷却。
硬度一般在刚开始解冻时最合适,应迅速切片。
4.半导体致冷冰冻切片法将组织置半导体致冷台上,滴加少许蒸馏水,调好切片机的厚度。
先接通热器的循环流水,然后接通电源,电源的正负极切勿接反,用整流电源控制温度。
二、明胶冰冻切片法明胶包埋法一般多用于冰冻切片易破碎的组织,特别是某些有树枝状突起的组织,当其切片后投入水中时,常常引起分散,甚至发生丢失,某些间隙较多的组织,有时会因发生散乱而失去相互间的联系,可形成移位现象。
肾移植穿刺标本冰冻切片制作方法及体会余鑫鑫;陈阳;阎红琳;袁静萍【摘要】目的介绍一种肾移植穿刺标本冰冻切片的制作方法并分享制片过程中的体会.方法选取2017年武汉大学人民医院手术室提供的肾移植供体穿刺标本10例,分别记录每例冰冻切片的制作方法,切片质量,制片时间.收到标本后,首先在样本托上均匀涂抹一层普通胶水,于冷冻锤下压平成型30s,取出样本托,将标本铺展成一条直线于样品托上之后,在放置好的标本上均匀涂抹一层普通胶水覆盖标本,并用冷冻锤轻轻压平1min,取出进行切片.切片经改良AFA固定液固定,苏木素-伊红(hematoxylin-esin staining,HE)染色制片后,显微镜下观察.结果切片完整平坦,无褶皱、卷缩、刀痕;染色核质分明,红蓝适度,对比度好;制片时间在13min左右.结论肾移植穿刺标本经两步法包埋再切片,联合改良AFA固定液固定及HE染色,大大缩短了制片时间,提高了制片质量,易于观察,且重复性好,可以推广.【期刊名称】《中国组织化学与细胞化学杂志》【年(卷),期】2018(027)004【总页数】4页(P364-367)【关键词】肾移植穿刺标本;冰冻切片;改良AFA固定液【作者】余鑫鑫;陈阳;阎红琳;袁静萍【作者单位】武汉大学人民医院病理科,武汉430060;武汉大学人民医院麻醉科,武汉430060;武汉大学人民医院病理科,武汉430060;武汉大学人民医院病理科,武汉430060【正文语种】中文【中图分类】R446.8冰冻切片是病理科的急诊工作,要求病理医师在很短的时间内做出正确的诊断,为手术医生下一步的手术方案提供指导。
在肾移植手术中,影响肾移植效果的因素有很多,如排斥反应、各种并发症导致的损伤等[1],这就要求临床医生对供肾功能状态进行评估,除临床评分及肉眼评估外,病理活检是评估移植肾功能,预测器官分配或远期存活的金标准[2]。
临床将供肾穿刺标本取出送病理科进行快速病理活检,而冰冻切片质量的好坏直接决定诊断的快速、客观、准确、合理,因此,一张快速优质的供肾穿刺标本冰冻切片显得尤为关键。
不同组织的冰冻切片体会来源:第三军医大学大坪医院病理科作者:毛成毅,杜娟,肖华亮,李增鹏冰冻切片原理:组织被冷冻时,组织中的水变成冰,而在这种状态中,组织变坚硬的。
冰冻块的硬度可通过改变组织温度来改变。
降温会使组织块更加坚硬,提高温度使组织变软。
大多数非脂肪不固定组织的切片最好在-20到-25℃制作。
因其制作过程较石蜡切片快捷、简便,多应用于手术中的快速病理诊断。
冰冻切片的制作过程中,常有许多因素影响其质量,并进一步影响结果的观察和分析,甚至会影响诊断,造成无法挽救的后果,对此我们经过比较及总结得出如下经验。
冰冻温度及组织冰冻的时间对冰冻切片质量的影响是至关重要的。
冰冻温度对细胞的影响:温度太低,细胞容易收缩,温度太高,细胞容易膨胀,结构不清,模糊,影响冰冻诊断。
充分利用冷冻台、冰锤及速冻头的功能。
将放有新鲜组织的冻托放在冻台上然后压上压板,等组织冻住后,轻敲压板,冻有组织的冻托就会下来,然后进行切片。
在实际工作中,一般冰冻机温度设定如下:冻台温度:-18℃;工作温度:-18℃;冻头温度:-20℃。
(一)乳腺组织的冰冻切片乳腺组织(纤维腺瘤,间质胶原化)含纤维组织较多,冰冻切片染色时容易脱片。
1、使用免疫组化防脱载玻片进行贴片,冰冻切片脱片率明显下降。
2、乳腺含脂肪组织比较丰富,在冰冻切片时不容易成片或展片。
3、乳腺组织在取材时,取材医生应尽量将病变周围的脂肪组织剔除。
4、当遇到脂肪组织较多,又无法剔除时,建议使用液氮。
5、充分利用冰冻切片机(速冻台)的功能。
(二)子宫肌瘤的冰冻切片1、温度的控制:冷冻温度是冰冻切片的关键;冷冻室温度设定-17~-22度;控制肌瘤组织冷冻时间,4/5组织冻好就可以;冷冻过头时拿出冷冻室解冻软化一下。
2、包埋剂(OCT)的使用:冻头中心滴好OCT粘好组织块,再在周围加固一圈;虽然有可能加长了冷冻时间,但可以将组织牢牢固定住;修片时不能太厚,要用慢进;防止修片和切片时产生的抖动。
冰冻切片制作技巧1.从锋利的刀片开始我发现使用新的锋利的刀片时常常做出高质量的片子。
我觉得在医疗场合中某些尽量省钱的做法显得有些因小失大。
一般我对每位患者的标本都使用一组新的刀片,当片子的质量开始下降时,我会立刻更换刀片。
某些组织如质地较硬的胶原和钙化组织会使刀片很快变钝,因此,经常更换刀片显得很有必要,有时候我在切片过程中要连续更换2-3次刀片。
2.坐着还是站着我切片时总是坐在一张凳子上。
要学会把刷子作为一种便捷的辅助工具来操作,从而精细地控制显微厚薄程度的片子。
切片时俯身弯腰,颈部过伸的姿势有些不妥,要尽量处于放松和舒适的姿势以便能最大程度控制你的左手。
3.刷子我是一位刷子的使用者。
我相信要想切好片子首先学会使用刷子。
刷子的作用就在于粘住片子并把片子弄到台子上。
冷冻的片子会自发的卷缩并从刷子上脱离下来,因此,我使用一把有硬毛、夹取面宽的刷子。
我发现来自中国的野猪毛十分坚硬,非常管用。
你可以花3美元从工艺店买一把1/4英寸长的#2号扁平无色的刷子,把毛削成一个角度。
由于是个有角的头端,加上握持刷子成一定的角度,这样刷子与组织接触时就会象扫帚一样的平。
我不能理解为什么有人使用脆弱的骆驼毛刷子,组织片很容易从这些柔软的毛上掉下来。
4.握持刷子左手象拿笔一样握持刷子,将第五指轻压于台面上以稳定握笔的手(或根据手和切片机尺寸的大小置于你感觉合适的地方),这样可以保证操作者动作的灵活及可控性。
我把刷子削成一个角度,大致与左手握持刷子的角度相同,这样使刷子平着接触组织的1/4。
5.摇柄的旋转以连续均匀的力量转动切片机的摇柄,且要毫不犹豫。
我看到很多冰冻切片者手握着刷子在开始切片时总要停一下,缓慢的抓取组织,然后再开始转动摇柄。
依我的经验看来,这种动作增加了起始切片假象的可能,会使片子的厚度不均匀,也增加了处理脂肪类组织的难度。
我切片时,象前面所说的那样手握刷子,以一种连续的动作抓取组织,这个动作与刀片接触组织同时开始并贯穿于整个过程。
制作冰冻切片的体会无论是在组织胚胎学等医学基础课中,还是在临床检验工作中,冰冻切片都有着举足轻重的作用,冰冻切片被广泛的运用在科研、教学和临床诊断中。
所谓冰冻切片就是组织在低温状态下在很短的时间内变硬并进行切片。
在临床外科手术中常常需要进行快速病理诊断,而冰冻切片就是一个很好的方法。
标签:冰冻切片;制作;体会冰冻切片是一种在低温的条件下使组织快速冷冻到一定的硬度然后进行切片的方法。
其制作过程简单方便快捷,在手术中快速进行病理诊断从而为手术在中快速确定组织性质,对医生的手术方案具有指导意义。
冰冻切片的组织在送检前不需要进行处理,其组织没有发生变化,使得原来的生活形态得以保持,特别是在免疫组织化学染色中,组织中的糖、酶、抗原、脂类等成分由于没有受到干扰而存在,组织中的细胞抗原的免疫性也得到了保存,对于需要检测糖、酶、抗原、脂类的不会受到影响。
但是,冰冻切片的制作过程要比普通的蜡切片难度大、要求高,而且组织冰冻的程度不好把握,在切片的过程中组织较易破碎,很难切成符合要求的薄片,在染色的过程中很容易脱片,所有以上这些因素都会影响到切片的质量,从而影响到了检测结果。
对于如何能有效快速高质量的制作符合要求的冰冻切片一直使我们面对的问题。
1材料和方法1.1 材料:恒冷切片机,切片刀,固定液,胶水,实验用用的新鲜组织如肝、肾、脾、皮肤、食管、胃、淋巴结、心肌、脑、卵巢、小肠等组织。
1.2 方法:采用新鲜的实验用的新鲜组织,取一块大小为1.5cm×1.5cm×3cm 的新鲜实验用组织,去除组织中的脂肪组织,在取组织的时候要注意保持干燥以免引起组织细胞发生变性和变化,把组织放在低温液氮中快速冷冻放置于冰冻台上。
在切片机内快速冰冻2分钟之后待切。
如果组织的体积较大冰冻时间相应延长,如果所取组织体积较小则相应的缩短冰冻时间,切片刀的温度控制在零下25℃-零下30℃之间。
在开始切片之前要对切片刀和防卷板之间的角度进行调整以防切出来的组织薄片卷曲。
提高冰冻切片质量的体会马晓龙北京大学医学部病理学系/北京大学第三医院病理科maxiaolong1998@2015年2月22日冰冻切片是将组织直接冰冻后进行切片,是一种简便快速的方法,常用于配合临床手术,需在短时间内制出切片,为病理的快速诊断提供依据,在病理科属于急诊工作,其重要性和责任性都很大。
能否在短时间内制出质量好的冰冻片子,一直是许多病理技术人员关心的话题。
通过参加北京病理技术质量控制冰冻切片比赛暨北京“徕卡杯”冰冻切片大赛和代表北京参加全国冰冻切片大赛,并结合多年的冰冻切片工作经验,我对如何制做出质量好的冰冻切片有了更深刻的认识——我认为一张完美的冰冻切片必须具备切片的完整性,厚薄均匀,无摺叠和切痕,组织内无冰晶,染色核浆分明,红蓝适度,组织结构清晰。
以下是我的具体体会一:制片的前期准备1、正所谓“公欲善其事,必先利其器”,要想切出好的冰冻切片,必须要有性能优良质量可靠的冰冻切片机。
冰冻机的摆放空间要留有足够的面积,最好能对流通风,保证其散热良好。
2、平时要认真仔细研读机器说明书,熟悉各个按钮的功能,掌握其操作要领,在长期的人机配合过程中充分运用机器特性,提高切片技巧。
3、在日常工作中还要定期对冰冻机进行清理和必要的检查,最好每周2-3次。
清理机器内部既可以减少切片时的交叉污染,又可以同时对切片机的性能进行检验,必要时还要除霜,保证机器的正常运转。
切制有传染性疾病的标本时,事后还必须要对机器进行彻底消毒,防止疾病传染。
二:制片过程及注意事项1、取材:标本要新鲜,不要放在盐水、酒精和甲醛中浸泡,取材好的组织尽量用滤纸将组织表面的污血和水分吸干,以减少冰晶的产生。
理想取材小为1.5-2cm×1.5-2cm×0.2cm,取材要厚薄适宜,最厚不超过0.3cm,最薄不低于0.1cm,如果太厚则组织冰冻时间要延长,且易产生冰晶。
待组织全层冻好后,表层会太硬太脆,影响后续切片,而太薄的标本在修切过程中容易修到组织托头。
对照组为健康体检者 100例 , 其中男性 56例 , 女性 44例 , 年龄为 42岁 ~70岁 , 平均 (51. 36±6. 6 岁。
1. 2方法所有病例均于入院第 2日早晨空腹采血 , 测定甘油三酯 (T G 、胆固醇 (CHO 、高密度脂蛋白胆固醇 (HDL 2C 、低密度脂蛋白胆固醇 (LDL 2C 、载脂蛋白 A 1(A poA 1 、载脂蛋白 B (A poB 及脂蛋白 [a (L p 2a ]。
血脂使用日本日立公司生产的 7170A 生化仪 , 试剂购买于和光公司 ; 流变学使用北京世帝公司生产的 R 80自动流变仪。
统计学使用 t 检验。
2结果110例脑梗死患者的 T G 、 A poB 、 LDL 2C 、 L p (a 、血浆黏度、全血还原比黏度及 CHO 显著高于对照组 (P <0. 05 , HDL 2C 、 A poA 1则明显低于对照组(P <0. 01 。
结果见表 1。
表 1脑梗死患者血脂及血黏度结果比较 (xθ±s组别例数 TG CHO ApoA 1ApoB HDL 2C LDL 2C Lp (a 血浆黏度还原比黏度病例组 1101. 67±1. 0834. 13±0. 8231. 22±0. 30. 87±0. 3230. 89±0. 26#2. 99±0. 713256. 9±205. 831. 76±0. 11317. 9±4. 273对照组 1001. 13±0. 333. 79±0. 571. 24±0. 150. 71±0. 251. 00±0. 292. 57±0. 61122. 1±74. 41. 69±0. 04513. 0±1. 4注 :与对照组比较 , #P <0. 01; 3P <0. 05。
冷冻切片制作体会冷冻切片是借助在低温的条件下,使组织迅速冻结达到一定硬度进行切片的一种方法。
冷冻切片技术距今已近有100多年的历史,主要在外科手术中确定病变性质,了解肿瘤的扩散情况,包括肿瘤是否浸润相邻组织,有无区域淋巴结转移等及手术切缘有无肿瘤组织残留。
因此,制作一套高质量的冷冻切片对于确保病理诊断的科学性、可靠性是极其重要的。
如今,绝大多数的医院都有国产或国外的冷冻切片机,冷冻切片已经成为病理科的日常工作,成为病理科不可缺少的一部分。
资料与方法一般资料:2004年4月~2010年12月将我院手术中的各种送检活体组织标本,使用仪器德国莱卡-3050s型冷冻切片机制作病理冷冻切片。
方法:冷冻温度一般在-21~-25℃之间,使用OCT包埋剂。
细小组织全部取材,大组织的取材大小为1cm×1cm×0.5cm,在包埋冻头上加少量冷冻包埋剂,在包埋剂未完全冻结之前放上组织,然后在示组织大小加适量包埋剂。
冻好的组织先粗刨修,暴露组织最大切片后再进行切片。
冷冻切片厚度以5~8μm为宜,将组织切片展平贴于载玻片上。
冷冻切片在95%酒精内固定1~2分钟,自来水充分浸洗,哈瑞士苏木素染色1~2分钟,水洗,1%盐酸酒精分化3~10秒,水洗,0.1%氨水蓝化3~5秒,水洗,梯度酒精脱水,二甲苯透明,中性树脂封片。
注意事项手术送检的标本要新鲜、干燥、完整,未进行过固定。
太小组织如肝穿、肾穿等组织可以放在用生理盐水浸湿的纱布上。
取材时在不影响病理诊断的前提下,标本取材尽量小一点,组织厚度不<3mm,这样有利于组织的快速冻结。
应尽量避开坏死及有钙化的区域,对于乳腺组织及淋巴结的取材,应尽量将多余脂肪剔除。
含骨的组织不建议做冷冻切片。
要剔除手术中残留的线头、细小铁丝、钢钉等杂物。
用干净的滤纸充分吸干组织中多余的水分,能有效的减少冰晶的产生。
冷冻组织含游离水分过多,组织未吸干水分就直接包埋,切片中冰晶形成的区域无细胞组织结构,呈结晶样或不规则空隙,周围组织因为冰晶影响,组织结构不同程度破坏,细胞收缩,细胞核明显变小,不利于诊断。
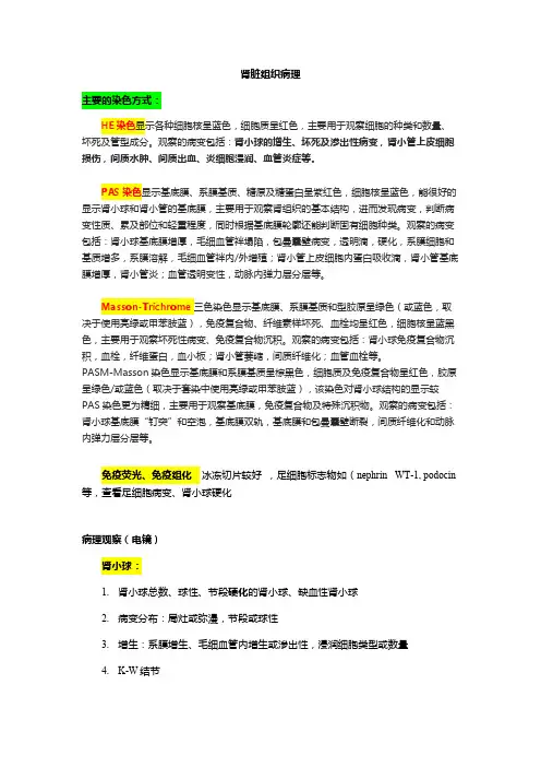
肾脏组织病理主要的染色方式:HE染色显示各种细胞核呈蓝色,细胞质呈红色,主要用于观察细胞的种类和数量、坏死及管型成分。
观察的病变包括:肾小球的增生、坏死及渗出性病变,肾小管上皮细胞损伤,间质水肿、间质出血、炎细胞浸润、血管炎症等。
PAS染色显示基底膜、系膜基质、糖原及糖蛋白呈紫红色,细胞核呈蓝色,能很好的显示肾小球和肾小管的基底膜,主要用于观察肾组织的基本结构,进而发现病变,判断病变性质、累及部位和轻重程度,同时根据基底膜轮廓还能判断固有细胞种类。
观察的病变包括:肾小球基底膜增厚,毛细血管袢塌陷,包曼囊壁病变,透明滴,硬化,系膜细胞和基质增多,系膜溶解,毛细血管袢内/外增殖;肾小管上皮细胞内蛋白吸收滴,肾小管基底膜增厚,肾小管炎;血管透明变性,动脉内弹力层分层等。
Masson-Trichrome三色染色显示基底膜、系膜基质和型胶原呈绿色(或蓝色,取决于使用亮绿或甲苯胺蓝),免疫复合物、纤维素样坏死、血栓均呈红色,细胞核呈蓝黑色,主要用于观察坏死性病变、免疫复合物沉积。
观察的病变包括:肾小球免疫复合物沉积,血栓,纤维蛋白,血小板;肾小管萎缩,间质纤维化;血管血栓等。
PASM-Masson染色显示基底膜和系膜基质呈棕黑色,细胞质及免疫复合物呈红色,胶原呈绿色/或蓝色(取决于套染中使用亮绿或甲苯胺蓝),该染色对肾小球结构的显示较PAS染色更为精细,主要用于观察基底膜,免疫复合物及特殊沉积物。
观察的病变包括:肾小球基底膜“钉突”和空泡,基底膜双轨,基底膜和包曼囊壁断裂,间质纤维化和动脉内弹力层分层等。
免疫荧光、免疫组化冰冻切片较好,足细胞标志物如(nephrin WT-1, podocin 等,查看足细胞病变、肾小球硬化病理观察(电镜)肾小球:1.肾小球总数、球性、节段硬化的肾小球、缺血性肾小球2.病变分布:局灶或弥漫,节段或球性3.增生:系膜增生、毛细血管内增生或渗出性,浸润细胞类型或数量4.K-W结节5.毛细血管袢基底膜断裂、增厚、病变(钉突、空泡)肾小管间质1.肾小管急性损伤2.肾小管上皮细胞凝固性坏死3.肾小管基底膜异常4.肾小管炎5.间质炎细胞浸润6.间质出血水肿7.间质纤维化、肾小管萎缩血管动脉炎、动脉内皮细胞病变、动脉栓塞、管周毛细血管炎细胞浸润;动脉TMA病变、动脉硬化和小动脉硬化(透明变性和内膜增厚)HE 染色图解对于肾脏的观察要看肾小球、肾小管、肾间质及肾小动脉的病变,肾小球的病变又要观察肾小囊、系膜细胞及基质、毛细血管基底膜、足细胞等等等等,而且糖尿病不等于糖尿病肾病,如果是糖尿病肾病最典型的标志性病变是系膜基质无细胞性增生,形成K-W结节片子质量没有问题。
冰冻切片的制作体会目的:探讨在冰冻切片过程中针对不同组织样本采取的相应对策,以达到最佳的切片效果。
方法:回顾分析我院自2011年以来148例术中快速冰冻切片的制作方法。
针对不同的组织样本,选择的冰冻温度与时间不同,包埋与切片的也方法不同。
结果:切片厚薄均匀完整,无皱褶,核染色清晰,细胞形态完整,核浆对比鲜明。
结论:冰冻温度与时间、组织包埋、切片方法等是制作高质量冰冻切片的关键。
标签:冰冻切片;样本;制作;效果术中快速冰冻切片检查是病理科的一项常规工作,但同时又是一项非常重要和高风险的检查。
它是在低温情况下将新鲜组织冷冻到一定硬度,然后再进行切片的一种方法【1】。
它能对临床治疗提供积极的指导意义,为手术医生决定手术方式和范围提供依据。
而高质量的冰冻切片又是这项检查的首要条件。
所以,能否制作一张优质的冰冻切片就显得尤为重要。
我科自2011年引进英国珊顿冰冻切片机以来,我共完成制作冰冻切片148例。
1 材料与方法1.1材料临床送检的各类手术中新鲜组织,不加任何固定液,直接送至病理科。
其中甲状腺25例、子宫肿瘤24例、卵巢肿瘤22例、乳腺肿瘤51例、肺肿瘤4例、胃肠道肿瘤5例、其它17例。
1.2方法采用手术切除后新鲜标本,取一块1.5*1.5*0.3cm左右【2】的有病变组织块,去除多余的脂肪组织、钙化物、坏死组织和骨组织。
取材速度要快,避免取材器械和取材台上有水接触,用干纱布把组织上的血液和液体吸干,避免冰冻切片出现过多的冰晶现象【3】。
然后直接放在冷冻托盘上,滴加OCT(聚乙二醇和聚乙烯醇的水溶性混合物)或普通胶水。
根据要切片的组织类型设定冰冻温度和冰冻时间。
切片厚度以5微米为佳,然后迅速粘片,投入AF液(40%甲醛与95%酒精1:4的混合液)中固定1min左右。
苏木素染色,水洗,分化,返蓝,伊红,梯度酒精(从低浓度到高浓度)脱水,透明,封固。
2. 结果切片质量较好,厚薄均匀完整,无皱褶,核染色清晰,细胞形态完整,核浆对比明显,符合冰冻诊断要求。
冰冻切片快速病理诊疗30 年总结秦皇岛市肿瘤医院病理科康文喜谢芳芳王小聪李英邮编: 066001 术中冰冻切片快速病理诊疗是 1818 年由 PieterdeRiemer 第一创建发明的, 1891 年Halsted 和 Accarty 将冰冻切片技术列为正式诊疗方法。
当前国内外已将此项技术广泛应用于临床,解决手术中的病理诊疗问题。
并日趋遇到外科医生和患者的欢迎和必定。
跟着冰冻切片技术和临床外科手术的发展,要求做冰冻的病例逐年增加,截止到2012 年 10 月份,本院病理科展开快速冰冻病理诊疗30 余年,共达成冰冻快速病理诊疗1476 例,累积了必定的经验和教训,为了更进一步提升冰冻快速病理诊疗水平,提升冰冻诊疗正确率,降低误诊率,作者将 30 年来全部冰冻切片快速病理诊疗病例进行总结剖析以下。
1资料和方法1.1 一般资料本组 1476 例大多数来自本院住院病人,小部分来自其余医院。
此中男 897 例,女 579 例,年纪最大 81 岁,最小 5 个月。
1.2 病变部位乳腺 1052 例,软组织 42 例,胃 33 例,淋奉承 33 例,骨 12 例,腹膜 9 例,睾丸及附睾 8 例,甲状腺 47 例,小肠 15 例,大肠 25 例,膀胱 5 例,脊椎 5 例,阑尾 10 例,胆道 14 例,阴茎 19 例,卵巢 53 例,脑及脑膜 3 例,前列腺 3 例,肝 12 例,肾 26 例,脊髓 2 例,喉 2 例,子宫 42 例,精索 1 例,纵隔 1 例,腹膜后 1 例,眼 1 例。
1.3 方法本组 1476 例均采纳德国入口莱卡冰冻切片机切片, HE染色,一般光学显微镜察看。
1.4 结果 1476 例中,恶性肿瘤 687 例,良性肿瘤 388 例,瘤样病变 170 例,炎症 202 例,结核 29 例,确诊 1457 例,未能确诊 15 例,误诊 4 例。
2.议论冰冻切片质量差,最先好多有名的病理学家如 Ewing、Brewer、Simpson等以前思疑冰冻切片的正确性, 1960 年 Cryostat 冰冻切片机正式应用于临床后,冰冻切片质量有了很大提升,但和白腊切片对比仍很逊色,瞄正确的冰冻病理1 / 3诊疗带来必定困难,特别对年青的病理科医生来说难度较大,缺少经验的病理科医生难以胜任此项工作,下边依据自己个人的经验发布一点见解。
肾活检标本的冰冻切片直接免疫荧光法中冰冻切片对包埋剂的选择及应用【关键词】包埋剂;肾活检标本;冰冻切片直接免疫荧光检查;冰冻切片;胶水肾脏疾病中,变态反应在其病因发病机制中占很大比重,所以在肾活检标本中显示抗原或抗体是很重要的,一般使用冰冻切片直接免疫荧光法观察切片标本上荧光抗体染色结果作为抗原的鉴定和定位。
冰冻切片直接免疫荧光法要求冰冻切片质量优良,制作一张质量优良的冰冻切片,制片过程中的每一步环节都很重要,其中包埋剂的使用也很关键,包埋剂包埋组织(-20℃~25℃)冷冻后对组织起到支托固定的作用。
现工作中制作冰冻切片常用包埋剂是OCT,在多年临床工作中,我科使用普通胶水替代OCT包埋,所制冰冻切片用于直接免疫荧光检查与使用OCT包埋剂所制冰冻切片用于直接免疫荧光检查效果相同。
1 材料与方法1.1 材料肾活检标本,普通胶水(把胶水装入用完的OCT包埋剂的空瓶中),冰冻托盘架置于(-20℃~25℃)冰冻切片机箱体中待用,载玻片、荧光抗体(兔抗人IgA、兔抗人IgG、兔抗人IgM、兔抗人C1q、兔抗人C3)抗体为丹麦DAKO公司产品,PBS,缓冲甘油等。
1.2 方法将肾活检组织取材后放置到待用的托盘架正中位置上(由于肾活检组织小,托盘架要做底座,用胶水替代OCT做底座),用胶水替代OCT将组织块完全包埋。
在-20℃~25℃温度中托盘架上的组织被包埋剂包裹迅速凝冻固定。
取下托盘架固定到冰冻机的冷冻头上。
(冷冻头设定温度为-15℃左右)开始修切冷冻头上的组织至合适时留片,切片要求尽量薄些,以利抗原抗体接触和镜检。
取出切片用吹风机冷风吹干固定。
PBS冲洗3次,3 min/次,甩去PBS加荧光抗体20 μl,置于37℃温箱孵育18~30 min取出,PBS冲洗3次,3 min/次,甩去PBS,缓冲甘油封片避光。
2 结果用胶水包埋的组织块凝冻迅速,质感均匀、易切出完整的组织片、易展片,留片后胶水在玻片上容易用水洗净,同时组织不易脱落。
冰冻切片与漂片免疫组化以前做冰冻切片,总是遇到问题,后来查文献,自己又做实验比较,总算找到了又快又好地办法, 拿出来和大家分享一下.1. 取脑一定要在冰上操作,液体也一定用冷的2. 30%蔗糖一定要充分,最好中间换液一次, 20%的可以不做3. 沉淀后冻存,一定要快冻, 最好在干冰上操作.4. 最重要的一点, 灌注的时候, 不要用0.1M PB, 用0.01M PBS. 以前不知道,很多书上写的都是0.1M PB,后来自己用了发现还是有洞. 为了这个,我还专门作了对照实验,结果0.01M PBS更好一些, 原因不知道为什么, 但是事实如此. (理论上高浓度液体更利于保护细胞不会因为冰冻损伤)5. 如果做磷酸化的抗体,一定记得在灌注液里加一定的抑制剂,如NaF等.蔗糖俺用25%/PBS 的,不用换液,只要过夜12个小时就能沉下去了。
包埋的时候不用冲洗,但是要注意一定要用吸水纸擦干蔗糖溶液,否则切片有麻烦我做切片的时候,先用20%蔗糖(PB配)沉底,再用30%蔗糖沉底,这样脱水比较充分。
一般是等切片机温度达到-22度之后,再将包埋好的脑组织放入。
脱水不充分也会导致切片有洞,而且片子容易向内卷,很不好贴。
一直这样做了很久,效果都还不错。
取脑后,直接投到液氮??我试过,由于脑组织水分多,下液氮后直接就碎了~~防止脑袋冻碎办法:先准备好一个保温杯,倒入适量的液氮,然后在杯身中放一个纸杯(塑料或玻璃杯禁用),再在杯中放一金属片,以防止纸杯翻倒,动物脑袋取好后,先放在一张小锡箔纸上,然后连锡箔纸一起转移至杯中的金属片上面,盖上保温杯盖,3-5分钟后,见大脑表片颜色变白,表示冷冻完全,随即将大脑用锡箔纸包好,转入-80度冰箱长期保存。
脑片切好后保存方法:1、先用手指在玻片(已挂好胶)后均匀轻轻过一下,将脑片组织贴在玻片上。
2、37度干燥箱中烘干。
3、放入切片盒中,盖紧盒盖,并用胶带将切片盒封严,外用样品袋包扎严实,即可防止水汽进入。
肾活检冰冻切片不同储存条件对免疫荧光结果的影响赵黎;朱萌华;金娟;龚建光;李一文;何强【摘要】目的:探讨肾活检组织冰冻切片储存温度对免疫荧光结果的影响。
方法:选择2015年1月~2015年6月浙江省人民医院肾脏病科肾脏活检标本100例,将同一肾穿组织同时切两套切片分别储存于-70℃低温冰箱和-12℃冷冻切片机内,其中储存于-70℃低温冰箱的切片作为实验组,储存于-12℃冷冻切片机内的切片作为对照组,次日用直接免疫荧光法检测免疫球蛋白( IgG、IgA和IgM)、补体( C3、C4和C1q)及纤维蛋白原,间接免疫荧光法检测Ⅳ型胶原a3和a5链,荧光显微镜下观察定性及半定量结果。
结果:实验组3+~4+IgG 16例,对应的对照组IgG均为1+~2+,阳性强度明显弱于实验组,差异有统计学显著性(P<0.05);实验组3+~4+a399例,对照组1+~2+a392例,阴性8例;实验组3+~4+a599例,对照组1+~2+a592例,阴性8例,对照组阳性强度减弱,差异有统计学显著性(P<0.05)。
实验组4+IgA 15例,3+IgA 19例,3+IgM 15例,2+IgM 11例,4+C313例,3+C312例,相对应的对照组阳性强度没有明显减弱,差异无统计学显著性。
结论:肾活检冰冻切片免疫荧光结果受切片储存温度影响大,其中对IgG和Ⅳ型胶原免疫荧光阳性强度影响更大,建议肾脏活检组织冰冻切片置于-70℃低温冰箱储存。
%[ ABSTRACT] AIM:To investigate the effect of storage temperature in renal biopsy tissue frozen section on immu-nofluorescence results.METHODS:One hundred renal biopsy samples of Zhejiang Province People’ s Hospital from Janu-ary to June, 2015 were enrolled.Two sets of cutting slices were stored in -70 ℃ low temperature refrigerator as experi-mental group and in -12 ℃ freezing cryostat as control group.The immunoglobulins ( IgG, IgA andIgM) and comple-ments (C3, C4 and C1q) as well as fibrinogen were detected with direct immunofluorescence in the next day.ThetypeⅣcollagen a3 and a5 chains were also detected by indirect immunofluorescence, and the qualitative and semi-quantitative re-sults were observed under the fluorescence microscope.RESULTS:There were 16 cases of 3+~4+IgG in the experi-mental group, while the corresponding IgG was all 1+~2+in control group, significantly weaker than that in experimen-tal group.There were 99 cases of 3+~4+a3 and 3+~4+a5 in experimental group, white there were 92 cases of 1+~2+a3/a5 and 8 cases negative in control group.The positive intensity was decreased in control group with statistical difference between the 2 groups ( P<0.05) .There were 15 cases of 4+IgA, 19 cases of 3+IgA, 15 cases of 3+IgM, 11 cases of 2+IgM, 13 cases of 4+C3, and 12 cases of 3+C3 in experimental group.The control group were similar to the results of experimental group, and no difference between the 2 groups was observed.CONCLUSION:The immunoflu-orescence results of renal biopsy frozen sections are highly affected by the section storage temperature, which has greater in-fluence on the immunofluorescence positive intensity of IgG andtypeⅣcollagen.The renal biopsy frozen section should be stored in -70 ℃low temperature refrigerator.【期刊名称】《中国病理生理杂志》【年(卷),期】2016(032)007【总页数】3页(P1342-1344)【关键词】储存温度;肾脏活检;免疫荧光;冰冻切片【作者】赵黎;朱萌华;金娟;龚建光;李一文;何强【作者单位】浙江省人民医院肾脏病科,浙江杭州310014;浙江省人民医院肾脏病科,浙江杭州310014;浙江省人民医院肾脏病科,浙江杭州310014;浙江省人民医院肾脏病科,浙江杭州310014;浙江省人民医院肾脏病科,浙江杭州310014;浙江省人民医院肾脏病科,浙江杭州310014【正文语种】中文【中图分类】R363免疫荧光技术对肾脏疾病的诊断及其分类具有极其重要的作用,在肾活检病理诊断中的地位是其它组织化学、电子显微镜检查等无法替代的。
大鼠肾脏冰冻切片的体会
发表时间:2016-03-01T14:17:27.000Z 来源:《中国综合临床》2015年9月供稿作者:张丽娥[导读] 福建省南平市第二医院病理科福建建阳354200冰冻切片不仅要求病理技师在短时间内制出高质量的切片,还需要病理技师具有娴熟的技术,对冰冻切片机功能的熟练掌握合理应用.
张丽娥
福建省南平市第二医院病理科福建建阳354200
【中图分类号】R587.2【文献标识码】B 【文章编号】1001-5302(2015)09-0857-01
0.引言由于肾脏组织质地柔软,含水量高,或在取材过程中肾组织与水分接触, 突遇低温,易形成冰晶,快速冷冻切片的制作难度大,我们通过对大鼠肾脏的冰冻制片,总结经验如下. 1材料使用德国产Leica—CM1950型冰冻切片机,Leica一次性刀片,冷冻组织包埋剂(O.C.T.),AF固定液,改良Gill苏木素染色液,2%碳酸氢钠返蓝液,逐级梯度酒精,中性树胶. 2方法2.1取材及包埋2.1.1取新鲜大鼠肾脏标本常规取材,标本要新鲜,无需固定,严禁浸入甲醛, 酒精,生理盐水等液,尤其是不可以用酒精固定,酒精固定后组织将无法冷冻.2.1.2将样本托放入冰冻切片机的冻台上预冷,加少许O.C.T.,在OCT 未完全冻结前快速的将组织放于样本托上,在组织周围适量的补充O.C.T,待包埋剂约1/3未冻结时压上冷冻锤,打开加强冷冻,使组织快速冷冻.2.1.
3冰冻切片机温度设定在-16oC—-18oC为宜.冷冻时间一般为1min~2min.冷冻时间过长,组织易变硬变脆,细胞结构会发生改变,难于切片.2.1.4包埋组织时应将组织周边多留出O.C.T.用于牵引展开切片,O.C.T.中的小气泡应尽量去除,以免切片时挤压旁边组织产生皱褶,影响切片效果. 2.2切片组织切片厚度设定为5um-6um.刀具提前安放好,调整好刀具角度,切片时控制好操作窗,以利保温.肾脏组织细胞比较致密,若时间过长会变脆且易碎,在冰冻切片时可用手指轻压组织回温,再进行切片.
2.3固定切片后立即放入AF固定液固定30s—1min,不可待切片干后再固定,这样会造成细胞核染色质不清晰,呈现毛玻璃样改变,细胞胞浆边界不清等组织细胞的退变现象. 2.4染色封片固定好的冰冻切片在苏木素染液中染色30s—50s,经1%盐酸分化,2%碳酸氢钠水溶液返蓝,伊红染色,梯度酒精脱水,二甲苯透明,中性树胶封片. 制好的切片核浆对比分明,红蓝适度,颜色鲜艳,达到理想染色效果.
3讨论与分析:3.1冰晶是由于冷冻缓慢,冷冻时间过长,胞质内与组织间隙未结合的水分析出形成的.肾脏因其组织结构,在组织冷冻过程中,组织内易产生大量的冰晶影响冰冻切片的诊断,为了防止组织内冰晶的产生,最佳的办法一是使用冻锤:新鲜标本包埋后放入冷冻台时,不能将冻锤马上按压在组织上,那样会使组织受挤压变形.应该待O.C.T.凝固60%~70%时,再将冻锤轻压在组织上, 这样既能防止冰晶的产生,又能得到较平整的切面;另一种方法为使用液氮冷冻,可将组织放入液氮中2s-3s,待组织冻至80%时即可取出制片,否则过冻会引起组织发脆,冻头与组织分离[2]. 3.2将包埋剂放入-10OC或-4OC冰箱内保存,包埋剂要使用OCT,而不能用胶水等替代,因OCT 的主要成分为PVP,其能通过渗透的作用将细胞内的水分移出,减少冰晶形成.
3.3冰冻的速度与样品的表面积和体积成正比,取材时组织块尽可能薄,0.2cm 为宜,扁平状冷冻速度快,切片的前几张冰晶少,越后冰晶越多,切片不能求快,而要确保切片质量,力争一次完成一张高质量的切片[1]. 3.4可预先做好OCT冻头,将冻头上的OCT 修平,有利于将组织放平,再在冰冻机内在肾组织上滴加OCT,有利于OCT迅速降温,避免组织复温,减少冰晶形成. 3.5肾脏冰冻制片时易产生不规则裂痕,与切片时温度和切片速度有关,操作时应注意操作窗不要开太大,免工作箱的温度升高;OCT的用量太少易产本皱褶,滴加OCT时要上下俩端多,俩侧少,同时要注意OCT不要有小气泡. 3.6冰冻切片机应安放在冷室内,避免压缩机反复工作,仪器要定期维护,除霜,清洁消毒.
总之,冰冻切片技术是病理科最重要的常规工作之一,也是较难掌握的病理实验技术.要做好一张冰冻切片需要病理技术人员具有严格的责任心、严谨的工作态度、丰富的工作实践经验[3]在日常的工作中还需不断摸索经验提高切片质量,冰冻切片不仅要求病理技师在短时间内制出高质量的切片,还需要病理技师具有娴熟的技术,对冰冻切片机功能的熟练掌握合理应用.
参考文献[1] 陈乐真,徐庆中,陈国璋手术中病理诊断图鉴1版北京:科学技术文献出版社,2005:2(还需卷数期数页码等现在还没查询查询后补上)[2] 范慧,陈立华,刘宇冷冻切片的制作体会及常见问题分析.诊断病理学杂志,2008,138(还需卷数期数页码等现在还没查询查询后补上)[3] 吴艳霞.冰冻切片的制作方法分析.吉林医学,2009,30(6):493.。