原水水质如下
- 格式:doc
- 大小:57.50 KB
- 文档页数:1
锅炉考试复习试题要点一、填空题(30分共题,每题分)1、锅炉的基本特性是指蒸发量,热功率、蒸汽参数、受热面蒸发率,受热面发热率、锅炉的热效率、锅炉的金属耗率及耗电率。
1、锅炉的工作可以分为燃煤锅炉的燃烧过程、烟气向水的传热过程、水的汽化过程、三个同时进行的过程。
2、锅炉本体包括汽锅、炉子、蒸汽过热器。
3、锅炉房辅助设备由结水设备、通风设备、燃料供应及排渣除尘设备、监视仪表和自动控制设备等组成。
4、安全阀是安全装置,5、锅炉的三大安全附件是安全阀、压力表、水位表。
6、通过元素分析法测定燃料主要组成元素有等七种,其中碳,氢,硫,水分是可然元素,氧,氮,灰分为杂质。
7、燃料成分分析数据通常是采用收到基、空气干燥基、干燥基、干燥无灰基四种分析基准计算的。
8、对于煤其组成成分可以用工业、元素分析法进行测定5、锅炉房汽水系统包括、、三个系统。
6、锅炉房给水系统包括、、等设备。
7、煤的燃烧特性主要指、、、。
8、按照组织燃烧过程基本原理和特点燃烧设备分为、、三类。
9、改善链条炉燃烧的措施有、、。
10、油的燃烧过程为、、、。
11、燃油炉的燃油供应系统由、、、、等组成。
12、蒸汽锅炉按其烟气与受热面的相对位置分为、、三类。
13、供热锅炉常用的安全阀有、。
14、蒸汽锅炉自然水循环的运动压头是,有效流动压头是。
(可用公式表示)15、锅炉设备的自生风是指,其正负号根据确定,在水平烟道中自生风(大于、小于、等于)零。
16锅炉排污系统分为、,排污管分别接至、。
17、离子交换水处理系统中交换剂只能除硬度而不能除碱度,、交换剂既能除硬度又能除碱度。
18、锅炉机械通风的方式有、、,三种。
19、蒸汽锅炉的循环水循环的可靠性指标是、。
20、蒸汽品质一般用来衡量,它反映了蒸汽的程度。
21、链条炉的燃烧特点是、。
22、煤粉的性质是指、。
23、层燃炉的炉排可见热强度是。
24、排烟热损失的影响因素有、。
25、锅炉的热平衡是指。
26、锅炉的热效率是指。
微污染原水处理BPAC-UF组合工艺近年来,我国水源水受到工业、农业和生活污水不同程度的污染,特别是有机物的污染,导致水源水部分水质指标不符合《地表水环境质量标准》(GB3838—2002)III类标准,水厂常规处理工艺(混凝→沉淀→过滤→消毒)无法对其进行有效净化,出厂水水质难以达到《生活饮用水卫生标准》(GB5749—2006)的要求。
目前对于微污染原水的处理方法,按其净化工艺可分为强化常规工艺、预处理工艺和深度处理工艺,具体则涉及到吸附、氧化、生物处理以及膜分离技术。
膜分离技术由于其出水水质好且稳定、占地面积小、能耗较低等优点被公认为新一代水处理技术,用于净水处理的前景广阔。
2006年,李圭白提出“以超滤为核心的第三代城市饮用水净化工艺”,我国的超滤膜水厂投产数也在大幅增加。
但在实际生产过程中,溶解性有机物经过超滤膜处理后去除率并不高。
此外,膜污染从膜分离技术诞生以来便是一个不容忽视的问题。
因此,超滤膜常和其它工艺联用成为组合工艺,彼此之间取长补短,共同发挥各自效能来净化水质。
活性炭比表面积较大,其自身强大的吸附能力能够吸附去除水体中有机污染物。
此外,活性炭表面生成的微生物膜可以利用微生物自身新陈代谢来有效降低水体中的氨氮(NH+4-N)浓度。
因此,出现了生物粉末活性炭与超滤共同组成的“生物粉末活性炭-超滤”(BPAC-UF)工艺,BPAC-UF工艺在实际运用中主要分为一体式和分体式。
一体式工艺,即粉末活性炭直接投加到膜池内形成膜生物反应器,也被称为粉末活性炭-膜生物反应器(powderedactivatedcarbon-membranebioreactor,PAC-MBR)工艺。
分体式工艺,即进水先通过粉末活性炭池进行接触吸附,炭池出水再进入超滤膜池,可被称为BPAC-UF组合工艺。
近年来,BPAC-UF工艺受到许多研究者的关注。
宣雍琪等研究发现BPACUF组合工艺能够有效地去除微污染原水中的嗅味物质,李臻等通过对比“生物粉末活性炭-膜生物反应器”(biologicalpowderedactivatedcarbonmembranebioreactor,BPAC-MBR)工艺和BPAC-UF工艺发现,由于水力停留时间较长,BPAC-UF工艺中粉末活性炭表面的生物降解作用得到更好的发挥,抗冲击性能更好。
《水污染控制工程》计算题1.某原水总硬度1.6mmol/L,碱度HCO3-=2.58 mmol /L, Mg2+ 1.0mmol/ L,Na+ 0.03mmol/ L,SO42-0.125mmol/ L,Cl-0.4mmol/ L,CO225.8mg/L,试计算,水中碳酸盐硬度和非碳酸盐硬度。
若采用石灰-苏打法进行软化,试求石灰、苏打用量(mmol/L)。
(过剩量均取0.1 mmol /L)解:Ht=Ca2++Mg2+ =1.6 mmol /LMg2+ =1.0 mmol /L 故Ca2+ =0.6 mmol /L碳酸盐硬度Hc=HCO3-/2=2.58/2=1.29mmol/L其中Ca(HCO3)20.6 mmol /L,Mg(HCO3)2=1.29-0.6=0.69 mmol /L非碳酸盐硬度Hn=Ht-Hc=1.6-1.29=0.31mmol/L其中MgSO4+MgCl2=0.31 mmol /L故[ CaO]=[CO2 ]+ [Ca(HCO3)2 ]+2 [ Mg(HCO3)2 ] +Hn+α 25.8/44+0.6+2×0.69+0.31+0.1=2.98 mmol/L [ Na2 CO3] = Hn +β=0.31+0.1=0.41mmol /L2. 硬水水量1000m3/d,水质如下:Ca2++Mg2+ 2.15 mmol /L ,HCO3-3.7mmol/L,Na+ +K+ 0.35mmol/ L,SO42-0.30mmol/ L,Cl-0.35mmol/ L,游离CO2 22mg/L。
采用强酸H-Na并联脱碱软化,求RH,RNa罐的进水水量,进CO2 脱除器的CO2 含量(mg/L)(剩余碱度取0.5 mmol /L)。
解:(1)QH(SO42-+Cl-)=QNa×[HCO3-]-QAr <当量浓度>QH(0.6+0.35)=QNa×3.7-1000×0.5 0.95QH=QNa×3.7-500 QH=3.89QNa-526.32 又Q=QH+QNa QH=1000-QNa QNa=312m3/dQH=Q-QNa=1000-312=688m3/d(2)进CO2 脱除器的量=原水中的CO2 量+HCO3-减少量=22+(3.7-0.5)×44=22+140.8=162.8(mg/L)3. 一平流沉淀池,澄清区面积为20×4m2,流量为Q=120m3/h。
净水厂设计说明书1.工程概况(1)水厂近期净产水量为2.5万m3/d.(2)水源为河水,原水水质如下所示:编号项目单位分析结果备注1 水温℃最高30,最低52 色度<15度3 臭和味无异常臭和味4 浑浊度NTU 最大300,最小20,月平均最大1305 PH 76 总硬度 mg/L(以CaCO3计) 1257 碳酸盐硬度 mg/L(以CaCO3计) 958 非碳酸盐硬度 mg/L(以CaCO3计) 309 总固体 mg/L 20010 细菌总数个/mg ﹥110011 大肠菌群个/L 80012 其它化学和毒理指标符合生活饮用水标准(3)河水洪水位标73.20米,枯水位65.70米,常年平均水位标高68.20米。
(4)气象资料:年平均气温22℃,最冷月平均温度4℃,最热月平均温度34℃,最高温度39℃,最低温度1℃.常年风向东南。
(5)地质资料:净水厂地区高程以下0~3米为粘质砂土,3~6米为砂石堆积层,再下层为红砂岩。
地基允许承载力为2.50~公斤/厘米。
(6)厂区地形平坦,平均高程为70.00米,水源取水口位于水厂西北50米,水厂位于城市北面1km。
(7)二级泵站扬程(至水塔)为40米。
2. 设计依据及原则2.1设计依据(1)《给水排水工程快速设计手册-给水工程》(2)《给水排水设计手册.城镇给水》(第3册)(3)《给水排水工程师常用规范选》(上册)(4)《室外给水设计规范》(5)《给排水简明设计手册》(6)《给水工程》(7)《给水排水标准图集》(8)《给水排水设计手册-常用资料》(第1册)(9)《给水排水设计手册》(第9,10册)2.2 设计原则(1)水处理构筑物的生产能力,应以最高日供水量加水厂自用水量进行设计,并以原水水质最不利情况进行校核。
城镇水厂自用水量一般采用供水量的5%---10%,必要时通过计算确定。
(2)水厂应该按近期设计,考虑远期发展。
(3)水厂中应考虑各构筑物或设备进行检修,清洗及部分停止工作时,仍能满足用水要求。
水处理工试题及答案2024一、选择题(每题2分,共40分)1. 下列哪种方法不属于水处理的基本方法?A. 过滤B. 沉淀C. 煮沸D. 离子交换答案:D2. 水处理过程中,预处理的主要目的是什么?A. 降低悬浮物的含量B. 降低水的硬度C. 提高水的pH值D. 去除水中异味答案:A3. 下列哪种设备主要用于水的预处理?B. 沙滤池C. 软化器D. 紫外线消毒器答案:B4. 下列哪种水处理方法可以去除水中的重金属离子?A. 沉淀B. 过滤C. 离子交换D. 活性炭吸附答案:C5. 下列哪种水质指标表示水的硬度?A. CODB. BODC. CaCO3D. SS6. 下列哪种水质指标表示水中悬浮物的含量?A. CODB. BODC. CaCO3D. SS答案:D7. 下列哪种水质指标表示水的酸碱度?A. CODB. BODC. CaCO3D. pH答案:D8. 下列哪种水处理方法可以去除水中的有机物?A. 沉淀B. 过滤C. 离子交换D. 活性炭吸附答案:D9. 下列哪种水处理方法可以去除水中的微生物?A. 沉淀B. 过滤C. 紫外线消毒D. 活性炭吸附答案:C10. 下列哪种水处理方法可以去除水中的异味?A. 沉淀B. 过滤C. 煮沸D. 活性炭吸附答案:D11. 下列哪种水处理方法可以去除水中的氮、磷元素?B. 过滤C. 反渗透D. 生物处理答案:D12. 下列哪种水处理方法可以去除水中的余氯?A. 沉淀B. 过滤C. 紫外线消毒D. 活性炭吸附答案:D13. 下列哪种水处理方法可以去除水中的油脂?A. 沉淀B. 过滤C. 离子交换D. 活性炭吸附14. 下列哪种水处理方法可以去除水中的重金属离子?A. 沉淀B. 过滤C. 离子交换D. 活性炭吸附答案:C15. 下列哪种水处理方法可以去除水中的细菌?A. 沉淀B. 过滤C. 紫外线消毒D. 活性炭吸附答案:C16. 下列哪种水处理方法可以去除水中的病毒?A. 沉淀B. 过滤C. 紫外线消毒D. 活性炭吸附答案:C17. 下列哪种水处理方法可以去除水中的农药残留?A. 沉淀B. 过滤C. 离子交换D. 活性炭吸附答案:D18. 下列哪种水处理方法可以去除水中的异味?A. 沉淀B. 过滤C. 煮沸D. 活性炭吸附答案:D19. 下列哪种水处理方法可以去除水中的固体悬浮物?A. 沉淀B. 过滤C. 离子交换D. 活性炭吸附答案:B20. 下列哪种水处理方法可以去除水中的重金属离子?A. 沉淀B. 过滤C. 离子交换D. 活性炭吸附答案:C二、判断题(每题2分,共40分)21. 水处理过程中,预处理和后处理是必不可少的环节。
1200m3/h地表水净化技术规格书一. 工程概况1.1 概述为满足矿区生产、生活用水需要,拟用地表水作为净化用水源,本次设计取水为由河水引入蓄水池的贮存水。
经净化处理后,达到生产、生活用水的水质标准。
本技术规格书对蓄水池水的净化处理进行说明。
1.2 基本条件1.2.1 处理能力净水供出能力为1000m3/h,工程设施按系统处理能力为1200m3/h。
1.2.2 水质(1)原水水质原水水质类比地表水,水质见下表。
水质指标(2)出水水质处理后出水水质按生产用户对水质的不同要求确定净水处理的出水指标,见下表。
水处理出水控制指标综合出水控制指标SS为≤3.0 mg/L;总大肠菌群、粪大肠菌群不得检出。
二. 技术原则和依据2.1 原则以地表水的净化处理为宗旨,实现出水满足生产、生活用水要求为最终原则,各专业设计遵循国家有关标淮和规范;采用技术领先,成熟可靠的处理方案;因地制宜,合理布局,减少占地面积;选择高效简易、经济合理的处理工艺减少投资成本;采用操作简便的运行方式降低运行费用;坚持稳妥可靠与节省投资相结合。
2.2 工程技术依据规范及参考资料:A设备标准和规范:●JB/T2932-99《水处理设备技术条件》●ZB J98 003-87《水处理设备油漆、包装技术条件》● ZB J98 004-87《水处理设备原材料入厂检验》●JB2880《钢制焊接常压容器技术条件》●水泵ISO、GB或JB标准B.外接管口标准和规范●法兰接口符合“接口标准与阀门的法兰标准配套”●接口管件符合下列标准的规定要求:●HG20592-97《钢制管法兰、垫片、紧固件》●GB1002.1-1996《聚氯乙烯给水管道》●GB1002.2-1996《聚氯乙烯给水管件》C. 进口组件设备标准和规范:●进口设备的制造工艺和材料符合美国机械工程师协会(ASME)和美国材料试验学会(ASTM)及美国卫生协会(NSF)的工业法规或IEC、NEMA、IEEE、ASTM、ASME、ANSI 等中涉及的标准或相关标准。
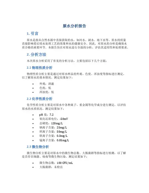
原水分析报告1. 引言原水是指从自然水源中直接获取的水,如河水、湖水、地下水等。
原水的质量直接影响着后续水处理工艺的效果和水的健康安全。
因此,对原水的分析是确保水质合格的重要环节。
本报告旨在对原水进行全面的分析,评估其适用性和处理要求。
2. 分析方法本次原水分析采用了常见的分析方法,主要包括以下几个方面:2.1 物理性质分析物理性质分析主要是通过对原水样品的外观、色度、浑浊度等指标进行测定,以了解原水的基本情况。
测定结果如下:•外观:清澈•色度:低•浑浊度:低2.2 化学性质分析化学性质分析主要是对原水中各种离子、重金属等化学成分进行测定,以评估原水的水质状况。
测定结果如下:•pH值:7.2•氧化还原电位:-50mV•总硬度:120mg/L•钠离子含量:25mg/L•钙离子含量:50mg/L•铁离子含量:0.3mg/L•锰离子含量:0.05mg/L2.3 微生物分析微生物分析主要是对原水中的微生物总数、大肠菌群等指标进行检测,以了解是否存在细菌、病毒等微生物污染。
测定结果如下:•微生物总数:100 CFU/mL•大肠菌群:未检出3. 结果分析根据上述分析结果,可以得出以下结论:1.外观清澈、色度低和浑浊度低表明原水的外观较为良好。
2.pH值接近中性,氧化还原电位偏低,表明原水的酸碱度适中。
3.总硬度、钠离子和钙离子的含量较适宜,对人体健康没有明显影响。
4.铁离子和锰离子的含量较低,不会对水质造成显著影响。
5.微生物总数较低且大肠菌群未检出,原水在微生物方面没有明显污染。
4. 处理要求根据上述结果分析,可以针对原水的特点提出以下处理要求:1.对于外观清澈、色度低和浑浊度低的原水,可以采用简单的过滤处理即可。
2.pH值接近中性,无需进行酸碱调节。
3.需要对总硬度、钠离子和钙离子进行适当的调整,以提高水质的适宜性。
4.铁离子和锰离子的含量较低,可以通过氧化、沉淀等方法移除。
5.需要定期检测微生物指标,确保原水在运输过程中未受到污染。
纯水系统项目调试技术方案第一章项目管理目标本工程按项目法进行全面组织施工,按ISO9001质量体系进行质量管理,我们将遵循“确保工程施工安全、抢赶关键性工作施工工期,穿插非关键性工作,合理搭接施工工序,全面落实质量、安全、进度、文明”的施工目标:针对本工程,制定如下目标:1)质量目标本工程按照ISO9001质量管理体系的要求,建立工程质量保证体系,精心施工,严格管理,全面履行合同及对业主的承诺,确保工程质量达到验收标准目标的实现。
2)工期目标(1)工艺实施期限:一年;(2)运维期限:自工艺实施完毕质量验收合格并经甲方书面确认之日起,服务期限为五年。
3)安全目标认真贯彻“安全第一,预防为主”的安全方针,达到“六无”,即“无死亡、无重伤、无触电、无坍塌、无中毒、无火灾”的目标。
杜绝重大伤亡和机械事故,一般事故发生率控制在1‰以内。
4)文明施工目标施工现场应当达到环境美化,布置合理,施工有序,符合文明施工标准,争创佛山市文明工地。
第二章调试目的及内容本调试方案的目的在于:调试的目的是确定系统的最佳运行条件,减少系统运行成本,并达到较好的出水效果,使出水达到设计指标。
相关内容:检测各项工艺设备开机、关机、连续运行等各种工况下的使用情况,检查各水箱水池、管线、电气、自控、公用设施等运行情况。
第三章工艺流程简述3.1.进出水水质3.1.1.进水水质原水进水水质如下:溶解性总固体:250mg/L电导率(15℃):450μs/cm原水浊度(非雨季):10mg/L总硬度(以碳酸钙计):250mg/L总碱度(以碳酸钙计):180mg/L硅(以二氧化硅计):5mg/L铁、锰:0.02mg/L总磷:0.8mg/LCOD:≤15mg/LPH值:7.5进水水温:按照≥15℃设计备注:RO膜装置产水量容易受温度影响,同样压力下,冬天温度低时,产水量将下降,建议甲方设置换热设施对原水加热。
3.1.2.出水水质二级RO产水电导率:2-10μs/cm(25℃)总硬度(以碳酸钙计):≈0mg/L3.2.处理规模一体化净水器规模:2×200m³/h机炭滤预处理水量:2×110m3/h一级反渗透产水量:2×75m3/h(回收率72%)(外输90m³/h)二级反渗透产水量:2×25m3/h(回收率85%)注:净水器排泥水、反洗排水及一级RO浓水输送至污水处理站处理3.3.工艺流程3.4.设备清单序号名称规格及技术数据材质单位数量一一体化净水器系统—项1 1管道混合器DN300/1.0MPa钢防腐台2 2絮凝剂加药装置配套组合件套1 3助凝剂加药装置配套组合件套1 4一体化净水器Q=200m³/h组合件套2含主体L10800(9600)×B3000×H6500mm钢防腐套2 5填料系统配套—项1含石英砂级配二氧化硅项1斜管Φ35×1000PP项16阀门DN100-DN300/1.0MPa阀板铸铁项1 7反冲系统配置—套1 8仪表系统配套-项1 9电控系统项1 10现场安装材料配套配套项1 11反洗水提升泵Q=20m³/h,H=15m,N=4kw过流塑料台2二除盐水部分1原水泵Q=105m³/h,H=42m,N=18.5kw过流SS304台32管道混合器DN200PVC台3 3机械过滤器Φ3000×H4500mm钢衬胶台4 4活性炭过滤器Φ3000×H4500mm钢衬胶台4 5盘式过滤器100μm,60m³/h组合件套4 6反洗水泵Q=300m³/h,H=20m,N=22w过流铸铁台27一级RO保安过滤器Q=105m³/h,含5μ滤芯不锈钢304台28一级RO高压泵Q=105m³/h,H=133m,75kw过流SS304台29一级反渗透装置RO-75,回收率72%组合件套2含反渗透膜8寸膜元件芳香族聚酰胺根192反渗透膜壳8寸六芯玻璃钢根32本体连接管道、阀门DN65~DN200不锈钢/UPVC套210RO冲洗水泵Q=105m³/h,H=25m,N=11kw过流SS304台111二级提升泵Q=30m³/h,H=30m,N=5.5kw过流SS304台312二级RO保安过滤器Q=30m³/h,含5μ滤芯过流SS304台213二级RO高压泵Q=30m³/h,H=138m,N=18.5kw过流台2第四章调试及运行的基础4.1.电源保证纯水处理系统的电源应保证电压的供应在±5%的范围内,频率在±1%的范围内,总谐波电压启变率为4%。
参考答案第1章 水质与水处理概论一、选择题1、 ABDE2、 ABCE3、 ABC第2章 水的处理方法概论一、问答题1、答:CMB 型反应器的假定条件是整个反应器是一个封闭系统,在反应过程中不存在由物质的迁移而导致的物质输入和输出,且恒温操作。
CSTR 反应器假定反应器内的物料完全均匀混合且与输出生产物均相同等温操作。
PF 反应器假定反应器内的物料仅以相同流速平行流动,而无扩散作用。
唯一的质量传递就是平行流动的主流传递。
理想反应器虽不能完全准确地描述反应器内所进行的实际过程,但可以近似反映真实反应器的特征。
而且,由理想反应器模型可进一步推出偏离理想状态的实际反应器模型。
2、答:三种理想反应器的容积和物料停留时间根据反应器内物料衡算求得。
CMB 型 反应级 平均停留时间 0)(10i c c k- 1 ic c Ln k 01 2 )1(100-ic c kc n (n ≠1) ]1)[()1(11010----n i n c c c n k CSTR 型 0 )(10i c c k- 1 )1(10-ic c k 2 )1(10-ii c c kc n (n ≠1) )1(101--i n ic c kc PF 型 0 )(10i c c k- 1 i c c Ln k 012)1(100-ic c kc n (n ≠1) ]1)[()1(11010----n i n c c c n k 其中:c 0为进口物料浓度;C i 为平均停留时间t 时的物料浓度;K 为反应速率常数。
3、解:设原有细菌密度为c 0,t 时后尚存活的细菌密度为c i ,被杀死的细菌密度则为c 0-c i ,根据题意,在t 时刻,%5.990=-c c c i o c i =0.005c 0,细菌被灭速率等于活细胞减少速率,于是,i i i c kc c r 85.0)(-=-=,代入公式,得: 2.6)/005.0(85.010=-=i c c Ln t 所需消毒时间为6.2分钟。
离子交换树脂再生废水回用技术的讨论摘要:离子交换树脂在运行过程中再生废水量较大,约占制水量的10%~20%。
为了节约企业用水成本,减少排污,需此废水的的回用处理。
此废水含盐量较高,硬度较高,且含有COD,针对此污染物设置预处理+超滤+反渗透处理工艺,取得了较好成果。
关键词:再生废水;软化;反渗透某公司除盐水装置采用阳床+阴床+混床处理工艺;满负荷制水量850m3/h。
装置入水为经混凝过滤后的水库水,基本水质如下:表1 除盐水原水水质表除盐水装置阴床、阳床、混床分别采用33%HCl和40%NaOH进行再生,再生废水在中和池进行中和后排入回用装置。
1.再生废水的基本污染情况再生废水基本水质如下:表2 再生废水水质表由表2可以看出,再生废水主要TDS浓度为10000mg/L;废水总硬度为1023.6mg/L;碱度主要为HCO3-,含量为2916mg/L;废水含Cl-较多,对钢材腐蚀性较强。
该水质的活性SiO2、硬度和重碳酸根碱度含量较高,直接进入反渗透系统,会形成严重的碳酸钙垢污堵。
通过加入CaO及絮凝沉淀和过滤,可有效降低重碳酸根碱度和硬度,钡、锶等也可以得到较好去除。
原水硫酸根含量,通过降低水中的钙硬和其他二价阳离子,对后续的膜浓缩不产生结垢影响。
2.再生废水的处理工艺再生废水水量为除盐装置产水量的15%,约为130 m3/h。
1)硬度、碱度的去除废水水质显示,水中硬度较高,水中的钙硬度小于总碱度,水中钙离子以暂时硬度的形式存在,适合以投加石灰软化的方式降低原水中的硬度,防止其在膜处理工艺段形成水垢吸附在膜表面上,对膜造成污染[1]。
机械搅拌澄清池作为本装置的沉淀设施,分别在第一反应区加入石灰乳、絮凝剂,在第二反应区投加助凝剂。
石灰乳与水中的暂时硬度反应生成大量的碳酸钙沉淀,降低水中暂硬的同时生成结晶核心还可以对其它杂质起凝聚、吸附作用;而且石灰乳引起的pH值的升高也为氨氮和磷酸盐的去除创造了条件。
一、采暖循环水质标准热水热力网(热电厂区域、锅炉房或间供系统)悬浮物≤5mg/L总硬度≤60mg/L(CaCO3)溶解氧≤0.1mg/L含油量≤2mg/LpH值(25℃):7~12其它指标应符合《生活饮用水卫生标准》GB5749-85,当系统有不锈钢、铜,铝等Cl-含量不高于25mg/L;当系统中无钢制散热器时,可不除氧;当采用加药处理时补水水质标准:pH值:7~12悬浮物≤20mg/L总硬度≤600mg/L含油量≤2mg/L集中供暖执行城市热力网设计规范CJJ34—2002或执行HG/T3729—2004标准。
二、采暖循环水系统存在的问题采暖循环水系统存在的主要问题是换热设备的结垢影响换热效率;系统管网的腐蚀以及腐蚀造成的水质二次污染,管网末端散热器铁垢沉积、堵塞,影响散热的问题。
由于采暖循环水在经过换热设备时温度上升,会析出大量水垢,这些水垢会紧贴在换热设备内表面,影响换热效率。
另外,采暖循环水在封闭的系统中运行,运行温度为95℃~75℃。
由于系统长期在高温环境下运行,系统管网、设备腐蚀情况比较严重。
造成系统中杂质不断增多,水的色度、浊度不断提高。
如果系统中配备的过滤装置不尽合理,将无法去除悬浮于水中的铁锈等杂质。
随着系统的运行,水质中的杂质就会在水流速度较慢的散热器等末端装置内沉积下来,导致管网堵塞。
使系统运行工况恶化。
这就是采暖系统存在的主要问题。
三、采暖循环水系统存在问题之解决方案1、通常的水处理方案A、采用软化的方式目前在采暖循环水系统的水处理中,通常采用软化水方式,即在补水系统安装钠离子交换器,将水质软化后注入循环系统。
但软化水只能解决采暖循环系统中换热设备结垢的问题,而无法解决系统的主要问题——腐蚀问题和管网的堵塞问题。
相反,软化水还会加剧管网的腐蚀,加速采暖循环水运行工况的进一步恶化。
采暖循环系统存在的问题是综合性的,需要进行综合处理。
B、电子水处理器和过滤器来解决问题目前,在国内水处理市场上,各种物理法水处理设备主要以解决防垢、缓蚀、杀菌为主。
燃气锅炉计算书一、设计资料:1. 热负荷资料:供暖热负荷为12Mw ,由热水锅炉房供给的95/70℃的热水供暖,系统工作压力为0.7Mpa 。
2.应用基低位发热量:kg kJ Q ydw /9.35078=;3/7694.0m kg =ρ3. 水质资料:原水水质指标如下:总硬度:5.3mmol/L ;碳酸盐硬度:5.0mmol/L ;非碳酸盐硬度:0.3mmol/L 总碱度:2.1mmol/L ;溶解氧:5.8mg/L ;PH 值:7.0;含盐量:259mg/L4. 气象资料:供暖室外计算温度:-5℃;供暖室外平均温度:1.1℃;供暖天数:120天 冬季室外平均风速:1.9m/s ;主导风向:东北风;大气压力:97.86kPa二、设计计算:1. 最大计算热负荷:010max Q K K Q ==1.08×1×12 =12.96 (MW)式中:K 0-热水管网的热损失系数,取1.08;K 1-供暖热负荷同期使用系数,取1; Q 0-供暖最大热负荷,kW 。
2.供暖平均热负荷:0'Q t t t t Q wn pjn pj --==12)5(181.118⨯---=8.817 (MW)式中:t w -室外供暖计算温度;t pj -供暖期室外平均温度; t n -供暖室内计算温度。
3. 供暖全年耗热量:120360024⨯⨯⨯=pj a Q Q=8.817×24×3600×120 =91414656 (MJ)三、锅炉类型及台数的选择确定:根据计算结果,选定“北京金象特高锅炉制造有限公司”生产的WNS5.6-95/70-Q 型燃气热水锅炉3台(不设备用),技术参数如下: 1. 额定热功率5.6MW ; 2. 额定工作压力0.7MPa ;3. 额定出水/回水温度95/70℃;4. 设计效率89.6%;5. 锅炉水容积9.35m 3;6. 锅炉本体重量12.6吨。
一.设计资料1.1.1 供水要求1)给水厂水量为30000m3/d。
2)水厂自用水量系数为5~8%,时变化系数1.5~1.4。
3)水厂出水水压为45~50m。
4)出厂水质达到国家饮用水水质标准。
5)水厂自用水取5%。
6)时变化系数取1.5。
1.1.2 原水水质某河流原水水质分析结果(见表1)表1 某河流的原水水质分析结果1.3 饮用水水质标准生活饮用水水质标准(见表2)表2 生活饮用水水质非常规检验项目及限值(62项)1.2 设计任务1)根据水质、水量、地区条件、施工条件和一些水厂运转情况选定处理方案和确定处理工艺流程。
2)拟定各种构筑物的设计流量及工艺参数。
3)选择各构筑物的形式和数目,初步进行水厂的平面布置和高程布置。
在此基础上确定构筑物的形式、有关尺寸安装位置等。
4)进行各构筑物的设计和计算,定出各构筑物和主要构件的尺寸,设计时要考虑到构筑物及其构造、施工上的可能性。
5)根据各构筑物的确切尺寸,确定各构筑物在平面布置上的确切位置,并最后完成平面布置。
确定各构筑物间连接管道、检查井的位置。
6)水厂厂区主体构筑物(生产工艺)和附属构筑物的布置,厂区道路、绿化等总体布置。
二.设计说明2.1 选择方案2.1.1 絮凝工艺:方案:采用机械絮凝池和往复式隔板絮凝池组合使用机械絮凝池优点:絮凝效果好,节省药剂;水头损失小;可适应水质水量的变化。
缺点:需机械设备和经常维修。
往复式隔板絮凝池优点:絮凝效果好;构造简单;施工方便。
缺点:容积较大;水头损失较大;转弯处絮粒容易破碎;出水流量不易分配均匀;出口处易积泥,适用于流量每日大于3万立方米且水量变化较小的水厂。
两种形式絮凝池组合使用有如下优点:当水质水量发生变化时,可以调节机械搅拌速度以弥补隔板往复式絮凝池的不足;当机械搅拌装置需要维修时,隔板往复式絮凝池仍可继续运行。
此外,若设计流量较小,采用往复式隔板絮凝池往往前端廊道宽度不足0.5m,不利于施工,则前端采用机械絮凝池可弥补此不足。
水污染控制工程课程设计50000m3/d SBR工艺城市污水处理厂设计院系:生物与化学工程系班级: 11级环境工程姓名:学号:2014年 5 月污水厂设计任务说明设计题目:某城市污水处理工程规模为:处理水量Q=d,污水处理厂设计进水水质为BOD5=120mg/L ,CODcr=240 mg/L ,SS=220 mg/L ,NH3-N=25 mg/L ,TP=;出水水质执行《污水综合排放标准》(GB 8978-1996) 一级标准,即CODcr ≤60 mg/L ,BOD5≤20mg/L ,NH3-N ≤15mg/L ,SS ≤20mg/L ,磷酸盐(以P 计)≤L 。
要求相应的污水处理程度为:E CODcr ≥75%,E BOD5≥%,E SS ≥%,E NH3-N ≥40%,EP ≥75%%。
1 、设计处理水量: 日处理量: 50000d /m 3 秒处理量: s /m 3s L s m Q /579/579.0360024500003==⨯=根据《室外排水设计规范》,查表并用内插法得:38.1=z K所以设计最大流量:s m h m d m Q K Q z /799.0/4.2876/690345000038.1333max ===⨯=⨯=2、确定其原水水质参数如下:BOD 5=120mg/L COD cr =240 mg/L SS=220 mg/L NH 3-N=25 mg/L TP= 3、设计出水水质符合城市污水排放一级A 标准:BOD 5≤20mg/L COD cr ≤60 mg/L SS ≤20mg/LNH 3-N ≤15mg/L 磷酸盐(以P 计)≤L 4、污水处理程度的确定根据设计任务书,该厂处理规模定为:50000dm/3进、出水水质:工艺流程图污水系统的设计计算一、进水闸井的设计1.污水厂进水管进水管设计参数:(1) 取进水管径为D=1000mm,流速v= m/s,设计坡度I=;=s;(2)最大日污水量Qmax(3)进水管管材为钢筋混凝土管;(4)进水管按非满流设计,充满度h/D=,,n=。
社区生活污水处理项目(100m3/d)设计方案目录1概述 (1)2 设计依据、原则及范围 (2)2.1 设计依据 (2)2.2 设计原则 (2)2.3 设计范围 (4)3 设计水质水量 (5)3.1 设计处理规模 (5)3.2 设计进、出水水质 (5)4 工艺选择及说明 (7)4.1 工艺选择 (7)4.2 工艺技术特点 (12)5 主要设备一览表 (17)6 运行成本分析 (19)6.1电费 (19)6.2 其他费用 (19)7 工程投资估算 (20)1概述根据业主提供的资料,项目规划情况及有关设计规范,本项目设计水量100m3/d,污水经处理后达到《城镇污水处理厂污染物排放标准》(GB18918—2002)一级A标准要求。
受业主委托,我公司在仔细分析该污水水质后,在总结和参考以往生活污水处理工程的经验上,查阅大量资料并参照同行业数据,编制了《社区生活污水处理项目(100m3/d)设计方案》,供有关专家审查和业主选用。
2 设计依据、原则及范围2.1 设计依据(1) 建设单位提供的污水水质、水量等基础资料(2)《室外排水设计规范》(GB 50014—2006)(3) 《给水排水工程结构设计规范》(GB50069-2002)(4) 《给水排水构筑物工程施工及验收规范》(GB50141—2008)(5) 《城市区域环境噪声标准》(GB3096—93)(6) 《给排水工程概预算与经济评价手册》(7) 《建筑结构荷载规范》(GB 50009-2012)(8) 《工业企业设计卫生标准》(GBZ1-2010)(9) 《建筑地基基础设计规范》(GB50007-2011)(10)《水处理设备技术条件》(JB2932-1999)(11)《城镇污水处理厂污染物排放标准》(GB18918—2002)2.2 设计原则2.2.1 设计思路在生活污水处理系统的设计中,本着技术先进适用、工艺措施针对性强、系统可靠稳定、运行易开易停,一次性投资与日常运行费用综合最省、最大限度的减少场地占用面积及最大限度的使用原有的处理设施的原则;通过对目前国内外同类污水处理技术的综合分析,特别是相同工程的实际经验,本项目拟采用“水解酸化+接触氧化+沉淀+过滤+二氧化氯消毒”工艺进行污水处理。
自来水厂课程设计自来水厂课程设计设计题目:3设计一座产水量为 _2.662 万 m /d ___米3 /日,只要供生活饮用水的净水厂设计期限 ______________年____________月__________日至______________年____________月__________日学生姓名 __宋旭航 _______指导教师 _______________兰州交通大学环境与市政工程学院设计任务书一、设计用原始资料1、净水厂厂址该净水厂位于我国华东地区某镇。
根据当地政府批准的关于城镇建设开展规划,有一定的土地面积供水厂使用〔具体水厂使用时用多少土地,在与指导教师商量后确定〕。
该厂所在地形平坦,厂区内最大高差小于 1 米,平均地面标高为。
厂址南侧近邻二级公路,厂址北侧500m 处即为该厂选定水源××河,附近无其他水源可供利用。
2、河水水位资料最高水位:;最低水位:;常水位:。
3、河流流量最小流量: 65m3/s。
4、河水水质分析资料表 1河水水之分析资料编号工程单位分析结果1浑浊度度2色度度<153嗅和味无4总硬度mmol/l5碱度mmol/l6PH7蒸发残渣mg/L4508细菌总数个/ml194009大肠菌群个 /L9700010水温(℃)11其他化学指标符合国标12其他毒理学指标符合国标注:硬度 mmol/l 的根本单元为 C〔1Ca2,1Mg 2〕2225、冰冻资料冬季河流冰冻:;最大冻土深度:;6、地质资料地基承载力: _________8_______kg/cm2地下水位深度: ______________m7、气象资料最高气温 _______38________℃;最低气温 _______-1________℃。
主导风向:夏季:东南风冬季:西北方8、地震烈度:Ⅱ9、其他条件:〔1〕可保证按二级负荷供电:(2〕当地精制硫酸铝,三氯化铁供给充足。
并有如下混凝试验资料供设计参考(20℃〕。
原水水质情况汇报
近年来,随着工业化和城市化的快速发展,水资源的污染问题日益凸显。
作为一家水厂的负责人,我特别关注原水水质情况,不断采取措施保障供水质量。
现将我所在地区原水水质情况进行汇报。
首先,针对水源地的情况,我们定期进行水质监测和采样分析。
经过多次监测发现,水源地水质总体较好,但仍存在一定的微生物和重金属超标情况。
为了解决这一问题,我们加强了水源地周边的环境保护工作,禁止乱排污,加大了对周边工业企业的监管力度,确保水源地的水质符合国家标准。
其次,针对输水管道的情况,我们加强了管道的维护和检修工作。
经过多次检测发现,部分输水管道存在老化、渗漏等问题,为了保障原水水质,我们对这些管道进行了全面的检修和更换工作,确保输水管道的完好无损,避免外界污染物的渗入。
另外,我们也加强了水厂的处理工艺和设备升级工作。
通过引进先进的水处理技术和设备,我们提高了水质处理的效率和水质的稳定性,确保了原水水质的安全可靠。
此外,我们还加强了对水厂周边环境的管理和治理工作。
通过植被的修复和环境的整治,我们有效减少了周边环境对水源的污染,保障了原水水质的稳定。
总的来说,通过我们的不懈努力,原水水质情况得到了有效改善,并且得到了有力的保障。
我们将继续加大对水质的监测和管理力度,确保供水质量的稳定和安全。
同时,我们也呼吁广大市民一起保护水资源,共同建设美丽家园。
希望在未来的日子里,我们能够共同努力,为水质的改善和环境的保护贡献自己的一份力量。