汽车车身电控技术复习资料
- 格式:doc
- 大小:301.00 KB
- 文档页数:7
发动机综合控制系统部分:传感器部分重点:●发动机输入信号中有:空气温度信号、空气流量信号、发动机冷却水温信号、发动机负荷信号、氧传感器信号。
●爆震燃烧的检测方法是通过机体振动。
当ECU收到爆震传感器输出的信号后,ECU 对信号进行滤波处理并判定有无爆震,在检测到爆震时,立即使点火提前角减小。
●发动机集中控制系统中最重要的传感器为曲轴位置传感器,该传感器损坏,发动机则停止工作。
●汽油喷射系统在排气管安装氧传感器,其属于闭环控制。
氧化锆式氧传感器输出信号的强弱与工作温度有关,氧化锆正常工作在400摄氏度。
●空气流量计根据测量原理的不同,可分为叶片式、卡门涡旋式、热线式、热膜式。
控制部分重点:●怠速控制ISC是采用调节空气流量的方法是通过调节旁通气道流通面积。
●活性碳罐蒸发污染控制装置输出管安装在进气管上。
通过进气系统将汽油蒸气吸入发动机燃烧。
●废气再循环是在发动机工作过程中,将一部分废气引入进气管,与新鲜空气混合进入燃烧室燃烧,降低最高燃烧温度,减少NOx生成量。
当发动机温度达到一定温度时,根据发动机负荷和转速,ECU控制EGR阀使废气进行再循环以降低NOx。
●汽油发动机燃油的喷射方式根据对喷油正时要求的不同,分为同时喷射、分组喷射、顺序喷射。
●燃油压力调节器的功能是保持两部分系统油压与进气歧管压差恒定。
●喷油器的喷油量主要取决于针阀的开启时间,即电磁线圈的通电时间,还取决于针阀行程、喷口面积及喷射环境压力与燃油压力的压差等因素决定。
●微机控制点火系统点火提前角的控制方式为开环与闭环结合控制。
发动机电子控制系统中点火控制系统主要包括点火提前角、通电时间及爆燃控制。
汽车制动变速器部分:●液力自动变速器主要组成:液力变矩器、齿轮变速机构、自动挡控制系统、齿条。
●自动换挡规律是按节气门的开度、车速两个参数来控制两参数自动换挡规律;自动变速器中换挡延时是自动变速器在控制参数相同的条件下,升档和降档的时刻是不同的,降档的换挡时刻要比升档晚。
1、安全气囊的线束为了与其它线束区别一般做成()。
A、黄色B、红色C、蓝色D、绿色2、在汽车显示系统中下面属于被动显示装置的是()。
A、LEDB、LCDC、VFDD、CRT3、安全气囊是辅助安全系统,简称(D )。
A、ECUB、VTECC、IPCD、SRS4、在汽车没有发生碰撞的情况下,安全气囊的使用年限为()。
A、5~6年B、15~20年C、7~15年D、9~10年5、安全气囊为了防误爆,一般采用()控制。
A、一级门限B、二级门限C、三级门限D、四级门限二、填空题(每空1分,共20分)1、车身电子控制系统主要由信号、、等几部分组成。
2、常用的机械式碰撞传感器有、、三种。
3、电动车窗升降系统一般由、、等组成。
4、电动后视镜按安装位置不同可以分为、、三种。
5、汽车收音机一般接收信号的方式有、两种。
调幅又分为、。
6、GPS全球定位装置具有、、和三大功能。
三、判断题(每题2分,共20分)1、宝马车的CAN总线传输速度动力总线是500Kbit/s。
( )2、安全气囊一旦由于事故或其他的原因爆开,可以不更换SRS单元。
()3、激光头按三光束循迹方式较准确。
()4、光盘上面记载的信号是二进制数字信号。
( )5、为了检测气囊点火器的好坏可以使用万用表测量点火器的电阻。
( )6、汽车安全带是一种保护乘客的主动安全装置。
( )7、CAN总线技术是一种在联网的各电控系统ECU之间传输数据的技术。
( )8、打开点火开关,防盗警告灯闪亮后熄灭,说明防盗装置有故障。
( )9、氙气大灯和普通灯泡一样都是由灯丝发光照明。
( )10、发动机正常工作时,水温表应在75~90℃之间。
()四、简答题(每题5分,共20分)1、汽车雷达防撞系统中测定汽车行驶中的安全距离的方法有哪些?2、请简述断路保护器的工作原理?3、请简述后视镜的发展方向?4、汽车电子导航系统有何特点?1、请分析本田雅阁电动天窗控制系统:当天窗进行打开和关闭时的电路原理分析。
汽车车身电子技术复习题汽车车身电子技术是现代汽车技术中的重要组成部分,它涉及到汽车的舒适性、安全性以及智能化等多个方面。
以下是一些汽车车身电子技术的复习题,旨在帮助学生复习和巩固相关知识点。
一、选择题1. 现代汽车中,哪个系统通常被称为“汽车的大脑”?A. 发动机控制系统B. 车身电子稳定系统C. 车载信息娱乐系统D. 车辆动态控制系统2. 以下哪个不是汽车电子稳定系统(ESP)的主要功能?A. 减少车辆在紧急制动时的滑移B. 保持车辆在高速行驶时的稳定性C. 降低发动机功率以提高燃油效率D. 辅助驾驶员在转弯时控制车辆二、判断题1. 汽车防抱死制动系统(ABS)的主要作用是提高车辆在紧急制动时的操控性。
(对/错)2. 汽车的导航系统只能提供路线规划和实时交通信息,而不能与车辆的其他电子系统进行交互。
(对/错)三、简答题1. 请简述汽车车身电子稳定系统(ESP)的工作原理。
2. 描述一下现代汽车中车载信息娱乐系统的主要功能。
四、论述题1. 论述汽车车身电子技术在提高汽车安全性方面的作用。
2. 讨论未来汽车车身电子技术的发展趋势及其可能带来的挑战。
答案一、选择题1. 正确答案:B. 车身电子稳定系统2. 正确答案:C. 降低发动机功率以提高燃油效率二、判断题1. 正确2. 错误三、简答题1. 汽车车身电子稳定系统(ESP)通过监测车辆的行驶状态,如车速、转向角度和车轮的滑移情况,自动调整发动机输出和刹车力度,以帮助驾驶员保持车辆的稳定性和操控性。
2. 车载信息娱乐系统通常包括导航、音频播放、视频播放、蓝牙电话、车辆信息显示等功能,它能够为驾驶员和乘客提供丰富的信息和娱乐服务。
四、论述题1. 汽车车身电子技术通过集成各种传感器和控制系统,如ABS、ESP、车道保持辅助系统等,能够实时监测车辆状态并做出相应的调整,从而提高车辆在各种路况下的安全性。
例如,ESP可以在车辆失控时自动调整车辆的行驶轨迹,减少事故的发生。
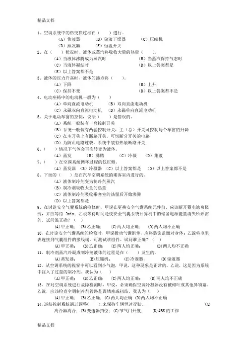
1、空调系统中的热交换过程在()进行。
(A)集液器(B)储液干燥器(C)压缩机(D)蒸发器(E)恒温开关2、在()状况时,液体或蒸汽将吸收大量的热量()。
(A)当液体沸腾成为蒸汽时(B)当蒸汽保持气态时(C)当液体凝结时(D)以上答案都是(E)以上答案都不是3、液体的压力升高时,液体的沸点将()。
(A)下降(B)上升(C)保持不变(D)以上答案都不是4、电动座椅中的电动机一般为()(A)单向直流电动机(B)双向直流电动机(C)永磁双向直流电动机(D)永磁单向直流电动机5、关于电动车窗的控制,说法()是错误的。
(A)系统一般装有一套控制开关(B)系统一般装有两套控制开关,主(总)开关可控制每个车窗的升降(C)在主开关上有断路开关,可切断分开关的电路(D)为防止电路过载,系统中装有热敏断路开关6、()情况下气体会再次转变为液体。
(A)蒸发(B)沸腾(C)冷凝(D)集液7、()在空调系统循环过程的低压侧。
(A)蒸发器(B)冷凝器(C)以上答案都是(D)以上答案都不是8、下面的()是在汽车空调系统的乘客室内进行的。
(A)液体制冷剂变为制冷剂蒸汽(B)制冷剂吸收大量的热量(C)液体制冷剂吸收乘客室的热量后开始沸腾(D)以上答案都是9、在讨论安全气囊系统的检修时,甲说在更换安全气囊系统元件前,应该断开蓄电池负极线,并应等待2min;乙说等待时间是使安全气囊系统计算机中的储备电源能量消失所必需的。
试问谁正确?()(A)甲正确; (B)乙正确; (C)两人均正确; (D)两人均不正确10、在讨论安全气囊系统的检修时,甲说搬动气囊组件,应将装饰盖面对身体;乙说将电阻表连接到气囊组件的接线端,可测试该组件。
试问谁正确?()(A)甲正确; (B)乙正确; (C)两人均正确; (D)两人均不正确11、制冷剂蒸汽冷凝成制冷剂液体的过程是在()发生的。
(A)蒸发器; (B)压缩机; (C)冷凝器; (D)储液器12、从空调系统的视窗中可以看到小气泡,甲说,这种现象是正常的。
车身电控知识点总结一、车身电控系统的作用车身电控系统是现代汽车中非常重要的一个部分,它通过各种电子设备实现对车辆的监控、控制和管理,从而提高了车辆的安全性、舒适性和便利性。
车身电控系统包括了多个子系统,如车身电力系统、车身传感器系统、车门控制系统、车窗控制系统、车灯控制系统、车辆安全系统等。
二、车身电控系统的组成车身电控系统由多个部分组成,下面分别介绍其中的一些重要部分:1. 车身电力系统车身电力系统由电池、发电机和配电系统组成。
电池是整个电子系统的动力源,它存储并提供起动、照明、供电等功能所需的电能;发电机则是为了不断地给电池充电以保证电池的工作正常;配电系统则是将发电机输出的电能分配给各个用电设备,以便它们正常工作。
2. 车身传感器系统车身传感器系统主要是用于收集车辆各种状态信息的设备,如车速、转向角、加速度、车身倾斜角等。
这些传感器将收集到的信息通过信号处理器传输给车身控制器,车身控制器再根据这些信息对车辆进行控制。
3. 车门控制系统车门控制系统主要包括车门解锁、车门状态检测、车窗控制、后视镜调节等功能。
通过这些部件,驾驶员和乘客可以方便地控制车门的开启和关闭,车窗的上下升降,以及后视镜的调节。
4. 车灯控制系统车灯控制系统主要是用于控制车辆的前后照明灯和车身信号灯。
它通过传感器检测车辆的环境,当发现夜间或者恶劣天气时,自动开启车灯;同时,它还可以实现车辆转向时的方向指示灯显示以及刹车时的后尾灯亮起。
5. 车辆安全系统车辆安全系统是车身电控系统中最重要的部分之一。
它包括了防盗系统、车身稳定控制系统、胎压监测系统、自动刹车系统等多个子系统,通过这些系统可以大大提高车辆的行车安全性。
三、车身电控系统的发展趋势随着汽车科技的不断发展,车身电控系统也在不断地更新换代。
未来的车身电控系统将朝着智能化、网络化、安全化、环保化的方向发展。
1. 智能化未来的车身电控系统将更加智能化,通过人工智能技术和大数据分析手段,可以更好地适应各种驾驶环境,并提供更为智能的驾驶辅助功能。
车身电控技术题库
导言:
车身电控技术是目前汽车行业的重要组成部分之一,它涉及到电子控制单元(ECU)、传感器、执行器等技术的应用。
车身电控技术的发展使得汽车更加智能化,提高了行车安全性和驾驶的舒适性。
本文将为读者提供一份车身电控技术题库,以帮助读者更好地理解和掌握相关知识。
一、基础知识题
1. 什么是车身电控技术?
2. 车身电控技术的主要应用领域有哪些?
3. 传感器在车身电控技术中起到什么作用?
4. 什么是电子控制单元(ECU)?
5. 简述车身电控系统的工作原理。
二、故障排除题
1. 如果出现车门无法关闭的故障,可能的原因有哪些?
2. 如果出现车窗无法升降的故障,可能的原因有哪些?
3. 如果出现车灯无法开启的故障,可能的原因有哪些?
4. 如果出现中控系统无法启动的故障,可能的原因有哪些?
5. 如果出现安全气囊不正常弹出的故障,可能的原因有哪些?
三、技术应用题
1. 常见的车身电控系统有哪些?
2. 在车身电控系统中,如何实现对车窗的远程控制?
3. 在车身电控系统中,如何实现对车门的远程解锁/上锁功能?
4. 在车身电控系统中,如何实现对后视镜的电动调节功能?
5. 在车身电控系统中,如何实现对仪表盘上各种指示灯的控制?
四、发展趋势题
1. 目前车身电控技术的主要发展方向是什么?
2. 未来,车身电控技术在汽车行业中的地位将如何发展?
3. 新一代汽车的车身电控技术将会有哪些创新?。
汽车车身电控期末考试复习资料1、目前汽车上的前照灯以卤素灯、氙气灯为主。
(推测填空题)2、氙气灯也称为高强度放气灯,简称HID灯。
(推测填空题)3、HID采用了低能耗、高亮度的高效气体放电灯泡,由于灯泡内充有氙气,因此也叫氙气前照灯。
它所发出的光亮是卤素灯2-3倍,而能耗仅为其2/3,使用寿命可达普通卤素灯的10倍。
(推测判断题)灵活可以反过来问4、应用:目前国内推出的全新奥迪、帕萨特、别克君威、马自达等豪华轿车均配备了氙气前照灯。
(推测填空题)5、氙气大灯一般安装于前照灯远光灯。
(可以考查判断题可能是近光灯此选项错误)6、变光开关一般都设有闪光点超车开关,如果接通(抬起或压下)闪光超车开关,远光灯将亮。
7、变光开关不论灯光开关是否在前照灯挡,也不论灯光开关是否在远光近光挡,驾驶人都可以直接操纵闪光超车开关,接通远光灯,实现超车。
(可以考查判断题,因为太绝对,一般都是错的,这里正好相反。
)8、AFS自适应前照灯系统具有普通随动调节、动态自动调平、乡村道路照明(基本模式)、高速公路照明、城市道路照明、恶劣天气照明、交叉路口拐弯照明、旅行模式等功能。
(推测考查填空题)9、AFS由传感器组、传输通路、处理器和执行机构组成的系统。
(考查填空题)10、安全气囊系统是辅助约束系统中起缓冲作用的一种装置,属于被动安全保护装置。
(名称解释)汽车主动安全保护装置:~~可以避免发生事故的装置。
如:电子稳定系统、ABS、TCS、EPC、B柱、ASR、ESP、EBD、保险杠。
汽车被动保护装置:~~如:车身、安全气囊、安全带。
(考查判断题或选择题)ESP(电子稳定程序)与EBD(电子制动力分配系统)同时工作将ABS发挥到极致。
11、为了保证转向盘具有足够的转动角度而又不致损伤驾驶人侧气囊组件的连接线束,在转向盘转柱之间采用了螺旋线束-游丝。
(推测填空题)12、当汽车车速高于30km 发生碰撞时,碰撞产生的减速度和惯性较大,安全气囊会爆和安全气囊收紧。
汽车车身电控技术复习题-标准化文件发布号:(9456-EUATWK-MWUB-WUNN-INNUL-DDQTY-KII《汽车车身电控技术》复习题一、填空题1、车身电子控制系统主要由_信号输入装置__、_车身计算机_、___执行器或仪表__等几部分组成。
2、碰撞碰撞传感器相当于一只控制开关,其工作状态取决于汽车碰撞时_减速度_的大小。
3、常用的机械式碰撞传感器有滚球式、偏心锤式、滚轴式三种。
4、安全气囊的气体发生器是利用热效反应产生氮气而充入气囊。
5、安全气囊系统有两个电源:一个是汽车电源;另一个是备用电源。
6、电动车窗升降系统一般由主控开关、分控开关、门窗器等组成。
7、门窗升降器的传动机构有绳轮式、交叉臂式两种。
8、电动座椅调整系统按座椅移动的方向数目可划分为二方向、四方向、六方向。
9、电动座椅调整系统由电动机、开关、传动装置组成。
10、电动后视镜按安装位置不同可以分为内后视镜、外后视镜、下视镜三种。
11、电动后视镜按镜面形状不同可以分为平面镜、球面镜、双曲率镜三种。
12、电动后视镜按防眩目功能可以分为普通型后视镜、防眩目型后视镜二种。
13、电动后视镜的调整机构包括两个小型直流电动机、减速齿轮、离合器等。
14、防模糊后视镜在后视镜中加入了除雨滴装置;或采取了亲水处理技术使其具有防模糊雾化功能。
15、汽车收音机一般接收信号的方式有调幅、调频两种。
调幅又分为中波、短波。
16、激光唱机主要由激光头、伺服传动机构、数模转换系统、控制及显示电路等组成。
17、激光头主要由激光源、聚光镜、反射镜等组成。
18、汽车电子导航系统主要由_GPS接收天线、GPS接收机、计算机、液晶显示器、19、位置检测装置等组成。
20、GPS全球定位装置具有测量、测绘、精确时间和定位导航三大功能。
21、20、前照灯的远光灯丝位于反射镜的焦点上,近光灯丝位于反射镜的中间并装有金属遮罩,以防会车时眩目。
22、21车制动器手柄时,该灯应熄灭。
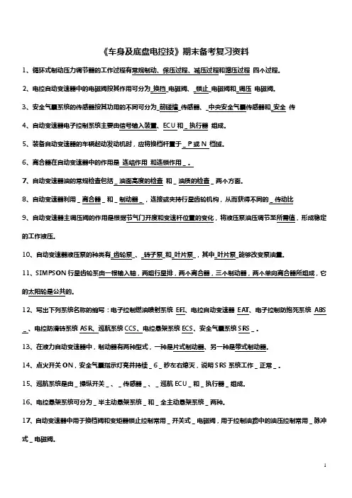
《车身及底盘电控技》期末备考复习资料1、循环式制动压力调节器的工作过程有常规制动、保压过程、减压过程和增压过程四个过程。
2、电控自动变速器中的电磁阀按其作用可分为_换挡_电磁阀、_锁止_电磁阀和_调压电磁阀。
3、安全气囊系统的传感器按其功用的不同可分为_前碰撞_传感器、_中央安全气囊传感器和_安全传4、自动变速器电子控制系统主要由信号输入装置、ECU和_执行器组成。
5、装备自动变速器的车辆起动发动机时,应将换档杆置于_P或N 档域。
6、离合器在自动变速器中的作用是连结作用和连锁作用_。
7、自动变速器油的常规检查包括_油面高度的检查和_油质的检查_两个方面。
8、自动变速器利用_离合器_和_制动器_,连接或夹持行星齿轮机构,从而获得不同的_传动比9、自动变速器主调压阀的作用是根据节气门开度和变速杆位置的变化,将液压泵油压调节至所需值,形成稳定的工作液压。
10、自动变速器液压泵的种类有_齿轮泵_、_转子泵_和_叶片泵_,其中_叶片泵_能够改变泵油量。
11、SIMPSON行星齿轮系由一根输入轴,两组行星排,两个离合器,三个制动器,两个单向离合器所组成,它的太阳轮是公共的。
12、写出下列系统名称的缩写:电子控制燃油喷射系统EFI、电控自动变速器EAT、电子控制防抱死系统ABS _、电控防滑转系统ASR、巡航系统CCS、电控悬架系统ECS、安全气囊系统SRS_。
13、在液力自动变速器中,制动器有两种型式,一种是片式制动器、另一种是带式制动器。
14、点火开关ON,安全气囊指示灯亮并持续_6_秒左右熄灭,说明SRS系统工作_正常_。
15、巡航系统是由_操纵开关_、_传感器_、_巡航ECU_和_执行器_组成。
16、电控悬架系统可分为_半主动悬架系统_和_全主动悬架系统_两种。
17、自动变速器中用于换档阀和变矩器锁止控制常用_开关式_电磁阀,用于控制油路中的油压控制常用_脉冲式_电磁阀。
18、防抱死制动系统(ABS)主要由_传感器_,_ ECU _和_执行器_所组成。
《汽车车身电子控制系统检修》复习大纲1、汽车总线网络相当于汽车的“神经网络”,它的主要作用是完成汽车电控单元之间的信息传递,为汽车的智能化发展提供了基础。
2、总线系统主要由控制器、数据总线、网络、通信协议、网关等组成。
3、CAN-BUS数据总线中的数据传递就像一个电话会议,一个电话用户(电控单元)将数据“讲入”网络中,其他用户通过网络“接听”这个数据,对这个数据感兴趣的用户就会利用数据,而其他用户则选择忽略。
4、CAN总线采用双线制,可以消除外界对信息的干扰。
5、CAN-BUS数据总线传递数据的格式分为开始域、状态域、检查域、数据域、安全域、确认域和结束域7个部分。
6、大众车系CAN总线网络分为动力(驱动)系统、舒适系统、信息系统、仪表系统、诊断系统5个局域网,各个网络传输速率是不同的,它们之间的“翻译”功能由网关来完成。
7、动力CAN和舒适CAN的特点,动力CAN和舒适CAN标准波形和故障波形的检测与分析。
8、LIN总线实行的是主从控制器的形式,它是CAN总线下的网络,采用单线制。
9、MOST总线用光纤根据光的全反射来传递信号,被用作信息系统,采用环形结构。
10、中控门锁系统一般由门锁开关、门锁控制器和门锁执行机构组成。
11、门锁执行机构用于拨动车门锁锁扣,使门开锁或闭锁,常用的有直流电动机式和电磁线圈式。
12、中控门锁控制器有晶体管式、电容式、车速感应式和无线遥控式等。
13、防盗的方式:使启动机无法启动、使发动机无法工作、使发动机电脑处于非工作状态。
14、发动机止动系统是防止发动机在未被授权的情况下,依靠自己的动力被开走。
15、防盗器系统组成:防盗器控制单元、点火开关上的识读线圈(天线)、点火钥匙 (送码器)、发动机控制单元。
16、常见的汽车防盗系统有:机械式、电子式、网络式和机电结合防盗系统。
17、发动机止动系统又称为发动机防启动系统或防盗止动器,它是汽车防盗系统的一部分,以大众车系为例,发展到今已历经四代。
电子控制技术复习资料及参考答案《汽车电控技术》复习资料一、选择题1、电喷发动机的喷射方式按喷油位置可分为和缸内喷射。
A、连续喷射B、缸外喷射C、分组喷射D、同时喷射2、燃油供组系统的组成由油箱、油泵、燃油滤清器、、喷油器和油管组成。
A、压力调节器B、进气压力传感器C、曲轴位置传感器D、水温传感器3、氧传感器输出的信号电压范围为。
A、0.1-0.9VB、0.5-0.9VC、0.1-0.5VD、0.9-1.5V4、牵引力控制有发动机输出扭矩、驱动车轮制动、和综合等控制方式。
A、发动机输出功率B、防滑差速锁C、主减速锁D、集中5、安全气囊系统由碰撞开关、SRS ECU和等组成。
A、制动开关B、安全气囊组件C、火药D、点火器6、电控自动变速器主要由液力变矩器、行星齿轮传动机构、液压系统、手控连杆机构和壳体等组成。
A、传感器B、电子控制系统C、手动换档阀D、行星齿轮7、行星齿轮式自动变速器按结构不同,可分为辛普森式,两种。
A、拉维娜式B、机械式C、机电式D、无级式8、L型EFI发动机的空气供给装置由空气滤清器、进气总管、、节气门体、进气歧管等组成。
A、节气门B、压力传感器C、空气流量计D、排气歧管9、巡航控制方式主要由巡航控制开关、、CCS ECU和节气门控制器等组成。
A、档位开关B、NE传感器C、怠速开关D、车速传感器10、电子控制悬架系统主要由弹性元件、和电子控制装置组成。
A、传感器与开关B、电子控制单元C、悬架控制执行器D、阻尼减震器11、汽车发动机净化装置EVAP的作用是减少排放量。
A、COB、HCC、NOXD、CO212、汽车安全气囊系统主要由、电子控制单元和安全气囊组件等组成。
A、碰撞传感器B、执行器C、气囊D、阻尼减震器13、EFI发动机的怠速控制器分为和直动式两大类。
A、步进电机式B、旁通式C、电磁阀式D、脉冲式14、丰田5A-EF发动机的ECU和点火器之间有信号的传递。
A、IGT和IGFB、VC和VSC、PIM和A/CD、IDL和NE15、汽车电控悬架采用的弹性元件是。
汽车车身电子技术复习题汽车车身电子技术复习题随着科技的不断进步,汽车的车身电子技术也在不断发展和改进。
这些技术不仅提高了汽车的安全性能,还提供了更多的便利和舒适性。
下面是一些汽车车身电子技术的复习题,帮助大家回顾相关知识。
1. 什么是车身电子技术?车身电子技术是指应用于汽车车身的电子设备和系统,用于提高汽车的安全性、舒适性和便利性。
它包括诸如车身控制单元、传感器、电子稳定控制系统、智能钥匙等。
2. 请简要介绍汽车车身控制单元的功能。
汽车车身控制单元是车身电子系统的核心组件,负责控制和监测车身各个系统的运行。
它可以接收来自传感器的数据,判断车身的状态,并根据需要发送指令给其他系统。
例如,当车辆发生侧翻倾斜时,车身控制单元可以通过控制制动系统来保持车辆的稳定。
3. 什么是电子稳定控制系统(ESC)?电子稳定控制系统是一种用于提高汽车行驶稳定性的技术。
它通过传感器监测车辆的横向加速度、转向角度等参数,当车辆出现侧滑或失控的情况时,ESC会自动对车辆进行制动或调整动力分配,以保持车辆的稳定。
4. 智能钥匙有哪些功能?智能钥匙是一种集成了无线通信和电子识别技术的汽车钥匙。
它可以实现远程开锁、启动和关闭车辆、防盗报警等功能。
通过智能钥匙,驾驶员可以更加方便地操作车辆,提高了汽车的安全性和便利性。
5. 请简要介绍自适应巡航控制系统(ACC)。
自适应巡航控制系统是一种能够根据前方车辆的速度和距离自动调整车辆速度的技术。
它通过激光雷达或摄像头等传感器监测前方车辆的位置和速度,当距离过近时,ACC会自动减速,保持与前车的安全距离。
6. 请简要介绍倒车雷达系统的原理。
倒车雷达系统通过超声波传感器监测车辆周围的障碍物,并通过声音或图像提示驾驶员。
当车辆靠近障碍物时,系统会发出警告声音或显示图像,提醒驾驶员注意避让。
7. 什么是胎压监测系统(TPMS)?胎压监测系统是一种用于监测车辆轮胎气压的技术。
它通过传感器监测每个轮胎的气压,并将数据传输给车辆的显示屏或仪表盘。
国开03987《汽车电控技术》期末机考复习资料判断题1、33.在汽油发动机电控喷油系统中,D型传感器是利用压力传感器检测进气歧管内的绝对压力,可以直接测量发动机的进气量.参考答案:× (V)2、35.在汽油发动机电控喷油系统中,D型燃油喷射系统的控制效果优于L 型燃油喷射系统.参考答案:×(V)3、当柴油发动机的转速升高时,在一个工作循环内所占的时间缩短,其进气量将增大,所以基本喷油量增大.参考答案:× (V)4、当常规制动装置发生故障时,防抱死制动系统ABS也能发挥制动作用.参考答案:× (V)5、当电控发动机怠速负荷增大(如接通空调压缩机)时,发动机ECU将控制怠速控制阀使进气量减少,以免怠速转速过高.参考答案:×(V)6、当高速行驶的汽车突然松开加速踏板时,发动机ECU将自动控制喷油器中断燃油喷射.参考答案:√ (V)7、当汽车在良好路面上行驶时,为了提高行驶速度和燃油经济性,锁止离合器应当接合,将发动机动力直接传递到齿轮变速机构.参考答案:√ (V)8、当汽车在湿滑路面上行驶时,如果后轮受到侧向力的作用而发生侧滑(如转动转向盘用力过猛即转向过度,后轮产生较大的侧偏角)时,后轮就会侧滑甩尾而失去稳定性.参考答案:√ (V)9、电子控制无级变速器CVT能够提高汽车的动力性,不能提高经济性.参考答案:×(V)10、发动机空燃比反馈控制系统只能将空燃比控制在理论空燃比的附近.参考答案:√ (V)IK高压共轨式柴油喷射系统的控制策略是:喷油量和喷油定时均由ECU通过控制各缸喷油器的电控机构(电磁线圈或压电晶体)进行控制.参考答案:√ (V)12、各型汽车用防抱死制动系统,都是在常规制动系统(液压制动系统或气压制动系统)的基础上,增设一套电子控制系统而构成的.参考答案:√ (V)13、根据故障自诊断测试过程中显示的故障码来检查排除故障,是排除汽车电子控制系统故障最有效,最方便快捷的方法.参考答案:√ (V)14、根据控制对象不同,汽车电控系统可分为发动机电控系统,底盘电控系统和车身电控系统三大类.参考答案:√ (V)15、根据燃油喷射式发动机怠速进气量的控制方式不同,空气供给系统分为旁通式和直供式两种形式.参考答案:√ (V)16、减速度传感器的功用是:检测汽车的减速度大小,并转换为电信号输入防抱死制动电控单元ABSECU,以便判别路面状况并采取相应地控制措施.参考答案:√ (V)17、理论与实践证明:利用点火提前角闭环控制系统能够有效地控制点火提前角,从而使发动机工作在爆燃的临界状态.参考答案:√ (V)18、轮速传感器是汽车防抱死制动系统ABS必不可少的传感器.参考答案:√ (V)19、汽车安全气囊系统使用的充气剂,普遍采用了叠氮化钠片状合剂.参考答案:√ (V)20、汽车电控发动机怠速时的喷油量,由ECU根据预先试验设定的怠速空燃比和实际充气量计算确定.参考答案:√ (V)21、汽车电控系统采用的差动霍尔式传感器,又称为双霍尔式传感器.参考答案:√ (V)22、汽车电控系统的主要功能是保证汽车正常行驶.参考答案:×(V)23、汽车电控自动变速是指电子控制系统根据道路条件和负载变化,自动改变驱动轮的转速与转矩来满足汽车行驶要求的控制过程.参考答案:√ (V)24、汽车电子化(即自动化、智能化和网络化)是21世纪汽车发展的必由之路.参考答案:√ (V)25、汽车电子控制单元(ECU)是汽车电控系统的控制中心,其主要功用是分析处理传感器采集的各种信息、,并向受控装置(即执行器或执行元件)发出控制指令.参考答案:√ (V)26、汽车电子控制系统简称电控系统,是由传感器,电控单元和执行元件组成的,能够提高汽车性能的机电一体化控制系统.参考答案:√ (V)27、汽车电子控制制动辅助系统EBA的功用是:根据制动踏板传感器和制动压力传感器信号,判断驾驶人踩踏制动踏板的速度和力量,自动增大汽车紧急制动时的制动力,从而缩短制动距离.参考答案:√ (V)28、汽车电子控制制动力分配系统EBD的功用是:根据制动减速度和车轮载荷的变化,自动调节车轮制动器制动力的分配比例,从而缩短制动距离和提高行驶稳定性.参考答案:√ (V)29、汽车发动机电控喷油系统采用的热膜式流量传感器是体积流量型传感器.参考答案:×(V)30、汽车发动机电控喷油系统采用的涡流式流量传感器是质量流量型传感器.31、汽车防抱死制动系统ABS既称为防锁死制动系统,又称为防滑转制动系统.参考答案:× (V)32、汽车故障自诊断测试是指:利用专用故障检测仪与车载电控单元ECU进行通信,或按特定的操作方式触发车载ECU的控制程序运行,以便读取与清除故障码,读取车载ECU内部的控制参数,检测各种传感器和执行器的工作状态及其控制电路是否正常等活动.参考答案:√ (V)33、汽车驱动轮加速滑移调节系统ASR防止驱动轮滑转,都是通过调节驱动轮的驱动力(即牵引力)来实现的,故又称为牵引力控制系统TCS或TRC.参考答案:√ (V)34、汽油发动机采用电控喷油技术的目的是:降低燃油消耗和减少有害气体排放.参考答案:√ (V)35、驱动轮防滑转调节系统ASR通过控制驱动轮的制动力来防止驱动轮滑转, 实际上是利用差速器的差速作用(即差速效能)来获得较大的总驱动力.参考答案:√ (V)36、燃油喷射式发动机供油系统的功用是:向发动机提供混合气燃烧所需的燃油.参考答案:√ (V)37、为了便于检修人员在发动机舱盖开启状态下测试汽车发动机电子控制系统有无故障,一般在发动机舱内都设有一个故障检查插座.参考答案:√ (V)38、新能源汽车技术是指具有新型动力系统或燃用新型燃料的汽车技术.参考答案:√ (V)39、压力控制阀PCV调节油压的原理是:通过调节高压泵供入共轨管内的燃油量来调节喷油压力.供油量越大,燃油压力越低.40、在发动机电控喷油系统中,当大气压力降低时,应当缩短喷油时间.参考答案:√ (V)41、在发动机电控喷油系统中,当进气温度升高时,应当减小喷油量.参考答案:√ (V)42、在发动机空燃比反馈控制系统对空燃比进行反馈控制的过程中,氧传感器输出电压的平均值称为限制电平.参考答案:√ (V)43、在发动机空燃比反馈控制系统中,当电控单元ECU判定氧传感器失效时, 就会对空燃比实施闭环控制.参考答案:× (V)44、在发动机空燃比反馈控制系统中,氧化倍式氧传感器的错管相当于一个氧浓差电池,传感器的信号源相当于一个可变电源.参考答案:√ (V)45、在发动机起动和怠速时,为了保证发动机可靠起动和怠速稳定,电控废气再循环(EGR)系统将控制进行废气再循环.参考答案:× (V)46、在发动机运转过程中,当用手触摸活性炭罐电磁阀时,如有振动感觉,就说明该电磁阀工作正常.参考答案:√ (V)47、在高压共轨式柴油喷射系统中,空气供给子系统的增压压力传感器的功用是检测增压器增压后的空气压力.参考答案:√ (V)48、在高压共轨式柴油喷射系统中,空气流量传感器的功用是检测增压器增压后的空气量.参考答案:√ (V)49、在高压共轨式柴油喷射系统中,流量限制阀的功用是在喷油器及其高压油管泄漏燃油时,使高压油路关闭停止供油,防止燃油持续泄漏.参考答案:√ (V)50、在高压共轨式柴油喷射系统中,燃油压力的产生与发动机转速和负荷有参考答案:× (V)51、在汽车电控系统中,检测压力较低的进气歧管压力和大气压力时,一般采用电阻应变计式压力传感器.参考答案:×(V)52、在汽车电控系统中,压力传感器的功用是将气体或液体的压力信号转换为电信号.参考答案:√ (V)53、在汽车发动机电控系统中,通过对各种控制部件进行不同的组合,便可组成若干个子控制系统.参考答案:√ (V)54、在汽车防抱死制动系统中,三位三通电磁阀的特点是:当其电磁线圈通过电流大小不同(较大电流,较小电流,零电流)时,其动作具有上,中,下三个工作位置;且具有进液口,出液口和回液口三个通路.参考答案:√ (V)55、在汽车防抱死制动液压控制系统中,三位三通电磁阀的工作状态,由防抱死制动电控单元ABSECU控制其电磁线圈电流的大小进行控制.参考答案:√ (V)56、在汽车防抱死制动液压控制系统中,液压调节器的功用是根据防抱死制动电控单元ABSECU的控制指令,自动调节制动轮缸的制动压力.参考答案:√ (V)57、在汽车制动时,如果后轮抱死,就有可能冲入其它车道与迎面车辆相撞或冲出路面与障碍物相撞而发生恶性交通事故.参考答案:× (V)58、在汽车制动系统中,制动压力能够独立进行调节的制动管路,称为控制通道.参考答案:√ (V)59、在汽车装备的安全装置中,被动安全装置的功用是减轻交通事故导致的伤害程度.参考答案:√ (V)60、在汽油发动机爆燃(震)控制系统采用的爆燃传感器中,垫圈式爆燃传感器实际上是一种非共振型压电效应式传感器.参考答案:√ (V)61、在汽油发动机电控喷油系统中,D型燃油喷射系统的显著特点是:利用压力传感器检测进气歧管内的压力来测量进气量.参考答案:√ (V)62、在汽油发动机电控喷油系统中,M型燃油喷射系统的显著特点是:将点火提前角和喷油时间的控制组合在一个电控单元中进行控制.参考答案:√ (V)63、在汽油发动机电控喷油系统中,多点燃油喷射系统(MPFl或MPI)是指在发动机每个汽缸都安装一只喷油器的燃油喷射系统.参考答案:√ (V)64、在汽油发动机电控喷油系统中,空气流量传感器的功用是检测发动机进气量的大小,并将空气流量信息转换成电信号输入电控单元(ECU),以供ECU计算确定喷油时间(即喷油量)和点火时间(即点火提前角).参考答案:√ (V)65、在汽油发动机电控喷油系统中,顺序喷射是指在发动机运转期间,由ECU 控制喷油器按进气行程的顺序轮流喷油.参考答案:√ (V)66、在汽油发动机电控系统中,触点式节气门位置传感器输出的是模拟信号.参考答案:× (V)67、在汽油发动机电控系统中,节气门位置传感器(TPS)的功用是将节气门开度(即发动机负荷)大小转变为电信号输入发动机ECU,以便ECU判别发动机工况.参考答案:√ (V)68、在汽油发动机电控系统中,进气歧管绝对压力传感器是一种能够直接测量发动机进气量的传感器.参考答案:× (V)69、在汽油发动机电控系统中,歧管压力传感器的安装位置比较灵活,只要将进气歧管内的进气压力引入传感器的真空管内,传感器就可安放在任何位置.参考答案:√ (V)70、在汽油发动机电控系统中,歧管压力传感器的功用是通过检测节气门至进气歧管之间的进气压力来反映发动机负荷的大小,以供ECU计算确定喷油时间(即喷油量)和点火时间(即点火提前角).参考答案:√ (V)71、在汽油发动机电控系统中,曲轴位置传感器和凸轮轴位置传感器是多点燃油顺序喷射系统必不可少的传感器.参考答案:√ (V)72、在燃油喷射式发动机中,空气供给系统的功用是向发动机提供混合气燃烧所需的空气,并测量出进入汽缸的空气量.参考答案:√ (V)73、在氧化倍式氧传感器中,如果没有催化剂伯的催化作用,那么其输出的信号电压(电动势)就不会出现跃变现象.参考答案:√ (V)74、在装备电控自动变速系统EeT的汽车上,换挡规律(驱动模式)是指发动机节气门开度与车速(或变速器输入轴转速)之间的关系.参考答案:× (V)75、在装备电控自动变速系统ECT的汽车上,换挡时机又称为换挡点,是指自动变速器自动切换挡位(即速比)的时机.参考答案:√ (V)76、在装备电控自动变速系统ECT的汽车上,其液压控制子系统的功用是: 根据电磁阀的工作状态,通过控制换挡执行元件的油路,改变齿轮变速机构的传动比来实现自动换挡;通过控制锁止离合器的油路,改变液力变矩器的工作状态来接通或切断动力传递.参考答案:√ (V)77、在装备电控自动变速系统ECT的汽车上,锁止时机控制就是何时锁止液力变矩器,将发动机动力直接传递到变速器,从而提高传动效率(即提高车速),并改善燃油经济性.参考答案:√ (V)78、诊断排除汽车电控系统故障时,可对电控单元ECU加热进行故障征兆模拟试验.参考答案:× (V)单选题1、柴油发动机怠速时的喷油量,是其每循环基本喷油量的参考答案:0.2~0.25倍(V)2、柴油发动机高压共轨式电控柴油喷射系统的喷油压力可达参考答案:200MPa(V)3、柴油发动机工作时,每循环喷油量的变化范围是其基本喷油量的参考答案:L0~L5倍(V)4、当进气温度传感器”短路”时,发动机ECU将按下述温度控制喷油器喷油参考答案:20℃ (V)5、当汽车安全气囊引爆时,气囊从开始充气到完全充满所需时间约为参考答案:30ms (V)6、当汽车在弯道制动时,整车轴荷的变化情况是参考答案:向外侧移动,内侧车轮的轴荷减小,外侧车轮的轴荷增大(V)7、高压共轨式电控喷油系统对压电晶体式喷油器的要求是:压电晶体开关迅速,其全升程动作时间约为参考答案:30μs (V)8、就车实测表明,当电控汽油发动机怠速(转速700r∕min)时,超声波检测涡流式空气流量传感器输出的涡流信号频率约为参考答案:30Hz (V)9、就车实测表明,当电控汽油发动机进气歧管中的压力为67kPa时,歧管压力传感器输出的信号电压约为参考答案:2. OV(V)10、汽车电控无级变速系统(CVT)实现无级变速传动的关键技术是采用了参考答案:V形带传动技术(V)n、汽车发动机电子控制系统的英文缩写为参考答案:EEC(V)12、汽车防抱死制动电子控制系统的执行元件是参考答案:制动压力调节器(V)13、汽车装备电控无级变速系统(CVT)后,与装备5挡手动变速器的汽车进行道路对比试验表明,装有CVT汽车的燃油消耗减少约参考答案:0. 1 (V)14、实测表明:当霍尔式传感器的电源电压为14. 4V时,其输出的信号电压为参考答案:9. 8V(V)15、试验证明:为了避免压力控制阀PCV内的衔铁脉动和共轨管内的燃油压力波动,其占空比控制信号的频率应当选定为参考答案:IOOOHZ(V)16、为了获得较大的附着力,电控防滑转调节系统ASR应将车轮滑转率控制在参考答案:10%^30%(V)17、由奥迪轿车用旋转滑阀式怠速控制系统可见,当旋转滑阀完全开启时, 发动机电控单元ECU发出控制信号的占空比约为参考答案:0.8 (V)18、在安装有纵向减速度传感器的汽车防抱死制动系统ABS中,ABSECU根据该传感器信号来判定参考答案:路面状况并采取相应的控制措施(V)19、在大众MK20- I型电控防抱死制动系统的ABS∕EBD(防抱死制动与制动力分配)液压控制单元中,设有电磁阀的数量为参考答案:8只(V)20、在大众M型发动机电控系统中,发动机冷却液温度传感器的信号用于参考答案:修正喷油量和点火提前时间(V)21、在大众M型发动机电控系统中,检测发动机冷却液温度的传感器为参考答案:热敏电阻式温度传感器(V)22、在大众M型发动机电控系统中,检测空气流量的传感器是参考答案:热膜式空气流量传感器(V)23、在大众M型发动机电控系统中,检测排气中氧离子含量的传感器为参考答案:氧化钛式氧传感器(V)24、在大众M型发动机电控系统中,检测曲轴位置的传感器是参考答案:磁感应式曲轴位置传感器(V)25、在大众M型发动机电控系统中,空气流量传感器的信号用于参考答案:计算确定喷油量(V)26、在电源电压为12V的汽车上,电子控制防抱死制动系统允许的最低电压值为参考答案:10. 5V(V)27、在多点燃油顺序喷射系统中,差动霍尔式曲轴位置传感器转子凸齿与信号发生器之间的气隙为参考答案:0. 5^1. 5mm (V)28、在发动机电控喷油系统中,当电控单元ECU实施"清除溢流”控制时, 说明此时发动机处于参考答案:起动工况(V)29、在发动机电控喷油系统中,电控单元ECU实施超速断油控制的目的是参考答案:防止损坏机件(V)30、在发动机电控喷油系统中,电控单元ECU实施减速断油控制的目的是参考答案:节约燃油和减少排放(V)31、在发动机空燃比反馈控制系统中,当电控单元ECU对空燃比实施闭环控制时,汽油发动机的空燃比将控制在参考答案:14.7左右(V)32、在发动机空燃比反馈控制系统中,当电控单元ECU对喷油量(喷油时间) 进行修正时,依据的是33、在发动机空燃比反馈控制系统中,当氧传感器向电控单元ECU输入的信号电压正常时,信号电压高电平与低电平之间变化的频率应为参考答案:10次∕min以上(V)34、在高压共轨式柴油喷射系统中,大气压力传感器一般都安装在参考答案:电控单元ECU内(V)35、在高压共轨式柴油喷射系统中,电磁控制式喷油器线圈的控制电流高达参考答案:30A(V)36、在高压共轨式柴油喷射系统中,电控油压子系统的执行器是参考答案:压力控制阀(V)37、在高压共轨式柴油喷射系统中,共轨油压(喷油压力)传感器普遍采用参考答案:电阻应变计式压力传感器(V)38、在高压共轨式柴油喷射系统中,虽然共轨腔内容积较小,但是燃油压力很高,其压力值高达参考答案:160~200MPa(V)39、在高压共轨式柴油喷射系统中,限压阀的作用是参考答案:防止供油部件和发动机损坏(V)40、在汽车电控无级变速系统CVT中,电控单元CVTECU对传动比实施反馈控制依据的信号是参考答案:变速器输出轴转速传感器信号(V)41、在汽车电控系统中,发动机电控系统的主要控制功能是参考答案:控制喷油与点火(V)42、在汽车电控系统中,发动机燃油蒸汽回收系统的执行器是参考答案:活性炭罐电磁阀(V)43、在汽车电控系统中,检测压力较高的制动油液和变速传动液压力时,一般都采用参考答案:电阻应变计式压力传感器(V)44、在汽车电控系统中,压力传感器的检测原理是将压力的变化转换为45、在汽车电控自动变速系统ECT中,当NOI电磁阀故障,No2电磁阀通电时, 如果选挡手柄处于2或S位,则自动变速器运行的挡位是参考答案:三挡(V)46、在汽车电控自动变速系统ECT中,自动变速电子控制子系统控制齿轮变速机构自动换挡的起始执行元件是参考答案:换挡电磁阀(V)47、在汽车发动机电控喷油系统中,滚柱式和齿轮式电动燃油泵的工作原理都是参考答案:利用容积变化来输送燃油(V)48、在汽车发动机电控系统中,氧传感器应当安装在发动机排气管上,并距离排气歧管不超过参考答案:1II的位置(V)I49、在汽车防抱死制动系统的电控单元ABSECU中,设有CPU的数量为参考答案:2只(V)50、在汽车防抱死制动液压控制系统中,当三位三通电磁阀的电磁线圈通过电流为5A时,其阀芯向上的位移量为参考答案:0.25mm (V)51、在汽车防抱死制动液压控制系统中,液压调节器安装在参考答案:制动主缸与制动轮缸之间(V)52、在汽车防抱死制动液压控制系统中,液压调节器的核心部件是参考答案:电磁阀(V)53、在汽车上,对发动机进行废气再循环(EGR)控制的目的是减少参考答案:氮氧化物NOX的排放量(V)54、在汽油发动机电控喷油系统中,当超声波检测涡流式流量传感器检测空气流量时,其超声波发生器发出的超声波的频率一般为参考答案:40kHz (V)55、在汽油发动机电控喷油系统中,电磁喷油器的球阀或针阀的升程约为参考答案:0. Γθ. 2mm (V)56、在汽油发动机电控喷油系统中,电控单元控制的喷油持续时间一般为参考答案:2~12ms(V)57、在汽油发动机电控喷油系统中,决定油压调节器调节的燃油压力与歧管压力之差值大小的是参考答案:弹簧预紧力(V)58、在汽油发动机电控喷油系统中,喷油器的喷油量仅取决于参考答案:电磁喷油器阀门的开启时间(V)59、在汽油发动机电控燃油缸内喷射系统中,为了实现分层燃烧,ECU控制喷油器将高压燃油直接喷射在参考答案:火花塞附近与空气混合形成可燃混合气(V)60、在汽油发动机电控系统中,燃油蒸发排放控制系统(FEC)可使燃油蒸气的排放量降低参考答案:95%以上(V)61、在汽油发动机汽车上,当空调开关接通时,电控汽油发动机将快怠速运转, 此时怠速转速将升高到约参考答案:1000r∕min(V)62、在汽油发动机汽车上,发动机爆燃(震)产生的压力冲击波的频率一般为参考答案:6~9kHz(V)63、在涡流式空气流量传感器的气流入口处设有蜂窝状整流网栅,其作用是参考答案:形成稳定的气流(V)64、在小轿车的防抱死制动电子控制系统中,配装有车轮速度传感器的数量一般为参考答案:4只(V)65、在一台装备高压共轨式电控喷油系统的4缸柴油发动机上,安装有流量限制阀的数量为参考答案:4只(V)66、在装备电控自动变速系统ECT的汽车上,只有在选挡手柄(变速杆)处于下述位置时发动机才能被起动参考答案:P (停车挡)(V)多选题1、汽车安全气囊系统SRS的气囊组件,按功能不同可分为参考答案:正面气囊组件(保护面部与胸部)(V)正确选项2.侧面气囊组件(保护颈部与腰部)(V)正确选项3.护膝气囊组件(保护膝部)(V)正确选项4.头部(气帘)气囊组件(保护头部)(V)2、汽车安全气囊系统SRS的组成部件有参考答案:碰撞传感器(V)正确选项2.电控单元SRSECU(V)正确选项3.气囊组件与气囊指示灯(V)3、汽车电子控制防抱死制动系统常用的减速度传感器,按结构不同可分为参考答案:光电式(V)正确选项2.水银式(V)正确选项3.半导体式(V)4、为了保证安全气囊系统SRS可靠工作,在其系统中设置的保险机构有参考答案:防止气囊误爆机构(V)正确选项2.电路连接诊断机构(V)正确选项3.端子和连接器双重锁定机构(V)5、在汽车安全气囊系统SRS中,各种气囊组件的组成部件都有参考答案:气囊(V)正确选项2.点火器(V)正确选项3.气囊饰盖(V)正确选项4.气体发生器(V)6、在汽油发动机电控喷油系统中,电动燃油泵的组成部件主要有参考答案:直流电动机(V)正确选项2.油泵(V)正确选项3.限压阀和止回阀(V)7、在汽油发动机燃油喷射电子控制系统的执行器有参考答案:电动燃油泵(V)正确选项2.电磁喷油器(V)简答题1、简述电控汽油发动机工作时,爆燃(震)控制系统的控制过程参考答案:发动机工作时,ECU将爆燃传感器信号的积分值与基准电压值进行比较当积分值高于基准电压值时,ECU立即发出推迟点火指令,每次推迟0.5° ~1。
为适应汽车安全、节能、舒适和低污染等性能的要求,汽车电子控制装置必须能准确、迅速地处理各种复杂的信息,并以-------------、--------------、---------------的形式显示出来,向驾驶员发出汽车各种工作状态的信号和故障报警信号,而且信息还要精确、可靠。
这样现代汽车广泛采用电子仪表,即采用计算机控制数字显示的电子仪表。
电子仪表的计算机控制系统由A/D转换器、多路传输、-------------、只读存储器(ROM)和随机存取存储器(RAM),以及-------------等组成综合信息显示系统所显示的种类------------------------------------------------------------------------------------------------------------------------------------------------------------------------------------------。
安全气囊简称为(),也称为辅助乘员保护系统常规安全气囊组成:-----------------、-------------------、----------------和----------------等在技术上,对安全气囊的要求主要有以下几个方面:--------------------------------------------------------------------------------------------------------------------------------------------------------------------。
.测定汽车行驶中的安全距离,目前主要有三种方法:-----------------------------------------------汽车电动空调系统由以下几部分组成-----------------------------------------------------------------------------------------------------------------------------------------------------------------------------------------网络汽车的特征是:-----------------------------------------------------------------------------------------.空调系统的控制方法可分为------------和-------------------控制两种。
汽车车身电子控制技术复习资料一、单项选择题(本大题共l0小题,每小题2分,共20分)在每小题列出的四个备选项中只有一个是符合题目要求的。
请将其代码填写在题后的括号内。
错选、多选或未选均无分。
1、在讨论空气气囊的材料时,甲同学说气囊是用塑料做的,乙同学说是用橡胶制成的,请问谁正确?( D )A.甲同学说得对。
B.乙同学说得对。
C.两人说得都对。
D.两人说得都不对。
2、汽车电气系统电压标准的发展趋势是( B )。
A.12vB.42vC.24vD.6v3、在讨论计算机存储器时,同学甲说,ROM可以由CPU写入;同学乙说,RAM能暂时存储CPU写入的信息。
试问谁正确?( C )A.甲正确B.乙正确C.两人均正确 D两人均不正确。
4、发生较严重碰撞时(碰撞时汽车速度≥30km/h),强度达到或超过设定的强度,安全气囊的电子控制装置输出起动信号,引燃火药,气体发生器产生大量气体,过滤、冷却后充人安全气囊,使气囊在( C )ms内快速膨胀展开。
A.130B.80C.40D.105.汽车音响系统的组成主要由信号源设备、放大器及( C )A. CD唱机B. ECUC. 扬声器D. 电动机6.当点火开关拨到“ON”位置后,SRS指示灯发亮或闪亮约多少秒后自动熄灭,表示SRS功能正常。
( C )A.30 msB.80 msC.6sD.10s7. 正面安全气囊只有在汽车正前方或斜前方多少度范围内才有效。
( B )A±60° B. ±30° C. ±100° D. ±120°8.从汽车遭受碰撞开始到气囊收缩为止,所用时间仅为 ( B )A.30 msB.120 msC.220msD.10s9. 车身电子控制系统的安全方面不包括:( C )A.电控前大灯系统 B.汽车雷达防撞系统C.中央门锁系统 D.电控安全带10.永磁电动机旋转方向的改变是通过改变( D )A. 电磁方向B. 定子电压方向C. 转子的磁场方向D. 电枢的电流方向11. 汽车音响的扬声器的阻抗一般为 4 Ω。
12.汽车音响的放大器戋一般由前置放大器、功率放大器和环绕声放大器组成。
13.. 下列简写可用于表示车身计算机除了:( B)A.ECU B.ECM C.CPU D.BCM14. 汽车电子显示装置中LCD表示的是【 C 】A. 发光二极管B. 真空荧光显示器C. 液晶显示器D. 阴极射线管显示器15. 通用汽车车速传感器大多采用:(A)A.光电开关式 B.舌簧开关式 C.磁脉冲式 D.霍尔效应式16. 安全气囊系统的保险机构中,连接器中的短路片是用来【 A 】A. 防止安全气囊误引爆B. 防止连接器脱开C. 检测连接器是否连接可靠D. 防止端子沿引线滑动17. 汽车防盗报警系统常用的技术是:(B)A.电磁感应监测技术 B.超声波防盗技术C.红外线识别技术 D.激光监测技术18.电控变色后视镜提供的人所感觉舒服的反射率为【 C 】A. 10%-20%B. 15%-25%C. 20%-30%D. 25%-35%19. 汽车电子防盗报警系统的设定条件是【 D 】A. 关闭所有车门B. 关闭发动机罩盖C. 从点火开关锁芯拔出点火钥匙D. 以上条件同时满足20. 汽车雷达防撞系统安全距离测定的三种方法中,雷达测距即【 C 】A. 电磁感应测距B. 激光测距C. 电磁波测距D. 超声波测距21. 汽车音响配用的扬声器口径一般在(B )A.102mm--142mmB. 102mm--152mmC. 112mm--142mmD. 112mm--152mm22. 汽车黑匣子的传感器能够向记录器提供汽车行驶时的【 D 】A. 转速和方向角信号B. 里程和方向角信号C. 温度和速度信号D. 速度和方向角信号23. 汽车激光唱机伺服系统中用来实现使唱盘电动机恒速运动的是( B )A. 聚焦伺服电路B. 自动稳速伺服电路C. 循迹伺服电路D. 数模转换电路24. 确定汽车绝对位置用到的检测装置是【 D 】A. 罗盘传感器B. 光纤陀螺仪C. 方向传感器D. GPS全球卫星定位系统25. 常用的机械式碰撞传感器有滚球式、滚轴式及(A )A. 偏心锤式B.电压式C. 电阻式D. 安全式二、填空题(本大题共10空,每空2分,共20分)请在每小题的空格中填上正确答案。
错填、15、汽车电子防盗系统一般由保险装置、报警装置、防汽车行驶控制三部分组成。
16、汽车用继电器的基本组成是电磁线圈和带复位弹簧的触点。
汽车用继电器主要起保护开关和自动控制作用。
17、SRS是辅助乘员保护系统的简称。
按其触发形式分为机械式安全气囊、电子式安全气囊。
18.无线遥控装置主要由遥控发射器和遥控接收器组成。
19、汽车上使用的电流表有电磁式和动磁式两种。
20.后窗电子除雾器的工作原理是当电流流过电阻时,会产生热。
、21.车窗传动机械把电动机的旋转运动转换成车窗的上下运动。
22. 多路信号转换开关主要有多路开关____选择器_____MUX和多路开关_____分配器____DEMUX两个部分组成。
23.车身电子控制系统主要是由信号输入装置、____车身计算机_______、执行器等组成。
24.计算机是存储并处理数据的电子设备,也用于控制其他部件的设备。
25. 安全气囊系统的气体发生器又称___充气泵,其作用是在有效的时间内使充气剂即__叠氮化钠_固体药片受热分解,产生大量氮气充入气囊使气囊张开。
26. 在SRS电路中,只有当防护传感器与任意一只碰撞信号传感器同时接通时,点火引爆电路才能接通,气囊才能引爆充气。
27. 电控式防盗系统按密码形式分为定码防盗器和跳码防盗器28. 网络式防盗系统有GPS系统和CAS 防盗系统。
29. 前照灯自动开灯/延时关灯系统又称__黄昏守卫系统_,它可以在环境亮度暗但预定程度时,自动点亮前照灯;也可在汽车熄火后使前照灯保持亮一段时间。
30. 电动门窗升降器一般由电动机、__减速器、传动机构及托架等组成。
31. 汽车自动空调暖风系统是把车内的空气或吸进来的新鲜空气加热,使车内保暖或除湿,它分为__独立式_和_ _复用式___两种。
32.安全带惯性锁住式收缩器是利用__摆动机构_在急加速瞬间锁紧安全带。
33 后视镜按照镜面的形状不同可以分为平面镜、球面镜和__双曲率镜_。
34. 电动门窗升降的传动机构通常有有绳轮式和__交叉臂式_两种。
35.汽车“黑匣子”通常由__记录器_____、显示器、数据采集处理卡、PC处理软件系统和传感器等五部分组成。
三、多项选择题(每题至少有两个选项符合要求,错选、多选或漏选均无分。
每小题3分,共15分。
)1、. 中央处理器也称为微处理器,简称微机,它包括控制器和:【AD 】A. 存储器B. 显示器C. 转换器D. 运算器2、. 激光扫描雷达防撞系统临界距离的计算与哪些量有关【ABCD】A. 车速B. 转角C. 横向摆动速率D. 路面干湿情况3、. 电控自动空调系统的执行元件主要包括:【BD】A. 压缩机B. 电磁离合器C. 各个挡风板D. 伺服电动机4、安装在安全气囊ECU内部的传感器有:(AC)A.保险传感器 B.前碰撞传感器C.中央传感器 D.电子式传感器5、蜂窝电话的特点有( ACD )A. 无线通讯B. 信号发射功率大C. 信号覆盖范围小D. 信号频率资源可重复利用6.汽车点火钥匙主要有(ABC)A. 机械式B. 遥控式C. 电阻式D. 触摸式7. 防盗传感器主要有(BCD)A. 生物传感器B. 红外线传感器C. 超声波传感器D. 玻璃破碎传感器8、下面属于汽车仪表及指示灯系统的是:( ABC )A.机油压力过低指示灯B.气压过低警告灯C.充电指示灯D.转向灯9、下面属于汽车仪表及指示灯系统的是:(ABC )A.机油压力过低指示灯B.气压过低警告灯C.充电指示灯D.转向灯10、汽车空调的制冷系统由( ABCD )等组成。
A.压缩机B.膨胀阀C.冷凝器D.蒸发器11、汽车信号系统的作用是:通过( ABCD )向其它车辆的司机和行人发出警示、引起注意,确保车辆行驶的安全。
A.信号和灯光B.声响和报警信号C.灯光和报警信号D.声响和灯光12、汽车转向系统中由闪光器控制转向灯的闪烁过程。
闪光器的型式主要有(ABD )等。
A.电容式B.冀片式C.电阻式D.电子式13、可用于汽车ESP控制是。
( CD )A.水温传感器B.EGR温度传感器C.车身位移传感器D.转向盘转角传感器14、安全气囊的碰撞传感器有(ACD)A.滾球式传感器B.EGR温度传感器C.滾轴式式传感器D.偏心球式传感器15、遥控式防盗系统根据发射信号的形式不同可分为(ABC)A.无线电式B.红外线式C.超声波式D.全球定位式16、电控防盗系统门锁按输入密码方式可分为( BCD)A.机电结合式B.电子钥匙式C.触摸式D.生物特征式17、汽车防盗传感器主要有(ABD)A.红外线传感器B.超声波传感器C.声音传感器D.振动传感器18、汽车防盗振动传感器主要有(AB)A.压电振动传感器B.压阻式振动传感器C.水银振动传感器D.滾轴式振动传感器四、简答题(本大题共5小题,每小题5分,共25分)1、连接器答:连接插头和插座,用于线束与线束,导线与导线间的相互连接。
2、霍尔效应或霍尔电压答:将霍尔元件(半导体基片)置于磁场中,并通入电流,电流的方向与磁场的方向互相垂直,在垂直与电流和磁场的霍尔元件的横向两侧会产生一个与电流和磁感应强度成正比的电压。
这种现象称之为霍尔效应,这个电压称之为霍尔电压。
3、汽车线路遵循的一般原则答:1)单线制、2)用电设备并联、3)负极搭铁、4)线路有颜色和编号特征、5)将导线做成线束。
4、汽车电路图的特点答:1)接点标记具有固定的含义、2)所有电路都是纵向排列,不相互交叉、3)整个电路以继电器盘为中心5.无线遥控装置。
答:无线遥控装置是对汽车车门开闭装置的执行器进行无线遥控的装置,在远离车辆的地方,进行车门的开闭。
6. 电动座椅的功能?答:使驾驶员和乘客根据自己的需要调整座椅的前后位置、座椅的高低、座椅靠背的倾斜度,为旅途创造良好的驾驶条件。
7、简述汽车计算机的基本功能。
答:基本功能有四项:(1)输入:来自输入设备的电压信号。
(2)处理:计算机使用输入的信息并把它与编程指令进行比较。
逻辑电路把输入的处理做准备。
(3)存储:程序指令存储在电子内存中。
(4)输出:计算机依据处理结果向输出设备发出控制指令。
8、NTC和PTC热敏电阻器之间的差异是什么。
答:NTC热敏电阻器随着温度的增加而减少其电阻, PTC热敏电阻器随着温度的增加而增加其电阻。
9、接口的用途是什么。