最新iqc检验作业基础知识培训-质量
- 格式:ppt
- 大小:3.74 MB
- 文档页数:7
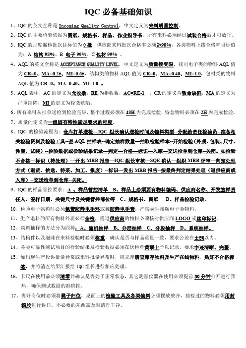
IQC必备基础知识1、IQC的英文全称是,中文定义为来料质量控制。
2、IQC的主要检验依据为图纸、规格书、样品、作业指导书,所有来料必须经过试装合格后才可放行。
3、IQC的月度漏检批次目标值为0批,供应商来料批次合格率必须≥98%,各类物料上线合格率目标值为:A 结构98%、B 电子99%、C包材99%。
4、AQL的英文全称是,中文定义为质量接受限,我司电子类的物料AQL值为CR=0、MA=0.25、MI=0.65,结构类的物料AQL值为CR=0、MA=0.40、MI=1.0,包材类的物料AQL值为CR=0、MA=0.40、MI=1.0 。
5、AQL表中,AC的定义为允收数,RE为拒收数,AC=RE-1,CR的定义为致命缺陷,MA的定义为严重缺陷,MI的定义为轻微缺陷。
6、所有来料从打单送检到检验完毕,整个过程必须在48H内完成检验,特急物料必须在2H内完成检验。
7、质量的定义为一组固有特性满足要求的程度。
8、IQC的检验流程为:仓库打单送检—IQC组长确认送检时间及物料类型--分配给责任检验员--准备相关检验资料及检验工具--查AQL抽样表--确定抽样数量—抽取检验样本--开始检验(外观、包装、尺寸、性能、试装)--检验数据或检验结果记录—判定—合格—标识—入库—交送检单到仓库--关闭。
如检验不合格—标识(待处理)—开出MRB报告—IQC组长审核—SQE确认—组织MRB评审—判定处理方式(退货、挑选、特采、加工、报废)--标识—发出MRB报告--按最终判定结果处理(退供应商或入库)--交送检单到仓库--关闭。
9、IQC的样品管控要求:A 、样品管控清单B、样品上必须要有物料编码、供应商名称、开发签样责任人、签样日期、关键尺寸及关键管控部位等C、规格书、图纸D、样品检验记录。
10、检验电子物料时必须佩带防静电手环或戴防静电手套,严禁裸手接触电子类物料。
11、生产退料的所有物料外观必须全检,需退供应商的物料必须核对供应商LOGO或丝印标记。
IQC检验作业知识培训1. 什么是IQC检验作业?IQC(Incoming Quality Control),即进货品质控制,是指在原材料进货前对其进行质量测试和验证的过程。
IQC检验作业是这一过程的核心环节。
通过IQC检验作业,我们可以确保原材料的质量符合公司的要求,并且减少不良品的风险。
2. IQC检验作业的目的IQC检验作业的主要目的是确保原材料的质量符合公司的要求,并且减少不良品的风险。
具体来说,IQC检验作业有以下几个目标:•检查原材料的外观是否符合要求,如是否有裂纹、破损等。
•测试原材料的物理特性,如硬度、强度等。
•对原材料进行化学分析,确保其成分符合要求。
•测试原材料的功能性能,如电子元件的电气性能等。
•检查原材料的尺寸和几何形状是否符合要求。
通过以上的检验,IQC检验作业可以确保公司所采购的原材料的质量稳定可靠,从而保证了公司产品的质量和用户的满意度。
3. IQC检验作业的流程IQC检验作业的流程通常包括以下几个步骤:步骤一:准备工作在进行IQC检验作业之前,需要进行一系列的准备工作,包括:•制定IQC检验作业的标准和规范。
•检查所有检验设备和仪器的运行状态,确保其准确性和可靠性。
•培训检验员,确保其熟悉检验工艺和操作步骤。
步骤二:样品检验在进行IQC检验作业时,需要从供应商处获取样品进行检验。
样品的选择要代表原材料的整体质量。
检验员会根据样品进行一系列的检验,包括:•外观检查:检查样品的外观是否符合要求,如是否有划痕、变形等。
•尺寸检测:使用测量工具测量样品的尺寸,对比与标准值的差异。
•物理特性测试:对样品进行物理性能测试,如硬度测试、拉力测试等。
•化学分析:对样品进行化学成分分析,确保其符合要求。
•功能性能测试:对样品进行功能性能测试,如电子元件的电气性能测试等。
步骤三:结果判断和记录根据IQC检验作业的标准和规范,检验员会判断样品是否合格。
合格的样品可以进入下一步骤,不合格的样品需要通知供应商进行处理。
IQC进料检验基础知识概述IQC(Incoming Quality Control)是指对供应商供货的原材料、零部件或产品进行检验的过程。
准确而有效的IQC可以帮助企业确保采购材料的质量,并及时识别出不合格的产品,从而减少不良品流入生产线的可能性,提高产品质量。
IQC的重要性IQC在整个供应链管理中起着至关重要的作用。
一个具备良好IQC 系统的企业可以实现以下益处:1.提高产品质量:通过对原材料和零部件进行检验,可以避免不合格材料引起的产品质量问题。
2.减少生产成本:IQC可以在不合格材料流入生产环节之前及时识别出来,避免了生产过程中不必要的损耗。
3.保证供应链顺畅:通过IQC,企业可以确保供应链上各环节的质量标准得到遵守,从而减少供应链中的风险和不确定性。
4.增强与供应商间的合作关系:通过IQC,企业可以与供应商建立更加紧密的合作关系,共同努力提高质量和效率。
5.提高顾客满意度:通过IQC确保产品质量,可以提高产品的可靠性和性能,满足顾客的需求和期望。
IQC的主要步骤IQC的具体步骤可以根据企业的实际情况进行调整和优化,但一般包括以下几个主要环节:1.制定IQC标准:企业需要根据产品的具体要求和需求,制定相应的IQC标准。
这些标准可以包括物理性质、化学成分、外观、尺寸、重量、功能性能等方面的指标。
2.选择检验样本:从供应商提供的批次中选择代表性样本进行检验。
样本的选择应该符合统计学原理,以确保检验结果的可靠性。
3.进行检验:根据IQC标准和检验方法,对样本进行检验。
检验方法可以包括目视检查、测量、化学分析、功能性能测试等。
4.记录检验结果:在检验过程中,需要详细记录检验结果和相关数据,包括检验员、检验日期、检验方法、结果等信息。
5.评估检验结果:对检验结果进行评估,判断样本是否合格。
如果不合格,需要及时通知供应商,协商解决措施。
6.采取控制措施:根据检验结果,采取相应的控制措施。
如果样本不合格,可以选择拒收、返工、补偿等方式,确保不合格产品不流入生产环节。
iqc基础知识培训IQC,即Incoming Quality Control,中文翻译为来料质量控制,是指对供应商送达的原材料或零部件进行检验和控制的过程。
IQC是供应链管理中非常重要的环节,其目的是确保供应商提供的材料或部件符合规定的质量标准,以提高产品质量和降低生产成本。
在本次培训中,我们将介绍IQC的基础知识,包括IQC的目的、方法和流程。
一、IQC的目的IQC的目的是确保从供应商处接收到的材料或零部件符合产品的设计要求和质量标准。
通过对来料进行检验和控制,可以提前发现和排除质量问题,避免不合格的材料进入生产环节,从而减少产品缺陷和质量事故的风险。
同时,IQC还可以帮助企业和供应商建立良好的合作关系,促进质量的持续改进。
二、IQC的方法1. 抽样检验:IQC通常采用抽样检验的方法进行,即从供应商送达的批次中随机抽取一定数量的样品进行检验。
抽样检验可以提高效率,减少成本,同时保证对整批货物的合理评价。
2. 检验方法:根据不同的材料或零部件,采用不同的检验方法,如外观检查、尺寸测量、性能测试等。
检验方法应与产品设计和质量标准相一致,确保对关键要素进行全面和准确的评估。
3. 合格判定:根据检验结果,对样品进行合格判定。
通常采用接受质量限和拒收质量限来判断样品的合格与否,以确保合格样品进入生产环节,不合格样品及时退回或进行处理。
三、IQC的流程1. 接收检验:当供应商送达材料或零部件时,IQC负责接收并进行检验。
在接收检验中,首先进行外观检查,检查是否有破损、变形、污染等问题。
然后进行尺寸测量、性能测试等具体的检验项目。
2. 抽样检验:根据抽样计划,从接收的批次中抽取一定数量的样品进行检验。
样品选择应具有代表性,以保证检验结果能够准确反映整个批次的质量状况。
3. 检验记录:对每个样品的检验结果进行记录,包括外观、尺寸、性能等相关数据。
同时记录供应商信息、送货单号等必要的信息,以便后续追溯和评估。
4. 合格判定:根据检验结果,对样品进行合格判定。
IQC检验作业基础知识培训1. 什么是IQC检验?IQC是指进料质量控制(Incoming Quality Control)的缩写。
它是指在产品生产过程中,对进料进行检验、测试和评估,以确保所采购的原材料与零部件满足要求。
IQC的检验作业是生产过程中非常重要的一环,对于保证产品质量具有关键作用。
2. IQC检验的目的IQC检验的目的是为了保证进料的质量,防止次品或不符合要求的产品进入下一道工序,从而影响整个生产过程和最终产品的质量。
通过IQC检验,可以及早发现问题,采取相应措施,提高产品的整体质量。
IQC检验一般包括以下几个步骤:3.1 采样采样是IQC检验的第一步,是从进料中获取样品进行检验。
采样方法应符合相关标准,并严格按照规定的流程和要求进行。
3.2 检验项目确定在采样后,需要根据产品的特点和要求,确定需要进行的检验项目。
检验项目可能包括外观、尺寸、重量、材料组成等多个方面,根据实际情况进行。
3.3 检验方法选择针对每个检验项目,需要选择适合的检验方法。
常见的检验方法包括目测、测量、试验、化学分析等。
选择检验方法需要根据产品的特性、需求和实际情况进行。
对于每个检验项目,根据检验结果进行评估。
评估结果可能包括合格、不合格、待定等。
针对不合格的检验结果,需要及时采取措施,如退货、更换供应商等。
3.5 记录和报告在完成检验后,需要对检验结果进行记录和报告。
记录可以包括检验日期、批次信息、样品信息、检验结果等。
报告可以根据需要进行汇总和分析,为后续的质量改进提供参考。
4. IQC检验的要求IQC检验作业需要满足以下要求:•准确性:检验过程中需要确保准确地判断样品是否合格;•可重复性:同一批次、同一样品在不同的检验员和设备下要能够得出相同的检验结果;•及时性:检验结果需要及时反馈给相关部门,确保及时采取措施;•统计性:通过对检验结果进行统计分析,发现问题的根本原因,提出改进措施。
5. IQC检验的工具和设备在进行IQC检验时,通常需要使用一些工具和设备,以确保检验的准确性和可靠性。
iqc 培训计划一、培训目的IQC(Incoming Quality Control)即进料质量控制,是指在产品制造的过程中通过对原材料和零部件的检验,从而保证产品的质量。
IQC的重要性不言而喻,一个合格的IQC体系能够有效地确保公司最终产品的质量,并减少因为原材料和零部件质量问题导致的成本损失。
因此,本次培训的目的是为了帮助公司员工更好地掌握IQC的相关知识和技能,提高他们的质量控制水平,从而提升整体产品质量和生产效率。
二、培训内容1. IQC基础知识- 了解IQC的定义和意义- 理解IQC的工作流程- 掌握IQC的相关术语和标准2. 检验方法和工具- 学习常见的原材料和零部件检验方法- 掌握使用各种检验工具的技巧- 了解如何使用检验设备和仪器3. 检验标准和要求- 熟悉公司的产品质量标准和要求- 学习如何根据标准进行检验和判定4. 错误分类和处理- 学习如何识别和分类检验中的错误- 掌握处理错误的方法和技巧- 了解如何提出改进建议5. 数据记录和分析- 学习如何记录检验数据- 掌握数据分析的技巧- 了解如何根据数据进行改进和优化6. 实践操作和案例分析- 进行实际的检验操作训练- 分析实际案例,学习案例分析方法三、培训对象本次培训主要针对公司的质量控制人员和生产人员,也欢迎其他对IQC感兴趣的员工参加。
以期提高公司整体的质控水平。
四、培训方式1. 线上培训- 利用网络平台进行视频直播培训- 提供在线学习资料和资源- 设置在线答疑和讨论环节2. 线下实操- 安排实地检验操作练习,加强实际操作技能- 分组进行案例分析和讨论- 举办实地考察和交流活动五、培训时间和地点培训时间:计划为期7天培训地点:公司会议室和生产车间六、培训目标1. 掌握IQC的基础知识和技能2. 熟悉公司的产品质量标准和要求3. 提高员工的质量控制意识和能力4. 加强团队合作和交流,形成共同质控意识5. 培养员工的问题识别和解决能力七、培训评估1. 培训前进行员工能力评估2. 培训后进行笔试和实操考核3. 考核结果将作为员工日后工作岗位调整和晋升的重要依据八、培训收益1. 提升产品质量水平2. 减少质量问题带来的成本损失3. 增强员工的质量意识和责任心4. 提高员工的工作技能和能力5. 促进公司的持续发展九、培训后续1. 持续开展相关质量控制培训2. 定期进行质量控制能力的评估3. 将培训成果转化为实际生产成果,不断改进和优化IQC体系十、总结IQC的培训是公司发展的重要一环,通过本次培训,相信能够帮助员工更好地掌握IQC的相关知识和技能,为公司的质量控制工作提供更加有力的保障。