IQC来料检验基础知识
- 格式:ppt
- 大小:3.76 MB
- 文档页数:16
精品文档可下载编辑苏州美达斯机电IQC工作讲座品管部2021年10月【内容简介】本课程通过对IQC工作指南的讲解,使学员熟识IQC的相关概念,把握IQC的根本业务操作【培训目标】学完本课程后,学员能够到达:1. 了解IQC的工作职责、业务流程和接口关系;2. 熟识来料检验相关信息系统查询;3. 熟识IQC物料检验方式和进料不合格处理流程;4. 把握IQC检验标准及操作指导书的构成。
5. 把握IQC日常行为标准。
【适用范围】IQC检验员和文控员目录第一章IQC的定义和职责第二章IQC的业务流程和接口关系第三章与检验相关的信息系统第四章物料类型和检验方式第五章部门KPI指标和绩效考核细那么第六章日常工作流程第七章行为标准第一章 IQC的定义和职责一、IQC的定义IQC的英文全称为:Incoming Quality Control,意思为来料质量把握.目前IQC的侧重点在来料质量检验上,来料质量把握的功能较弱.IQC的工作方向是从被动检验转变到主动把握,将质量把握前移,把质量问题发觉在最前端,削减质量本钱,到达有效把握,并帮助供给商提高内部质量把握水平。
IQC的工作主要是把握公司全部的外购物料和外协加工物料的质量,保证不满足公司相关技术标准的产品不进入公司库房和生产线,确保生产用法产品都是合格品。
IQC是公司整个供给链的前端,是构建公司质量体系的第一到防线和闸门。
假如不能把关或是把关不严,让不合格物料进入库房和生产线,将把质量问题在后工序中成指数放大,假如把质量隐患带到市场,造成的损失更是无法估量,甚至会造成灾难性后果。
因此,IQC检验员的岗位责任格外重大,工作质量格外重要.IQC作为质量把握的重要一环,要严格按标准按要求办事,质量管理不要受其他因素干扰。
对于格外状况下需要放行的,由质量工艺部层面决策,IQC人员不承当这种风险。
二、 IQC的职责1. 来料的检验检验员的主要工作是来料检验,而IQC检验可简述为对外协、外购的物料全部或其主要特性参照该物料的相关标准进行确认;或对其是否符合用法要求进行确认的活动。
IQC必备基础知识1、IQC的英文全称是,中文定义为来料质量控制。
2、IQC的主要检验依据为图纸、规格书、样品、作业指导书,所有来料必须经过试装合格后才可放行。
3、IQC的月度漏检批次目标值为0批,供应商来料批次合格率必须≥98%,各类物料上线合格率目标值为:A 结构98%、B 电子99%、C包材99%。
4、AQL的英文全称是,中文定义为质量接受限,我司电子类的物料AQL值为CR=0、MA=0.25、MI=0.65,结构类的物料AQL值为CR=0、MA=0.40、MI=1.0,包材类的物料AQL值为CR=0、MA=0.40、MI=1.0 。
5、AQL表中,AC的定义为允收数,RE为拒收数,AC=RE-1,CR的定义为致命缺陷,MA的定义为严重缺陷,MI的定义为轻微缺陷。
6、所有来料从打单送检到检验完毕,整个过程必须在48H内完成检验,特急物料必须在2H内完成检验。
7、质量的定义为一组固有特性满足要求的程度。
8、IQC的检验流程为:仓库打单送检—IQC组长确认送检时间及物料类型--分配给责任检验员--准备相关检验资料及检验工具--查AQL抽样表--确定抽样数量—抽取检验样本--开始检验(外观、包装、尺寸、性能、试装)--检验数据或检验结果记录—判定—合格—标识—入库—交送检单到仓库--关闭。
如检验不合格—标识(待处理)—开出MRB报告—IQC组长审核—SQE确认—组织MRB评审—判定处理方式(退货、挑选、特采、加工、报废)--标识—发出MRB报告--按最终判定结果处理(退供应商或入库)--交送检单到仓库--关闭。
9、IQC的样品管控要求:A 、样品管控清单B、样品上必须要有物料编码、供应商名称、开发签样责任人、签样日期、关键尺寸及关键管控部位等C、规格书、图纸D、样品检验记录。
10、检验电子物料时必须佩带防静电手环或戴防静电手套,严禁裸手接触电子类物料。
11、生产退料的所有物料外观必须全检,需退供应商的物料必须核对供应商LOGO或丝印标记。
IQC进料检验基础知识概述IQC(Incoming Quality Control)是指对供应商供货的原材料、零部件或产品进行检验的过程。
准确而有效的IQC可以帮助企业确保采购材料的质量,并及时识别出不合格的产品,从而减少不良品流入生产线的可能性,提高产品质量。
IQC的重要性IQC在整个供应链管理中起着至关重要的作用。
一个具备良好IQC 系统的企业可以实现以下益处:1.提高产品质量:通过对原材料和零部件进行检验,可以避免不合格材料引起的产品质量问题。
2.减少生产成本:IQC可以在不合格材料流入生产环节之前及时识别出来,避免了生产过程中不必要的损耗。
3.保证供应链顺畅:通过IQC,企业可以确保供应链上各环节的质量标准得到遵守,从而减少供应链中的风险和不确定性。
4.增强与供应商间的合作关系:通过IQC,企业可以与供应商建立更加紧密的合作关系,共同努力提高质量和效率。
5.提高顾客满意度:通过IQC确保产品质量,可以提高产品的可靠性和性能,满足顾客的需求和期望。
IQC的主要步骤IQC的具体步骤可以根据企业的实际情况进行调整和优化,但一般包括以下几个主要环节:1.制定IQC标准:企业需要根据产品的具体要求和需求,制定相应的IQC标准。
这些标准可以包括物理性质、化学成分、外观、尺寸、重量、功能性能等方面的指标。
2.选择检验样本:从供应商提供的批次中选择代表性样本进行检验。
样本的选择应该符合统计学原理,以确保检验结果的可靠性。
3.进行检验:根据IQC标准和检验方法,对样本进行检验。
检验方法可以包括目视检查、测量、化学分析、功能性能测试等。
4.记录检验结果:在检验过程中,需要详细记录检验结果和相关数据,包括检验员、检验日期、检验方法、结果等信息。
5.评估检验结果:对检验结果进行评估,判断样本是否合格。
如果不合格,需要及时通知供应商,协商解决措施。
6.采取控制措施:根据检验结果,采取相应的控制措施。
如果样本不合格,可以选择拒收、返工、补偿等方式,确保不合格产品不流入生产环节。
IQC来料检验基础知识在生产制造的过程中,来料检验是十分重要的一个环节。
而在来料检验之中,IQC(Incoming Quality Control)就是其中的一部分。
IQC指的是对供应商提供的原材料、零部件、组装件等进行全面的检查和测试,以保证这些物料的质量符合要求。
IQC的目的IQC的主要目的是确保来料的质量达到企业的要求,可以正常投入生产,同时也要保证产品达到客户的要求。
IQC不仅仅是检验,也要充分了解物料的性质、用途和性能等信息,为后续的生产过程提供重要的数据支持。
IQC的内容IQC的内容一般包括以下几个方面:物料外观检查物料外观检查是指检查物料表面是否均匀、光滑,无表面污点、裂纹、变形、变色、烧焦等缺陷。
在外观检查中,不仅要依据标准规范进行检查,还要根据制程要求、客户要求、实际情况等多方面因素进行评估。
物料尺寸检查物料尺寸检查是指检查物料的尺寸精度是否符合要求,包括长度、宽度、高度、直径、厚度等方面,检查时要使用合适的设备,并按照标准规范进行操作。
物料材质检查物料材质检查是指检查物料的材料成分是否符合标准要求,是否符合生产制程的要求。
检查时需要使用合适的材料测试设备,对样品进行分析测试,确保物料成分和性能符合要求。
物料性能检查物料性能检查是指对物料的某些特性进行测试,例如强度、硬度、耐磨性、耐压性、抗氧化性等。
检查时需要根据物料的性质选择相应的测试方法和测试设备,确保物料的性能达到客户和制程要求。
IQC的重要性IQC在生产制造中起到十分重要的作用,它可以避免错误原材料的使用,减少产品缺陷,提升产品质量,降低退货率,为客户提供更好的产品和服务。
IQC还可以帮助企业提升供应链管理的效率,及时约束和整改供应商的质量问题,从而降低采购成本,促进供应链协同,提升整体效能。
IQC的操作流程IQC的具体操作流程一般如下:1.制定检验计划包括产品检验标准、检验方式、检验频率和抽样方案等。
2.对制定的检验计划进行审批、颁布。
IQC来料检验方法如何去检验
IQC来料检验方法检验步骤:
1、准备检查用具;
2、整体检查:外包装是否完好,LABEL是否清楚正确,内包装是否
完好,LABEL是否清楚正确,有否多数少数,装箱有否错乱。
3、抽样检查;
4、单品检查:外观、尺寸等检测,功能检测,可靠性检测。
判定结果:通过则恢复包装,盖PASS章,贴时效标签;不通过则恢复包装,盖REJECT章。
拓展资料
1、IQC的英文全称为:IncomingQualityControl,意思为来料质量控制。
目前IQC的侧重点在来料质量检验上,来料质量控制的功能较弱。
IQC的工作方向是从被动检验转变到主动控制,将质量控制前移,把质量问题发现在最前端,减少质量成本,达到有效控制,并协助供应商提高内部质量控制水平。
2、IQC来料检验是对供应厂商所送货物,按照验收检验(技术)标准,工作指示用最好的测量系统进行检验;检验员的主要工作是来料检验,而IQC检验可简述为对外协、外购物料的全部或其主要特性参照该物料的相关标准进行确认;或对其是否符合使用要求进行确认的活动。
(资料来源:IQC——百度百科)
1。
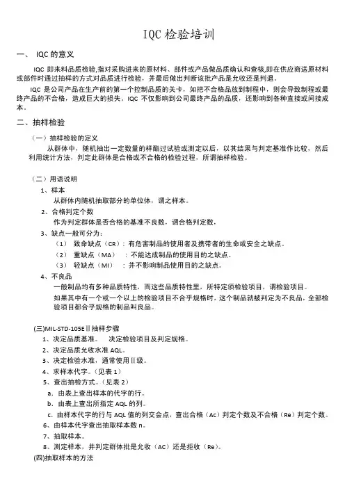
IQC来料检验流程及常用的4种抽样手法质量检验就是对产品的一项或多项质量特性进行观察、测量、试验,并将结果与规定的质量要求进行比较,以判断每项质量特性合格与否的一种活动。
质量检验分为三部分: 来料检验、过程检验和最终检验,简称质量检验三部曲。
01、什么是来料检验来料检验(IQC)指对采购进来的原材料、部件或产品做品质确认和查核,即在供应商送原材料或部件时通过抽样的方式对品质进行检验,并最后做出判断该批产品是允收还是拒收。
02、来料检验的意义IQC是企业产品在生产前的第一个控制品质的关卡,如把不合格品放到制程中,则会导致制程或最终产品的不合格,造成巨大的损失。
IQC不仅影响到公司最终产品的品质,还影响到各种直接或间接成本。
在制造业中,对产品品质有直接影响的通常为设计、来料、制程、储运四大主项,一般来说设计占25%,来料占50%,制程占20%,储运1%到5%。
综上所述,来料检验对公司产品质量占压倒性的地位,所以要把来料品质控制升到一个战略性地位来对待。
来料检验一般步骤:IQC来料检验常用抽样手法①层次抽样法来货若为分层摆放或次序排列的,则可采用层次抽样法进行抽样。
见下图示。
如电阻、电容等贴片料多卷摆放在一起,卡通箱等分层叠放等,则适用之。
②对角抽样法对于来货摆放横竖分明、整齐一致的,则可采用对角抽样法进行抽样。
见下图示。
如使用托盘等盛装或平铺放置的来料,则适用此法。
③三角抽样法来货若摆放在同一平面时,则可采用三角抽样法抽样。
见下图示。
二中所述情况也适用此法。
④S型抽样法来货若摆放在同一平面时,也可采用S形抽样法抽样。
见下图示。
IQC一般主要负责对购进的材料进行质量控制,包括检验和各种数据统计分析等。
常用的报表一般有检验报告,月度或年度的进料检验结果汇总,材料PPM报告,等等。
来料物料经检验合格后,检验人员应做好检验记录并在入库单签字或盖章,及时通知库房收货,做好保管工作。
如检验后不合格,应按不合格品管理制度办好全部退货或处理工作(退货或处理具体工作可由归口责任部门负责)。
iqc来料检验培训资料IQC 来料检验培训资料一、IQC 来料检验的重要性在制造业中,IQC(Incoming Quality Control,来料质量控制)是确保产品质量的第一道防线。
如果原材料存在质量问题,那么后续的生产过程即使再完美,也难以生产出高质量的成品。
因此,IQC 来料检验的工作至关重要,它不仅能够保证产品的质量,还能够降低生产成本、提高生产效率、增强企业的竞争力。
二、IQC 来料检验的流程1、来料接收当供应商送来原材料时,仓库人员首先要对来料的数量、型号、规格等进行初步核对,确认无误后通知 IQC 进行检验。
2、抽样计划IQC 人员根据来料的数量、质量历史等因素,确定抽样的数量和方法。
抽样要遵循随机、代表性的原则,以确保检验结果的准确性。
3、检验项目(1)外观检验检查原材料的外观是否有划伤、变形、污渍、氧化等缺陷。
(2)尺寸检验使用量具(如卡尺、千分尺等)测量原材料的关键尺寸,判断是否符合规定的公差范围。
(3)性能检验对于有性能要求的原材料(如电子元件的电气性能、金属材料的机械性能等),进行相应的性能测试。
(4)包装检验检查原材料的包装是否完好,标识是否清晰、准确。
4、判定结果(1)合格如果检验的原材料各项指标都符合要求,则判定为合格,通知仓库入库。
(2)不合格如果原材料存在质量问题,判定为不合格。
根据不合格的严重程度,采取退货、挑选、特采等处理方式。
5、记录与报告IQC 人员要将检验的结果详细记录下来,包括检验的项目、数据、判定结果、处理方式等。
同时,要向上级和相关部门提交检验报告,以便及时采取措施。
三、IQC 来料检验的标准1、国家标准和行业标准首先要遵循国家和行业颁布的相关标准,这些标准是经过权威机构制定和验证的,具有权威性和通用性。
2、企业内部标准企业根据自身的产品特点和质量要求,制定的高于国家标准和行业标准的内部标准。
3、客户指定的标准如果客户对原材料有特殊的要求,要按照客户指定的标准进行检验。
IQC来料质量控制引言:IQC(Incoming Quality Control)是一种重要的质量控制方法,用于检验和控制供应商提供的原材料和零部件的质量。
通过对来料进行严格的检测和测试,可以确保生产过程中使用的原材料符合质量要求,以提高最终产品的质量和可靠性。
本文将详细介绍IQC来料质量控制的五个方面。
一、来料检验1.1 来料检验的目的来料检验的主要目的是确保供应商提供的原材料和零部件符合质量要求。
通过对来料进行外观检查、尺寸测量、物理性能测试等多个方面的检验,可以及时发现和排除不合格的产品,以避免对生产过程和最终产品的质量产生负面影响。
1.2 来料检验的方法来料检验可以采用多种方法和工具。
常用的方法包括目视检查、测量仪器的使用、物理性能测试仪器的使用等。
通过合理选择检验方法和工具,可以提高检验的准确性和效率。
1.3 来料检验的标准来料检验的标准是根据产品的质量要求和规范制定的。
通常包括外观缺陷的判定标准、尺寸偏差的容许范围、物理性能的要求等。
供应商提供的原材料和零部件必须符合这些标准,才干被接受并用于生产过程。
二、来料抽样2.1 来料抽样的目的来料抽样是来料检验的重要环节,其目的是通过从供应商提供的批次中抽取一部份样品进行检验,以代表整个批次的质量水平。
通过合理的抽样方法和样品数量,可以有效降低检验成本和提高检验效率。
2.2 来料抽样的方法来料抽样可以采用多种方法,常用的方法包括随机抽样、系统抽样和判定抽样等。
根据不同的情况和需求,选择合适的抽样方法可以确保样品具有代表性,从而准确评估整个批次的质量水平。
2.3 来料抽样的依据来料抽样的依据是统计学原理和质量管理要求。
通过合理选择抽样方案和样品数量,可以在一定的置信水平下对整个批次的质量进行评估。
依据的准确性和合理性直接关系到来料抽样的可靠性和有效性。
三、来料测试3.1 来料测试的目的来料测试是对供应商提供的原材料和零部件进行全面的物理性能和化学成份等方面的测试。
IQC来料检验基础知识课件 (一)IQC来料检验基础知识课件是一门非常重要的课程,它涉及到企业质量体系的核心部分——来料检验。
以下是该课件的基础知识点:1. IQC的概念:IQC是Incoming Quality Control的缩写,即来料品质控制。
它是指对原材料、半成品和外购件等来料进行检验,以保证产品的质量,降低生产成本,提高市场竞争力。
2. IQC的原则:IQC的原则是有效、及时、全面、科学、公正、合理。
在检验过程中,必须要遵循这些原则,以保证检验结果的准确性和可靠性。
3. 来料检验的分类:来料检验分为三种类型:全检、抽检和免检。
全检是对全部来货进行检验,适用于小量高价值物料。
抽检是指按照规定的检验比例和抽样方案,随机抽取部分货物进行检验。
免检则是指在特定情况下,经过一定管理程序后,不需要进行检验。
4. IQC的检验标准:IQC检验标准包括国家标准、行业标准、企业标准和制造商标准等。
针对不同的产品类型,选择相应的检验标准进行检验,以保证检验结果的准确性。
5. IQC的检验方法:IQC检验方法包括外观检验、尺寸检验、理化性能检验、性能测试等。
根据不同的产品类型和检验标准,选择相应的检验方法进行检验。
6. IQC的检验记录:IQC检验记录是检验结果的载体,包括检验报告、检验单、检验记录表等。
检验记录应该详细及时地记录每一个来料的检验结果,以便后续的质量追溯和管理。
总之,IQC来料检验基础知识课件是企业质量体系建设的基础,合理有效的来料检验管理对于产品质量的稳定性和持续性具有至关重要的作用。
学习和掌握IQC来料检验基础知识是企业在建设质量管理体系中的必经之路。