电葫芦技术参数
- 格式:doc
- 大小:138.50 KB
- 文档页数:3
电动葫芦的技术参数
电动葫芦的技术参数包括额定起重量、起升高度、跨度和工作级别等。
1.额定起重量:指起重电动葫芦能吊起的物料连同可分吊具或属具(如抓斗、电磁吸盘、平衡梁等质量的总和。
2.起升高度:指电动葫芦从地面到吊钩的最大垂直提升距离。
3.跨度:指电动葫芦的轮距,即其两侧支撑轮之间的距离。
4.工作级别:反映了电动葫芦的工作强度,表明其使用频率和负载情况。
以上是电动葫芦的技术参数,如需了解更多信息,请咨询专业人士。
电动葫芦主要参数文字说明部分.一、文字说明部分1、产品概述D型系列钢丝绳电动葫芦系在原CD、MD 型1基础上的改进型产品。
它具有结构紧凑、轻巧、安全可靠、零部件通用程度大,互换性强、单重起重能力高、维修方便等特点,是目前用途广泛,深受欢迎的轻型起重设备。
该葫芦有固定式和小车式两类。
固定式又分为“A、A、A、A”四种型式,见图3,可直接安 4 123装在构架上使用;小车式具有运行功能,可安装在轨道上使用。
CD型为単速起升,MD型为常速11和慢速两档起升。
本厂主要生产载重0.25t~20t,起什高度3m~30m系列电动葫芦,亦可根据您的需要设计、制造非标系列电动葫芦。
2、主要用途小车式葫芦可安装在多种形式的起重机上或悬挂在工字钢梁上,直线或曲线往复吊运重物,固定式葫芦可安装在固定支撑上作垂直的或不同角度的卷扬起吊用。
本产品广泛用于工矿企业、铁路、码头、仓是目前生产作业中改善劳料场等场所,库、.动条件、提高劳动效率的必备机械。
适用范围及工作条件3、℃,湿度~+40本产品适用于在温度-25℃爆炸危,≤85%海拔1000m以下,无火灾,禁止吊运融险和腐蚀性介质的环境中工作。
化金属和有毒、易燃、易爆物品。
本产品所;工380V适用的电源为交流三相、50HZ、使用中机构工作级别每提高作类型为中级。
20%。
一级,其额定起吊量必须相应降低产品规格型号及其外形结构4、4.规格型号及外形结构1D(C291/ D电动小车起升高度 9mA下固定式22t 额定起重MD 为常速(CD慢速)/常速11型电动葫芦规格型号参数技术参CD4.2 MD 114数和外形安装尺寸见表.4.3 外形结构图见图1~图155、传动结构与工作原理CD MD型电动葫芦主要由三部分组11成,一为提升机构;二为运行机构(固定式则无);三为电器装置。
5.1 起什机构起升机构由起升电机通过联轴器经减速器空心轴驱动卷筒旋转,使绕在卷筒上的钢丝绳带动吊钩装置上升或下降。
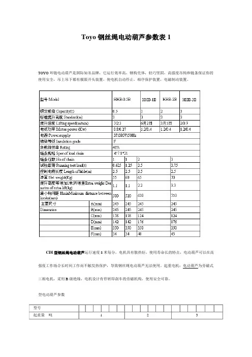
Toyo钢丝绳电动葫芦参数表1
TOYO环链电动葫芦是国际知名品牌,它运行效率高,钢构壳体,轻巧坚固,高强度吊钩和链条保证你的使用安全,吊上吊下都有极限开头装置,使电机自动停止。
相序保护装置,电磁制动装置。
CDI型钢丝绳电动葫芦运行速度8米每分,电机具有散热好,使用寿命长的特点,电动葫芦可以在高
强度工作场合长时间工作而不触发热保护,导致钢丝绳电动葫芦无法使用。
起重电机:电动葫芦为旁磁式
三相电机,采用B级绝缘,电机设计有停转即刹车的旁磁机构,使用安全可靠。
型电动葫芦参数。
3.15起吊设备3.15.1供货范围及设计参数1.投标商应按要求提供工程所需其中设备,包括行走机构及起吊设备如:主机、电动机、电动葫芦及钢绳、轨道及固定件、随机附件、配套电缆等,应保证上述设备的设计、制造、检验和检查等符合本规范要求。
投标商同时应提供相应的现场服务,包括起吊设备的安装指导及调试工作。
2.电动单梁悬挂起重机技术性能表3.15.2技术要求1.为了保证产品在运行、维护及备品备件方面的标准化,要求所有同类型的设备及部件应尽量为同一厂家的产品。
所有电动起重设备均在地面上设有电源开关。
2.所有设备产品在出厂前应按GB标准进行性能试验。
投标商提供出厂产品检验证书及产品合格证,随带产品说明书及装箱单,包括附件、备品备件的清单。
3.所有起重设备的电动控制装置系统应由起重设备制造厂商配套,使之形成完整的起吊设备。
3.15.2资料提交投标商应提交下列资料,但不限于以下内容:(1)电机、电气有关技术资料,电气原理图;(2)安装说明及设备操作和维修手册(3)制造商的资质证明及业绩;(4)投标技术性描述(设计、构造、材质等)和样本剪辑;(5)制造及质量保证措施;(6)试运转前的调试及检测要求;(7)提交在最近五年内国内成功运转的五个用户证明材料;(8)国内劳动部门颁发的起重设备生产许可证;3.15.3基本要求1.参考标准该产品在设计、制造、检验、包装运输及安装过程中采用标准应符合ISO、IEC国际标准和相等效的标准如GB、JB、JIS、DIN、ANCI等。
(这些标准应为未作废的最新标准)2.其它技术要求(1)投标商提供的起重设备,应包括电动单梁悬挂起重机、电动葫芦以及有关联结附件。
(2)配套电机、减速机要求为厂家整体配套供货(3)设备无故障运行时间不少于10000小时;电器使用寿命不少于3年,减速机、轴承使用寿命为10年,涂层使用寿命为5年以上;整机寿命25年以上。
(4)设备的防腐:所有碳钢件的表面除锈等级应符合GB8923-88中规定的Sa2.5级标准。
0.5T-3T电动葫芦技术性能和外形尺寸主要参数表说明:具有结构紧凑、自重轻、体积小、操作方便等特点,它既可以单独安装在架空工字梁上,也可以配套安装在电动单梁、双梁、悬臂、龙门等起重机上使用。
在精细作业场合,当CD1型电动葫芦的起升速度不能满足要求时,应当选用MD1型双起升速度电动葫芦。
起重量:500、"1000、"2000、"3000、"5000、"100、"16000、"200(KG)起升高度:6、"9、12、"18、"24、"30(M)Ⅵ、电动葫芦技术性能和外形尺寸主要参数表型号起重量起升高度起升速度CD1 MD1吨0."51米米/8、"0.8/8分米/20分毫米91、"0.8/8运行速度公称直径20钢5.17."4公称丝直径结构型式绳强度兆等级帕工字梁轨道型号GB/T706-1988环行轨道最小半径米起型号6×19+NF16~28b1.5ZD1 21-4ZDS10."2/0."81."56×37+NF167016~28b2ZD1 22-434ZDS10."2/1."51.5、"0.2/1."513803千瓦升转转速/电分相数容量0."8、0."2/13803动电压伏安电流机培3802.4、"0.72/2."43804.3、"0.72/4."350频率HZ型号ZDY1 11-4ZDY1 11-4运千容量0."20."2瓦行转转速/1380电分动相数33电压伏380机安电流0."720."72培频率HZ50次接合次数/120时工作级别M3CD 190 213 232 250重量MD公0181 205 227 246 264CD固斤118128 135 152 169 186±15%MD固2149 166 183 200型号CD1 MD1起重量吨23起升高度米30米起升速度/8、"0.8/88、"0.8/8分米运行速度/20分公称直径毫钢1113米公称直径丝结构型式6×37+NF6×37+NF兆绳强度等级1670帕工字梁轨道型号22a~45c20a~45cGB/T706-1988环行轨道最小半径米22."53422."534起ZD1 31-4型号ZDS10."4/3."0ZD1 41-4 F1ZDS10."5/4."5 F14.5、"4.5/0."011、"1.4/1150ZDY1 11-40.20.7250120M3373439413478302325340363千容量3、"0.4/3瓦升转转速/1380电分动相数3电压伏380机安电流7."6、1."25/7."6培频率HZ50型号ZDY1 11-4运千容量0."2瓦行转转速/1380电分动相数3电压伏380机安电流0."72培频率HZ50次接合次数/120时工作级别M3 CD3重量MD公84382CD固斤72±15%MD固398287。
QB/ZSZY 内蒙古大唐国际再生资源开发有限公司企业标准1T电动葫芦技术标准内蒙古大唐国际再生资源开发有限公司发布目次前言 (1)1 范围 (2)2 引用文件和资料 (2)3 概述 (2)4 设备参数 (2)5 零部件清册 (3)6 检修专用工器具 (3)7 检修特殊安全措施 (3)8 维护保养 (3)9 检修工序及质量标准 (4)10 检修记录 (4)前言为实现企业设备技术管理工作规范化、程序化、标准化,制定本标准。
本标准由标准化管理委员会提出。
本标准由设备部归口。
本标准起草单位:设备部本标准主要起草人:本标准主要审定人:本标准批准人:本标准委托设备部负责解释。
本标准是首次发布。
1T电动葫芦技术标准1范围本标准规定了1T电动葫芦的概述、设备参数、零部件清册、检修专用工器具、检修特殊安全措施、检修工序及质量标准、检修记录等相关的技术标准。
本标准适用于再生资源公司1T电动葫芦的技术管理工作。
2引用文件和资料下列文件中的条款通过本标准的引用而成为本标准的条款。
凡是注日期的引用文件,其随后所有的修改单(不包括勘误的内容)或修订版均不适用于本标准,然而,鼓励根据本标准达成协议的各方研究是否可使用这些文件的最新版本。
凡是不注日期的引用文件,其最新版本适用于本标准。
1T电动葫芦使用维护说明书中原生气有限公司(2002)DL/T838-2003《发电企业设备检修导则》3概述再生资源公司1T电动葫芦多为检修设备使用,生产公司为中原生气有限公司。
本设备电器部分由起升机构、运行机构等组成;同时,还包括各种保护装置。
3.1.起升机构:起升机构主要包括电动机、减速机、制动器、卷筒组构成。
起重量为1T,起升速度7.07m/min,最大起升高度为30m,钢丝绳直径7.7mm结构6×37+1。
3.2运行机构:运行机构包括行走电机、行走减速机、制动器、车轮组。
运行速度20m/min,运行轨道16-28b。
4设备参数4.1技术规范5零部件清册6检修专用工器具7 检修特殊安全措施7.1 检修开工前必须办理工作票,停电后方能开工。
循环水电动葫芦技术规范书二O —二年四月五日电动葫芦技术规范书12.6 C ;极端最高气温41.1 C ;极端最低气温-22.2 C ;历年平均最 高气温18.5 C ;历年平均最低气温7.4 C ;最热月(7月)平均最高气温 35.5 C ;最冷 月(1月)平均最低气温-12.3 C ;地面最高温度66.6 C ;地面最低温度-30.0 C ;大气压 1016.3Pa ;湿球温度26.7 C 。
2. 历年平均相对湿度64.8% ;历年最小相对湿度0.0% ;地面平均温度14.4 C 。
3. 年最大降水量 1127.0mm 年最小降水量 237.5mm 历年平均降水量 574.4 mm ;历 年最大日降水量194.9 mm 。
4. 历年最大冻土深度65cm 历年平均最大积雪深度22cm 历年平均雾日数16天;历 年平均降水日数74天;历年平均雷暴日数26天;历年平均大风日数17天;年平均日照 时数2633.1小时。
5. 供电类型:交流电; 380 V ; 50 Hz 。
6. 灾害天气:台风、雾、风暴潮、雷暴。
二、 设备名称及用途 设备名称:电动葫芦 用途:吊运物料、维修设备。
三、 设备参数及数量四、设备供货范围及要求本次招标范围内各部件的设计、 制造、安装、验收均应按照有关的国际标准及规范执 行,同时也应符合中国国家标准或行业规范(若两者有矛盾,按较高标准执行) 。
本技术规范书仅对该设备做出了最低限度技术要求,对于未提及的技术要求按照最新 的国家标准或相关行业标准执行。
(一)总体技术要求1、 投标方提供的设备应功能完整,技术先进,并能满足人身安全、维修方便和劳动保护 条件。
2、 所有部件均应正确设计和制造,在正常工况条件下均能安全、经济、持续运行,无过 度的应力、振动、温升、磨损、腐蚀、老化等其它问题,设备结构考虑方便日常维护 (如加油、紧固等)的需要。
一、厂区条件1. 历年平均气温3、设备零部件应采用先进、可靠的加工制造技术,应有良好的表面几何形状及合适的公差配合。
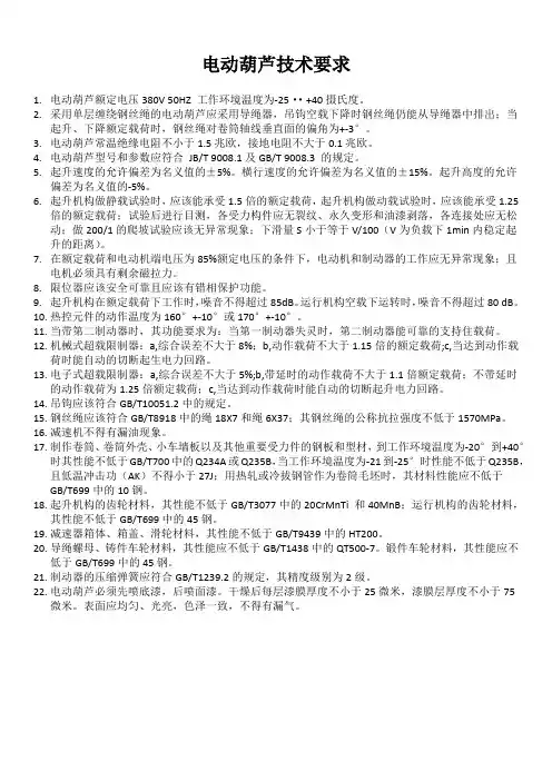
电动葫芦技术要求1.电动葫芦额定电压380V 50HZ 工作环境温度为-25²²+40摄氏度。
2.采用单层缠绕钢丝绳的电动葫芦应采用导绳器,吊钩空载下降时钢丝绳仍能从导绳器中排出;当起升、下降额定载荷时,钢丝绳对卷筒轴线垂直面的偏角为+-3°。
3.电动葫芦常温绝缘电阻不小于1.5兆欧,接地电阻不大于0.1兆欧。
4.电动葫芦型号和参数应符合JB/T 9008.1及GB/T 9008.3 的规定。
5.起升速度的允许偏差为名义值的±5%。
横行速度的允许偏差为名义值的±15%。
起升高度的允许偏差为名义值的-5%。
6.起升机构做静载试验时,应该能承受1.5倍的额定载荷,起升机构做动载试验时,应该能承受1.25倍的额定载荷;试验后进行目测,各受力构件应无裂纹、永久变形和油漆剥落,各连接处应无松动;做200/1的爬坡试验应该无异常现象;下滑量S小于等于V/100(V为负载下1min内稳定起升的距离)。
7.在额定载荷和电动机端电压为85%额定电压的条件下,电动机和制动器的工作应无异常现象;且电机必须具有剩余磁拉力。
8.限位器应该安全可靠且应该有错相保护功能。
9.起升机构在额定载荷下工作时,噪音不得超过85dB。
运行机构空载下运转时,噪音不得超过80 dB。
10.热控元件的动作温度为160°+-10°或170°+-10°。
11.当带第二制动器时,其功能要求为:当第一制动器失灵时,第二制动器能可靠的支持住载荷。
12.机械式超载限制器:a,综合误差不大于8%;b,动作载荷不大于1.15倍的额定载荷;c,当达到动作载荷时能自动的切断起生电力回路。
13.电子式超载限制器:a,综合误差不大于5%;b,带延时的动作载荷不大于1.1倍额定载荷;不带延时的动作载荷为1.25倍额定载荷;c,当达到动作载荷时能自动的切断起升电力回路。
14.吊钩应该符合GB/T10051.2中的规定。
电动葫芦参数大全CD1钢丝绳电动葫芦参数、MD1钢丝绳电动葫芦主要技术参数型号CD1 MD1起重量吨0.5 1 2 3 5 10 16起升高度米 6 6 6 6 6 9 9起升速度CD1米/分8 8 8 8 8 7 3.5起升速度MD1米/分8/0.8 8/0.8 8/0.8 8/0.8 8/0.8 7/0.7 0.35/3.5 运行速度米/分20 20 20 20 20 20 20钢丝绳绳径毫米 4.8 7.4 11 13 15 15 18规格6×19-4.86×19-7.4 6×37-11 6×37-13 6×37-15 6×37-15 6×37-15运行轨道工字钢型号GB706 16—28b 16—28b20a—32c20a—32C25a—63c25a—63C 25a—63C 最小曲率半径米 1.5 1.5 2 2 2 3 3.5电源额定电压V三相交流380V三相交流380V三相交流380V三相交流380V三相交流380V三相交流380V三相交流380V额定频率赫兹50 50 50 50 50 50 50工作制度JC25% JC25% JC25% JC25% JC25% JC25% JC25% 接合次数次/小时120 120 120 120 120 120 120起重电机型号ZD21-4 ZD22-4 ZD31-4 ZD32-4 ZD41-4 ZD51-4 ZD51-6 额定功率千瓦0.8 1.5 3 4.5 7.5 13 11额定转速转/分1380 1380 1380 1380 1400 1400 930额定电流安 2.2 4 7 10 16.5 28 28运行电机型号ZDY11-4ZDY11-4 ZDY12-4 ZDY12-4 ZDY21-4 ZDY21-4 ZDY21-4 额定功率千瓦0.2 0.2 0.4 0.4 0.8 0.8×2 0.8×2额定转速转/分1380 1380 1380 1380 1380 1380 1380额定电流安0.7 0.7 1.3 1.3 2.2 2.2×2 2.4×2 固定式A型总重公斤80 130 174 234 392 820 812 电动小车D型总重公斤115 165 224 284 482 1030 1142 注:钢丝绳电动葫芦起升高度可根据客户需要增加至:9m、12m、18m、24m、30m。
kbk电葫芦技术参数KBK电葫芦技术参数KBK电葫芦是一种常见的起重设备,它的技术参数对于使用者来说非常重要。
以下是KBK电葫芦的技术参数介绍。
1. 承载能力承载能力是指电葫芦所能承受的最大负荷,一般以吨为单位。
KBK 电葫芦的承载能力通常在0.25吨到5吨之间,不同型号的电葫芦承载能力也可能有所不同。
2. 起升高度起升高度是指电葫芦能够起升的最大高度,一般以米为单位。
KBK 电葫芦的起升高度通常在3米到30米之间,不同型号的电葫芦起升高度也可能有所不同。
3. 起升速度起升速度是指电葫芦起升时的速度,一般以米每分钟为单位。
KBK 电葫芦的起升速度通常在3米每分钟到8米每分钟之间,不同型号的电葫芦起升速度也可能有所不同。
4. 移动速度移动速度是指电葫芦在轨道上移动时的速度,一般以米每分钟为单位。
KBK电葫芦的移动速度通常在5米每分钟到20米每分钟之间,不同型号的电葫芦移动速度也可能有所不同。
5. 电源电压电源电压是指电葫芦所需的电源电压,一般以伏特为单位。
KBK电葫芦的电源电压通常为380伏特,但也有一些型号适用于220伏特电源。
6. 工作级别工作级别是指电葫芦的工作强度等级,一般以FEM标准为准。
KBK 电葫芦的工作级别通常为FEM1Am,也有一些型号适用于FEM2m工作级别。
7. 控制方式控制方式是指电葫芦的控制系统,一般分为手动控制和电动控制两种。
KBK电葫芦通常采用电动控制方式,同时也支持手动控制。
8. 运行环境运行环境是指电葫芦的运行条件,一般包括温度、湿度、海拔高度等因素。
KBK电葫芦能够在室内常温环境下正常运行,同时也能够适应较高的海拔高度和较潮湿的环境。
以上是KBK电葫芦的技术参数介绍,使用者在选择电葫芦时应该根据实际需求选择合适的型号。
在使用电葫芦时,还应注意操作规范,避免发生安全事故。
CD1型电动葫芦参数介绍
CD1型电动葫芦是一种轻小型起重设备,主要结构有减速器,
运行机构,卷筒装置,吊钩装置,联轴器,软缆电流引入器,限位器,
电机采用锥形转子电动机,集动力与制动力于一体。
CD1型电动葫芦
的起升速度为常速,可以满足精密装卸,砂箱和模,机床检修等精细
作业的要求。
因此葫芦具有体积小,自重轻,操作简单,使用方便等
特点,是工矿企业,仓储码头等场所必备的起重设备。
技术参数:
型号规格CD10.25-3 CD10.25-6 CD10.25-9 CD10.25-12 CD10.5-6 CD10.5-9 CD10.5-12 CD10.5-18 起重量吨0.25 0.5
起升高度米 3 6 9 12 6 9 12 18
起重速度米/分8 8
运行速度米/分20 20
钢丝绳
绳径毫米 3.6 5.1
规格(GB1102-74) 6x19-3.6(YB261-73) 6x19-5.1(YB261-73)
长度米8 14 20 26 16 22 28 40
运行轨道
工字钢型号
(GB706-88)
12.6-20b 16-28b 最小曲率半径米 1 1 1 1 1.5
电源额定电压伏三相交流380 三相交流380 额定频率赫兹50 50。
吨电动葫芦梁设计参数及检验值电动葫芦梁是一种常用于重物起重和搬运的设备,由起重机构和电动机构组成。
下面将介绍电动葫芦梁的设计参数及检验值。
设计参数:1.起重量(SWL):电动葫芦梁的起重量是指能够起重的最大重量。
通常以吨(t)为单位进行衡量,常见的起重量有1吨、2吨、5吨等。
2. 跨度(span):电动葫芦梁的跨度是指两个支撑点之间的水平距离,通常以米(m)为单位进行衡量。
3. 起升高度(lifting height):电动葫芦梁的起升高度是指从起升位置到最高抬升位置的垂直距离,通常以米(m)为单位进行衡量。
4. 工作级别(working level):电动葫芦梁的工作级别是指设备能够承受的工作条件,根据国家标准,常见的工作级别有M3、M4等。
检验值:1. 最大静载荷(maximum static load):电动葫芦梁在不工作状态下能够承受的最大静载荷。
通常以电动葫芦梁自重之和加上最大起重量来计算。
2. 起升速度(lifting speed):电动葫芦梁的起升速度是指起重物体在垂直方向上上升的速度。
通常以米/分为单位进行衡量。
3. 制动类型(brake type):电动葫芦梁的制动系统有两种常见类型,分别是机械制动和电磁制动。
机械制动主要依靠摩擦力来实现制动,而电磁制动则是通过电磁力来实现制动。
4. 电机功率(motor power):电动葫芦梁的电机功率是指电动机输出的功率。
通常以千瓦(kW)为单位进行衡量。
5. 外形尺寸(dimensions):电动葫芦梁的外形尺寸包括整体高度、整体宽度和整体长度等。
这些尺寸要与使用场地的限制相匹配,以确保设备可以顺利运行。
以上是电动葫芦梁的设计参数及检验值的一些介绍。
具体的设计参数和检验值需要根据实际产品的型号和要求进行确定。
在使用电动葫芦梁时,需要严格按照相关标准进行检验和验收,以确保设备的安全可靠性。