企业标准编制说明模板
- 格式:doc
- 大小:97.50 KB
- 文档页数:4
企业标准模板三篇篇一:《XX》食品安全企业标准本标准是在国家尚无该产品相关国家标准、行业标准只有湖南省地方标准的情况下,为保证产品质量,指导企业生产,根据标准化法、产品质量法、食品安全法及相关法律法规,制定本标准,现就标准编制的有关情况说明如下:一、编写格式依据GB/T1.1《标准化工作导则第1部分:标准的结构和编写》的规定而制定。
二、产品配方如下:原材料名称用量鲜XX 100%制成100%三、产品生产工艺:鲜XX采购→清洗→粉碎→水洗过滤→去砂→沉淀→干燥→称量分装→成品。
四、本标准与食品安全相关的指标、限量及制订依据:指标限量制订依据检验方法水分,% ≤14.0 为了保证产品的质量,根据产品的实际工艺要求按GB/T12087的规定执行灰分,% ≤0.4 为了保证产品的质量,根据产品的实际工艺要求按GB/T12086规的定执行含砂量,% ≤0.04 DB43/299-20XXXX粉卫生要求按GB/T5508规定的执行酸度,T·≤20 DB43/299-20按GB/T12090规定的执行≤0.2 DB11/505代按GB/T5009.11规定方法XX素≤100 DB11/505代按GB/T5009.34规定方法六六六,mg/kg ≤0.2 DB11/505代按GB/T5009.19规定方法滴滴涕,mg/kg ≤0.2DB11/505代用茶卫生要按GB/T5009.19中规定方法敌敌畏,mg/kg ≤0.2DB11/505代用茶卫生要按GB/T5009.20中规定方法乐果,mg/kg ≤1.0DB11/505代用茶卫生要按GB/T5009.20中规定方法乙酰甲胺磷,mg/kg ≤0.1DB11/505代用茶卫生要按GB/T5009.20中规定方法杀螟硫磷,mg/kg ≤0.5DB11/505代用茶卫生要按GB/T5009.20中规定方法三氯杀螨醇,mg/kg ≤0.2DB11/505代用茶卫生要按GB/T5009.176中规定方法氰戊菊酯,mg/kg ≤0.5DB11/505代用茶卫生要按GB/T5009.146中规定方法溴氰菊酯,mg/kg ≤5.0DB11/505代用茶卫生要按GB/T5009.146中规定方法氯氰菊酯,mg/kg ≤20DB11/505代用茶卫生要按GB/T5009.146中规定方法菌落总数,cfu/g ≤80000DB11/505代用茶卫生要按GB4789.2中规定方法大肠菌群,MPN/100g ≤40DB11/505代用茶卫生要按GB/T4789.3-20XX中规定方法五、企业标准比较情况说明:本标准规定了代用茶的技术要求、生产加工过程的卫生要求、试验方法、检验规则和标志、标签、包装、运输与贮存。
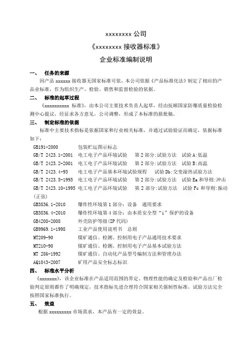
xxxxxxxx公司《xxxxxxxx接收器标准》企业标准编制说明一、任务的来源因产品xxxxxx接收器无国家标准可依,本公司依据《产品标准化法》制定了相应的产品业标准,作为组织生产、检验、销售和监督检验的依据。
二、标准的起草过程《xxxxxxxxxx标准》,由本公司主要技术负责人起草,经由抚顺国家防爆质量检验检测中心提议,经征求各方意见,公司调整,形成了本标准的报批稿。
三、制定标准的依据标准中主要技术指标是依据国家和行业相关标准,并通过试验验证而确定,依据标准如下:GB191-2000 包装贮运图示标志GB/T 2423.1-2001 电工电子产品环境试验第2部分:试验方法试验A:低温GB/T 2423.2-2001 电工电子产品环境试验第2部分:试验方法试验B:高温GB/T 2423.4-93 电工电子产品基本环境试验规程试验Db:交变湿热试验方法GB/T 2423.5-1995 电工电子产品环境试验第2部分:试验方法试验Ea和导则:冲击GB/T 2423.10-1995 电工电子产品环境试验第2部分:试验方法试验Fc和导则:振动(正弦)GB3836.1-2010 爆炸性环境第1部分:设备通用要求GB3836.4-2010 爆炸性环境第4部分:由本质安全型“i”保护的设备GB4208-2008 外壳防护等级(IP代码)GB9969.1-1998 工业产品使用说明书总则MT209-90 煤矿通信、检测、控制用电子产品通用技术要求MT210-90 煤矿通信、检测、控制用电子产品基本试验方法MT 286-1992 煤矿通信、自动化产品型号编制方法和管理办法AQ1043-2007 矿用产品安全标志标识四、标准水平分析《xxxxxxx》,该企业标准在产品适用范围的界定、物理性能的确定及检验和产品出厂检验判定原则都作了明确规定,技术指标先进合理符合国家相关强制性标准,试验方法完全按照国家标准执行。
五、效益根据xxxxxxxxx市场需求,本产品有一定的效益。
企业标准编制说明三篇篇一:XX省食品安全企业标准编制说明企业名称:XX有限公司标准名称:泡花生仁一、制定标准的任务来源及目的意义:为了适应市场经济发展和不同的消费需求,我公司计划生产泡花生仁产品。
由于该产品无相同产品或同类产品国家标准、行业标准、地方标准,为了保证产品质量,保护消费者的合法权益,依据《中华人民共和国食品安全法》和《中华人民共和国标准化法》的规定,按照卫生部《食品安全企业标准备案办法》要求,特制定该产品的企业标准,作为产品生产、检验、贮存和销售的依据。
二、企业标准编制过程:为了适应市场经济发展和不同的消费需求,我公司计划生产泡花生仁产品。
由于该产品标准的基本要素参照SB/T 10439、GB/T 5009、GB 4789的要求,产品各项要求按照国家标准的检验进行规划。
三、产品的原料要求:产品所使用的花生仁为主要原料,辅以食用盐、泡小米辣椒、白砂糖、味精、呈味核苷酸二钠、酵母、香辛料应符合现行有效的标准要求。
3.1白砂糖应符合GB 317的规定。
3.2花生仁应符合GB/T 1532的规定。
3.3乳酸应符合GB 2023的规定。
3.4食用盐应符合GB 5461的规定。
3.5水应符合GB 5749的规定。
3.6味精应符合GB/T 8967的规定。
3.7香辛料应符合GB/T 15691的规定。
3.8酵母应符合GB/T 20886的规定。
3.9脱氢乙酸钠应符合GB 25547的规定。
3.10呈味核苷酸二钠应符合QB/T 2845的规定。
3.11泡小米辣椒应符合SB/T 10439的规定。
四、产品的生产工艺:以花生仁为主要原料,食用盐、泡小米辣椒、白砂糖、味精、呈味核苷酸二钠、酵母、香辛料为辅料,经煮制、浸泡等工艺加工制成。
五、食品安全控制指标的试验验证材料:本企业标准修定后于20XX年5月25日将样品送到成都市产品质量监督检验院检测,各项指标的检测结果均在本标准规定的限制范围内。
六、与国家标准、地方标准、国际标准、国外标准的比较:与SB/T 10439-20XX 酱腌菜的比较七、引用标准、参考资料:GB/T 191 包装储运图示标志GB 317 白砂糖GB/T 1532 花生GB 2023 食品添加剂乳酸GB 2760 食品添加剂使用卫生标准GB 4789.2 食品安全国家标准食品微生物学检验菌落总数测定GB 4789.3 食品安全国家标准食品微生物学检验大肠菌群计数GB 4789.4 食品安全国家标准食品微生物学检验沙门氏菌检验GB/T 4789.5 食品卫生微生物学检验志贺氏菌检验GB 4789.10 食品安全国家标准食品微生物学检验金黄色葡萄球菌检验GB 5009.3 食品安全国家标准食品中水分的测定GB/T 5009.11 食品中总砷及无机砷的测定GB 5009.12 食品安全国家标准食品中铅的测定GB/T 5009.22 食品中黄曲霉毒素B1的测定GB/T 5009.54 酱腌菜卫生标准的分析方法GB 5461 食用盐GB 5749 生活饮用水卫生标准GB/T 6388 运输包装收发货标志GB/T 6543 运输包装用单瓦楞纸箱和双瓦楞纸箱GB 7718 预包装食品标签通则GB/T 8967 谷氨酸钠(味精)GB/T 10004 包装用塑料复合膜、袋干法复合、挤出复合GB 14881 食品企业通用卫生规范GB/T 15691 香辛料调味品通用技术条件GB/T 20886 食品加工用酵母GB 25547 食品安全国家标准食品添加剂脱氢乙酸钠QB/T 2845 食品添加剂呈味核苷酸二钠SB/T 10439 酱腌菜JJF 1070 定量包装商品净含量计量检验规则国家质量监督检验检疫总局令第75号(20XX)《定量包装商品计量监督管理办法》国家质量监督检验检疫总局令第123号(20XX)《食品标识管理规定》篇二:××××(单位名称)企业标准××××-××-××发布××××-××-××实施××××(单位名称)发布前言本标准是由××××公司依据JB8739-1998《矿用隔爆型高压配电装置》制定,补充了主回路电阻值、显示功能、断电后放电剩余能量以及电气机械特性值,明确了绝缘水平、短路关合开断电流、短时耐受电流、峰值耐受电流的具体参数。
企业标准编制说明三篇篇一:企业《标准名称》编制说明一、任务来源二、标准编制的目的三、编制原则和依据四、标准制定的主要过程五、标准编制中要说明的几个问题(一)标准名称本标准适用于XXXXXXXX,故标准起名XXXXXXXX。
(二)标准主要内容说明(如技术指标、参数、公式、性能要求、试验方法、检验规则等的论据)1.2.3.六、与国外同类标准水平的对比分析通过联机检索,未查到与本标准相关的国内外标准(查新报告见附件)。
通过联机检索,查到与本标准相关的国内外标准(查新报告见附件)。
本标准在制定过程中,充分考虑了XXXXXXXX行业的市场需求,标准的技术指标合理、先进,达到了国际先进水平。
七、与有关的现行法律、法规和强制性(国家、行业、地方)标准的关系本标准符合现行的法律法规和强制性(国家、行业、地方)标准要求。
八、重大分歧意见的处理经过和依据由于本标准为地方性基本要求,在制定过程中经常与生产企业进行沟通,本标准文本未见重大分歧意见。
九、本标准作为推荐性(强制性)地方标准的建议由于XXXXXXXX(直接)关系到XXXXXXXX,建议将《标准名称》作为企业标准批准发布,用于指导(引导、规范)。
十、贯彻标准的要求和措施建议(包括技术措施、管理措施、实施方案等内容) (一)技术措施(二)管理措施(三)实施方案(1)本标准由xxx发布,计划于XXXX年X月X日发布实施,由XXXX行政主管部门负责监督实施。
(2)XXXX应以本标准为依据,以保证XXXXXXXX;现有企业应根据本标准考察企业目前达标情况,并根据考察结果对生产工艺、设备以及XXXX设施进行改造。
十一、参考标准和资料起草单位名称XXXX年XX月XX日篇二:**企业管理标准模板第一章总则1 目的为了………………。
2 范围本标准规定了。
本标准适用于。
3 规范性引用文件下列文件对于本文件的应用是必不可少的。
凡是注日期的引用文件,仅所注日期的版本适用于本文件。
凡是不注日期的引用文件,其最新版本(包括所有的修改单)适用于本文件。
《固态复合调味料》企业标准编制说明企业名称:沈阳市绿善食品配料有限公司标准名称:固态复合调味料标准编号:Q/SLS 0001S-2017固态复合调味料由沈阳市绿善食品配料有限公司生产。
本企业标准是根据《中华人民共和国标准化法》第六条:“企业生产的产品没有国家标准和行业标准的,应制定企业标准,作为组织生产的依据”的规定,按照《辽宁省食品安全企业标准备案办法》有关规定制定的食品安全企业标准。
一、制定的目的和意义本公司是进行固态复合调味料加工的企业,根据消费者对食品原料安全健康的要求,本公司适应市场需要研制开发了以下产品:固态复合调味料:以花椒、八角、草果、桂皮、小茴香等香辛料为主要原料,以麦芽糊精为辅料,经配料、过滤分选、粉碎、筛分、包装等工艺加工制成的香辛料含量85%以上的非即食固态复合调味料。
固态复合调味料经过一段时间的试生产,经部分消费者食用,普遍反映口感风味好。
经查询检索,目前尚未见有本产品适用的国家标准或者地方标准。
为保障公众身体健康,确保食品安全,根据《中华人民共和国食品安全法》和《中华人民共和国标准化法》的规定,特制定本企业标准作为生产指导的依据,并作为监测检验本企业固态复合调味料产品安全性的规范性文件。
二、工作过程我公司在制定标准过程中,进行了详实的调研,反复试验、验证后,确定产品生产工艺,查阅大量相关文献资料、引用标准,起草制定本标准。
(一)调研1、配料:花椒、八角、草果、桂皮、小茴香、麦芽糊精2、工艺:以花椒、八角、草果、桂皮、小茴香等香辛料为主要原料,以麦芽糊精为辅料,经配料、过滤分选、粉碎、筛分、包装等工艺加工制成的香辛料含量85%以上的非即食固态复合调味料。
技术合理,安全可靠,能够确保产品质量安全。
3、依法生产:我公司遵守食品安全法律法规,各项证照齐全,依法生产意识强。
在产品生产过程中,不添加任何有害健康的违禁原辅料,按照《中华人民共和国食品安全法》第三十四条的规定,禁止生产经营下列食品、食品添加剂、食品相关产品:(一)用非食品原料生产的食品或者添加食品添加剂以外的化学物质和其他可能危害人体健康物质的食品,或者用回收食品作为原料生产的食品;(三)用超过保质期的食品原料、食品添加剂生产的食品、食品添加剂;(四)超范围、超限量使用食品添加剂的食品。
食品安全企业标准编制说明企业名称:福建环海生物科技股份有限公司标准名称:琼胶寡糖标准编号Q/FJHH 0004 S-2021一、编制过程1、任务来源从历史上看,海藻是世界各地人类饮食的传统组成部分。
从史前时期起,居住在沿海地区的人们就以海藻为食物。
如今,海藻被用于许多用途,如直接食用、作为藻胶的来源、提取珍贵的药物化合物和作为生物活性物。
海洋中的藻类资源丰富,是海洋食物链的一级生产者。
在许多国家,特别是在亚洲,海藻产品是一种重要的饮食来源,构成了总食物摄入量的相当大的一部分。
海藻可以直接食用——生吃、晒干或煮熟都可以。
虽然热量相对较少,但海藻含有大量的重要矿物质、微量元素、蛋白质和维生素,以及健康的膳食纤维和重要的油脂。
在大多数国家,对于使用海藻作为人类食用的食物,并没有执行特别的规定;人们把海藻当作一种普通的蔬菜。
石花菜(Gelidium)、江蓠(Gracilaria)、紫菜(Pyropia)及其他红藻类都是可食用的海藻。
江蓠菜是一种常见的可食用的红藻,在亚洲、欧洲、非洲等地都被用作食物或配料。
琼脂(琼胶)作为一种海洋多糖,黏度高,水溶性低,不易被吸收,因此在应用方面受到很大限制。
降解得到的琼胶寡糖,水溶性好,有利于人体吸收,不仅具有功能性低聚糖的一般特性,还具有许多普通寡糖无法替代的生理功能特性,如较强的抗癌、抗氧化、抗炎、抗龋齿及抗淀粉老化等活性,是一种极具开发潜力的低聚糖。
琼胶寡糖是琼脂多糖经水解后聚合度为2~20的新型的海洋功能低聚糖,主要由琼二糖的重复单位连接而成,包括琼寡糖和新琼寡糖两个系列,琼寡糖以3,6-內醚-α-L-半乳糖残基为还原性末端,新琼寡糖以β-D-半乳糖残基为还原性末端。
福建环海生物科技股份有限公司是一家专业从事海藻亲水胶体研发、生产和销售的中外合资科技型企业。
生产技术、质量管理人员齐全,生产设备先进,检测仪器精良。
近年来,随着人民生活水平的提高,人们对高膳食纤维食物等产生了新的兴趣。
《××××××××》广东省食品安全企业标准编制说明本标准是在国家尚无该产品相关国家标准、地方标准的情况下,为保证产品质量,指导企业生产,根据标准化法、产品质量法、食品安全法及相关法律法规,制定本标准,现就标准编制的有关情况说明如下:一、编写格式依据GB/T1.1-2009《标准化工作导则第1部分:标准的结构和编写》的规定而制定。
二、产品配方如下:(详细列出,包括主料、配料和使用的食品添加剂的名称及用量)示例:×××××g×××××g×××××g×××××g×××××g×××××g×××××g×××××g共制成1000g(mL)注意:原辅料的排列顺序按质量从大到小食品添加剂的使用应具体列出食品添加剂的使用品种与用量,并提交相应依据(按GB2760的附录F确定产品分类,核对产品能使用的食品添加剂,并提交相应资料的复印件。
)三、产品生产工艺:详细列出四、本标准与食品安全相关的指标(企业标准内所有指标,包括理化、微生物指标)、限量及制订依据:五、修订指标的说明(若无修订指标,可删掉此项):六、企业标准比较情况说明:详细说明企业标准制定过程中与相关国家标准、地方标准、国际标准及国外标准比较情况。
七、参考的国内外相关标准或有关资料(详细列出引用的产品标准,检验方法标准不用列出)。
如采用国际标准或国外标准制定的企业标准,须附所采用标准原文及译文各一份。
企业标准编制说明模板一、前言。
企业标准是企业内部规范管理的重要依据,对于提高企业产品质量、服务水平、管理效率具有重要作用。
编制企业标准需要遵循一定的程序和规范,本文档旨在为企业标准编制提供一个详细的说明模板,以便企业能够按照规范进行标准的编制工作。
二、编制目的。
企业标准编制的目的是为了规范企业内部的各项工作,保证产品质量,提高服务水平,规范管理流程。
通过制定标准,可以使企业内部各项工作有章可循,提高工作效率,降低成本,增强企业竞争力。
三、编制范围。
企业标准编制的范围应包括企业内部各个方面的工作,包括但不限于产品质量标准、服务标准、管理制度标准等。
四、编制流程。
1.确定编制需求,企业应根据实际情况确定需要编制的标准内容,并明确编制的目的和意义。
2.制定计划,制定标准编制的时间表和工作计划,明确责任人和工作任务。
3.调研分析,对需要编制的标准内容进行调研和分析,了解相关法律法规、行业标准和国家标准。
4.制定标准,根据调研和分析的结果,制定符合企业实际情况的标准内容,确保标准的科学性和实用性。
5.征求意见,对初步制定的标准内容进行内部征求意见和外部专家评审,完善标准内容。
6.审定发布,经过多方意见征求和修改完善后,由企业领导审定并正式发布标准。
7.实施执行,将发布的标准内容进行培训和宣传,确保员工了解并严格执行标准内容。
8.监督检查,建立标准执行的监督检查机制,及时发现问题并进行整改。
五、编制要求。
1.标准内容应符合国家法律法规和行业标准要求,不得违反相关规定。
2.标准内容应科学、合理、实用,能够指导企业内部各项工作。
3.标准编制应注重实际操作性,能够在企业内部得到有效执行。
4.标准内容应明确具体,避免模糊不清的表述,确保标准的可操作性和可测量性。
5.标准内容应经过多方意见征求和专家评审,确保标准的科学性和合理性。
六、编制注意事项。
1.编制过程中应注重与相关部门的沟通和协调,确保标准内容的全面性和一致性。
食品安全企业标准编制说明XX县广源肉类制品有限公司为了适应市场需要,根据相关要求,对编号为Q/JGY0001S—2015《淀粉灌肠》标准予以修订,修订后标准编号为Q/JGY 0001 S—2018《淀粉灌肠》。
本厂生产的淀粉灌肠是淀粉、鲜(冻)畜禽肉为主要原料加工、腌制、切碎加入辅料灌入肠衣后煮熟、熏蒸、晾晒而成的灌肠产品。
经检索,目前尚无相应的国家标准、行业标准或地方标准适用,为确保产品质量,维护消费者和生产企业的合法权益,依据《中华人民共和国食品安全法》和《中华人民共和国标准化法》及GB/T1.1-2009的规定,根据本企业的实际生产情况制定本标准,作为企业组织生产和经贸活动的依据。
下面就标准起草的有关情况进行说明。
一、本标起草小组成员情况姓名年龄学历职务专业及技能张玉才46 专科厂长食品加工张铭华55 本科副主任食品检验陶敏慧30 本科主任食品检验二、主要技术指标、试验及验证方法的资料主要技术指标及确定资料1、感官指标:依据产品的外观形态和预期要求确定,并参考SB/T 10279《熏煮香肠》要求制定。
2、理化指标:依据相关国家标准、类似产品标准并通过实际检测能达到而确定,其中:①水份、淀粉、氯化物、蛋白质、脂肪依据淀粉灌肠产品的特点确定;②亚硝酸盐等食品添加剂符合GB 2760《食品安全国家标准食品添加剂使用标准》规定;③铅等食品污染物指标根据GB2762《食品安全国家标准食品污染物限量标准》确定;3、微生物指标:根据GB2726《食品安全国家标准熟肉制品》的规定确定;4、净含量:符合JJF1070《定量包装商品净含量计量检验规则》的要求。
5、验证与试验方法资料按SB/T10279《熏煮香肠》规定执行。
四、有关强制性标准执行情况本标准的原料要求、加工过程卫生要求、关键工序要求和最终产品指标等技术水平不低于采用的国家标准、行业标准或地方标准。
具体引用的主要标准为:GB2760 食品安全国家标准食品添加剂使用标准GB2762 食品安全国家标准食品中污染物限量GB4789.2 食品安全国家标准食品微生物学菌落总数检验GB4789.4食品安全国家标准食品微生物学沙门氏菌检验GB4789.10食品安全国家标准食品微生物学检验金黄色葡萄球菌检验GB/T5009.11食品安全国家标准食品中总砷及无机砷的测定GB5009.12 食品安全国家标准食品中铅的测定GB/T5009.15食品安全国家标准食品中镉的测定GB/T5009.17食品安全国家标准食品中总汞及有机汞的测定GB/T5009.44 肉与肉制品卫生标准的分析方法GB7718 食品安全国家标准预包装食品标签通则GB28050食品安全国家标准预包装食品营养标签通则GB9638 复合食品包装袋卫生标准GB9959.1 鲜、冻片猪肉GB19303 熟肉制品企业生产卫生规范GB16869 鲜、冻禽产品GB5749 生活饮用水卫生标准JJF1070 定量包装商品净含量计量检验规则GB2707食品安全国家标准鲜(冻)畜、禽产品五、实施该标准的设备和人员情况企业主要生产设备、设施一览表企业主要管理人员、技术人员一览表注:企业员工总数为20人。
企业标准编制说明范本一、前言。
企业标准是企业内部管理的重要工具,它是企业在生产、经营、管理等方面的规范和准则。
编制企业标准是企业质量管理的基础,也是企业提升竞争力的重要手段。
本文档旨在为企业标准的编制提供范本和说明,帮助企业更好地制定和管理标准,提高企业管理水平和产品质量。
二、企业标准编制的基本原则。
1. 依法合规,企业标准的制定必须符合国家法律法规和相关标准的规定,确保标准的合法性和合规性。
2. 适用性和可操作性,企业标准应当具有一定的适用性和可操作性,能够指导企业的实际生产和经营活动。
3. 科学性和合理性,企业标准的制定应当基于科学的依据和合理的分析,确保标准的科学性和合理性。
4. 公开透明,企业标准的制定过程应当公开透明,征求相关部门和人员的意见,确保标准的公正性和公开性。
5. 持续改进,企业标准应当是一个动态的过程,需要不断改进和完善,以适应市场和技术的变化。
三、企业标准编制的基本步骤。
1. 确定编制范围,确定企业标准的编制范围,明确标准所适用的对象和范围。
2. 收集资料,收集与标准相关的法律法规、行业标准、技术规范等资料,作为制定标准的依据。
3. 制定标准草案,根据收集到的资料,制定企业标准的初步草案,明确标准的内容和要求。
4. 征求意见,将制定的标准草案向相关部门和人员征求意见,听取各方意见和建议,进行修改和完善。
5. 审批发布,经过修改完善后,将标准草案提交企业相关部门审批,并最终发布实施。
四、企业标准编制的注意事项。
1. 标准的一致性,企业标准的编制应当与国家法律法规和行业标准保持一致,不得与其相冲突。
2. 标准的权威性,企业标准的制定需要具备一定的权威性和专业性,确保标准的科学性和可靠性。
3. 标准的可操作性,企业标准的内容和要求应当具有一定的可操作性,能够指导企业的实际生产和经营活动。
4. 标准的更新和维护,企业标准需要定期进行更新和维护,确保标准与市场和技术的变化保持一致。
企业标准编制说明
1、目的
沈阳市西塔万盛食品加工厂,适应市场需求生产《液态调味料》,根据《中华人民共和国标准化法》第六条:企业生产的产品没有国家标准和行业标准的,应制定企业标准的规定,经检索未见有该产品相适用的国家、行业和本省地方标准可循,特制订本企业标准,作为组织生产的依据。
2、标准主要内容制订依据
本标准食品安全指标依据GB 2762-2017《食品安全国家标准食品中污染物限量》(其中铅指标严于国家相关标准要求)、GB 29921-2013《食品安全国家标准食品中致病菌限量》并参照GB 2719-2018《食醋卫生标准》制定,其他指标按产品实际检测数据制定。
本标准按照GB/T 1. 1-2020《标准化工作导则第1部分:标准的结构和编写》给出的规则编写。
4、食品安全相关内容
一)食品安全项目及指标:
微生物限量
沈阳市西塔万盛食品加工厂
二O二二年四月H日。
精品文档,助你起航,欢迎收藏关注和点赞!标准编制说明范本1.企业标准编制说明模板企业标准编制说明一、任务来源除雪是我国北方每年冬天都面临的艰巨任务。
尤其是公路建设的发展,高速公路的兴起,传统的人工除雪已远远不能适应需要。
积雪不能及时除掉,给交通带来极大的困难。
目前为提高除雪效率,只能喷洒大量的盐。
盐有腐蚀性,对路面、环境和车辆危害是不小的。
为解决这些问题。
我公司开发了新型环保除雪剂--冰雪融。
该产品是专利产品,具有腐蚀性低、无环境污染、融雪能力强、成本低等特点。
为保证该产品的生产质量,特制定本标准。
二、主要指标的确定1、冰点的确定主要根据实际融雪需要,并通过实际测量能够达到而确定的。
2、对沥青路面的腐蚀性除雪剂若对路面有腐蚀性,意义就不大了,既能除雪,又不能腐蚀场面,才是最理想的产品,所以按无腐蚀性要求进行配制,通过实测确实无腐蚀现象。
3、对钢铁腐蚀性对钢铁腐蚀性也应极低,通过实测确定。
4、保持时间具有预防作用,在下雪前喷洒,洒后应保持一定时间,根据实测确定为3天以上。
5、干物浓度冰雪融主要是玉米浸泡液或玉米浆和一种或多种氯化物组成。
根据实际需要,并经过试验验证确定为M50的浓度不低于35%,M20的浓度不低于30%,M10的浓度不低于28%。
6、PH值根据实测确定为1~4。
7、粘度根据实测确定的。
8、试验方法有国家标准方法的,进行了参照执行,没有的是自行确定的。
/bzh/pdf/tqybztx.pdf谈企业标准体系中管理标准和工作标准体系及其编制该网页打开较慢,请耐心等待2.《标准编制说明》主要包括哪些内容《标准编制说明》主要包括以下十方面内容:(一)工作简况,包括任务来源、协作单位、主要工作过程、国家标准主要起草人及其所做的工作等;(二)国家标准编制原则和确定国家标准主要内容(如技术指标、参数、公式、性能要求、试验方法、检验规则等)的论据(包括试验、统计数据),修订国家标准时,应增列新旧国家标准水平的对比;(三)主要试验(或验证)的分析、综述报告,技术经济论证,预期的经济效果;(四)采用国际标准和国外先进标准的程度,以及与国际、国外同类标准水平的对比情况,或与测试的国外样品、样机的有关数据对比情况;(五)与有关的现行法律、法规和强制性国家标准的关系;(六)重大分歧意见的处理经过和依据;(七)国家标准作为强制性国家标准或推荐性国家标准的建议;(八)贯彻国家标准的要求和措施建议(包括组织措施、技术措施、过渡办法等内容);(九)废止现行有关标准的建议;(十)其他应予说明的事项。
企业标准编制说明一、引言。
企业标准是企业在生产经营活动中所制定的一系列规范和要求,是企业管理的基础,也是企业提高产品质量、管理效率和市场竞争力的重要手段。
企业标准编制是企业管理的重要内容之一,对于规范企业生产经营行为、提高产品质量、增强市场竞争力具有重要意义。
二、企业标准编制的目的。
1. 规范企业生产经营行为。
通过制定企业标准,明确产品质量、生产工艺、管理制度等方面的要求,规范企业内部管理,确保产品质量和生产安全。
2. 提高产品质量。
企业标准的制定,有利于明确产品的技术指标和质量要求,促进产品质量的提升,满足市场需求。
3. 增强市场竞争力。
企业标准的制定,有利于提高产品的竞争力,树立企业品牌形象,扩大市场份额。
三、企业标准编制的基本原则。
1. 适用性原则。
企业标准应当符合国家法律法规和行业标准的要求,同时结合企业的实际情况,具有一定的操作性和可行性。
2. 公开透明原则。
企业标准的制定应当公开透明,充分征求各方意见,确保标准的科学性和合理性。
3. 连续性原则。
企业标准的制定应当与国家法律法规和行业标准相衔接,保持一定的连续性和稳定性。
4. 独立性原则。
企业标准应当独立于个人、团体或特定利益的影响,客观公正地制定标准。
四、企业标准编制的程序。
1. 确定编制计划。
企业应当根据实际需要,确定标准的编制计划,明确编制的标准名称、范围、依据、目的和意义等。
2. 组织编制工作。
企业应当成立标准编制工作组,明确各成员的职责和任务,制定详细的工作方案,明确编制标准的流程和时间节点。
3. 调研论证。
对于需要制定的标准内容,应当进行调研论证,了解相关行业发展情况、国家法律法规要求、国内外标准制定情况等,为标准的制定提供依据。
4. 起草标准。
依据调研论证结果,起草标准的内容,明确标准的技术要求、检测方法、质量控制要点等。
5. 征求意见。
起草完成后,应当向相关部门和专家进行征求意见,听取各方意见和建议,不断完善标准内容。
企业标准体系表编制说明编制说明企业标准体系是企业内的所有标准按其内在联系而形成的科学的有机整体,它是指导企业标准化工作、制定企业标准化工作计划的依据。
现代企业制度的建立,企业需要面向市场,参与竞争,也需要适应这种竞争机制的企业标准体系,它展示了企业现有、应有和预计发展标准的全面蓝图,是编制标准、制定修订规划、计划的重要依据。
编制企业标准体系表是企业标准化工作的一项十分重要的基础性工作。
为了适应企业发展和贯彻2003版《企业标准体系》系列国家标准的需要,我公司组织整理汇编企业标准体系表并予以发布,有关情况说明如下:1.体系表编制依据《XX公司企业标准体系表》依据GB/T 13017-1995《企业标准体系表编制导则》、GB/T15496-2003《企业标准体系要求》、GB/T15497-2003《企业标准体系技术标准体系》、GB/T15498-2003《企业标准体系管理标准和工作标准体系》、G B/T19273-2003《企业标准体系评价与改进》,并结合公司实际情况进行编制。
2.体系标准的编制过程本标准体系表于2011年首次发布,2011年,为了创建一流企业,进一步加强企业标准化管理,按照GB/T15496-1995《企业标准化工作指南》、GB/T15497-1995《企业标准体系技术标准体系的构成和要求》、GB/T15498-1995《企业2005年,为了创建AA级标准体系管理标准和工作标准体系的构成和要求》,组织对公司标准体系表进行制定。
“标准化良好行为企业”,结合贯彻2003版《企业标准体系》系列国家标准,在标准化委员会的领导下,研究当前标准化工作的现状和与时俱进的精神,编制了《启东晋盛大公化工有限公司企业标准体系表》3.编制本标准体系表的基本要求。
本标准体系表的编制,遵循下列基本要求:3.1符合我国的法律、法规、行政规章和方针政策;3.2符合GB/T13016-1991《标准体系表编制原则和要求》的有关规定;3.3将企业质量、职业健康安全和环境管理体系等各个具体管理体系的相关标准(规范性文件)全部纳入企业标准体系,避免多个体系独立并存,从而导致体系间相互交叉重叠、彼此不协调的问题。
“企业标准模板”编写说明为了方便企业更好地制定企业标准,根据GB/T1。
1、GB/T1.2的要求编制了“企业标准模板"。
企业可以按照此模板的格式编制企业标准。
在模板使用中,企业可根据自己的产品特点选择相应的技术要求,但不能改变章节名称、顺序、字体和字号。
以下为“企业标准模板”的具体使用说明。
1、封面左上角三位“XXX”为标准文献分类号,由一位大写字母和两位数字组成,如“A56”。
2、文本正文全部用5号宋体,大标题及一级标题用黑体,从前言开始到正文结束每页右上角用5号黑体写出标准号,涉及到表格的,表格题目用5号黑体位于表格上方居中,表格内容用小5宋体,表格宽度与版面同宽,如下表.3、第一章“范围"中,本标准适用于…应完整交代本标准能“干什么用”,阐明标准的适用性,或适用的领域、界限.4、第二章“规范性引用文件”中,所涉及的标准必须是最新标准,标准号与名称一致(不写标准的年代号),可以通过。
cn网站进行查询。
另外,凡是第二章中引用的标准,后面的正文里必须要涉及,后面引用到的标准必须要列入第二章,一一对应。
排序规则如下:a。
“标准”在前,“法规”在后.b.国家标准在前,行业标准、地方标准在后c。
国内标准在前,国际标准在后d.行标按A → Z顺序排列。
e.所有标准按“标准编号”由小→大排列.5、第四章“要求”中要注意:a。
标准中的所有特性,可以直接用文字写出来,也可用引用方式引用其他标准中的相关内容.可量化的特性应给出极限值或可选值.b. 产品标准是针对最终产品而言,提“要求”时不涉及其他中间生产环节的要求。
c。
执行“可检验性原则”,即提出的每一项要求一定要提及相应的试验方法。
方法可直接用文字写出来,也可以引用现成的方法标准。
d。
指标应不低于强制性国家标准、行业标准和地方标准的相关规定。
e.食品类标准必须写出原辅料要求、感官指标、理化指标、微生物指标、食品添加剂、生产加工过程的卫生要求、保质期、净含量等内容,检验规则参照“QS”《审查细则》的相关规定制定。
《XX公司企业标准体系表》编制说明企业标准体系是企业内的所有标准按其内在联系而形成的科学的有机整体,它是指导企业标准化工作、制定企业标准化工作计划的依据。
现代企业制度的建立,企业需要面向市场,参与竞争,也需要适应这种竞争机制的企业标准体系,它展示了企业现有、应有和预计发展标准的全面蓝图,是编制标准、制定修订规划、计划的重要依据。
编制企业标准体系表是企业标准化工作的一项十分重要的基础性工作。
为了适应企业发展和贯彻2003版《企业标准体系》系列国家标准的需要,我公司组织整理汇编企业标准体系表并予以发布,有关情况说明如下:1.体系表编制依据《XX公司企业标准体系表》依据GB/T 13017-1995《企业标准体系表编制导则》、GB/T15496-2003《企业标准体系要求》、GB/T15497-2003《企业标准体系技术标准体系》、GB/T15498-2003《企业标准体系管理标准和工作标准体系》、G B/T19273-2003《企业标准体系评价与改进》,并结合公司实际情况进行编制。
2.体系标准的编制过程本标准体系表于2003年首次发布,2003年,为了创建一流企业,进一步加强企业标准化管理,按照GB/T15496-1995《企业标准化工作指南》、GB/T15497-1995《企业标准体系技术标准体系的构成和要求》、GB/T15498-1995《企业2005年,为了创建AA级标准体系管理标准和工作标准体系的构成和要求》,组织对公司标准体系表进行制定。
“标准化良好行为企业”,结合贯彻2003版《企业标准体系》系列国家标准,在标准化委员会的领导下,研究当前标准化工作的现状和与时俱进的精神,参照《XX公司企业标准体系表》,对公司2003年版体系表进行了修订,编制了新一版的《XX公司企业标准体系表》3.编制本标准体系表的基本要求。
本标准体系表的编制,遵循下列基本要求:3.1符合我国的法律、法规、行政规章和方针政策;3.2符合GB/T13016-1991《标准体系表编制原则和要求》的有关规定;3.3将企业质量、职业健康安全和环境管理体系等各个具体管理体系的相关标准(规范性文件)全部纳入企业标准体系,避免多个体系独立并存,从而导致体系间相互交叉重叠、彼此不协调的问题。
《葛粉》食品安全企业标准编制说明
本标准是在国家尚无该产品相关国家标准、行业标准只有湖南省地方标准的情况下,为保证产品质量,指导企业生产,根据标准化法、产品质量法、食品安全法及相关法律法规,制定本标准,现就标准编制的有关情况说明如下:
一、编写格式依据GB/T1.1《标准化工作导则第1部分:标准的结构和编写》的规定而制定。
二、产品配方如下:
三、产品生产工艺:
鲜葛根采购→清洗→粉碎→水洗过滤→去砂→沉淀→干燥→称量分装→成品。
四、本标准与食品安全相关的指标、限量及制订依据:
五、企业标准比较情况说明:
本标准规定了代用茶的技术要求、生产加工过程的卫生要求、试验方法、检验规则和标志、标签、包装、运输与贮存。
感官要求根据产品的特点和生产工艺控制要求制定,理化指标中水分和总灰分指标根据产品特点制定,其他理化指标与DB11/ 505 代用茶卫生要求中的规定一致。
检验方法等同采用有关国家标准的分析方法,并与国家标准相协调。
如下表所示:
企业标准与相关标准比较情况表
六、参考的国内外相关标准或有关资料。
引用产品标准如下:
1.DB11/ 505 代用茶卫生要求
深圳市特乐福实业有限公司 2011.03.21。