常用修辞手法及其作用
- 格式:ppt
- 大小:105.50 KB
- 文档页数:15
12种修辞手法及作用的两种不同方面相对比,以突出它们的差异或联系。
借代是用一个词代替另一个词,使文章更加简洁明了。
反语是用语意相反的话语来表达本意,常用于讽刺嘲弄。
重复是为了突出某个意思或强调某种感情,有意让某个词语或句子或段落一再出现。
对比是把两种相反或相对的事物,或把同一事物的两种不同方面相对比,以突出它们的差异或联系。
比喻是用“像、如、仿佛”等比喻词来形容事物,使读者更易理解。
拟人是把物当作人来描写,赋予物以人的感情、动作、状态和语言等的修辞方法。
拟物是把人当作物来写,使人具有物的动作或状态等的修辞方法。
排比是把内容相关、结构相同或相近的三个或三个以上的短语、句子连起来用,以加强语势和表达效果。
设问是采取自问自答形式来引起读者的注意,启发思考,加深理解。
反问是用问而不答的疑问句的形式来表示确定的意思,以加强语气。
对偶是把字数相等、结构相同(或相近)、内容相近、相反或相关的两个短语或句子对称排列在一起,以加强语言的感人效果。
通感修辞格是在描述客观事物时,用形象的语言使感觉转移,将不同感觉互相沟通、交错,彼此挪移转换,以使意象更为活泼、新奇。
比较两个不同方面,可以产生幽默和讽刺的效果,同时增强战斗性。
此外,也可以突出思想,加强气氛,渲染情感。
文章中的间隔重复可以起到前后呼应的作用,同时也增强了音乐性和节奏感。
通过对照比较,可以突出相反或相对事物的特征或本质,表达作者鲜明的态度和情感。
这种修辞方法可以使语言更加多变,丰富多彩,具体形象。
另外,借代也是一种常见的修辞手法。
它不直接使用人或事物的名称,而是用与其有密切关系的事物名称或其本身的某种属性来代替。
这种方法可以揭示出人或货物的特征,并引发读者联想。
十大修辞手法及作用并举例修辞手法是修辞学中常用的一种修辞艺术手段,能够丰富语言的表达方式,增强言语的艺术效果。
下面是十大常见的修辞手法及其作用,并举例说明。
一、比喻比喻是通过对两个事物的相似之处进行比较来进行的一种修辞手法,可以使抽象的概念更加具体、形象化。
比喻能够使文章更加生动、形象,增强读者的感受力和理解力。
例子:他的眼睛如同一池清泉。
二、拟人拟人是将无生命的事物或抽象的概念赋予人类的行为、感觉和特征,使其具有人的形象和特点。
拟人可以使文章更加生动、有趣,并打动读者的情感。
例子:秋天的落叶轻轻飘落,宛如一位优雅的舞蹈者。
三、排比排比是通过重复使用句式结构或词语来强调并列的事物,加强语气表达力,使文章的语言更加直接、有力。
排比能够使文章的修辞效果更加突出。
例子:求其友,如求其水;求其爱,如求其光;求其心,如求其真。
四、夸张夸张是通过对事物、人物或情感的描述进行夸大处理,烘托出一种戏剧效果,使文章更加生动、引人入胜。
夸张能够激发读者的联想力和想象力。
例子:他的声音大得可以震碎玻璃。
五、借代借代是通过用一个相关的词语或事物来代替自己讲述的词语或事物,起到替代和提醒的作用。
借代能够使文章更加简洁明了,避免重复。
例子:我闻到了梨花的香气,仿佛置身于花海之中。
六、反问反问是通过陈述时向对方提问并以此提醒或强调自己的观点。
反问能够增强文章的说服力和表达力,引起读者的思考和共鸣。
例子:难道生活中只有胜利和失败吗?七、比较比较是通过对两个事物或概念进行对照,从而突出它们之间的差异和相似之处。
比较能够使文章的描述更具有说服力,增加文章的可读性和说服力。
例子:她像一只雀儿般灵动的跳舞,飞舞在舞台上。
八、倒装倒装是将句子中的主谓语调换位置,使语序上与正常的语序相反。
倒装能够突出句子中的一些成分,使语气更加强烈,语言更富有节奏感。
例子:Into the room walked a man,his tall figure casting a shadow on the floor.九、设问设问是在文章中故意设置一个或多个问题,引导读者思考和回答,从而达到引发共鸣和提醒的作用。
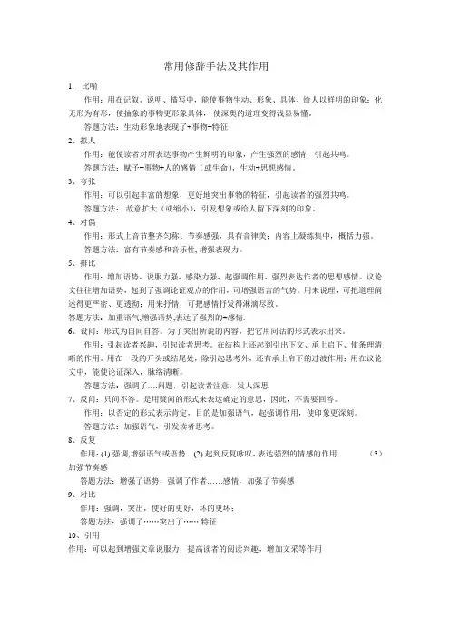
常用修辞手法及其作用1.比喻作用:用在记叙、说明、描写中,能使事物生动、形象、具体、给人以鲜明的印象;化无形为有形,使抽象的事物更形象具体,使深奥的道理变得浅显易懂。
答题方法:生动形象地表现了+事物+特征2、拟人作用:能使读者对所表达事物产生鲜明的印象,产生强烈的感情,引起共鸣。
答题方法:赋予+事物+人的感情(或生命),生动+思想感情。
3、夸张作用:可以引起丰富的想象,更好地突出事物的特征,引起读者的强烈共鸣。
答题方法:故意扩大(或缩小),引发想象或给人留下深刻的印象。
4、对偶作用:形式上音节整齐匀称、节奏感强,具有音律美;内容上凝练集中,概括力强。
答题方法:富有节奏感和音乐性, 增强表现力。
5、排比作用:增加语势,说服力强,感染力强,起强调作用,强烈表达作者的思想感情。
议论文往往增加语势,起到了强调论证观点的作用,可增强语言的气势。
用来说理,可把道理阐述得更严密、更透彻;用来抒情,可把感情抒发得淋漓尽致。
答题方法:加重语气,增强语势,表达了强烈的+感情.6、设问:形式为自问自答。
为了突出所说的内容,把它用问话的形式表示出来。
作用:引起读者兴趣,引起读者思考。
在结构上还起到引出下文、承上启下、使条理清晰的作用。
用在一段的开头或结尾处,除引起思考外,还有承上启下的过渡作用;用在议论文中,能使论证深入,脉络清晰。
答题方法:强调了….问题,引起读者注意,发人深思7、反问:只问不答。
是用疑问的形式来表达确定的意思,因此,不需要回答。
作用:以否定的形式表示肯定,目的是加强语气,起强调作用,使印象更深刻。
答题方法:加强语气,引发读者思考。
8、反复作用:(1).强调,增强语气或语势(2).起到反复咏叹,表达强烈的情感的作用(3)加强节奏感答题方法:增强了语势,强调了作者……感情,加强了节奏感9、对比作用:强调,突出,使好的更好,坏的更坏;答题方法:强调了……突出了……特征10、引用作用:可以起到增强文章说服力,提高读者的阅读兴趣,增加文采等作用。
10种常见修辞手法的作用修辞手法是指在语言运用中,通过特定的方法和技巧来增强语言表达的艺术感和说服力。
下面是十种常见的修辞手法及其作用:1.比喻:将两个本质上不同的事物进行比较,以便更好地理解或描述其中一个。
比喻使得语言更具有形象感,可以增加表达的生动性和感染力。
2.拟人:赋予无生命的物体、抽象概念或动物人类的特征和行为。
通过拟人,可以使一个概念或对象更加容易被读者理解和共情。
3.排比:使用连续的词语、短语或句子进行并列,以增强语境中表达的力度和重要性。
排比可以使得文字更加有节奏感和韵律感,易于被读者记忆和体会。
4.对比:通过对两个或多个事物进行对比,突出其中的差异或相似之处,达到强调的效果。
对比有助于清晰地传达信息和观点,使文章具有更强的说服力。
5.夸张:对其中一事物或情况进行夸大和放大,以引起读者的注意和共鸣。
夸张可以使语言更具有戏剧效果,强调叙述中的特定部分。
6.反问:以疑问句的形式表达说话者的观点或意义。
反问用于激发读者的思考和参与,使读者更加关注和思考问题的核心。
7.修辞问答:使用问答的形式进行表达,以达到更加生动的效果。
修辞问答使得信息传递更加有条理和易于理解,加强表达的逻辑性和连贯性。
8.倒装:将句子中的主语和谓语的位置颠倒,以突出句子主语或表达情感的目的。
倒装引起读者的注意,使文章更具有节奏感和煽动力。
9.比较:通过对两个或多个事物进行比较,突出其中的差异或相似之处,达到强调的效果。
比较使文章更具有说服力和论证力,使读者更容易接受和理解观点。
10.反转:改变原有思维方式或观点的转变,以引起读者的注意和思考。
反转在文章中尤其是辩论类文体中常用,可以打破读者的固有思维定式,使得读者对问题有更深入的思考。
以上是十种常见的修辞手法及其作用。
每种修辞手法都有特定的目的和效果,可以使得文章表达更加生动、有力和有说服力。
在文学创作、演讲和辩论中,修辞手法是增加表达艺术性和引起读者共鸣的重要工具。
八种常见修辞手法及其作用效果修辞手法是文学创作中常用的一种表达技巧,可以增强语言的艺术感染力和表现力。
以下是八种常见的修辞手法及其作用效果。
1. 比喻:通过对两个事物之间的相似性进行对比,用一个事物来描绘另一个事物,以增强表达的生动性和形象感。
比喻常用于诗歌、小说和散文中,能够给读者带来鲜明的感知体验。
比喻:通过对两个事物之间的相似性进行对比,用一个事物来描绘另一个事物,以增强表达的生动性和形象感。
比喻常用于诗歌、小说和散文中,能够给读者带来鲜明的感知体验。
2. 拟人:将无生命的事物赋予人类的思维、行为和感知能力,使其更具有情感和表达的力量。
拟人常被运用于叙事文学和描写文学,能够让读者更为亲近、理解和共鸣。
拟人:将无生命的事物赋予人类的思维、行为和感知能力,使其更具有情感和表达的力量。
拟人常被运用于叙事文学和描写文学,能够让读者更为亲近、理解和共鸣。
3. 排比:通过重复使用类似结构和语法的句子、短语或词语,达到强调、对比以及增加节奏感的效果。
排比常用于演讲和文学作品中,能够引起读者的注意和情绪的共鸣。
排比:通过重复使用类似结构和语法的句子、短语或词语,达到强调、对比以及增加节奏感的效果。
排比常用于演讲和文学作品中,能够引起读者的注意和情绪的共鸣。
4. 夸张:通过夸大手法来强调事物的某种特征或表现,以引起读者的注意和共鸣。
夸张常用于幽默、讽刺和夸张的文学作品,能够带给读者戏剧性的视觉和情感效果。
夸张:通过夸大手法来强调事物的某种特征或表现,以引起读者的注意和共鸣。
夸张常用于幽默、讽刺和夸张的文学作品,能够带给读者戏剧性的视觉和情感效果。
5. 对偶:通过对两个相对或对立的词语、短语或句子进行并列排列,以表达对比、平衡和矛盾的效果。
对偶常见于修辞和修辞韵文中,能够增强句子的节奏感和表达的力量。
对偶:通过对两个相对或对立的词语、短语或句子进行并列排列,以表达对比、平衡和矛盾的效果。
对偶常见于修辞和修辞韵文中,能够增强句子的节奏感和表达的力量。
常用修辞手法及作用大全修辞手法及其作用是多种多样的,但以下是一些常见的修辞手法及其作用:1.比喻:通过将两种不同的事物进行比较,以此来说明或描述某一种事物。
比喻可以分为明喻、暗喻和借喻三种。
明喻:通过比喻词将本体和喻体进行明确地比较,例如“他像一只熊一样笨拙”。
暗喻:通过比喻词将本体和喻体进行模糊地比较,例如“她的脸像一朵花一样绽放”。
借喻:通过比喻词将本体直接转化为喻体,例如“他的手就像一把铁锤一样坚硬”。
比喻的作用:使语言更加形象、生动,增强读者的感知和记忆。
2.拟人:将事物赋予人的特征,例如“月亮温柔地照耀着大地”。
拟人的作用:使语言更加生动、形象,增强读者的感知和记忆;同时也可以表达出作者的情感和态度。
3.夸张:通过夸大或缩小的方式来描述事物,例如“他的歌声震得玻璃都快碎了”。
夸张的作用:突出事物的特征或强调某种情感,使语言更加生动、形象;同时也可以表达出作者的情感和态度。
4.对偶:将两个结构相同或相似的事物进行对比,例如“明月松间照,清泉石上流”。
对偶的作用:使语言更加工整、优美,易于记忆;同时也可以突出事物的特征或强调某种情感。
5.反复:重复使用某些词语或句子,例如“一遍一遍又一遍,我的思念飘向远方”。
反复的作用:强调某种情感或事物的特征,增强语言的节奏感和韵律美。
6.设问:提出问题并给出答案,例如“你是否感到孤独?是的,我感到孤独”。
设问的作用:引起读者的注意和思考,同时也可以强调某种观点或情感。
7.反问:通过反问句来表达一个十分明确的观点或情感,例如“难道你不觉得这个电影很无聊吗?”反问的作用:加强语气,使语言更具说服力。
8.排比:使用三个或以上结构相似或意义相近的词语或句子,例如“我喜欢你,我喜欢你,我喜欢你”。
排比的作用:加强语气,使语言更具表现力和感染力。
9.借代:用某些特征或标志来代替某个人或事物,例如“一骑红尘妃子笑,无人知是荔枝来”。
借代的作用:使语言更加简洁、生动,增强读者的感知和记忆。
9种常用的修辞手法及作用1、 比喻比喻就是打比方,是用本质不同而又有相似点的事物描绘事物或说明道理的方法。
明喻的形式可简缩为:甲(本体)如(喻词:像、似、若、犹、好像、仿佛)乙(喻体)。
暗喻的形式可简缩为:甲是(喻词:成、变成、成为、当作、化作)乙。
借喻:只出现喻体,本体与比喻词都不出现。
如:燕雀安知鸿鹄之志!作用:能将表达的内容说得生动、具体、形象。
给人以深刻鲜明的形象,使说理更透彻。
二、借代不直接说出要说的人或事物,而是借用与这一人或事物有密切关系的名称来替代。
以部分代全体; 不拿群众一针一线。
(一针一线代群众的一切财产)用具体代抽象; 不要大锅饭。
("大锅饭"代抽象的"平均主义")用特征代本体; 花白胡子坐在墙角里吸旱烟。
(花白胡子是以特征代本体)用专名代通称。
中国人民中间,实在有成千上万的诸葛亮。
用创作者代本体,如:李坚弹肖邦,弹李斯特。
何以解忧,唯有杜康用材料代本体、用工具代本体、用所在代本体。
如:丝竹、算盘、黄泉(今天为词语借代义)作用:可引人联想,形象突出、生动、具体、使特点更鲜明。
如: ① ②③④★借代和借喻区别:构成借代的基础是事物的相关性,要求借体和本体有某种关系。
构成借喻的基础是事物的相似性,要求喻体和本体有某些方面的相似。
三、比拟拟物:人既不可翘尾巴,也不可夹着尾巴。
只恐双溪舴艋(zé měng)舟,载不动许多愁拟人:山在欢呼,溪在歌唱。
作用:使具体事物人格化、语言生动、形象。
四、夸张对事物的形象、特征、作用、程度等作扩大或缩小描绘的一种修辞方法。
1 白发三千丈,缘愁似个长。
("三千丈"为扩大夸张)2 芝麻粒儿大的事,不必放在心上。
("芝麻粒儿"是缩小夸张)3 看见这样鲜绿的麦苗,就嗅出白面馍馍的香味来了。
(超前夸张)作用:揭示事物的本质,烘托气氛,引起联想,使表达的事物更突出、更鲜明。
语文中的修辞手法有哪些及其作用语文中的常用的修辞手法有:夸张、排比、反复、设问、反问等等。
其含义及作用列举如下:(1)夸张。
为了达到某种表达效果,对事物的形象、特征、作用、程度等方面着意扩大或缩小的方法叫夸张。
作用:鲜明地表达作者对事物的情感和态度,突出事物的本质特征,烘托气氛,增强感染力,增强语言生动性。
(2)排比。
把三个或以上结构和长度均类似、语气一致、意义相关或相同的句子排列起来。
作用:加强语势、语言气氛,使文章的节奏感加强,条理性更好,更利于表达强烈的感情(表达效果)。
(3)反复。
为了突出某个意思,强调某种感情,有意重复某个词语或句子。
反复是为了强调某个意思或突出某种情感而重复使用某些词语或句子,所要表达的侧重点在于重复的词语或句子上作用:主要运用在诗文中,起到反复咏叹,表达强烈的情感的作用。
同时,反复的修辞手法还可以使诗文的格式整齐有序,而又回环起伏,充满语言美。
(4)设问。
为了引起别人的注意,故意先提出问题,然后自己回答。
强烈情感。
作用:引起注意,启发读者思考;使层次分明,结构紧凑;可以更好地描写人物的思想活动。
加强语气,突出了什么,表达作者某情感。
(5)反问。
又称激问、反诘、诘问。
用疑问形式表达确定的意思,用肯定形式反问表否定,用否定形式反问表肯定,只问不答,答案暗含在反问句中。
作用:加强语气,发人深思,激发读者感情,加深读者印象,增强文中的气势和说服力。
1、比喻作用:(1)比喻说理浅显易懂,使人容易接受。
(2)比喻能把一些不好想象的东西具体地说出,借其他类似事物加以说明,令人更加清楚明白。
(3)比喻状物能使概括的东西形象化,给人深刻的印象。
2、夸张作用:鲜明地表达作者对事物的情感和态度,突出事物的本质特征,烘托气氛,增强感染力,增强语言生动性。
3、排比把三个或以上结构和长度均类似、语气一致、意义相关或相同的句子排列起来。
作用:加强语势、语言气氛,使文章的节奏感加强,条理性更好,更利于表达强烈的感情(表达效果)。
八种常用修辞手法及其作用①比喻--使语言形象生动,增加语言色彩。
②拟人--把事物当人写,使语言形象生动。
③夸张--为突出某一事物或强调某一感受。
④排比--增强语言气势,加强表达效果。
⑤对偶--使语言简练工整。
⑥引用--增强语言说服力。
⑦设问--引起读者注意、思考。
⑧反问--起强调作用,增强肯定(否定)语气。
(1)比喻:它是用某一具体的、浅显、熟悉的事物或情境来说明另一种抽象的、深奥、生疏的事物或情境的一种修辞方法。
比喻分明喻、暗喻、借喻三种形式。
明喻的形式可简缩为:甲(本体)如(喻词:像、似、若、犹、好像、仿佛)乙(喻体)。
暗喻的形式可简缩为:甲是(喻词:成、变成、成为、当作、化作)乙。
明喻在形式上是相似关系,暗喻则是相合关系。
借喻:只出现喻体,本体与比喻词都不出现。
如:燕雀安知鸿鹄之志!(2)借代:不直接说出要说的人或事物,而是借用与这一人或事物有密切关系的名称来替代,如以部分代全体;用具体代抽象;用特征代本体;用专名代通称等。
如:①不拿群众一针一线。
(一针一线代群众的一切财产)②不要大锅饭。
("大锅饭"代抽象的"平均主义")③花白胡子坐在墙角里吸旱烟。
(花白胡子是以特征代本体)④千万个雷锋活跃在祖国大地上。
("雷锋"以具体的形象代抽象的共产主义思想)(3)比拟:把人当物写或把物当人来写的一种修辞方法,前者称之为拟物,后者称之为拟人。
如:①做人既不可翘尾巴,也不可夹着尾巴。
(拟物)②蜡炬成灰泪始干。
(拟人)(4)夸张:对事物的形象、特征、作用、程度等作扩大或缩小描绘的一种修辞方法。
如:①白发三千丈,缘愁似个长。
("三千丈"为扩大夸张)②芝麻粒儿大的事,不必放在心上。
("芝麻粒儿"是缩小夸张)③太阳刚一出来,地上已经像下了火。
(把前一事物"出来"与后一事物"下火"夸张到几乎是同时出现,有人称此种夸张方式为超前夸张)(5)对比:是把两种事物或同一事物的两个方面并举加以比较的方法。
18种常用修辞手法及其作用(1)比喻的作用是能将表达的内容说得生动、具体、形象,给人以深刻鲜明的形象,使说理更透彻。
(2)拟人的作用是使具体事物人格化,语言生动、形象,亲切可感(3)夸张的其作用是揭示事物的本质,烘托气氛,引起联想,使表达的事物更突出、更鲜明。
(4)排比的作用是:增强气势,增强文章的说服力和感染力。
(5)对偶的主要作用是简洁整齐匀称,节奏感强,有音乐美。
(6)对比的作用是能使语言色彩鲜明,事物的性质、特征等更加鲜明突出。
(7)借代的作用是可引人联想,形象突出、生动、具体、使特点更鲜明。
(8)设问的作用是:提醒注意、引起思考,引出要表达的内容。
(9)反问的作用是:加强语气,激发读者的感情,使读者留下深刻的印象。
(10)反复的作用是突出思想,强调感情,有时能够加强节奏感。
一、比喻(1)它是用某一具体的、浅显、熟悉的事物或情境来说明另一种抽象的、深奥、生疏的事物或情境的一种修辞方法。
(2)比喻分明喻、暗喻、借喻三种形式。
(3)明喻的形式可简缩为:甲(本体)如(喻词:像、似、若、犹、好像、仿佛)乙(喻体)。
暗喻的形式可简缩为:甲是(喻词:成、变成、成为、当作、化作)乙。
明喻在形式上是相似关系,暗喻则是相合关系。
借喻:只出现喻体,本体与比喻词都不出现。
如:燕雀安知鸿鹄之志!二、比拟把人当物写或把物当人来写的一种修辞方法,前者称之为拟物,后者称之为拟人。
如:①做人既不可翘尾巴,也不可夹着尾巴。
(拟物)②蜡炬成灰泪始干。
(拟人)三、夸张对事物的形象、特征、作用、程度等作扩大或缩小描绘的一种修辞方法。
如:①白发三千丈,缘愁似个长。
("三千丈"为扩大夸张)②芝麻粒儿大的事,不必放在心上。
("芝麻粒儿"是缩小夸张)③太阳刚一出来,地上已经像下了火。
(把前一事物"出来"与后一事物"下火"夸张到几乎是同时出现,有人称此种夸张方式为超前夸张)四、排比把内容相关、结构相同或相似、语气一致的几个(一般要三个或三个以上)短语或句子连用的方法。
八种常用修辞手法及其作用
修辞手法是指在文章中运用特定的语言表达方式,以增强文章的艺术感和说服力。
下面将介绍八种常见的修辞手法及其作用:
1.比喻:通过将两个不同的事物进行类比,以便更直观地传达出其中一种意义或感受。
比喻能够丰富文学作品的意象,使得读者更易于理解和感受到作者所要表达的思想和情感。
例如:心如刀割、一石二鸟
2.拟人:将无生命的事物赋予人的行为和感受,以增加文章的生动性和可读性,并使读者更容易产生共鸣。
例如:鸟儿在枝头歌唱、花儿含笑
3.夸张:通过夸大事物的特点或程度来强调其中一种感觉或效果,使作品更具冲击力和艺术感。
例如:铜墙铁壁、困兽犹斗
4.对比:通过将两个或多个事物进行对照,来突显它们之间的差异或相似之处。
对比能够使人物形象更加鲜明,情节更加紧凑。
例如:南辕北辙、形影不离
5.重复:在文章中多次使用同一个词语、短语或句子,以增加表达的力度和关注度。
重复可以使句子更加饱满,更具有节奏感。
例如:我劝天公重抖擞,不拘一格降人才
6.排比:通过重复使用相同的结构和语法,将多个相同或类似的事物排列起来,以增强表达的力度和效果。
排比能够扩大句子的规模和强化句子的表达力。
例如:日暮苍山远,天寒白屋贫,柴门闻犬吠,风雪夜归人
7.设问:通过提出问题的方式来引起读者的思考和注意,并增加文章的说服力。
设问能够使作品更具有针砭时弊的目的。
例如:人生的意义是什么?我们是否应该追求物质享受?
例如:他能不痛苦吗?他能不悲伤吗?。
常用修辞手法及其作用
1、比喻:生动形象地表现了+事物+特征如:窄窄的木板,是一支飞鸣的利箭。
小小的三角帆,是一支彩色的大翅膀。
2、拟人答题方法:赋予+事物+人的感情(或生命),生动+思想感情。
如:腾跃时,模样像是欢乐;打旋时,模样像是眩晕;倾斜时,模样像是胆怯…((张歧《信念——看帆板表演》)
3、夸张:故意扩大(或缩小),引发想象或给人留下深刻的印象。
如:①白发三千丈,缘愁似个长。
(“三千丈”为扩大夸张)
②芝麻粒儿大的事,不必放在心上。
(“芝麻粒儿”是缩小夸张)
4、对偶富有节奏感和音乐性, 增强表现力。
如: ①满招损,谦受益。
②横眉冷对千夫指,俯首甘为孺子牛。
③四十年别井离乡,雁沓鱼沉;五百个月缺月圆,梦萦魂牵。
5、排比:加重语气,增强语势,表达了强烈的+感情.
如:人生旅途中有多少携手相伴的朋友,多少次肝胆相照,多少次投桃报李,又有多少美丽温暖的回忆。
6、设问:作用:引起读者兴趣,引起读者思考。
7、反问:加强语气,引发读者思考。
如:难道中学老师和小姐骑自行车还成体统吗?(《装在套子里的人》)。
1.比喻(1)比喻的特点及作用比喻就是“打比方”。
即抓住两种不同性质的事物的相似点,用一事物来喻另一事物。
比喻的结构一般由本体(被比喻的事物)、喻体(作比方的事物)和比喻词(比喻关系的标志)构成。
构成比喻的关键:甲和乙必须是本质不同的事物,甲乙之间必须有相似点,否则比喻不能成立。
比喻的作用主要是:化平淡为生动;化深奥为浅显;化抽象为具体;化冗长为简洁。
(2)比喻的种类①明喻。
典型形式是:甲像乙。
本体喻体都出现,中间用比喻词“像、似、仿佛、犹如”等相联结。
例如:收获的庄稼堆成垛,像稳稳矗立的小山。
”②暗喻。
典型形式是:甲是乙。
本体喻体都出现,中间没有比喻词,常用“是”、“成了”、“变成”等联结。
例如:马克思主义和中国革命的关系,就是箭和靶的关系。
③借喻。
典型形式是:甲代乙。
不出现本体,直接叙述喻体。
但它不同于借代。
借代取两事物相关点,借喻取两事物的相似点。
例如:放下包袱,开动机器。
④博喻。
连用几个比喻从不同角度,运用不同的相似点对同一本体进行比喻。
例如:层层的叶子中间,零星地点缀着些白花,有袅娜地开着的,有羞涩地打着朵儿的;正如一粒粒明珠,又如碧天里的星星,又如刚出浴的美人。
(“明珠”、“星星”“刚出浴的美人”分别从色彩、光华、感受等角度,抓住光亮、隐约闪烁、清新洁静等相似点来描绘出荷花的美。
)2.比拟(1)比拟的特点及作用把物当作人来写,或把人当作物来写,或把此物当作彼物来写,其形式特点是:事物“人化”,或人“物化”,或甲物“乙物化”。
其作用是使所写“人”或“物”色彩鲜明、描绘形象,表意丰富。
(2)比拟的种类①拟人。
例如:杜甫川唱来柳林铺笑,红旗飘飘把手招。
②拟物。
例如:咱们老实,才有恶霸,咱们敢动刀,恶霸就得夹着尾巴跑。
3.借代(1)借代的特点及其作用借代不直接说出所要表述的人或事物,而用与其相关的事物来代替。
它强调两事物间的相关点。
其作用是以简代繁,以实代虚,以奇代凡,以事代情。
(2)借代的种类①特征代本体。
修辞手法有哪些及作用和例句修辞手法是一种在文学创作和修辞表达中常用的艺术技巧,通过运用各种手段和方法来增强表达的力度,使其更具感染力和艺术性。
修辞手法的使用可以使作品更加生动、引人入胜,同时也能够使读者更好地理解和体验作者所要表达的意义。
在文学作品中,修辞手法的应用相当广泛,包括了各种各样的手法和技巧,例如比喻、拟人、夸张、排比等等。
下面将会介绍一些常见的修辞手法,并具体解释其作用和提供相应的例句。
一、比喻:通过将两个不相干的事物进行比较,以便更好地说明所要表达的概念或情感。
例句:他的笑容如燃烧的阳光,温暖而炽烈。
作用:比喻可以借用常见的形象,使得抽象的概念更加具体和形象化,增强文章的表达力和感染力。
二、拟人:赋予非人事物以人的特质和行为,使其更具生命力和情感。
例句:夜幕低垂,大地昏黄,微风轻轻地拂过窗帘,窗帘像是害羞的少女,轻轻地摇晃。
作用:通过拟人,可以使非人事物更加生动形象,增强读者的感受和情感共鸣。
三、夸张:对某个事物进行夸大处理,以达到强化表达效果的目的。
例句:天空中响起雷鸣般的掌声,全场观众无不沸腾,热烈程度超过了一切想象。
作用:夸张手法可以使作品更具有冲击力和感染力,激发读者的情绪和共鸣。
四、排比:将一系列相同结构的词语或句子进行齐整的排列,以达到强调和增强语气的作用。
例句:我走过乡村,走过城市,走过河边,走过山间,走遍了大江南北。
作用:排比可以使修辞效果突出,文字富有韵律感,增加文章的律动感。
除了以上几种常见的修辞手法,还有许多其他的手法,如比拟、喻体、反语、夸张等等。
这些手法的运用需要根据具体的表达目的和文学风格来进行选择和运用。
总的来说,修辞手法是一种丰富多样的表达技巧,通过合适的运用可以使文学作品更加鲜活、生动和有趣。
不同的修辞手法有不同的表达效果,需要根据作品的需要和要表达的意义来进行选择和运用。
在文学创作和修辞表达中,运用恰当的修辞手法可以使作品更加有深度、有张力,给读者留下深刻而美好的印象。
18种常用修辞手法及其作用修辞手法是指通过一些言辞上的变化和修饰,使表达更生动、形象、有感染力的表达方法。
下面是18种常用的修辞手法及其作用:1. 比喻:通过比较说明事物的共同之处,使抽象概念更具体、形象化,增强表达的艺术性和感染力。
2. 拟人:赋予非人物以人的行为和性格特征,使描述更生动、有趣、易于理解。
3. 夸张:夸大事物的特征或程度,以增强表达的感染力和效果。
4. 反问:以疑问的方式表达肯定或否定的意义,引起读者思考,并达到强调观点的效果。
5. 排比:通过列举相同结构的词语或句子,使语言有节奏感和韵律感,增强语言的艺术效果。
6. 对偶:通过呼应、呼唤,使前后呈现的词语或短语形成对比,加强语言的音乐性和韵律感。
7. 手眼:通过修辞手法使语言生动、形象,增强表达的艺术性和感染力。
8. 象征:用一个事物代表另一个事物,以便更好地阐述抽象概念或隐喻,使语言更具艺术性和形象感。
9. 押韵:通过词语的发音和韵律的呼应,使语言具有音乐性和感染力。
10. 典故:引用名人、历史事件或文学作品中的典故,以丰富表达内容,增强文化内涵,使语言更富有深度和内涵。
11. 比拟:通过比较两个不同的事物,以便更好地阐述抽象概念或隐喻,使语言更具艺术性和形象感。
12. 推断:通过一系列逻辑推理和论证,使语言更具说服力和逻辑性。
13. 省略:在表达中有意忽略一些信息,使意义更加隐晦、深远,增强表达的效果和感染力。
14. 真假:通过修辞手法使语言生动、形象,增强表达的艺术性和感染力。
15. 反复:通过特别的表达方式,使语言具有重复的效果,强调表达的内容和观点。
16. 对称:通过词语、句子结构等的对应和呼应关系,使语言更具和谐感和美感。
17. 激起:通过修辞手法使语言生动、形象,增强表达的艺术性和感染力。
18. 揭示:通过揭示隐含的意义或真相,使语言更具说服力和启示性。
这些修辞手法能够使表达更具艺术性和感染力,增强读者对文章的共鸣和理解。
常见的修辞手法及其作用修辞手法是文学语言中常用的一种表达手段,通过运用修辞手法可以使语言更具艺术感和表现力,给读者留下深刻的印象,增强作品的感染力。
下面将介绍一些常见的修辞手法及其作用。
1.比喻:将两个不同的事物进行类比,以便更好地表达含义。
通过比喻,作品可以增强修辞效果,丰富形象,提升语言的表现力。
例句:她的微笑如同阳光般温暖。
2.拟人:将无生命的事物赋予人的特性和行为,以便更好地传递信息和表达感情。
通过拟人,作品可以让读者更好地理解和感受。
例句:大海张开了怀抱,欢迎着远航的归人。
3.排比:通过平行的语法结构表达相同或相似的意思,以达到加强语气、铺陈事实、加强逻辑关联的效果。
例句:她热情、真诚、坚定地为社区的发展奋斗。
4.对偶:通过两个相对矛盾的词、词组或句子的相互呼应,以强调两者的对比。
例句:天上的星星温柔闪烁,地上的人们慌乱奔忙。
5.倍数修辞:通过重复使用同一词或词组,强调事物的特性或加强其中一种情感效果。
例句:他不止是我们的老师,更是我们的朋友和导师。
6.比较:通过比较两个相似或相反的事物,来突出事物的特点。
例句:他的声音如同细雨般轻柔。
7.夸张:通过夸大和放大事物的特征,以便更好地表达情感或吸引读者的注意力。
例句:他飞奔得像一只飞驰的箭矢。
8.反问:以疑问的形式来表达断言,常常用来引起读者对问题的思考和共鸣。
例句:难道人生就只有成功吗?9.省略:通过删除语句中的无关部分,使句子更加简练有力。
例句:聚精会神地学习,全情投入地工作。
10.梁木:在句子中插入一个或多个形象明显的修饰语,以增加语言的生动性和感染力。
例句:这个村庄是一个宁静而舒适的世外桃源。
常用的修辞手法及作用:1比喻(1)能将要表达的内容说明得生动、形象、具体、逼真(2)能给人以深刻鲜明的形象,使说理更透彻。
2拟人能使事物人格化,生动、形象。
3夸张(1)揭示事物的本质,烘托气氛,增加语言感染力。
(2)给读者以联想和想象,增加语言的生动性。
4排比(1)加强语言气势一气呵成。
(2)使富有节奏感。
(3)增强文章的说服力和感染力。
5反问(1)加强语气。
(2)增强语言力量。
(3)激发了读者的感情,使读者留下深刻印象。
6对偶(1)形式整齐匀称、声韵和谐。
(2)意义简练、醒目。
(3)对比鲜明。
7反复(1)强调思想内容。
(2)突出思想感情。
(3)描写事物情态。
(4)摹写声音和颜色。
8对比(1)能使语言色彩鲜明。
(2)使事物的性质、特征等更加鲜明突出。
9设问(1)标题与开头用设问,能启发读者深思。
帮助读者领会文章的主题。
(2)段与段之间使用设问,能起到承上启下的过渡作用。
(3)结尾处用设问,既可点明主旨,又能增加回味。
10引用(1)使论据确凿、充分、有力。
(2)增强说服力,富有启发性。
(3)语言精炼,含蓄典雅。
一、给下列画的字注音。
摩肩接踵()咄咄逼人()玷污()脊髓()戛然而止()惟妙惟肖()隽永()鞭笞()鳞次栉比()潸然泪下()歼灭()入场券()果实累累()锲而不舍()蜷缩()脖颈()提纲挈领()否极泰来()镌刻()阴霾()牵强附会()叱咤风云()凄怆()眷恋()二、选择题。
1.下列各组词语中加点字的读音完全正确的一项是()A.陡峭(qiào)狩猎(shǒu)绵亘蜿蜒(gèn)B.荡涤(dí)惬意(xiè) 寒风凛冽(lǐng)C.鸟巢(cáo)玉屑(xuè)栩栩如生(xǔ)D.天赋(fù)揳入(qiè)浅斟慢酌(zhēn)2.下列词语中加点字的读音相同的一项是()A.着落着重着急上不着天B.归省反省俭省不省人事C.附和和面和谐一唱百和D.匀称对称称职称心如意3.下列词语中加点字的读音相同的一项是()A.数九寒天数一数二指日可数数米而炊B.屡见不鲜味道鲜美鲜为人知色彩鲜艳C.间接间谍亲密无间间距D.卷尺卷宗开卷有益卷土重来4.下面的多音字读音、组词没有错误的一项是()A.处:chǔ①处分②处理③处心积虑B.翘:qiào ①翘尾巴②翘首③翘辫子C.劲:jìng ①强劲②劲头③劲敌D.应:yìng ①应变②应允③应答5.下列多音字全部有三个读音的一组是()A.塞的折咽B.宿拗屏隽C.参着扁横D.恶校龟盛6.下列各组字中韵母全部相同的一组是()A.秉柄禀鬓B.趁乘惩骋C.封枫峰逢D.浸晴擎兢7.下列各组词语中全部读成翘舌音的是()A.杂志支持书桌促进B.战场政治挣扎证书C.四十私事宿舍驻扎D.十四失散真正层次8.下列各组字声母完全不同的一组是()A.峻竣唆俊B.崎畸倚乐C.乐砾铄烁D.占拈沾惦9.下面加点的形声字的读音与其声旁读音相同的一项是()A.精神狙击鸟瞰踱布B.企鹅警句漂亮推崇C.酷爱思想梅花辩论D.氨气懊恨气氛衣袋三、辨析下面加点字的读音,全对的在括号内打“√”,错的在括号内改正。