速泊车牌识别停车场方案
- 格式:doc
- 大小:7.96 MB
- 文档页数:15
车牌自动识别的停车场管理系统技术方案xx年xx月xx日•引言•系统架构设计•核心技术实现•硬件设备及选型•软件功能及实现•系统性能评估与优化•应用场景及案例分析•结论与展望目录01引言随着停车场规模的不断扩大,传统停车场管理方式存在效率低下、人力成本高等问题停车场管理系统需要更加智能化、自动化项目背景提高停车场管理效率和安全性能减少停车场人力成本提高停车场服务质量项目目的项目意义提升停车场管理水平,提高车位利用率降低停车场安全事故风险推动停车场管理行业的科技创新02系统架构设计停车场管理系统概述停车场管理系统定义指利用自动化设备对停车场车辆进行管理,实现自动计费、通行控制、停车位查询等功能的系统。
停车场管理系统的组成入口设备、出口设备、中心管理设备、图像对比系统等。
车牌识别技术原理利用摄像机拍摄车辆车牌图像,通过算法进行车牌号码识别。
车牌识别技术的应用车牌自动识别、车牌号码自动比对、车牌号码自动录入等。
车牌识别技术介绍架构设计概述本次设计的停车场管理系统采用模块化设计,分为硬件和软件两个部分。
架构设计特点本系统采用分布式架构,由多个子系统组成,每个子系统可独立工作,互不影响。
系统安全性本系统采用加密技术,确保数据的安全性;同时,系统具有故障检测功能,可及时发现并排除故障。
系统架构设计理念03核心技术实现将彩色车牌图像转化为灰度图像,减少数据处理复杂度。
图像灰度化通过合适的阈值将灰度图像转化为黑白二值图像,便于字符分割。
图像二值化消除图像中的噪声和干扰,提高后续处理的准确性。
图像去噪与滤波车牌图像预处理技术车牌字符分割技术基于边缘检测的字符分割利用边缘检测算法将车牌字符从背景中分离出来。
基于数学形态学的字符分割通过膨胀、腐蚀等形态学操作,将字符连通域分离成单个字符。
基于深度学习的字符分割利用卷积神经网络等深度学习模型,自动识别并分割车牌字符。
字符识别算法设计基于模板匹配的字符识别将分割后的字符与预定义的模板进行比较,找出最相似的字符。
4)施工流程
●线路敷设:该项目将出入口的车牌识别一体机连接到中央管理电脑。
车牌识别后,
会将识别结果传送到中央管理电脑,中央管理电脑通过数据库比对,确定该车牌是
否合法,如果合法则开闸,否则不做任何动作。
●设备安装:车牌识别一体机,LED屏安装于出入口位置。
管理电脑,网络设备安装
在车场收费室内。
(车牌识别一体机需与闸机相连,用于一体机控制识别车牌后起闸。
)
●系统调试:调试车牌识别效果至最优,车场软件配置调试等。
施工方案及工期(7-10天):
1)线路敷设:将所有车场出入口拉设一条网络线路至中央收费室,线路敷设按标准施工要求,套管并按指定路线敷设。
(约4天)
2)设备安装:在指定位置安装立柱,用于安装车牌识别一体机和LED显示屏。
(安装接线2天)
3)系统调试:将设备调试到可运营状态(约半天工期)(约1天)。
车牌识别停车系统应用技术方案实用版随着城市建设和人口的持续增长,停车难成为了一个不容忽视的问题。
为了缓解停车难的困局,许多城市都开始采用车牌识别停车系统。
这种系统能够快速准确地识别车辆的车牌号码,根据车辆驶入和驶出的时间来计费,从而实现智能化停车。
下面笔者将为大家介绍一种车牌识别停车系统的的技术方案。
一、系统组成车牌识别停车系统主要由车牌识别装置、计费系统、车辆导引系统、停车场管理系统等多个子系统组成。
1.车牌识别装置车牌识别装置是整个系统的核心部分。
它主要由相机和图像处理软件两部分组成。
相机可以通过光学镜头和高画质传感器捕捉车辆图片,并将图片传输至图像处理软件中。
图像处理软件会根据车辆图片中的车牌号码进行识别,并将识别出的车牌号码信息传递至计费系统。
2.计费系统计费系统是整个系统的另一个核心组成。
它主要负责车辆计费和支付管理。
当车辆进入停车场时,系统会自动记录车辆的车牌号码以及驶入时间。
当车辆驶出时,系统会通过车牌识别装置识别车辆的车牌号码和驶出时间,并自动计算出车辆所需支付的停车费用。
车主可以通过自助缴费机或网上支付完成停车费用的支付。
3.车辆导引系统车辆导引系统主要负责引导车辆进出停车场。
通过在停车场入口和出口安装显示器,系统可以指导驶入和驶出的车辆前往空余车位并保证车辆安全通行。
4.停车场管理系统停车场管理系统主要负责停车场的管理和运营。
它可以监控停车场的实时状态,包括车位占用情况、车流量等信息。
停车场管理员可以通过系统进行车位管理,及时调配停车位资源,以确保车位的高效利用。
二、技术特点1.精准识别车牌号码车牌识别装置采用先进的图像处理技术,能够快速准确识别车辆的车牌号码。
即使在光线较暗或天气恶劣的情况下,系统仍能保证高效的车牌识别率。
2.自动化运作车牌识别停车系统可以将整个停车过程自动化。
车主只需要驶入和驶出车位,系统会自动完成计费和支付过程,并为车主提供实时的停车导引。
3.高效利用车位资源通过即时统计停车场内车位占用情况,停车场管理人员可以及时调整车位资源,以使资源最大化利用。
停车场管理(车牌识别)系统设计方案含设备清单全套1.1系统概述本项目在文化区和体育区的停车场处各设置一组两进两出汽车出入口管理系统,快速自动识别车牌,车辆免取卡,道闸使用快速道闸,可区域计数引导,各车行出入口可清晰显示各区域的剩余车位数,方便快捷的指引车主停泊车辆。
1.2系统结构图出入口系统,结构图如下:停车场出入口系统结构图13系统特点(1)硬件特点I采用了工业级32位ARM处理器,具有功耗低、速度快、稳定可靠、功能强大等优点;内嵌LinUX操作系统:固话存储、实时性强、高可靠性;此外采用先进的CLPD.FLASH等技术,具有集成度高、容量大、信息可靠不丢失等特点;输入输出均采用了先进的保护电路,具有抗雷电冲击、瞬间的过压、短路保护,强抗干扰能力;I多重防砸车装置:具有地感、压力电波、红外对射、超声波等安全设备供选择,保障车辆安全;I停车场系统选择车牌识别系统增强车辆的安全性和便利性;I道闸故障或断电时,可手动或自动抬杆;(2)软件特点I软件的人机界面友好,易于操作,具有较强的抗外界干扰能力;I在系统脱机、联网,系统软件能够自动侦测,自动调整运行;I可对用户权限、用户档案、操作密码、系统日志、记录保留时间等进行管理和更改;I能自动记录操作员操作日志,包括:操作员编号、姓名,操作类型、时间、对象、内容、结果等;I可设置参数包括停车场的车位数量、停车场名称、地址、出入口数量、收费规则,进出口数量可多达100个,支持2级以上嵌套;I对固定用户信息包括车主姓名、车主证件、车型、车牌、联系电话、联系地址、卡片发行日期、有效期等;I对临时用户信息包括车型、车牌、停车时间、收费金额;I记录车辆进出相关信息包括:读卡位置、进出通道、进出时间、进出场车图像、车辆类型、车牌号码、泊车计时间、收费金额、收费日期、收费操作员等;I具有长期卡、月租卡、临时卡、管理卡等管理模式,具有固定费率、零费率、折扣处理及支持按时间、按次数、免费等多种收费标准:按期收费、计时收费、时段收费、分时收费、不收费、一次性收费等;I报表打印及查询,包括交接班记录及值班流水记录查询;进出记录查询,如在场车的入场时间与该车的入场图像、车牌;出场车的进出日期时间,停留时间与出入图像、收费金额等;收费日报表、车位使用状况报表、车流量统计报表等查询;I系统具备长期运行保障机制启动定时处理、备份各种数据,可有效避免因长期运行产生大容量数据对系统性能造成影响;1.4系统功能多种缴费模式,操作员分级管理,丰富的报表查询,在场车辆查询,进出对比查询,操作员交接班,实时监控,脱机功能,图像对比,余位数统计,嵌套管理,特殊车辆直接放行,模糊匹配放行,车辆与车位对应放行,临时用户高峰时段限制进入,防跟车,一车一位,防止换车,车辆统计,在线更新,动态显示,语音功能,告警提醒,多种控制,防雷电保障系统,数据备份功能,先进的自检功能。
车牌识别停车场系统方案引言随着城市人口的不断增加,车辆数量快速增长,停车难问题逐渐凸显。
为了更好地解决停车难题,提高停车管理效率,车牌识别停车场系统应运而生。
本文将介绍车牌识别停车场系统的方案,包括系统架构、工作原理、主要功能等。
一、系统架构车牌识别停车场系统主要由以下几个模块组成:1. 车牌识别设备:包括摄像头、图像处理器、车牌识别算法。
摄像头用于拍摄车辆进入和离开停车场的车牌照片,图像处理器用于处理摄像头传输的图像数据,车牌识别算法用于对车牌图像进行识别和匹配。
2. 数据存储与管理模块:用于存储识别的车牌信息和相关的停车记录。
该模块通常采用数据库技术,可以实现对停车信息的快速查询和管理。
3. 出入口控制模块:用于控制车辆进出停车场的通行。
基于车牌识别结果,该模块可以实现自动开闸放行或拒绝通行。
4. 收费管理模块:用于计算停车费用和进行相关的支付管理。
根据车辆进出时间和停车时长,该模块可以自动计算停车费用,并提供多种支付方式供用户选择。
二、工作原理1. 车辆进入停车场:当车辆进入停车场时,摄像头会自动拍摄车辆的前方照片,并将图像数据传输给图像处理器进行处理。
图像处理器会对图像进行处理,提取车牌区域,并将车牌图像传递给车牌识别算法进行识别。
识别结果将被发送到数据存储与管理模块进行存储,同时也会发送给出入口控制模块,根据识别结果进行相应的开闸放行或拒绝通行操作。
2. 车辆离开停车场:当车辆离开停车场时,摄像头同样会自动拍摄车辆的照片,并进行图像处理和车牌识别。
识别结果将会被记录在数据存储与管理模块中,用于计算停车费用。
3. 收费管理:根据车辆进出时间和停车时长,收费管理模块可以自动计算停车费用。
用户可以选择使用现金、支付宝、微信等支付方式进行支付。
支付成功后,用户将得到相应的付款凭证,并可以自动开闸放行。
三、主要功能1. 车牌识别功能:车牌识别停车场系统的核心功能是能够准确快速地识别车牌,识别率高达90%以上,识别时间在1秒以内。
车牌识别停车场方案摘要车牌识别技术已经被广泛应用于停车场管理系统中,以提高停车场的运营效率和安全性。
本文将介绍一个基于车牌识别的停车场方案,包括系统组成、工作原理、应用场景以及相关优势和挑战。
1. 引言随着城市化的进程,车辆数量逐渐增加,停车资源日益紧张。
传统的停车场管理方式已经无法满足需求,因此需要引入先进的智能技术来改进现有的停车场管理系统。
车牌识别技术因其高效性、准确性和便捷性而成为停车场管理系统的首选方案。
2. 系统组成2.1 车牌识别摄像机车牌识别摄像机是整个系统的核心组成部分。
它使用高清摄像头和图像处理算法,能够识别并提取车牌信息。
摄像机通常安装在停车场的入口和出口,并通过网络传输数据到服务器进行处理。
2.2 服务器服务器是整个系统的数据中心,负责接收、处理和存储从摄像机传输过来的车牌信息。
通过与数据库的连接,服务器能够快速地识别、验证和记录车辆信息。
同时,服务器还支持系统的管理和监控功能。
2.3 数据库数据库存储了停车场的所有车辆数据,包括车牌号码、入场时间、出场时间等。
数据库的设计应考虑到数据的完整性和安全性,以及快速检索和查询的需求。
2.4 车牌识别软件车牌识别软件是系统的关键部分,它使用图像处理和模式识别算法来识别车辆的车牌号码。
软件能够处理多个摄像机的数据并进行实时识别和验证。
同时,车牌识别软件还支持车牌号码的录入、修改和查询等功能。
3. 工作原理车牌识别停车场系统的工作原理如下:3.1 车辆入场当一辆车进入停车场时,车牌识别摄像机会自动拍摄车辆的车牌号码,并将图像传输给服务器进行识别。
服务器将识别结果与数据库中的车牌信息进行比对,验证车辆的合法性。
3.2 车辆出场当车辆准备离开停车场时,车牌识别摄像机会再次拍摄车辆的车牌号码,并将图像传输给服务器进行识别。
服务器根据车牌号码查找对应的入场记录,并计算停车时间和费用。
3.3 缴费和离场车主在缴费处缴纳相应的停车费用后,系统会自动抬杆,车辆离开停车场。
智能停车场方案纯车牌识别版智能停车场是利用先进的技术和设备,对停车场进行管理和监控的一种新型停车场管理方案。
其中,纯车牌识别版智能停车场是利用车牌识别技术对进出停车场的车辆进行自动识别和管理。
下面是关于纯车牌识别版智能停车场的详细方案:一、方案介绍纯车牌识别版智能停车场是通过部署在入口和出口处的车牌识别摄像头实现对车辆进行自动识别和管理的停车场方案。
当车辆进入停车场时,车牌识别系统会自动识别车辆的车牌号码,并将其与数据库中的车牌信息进行比对和验证。
同时,在车辆离开停车场时,系统还可以记录并计算车辆的停车时长,并根据停车时长收取相应的停车费用。
二、方案优势纯车牌识别版智能停车场方案具有以下优势:1.自动识别:车辆进入停车场时,系统可以自动识别车辆的车牌号码,无需人工干预,提高了识别准确率和速度。
2.高效管理:系统可以自动记录并计算停车时长和收取停车费用,在提高停车场管理效率的同时,也提升了用户体验。
3.数据存储与分析:系统可以将识别的车牌信息和停车记录自动存储,并可进行数据分析和统计,为停车场管理者提供决策支持。
4.安全性:通过车牌识别技术,可以减少人为因素带来的错误和纰漏,提供了更高的安全性和准确性。
三、方案框架纯车牌识别版智能停车场方案的框架包括以下几个关键组件:1.车牌识别摄像头:部署在停车场的入口和出口处,用于拍摄车辆进出停车场的图像,并通过车牌识别算法识别车牌号码。
2.车牌识别算法:利用计算机视觉和图像处理的技术,对摄像头拍摄到的车辆图像进行处理和分析,提取其中的车牌信息。
3.车牌信息数据库:存储车辆的车牌号码和其他相关信息,如车主信息、停车记录等。
4.网络通信模块:负责车牌识别系统与其他组件和管理平台之间的数据传输和通信。
5.管理平台:提供对停车场的实时监控、数据管理和报表分析等功能,方便停车场管理员进行管理和决策。
四、方案实施纯车牌识别版智能停车场方案的实施步骤包括以下几个关键步骤:1.系统安装:安装车牌识别摄像头和其他所需设备,并进行系统的配置和连接。
车牌自动识别停车场管理系统方案随着科技的不断进步,自动化和智能化已经成为停车场管理的重要发展方向。
车牌自动识别停车场管理系统就是其中的一项重要技术。
该系统可以通过自动识别车辆的车牌号码,实现车辆的进出自动化,提高停车场的效率和便利性。
本文将介绍车牌自动识别停车场管理系统的方案。
一、引言停车场管理一直是城市交通管理中的重要环节。
传统的停车场管理方式需要人工收费、取卡等操作,不仅效率低下,而且容易出现人为错误和纠纷。
随着科技的进步,车牌自动识别停车场管理系统逐渐得到了广泛的应用。
该系统可以实现车辆的快速进出,提高停车场的管理效率和便利性。
二、需求分析车牌自动识别停车场管理系统需要满足以下需求:1、能够自动识别车牌号码,实现车辆的进出自动化。
2、能够与停车场现有的收费系统、监控系统等设备进行集成,实现数据的共享和统一管理。
3、系统稳定性高,能够保证长时间、高负载的运行。
4、操作简单,用户界面友好,易于使用和维护。
三、系统设计车牌自动识别停车场管理系统主要包括以下几个模块:1、车牌识别模块:该模块是系统的核心模块,主要负责车牌号码的自动识别。
通过摄像头等设备采集车辆图像,利用车牌识别算法,自动提取车牌号码,实现车辆的快速进出。
2、图像处理模块:该模块主要负责图像的预处理和增强,包括图像的降噪、对比度调整等操作,以提高车牌识别的准确率。
3、数据存储与传输模块:该模块主要负责数据的存储和传输。
系统需要能够将识别到的车牌号码、进出时间等数据存储到数据库中,并能够将这些数据传输到停车场的其他系统中,实现数据的共享和统一管理。
4、用户界面模块:该模块主要负责系统的用户交互。
系统需要提供一个友好、易用的用户界面,让用户可以方便地进行车辆的进出操作、查询历史记录等操作。
四、系统优化为了提高系统的准确性和智能性,可以考虑以下优化方案:1、使用深度学习技术:深度学习技术在车牌识别领域有着广泛的应用。
通过训练大量的车牌图像数据,可以构建出准确率更高的车牌识别模型。
小区车牌识别停车场设计方案资料一、背景介绍随着城市汽车保有量的不断增加,停车难问题也成为了城市交通拥堵的一个重要原因之一、为了解决停车难问题,提高停车场利用率和管理效率,车牌识别停车场应运而生。
车牌识别停车场是借助计算机视觉技术对车辆的车牌进行识别,并将车辆的进出时间进行记录和管理的系统。
本文将介绍一种车牌识别停车场的设计方案。
二、系统组成1.摄像头系统:该系统是车牌识别停车场的核心组成部分,通过摄像头对车辆的车牌进行拍摄,并传输给计算机进行识别。
摄像头应采用高清晰度、夜视功能和广角镜头等性能较好的设备,以确保识别精确度和适应各种环境。
2.识别系统:识别系统由计算机和车牌识别软件组成,计算机接收摄像头传输的图像信息,并利用车牌识别软件对车牌进行识别和分析。
车牌识别软件应具备快速、准确的识别能力,并能够进行车牌号码的提取和存储,并与数据库进行对比查询。
3.控制系统:控制系统是对车辆出入口进行控制的核心组成部分,它主要由道闸、地感器、LED显示屏和语音提示等组成。
当车辆进入停车场时,控制系统将根据识别结果控制道闸的开启和关闭,并将车辆的进出时间以及停车位信息显示在LED显示屏上,同时通过语音提示来引导司机。
4.数据库系统:数据库系统是对停车场的车辆信息进行管理和存储的关键组成部分。
它通过与识别系统和控制系统进行数据交互,实现车辆进出记录的存储和查询功能,并能够生成相应的报表和统计分析。
数据库系统应具备高效、可靠、安全的数据管理和存储能力。
三、工作原理1.车辆进入停车场:当车辆进入停车场时,摄像头系统将对车辆的车牌进行拍摄,并传输给计算机进行识别。
识别系统对车牌进行识别、分析和提取,并将车牌号码与数据库进行对比查询。
如果识别结果与数据库中的车牌信息一致,控制系统将开启道闸,并在LED显示屏上显示车辆的进场时间和可用停车位信息,同时通过语音提示告知司机牌照已审核通过。
如果识别结果与数据库中的车牌信息不一致或数据库查无此车辆信息,则控制系统将拒绝车辆进入停车场,并通过语音提示告知司机牌照未审核通过。
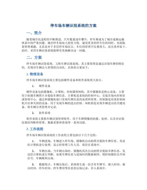
停车场车辆识别系统的方案一、简介随着城市化进程的不断推进,汽车数量逐年攀升,停车难成为了城市道路运输体系中的严重问题。
城市停车场加大投资力度,建设更多的停车位的同时,也面临着管理难题,尤其是对于多层停车场而言,车位的管理不仅难度大,而且效率低下。
此时,采用车辆识别系统能够有效地解决这一问题。
二、方案停车场车辆识别系统,又称车牌识别系统,其主要原理是通过识别车牌的特征码,实现对车辆出入管理的自动化。
具体的方案如下:1. 物理设备停车场车辆识别系统主要包括硬件设备和软件系统两大部分。
1.硬件设备硬件设备包括摄像机、计算机、控制器和闸机,其中摄像机是核心设备,主要用于拍摄车辆照片并提取车牌信息。
计算机是系统的控制中心,安装在场内控制室或管理中心,通过和摄像机接口实现车牌信息的处理和管理。
控制器是用来控制闸机开启和关闭的设备,用于实现车辆的进出控制。
闸机则是实现车辆进出的关键设备,将车辆分类管理并记录。
2.软件系统软件系统主要指车辆识别管理软件,用于车牌图像的拍摄、处理,以及对识别结果的判断和管理、数据采集和查询等一系列功能。
2. 工作流程停车场车辆识别系统的工作流程主要包括以下几个过程:1.车辆进场:车辆进入停车场,摄像机自动拍照并提取车牌信息,发送给计算机进行处理,显示给管理工作人员,保存在系统中。
2.车辆出场:当车辆出场时,摄像机再次自动拍照并提取车牌信息,发送给计算机进行判断,如果车牌信息与进场时的数据相同,则控制器给出开闸信号,车辆顺利出场。
3.数据统计:车辆出场后,系统将生成一份含有车牌号、驶入时间、驶出时间、停车时间、停车费用等信息的出场记录,存入系统中。
3. 优势及应用场景停车场车辆识别系统具有如下优势:1.减轻人工管理负担,提高管理效率。
2.通过完整、准确、及时地记录车辆信息,实现管理的科学化。
3.实现车辆出入的管制,杜绝违规车辆进入。
停车场车辆识别系统主要应用于城市停车场、商业楼宇、路边停车位等多个场景。
停车场管理系统车牌识别方案一、车辆管理系统功能实现无卡式车辆管理系统实现大门一进一出车辆出入管理功能。
1.1、内部车辆进入内部车辆信息预先输入保存在本地服务机数据库内,内部车辆信息主要包括车主姓名,车主电话,手机号码,车主地址,证件号码,证件类型,车型,车牌等。
内部车辆进入仅通过车牌识别进行。
内部车辆进入时,大门摄像系统自动拍摄车牌照片,主机装载的车牌识别软件进行识别,系统将自动与预存的内部车辆信息进行对比,自动开启道闸,使内部车辆迅速进入。
内部车辆的出入信息包括出入时拍下的车辆图片信息同时保存到数据库,供日后查询需要。
1.2、内部车辆放行车牌识别与手机拨号识别双重认定放行内部车辆若需要出行必须通过车牌识别与手机拔号识别。
车牌识别原理与功能与进入时一致。
手机拔号识别主要是强化内部车辆的安全管理,防止被盗车辆自动放行。
手机拔号识别主要通过和车主匹配的手机号码来进行,内部车辆出行时拨打指定的电话(一般为门卫电话,拔打时电话不须接听),系统自动识别手机号码并自动打开大门,门卫管理员不需要做任何其他操作。
因车主可设定为一键拔号,车牌识别也在极短时间内完成,在实际操作中,内部车辆车主其实将手机作为大门遥控器,按一键即能放行。
同时车辆进出完整信息均自动录入工控服务主机。
1.3、外部车辆进入外部车辆进入时,系统通过车牌识别自动记录进入车辆车牌及进入时间,车主不须停车,系统自动记录车牌,自动开启道闸放行,车辆通过,道闸自动放下,进入记录保存至数据库中。
1.4、外部车辆放行外部车辆放行,系统通过车牌识别与进入记录进行对比,系统将自动计算出停车时间,显示在室外电子显示屏上。
由保安人员检测后,开启道闸放行。
车辆放行信息同时保存至数据库。
1.5、车辆安全管理将车主车牌号码和手机号码绑定在无卡式车辆管理数据库中,发挥手机号码唯一性和电话来电显示的特点(电话不需要接通,不产生费用)。
手机号码与车牌一致时方可放行,否则不予放行,达到对进出车辆和驾驶员的双重有效管理(为方便车主使用,车主可以上车时预先拨号,预先拨号的时间可随意设置,车主不必到道闸前再拨号)。
停车场及车牌识别管理系统施工方案一、项目背景随着汽车保有量的增加,停车难的问题日益突出。
传统的停车场管理方式无法满足人们的需求,因此需要一种高效、智能的停车场及车牌识别管理系统。
该系统可以通过识别车辆的车牌信息,实现车辆的自动进出、泊车导引、计费等功能,从而提高停车场的利用率和管理效率。
二、系统构成1.车辆进出口管理系统:该系统包括进出口道闸、车牌识别设备、车辆识别算法等。
车辆经过进口道闸时,系统自动识别车牌信息,并与数据库中的车辆信息进行匹配。
如果是有效车牌,系统自动抬杆放行,否则将报警并留存相关信息。
2.车辆泊车导引系统:系统利用车牌识别和导引算法,将空余车位信息实时地展示在停车场的导航显示屏上。
车主可根据导航屏上的信息,快速找到可用车位。
4.管理后台系统:系统提供一个后台管理系统,方便管理人员对停车场的运营进行管理和监控。
该系统可以实时监控车辆进出情况、车位使用情况、停车计费情况等,并生成相关报表和统计数据。
三、系统实施流程1.系统需求确认:与停车场管理方进行对接,了解其需求和业务流程。
根据需求制定系统实施方案。
2.现场勘测与设计:根据停车场的实际情况,进行现场勘测,并设计系统的硬件布局、网络结构等。
3.车牌识别设备安装与调试:根据设计方案,安装车牌识别设备,并进行设备的调试和联调。
确保设备可以准确地识别车牌信息。
4.系统软件开发与部署:根据需求,开发系统软件,并进行调试和测试。
之后将软件部署到服务器和车辆识别设备上。
5.系统功能测试与优化:进行系统功能测试,确保系统各项功能的正常运行。
如发现问题,及时进行优化和修复。
6.用户培训与系统上线:对停车场管理人员进行系统操作培训,确保其能够熟练操作系统。
在培训结束后,系统正式上线运行。
四、系统运维与升级1.系统运维:定期对系统进行维护和保养,包括设备的巡检、数据的备份和恢复、数据库的优化等。
2.系统升级:随着技术的不断发展和用户需求的变化,需要对系统进行定期的升级,以提升系统的功能和性能。
速泊车牌识别停车场方案-CAL-FENGHAI-(2020YEAR-YICAI)_JINGBIAN速泊车牌识别停车场方案第一章设计方案前言陕西速泊电子有限公司是一家集研发、生产、销售和服务为一体的高新技术企业。
公司云集了一批从事智能交通、收费管理系统资深研发技术人员,拥有强大的技术实力,开发的“智能停车场管理系统”,具有技术先进、可靠性强、管理功能强等特点,是小区停车场现代化管理,堵塞征费漏洞的明智选择。
随着社会的进步和科技的发展,人们的生活水平的不断提高。
越来越多的人拥有了私家车,所以现代化的小区规划中有一个十分重要的内容就是停车场管理的智能化。
智能化的停车场管理系统就是顺应这一时代发展要求而产生的高技术产物。
它不仅可以有效地解决乱停乱放造成的交通混乱,而且可以促进交通设施的正规化建设。
目前大多数小区虽然已经安装了停车场管理系统,但因其存在的漏洞很多,IC卡片不能脱机发行,临时卡片随意丢弃,从而造成了客户公司对小区管理的成本增高、劳动强度加大、服务效率降低、资金流失严重和车辆失窃等各种弊端,无法保障投资者的收益及停放车辆的安全,因而严重制约了小区管理事业的发展。
为此,我公司开发了针对目前这种小区的系统升级。
我公司除了升级产品主要是自主研发的车牌识别停车场系统,此解决方案在国内属于首创,具有识别率高,售后服务量超低,价格低廉的特点,适合国内任何停车场使用。
由于是对现有的停车场管理系统进行改造升级,本着为客户节约的原则,我们所给出的是基于现有的系统兼容的方案,若项目进行中发现现有系统的设备无法满足需求,我们会对现有系统的设备进行更换。
本系统自动识别进入停车场车辆的号码和车牌特征,验证用户的合法身份,自动比对黑名单库,自动报警,并可对整个停车场情况进行监控和管理,包括出入口管理,内部管理,采集,存储数据和系统工作状态,以便管理员进行监控,维护,统计,查询和打印报表等工作。
车辆出入停车场,完全处于系统监控之下,使停车场的出入,收费,防盗,车位管理完全智能化并具有方便快捷,安全可靠的优点。
1 概述在现代化停车场管理中,涉及到各方面的管理,其中车辆的管理是一个重要的方面。
尤其是对特殊停车场、大院而言,要求对各种车辆实时地进行严格的管理,对其出入的时间进行严格的监视,并对各类车辆进行登和识别,如为内部车辆则正常放行,为了改善这种与现代化停车场、大院不相称的管理模式,需要尽快实现停车场保安工作的自动化、智能化,并以计算机网络的形式进行管理,对所有出入口的车辆进行有效地、准确地监测和管理。
要求系统提供相应的应用软件,实现营区管理的高效率、智能化。
2 识别系统主要指标:1) 极致优化的嵌入式车牌识别算法:综合识别率高于%;2) 视频流识别优化处理:最大程度地保证识别准确率;3) 优异的成像自动控制:自动跟踪光线变化、有效抑制顺光和逆光;夜间抑制汽车大灯;4) 补光灯基于图像分析算法进行控制,避免了传统基于光敏电阻补光的不足。
内容说明:识别系统对环境的依赖性降低至最低程度,可实现全天候正常工作,且识别率保持高水平。
基于DSP高速硬件识别系统提高了识别的速度和准确性。
DSP (digital signal processor)是一种独特的微处理器,是以数字信号来处理大量信息的器件。
其工作原理是接收模拟信号,转换为0或1的数字信号。
再对数字信号进行修改、删除、强化,并在其他系统芯片中把数字数据解译回模拟数据或实际环境格式。
它不仅具有可编程性,而且其实时运行速度可达每秒数以千万条复杂指令程序,远远超过通用微处理器,是数字化电子世界中日益重要的电脑芯片。
它的强大数据处理能力和高运行速度,是最值得称道的两大特色前端识别的技术在管理系统崩溃时仍能实现车牌识别的功能,并能自动在LED显示屏上显示出识别结果。
可识别的最小号牌宽度为85个像素,适应复杂的气候及光照条件,如阴天、雨天、晚上仍可保证高识别率。
实现对视频图像的逐帧处理,视频触发,不用埋设地感线圈,避免破坏路面,工程安装简便、运行稳定,不干扰用户已有系统。
具有极高的处理能力,对车辆行进过程中所有图像都进行识别和处理,不依赖于单张图片,有效提高设备对复杂环境的适应能力。
3、速泊车牌识别系统的特点1) 采用无故障长期连续运行的企业级高端HP机架式WEB云服务器。
优势:1、全国八大骨干互联网节点上接入,有永久性的固定公网IP.2、全天侯无故障运行10年*365日*24小时3、百兆的独享带宽,使您的车场永远快速运行.4、用户信息有法律保障,不用担心泄漏5、平台系统免费注册,免费使用。
6、采用B/S架构,所有客户机操作在IE浏览器上进行,所以客户机系统故障不影响停车场系统的正常运行7、集团化管理性能更优越,分公司管理与集团管理方便快捷。
8、服务器资源丰富,同时访问的节点可超过3000个。
9、固定车可分时段享受月租车收费方式,节约车位,增加物业收入。
10、有效期可精确到小时,方便酒店管理。
11、实时显示车位数。
12、可实现多车一位特殊情况(业主一个车位,多辆车情况)13、可用于多进多出,混合模式等多种组合,可实现大车场套小车场,临时车可设置不许进入地下车库,固定车可按车位停泊规则。
14、手机用户可随时登录系统,进行相关操作;用户可进行视频监控。
15、车牌识别专用摄像机采用国内四大品牌之一:臻识车牌识别摄像机,识别率高,故障率低。
16、由我公司与臻识厂家合作开发的车牌识别专用摄像机具有识别结果自动与WEB服务器数据交换功能,处理开闸,驱动LED语音显示屏进行语音显示,处理落闸与串口数据功能。
17、彻底脱离微软系统慢的时代18、无需收费人员电脑操作,提高可靠性19、无需安装各种软件,提高安全性,不会出现电脑病毒的影响。
所有数据有日志记录,不用担心数据丢失和恶意破坏。
20、所有数据有日志记录,不用担心数据丢失和恶意破坏。
2)车牌识别专用摄像机采用国内四大品牌之一:臻识车牌识别摄像机,识别率高,故障率低。
3)由我公司与臻识厂家合作开发的车牌识别专用摄像机具有识别结果自动与WEB服务器数据交换功能,处理开闸,驱动显示屏显示,处理落闸与串口数据功能。
4:速泊车牌识别系统模式一:集团化管理模式该模式需要设置软件里面的用户单位性质和集团单位隶属关系. 5:速泊车牌识别系统模式二:单独停车场管理模式6 大套小,多进多出,多车一位等特殊情况设置由软件系统设置(如图)5、速泊车牌识别系统流程1)固定车辆:(入场)车牌识别专用摄像机系统根据设置的虚拟线圈自动检测驶近的车辆,自动识别车辆牌照,并抓拍车辆照片,将识别结果传送到WEB服务器,WEB服务器接收到结果信息,自动判断车牌是否为固定车辆,判断有效期,判断通过这个门的权限,如果允许同行,将结果传给摄像机,摄像机收到指令进行开闸,同时LED显示屏现实车牌号码,有效期。
WEB服务器如果不允许该车辆通行此门,则将结果传给摄像机,摄像机收到指令,驱动LED显示屏显示车牌号码,不允许同行的原因,同时集成在LED显示屏上的语音喇叭播报相应的语音信息。
2)固定车辆:(出场)车牌识别专用摄像机系统根据设置的虚拟线圈自动检测驶近的车辆,自动识别车辆牌照,并抓拍车辆照片,将识别结果传送到WEB服务器,WEB服务器接收到结果信息,自动判断车牌是否为固定车辆,判断有效期,判断通过这个门的权限,如果允许通行,将结果传给摄像机,摄像机收到指令进行开闸,同时LED显示屏现实车牌号码,有效期。
WEB服务器如果不允许该车辆统行此门,则将结果传给摄像机,摄像机收到指令,驱动LED显示屏显示车牌号码,不允许同行的原因,同时集成在LED显示屏上的语音喇叭播报相应的语音信息。
2)临时车辆入场车牌识别专用摄像机系统根据设置的虚拟线圈自动检测驶近的车辆,自动识别车辆牌照,并抓拍车辆照片,将识别结果传送到WEB服务器,WEB服务器接收到结果信息,自动判断车牌是否为临时车辆,判断出入口,如果为入口则允许通行,将本车牌信息,出入口机号。
入场时间等信息保存在数据库中,将结果传给摄像机,摄像机收到指令进行开闸,同时LED显示屏现实车牌号码,此刻时间,将执行的收费标准。
同时集成在LED显示屏上的语音喇叭播报相应的语音信息。
3)临时车辆出场车牌识别专用摄像机系统根据设置的虚拟线圈自动检测驶近的车辆,自动识别车辆牌照,并抓拍车辆照片,将识别结果传送到WEB服务器,WEB服务器接收到结果信息,自动判断车牌是否为临时车辆,判断出入口,如果为出口则在数据库中查询本车牌入场时间,自动计算停车时间,根据设置好的收费标准计算应收费金额,结果传给摄像机,摄像机收到指令驱动LED显示屏显示车牌号码,停车时长,应收费金额。
同时集成在LED显示屏上的语音喇叭播报相应的语音信息。
值班人员根据语音或显示屏提示的金额进行收费,开闸。
4、财务人员核帐财务人员核帐收款变得非常简单。
(1)核帐:在自己电脑上的IE浏览器上输入WEB服务器的地址,在当日或时间段门号离场出入查询中方便的查询出这段时间段的收入情况。
(2)收款:收款时,到出口大门前,在出口的收费小终端上轻易查询,值班人员的收款金额合计便出现在显示屏上。
5、出口值班人员收款(1)收款:收费小终端或外部显示屏或语音提示收取现金时,按显示播报的金额进行收款。
(2)开闸,值班人员在电脑上或小终端上开闸,或直接用遥控器或按纽开闸。
费用自动计算,人为无法干涉。
6、意外情况处理(1)识别错误的车牌,语音提示无入场记录,显示车牌号码,值班人员需要查看车辆牌照和LED显示屏上的车派是否一致,如果不一致,需要车辆后退,再次识别,如果和LED显示屏上的车牌一致,则通过电脑或终端查询该车的入场照片,会依照模糊查询迅速查出几个相关在场车辆,并查看照片找出入场识别出错的车辆,可瞬间修改入场记录中的错误车牌(仅有此功能,其他无修改权限),收款放行。
(2)入口对于识别到车牌的车辆没有真正通行,道闸开启,2分钟内不通行,道闸自动落下。
(3)出口对于识别到车牌的固定车辆没有真正通行,道闸开启,2分钟内不通行,道闸自动落下。
(4)对与正常通行的临时车辆,只要通过道闸,系统自动智能记费。
、速泊车牌识别系统的单点网络结构拓扑图:速泊车牌识别系统的网络结构拓扑图:4、中心:电脑管理。