测定铜丝的电阻温度系数.
- 格式:docx
- 大小:17.87 KB
- 文档页数:4
电阻的温度系数测定实验报告实验目的:本实验旨在测定电阻的温度系数,进一步了解电阻随温度变化的规律。
实验仪器和材料:1. 电阻箱2. 电流表3. 电压表4. 温度计5. 恒温水浴6. 实验导线7. 计时器实验原理:电阻的温度系数是指单位电阻随温度变化1摄氏度时,电阻值的变化量。
一般情况下,电阻随温度的升高而增大。
电阻温度系数可根据以下公式计算:温度系数(α)=(R2-R1)/ (R1 * ΔT)其中,R1为初始电阻值,R2为温度升高后的电阻值,ΔT为温度变化值。
实验步骤:1. 将电阻箱接入电流表和电压表之间的电路中,确保电路连接正确。
2. 将电流表、电压表和温度计分别连接到相应的实验导线上(注意插头的连接正确)。
3. 将电阻箱的初始电阻值设定为所需数值。
4. 将温度计浸入恒温水浴中,并调节恒温水浴的温度为初始温度(如25摄氏度)。
5. 启动计时器,开始记录实验时间。
6. 将恒温水浴的温度每隔一段时间提高一定数值(如每隔5分钟提高2摄氏度),并记录相应的电阻值和温度值。
7. 持续提高温度,直至达到实验结束温度(如70摄氏度)。
8. 停止计时器,结束记录。
实验数据:根据实际实验过程记录的温度和电阻值,绘制成表格如下:温度(℃)电阻值(Ω)25 R127 R230 R335 R440 R545 R650 R755 R860 R965 R1070 R11实验结果:根据实验数据,我们可以计算电阻的温度系数(α)。
根据公式α =(R2-R1)/ (R1 * ΔT),我们可以计算出不同温度下的电阻系数。
结论:通过本实验,我们成功测定了电阻的温度系数,并得出了电阻随温度升高而增大的结论。
实验结果显示,随着温度的升高,电阻值呈现出明显的变化。
根据测定的实验数据,我们可以计算出电阻的温度系数,这将对电阻在实际应用中的使用提供一定的参考价值。
实验注意事项:1. 在进行温度变化时,要适度增加温度,避免温度变化过快导致数据误差。
铜导线温度系数铜导线温度系数是指铜导线电阻随温度变化的比例关系。
在电工领域中,铜导线被广泛应用于电力输送和电路连接中,因为铜具有良好的导电性能和机械强度。
然而,由于温度的变化会影响铜导线的电阻值,因此了解铜导线的温度系数对于电路设计和电力工程非常重要。
铜导线的电阻随温度的变化是由于铜的电阻温度系数造成的。
铜的电阻温度系数是指在单位温度变化下,铜导线的电阻变化的比例。
铜导线的电阻温度系数通常用α来表示,单位是1/℃。
实际上,铜的电阻温度系数并不是一个恒定的值,而是随着温度的变化而变化的。
在常温范围内,铜导线的电阻温度系数大约为0.0039/℃。
这意味着当铜导线的温度升高1℃时,铜导线的电阻值将增加0.0039倍。
这个数值虽然看起来很小,但在电力输送和电路连接中却是不可忽视的。
因此,在电路设计和电力工程中,需要考虑铜导线的温度系数对电路性能的影响。
铜导线的温度系数对电路性能的影响主要体现在两个方面:电阻值的变化和电流的稳定性。
铜导线的电阻随温度的变化会影响电路的电阻值。
当铜导线受热时,导线内的电子受到温度的影响会增加碰撞的频率,导致电阻值增加。
这使得导线电阻变大,从而影响电路的传输性能。
特别是在高温环境下,铜导线的电阻值的变化更加显著,可能导致电路的失效或性能下降。
铜导线的温度系数还与电流的稳定性密切相关。
由于导线电阻随温度变化,电流通过导线时会产生热量。
这些热量会进一步提高导线的温度,从而导致导线电阻值的增加,形成一个正反馈的循环。
如果电路中的电流过大,导线的温度会迅速升高,导致电阻值增加,进而限制电流的传输。
这可能引起电路过载、短路等故障,甚至造成严重的安全事故。
为了解决铜导线温度系数带来的问题,工程师们通常采取一些措施。
首先,可以选择使用温度系数较小的材料,如银或铝,来代替铜导线。
其次,可以通过增加导线的截面积来降低导线电阻值的变化。
此外,还可以采取散热措施,如使用散热器或冷却系统,来降低导线的温度。
电阻变化实验研究电阻与温度的关系电阻变化实验探究电阻与温度的关系引言:电阻是我们在物理学中常常遇到的一个概念,它反映了导体阻碍电流流动的程度。
而电阻与温度之间的关系是电学领域中的一个重要研究课题。
本文将通过电阻变化实验来探究电阻与温度之间的关系。
实验设计与步骤:我们可以使用两种不同的导体,比如铜和铂丝,分别进行电阻变化实验。
首先,我们需要准备一根较长的导线,并在导线的两端分别连接一个针形的电阻计。
然后,将导线的一端固定住,用夹子将待测的导体固定在另一端。
接下来,通过恒定电流源,将一定大小的电流通过该导线,并记录测得的电压值。
实验结果与分析:通过实验我们可以得到一组电阻与温度关系的数据。
不同温度下测得的电阻值将会不同,我们将这些数据绘制成一个电阻-温度图像。
当连接铜丝时,我们可以观察到,随着温度的升高,铜丝的电阻值呈现出一个增大的趋势。
这是由于铜是一个金属导体,当温度升高时,其原子热运动加剧,原子之间的碰撞频率增加,电子在导体中受到的碰撞也会增加,阻碍电流流动,因此电阻增加。
而对于铂丝导体,情况则稍有不同。
我们会观察到,随着温度的升高,铂丝的电阻值呈现出一个减小的趋势。
这是因为铂是一种特殊的导体,称为电阻温度系数负的导体。
这类导体在温度升高时,随着原子热运动的增强,电子和原子之间的散射减少,电流更容易在导体中流动,所以电阻减小。
结论与拓展:通过以上实验,我们可以得出两种导体在不同温度下的电阻变化趋势。
研究电阻与温度的关系对我们理解导体的性质以及电子在导体中的运动过程具有重要意义。
此外,我们还可以进一步探究导体不同温度下的电阻变化规律,通过测量不同温度下的电阻,通过回归分析等数学方法,建立电阻与温度之间的数学模型,探索电阻与温度之间的具体关系表达式,进一步深化我们对该领域的研究。
结语:电阻与温度的关系是电学领域中的一个重要研究课题。
通过电阻变化实验,我们可以看到不同导体在不同温度下电阻值的变化趋势。
实验十三 铜热电阻温度特性测试实验一、实验目的:了解铜热电阻测温基本原理与特性。
二、实验仪器:智能调节仪、温度源、温度传感器模块、铂热电阻Pt100、铜热电阻Cu50、±15V 电源、数显单元。
三、实验原理:铜热电阻以金属铜作为感温元件。
它的特点是:电阻温度系数较大、价格便宜、互换性好、固有电阻小、体积大。
使用温度范围是-50℃~150℃,在此温度范围内铜热电阻与温度的关系是非线性的。
如按线性处理,虽然方便,但误差较大。
通常用下式描述铜热电阻的电阻与温度关系:()3201Ct Bt At R R t +++=式中,0R ——温度为0℃时铜热电阻的电阻值,通常取0R =50Ω或0R =100Ω;t R ——温度为t ℃时铜热电阻的电阻值;t ——被测温度;1-引出线 2-补偿线阻 3-铜热电阻丝 4-引出线A,B,C为常数,当W100=1.428时,A=4.28899×10-3℃-1,B=-2.133×10-7℃-2,C=1.233×10-9℃-3。
铜热电阻体结构如图13-1所示,通常用直径0.1mm的漆包线或丝包线双线绕制,而后浸以酚醛树脂成为一个铜电阻体,再用镀银铜线作引出线,穿过绝缘套管。
铜电阻的缺点是电阻率较低,电阻体的体积较大,热惯性也较大,在100℃以上易氧化,因此只能用于低温以及无侵蚀性的介质中。
铜热电阻Cu50的电阻温度特性(分度表)见表13-1。
表13-1铜热电阻分度表(分度号:Cu50;单位:Ω)四、实验内容与步骤:铜热电阻Cu50调理电路如图13-2所示。
图13-2 铜热电阻Cu50调理电路原理图1.重复温度控制实验,将温度源的温度设定在500C,在温度源另一个温度传感器插孔中插入Cu50温度传感器。
2.将±15V直流稳压电源接至温度传感器实验模块。
温度传感器实验模块的输出Uo2接主控台直流电压表和数据采集卡(数据采集卡的67、68号端子分别为正、负极)。
测量电阻的温度系数电阻的温度系数是指单位温度下电阻值变化的比例。
在电子电路中,温度是一个重要的因素,因为温度的变化会导致电子元件的特性发生变化。
而了解电阻的温度系数对于电路的设计和稳定性控制至关重要。
本文将探讨测量电阻温度系数的方法和应用。
一、测量方法测量电阻的温度系数可以通过两种方法进行:直接测量和间接测量。
直接测量是利用精密测温仪器测量电阻在不同温度下的阻值变化。
这种方法需要精确的温度控制和测量设备,并且实验过程相对复杂。
但是,它可以提供准确的温度系数数值。
间接测量是通过测量电阻在不同温度下的电流和电压,然后计算出温度系数。
这种方法相对简单,但是存在一些误差。
因为电流和电压的测量也会受到温度的影响,所以需要进行相应的校正。
二、应用电阻的温度系数在多个领域有着广泛的应用,例如:1. 温度补偿:电子元件的特性常随温度变化而变化,为了保持电路的稳定性,可以使用具有相应温度系数的电阻,实现温度补偿。
常见的应用包括热敏电阻和电荷耦合器件。
2. 温度传感器:电阻的温度系数可以用来设计和制造温度传感器。
例如,热敏电阻的电阻值会随温度变化而变化,通过测量其电阻值可以间接测量温度。
3. 温度控制:在一些实验室和工业场合,需要对温度进行精确的控制。
电阻的温度系数可以用来设计温度控制电路,实现对环境温度的精确调节。
4. 材料研究:电阻的温度系数也对材料研究有着重要意义。
通过测量不同材料的温度系数,可以了解其热学和电学特性,并进行相应的应用和优化。
三、温度系数的改善和控制在电路设计和材料选择中,可以采取一些措施来改善和控制电阻的温度系数,例如:1. 使用具有低温度系数的材料:一些材料的电阻值随温度变化的幅度较小,可以选择这些材料来减小电阻的温度系数。
2. 温度补偿电路:通过添加补偿电路,可以利用其他元件的温度特性来抵消电阻的温度影响,从而实现更好的温度稳定性。
3. 温度校正:在测量和测试中,可以利用仪器和算法进行温度校正,减小温度对测量结果的影响。
测定铜丝的电阻温度系数[实验仪器与器材]加热、控温、测温装置,漆包线绕制的铜线电阻(R "25Q ), 2个滑线电阻(1750 Q 、100Q ),直流电流表(25〜100mA 、0.5级),2个电阻箱(0.1级、1/4W ),烧 杯,导线等。
[提示与要求]1、 关于电阻温度系数任何物质的电阻都与温度有关,多数金属的电阻随温度升高而增大,有如下关系:R t R o(1Rt ),式中R t ,、R o 分别是t C 、O C 时金属的电阻值,R是电阻温度系数,其单位是C -1。
R一般与温度有关,但对于实验用的纯铜材料来说,在-50C 〜100C 的范围内,R的变化非常小,可当作常数,即 R t 与t 呈线性关系。
2、 实验要求(1) 实验前,按实验目的、实验室提供的仪器、器材,结合前面的提示,设计出实验 ① 画出装置示意图,标明各仪器名称,② 设计出测量方法,拟定实验步骤和数据记录表格。
实验方案经教师认可,连线后请老师检查,无误后才能进行实验。
注意:水温不能超过80 C° (2) 数据处理 ① 先用作图法计算 R°② 再用最小二乘法进行直线拟合(参阅第四章§ 4),算出R,并求出相关系数r °③ 要充分考虑仪器的安全,不可因电流过大而烧坏所用仪器。
注意:本实验不要求计算不确定度。
在屿o 〜150C 的温度范围内,洞电阻宵温度戚莹性关系,其电阻与温度关系的表达式为I n = h/R±=R.Oa+Qt ) 式中,度e 时的电阻值;R0为温彥09时的电阻值;口值为锢的电阻温度系紀约齒 0.0043n 在加热座椅' 后窗热线等純电阻电路中.尤其寰注意低溫时电阻的下降,从而导致电流过大的影吨.Pt100 BA1BA2温度(C )阻值(Q )温度(C )阻值(Q )温度(C )阻值(Q )-200 18.49 -200 7.95 -200 17.28 -190 22.80 -190 9.96 -190 21.65 -180 27.08 -180 11.95 -180 25.98 -170 31.32 -170 13.93 -170 30.29 -160 35.53 -160 15.90 -160 34.56 -150 39.71 -150 17.85 -150 38.80 -14043.87 -140 19.79 -140 43.02 -13048.00-13021.72-13047.21-120 52.11 -120 23.63 -120 51.38 -110 56.19 -110 25.54 -110 55.52 -100 60.25 -100 27.44 -100 59.65 -90 64.30 -90 29.33 -90 63.75 -80 68.33 -80 31.21 -80 67.84 -70 72.33 -70 33.08 -70 71.91 -60 76.33 -60 34.94 -60 75.96 -50 80.31 -50 36.80 -50 80.00 -40 84.27 -40 38.65 -40 84.03 -30 88.22 -30 40.50 -30 88.03 -20 92.16 -20 42.34 -20 92.04 -10 96.09 -10 44.17 -10 96.03 0 100.00 0 46.00 0 100.00 10 103.90 10 47.82 10 103.96 20 107.79 20 49.64 20 107.91 30 111.67 30 51.45 30 111.85 40 115.54 40 53.26 40 115.78 50 119.40 50 55.06 50 119.70 60 123.24 60 56.86 60 123.60 70 127.07 70 58.65 70 127.49 80 130.89 80 60.43 80 131.37 90 134.70 90 62.21 90 135.24 100 138.50 100 63.99 100 139.10 110 142.29 110 65.76 110 142.10 120 146.06 120 67.52 120 146.78 130 149.82 130 69.28 130 150.60 140 153.58 140 71.03 140 154.41 150 157.31 150 72.78 150 158.21 160 161.04 160 74.52 160 162.00 170 164.76 170 76.26 170 165.78 180 168.46 180 77.99 180 169.54 190 172.16 190 79.71 190 173.29 200 175.84 200 81.43 200 177.03 210 179.51 210 83.15 210 180.76 220 183.17 220 84.86 220 184.48 230 186.32 230 86.56 230 188.18 240 190.45 240 88.26 240 191.88 250 194.07 250 89.96 250 195.56 260 197.69 260 91.64 260 199.23 270 201.29 270 93.33 270 202.89 280 204.88 280 95.00 280 206.53208.45 290 96.68 290 210.17 212.02 300 98.34 300 213.79 215.57 310 100.01 310 217.40 219.12 320 101.66 320 221.00 222.65 330 103.31 330 224.56 226.17 340 104.96 340 228.07 229.67 350 107.60 350 231.60 233.17 360 108.23 360 235.29 236.65 370 109.86 370 238.83 240.13 380 111.48 380 242.36 243.59 390 113.10 390 245.88 247.04 400 114.72 400 249.38 250.48 410 116.32 410 252.88 253.90 420 117.93 420 256.36 257.32 430 119.52 430 259.83 260.72 440 121.11 440 263.29 264.11 450 122.70 450 266.74 267.49 460 124.28 460 270.18 270.36 470 125.86 470 273.43 274.22 480 127.43 480 277.01 277.56 490 128.99 490 280.41 280.90 500 130.55 500 283.80 284.22 510 132.10 510 287.18 287.53 520 133.65 520 290.55 290.83 530 135.20 530 293.91 294.11 540 135.73 540 297.25 297.39 550 138.27 550 300.58 300.65 560 139.79 560 303.90 303.91 570 141.31 570 307.21 307.15 580 142.83 580 310.50 310.38 590 144.34 590 313.79 313.59600145.85600317.06290 300 310 320 330 340 350 360 370 380 390 400 410 420 430 440 450 460 470 480 490 500 510 520 530 540 550 560 570 580 590 600Cu50型热电阻分度表发布者:佛山市普量电子有限公司发布时间:2010-04-08 Cu50型热电阻分度表Cu100型热电阻分度表发布者:佛山市普量电子有限公司发布时间:2010-04-08 Cu100型热电阻分度表。
电阻温度系数测量摘要电阻温度系数是电阻随温度变化而变化的比率。
它在电子元件的选择和设计中起着重要作用。
本文将介绍电阻温度系数的概念、测量方法和影响因素,帮助读者更好地了解和应用电阻温度系数。
1. 电阻温度系数的概念电阻温度系数指的是电阻值随温度变化而变化的比率。
通常用温度系数α表示,单位为℃^-1,即当温度升高1℃时,电阻值变化的比率。
电阻温度系数可以分为正温度系数和负温度系数两种情况,分别表示电阻值随温度升高而增加或减小。
2. 电阻温度系数的测量方法电阻温度系数的测量通常采用差分测量法。
具体步骤如下: - 使用恒流源将电流加到待测电阻上,测量电阻两端的电压; - 将待测电阻置于恒温箱中,逐步提高温度,同时测量电阻值随温度的变化; - 计算电阻温度系数的值。
3. 影响电阻温度系数的因素影响电阻温度系数的主要因素包括电阻材料、制造工艺和环境温度等。
不同材料的电阻温度系数不同,而且在不同温度范围内也可能存在变化。
4. 应用举例电阻温度系数在电子元件的选择和设计中具有重要作用。
例如,在温度补偿电路中,需要选用具有特定温度系数的电阻以实现性能稳定;在温度传感器中,利用电阻的温度系数可以实现对温度变化的精确测量。
结语电阻温度系数是电子元件中一个重要的参数,对电路性能和稳定性有较大影响。
本文介绍了电阻温度系数的概念、测量方法和影响因素,以及在实际应用中的一些例子,希望读者能够通过本文更好地理解和应用电阻温度系数,提高电路设计和制造的水平。
以上就是关于电阻温度系数的测量的相关内容,希望能够对读者有所帮助。
直流电桥测电阻实验报告一. 实验目的1. 了解单电桥测电阻的原理,初步掌握直流单电桥的使用方法;2. 单电桥测量铜丝的电阻温度系数,学习用作图法和直线拟合法处理数据;3. 了解数字电表的原理和线性化设计的方法二. 实验原理2.1 惠斯通电桥测电阻惠斯通电桥是最常用的直流电桥。
其中R 1,R 2和R 是已知阻值的标准电阻,他们和被测电阻R x 构成四个“臂”,对角B 和D 之间接有检流计G ,它像桥一样。
若调节R 使测流计中电流为0,则桥两端B 和D 点的电位相等,电桥达到平衡,这时可得:I 1R =I 2R x ,I 1R 1=I 2R 2两式相除可得:R x =R 2R 1R只要检流计足够灵敏,上式就能相当好地成立,R x 就能用三个标准电阻的值来求得,而与电源电压无关。
从而测量的准确度较高。
单电桥的实际电路如右图所示。
将R 2和R 1做成比值为C 的比率臂,则被测电阻为R x =CR其中C =R 2/R 1,共分7个档:0.001~1000,R 为测量臂,由4个十进位的电阻盘组成。
图中电阻单位为Ω。
2.2 铜丝的电阻温度系数任何物体的电阻都与温度有关。
多数金属的电阻随温度升高而增大,有如下关系式R t =R 0(1+αR t )式中R t ,R 0分别是t 、0℃时金属的电阻值;αR 是电阻温度系数,单位是(℃−1)。
严格地说,αR 一般与温度有关,但对本实验所用的纯铜材料来说,在−50℃~100℃的范围内αR 的图1电桥原理简图图1电桥原理简图 图2 单电桥电路图变化很小,可当作常数,即R t与t呈线性关系。
于是αR=R t−R0 R0t利用金属电阻随温度变化的性质,可制成电阻温度计来测温。
例如铂电阻温度计不仅准确度高、稳定性好,而且从−263℃~1100℃都能使用。
铜电阻温度计在−50℃~100℃范围内因其线性性好,应用也较广泛。
2.3 组装数字温度计2.3.1 非平衡桥非平衡桥是指把单电桥中的检流计G去掉,通过测量其两端电压U t来测量电阻,与平衡桥相比,非平衡桥的优点是,可以在直接观测量与间接观测量之间建立函数关系,(而不是惠斯通电桥法里面,检流计仅仅作为“检验工具”),于是可以很方便快速地测得连续变化的电阻值。
电阻丝温度系数引言电阻丝温度系数是指电阻丝在温度变化下,其电阻值相对于温度的变化率。
它是描述电阻丝特性的重要参数,对于许多应用中需要考虑温度变化的电路来说,了解和控制电阻丝的温度系数非常重要。
什么是电阻丝?电阻丝是一种由合金材料制成的细长线材,具有一定的电阻值。
它通常用于测量、调节和控制电流,在各种电子设备中广泛应用。
根据不同的应用需求,电阻丝可以有不同的形状、材质和尺寸。
为什么要考虑温度系数?在许多应用中,由于环境或工作条件的变化,电路元件所受到的温度影响是不可忽视的。
而对于需要精确控制和测量的电路来说,如传感器、自动控制系统等,了解并考虑元件的温度系数非常重要。
温度系数定义与计算温度系数定义温度系数(Temperature Coefficient)是指单位温度变化下,物理量的变化率。
在电阻丝中,温度系数描述了电阻值随温度变化的趋势。
温度系数计算电阻丝的温度系数可以通过以下公式计算:温度系数 = (R2 - R1) / (R1 * (T2 - T1))其中,R1和R2分别为电阻丝在两个不同温度下的电阻值,T1和T2分别为对应的温度。
常见电阻丝材料及其温度系数镍铬合金(Nichrome)镍铬合金是一种常用的电阻丝材料,具有较高的熔点和较低的电阻率。
它通常用于高温环境下的加热元件。
镍铬合金的温度系数约为0.0004/°C。
铜镍合金(Constantan)铜镍合金是一种常用于测量应用中的电阻丝材料。
它具有稳定性好、线性范围广等特点。
铜镍合金的温度系数约为0.00001/°C。
铂铑合金(Platinum Rhodium)铂铑合金是一种高精密测量应用中常用的电阻丝材料。
它具有较高的稳定性和线性度。
铂铑合金的温度系数约为0.00385/°C。
温度系数对电路的影响温度系数对电路的影响主要体现在以下几个方面:电阻值变化由于电阻丝的温度系数,随着温度的变化,电阻丝的电阻值也会发生变化。
测量导线的电阻温度系数导线的电阻温度系数是指导线电阻随温度变化的程度。
了解导线的电阻温度系数对于电气工程师和电子科技爱好者来说至关重要,因为不同的导线材料具有不同的电阻温度系数,这将直接影响导线在不同温度下的电性能表现。
首先,我们来了解一下导线的电阻温度系数的基本定义。
简而言之,电阻温度系数(temperature coefficient of resistance)是指当导线温度升高(或降低)时,导线电阻相对应地增加(或减小)的比例。
导线的电阻温度系数通常用ppm/℃(即百万分之一/摄氏度)来表示。
其次,导线的电阻温度系数与导线材料的物理性质有着密切的联系。
常见的导线材料包括铜、铝、铁等。
铜是一种常用的导线材料,其电阻温度系数约为每℃增加0.004Ω。
与之相比,铝的电阻温度系数较大,约为每℃增加0.00429Ω。
这种差异是由于导线材料的晶格结构和导电性能的差异所导致的。
因此,当我们选择导线材料时,需要根据具体的电路要求和温度环境来合理选择。
此外,导线的电阻温度系数还受到导线的制造工艺和电流负载的影响。
例如,导线的制造工艺可以影响导线的纯度和晶粒大小,从而影响导线的电阻温度系数。
电流负载会导致导线发热,进而改变导线的温度,进而影响导线的电阻温度系数。
因此,在实际应用中,我们需要综合考虑导线材料、制造工艺和电流负载等因素,以确保导线性能的稳定和可靠。
此外,了解导线的电阻温度系数还有利于我们在使用导线的过程中做出合理的补偿和调整。
例如,当导线在高温环境下工作时,由于导线的电阻随温度的升高而增加,可能导致电路的工作不稳定或者不符合设计要求。
为了解决这个问题,我们可以采取一些措施,比如使用具有较小电阻温度系数的导线材料、增加散热措施或者设计温度补偿电路等。
综上所述,导线的电阻温度系数是衡量导线性能的一个重要指标。
了解导线的电阻温度系数有助于我们选择合适的导线材料和设计电路,以确保电气系统的稳定性和可靠性。
电阻的温度系数测量电阻是电路中常见的元件之一,它的电阻值通常会随着温度的变化而发生变化。
为了准确测量电阻在不同温度下的变化情况,我们需要了解电阻的温度系数,并进行相应的测量与计算。
一、什么是电阻的温度系数电阻的温度系数,简称温度系数,指的是单位温度变化时,电阻值相对于基准温度变化的百分比。
通常用“α”表示温度系数。
正常情况下,电阻的温度系数是一个很小的常数,单位通常为每摄氏度(℃)。
二、如何测量电阻的温度系数为了测量电阻的温度系数,我们可以进行以下步骤:1. 准备工作:首先,我们需要准备一块标准电阻,其温度系数已知。
同时,还需要一台电阻箱、一个温度计和一个恒温槽。
2. 设置温度范围:根据实际需要,设置测量电阻温度的范围。
一般来说,温度范围取决于所需精度和应用环境。
3. 测量基准温度和基准电阻值:将恒温槽中的温度设置为基准温度,然后通过电阻箱调节电阻值,直到达到基准电阻值。
4. 测量其他温度下的电阻值:依次将恒温槽的温度调整到其他待测温度,并测量电阻值。
5. 计算电阻的温度系数:根据测量得到的电阻值和相应的温度值,计算电阻温度系数的变化。
三、电阻温度系数的应用电阻温度系数的测量结果对于电路设计和温度补偿具有重要意义。
在电路设计中,我们可以根据电阻的温度系数选择合适的电阻元件,以保证电路在不同温度下的稳定性和可靠性。
另外,在某些特定应用中,需要对电阻的温度变化进行补偿。
例如,温度传感器、温度控制器等设备中常常使用温度补偿电路,通过测量电阻的温度系数来实现对温度的准确测量和控制。
四、小结电阻的温度系数测量是电路设计和温度补偿中的重要环节。
通过准确测量电阻在不同温度下的变化情况,可以选择合适的电阻元件,保证电路的稳定性和可靠性,并实现对温度的准确测量和控制。
因此,在实际应用中,我们需要充分理解电阻的温度系数,并利用相应的测量方法来获得准确的结果。
不同温度下铜的电阻率测试建材发展导向2018年第01期368大部分金属是电的良导体,这是一个不争的事实,但是对于电阻率的定义,属性,以及影响电阻率的因素,并没有和金属是电的良导体一样被人所广泛接受。
因此,本研究首先对电阻率的相关概念以及测试不同温度下铜的电阻率的重要意义进行简要阐述,除此之外对测试铜的电阻率的具体方法进行综合阐述,希望能够给有关人员带来一些帮助。
1 铜电阻率测试的意义1.1 电阻率简介电阻率是一个物理量,用于表示各物质的电阻特性,电阻率是一个物质重要的物理量,尤其相对于电阻率较小的金属来说。
目前来说,公认的电阻率的计算方法为:某一个成型的原件,其常温下的电阻乘以横截面积与长度的比值定义为该原件的电阻率。
电阻率的单位是欧姆·米,是根据上面的公式推导而成。
这为我们计算电阻率提供了一个重要的方式,但是事实上,这只是一种电阻率的计算方式,物体的电阻率与其电阻、横截面积以及长度并没有关系,电阻率是物体的电学性质,主要是由物体的自身材料特性和温度决定,除此之外,压力和磁场特性也会对物体的电阻率产生一定的影响。
但是总体而言,同一种物质,温度对其电阻率的变化是有决定性影响的,尤其相对于金属来说,金属的电阻率在常温下的变化很小,所以可以在一些实验中被当做标准电阻来使用。
当金属从常温过渡到高温或者低温时,金属的电阻率会有一个剧烈的变化,通常来说,随着温度的升高,金属的电阻率就会加大,金属的电阻就会迅速增加,当物体温度降低时,降到某一个温度,金属的电阻率会忽然降低,电阻几乎为零,这种现象被称为超导现象,超导现象给很多金属的使用带来了新的可能,例如当金属用于高架电压线路上时,理论上来说,如果可以实现超导现象,进行电流的运输过程中,不会产生电能损耗以及线路过热的情况,在长距离的电力运输中,电能的消耗率是非常高的,因此这对于高压线路来说是一项意义重大的改革。
然而,就目前来说,我们在线路使用过程中,不存在能使其产生超导现象的条件。
实验二Cu50铜电阻测温特性实验(注意:将接线图中的实验温度传感器P t100铂电阻换成Cu50铜电阻,在温度传感器实验模板的桥路电阻R1+RW1两端并联一根100 Ω的专用连线,实验温度范围为室温~120℃。
)一、实验目的:了解铜电阻的特性与应用。
二、基本原理:铜电阻测温原理与铂电阻一样,利用导体电阻随温度变化的特性。
常用铜电阻Cu50在-50-+150℃以内,电阻Rt与温度t的关系为:Rt=Ro(1+αt) 式中:Ro系温度为0℃时的电阻值(Cu50在0℃时的电阻值为Ro=50Ω)。
α是电阻温度系数,α=4.25~4.28×10-3/℃。
铜电阻是用直径为0.1mm的绝缘铜丝绕在绝缘骨架上,再用树脂保护。
铜电阻的优点是线性好、价格低、α值大,但易氧化,氧化后线性度变差。
所以铜电阻检测较低的温。
铜电阻与铂电阻测温接线方法相同,一般也是三线制。
三、需用器件与单元:主机箱(智能温度调节器单元、电压表、±15V直流稳压电源、±2V-±10V步进可调直流稳压电源);温度源;Pt100热电阻(温度控制传感器);Cu50热电阻(实验传感器);温度传感器实验模板;万用表。
温度传感器实验模板简介:图1中的温度传感器实验模板是由三运放组成的差动放大电路、调零电路、ab传感器符号、传感器信号转换电路(电桥)及放大器工作电源引入插孔构成;其中RW2为放大器的增益电位器,RW3为放大器电平移动(调零)电位器;ab传感器符号<接热电偶(K热电偶或E热电偶),双圈符号接AD590集成温度传感器,Rt接热电阻(Pt100铂电阻或Cu50铜电阻)。
具体接线参照具体实验。
四、实验步骤1、用万用表欧姆档测出Cu50三根线中其中短接的二根线(同种颜色的线)设为1、2,另一根设为3,并测出它在室温时的大致电阻值。
2、温度传感器实验模板放大器调零:按图1示意接线。
将主机箱上的电压表量程切换开关打到2V档,检查接线无误后合上主机箱电源开关,调节温度传感器实验模板中的RW2(增益电位器) 顺时针转到底,再调节RW3(调零电位器)使主机箱的电压表显示为0(零位调好后RW3电位器旋扭位置不要改动)。
实验22 铜丝电阻温度系数的测定
实验原理:铜丝电阻温度系数是电阻值随温度变化的大小。
当温度升高时,其电阻值也会随之变化。
实验材料:
1. 0.1Ω铜丝电阻;
2. 微电子表或示波器;
3. 多路切换开关;
4. 电台箱;
5. 热电偶;
6. 分压板;
7. 实验手册。
实验步骤:
1. 将分压板安装在电台箱内,使用多路切换开关将0.1Ω铜丝电阻接入电阻电路,然后将微电子表或示波器接入电路中,使电阻能够显示出电流及电压在其上的变化。
2. 在热电偶上设置好目标温度,将热电偶直接置于实验电路中,使电阻开始加热,观察电阻的的电流及电压变化。
3. 用实验手册记录此时测得的电阻值,并通过温度表调整热电偶的温度,将温度提高2度,再测得热电偶的电阻值,而后通过计算可得铜丝电阻温度对应温度系数。
4. 重复2,3步,测定温度系数。
数据分析:
通过测量铜丝电阻在不同温度下的电阻值,可以计算出电阻的温度系数a。
实验结果:
在25°C时,电阻的电阻值为100.5Ω;在75°C时,电阻的电阻值为110.3Ω;而温度系数计算结果为a = 0.00409/°C,该结果与理论值0.00398/°C接近。
金属电阻温度系数的测定一、实验目的1. 了解和测量金属电阻与温度的关系;2. 了解金属电阻温度系数的测定原理;3. 了解测量金属电阻温度系数的方法。
二、实验仪器YJ-WH-II 材料与器件温度特性综合试验仪三、实验原理1. 电阻温度系数各种导体的电阻随着温度的升高而增大,在通常温度下,电阻与温度之间存在着线性关系,可用下式表示)1(0t R R α+= (1)式中,R 是温度为t ℃时的电阻;R 0为0℃时的电阻,称为电阻温度系数。
严格说,和温度有关,但在0~100℃范围内,的变化很小,可以看作不变。
2. 铂电阻导体的电阻值随温度变化而变化,通过测量其电阻值推算出被测环境的温度,利用此原理构成的传感器就是热电阻温度传感器。
能够用于制作热电阻的金属材料必须具备以下特性:(1) 电阻温度系数要尽可能大和稳定,电阻值与温度之间应具有良好的线性关系;(2) 电阻率高,热容量小,反应速度快;(3) 材料的复现性和工艺性好,价格低;(4) 在测量范围内物理和化学性质稳定。
目前,在工业应用最广的材料是铂铜。
铂电阻与温度之间的关系,在0~630.74℃范围内用下式表示)1(20BT AT R R T ++= (2)在-200~0℃的温度范围内])100(1[320T C T C BT AT R R T ︒-+++= (3)式中,R 0和R T 分别为在0℃和温度为T 时铂电阻的电阻值,A 、B 、C 为温度系数,由实验确定,A=3.90802×10-3℃-1,B=-5.80195×10-7℃-2,C=-4.27350×10-12℃-4。
由式(2)和式(3)可见,要确定电阻R T 与温度T 的关系,首先要确定R 0的值,R 0值不同时,R T 与T 的关系不同。
目前国内统一设计的一般工业用标准铂电阻R 0值有100和500两种,并将电阻值R T 与温度T 的相应关系同一列成表格,称其为铂电阻的分度表,分度号分别用Pt100和Pt500表示。
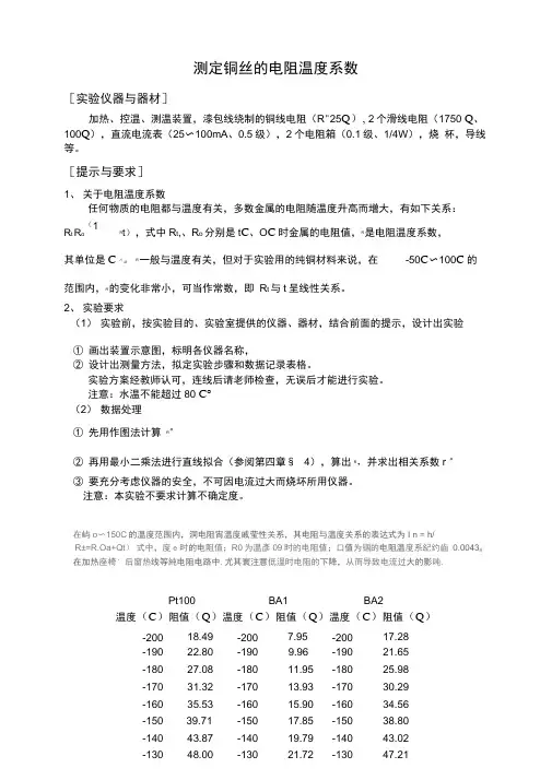
测定铜丝的电阻温度系数
[实验仪器与器材]
加热、控温、测温装置,漆包线绕制的铜线电阻(R ~25Q ), 2个滑线电阻(1750 Q 、100Q ),直流电流表(25〜100mA 、0.5级),2个电阻箱(0.1级、1/4W ),烧 杯,导线等。
[提示与要求]
1、关于电阻温度系数
任何物质的电阻都与温度有关,多数金属的电阻随温度升高而增大,有如下关系:
Rt R0(1
Rt )
,式中R t ,、R o 分别是t C 、O C 时金属的电阻值,R
是电阻温度系数,
其单位是C -1。
R
一般与温度有关,但对于实验用的纯铜材料来说,在
-50C 〜100C 的
范围内,R
的变化非常小,可当作常数,即 R t 与t 呈线性关系。
2、实验要求 (1) 实验前,按实验目的、实验室提供的仪器、器材,结合前面的提示,设计出实验 方案。
① 画出装置示意图,标明各仪器名称,
② 设计出测量方法,拟定实验步骤和数据记录表格。
实验方案经教师认可,连线后请老师检查,无误后才能进行实验。
注意:水温不能超过80 C 。
(2) 数据处理 ①先用作图法计算R 。
② 再用最小二乘法进行直线拟合(参阅第四章§ 4),算出R
,并求出相关系数r 0
③ 要充分考虑仪器的安全,不可因电流过大而烧坏所用仪器。
注意:本实验不要求计算不确定度。
在■刃〜150C 的温度范围内,洞电阻与温度戚线怔关系,其电阻与温度关系的表达式为r fl = h/
Rt=RO (l+at ) (2-3)^^,
度氓时的电阻值;氏0划蛊度0T 时的电阻值;口值黃铜的电阻温度系飙
约为
0.0043O 在加热座椅,后窗热线等純电阻电路中-尤其要注意低温时电珥的下降,从而导歡电流过大的影呱
温度(C )阻值(Q )温度(C )阻值(Q )温度(C )阻-200 18.49 -200 7.95 -200 17.28 -190 22.80 -190 9.96 -190 21.65 -180 27.08 -180 11.95 -180 25.98 -170 31.32 -170 13.93 -170 30.29 -160 35.53 -160 15.90 -160 34.56 -150
39.71 -150 17.85 -150 38.80 -140 43.87 -140 19.79 -140 43.02 -130
48.00
-130
21.72
-130
47.21
P t100
BA 1 BA2
-120 52.11 -120 23.63 -120 51.38 -110 56.19 -110 25.54 -110 55.52 -100 60.25 -100 27.44 -100 59.65 -90 64.30 -90 29.33 -90 63.75 -80 68.33 -80 31.21 -80 67.84 -70 72.33 -70 33.08 -70 71.91 -60 76.33 -60 34.94 -60 75.96 -50 80.31 -50 36.80 -50 80.00 -40 84.27 -40 38.65 -40 84.03 -30 88.22 -30 40.50 -30 88.03 -20 92.16 -20 42.34 -20 92.04 -10 96.09 -10 44.17 -10 96.03 0 100.00 0 46.00 0 100.00 10 103.90 10 47.82 10 103.96 20 107.79 20 49.64 20 107.91 30 111.67 30 51.45 30 111.85 40 115.54 40 53.26 40 115.78 50 119.40 50 55.06 50 119.70 60 123.24 60 56.86 60 123.60 70 127.07 70 58.65 70 127.49 80 130.89 80 60.43 80 131.37 90 134.70 90 62.21 90 135.24 100 138.50 100 63.99 100 139.10 110 142.29 110 65.76 110 142.10 120 146.06 120 67.52 120 146.78 130 149.82 130 69.28 130 150.60 140 153.58 140 71.03 140 154.41 150 157.31 150 72.78 150 158.21 160 161.04 160 74.52 160 162.00 170 164.76 170 76.26 170 165.78 180 168.46 180 77.99 180 169.54 190 172.16 190 79.71 190 173.29 200 175.84 200 81.43 200 177.03 210 179.51 210 83.15 210 180.76 220 183.17 220 84.86 220 184.48 230 186.32 230 86.56 230 188.18 240 190.45 240 88.26 240 191.88 250 194.07 250 89.96 250 195.56 260 197.69 260 91.64 260 199.23 270 201.29 270 93.33 270 202.89 280 204.88 280 95.00 280 206.53
290 208.45 290 96.68 290 210.17 300 212.02 300 98.34 300 213.79 310 215.57 310 100.01 310 217.40 320 219.12 320 101.66 320 221.00 330 222.65 330 103.31 330 224.56 340 226.17 340 104.96 340 228.07 350 229.67 350 107.60 350 231.60 360 233.17 360 108.23 360 235.29 370 236.65 370 109.86 370 238.83 380 240.13 380 111.48 380 242.36 390 243.59 390 113.10 390 245.88 400 247.04 400 114.72 400 249.38 410 250.48 410 116.32 410 252.88 420 253.90 420 117.93 420 256.36 430 257.32 430 119.52 430 259.83 440 260.72 440 121.11 440 263.29 450 264.11 450 122.70 450 266.74 460 267.49 460 124.28 460 270.18 470 270.36 470 125.86 470 273.43 480 274.22 480 127.43 480 277.01 490 277.56 490 128.99 490 280.41 500 280.90 500 130.55 500 283.80 510 284.22 510 132.10 510 287.18 520 287.53 520 133.65 520 290.55 530 290.83 530 135.20 530 293.91 540 294.11 540 135.73 540 297.25 550 297.39 550 138.27 550 300.58 560 300.65 560 139.79 560 303.90 570 303.91 570 141.31 570 307.21 580 307.15 580 142.83 580 310.50 590 310.38 590 144.34 590 313.79 600 313.59 600 145.85 600 317.06
Cu50型热电阻分度表
发布者:佛山市普量电子有限公司
发布时间:2010-04-08
Cu50型热电阻分度表
发布者:佛山市普量电子有限公司
发布时间:2010-04-08
90 0
69.259
100
Cu100型热电阻分度表
整10度电阻值Q
CulOO R(0 C )=100.00 Cu50
R(0 C )=50.000 Q 整10度电阻值。