2017上《中学综合素质》
- 格式:doc
- 大小:108.00 KB
- 文档页数:5
2017年教师资格统考《中学综合素质》真题及答案解析选择题1、下列对素质教育的理解,存在片面性的是()A.促进学生发展B.尊重学生个性发展C.教育面向全体学生D.引导学生协调发展参考答案:A2、依据教育以人为本的理念,教师的下列做法,不正确的是( )A.培养学生特长B.发展学生潜能C.发展学生潜能D.私拆学生信件参考答案:D3、“多一把衡量的尺子,就会多一批好学生”的理论依据是( )A.个体需求具有层次性B.气质类型具有多样性C.人类智能多元性D.人类发展具有共同性参考答案:C4、董老师上游戏课时,小明总是爱举手,但答题经常出错,小强不爱举手,但老师点他答题却总能答对。
老师的下列做法中最合适的是()A.批评小明总出错,表扬小强爱思考B.表扬小明爱举手,批评小强不发言C.批评小明总出错,批评小强不发言D.激发小明勤思考,鼓励小强多举手参考答案:D5、《国家中长期教育改革和发展规划纲要(2010-2020)》提出,对中小学教师实行()A.每两年一周期的全员培训B.每三年一周期的全员培训C.每七年一周期的全员培训D.每五年一周期的全员培训参考答案:D6、教育活动必须符合国家和社会公共利益,这句话体系的原则是( )A.国家性原则B.公共性原则C.方向性原则D.强制性原则参考答案:B7、学生小涛经常旷课,不遵守学校规章制度,学校的处理方法正确的是( )A.将他交给家长批评教育B.了解情况后耐心教育他C.等待他自我醒悟并改正D.批评教育无效就开除他参考答案:B8、李老师就校务公开问题向学校提建议,李老师的做法是( )A.行使教师权利B.履行教师义务C.影响学校秩序D.给学校出难题参考答案:A9、课间小莉正在同学面前大声朗读小娟的日记,被走进教室的小娟发现,小娟找到班主任诉说此事,班主任最恰当的做法是( )A.制止小莉这种行为B.批评小娟总是告状C.劝说小莉不要声张D.劝说小娟宽容小莉参考答案:D10、教师对解除收容教养、劳动教养后回学校复学的未成年学生应当( )A.限制其与其他学生接触B.限制其使用学校的设施C.按其以往的表现评价器品行D.允许参加学校各项活动参考答案:D11、班主任张老师按照学生的期中考试成绩调整座位,将考试成绩后5名学生安排在教室的最后一排,张老师的做法( )A.是激发学生的重要手段B.侵犯了学生的人格尊严C.是管理班级的有效手段D.侵犯了学生的受教育权参考答案:B12、某中学老师李某对学校给予他的处分不服,李某可以提出申诉的机构是()A.学校教工代表大会B.当地县级人民政府C.当地县教育行政主管部门D.所在省教育行政主管部门参考答案:C13、从根本上说,教师的教育威信来自于()A.教师高尚的教育人格B.社会尊师重教的传统C.教师的社会地位优势D.学生对教师的畏惧心理参考答案:A14、有位学生将几张纸屑随意扔到走廊上,王老师路过顺手捡起并丢进垃圾桶,该学生满脸羞愧,王老师的行为体现的职业道德是()A.廉洁奉公B.为人师表C.爱岗敬业D.热爱学生参考答案:B16、教师进行人格修养最好的策略是( )A.“取法乎下”B.“取法乎中”C.“取法乎上”D.“无法即法”参考答案:C17、创立元素周期表的科学家是()A.门捷列夫B.玻义耳C.居里夫人D.玻尔参考答案:A18、下列选项中,由美国发明家亚历山大格雷厄姆贝尔发明的是()A.天文望远镜B.互联网C.电子计算机D.电话参考答案:D19、下列对平面几何有关三角形性质的表述,不正确的是()A.等边三角形的三个角相等B.三角形两边之和大于第三边C.直角三角形两个锐角都是45°D.三角形内角和为180°参考答案:C20、下列选项中,一举推翻清王朝统治历史事件是()A.金田起义B.戊戌变法C.辛亥革命D.五四运动参考答案:C21、达尔文在《物种起源》中阐释的主要内容()A.基因理论B.条件反射C.进化论D.细胞学说参考答案:C22、在我国文学史上,依次被称为“诗仙”“诗圣”“诗鬼”的唐代诗人是()A.杜甫李白贾岛B.李白杜甫李贺C.李白杜甫白居易D.杜甫李白李商隐参考答案:B23、下列选项中,由冼星海作曲的是歌曲()A.《黄河大合唱》B.《义勇军进行曲》C.《天路》D.《我的祖国》参考答案:A24、下列选项中,以“孔雀舞”著称的我国少数民族是()A.土家族B.傣族C.藏族D.蒙古族参考答案:B25、下列选项中,以画马著称的是()A.齐白石B.吴冠中C.徐悲鸿D.黄宾虹参考答案:C26、下列选项中,属于专用的图形图像加工处理软件的是()A.CodeditB.PhotoshopC.PowerPointD.Mindmanager参考答案:B27、使用PowerPoint制作演示文稿时,如果要插入图片,下列不能完成该项操作的是()A.在PowerPoint菜单栏中选择“插入”→“图片” →“来自文件”→选择路径和文件,点击“插入”B.复制图片,在PowerPoint编辑页面单击鼠标右键,选择“粘贴”C.复制图片,在PowerPoint菜单栏中选择“编辑”→“粘贴”D.在PowerPoint菜单栏中选择“插入” →“图片” →自选图形,选择图片文件参考答案:C28、“我要是谈了我朋友的隐私,他准会大发脾气;我朋友没有大发脾气。
2017年上半年中小学教师资格考试综合素质试题(中学)注意事项:1.考试时间为120分钟,满分为150分。
2.请按规定在答题卡上填涂、作答。
在试卷上作答无效,不予评分。
一、单项选择题(本大题共29小题,每小题2分,共58分)在每小题列出的四个备选项中只有一个是符合题目要求的,请用2B 铅笔把答题卡上对应题目的答案字母按要求涂黑。
错选、多选或未选均无分。
1. 由于生源存在差异,某中学将学生按入学成绩高低分为快慢班。
该学校的做法()。
A. 正确,有利于因材施教B. 正确,有利于资源配置C. 错误,不利于教育公平D. 错误,不利于均衡发展2. 为了改变学生从课本中找“标准答案”的习惯,刘老师经常在课堂上设计一些开放性问题,引导学生自由讨论,探索答案。
同事马老师对刘老师说:“你这样做会使学生思维太发散,也浪费时间,将来考试肯定会吃亏的。
我从不这样做!”下列选项中正确的是()。
A. 马老师的说法合理,有利于提高学生学习成绩B. 刘老师的做法得当,有利于培训学生创新意识C. 马老师的说法欠妥,不利于维持课堂教学秩序D. 刘老师的做法欠妥,不利于保证正常教学进度3. 进入初三年级后,班主任石老师把每周的综合实践活动课用于补数学。
中考时,该班的数学成绩名列年级前茅。
石老师的做法()。
A. 正确,是提高学习成绩的有效途径B. 正确,是提高班级声誉的有力措施C. 错误,不利于学生公平竞争D. 错误,不利于学生全面发展4. 吴老师把课堂教学中存在的突出问题归纳、提炼为若干主题进行研究,并发表系列论文。
这表明吴老师具有()。
A. 良好的教学研究能力B. 良好的课堂管理能力C. 良好的课程开发能力D. 良好的校本研修能力5. 《国家中长期教育改革和发展规划纲要(2010—2020年)》提出,建立城乡一体化义务教育发展机制,在有些方面向农村倾斜。
下列选项中不符合要求的是()。
A. 财政拨款向农村倾斜B. 课程标准向农村倾斜C. 教师配置向农村倾斜D. 学校建设向农村倾斜6. 某初级中学违反国家有关规定向学生收取补课费。
2017年上半年浙江省教师资格证:《综合素质(中学)》试题一、单项选择题(共23题,每题的备选项中,只有 1 个事最符合题意)1、智力技能形成的最高阶段是____A.活动定向B.内部言语C.有声的外部言语D.无声的外部言语2、通过一定的榜样来强化相应的学习行为是____A.期待强化B.自我强化C.直接强化D.替代强化3、具有半成熟、半幼稚的特点,充满着独立性和依赖性、自觉性和幼稚性的矛盾时期是____A.儿童期B.少年期C.青年初期D.青年期4、”举一反三”和“触类旁通”所说的是____A.创造性B.学习迁移C.发现教学法D.学会学习5、儿童对一定的社会政治意识、思想观点、道德关系及其理论、规范的理解和看法是____A.道德情感B.道德认识C.道德行为D.道德意志6、小学生的思维____A.正处于具体思维与抽象思维并行发展阶段B.正处于抽象思维向具体思维过渡阶段C.正处于具体思维向抽象思维过渡阶段D.完全属于具体形象思维阶段7、认为人的性本能是最基本的自然本能,它是推动人的发展的潜在的、无意识的、最根本的动因。
提出这一观点的学者是____A.弗洛伊德B.华生C.桑代克D.巴甫洛夫8、要解决《学记》中提到的学生学习“过少、过急、过难、过易”的问题,应当贯彻____原则。
A.教学相长B.综合课程C.长善救失D.藏息相辅9、最早把课程用于教育科学的是____A.斯宾塞B.杜威C.赫尔巴特D.夸美纽斯10、构造主义的奠基人是____A.华生B.弗洛伊德C.冯特D.铁钦纳11、按照迁移性质的不同,学习迁移可以分为____A.正与负迁移B.纵向与横向迁移C.普通与特殊迁移D.顺向与逆向迁移12、学习策略中的一种——元认知策略,包括制订认知计划(计划策略)、监视计划执行(监视策略)和____A.调节策略B.精细加工策略C.组织实施策略D.价值性13、下列哪种反应是对挫折的积极应对反应?____A.升华B.投射C.退行D.幻想14、教学是学校进行全面发展教育的____A.根本途径B.基本途径C.唯一途径D.全部途径15、在校外活动中,教师处于____A.领导地位B.启发指导地位C.顾问地位D.主导地位16、新课程改革中提出的课程“三维目标”是____A.知识、智力、能力B.基本知识、基本技能、基础性学力C.知识与技能、过程与方法、情感态度与价值观D.知识、智力、情感17、主张学生来自于自我实现的学派是____A.人本主义学派B.精神分析学派C.行为主义学派D.认知学派18、将猫、狗、鼠概括为动物的学习属于____A.连锁学习B.规则学习C.概念学习D.辨别学习19、世界上最早专门论述教育教学问题的专著是____A.《大教学论》B.《理想国》C.《学记》D.《论语》20、基于某种特定的标准来评价学生对教学密切关联的具体知识和技能的掌握程度。
2017年上半年教师资格证考试《综合素质》(中学)真题及答案解析注意事项:1.考试时间为120分钟,满分为150分。
2.请按规定在答题卡上填涂、作答,在试卷上作答无效,不予评分。
一、单项选择题(本大题共29小题,每小题2分,共58分)在每小题列出的四个备选项中只有一个是符合题目要求的,请用2B铅笔把答题卡上对应题目的答案字母按要求涂黑。
错选、多选或未选均无分。
1.由于生源存在差异,某中学将学生按入学成绩高低分为快慢班。
该学校的做法()。
A.正确,有利于因材施教B.正确,有利于资源配置C.错误,不利于教育公平D.错误,不利于均衡发展1.【答案】C。
解析:将学生按入学成绩高低分为快慢班,是没有平等对待所有学生的表现,不利于教育公平。
2.为了改变学生从课本中找“标准答案”的习惯,刘老师经常在课堂上设计一些开放性问题。
引导学生自由讨论,探索答案。
同事马老师对刘老师说:“你这样做会使学生思维太发散,也浪费时间,将来考试肯定会吃亏的。
我从不这样做!”下列选项中正确的是()。
A.马老师的说法合理,有利于提高学生学习成绩B.刘老师的做法得当,有利于培养学生创新意识C.马老师的说法欠妥当,不利于维持课堂秩序D.刘老师的做法欠妥,不利于保证正常教学进度2.【答案】B。
解析:素质教育要求促进学生创新精神和实践能力的培养,刘老师的做法符合素质教育的要求,有利于培养学生创新意识。
马老师的做法不符合素质教育的要求,与维持课堂秩序无关。
3.进入初三年级后,班主任石老师把每周的综合实践活动课用于补数学。
中考时,该班的数学成绩名列前茅。
石老师的做法()。
A.正确,是提高学习成绩的有效途径B.正确。
是提高班级声誉的有力措施C.错误,不利于学生公平竞争D.错误,不利于学生全面发展3.【答案】D。
解析:素质教育要求促进学生的德、智、体、美、劳全面发展,石老师把每周的综合实践活动课用于补数学,不利于学生全面发展。
4.吴老师把课堂教学中存在的问题归纳、提炼为若干主题进行研究,并发表系列论文。
教师资格全国统考--中学综合素质真题解析(2017上)一、单项选择题1.由于生源存在差异,某中学将学生按入学成绩高低,分为快慢班,该学校的做法()A.正确,有利于因材施教B.正确,有利于资源配置C.错误,不利于教育公平D.错误,不利于均衡发展参考答案:C一、单项选择题2.为了改变学生从课本中找“标准答案”的习惯,刘老师经常在课堂上设计一些开放性问题,引导学生自由讨论、探索答案。
同事马老师对刘老师说:“你这样会使学生思维太发散,也浪费时间,将来考试肯定会吃亏的,我从不这样做!”下列选择中正确的是()A.马老师的说法合理,有利于提高学生学习成绩B.刘老师的做法得当,有利于培养学生创新意识C.马老师的说法欠妥,不利于维持课堂教学秩序D.刘老师的做法欠妥,不利于保证正常教学进度参考答案:B一、单项选择题3.进入初三年级后,班主任石老师把每周的综合实践活动课用于补数学,中考时该班的数学成绩名列前茅,石老师的做法()A.正确,是提高学习成绩的有效途径B.正确,是提高班级声誉的有利措施C.错误,不利于学生公平竞争D.错误,不利于学生全面发展参考答案:D一、单项选择题4.吴老师把可从教学中存在的突出问题归纳、提炼为若干主题进行研究,并发表系列论文,这表明吴老师具有()A.良好的教学研究能力B.良好的课程管理能力C.良好的课程开发能力D.良好的校本研修能力参考答案:D一、单项选择题5.《国家中长期教育改革和发展规划纲要(2010-2020年)》提出,建立城乡一体化义务教育发展机制,在有些方面向农村倾斜,下列选项中不符合要求的是()A.财政拨款向农村倾斜B.课程标准向农村倾斜C.教师配置向农村倾斜D.学校建设向农村倾斜参考答案:B一、单项选择题6.某初级中学违反国家有关规定向学生收取补课费,依据《中华人民共和国教育法》,有权责令该校退还所收费用的是()A.教育行政机关B.纪检部门C.公安机关D.物价部门参考答案:A一、单项选择题7.某高中教师孙某旷工给学校教学工作造成一定损失,依照《中华人民共和国教师法》,学校可依法()A.给予孙某行政处分B.给予孙某行政处罚C.取消孙某教师资格D.给予孙某罚款处理参考答案:A一、单项选择题8.母亲杨某外出打工,将15岁的儿子小强留下长期单独居住。
2017年上半年教师资格证考试《综合素质》(中学)真题及答案解析注意事项:1.考试时间为120分钟,满分为150分。
2.请按规定在答题卡上填涂、作答,在试卷上作答无效,不予评分。
一、单项选择题(本大题共29小题,每小题2分,共58分)在每小题列出的四个备选项中只有一个是符合题目要求的,请用2B铅笔把答题卡上对应题目的答案字母按要求涂黑。
错选、多选或未选均无分。
1.由于生源存在差异,某中学将学生按入学成绩高低分为快慢班。
该学校的做法()。
A.正确,有利于因材施教B.正确,有利于资源配置C.错误,不利于教育公平D.错误,不利于均衡发展1.【答案】C。
解析:将学生按入学成绩高低分为快慢班,是没有平等对待所有学生的表现,不利于教育公平。
2.为了改变学生从课本中找“标准答案”的习惯,刘老师经常在课堂上设计一些开放性问题。
引导学生自由讨论,探索答案。
同事马老师对刘老师说:“你这样做会使学生思维太发散,也浪费时间,将来考试肯定会吃亏的。
我从不这样做!”下列选项中正确的是()。
A.马老师的说法合理,有利于提高学生学习成绩B.刘老师的做法得当,有利于培养学生创新意识C.马老师的说法欠妥当,不利于维持课堂秩序D.刘老师的做法欠妥,不利于保证正常教学进度2.【答案】B。
解析:素质教育要求促进学生创新精神和实践能力的培养,刘老师的做法符合素质教育的要求,有利于培养学生创新意识。
马老师的做法不符合素质教育的要求,与维持课堂秩序无关。
3.进入初三年级后,班主任石老师把每周的综合实践活动课用于补数学。
中考时,该班的数学成绩名列前茅。
石老师的做法()。
A.正确,是提高学习成绩的有效途径B.正确。
是提高班级声誉的有力措施C.错误,不利于学生公平竞争D.错误,不利于学生全面发展3.【答案】D。
解析:素质教育要求促进学生的德、智、体、美、劳全面发展,石老师把每周的综合实践活动课用于补数学,不利于学生全面发展。
4.吴老师把课堂教学中存在的问题归纳、提炼为若干主题进行研究,并发表系列论文。
一、单项选择题(本大题共29小题,每小题2 分,共58分)在每小题列出的四个备选项中只有一个是符合题目要求的,请用2B 铅笔把答题卡上对应题目的答案字母按要求涂黑。
错选、多选或未选均无分。
1.邱老师经常梳理教学工作中遇到的问题,并运用教育学、心理学知识分析问题的成因,寻找解决策略,邱老师在这一过程中扮演的主要角色是A.教育教学的研究者B. 行为规范的示范者C.心理健康的维护者D. 学生学习的组织者1.【答案】A。
2.康老师经常在班上开展“成语知识竞赛” “演讲赛” “辩论赛”等活动。
营造运用语文知识的情境。
康老师的做法有利于中公教师研究院提供A.提高学生实践能力B. 发展学生的互补性C.促进教师专业发展D. 减轻教师工作压力2.【答案】A。
3.期末考试要到了,数学老师请综合实践活动课的吴老师把课时让给他上数学课,吴老师欣然同意。
他们的做法A.合理。
体现了教师双方的意愿B. 不合理。
不利于学生的全面发展C.合理。
有利于提高学生的成绩D. 不合理。
违背了团结协作的要求3.【答案】B。
4.学校派骨干教师王老师外出参加培训。
王老师说:“我经常给别人做讲座,哪里还需要去接受培训?还是让刚参加工作的年轻人去吧! ”关于此事的下列说法中,正确的是A.王老师具有团队协作的意识B. 王老师具有专业发展的意识C.王老师缺乏终身学习的意识D. 王老师缺乏课程建设的意识4.【答案】C。
5.依据《中华人民共和国教育法》的相关规定,某地拟设立一所新学校,下来不属于该学校设立条件的是A.有组织机构和章程B. 有充足的生源C.有合格的教师D. 有稳定的经费来源5.【答案】B。
6.某初中为提高生源质量,自行组织入学考试,实行跨学区招生。
该学校的做法中公教师研究院提供A.合理,学校有招收学生的权利B.合理,学校有自主办学的权利C.不合法,违反了尊重学生人格的规定D.不合法,违反了免试就近入学的规定6.【答案】D。
7.某县级政府为了提高本县的中考成绩,将辖区内两所初中列为重点学校,并给予政府倾斜。
2017年上半年中小学教师资格考试综合素质试题(中学)注意事项:1.考试时间为120分钟,满分为150分。
2.请按规定在答题卡上填涂、作答。
在试卷上作答无效,不予评分。
一、单项选择题(本大题共29小题,每小题2分,共58分)在每小题列出的四个备选项中只有一个是符合题目要求的,请用2B铅笔把答题卡上对应题目的答案字母按要求涂黑。
错选、多选或者未选均无分。
1.由于生源存在差异,某中学将学生按入学成绩高低分为快慢班。
该学校的做法()。
A.正确,有利于因材施教B.正确,有利于资源配置C.错误,不利于教育公平D.错误,不利于均衡发展1.【答案】C。
解析:教育公平要求公正平等地对待学生,不因性别、民族、地域、经济状况、家庭背景和身心发展状况而区别对待学生。
换句话说,无论学生存在怎样的差异,给予学生的受教育机会应当均等。
学校按成绩高低把学生分为快慢班,不利于教育公平。
2.为了改变学生从课本中找“标准答案”的习惯,刘老师经常在课堂上设计一些开放性问题,引导学生自由讨论,探索答案。
同事马老师对刘老师说:“你这样做会使学生思维太发散,也浪费时间,将来考试肯定会吃亏的。
我从不这么做!”下列选项中正确的是()。
A.马老师说法合理,有利于提高学生学习成绩B.刘老师做法得当,有利于培养学生创新意识C.马老师说法欠妥,不利于维持课堂教学秩序D.刘老师做法欠妥,不利于保证正常教学进度2.【答案】B。
解析:素质教育要求以培养学生的创新精神和实践能力为重点。
刘老师设计开放性问题,引导学生自主讨论、探索答案,不仅发挥了学生学习的主体性,而且有利于培养学生独立思考、解决问题的创新意识能力。
刘老师符合素质教育理念,有利于学生创新意识的培养。
3.进入初三年级后,班主任石老师把每周的综合实践活动课用于补数学。
中考时,该班的数学成绩名列前茅。
石老师的做法()。
A.正确,是提高学习成绩的有效途径B.正确,是提高班级声誉的有力措施C.错误,不利于学生公平竞争D.错误,不利于学生全面发展3.【答案】D。
2017年上半年教师资格考试《综合素质》(中学)真题解析1.【答案】C【解析】本题考查的是义务教育法的相关内容。
所谓的教育公平指的是确保人人都享有平等的受教育的权利和义务;提供相对平等的受教育的机会和条件;教育成功机会和教育效果的相对均等,即每个学生接受同等水平的教育后能达到一个最基本的标准,包括学生的学业成绩上的实质性公平及教育质量公平、目标层面上的平等。
题干中将学生按照成绩高低分快慢班,违背了教育公平。
C项当选。
故正确答案为C。
2.【答案】B【解析】本题考查的是素质教育的内涵。
素质教育要求面向全体学生,促进每个学生的全面发展与个性发展,培养学生的创新精神和创造性思维。
题干中刘老师在课堂上积极引导学生自主学习、讨论探索答案的方法,有利于学生创新意识的培养,符合素质教育的要求。
B项正确。
A项:马老师的说法欠妥,直接让学生从课本中找“标准答案”不利于培养学生的创新精神。
与题干不符,排除。
C项:马老师的说法欠妥,比起让学生自由讨论,直接让学生从课本中找“标准答案”,更利于维持课堂教学秩序。
与题干不符,排除。
D项:刘老师的做法得当,引导学生自由讨论,得出答案,并不会拖延教学进度,反而有利于教学的进行。
与题干不符,排除。
故正确答案为B。
3.【答案】D【解析】本题考查的是学生的全面发展。
综合实践活动课是以学生的兴趣和直接经验为基础,以与学生学习生活和社会生活密切相关的各类现实性、综合性、实践性问题为内容,以研究性学习为主导的学习方式,以培养学生的创新精神、实践能力及体现对知识的综合运用为主要目的的一类新型课程。
题干中班主任石老师将综合实践活动课改为数学课,发展了学生的数学思维,却忽视了学生其他方面的发展,这种做法不符合坚持以人为本,促进学生全面发展为目标的新课改理念。
D项正确。
A、B两项:表述错误。
与题干不符,排除。
108C项:将综合实践活动课改为数学课的做法与公平竞争没有联系。
与题干不符,排除。
故正确答案为D。
2017年上半年黑龙江教师资格证认定《中学综合素质》考试试卷本卷共分为2大题60小题,作答时间为180分钟,总分120分,80分及格。
一、单项选择题(在每个小题列出的四个选项中只有一个是符合题目要求的,请将其代码填写在题干后的括号内。
错选、多选或未选均无分。
本大题共30小题,每小题2分,60分。
)1、埃里克森的理论认为,人格的发展是一个逐渐形成的过程,12—18岁阶段的发展任务是培养____A.勤奋感B.亲密感C.自我同一性D.自我整合2、我国义务教育的课程计划其主体部分是____A.培养目标B.课程设置C.考试考查D.实施要求3、生成性学习就是要求学生对所阅读或听讲的内容产生一个____A.新的理解B.不同的见解C.认知策略D.类比或表象等4、有人长于数理运算,有人善于言辞,这说明心理发展的哪个特征?____ A.连续性与阶段性B.不平衡性C.定向性与顺序性D.差异性5、下列能够促进创造力发展的是____A.发散思维B.聚合思维C.具体形象思维D.抽象逻辑思维6、根据皮亚杰的认知发展阶段理论,7~11岁儿童的认知发展大体上处于____阶段。
A.感知B.前运算C.具体运算D.形式运算7、教学过程的中心环节是____A.引发动机B.领会知识C.巩固知识D.运动知识8、中学生能够运用三角形面积公式计算三角形田地的面积。
这是知识属于A.陈述性知识B.程序性知识C.条件性知识D.策略性知识9、下列属于原始社会教育特征的是____A.系统性B.制度性C.无阶级性D.等级性10、下列情境中代表外部动机的情境是____A.张翔每天早上自己阅读40分钟英语B.课间休息时,王峰回到教室看书C.全校大会上校长宣布三好学生名单D.杨阳每天晚上写日记11、提出动机性遗忘理论的心理学家是____A.弗洛伊德B.罗杰斯C.布鲁纳D.斯金纳12、”高原现象”通常发生在技能学习过程中的____A.初期B.中期C.后期D.各个阶段13、小学生的思维____A.正处于具体思维与抽象思维并行发展阶段B.正处于抽象思维向具体思维过渡阶段C.正处于具体思维向抽象思维过渡阶段D.完全属于具体形象思维阶段14、学生对自己的文章进行校对时,很难发现其中的错误,但校对他人文章时,很容易发现,这是由于____A.注意分散B.粗心C.知觉整体性D.定势15、智力落后儿童通常是指智商低于____的儿童。
2017年上半年中小学教师资格证统考真题试卷《综合素质》(中学)注意事项:1.考试时间为120分钟,满分为150分。
2.请按规定在答题卡上填涂、作答。
在试卷上作答无效,不予评分。
一、单项选择题(每小题列出的四个备选项中只有一个是符合题目要求的。
错选、多选或未选均无分。
本大题共29小题,每小题2分,共58分)1.由于生源存在差异,某中学将学生按入学成绩高低分为快慢班。
该学校的做法( )。
A.正确,有利于因材施教B.正确,有利于资源配置C.不正确,不利于教育公平D.不正确,不利于均衡发展2.为了改变学生从课本中找标准答案,刘老师经常在课堂上设计一些开放性问题,引导学生自由讨论,探索答案。
同事马老师对刘老师说,你这样的做法会使学生思维太发散,将来考试肯定会吃亏的,我从不这么做,下列正确的是( )。
A.马老师正确,有利于提高学生学习成绩B.刘老师正确,有利于培养学生创新意识C.马老师欠妥,不利于维持课堂秩序D.刘老师欠妥,不利于保证正常教学进度3.进入初三,班主任把每周实践活动课用于补数学,中考时,该班数学成绩名列前茅,该老师做法( )。
A.正确是提高学习成绩的有效途径B.正确是提高班级声誉的有力措施C.错误,不利于学生公平竞争D.错误,不利于学生全面发展4.吴老师把课堂教学中存在的突出问题归纳,提炼为若干主题进行研究,并发表系列论文,这表明吴老师具有( )。
A.良好的教学研究能力B.良好的课堂管理能力C.良好的课程开发能力D.良好的校本研修能力5.《纲要(2010-2020)》提出建立城乡一体化义务教育发展机制,在有些方面向农村倾斜,下列选项中不符合要求的是( )。
A.财政拨款向农村倾斜B.课程标准向农村倾斜C.教师配置向农村倾斜D.学校建设向农村倾斜6.某初级中学违反国家有关规定向学生收取补课费,依据《中华人民共和国教育法》,有权责令该校退还所有费用的是( )。
A.教育行政机关B.纪检部门C.公安机关D.物价部门7.某高中教师孙某旷工给学校教学工作造成一定损失,依照《中华人民共和国教师法》学校可依法( )。
北京2017年上半年教师资格证认定《中学综合素质》考试试卷一、单项选择题(共23题,每题的备选项中,只有 1 个事最符合题意)1、当前我国推进素质教育的重点是____A.提高学生素质B.面向全体学生的教育C.培养学生创新精神与创新能力D.学生的个性发展2、制度化教育的标志是____A.教育实体B.学校C.学校教育系统D.终身教育3、下列哪项学习属于有意义的接受学习?____A.学生兴趣盎然地听科普讲座B.学生用谐音法记忆单词C.科学家探索新材料D.玩走迷宫游戏4、我国的主要教学组织形式是____A.个别教学B.班级授课制C.现场教学D.启发式教学5、1623年,英国哲学家____首次在科学分类中将教育学作为一门独立的学科划分出来。
A.培根B.洛克C.康德D.柏拉图6、古代雅典的教育目的是____A.培养无条件效忠于国家的武士B.培养身心和谐发展的能履行公民职责的人C.培养演说家和雄辩家D.培养虔信上帝的宗教人士7、”青少年儿童是社会的未来,人类的希望,有着独立的社会地位,是行使权利的主体”,这是____A.《儿童权利公约》的核心精神B.《全面推进素质教育的决定》的核心精神C.《义务教育法》的核心精神D.《未成年人保护法》的核心精神8、”学会关心”是下列哪种德育模式所强调的____A.认知模式B.体谅模式C.价值澄清模式D.社会模仿模式9、现代认知心理学认为,教学促进智力发展的最佳途径是____A.发展认知结构说B.习得三类知识说C.培养认知过程品质说D.认识发生论10、将猫、狗、鼠等概括为“动物”,是属于____A.辨别学习B.概念学习C.规则或原理学习D.言语联结学习11、个体在不同的年龄阶段表现出身心发展不同的总体特征及其矛盾,面临着不同的发展任务,这表现身心发展的____A.顺序性B.阶段性C.不平衡性D.不稳定性12、区分操作条件反射与经典条件反射的正确标准是____A.行为发生是否是有意的B.新的S—R联结是否形成C.强化物是否出现在新的反应前D.以上都是13、校风是学校中物质文化、制度文化和以下哪种文化的统一体?____A.社会文化B.精神文化C.人文文化D.地方文化14、德育过程结构的构成要素是____A.教育者、受教育者B.教育者、受教育者、德育内容C.教育者、受教育者、德育内容、德育方法D.教育者、受教育者、德育环境15、决定教育事业领导权的是____A.经济发展水平B.政治制度C.文化D.科技16、《中华人民共和国教师法》规定的教师考核内容为“政治思想、业务水平、____、工作成绩”几个方面。
2017年上半年教师资格证考试《综合素质》(中学)真题注意事项:1.考试时间为120分钟,满分为150分。
2.请按规定在答题卡上填涂、作答,在试卷上作答无效,不予评分。
一、单项选择题(本大题共29小题,每小题2分,共58分)在每小题列出的四个备选项中只有一个是符合题目要求的,请用2B铅笔把答题卡上对应题目的答案字母按要求涂黑。
错选、多选或未选均无分。
1.由于生源存在差异,某中学将学生按入学成绩高低分为快慢班。
该学校的做法()。
A.正确,有利于因材施教B.正确,有利于资源配置C.错误,不利于教育公平D.错误,不利于均衡发展2.为了改变学生从课本中找“标准答案”的习惯,刘老师经常在课堂上设计一些开放性问题。
引导学生自由讨论,探索答案。
同事马老师对刘老师说:“你这样做会使学生思维太发散,也浪费时间,将来考试肯定会吃亏的。
我从不这样做!”下列选项中正确的是()。
A.马老师的说法合理,有利于提高学生学习成绩B.刘老师的做法得当,有利于培养学生创新意识C.马老师的说法欠妥当,不利于维持课堂秩序D.刘老师的做法欠妥,不利于保证正常教学进度3.进入初三年级后,班主任石老师把每周的综合实践活动课用于补数学。
中考时,该班的数学成绩名列前茅。
石老师的做法()。
A.正确,是提高学习成绩的有效途径B.正确。
是提高班级声誉的有力措施C.错误,不利于学生公平竞争D.错误,不利于学生全面发展4.吴老师把课堂教学中存在的问题归纳、提炼为若干主题进行研究,并发表系列论文。
这表明吴老师具有()。
A.良好的教学研究能力B.良好的课堂管理能力C.良好的课程开发能力D.良好的校本研修能力5.《国家中长期教育改革和发展规划纲要(2010—2020)》年提出,建立城乡一体化义务教育发展机制,在有些方面向农村倾斜。
下列选项中不符合要求的是()。
A.财政拨款向农村倾斜B.课程标准向农村倾斜C.教师配置向农村倾斜D.学校建设向农村倾斜6.某初级中学违反国家有关规定向学生收取补课费,依据《中华人民共和国教育法》,有权责令该校退还所收费用的是()。
2017年上半年教师资格证考试《中学综合素质》真题一、单项选择题1.由于生源存在差异,某中学将学生按入学成绩高低,分为快慢班,该学校的做法( )。
A.正确,有利于因材施教B.正确,有利于资源配置C.错误,不利于教育公平D.错误,不利于均衡发展2.为了改变学生从课本中找“标准答案”的习惯,刘老师经常在课堂上设计一些开放性问题,引导学生自由讨论、探索答案。
同事马老师对刘老师说:“你这样会使学生思维太发散,也浪费时间,将来考试肯定会吃亏的,我从不这样做!”下列选择中正确的是( )。
A.马老师的说法合理,有利于提高学生学习成绩B.刘老师的做法得当,有利于培养学生创新意识C.马老师的说法欠妥,不利于维持课堂教学秩序D.刘老师的做法欠妥,不利于保证正常教学进度3.进入初三年级后,班主任石老师把每周的综合实践活动课用于补数学,中考时该班的数学成绩名列前茅,石老师的做法( )。
A.正确,是提高学习成绩的有效途径B.正确,是提高班级声誉的有利措施C.错误,不利于学生公平竞争D.错误,不利于学生全面发展4.吴老师把可从教学中存在的突出问题归纳、提炼为若干主题进行研究,并发表系列论文,这表明吴老师具有( )。
A.良好的教学研究能力B.良好的可从管理能力C.良好的课堂开发能力D.良好的校本研修能力5.《国家中长期教育改革和发展规划纲要(2010-2020年)》提出,建立城乡一体化义务教育发展机制,在有些方面向农村倾斜,下列选项中不符合要求的是( )。
A.财政拨款向农村倾斜B.课程标准向农村倾斜C.教师配置向农村倾斜D.学校建设向农村倾斜6.某初级中学违反国家有关规定向学生收取补课费,依据《中华人民共和国教育法》,有权责令该校退还所收费用的是( )。
A.教育行政机关B.纪检部门C.公安机关D.物价部门7.某高中教师孙某旷工给学校教学工作造成一定损失,依照《中华人民共和国教师法》,学校可依法()。
A.给予孙某行政处分B.给予孙某行政处罚C.取消孙某教师资格D.给予孙某罚款处理8.母亲杨某外出打工,将15岁的儿子小强留下长期单独居住。
杨某的做法()。
A.合法,可以改善小强的物质生活条件B.合法,可以提高小强的独立生活能力C.不合法,不得让不满16周岁者脱离监护单独居住D.不合法,不得让不满18周岁者脱离监护单独居住9.某初中教师李某上课前发现部分学生未完成家庭作业,要求这部分学生完成后再进教师听课。
李某的做法( )。
A.合法,教师有管理学生的权利B.合法,教师有教育学生的职责C.不合法,侵犯了学生受教育权D.不合法,侵犯了学生的人身权10.高一学生小峰的父母不履行监护职责,放任小峰强行索要他人财物,依据《中华人民共和国预防未成年人犯罪法》,有权对小峰父母给予训诫的是( )。
A.教育行政部门B.公安机关C.学校D.人民法院11.16岁的学生王某放学途中不慎将同学孙某眼部戳伤,依据《学生伤害事故处理办法》,对于该事故承担损害赔偿责任的主体是( )。
A.学校B.班主任C.王某本人D.王某的监护人12.中学生程某经常违反班规,班主任张某让其缴纳“违纪金”充作班费,班主任张某的做法( )。
A.合法,教师有惩戒学生的权利B.合法,教师有管理班级的权利C.不合法,教师没有罚款的权利D.不合法,学校才有罚款的权利13.某校实施了“师徒制”,经验丰富的吴老师对新入职的蒋老师进行帮助时,要做到()。
A.尊重同行,等蒋老师请教时才进行帮助B.主动指导,和蒋老师商讨并确定教学方案C.推门听课,发现不妥之处及时在课堂上纠正D.充分信任,让蒋老师独自探索并积累教学经验14.晚自习时,高老师发现班上的一位男生在给一位女生递纸条。
高老师走上前去对他们说:“你们在干嘛?是不是在递情书啊?现在可不是谈恋爱的时候啊,考上大学后再谈吧。
”高老师的声音不大但同学们都听到了,这两位同学顿时羞红了脸。
关于高老师的做法,下列说法中正确的是( )。
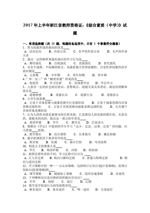
A.明察秋毫,及时引导学生B.有亲和力,巧妙杜绝早恋C.方法粗暴,侵犯学生隐私D.工作武断,伤害学生自尊15.图1是丰子恺的漫画《某种教师》,该教师的做法( )。
A.正确,维护了知识的权威性B.正确,保证了教学的科学性C.不正确,违背了勤恳执教的师德要求D.不正确,违背了探索创新的师德要求17.下列历史故事,与曹操有关的是( )。
A.破釜沉舟B.望梅止渴C.三顾茅庐D.草木皆兵18.17世纪西方对东方进行商业垄断贸易和殖民扩张中,一些国家纷纷建立“东印度公司”,其中英国的“东印度公司”最为人熟知。
下列国家中,也建立“东印度公司”的是( )。
A.德国B.荷兰C.西班牙D.葡萄牙19.1979年为纪念某位德国化学家诞辰150周年发行了邮票(图2),该化学家提出了苯的分子结构理论。
这位化学家是( )。
A.凯库勒B.拉瓦锡C.法拉第D.诺贝尔20.根据我国食品卫生法的规定,食品添加剂是为改善食物的色、香、味等品质。
以及为防腐和加工工艺的需要而加入食品中的人工合成或者天然物质。
其中,山梨酸钾、苯甲酸钠是( )。
A.着色剂B.增味剂C.甜味剂D.防腐剂21.诗句“孤舟蓑笠翁,独钓寒江雪”出自《江雪》,其作者是( )。
A.王维B.韩愈C.柳宗元D.李商隐22.下列名句中,不是出自屈原《离骚》的是( )。
A.路漫漫其修远兮,吾将上下而求索B.亦余心之所善兮,虽九死其犹未悔C.悼良会之永诀兮,哀一逝而异乡D.惟草木之零落兮,恐美人之迟暮23.西安市历史悠久,其建制在各朝各代中曾有不同名称。
下列选项中,不是其历史名称的是( )。
A.镐京B.西京C.临安D.长安24.古人有称名、称字、称官职、称籍贯以及称谥号等习惯。
有些诗文中称岳飞为“岳武穆”,“武穆”是( )。
A.籍贯B.表字C.谥号D.官职25.巴赫是17世纪杰出的作曲家,管风琴家,其创作广泛吸取16世纪以来意大利、法国等国音乐的成功经验,成就很高,对后世音乐发展有深远影响。
他的国籍是( )。
A.德国B.法国C.英国D.俄国26.在Excel中,数据筛选是广泛使用的统计工具。
下列有关其功能的表述,正确的是( )。
A.将满足条件的记录显示,而删除不满足条件的数据B.将满足条件的记录显示,而隐藏不满足条件的数据C.将不满足条件的记录显示,而删除满足条件的数据D.将不满足条件的记录显示,而隐藏满足条件的数据27.关于PowerPoint设计模板,下列说法正确的是( )。
A.只限定了模板类型,办事不受限定B.既限定了模板类型,也限定了版式C.既不限定模板类型,也不限定版式D.不限定模板类型,但限定了其版式28.下列选项中,与“重庆一直辖市”逻辑关系相同的是( )。
A.法国-法兰西B.华盛顿-纽约C.英国-联合国D.北京市-首都29.找规律填数字是一项很有趣的游戏,特别锻炼观察和思考能力,按照“2+5+7→144935”“3+5+6→184830”“4+4+9→367236”的规律,下列选项中正确的是( )。
A.7+6+4→285224B.7+6+4→284270C.7+6+4→422452D.7+6+4→422824二、材料分析题30.材料:李老师是一名中学美术老师,他常常说:“美术课堂不仅要教会学生画画,还应该培养学生更多的能力。
”有一次,在和学生聊天时,李老师听说学生家里都有不少闲置的废旧衣物,弃之可惜,留之占地。
于是,李老师组织了“变旧为新”创意大赛,号召大家收集家里无用的旧衣物,将其进行改造,这一活动吸引了很多学生和家长参与,有的学生将旧衣服改成符合时尚潮流又具有独特魅力的新衣服;有的学生将旧衣物裁剪成布条、布块,制作成灯笼,小布娃等布艺饰品……学生们给旧衣物赋予了新的功能和价值,制作出缤纷多彩的作品。
在教学中,李老师经常运用绘图技术进行视觉教学,听音乐作画、古诗词意境配画等,他还带学生去郊外写生。
每年市里举办美术展览,他都带学生去参观,引导学生仔细观察,用心体会,李老师的美术课成了学生追捧的热门课,他个人也被称为学校最受学生喜爱的“十大明星老师”之一。
问题:请结合材料,从教育观的角度,评析李老师的教育行为。
(14分)31、材料:刚参加工作,我就担任高一(2)班的班主任,一个月过去了,我所带的班自习课上基本没有安静的时刻,学生肆意串桌,嬉笑打闹,纸飞机在教案内飞来飞去。
我厉声斥责,摔粉笔盒,还抓过几个捣蛋头罚站,让他们写检查打扫卫生……办法想了一个又一个,可见效甚微,隔壁杨老师班上却总是静悄悄的,我几次从他们班门前走过,都发现杨老师只是坐在讲台上看书,学生在安静学习。
我纳闷,杨老师有什么“魔法”让学生如此安静?我向她询问管理学生的方法,她微笑着说:“我其实有点“不负责任”呢,他们嬉闹的时候,我不说一句话,就在那里看书,慢慢地,他们也就安静了。
“她说得风清云淡,可我知道,事情绝没有这么简单。
看到我疑惑的样子,杨老师换了一种方式跟我解释:“我曾看过两幅画,都叫《安静》,一幅画的是一个湖,湖面平静如镜,湖中倒映着远山和花草;另一幅画的是激流直泻的瀑布,旁边有一棵小树,小枝桠上有一个鸟巢,巢里一只可爱的小鸟正在酣睡,你觉得哪一幅画更好呢?”我想了一下,回答说:“后者更好,通过直泻瀑布与酣睡小鸟这一动一静的细节对比,凸显内心的静然。
”“对啊。
”杨老师笑着说,“他们不是都喜欢闲吗?那我就来个动静对比,一个人安静地看书,看我安安静静的,他们怎么好意思再嬉闹呢?您知道吗?有时候安静要比喧闹更有力量。
”我豁然开朗。
问题:请结合材料,从教师职业道德的角度,评析杨老师的教育行为。
(14分)32.材料:从最根本的意义上来说,文学是一项寻求认同的事业——作者通过写作来寻求理解,寻觅知音,而读者则通过阅读,来发现作者并与他们建立认同,作家通过区分不同的读者类型,针对特定的阅读对象,使用相应的语言和叙事策略,为他们提供读物,从而获得读者和市场的认同。
但实际上,真正意义上的文学写作,不仅考虑现实的读者,同时也在向未来和可能的读者寻求认同。
比如说,在文学出版、印刷、传播很不发达的古代社会中,作家们的作品在当世的传播受到极大的闲置。
对古代的作者而言,他们的写作大多没有任何商业报酬,也很少有现实的读者。
正因为如此,他们只有对未来的读者加以想象,才能获得写作的基本动力。
所谓的“文章千古事”,说的就是这个意思。
而在现代社会中,很多作假的写作也向未来敞开,当时不为人知,在后世却成为一代经典的作品,即便是在近代文学史上也比比皆是。
所以说,文学本身就具有某种“待访”的性质:作家有点像是在茫茫大海上建立岛屿的人,而读者则像是航海者和旅行者。
作家之所以在孤寂中建立岛屿,当然是希望有一天能与他们的读者相遇。
对于另一些作家来说,他们的目光也会投向过去,他们试图与那些早已不在人世的文学先辈们进行对话,从某种意义上说,他们是在与先驱者所确立的文学标准对话,当然,他们也是在跟自己内心的目标进行对话。