建筑电气CAD图纸常用符号大全
- 格式:docx
- 大小:38.73 KB
- 文档页数:2
建筑电气工程图形符号安装工程常用图形符号一、电气工程图形符号1、电气工程图形符号(P2)2、机械控制图形符号(P13)3、操作件和操作方法(P14)4、非电量控制及其他(导线的连接,交流器方框符号,电动机启动器的方框符号,接近和接触敏感器件,电力、照明和电信布置插座,电力、照明和电信布置开关)(P15)5、图集使用的范例和说明(P19)6、在工程平面图中标注的各种符号与代表名称(P25)7、表达线路敷设方式标注的文字代号(P26)8、表达线路敷设部位标注的文字代号(P27)9、表达照明灯具安装方式标注的文字代号(P27)二、管道工程图形符号1、管道及附件(P28)2、管道的连接(P29)3、阀门图形符号(P30)4、卫生器具及水池图形符号(P31)5、设备及仪表图形符号(P32)三、暖通工程图形符号1、图样线型(P33)2、风管及部件(P33)3、通风空调设备(P34)4、阀门(P35)12 跌落式熔断器13 熔断器式开关14 熔断器式隔离开关15 熔断器式负荷开关序号图形符号说明16 当操作器件被吸合时延时闭合的动合触点17 当操作器件被释放时延时闭合的动合触点18 当操作器件被释放时延时闭合的动断触点19 当操作器件被吸合时延时闭合的动断触点20 当操作器件被吸合时延时闭合和释放时延时断开的动合触点21 按钮开关(不闭锁)22 旋钮开关、旋转开关(闭锁)23 位置开关,动合触点限制开关,动合触点24 位置开关,动断触点限制开关,动断触点25 热敏开关,动合触点注:θ可用动作温度代替26 热敏自动开关,动断触点注:注意区别此触点和下图所示热继电器的触点27 具有热元件的气体放电管荧光灯起动器28 动合(常开)触点注:本符号也可用作开关一般符号29 动断(常闭)触点30 先断后合的转换触点(一)电气工程图形符号--续表序号图形符号说明31 当操作器件被吸合或释放时,暂时闭合的过渡动合触点32 座(内孔的)或插座的一个极(一)电气工程图形符号--续表50////**具有两个绕组的操作器件组合表示法51 热继电器的驱动器件52 气体继电器53 自动重闭合器件54 电阻器一般符号55 可变电阻器可调电阻器56 滑动触点电位器57 预调电位器58 电容器一般符号59 可变电容器可调电容器60 双联同调可变电容器(一)电气工程图形符号--续表序号图形符号说明61 指示仪表(星号必须按规定予以代表)62 电压表63 电流表64 无功电流表65 最大需量指示器(由一台积算仪表操作的)66 无功功率表67 功率因素表68 频率表69 温度计、高温计(θ可由t代替)70 转速表71 积算仪表、电能表(星号必须按规定予以代替)72 安培小时计73 电能表(瓦特小时表)(一)电气工程图形符号--续表(一)电气工程图形符号--续表5、图集使用的范例和说明电源引入线 除注明外,架空引入时,高度与一层顶板同一般电杆 除有设计图或说明外,均按本图集带照明灯具的电杆带照明灯具的电杆及投照方向拉线的一般符号 带撑杆的电杆 带高桩拉线的电杆交流配电线路铝芯导线时为2根 铜芯导线时为2根 导线型号的选择详见工程设计说明;除工程设计图中注明外,暗敷时,按图集JD5-605~607选配相应的管径及线槽交流配电线路铝芯导线时为3根 铜芯导线时为3根 交流配电线路铝芯导线时为4根 铜芯导线时为4根 交流配电线路铝芯导线时为5根 铜芯导线时为5根 交流配电线路 铝芯导线时为6根 铜芯导线时为6根 支路编号电缆穿管(钢管、非金属管)保护 管径规格见具体工程图注 中途穿线盒或分线盒 做法见 伸缩缝穿线盒 做法见电缆人孔除注明外,见电缆手孔管线引向符号 引上,引下,由上引来,由下引来,引上并引下,由上引来再引下,由下引来再引上 电缆桥架封闭式母线引向符号 线 槽引上,引下,由上引来,由下引来,引上并引下,由上引来再引下,由下引来再引上 避雷线 除注明外,见 避雷针双极带熔断器开关 除注明外,均为HK1型单相胶壳闸三极带熔断器开关 除注明外,均为HK1型三相胶壳闸双极带熔断器开关 除注明外,均为HH3或HH4型单相铁壳开关三极带熔断器开关除注明外,均为HH3或HH4型三相铁壳开关双极三相转换开关除注明外,均为两电流切换开关三相低压断路器规格、型号详见工程图注跌落式熔断器除注明外,均为RW3-10型户外跌落式熔断器除注明外,均为RW4-10型户外跌落式熔断器熔断器式隔离开关除注明外,均为HR3型熔断器式隔离开关图形符号图集使用的范例和说明国标名称型号、规格、做法说明熔断器除注明外,均为RC1A瓷插式熔断器指示式电流表、电压表除注明外,为1T1-A型交流电流表除注明外,为1T1-V型交流电压表有功电能表除注明外,均由供电部门备料安装(虚线时为表位) 无功电能表除注明外,均由供电部门备料安装(虚线时为表位) 安培表的换相开关伏特表的换相开关壁龛电话交接箱除注明外,暗装距地0.3米室内电话分线盒除注明外,只做出线口,暗装距地0.3米扬声器除注明外,距顶板0.5米广播分线箱(盘) 除注明外,暗装距地0.3米电话线路末端线路,简化标注时,只注明电话对数RVB(2×0.2) 暗装时穿管1对1(2×0.2)SC15、PC15、TC20、FEC15、(KRG)202对2(2×0.2)3对3(2×0.2)4对4(2×0.2)5对5(2×0.2)广播线路除注明外,同电话线路注法,导线穿管见JD50-608电视线路除注明外,电缆采用SYY-75-5-1型,穿(KRG)15、FEC15、TC15,明、暗敷设有设计定设计照度表示100勒克司安装或敷设高度(米) 自室内该处地面算起6、在工程平面图中标注的各种符号与代表名称。
建筑电气工程图形符号安装工程常用图形符号一、电气工程图形符号1、电气工程图形符号(P2)2、机械控制图形符号(P13)3、操作件和操作方法(P14)4、非电量控制及其他(导线的连接,交流器方框符号,电动机启动器的方框符号,接近和接触敏感器件,电力、照明和电信布置插座,电力、照明和电信布置开关)(P15)5、图集使用的范例和说明(P19)6、在工程平面图中标注的各种符号与代表名称(P25)7、表达线路敷设方式标注的文字代号(P26)8、表达线路敷设部位标注的文字代号(P27)9、表达照明灯具安装方式标注的文字代号(P27)二、管道工程图形符号1、管道及附件(P28)2、管道的连接(P29)3、阀门图形符号(P30)4、卫生器具及水池图形符号(P31)5、设备及仪表图形符号(P32)三、暖通工程图形符号1、图样线型(P33)2、风管及部件(P33)3、通风空调设备(P34)4、阀门(P35)(一)、电气工程图形符号序号图形符号说明1 开关(机械式)2 多级开关一般符号单线表示3 多级开关一般符号多线表示4 接触器(在非动作位置触点断开)5 接触器(在非动作位置触点闭合)6 负荷开关(负荷隔离开关)7 具有自动释放功能的负荷开关8 熔断器式断路器9 断路器10 隔离开关11 熔断器一般符号12 跌落式熔断器13 熔断器式开关14 熔断器式隔离开关15 熔断器式负荷开关序号图形符号说明16 当操作器件被吸合时延时闭合的动合触点17 当操作器件被释放时延时闭合的动合触点18 当操作器件被释放时延时闭合的动断触点19 当操作器件被吸合时延时闭合的动断触点20 当操作器件被吸合时延时闭合和释放时延时断开的动合触点21 按钮开关(不闭锁)22 旋钮开关、旋转开关(闭锁)23 位置开关,动合触点限制开关,动合触点24 位置开关,动断触点限制开关,动断触点25 热敏开关,动合触点注:θ可用动作温度代替26 热敏自动开关,动断触点注:注意区别此触点和下图所示热继电器的触点27 具有热元件的气体放电管荧光灯起动器28 动合(常开)触点注:本符号也可用作开关一般符号29 动断(常闭)触点30 先断后合的转换触点(一)电气工程图形符号--续表序号图形符号说明31 当操作器件被吸合或释放时,暂时闭合的过渡动合触点32 座(内孔的)或插座的一个极33 插头(凸头的)或插头的一个极34 插头和插座(凸头的和内孔的)35 接通的连接片36 换接片37 双绕组变压器38 三绕组变压器39 自耦变压器40 电抗器扼流图41 电流互感器脉冲变压器42 具有两个铁芯和两个二次绕组的电流互感器43 在一个铁芯上具有两个二次绕组的电流互感器44 具有有载分接开关的三相三绕组变压器,有中性点引出线的星形-三角形连接45 三相三绕组变压器,两个绕组为有中性点引出线的星形,中性点接地,第三绕组为开口三角形连接(一)电气工程图形符号--续表序号图形符号说明46 三相变压器星形-三角形连接47 具有有载分接开关的三相变压器星形-三角形连接48 三相变压器星形-曲折形连接49 操作器件一般符号50////**具有两个绕组的操作器件组合表示法51 热继电器的驱动器件52 气体继电器53 自动重闭合器件54 电阻器一般符号55 可变电阻器可调电阻器56 滑动触点电位器57 预调电位器58 电容器一般符号59 可变电容器可调电容器60 双联同调可变电容器(一)电气工程图形符号--续表序号图形符号说明61 指示仪表(星号必须按规定予以代表)62 电压表63 电流表64 无功电流表65 最大需量指示器(由一台积算仪表操作的)66 无功功率表67 功率因素表68 频率表69 温度计、高温计(θ可由t代替)70 转速表71 积算仪表、电能表(星号必须按规定予以代替)72 安培小时计73 电能表(瓦特小时表)74 无功电能表75 带发送器电能表76 由电能表操纵的遥测仪表(转发器)77 由电能表操纵的带有打印器材的遥测仪表(转发器)78 屏、盘、架一般符号注:可用文字符号或型号表示设备名称79 列架一般符号80 人工交换台、中断台、测量台、业务台等一般符号(一)电气工程图形符号--续表序号图形符号说明81 总配线架82 中间配线架83 走线架、电缆走道84 地面上明装走线槽85 地面下暗装走线槽86 交流母线87 直流母线88 装在支柱上的封闭式母线89 母线伸缩接头90 中性线91 保护线92 保护和中性共用线93 具有保护和中性的三相配线94 滑触线95 地下线路96 架空线路97 管道线路98 多孔(如6孔)管道线路99 具有埋入地下连接点的线路100 水下线路101 沿建筑物明敷设通信线路102 沿建筑物暗敷设通信线路103 电气排流电缆104 挂在钢索上的线路105 用单线表示的多回线路(或电缆管束)106 导线、导线组、电路线路、母线一般符号107 三根导线108 四根导线109 事故照明线110 50V及其以下电力及照明线路(一)电气工程图形符号--续表序号图形符号说明111 控制及信号线路(电力及照明用)112 原电池或蓄电池113 原电池组或蓄电池组114 带抽头的原电池组或蓄电池组115 接地一般符号116 接机壳或接底板117 无噪声接地118 保护接地119 等电位120 电缆终端头121 电力电缆直通接线盒122 电力电缆连接盒电力电缆分线盒123 控制和指示设备124 报警启动装置(点式-手动或自动) 125 线型探测器126 火灾报警装置127 热128 烟129 易爆气体130 手动启动序号图形符号说明131 电铃132 扬声器133 发声器134 电话机135 照明信号136 手动报警器137 感烟火灾探测器138 感温火灾探测器139 气体火灾探测器140 火警电话机141 报警发声器142 有视听信号的控制和显示设备143 在专用电路上的事故照明灯144 自带电源的事故照明灯装置(应急灯) 145 警卫信号探测器146 警卫信号区域报警器147 警卫信号总报警器148 逃生路线,逃生方向149 逃生路线,最终出品150 二氧化碳消防设备辅助符合152 氧化剂消防设备辅助符号153 卤代烷消防设备辅助符号2、机械控制序号国家标准图形符号说明1 机械的连接气动的连接液压的连接2 具有力或者运动指示方向的机械连接3 延时动作注:三角为指向返回方向4 自动复位注:三角为指向返回方向5 定位非自动复位6 脱离定位7 进入定位8 两器件间的机械联锁9 脱扣的锁扣器件10 扣住的锁扣器件11 堵塞器件12 向左边移动被堵塞的已堵住的堵塞器件13 机械联轴器、离合器14 脱开的机械联轴器15 连接的机械联轴器3、操作件和操作方法17 一般情况下手动控制18 受限制的手动控制19 拉拔控制20 旋转控制序号国家标准图形符号说明21 推动操作22 接近效应操作23 接触效应操作24 紧急开关25 手轮操作26 脚踏操作27 杠杆操作28 可拆卸的手柄操作29 钥匙操作30 曲柄操作31 滚轮操作32 凸轮操作33 过电流保护的电磁操作34 电磁执行器操作35 热执行器操作36 电动机操作37 电钟操作4、非电量控制及其他38 液位控制39 计数控制40 流体控制41 气流控制42 温度控制(θ可用t代替)43 压力控制44 滑动控制45 端子导线的连接46 可拆卸的端子47 连接点交流器方框符号48 交换器一般符号转换器一般符号49 直流交流器50 整流器51 桥式全波整流器52 逆变器53 整流器/逆变器电动机启动器的方框符号54 电动机起动器的一般符号55 步进起动器56 调节-起动器57 带自动释放的起动器58 可逆式电动机直接在线接触器式起动器可逆式电动机满压接触器式起动器59 星-三角起动器60 自耦变压器式起动器61 带可控整流器的调节-起动器接近和接触敏感器件62 接近传感器63 接触传感器64 接近开关动合触点65 接触敏感开关动合触点66 磁铁接近时动作的接近开关,动合触点67 铁接近时动作的接近开关,动断触点电力、照明和电信布置插座68 单相插座69 暗装单相插座70 密闭(防水)单相插座71 防爆单相插座72 带保护触点插座带接地插孔的单相插座73 带接地插孔的暗装单相插座74 带接地插孔的密闭(防水)单相插座75 带接地插孔的防爆单相插座76 带接地插孔的三相插座77 带接地插孔的暗装三相插座78 带接地插孔的密闭(防水)三相插座79 带接地插孔的防爆三相插座80 插座箱(板)序号国家标准图形符号说明81 多个插座(示出3个)82 具有单极开关的插座83 具有隔离变压器的插座84 带熔断器的插座电力、照明和电信布置开关85 开关一般符号86 单极开关87 暗装单极开关88 密闭(防水)单极开关89 防爆单极开关90 双极开关91 暗装双极开关92 密闭(防水)双极开关93 防爆双极开关94 三极开关95 暗装三极开关96 密闭(防水)三极开关97 防爆三极开关98 单极拉线开关99 单极限时开关100 具有指示灯的开关101 双极开关(单极三线)102 调光器5、图集使用的范例和说明图形符号图集使用的范例和说明国标名称型号、规格、做法说明变电所室外箱式变电所杆上变电所屏、台、箱、柜的一般符号配电室及进线用开关柜多种电源配电箱(盘)画于墙外为明装,除注明外底边边距地1.2米画于墙内为暗装,除注明外底边边距地1.4米电力配电箱(盘)照明配电箱(盘) 画于墙外为明装,除注明外底边边距地2.0米,明装电能表板底距地1.8米画于墙内为暗装,除注明外底边边距地1.4米,明装电能表板底距地1.8米电源切换箱(盘) 画于墙外为明装,除注明外底边边距地1.2米画于墙内为暗装,除注明外底边边距地1.4米事故照明配电箱(盘) 画于墙外为明装,除注明外底边边距地1.2米画于墙内为暗装,除注明外底边边距地1.4米组合开关箱画于墙外为明装,除注明外底边边距地1.2米 画于墙内为暗装,除注明外底边边距地1.4米电铃操作盘除注明外,底边距地1.2米吹风机操作盘 距地1.2米,容量见设计图纸配电盘编号 圈内的数字为动力或照明的编号交流电动机除注明外,只做出线口,防水弯头距机座0.2米,均附接地螺丝按钮盒 圈或点数表示按钮数,除注明外,均为明装,距地 1.4米,按钮组合排列见设计图 立柱式按钮箱 风扇一般符号 除注明外,只做出线盒及吊钩 暖风机或冷风机 轴流风扇风扇电阻开关 除注明外,距地1.4米 电铃 除注明外,距地0.3米 号志箱交流电钟 除注明外,只做出线口(明线时,用明插座),距顶0.3米明装单相二级插座250伏-10安,距地0.3米,居民住宅及儿童活动场所应注意安全插座,如采用普通插座时,应距地 1.8米(见本表注)明装单相三极插座(带接地)明装单相四级插座(带接地)380伏-15安,25安,距地0.3米暗装单相二级插座250伏-10安,距地0.3米,居民住宅及儿童活动场所应注意安全插座,如采用普通插座时,应距地 1.8米(见表下注)明装单相三极插座(带接地)明装单相四级插座(带接地)380伏-15安,25安,距地0.3米,容量选用见设计图暗装单相二级防脱250伏-10安,距地0.3米,居民住宅及儿童活动场所应注锁紧型插座意安全插座,如采用普通插座时,应距地1.8米国标名称型号、规格、做法说明暗装单相三极防脱锁紧型插座(带接地) 250伏-10安,距地0.3米,居民住宅及儿童活动场所应采用安全插座,如采用普通插座时,应距地1.8米暗装三相四极防脱锁紧型插座(带接地)380伏-20安,距地0.3米安装T型插座50伏-10安,距地0.3米(见表注) 暗装调光开关调光开关,距地1.4米(见表注) 金属地面出线盒防水拉线开关(单相二线)250伏-3安,瓷制拉线开关(单极二线) 250伏-3安拉线双控开关(单极三线)250伏-3安吊线灯附装拉线开关250伏-3安(立轮式),开关绘制方向表示拉线开关的安装方向明装单极开关(单极二线)跷板式开关,250伏-6安(见表注)暗装单极开关(单极二线)跷板式开关,250伏-6安(见表注)明装双控开关(单极三线)跷板式开关,250伏-6安(见表注)暗装双控开关(单极三线)跷板式开关,250伏-6安(见表注)暗装按钮式定时开关250伏-6安(见表注)暗装拉线式定时开关250伏-6安暗装拉线式多控开关250伏-6安暗装按钮式多控开关250伏-6安电铃开关 250伏-6安天棚灯座(裸灯头)容量和安装方式见设计图墙上灯座(裸灯头)各灯具一般符号灯具型号见本图集花灯符号下面的数字,为选用本图集中待选定型灯具的设计编号非定型特制灯具 具体要求详见工程图注,下面数字为区别种类的编号荧光灯列(带状排列荧光灯) 规格、容量、型号、数量按工程设计图要求,施工中一般均应用高效节能型荧光灯灯具及与其配套的高可靠、高功率因素(>0.95)的交流电子镇流器单管荧光灯 双管荧光灯 三管荧光灯 荧光灯花灯组合 防爆型光灯投光灯规格、容量详见设计图注图形符号 图 集 使 用 的 范 例 和 说 明 国 标名 称 型号、规格、做法说明电源引入线 除注明外,架空引入时,高度与一层顶板同一般电杆 除有设计图或说明外,均按本图集 带照明灯具的电杆带照明灯具的电杆及投照方向 拉线的一般符号 带撑杆的电杆 带高桩拉线的电杆交流配电线路铝芯导线时为2根导线型号的选择铜芯导线时为2根详见工程设计说明;除工程设计图中注明外,暗敷时,按图集JD5-605~607选配相应的管径及线槽交流配电线路铝芯导线时为3根 铜芯导线时为3根交流配电线路铝芯导线时为4根 铜芯导线时为4根交流配电线路铝芯导线时为5根 铜芯导线时为5根 交流配电线路 铝芯导线时为6根 铜芯导线时为6根 支路编号电缆穿管(钢管、非金属管)保护 管径规格见具体工程图注 中途穿线盒或分线盒 做法见 伸缩缝穿线盒 做法见电缆人孔除注明外,见电缆手孔管线引向符号 引上,引下,由上引来,由下引来,引上并引下,由上引来再引下,由下引来再引上电缆桥架封闭式母线引向符号 线 槽引上,引下,由上引来,由下引来,引上并引下,由上引来再引下,由下引来再引上 避雷线 除注明外,见 避雷针双极带熔断器开关 除注明外,均为HK1型单相胶壳闸三极带熔断器开关 除注明外,均为HK1型三相胶壳闸双极带熔断器开关 除注明外,均为HH3或HH4型单相铁壳开关 三极带熔断器开关 除注明外,均为HH3或HH4型三相铁壳开关 双极三相转换开关 除注明外,均为两电流切换开关三相低压断路器 规格、型号详见工程图注跌落式熔断器 除注明外,均为RW3-10型户外跌落式熔断器 除注明外,均为RW4-10型户外跌落式熔断器熔断器式隔离开关 除注明外,均为HR3型熔断器式隔离开关图形符号 图 集 使 用 的 范 例 和 说 明 国 标名 称型号、规格、做法说明熔断器除注明外,均为RC1A瓷插式熔断器指示式电流表、电压表除注明外,为1T1-A型交流电流表除注明外,为1T1-V型交流电压表有功电能表除注明外,均由供电部门备料安装(虚线时为表位) 无功电能表除注明外,均由供电部门备料安装(虚线时为表位) 安培表的换相开关伏特表的换相开关壁龛电话交接箱除注明外,暗装距地0.3米室内电话分线盒除注明外,只做出线口,暗装距地0.3米扬声器除注明外,距顶板0.5米广播分线箱(盘) 除注明外,暗装距地0.3米电话线路末端线路,简化标注时,只注明电话对数RVB(2×0.2) 暗装时穿管1对1(2×0.2)SC15、PC15、TC20、FEC15、(KRG)202对2(2×0.2)3对3(2×0.2)4对4(2×0.2)5对5(2×0.2)广播线路除注明外,同电话线路注法,导线穿管见JD50-608电视线路除注明外,电缆采用SYY-75-5-1型,穿(KRG)15、FEC15、TC15,明、暗敷设有设计定设计照度表示100勒克司安装或敷设高度(米) 自室内该处地面算起安装或敷设高度(米) 自室外该处地面算起消防专用按钮SFAN-1型实验室用暗装塑料插销组板安装高度:除注明者外,距地1.2米;装于依墙实验台处,距台面上0.3米实验室用暗装插销组板安装高度:除注明者外,距地1.2米;装于依墙实验台处,距台面上0.3米实验室插销组板、箱编号圈内数字:A为分盘号;B为设计选定插销组板或箱的排列方案实验室明装接地端子板右下角数字表示安装接地端子的节数,由设计选定.安装高度:除注明外,距地3米实验室暗装接地端子箱接地接线柱板采用633型100安接线柱组合6、在工程平面图中标注的各种符号与代表名称在用电设备或电动机出线口处标写格式在电力或照明设备一般的标注方法在配电线路上的标写格式a-----设备编号;b-----额定功率(千瓦);c-----路线首端熔断片或自动开关释放的电流(安);d-----标高(米); a-----设备编号;b-----设备型号;c-----设备功率(千瓦);d-----导线型号;e-----导线根数;f-----导线截面(毫米2);g-----导线敷设方式及部位末端支路只注编号时为:a-----回路编号;b-----导线型号;c-----导线根数;d-----导线截面;e-----敷设方式及穿管管径;f-----敷设部位;交流电对照明灯具的表达格式m-----交流系统电源第三相;f-----交流系统设备端第一相;U-----交流系统设备端第二相; 例:交流三相带中性线表示如下: 3N~50赫,380伏N-----中性线a-----灯具数;b-----型号或编号;c-----每盏灯的灯泡数或灯管数;d-----灯泡容量(瓦);L-----光源种类;e-----安装高度(米);f-----安装方式注:1.安装高度:壁灯时,指灯具中心与地距离;吊灯时,为灯具底部与地距离。
史上最完整的建筑电气CAD图形符号大全500多个图形符号
及说明
建筑系统图主要包含电气原理图、电器布置图和电气安装接线图。
电气原理图是根据控制线图工作原理绘制,可以帮助我们用于于研究和分析电路工作原理。
电气布置安装图则是用来表明各种电气设备在机械设备上和电气控制柜中的实际安装位置,为机械电气在控制设备的制造、安装、维护、维修提供必要的资料。
电气安装接线图可以在进行装置、设备或成套装置的布线提供各个安装接线图项目之间电气连接的详细信息,包括连接关系,线缆种类和敷设线路。
在建筑电气CAD图中,最显眼的就是那些电气图形符号啦,这里给大家提供完整的电气符号。
如果你需要完整的电气图,可以进入迅捷CAD图库,找到需要的电气系统图。
敷设方式和敷设部位敷设方式:SC:穿焊接钢管敷设;CT:用电缆桥架敷设; 敷设部位:WE:沿墙面敷设;WC:暗敷设在墙内;FC:暗敷设在地面或地板内;CC:暗敷设在屋面或顶板内;BMG1是负荷开关,SB是塑壳断路器,BM7是分断能力10KA的微断。
SC:钢管PC:PVC聚乙烯阻燃性塑料管CT:桥架WC:沿墙暗敷设WS:沿墙明敷设CC:沿顶板暗敷设F:暗敷在地板内CE:沿顶板明敷YJV:电缆SYV:电视线PE:接地(黄绿相兼) PEN:接零(蓝色) 3项线(火线):A项(黄) B项(绿) C项(红) KV:(电压)千伏BV:散线MEB:总等电位LEB:局部等电位线路敷设方式代号PVC——用阻燃塑料管敷设DGL——用电工钢管敷设VXG——用塑制线槽敷设GXG——用金属线槽敷设KRG——用可挠型塑制管敷设⑦线路明敷部位代号LM—沿屋架或屋架下弦敷设ZM——沿柱敷设QM——沿墙敷设PL——沿天棚敷设③线路暗敷部位代号LA——暗设在梁内ZA—暗设在柱内QA—暗设在墙内PA——暗设在屋面内或顶棚内DA——暗设在地面或地板内PNA—暗设在不能进入的吊顶内④照明灯具安装方式代号D——吸顶式L——链吊式G———管吊式B——壁装式R———嵌入式BR———墙壁内安装(4)设备标注方法’ ⑦配电线路的标注方法a——b(c×d)e——f其中:a--回路编号b--导线型号c--导线根数d--导线截面e--敷设方式及穿管管径f--敷设部位表示2根导线表示3根导线表示n 根导线⑦照明灯具标注方法一般标注方法:灯具吸顶安装标注方法:其中:a--灯数b--型号或编号c--每盏照明灯具的灯泡个数d--灯泡容量,W e--灯泡安装高度,m f--安装方式L--光源种类,白炽灯或荧光灯YJV22--4*16 代表聚乙烯绝缘聚氯乙烯护套的电缆,22代表铠装(即在四条线的外面有一层铁皮包裹),一共4芯,截面积为16平方毫米。
YJV-3X4-SC25-HDPE50;YJV:交联聚乙烯电缆,3*4:三根四平方的。
建筑电气工程图形符号
安装工程常用图形符号
一、电气工程图形符号
、电气工程图形符号(P2)
、机械控制图形符号(P13)
、操作件和操作方法(P14)
、非电量控制及其他(导线的连接,交流器方框符号,电动机启动器的方框符号,接近和接触敏感器件,电力、照明和电信布置插座,电力、照明和电信布置开关)(P15)、图集使用的范例和说明(P19)
、在工程平面图中标注的各种符号与代表名称(P25)
、表达线路敷设方式标注的文字代号(P26)
、表达线路敷设部位标注的文字代号(P27)
、表达照明灯具安装方式标注的文字代号(P27)
二、管道工程图形符号
、管道及附件(P28)
、管道的连接(P29)
、阀门图形符号(P30)
、卫生器具及水池图形符号(P31)、设备及仪表图形符号(P32)三、暖通工程图形符号
、图样线型(P33)
、风管及部件(P33)
、通风空调设备(P34)
、阀门(P35)
电气工程图形符号
注:θ可用动作温度代替
26热敏自动开关,动断触点
注:注意区别此触点和下图所示热继电器的触点
27具有热元件的气体放电管荧光灯起动器28
动合(常开)触点
注:本符号也可用作开关一般符号29动断(常闭)触点
30先断后合的转换触点
(一)电气工程图形符号--续表
序号图形符号说明
31
当操作器件被吸合或释放时,暂时闭合的
过渡动合触点
32座(内孔的)或插座的一个极
33插头(凸头的)或插头的一个极
(一)电气工程图形符号--续表
50
1A
在工程平面图中标注的各种符号与代表名称
管道工程图形符号| | | |
暖通工程图形符号。
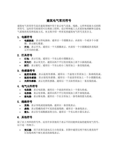
建筑电气常用符号建筑电气常用符号是在建筑领域中用于表示电气设备、线路、元件和连接方式的图形符号。
这些符号的使用可以帮助工程师、设计师和施工人员更好地理解和交流电气系统的布局和连接方式。
本文将介绍一些常见的建筑电气符号及其含义。
1. 电源符号•电源插座:表示供电插座,通常以一个圆圈表示,内部有一个或多个小圆圈,表示插孔数量。
•开关:表示开关,通常以一个大圆圈表示,内部有一个小圆圈或者直线表示开关的位置。
2. 灯具符号•灯泡:表示灯泡,通常以一个实心的小圆圈表示。
•荧光灯:表示荧光灯,通常以两个平行的直线加上两个小弧线组成。
•射灯:表示射灯,通常以一个实心的小三角形加上一条直线组成。
3. 传感器符号•温度传感器:表示温度传感器,通常以一个温度计形状加上一条曲线组成。
•湿度传感器:表示湿度传感器,通常以一个波浪形状加上一个小圆圈组成。
•光照传感器:表示光照传感器,通常以一个太阳形状加上一条直线组成。
4. 电气元件符号•电阻器:表示电阻器,通常以一个波浪形状加上一个箭头组成。
•电容器:表示电容器,通常以两个平行的直线加上两个曲线组成。
•继电器:表示继电器,通常以一个长方形加上一条弯曲的箭头组成。
5. 线路符号•直线:表示导线或连接线路,通常以一条直线表示。
•虚线:表示隐藏的或不可见的连接线路,通常以一条虚线表示。
•箭头:表示信号或数据流的方向,通常以一个实心的小箭头表示。
6. 其他符号除了以上列举的符号外,还有许多其他用于表示不同功能和设备的建筑电气符号。
以下是一些例子:•变压器:用于改变交流电压大小的设备,在图中通常以两个相互垂直的平行直线和两个相互垂直的曲线表示。
•发电机:用于产生电能的设备,在图中通常以一个长方形加上一个闪电形状表示。
•配电箱:用于分配电能到不同的电路和设备的设备,在图中通常以一个长方形加上多个矩形表示。
以上只是一些常见的建筑电气符号,实际使用中可能会有更多的符号和变体。
了解这些符号的含义,可以帮助我们更好地理解和绘制建筑电气图纸,从而提高工程设计和施工效率。
建筑电气工程图形符号安装工程常用图形符号一、电气工程图形符号1、电气工程图形符号(P2)2、机械控制图形符号(P13)3、操作件和操作方法(P14)4、非电量控制及其他(导线的连接,交流器方框符号,电动机启动器的方框符号,接近和接触敏感器件,电力、照明和电信布置插座,电力、照明和电信布置开关)(P15)5、图集使用的范例和说明(P19)6、在工程平面图中标注的各种符号与代表名称(P25)7、表达线路敷设方式标注的文字代号(P26)8、表达线路敷设部位标注的文字代号(P27)9、表达照明灯具安装方式标注的文字代号(P27)二、管道工程图形符号1、管道及附件(P28)2、管道的连接(P29)3、阀门图形符号(P30)4、卫生器具及水池图形符号(P31)5、设备及仪表图形符号(P32)三、暖通工程图形符号1、图样线型(P33)2、风管及部件(P33)3、通风空调设备(P34)4、阀门(P35)(一)、电气工程图形符号序号图形符号说明1 开关(机械式)2 多级开关一般符号单线表示3 多级开关一般符号多线表示4 接触器(在非动作位置触点断开)5 接触器(在非动作位置触点闭合)6 负荷开关(负荷隔离开关)7 具有自动释放功能的负荷开关8 熔断器式断路器9 断路器10 隔离开关11 熔断器一般符号12 跌落式熔断器13 熔断器式开关14 熔断器式隔离开关15 熔断器式负荷开关序号图形符号说明16 当操作器件被吸合时延时闭合的动合触点17 当操作器件被释放时延时闭合的动合触点18 当操作器件被释放时延时闭合的动断触点19 当操作器件被吸合时延时闭合的动断触点当操作器件被吸合时延时闭合和释放时延时断20开的动合触点21 按钮开关(不闭锁)22 旋钮开关、旋转开关(闭锁)位置开关,动合触点23限制开关,动合触点24位置开关,动断触点限制开关,动断触点25热敏开关,动合触点注:θ可用动作温度代替26热敏自动开关,动断触点注:注意区别此触点和下图所示热继电器的触点27 具有热元件的气体放电管荧光灯起动器28动合(常开)触点注:本符号也可用作开关一般符号29 动断(常闭)触点30 先断后合的转换触点(一)电气工程图形符号--续表序号图形符号说明31当操作器件被吸合或释放时,暂时闭合的过渡动合触点32 座(内孔的)或插座的一个极33 插头(凸头的)或插头的一个极34 插头和插座(凸头的和内孔的)35 接通的连接片36 换接片37 双绕组变压器38 三绕组变压器39 自耦变压器电抗器40扼流图电流互感器41脉冲变压器42 具有两个铁芯和两个二次绕组的电流互感器43 在一个铁芯上具有两个二次绕组的电流互感器44具有有载分接开关的三相三绕组变压器,有中性点引出线的星形-三角形连接45 三相三绕组变压器,两个绕组为有中性点引出线的星形,中性点接地,第三绕组为开口三角形连接(一)电气工程图形符号--续表序号图形符号说明46三相变压器星形-三角形连接47具有有载分接开关的三相变压器星形-三角形连接48三相变压器星形-曲折形连接49 操作器件一般符号50////**具有两个绕组的操作器件组合表示法51 热继电器的驱动器件52 气体继电器53 自动重闭合器件54 电阻器一般符号可变电阻器55可调电阻器56 滑动触点电位器57 预调电位器58 电容器一般符号可变电容器59可调电容器60 双联同调可变电容器(一)电气工程图形符号--续表序号图形符号说明61 指示仪表(星号必须按规定予以代表)62 电压表63 电流表64 无功电流表65 最大需量指示器(由一台积算仪表操作的)66 无功功率表67 功率因素表68 频率表69 温度计、高温计(θ可由t代替)70 转速表71 积算仪表、电能表(星号必须按规定予以代替)72 安培小时计73 电能表(瓦特小时表)74 无功电能表75 带发送器电能表76 由电能表操纵的遥测仪表(转发器)由电能表操纵的带有打印器材的遥测仪表(转发77器)屏、盘、架一般符号78注:可用文字符号或型号表示设备名称79 列架一般符号人工交换台、中断台、测量台、业务台等一般80符号(一)电气工程图形符号--续表序号图形符号说明81 总配线架82 中间配线架83 走线架、电缆走道84 地面上明装走线槽85 地面下暗装走线槽86 交流母线87 直流母线88 装在支柱上的封闭式母线89 母线伸缩接头90 中性线91 保护线92 保护和中性共用线93 具有保护和中性的三相配线94 滑触线95 地下线路96 架空线路97 管道线路98 多孔(如6孔)管道线路99 具有埋入地下连接点的线路100 水下线路101 沿建筑物明敷设通信线路102 沿建筑物暗敷设通信线路103 电气排流电缆104 挂在钢索上的线路105 用单线表示的多回线路(或电缆管束) 106 导线、导线组、电路线路、母线一般符号107 三根导线108 四根导线109 事故照明线110 50V及其以下电力及照明线路(一)电气工程图形符号--续表序号图形符号说明111 控制及信号线路(电力及照明用) 112 原电池或蓄电池113 原电池组或蓄电池组114 带抽头的原电池组或蓄电池组115 接地一般符号116 接机壳或接底板117 无噪声接地118 保护接地119 等电位120 电缆终端头121 电力电缆直通接线盒电力电缆连接盒122电力电缆分线盒123 控制和指示设备124 报警启动装置(点式-手动或自动) 125 线型探测器126 火灾报警装置127 热128 烟129 易爆气体130 手动启动序号图形符号说明131 电铃132 扬声器133 发声器134 电话机135 照明信号136 手动报警器137 感烟火灾探测器138 感温火灾探测器139 气体火灾探测器140 火警电话机141 报警发声器142 有视听信号的控制和显示设备143 在专用电路上的事故照明灯144 自带电源的事故照明灯装置(应急灯) 145 警卫信号探测器146 警卫信号区域报警器147 警卫信号总报警器148 逃生路线,逃生方向149 逃生路线,最终出品150 二氧化碳消防设备辅助符合152 氧化剂消防设备辅助符号153 卤代烷消防设备辅助符号2、机械控制序号国家标准图形符号说明1 机械的连接气动的连接液压的连接2 具有力或者运动指示方向的机械连接3延时动作注:三角为指向返回方向4自动复位注:三角为指向返回方向5 定位非自动复位6 脱离定位7 进入定位8 两器件间的机械联锁9 脱扣的锁扣器件10 扣住的锁扣器件11 堵塞器件12 向左边移动被堵塞的已堵住的堵塞器件13 机械联轴器、离合器14 脱开的机械联轴器15 连接的机械联轴器3、操作件和操作方法17 一般情况下手动控制18 受限制的手动控制19 拉拔控制20 旋转控制序号国家标准图形符号说明21 推动操作22 接近效应操作23 接触效应操作24 紧急开关25 手轮操作26 脚踏操作27 杠杆操作28 可拆卸的手柄操作29 钥匙操作30 曲柄操作31 滚轮操作32 凸轮操作33 过电流保护的电磁操作34 电磁执行器操作35 热执行器操作36 电动机操作37 电钟操作4、非电量控制及其他38 液位控制39 计数控制40 流体控制41 气流控制温度控制42(θ可用t代替)43 压力控制44 滑动控制45 端子导线的连接46 可拆卸的端子47 连接点交流器方框符号交换器一般符号48转换器一般符号49 直流交流器50 整流器51 桥式全波整流器52 逆变器53 整流器/逆变器电动机启动器的方框符号54 电动机起动器的一般符号55 步进起动器56 调节-起动器57 带自动释放的起动器可逆式电动机直接在线接触器式起动器58可逆式电动机满压接触器式起动器59 星-三角起动器60 自耦变压器式起动器61 带可控整流器的调节-起动器接近和接触敏感器件62 接近传感器63 接触传感器64 接近开关动合触点65 接触敏感开关动合触点66 磁铁接近时动作的接近开关,动合触点67 铁接近时动作的接近开关,动断触点电力、照明和电信布置插座68 单相插座69 暗装单相插座70 密闭(防水)单相插座71 防爆单相插座带保护触点插座72带接地插孔的单相插座73 带接地插孔的暗装单相插座74 带接地插孔的密闭(防水)单相插座75 带接地插孔的防爆单相插座76 带接地插孔的三相插座77 带接地插孔的暗装三相插座78 带接地插孔的密闭(防水)三相插座79 带接地插孔的防爆三相插座80 插座箱(板)序号国家标准图形符号说明81 多个插座(示出3个)82 具有单极开关的插座83 具有隔离变压器的插座84 带熔断器的插座电力、照明和电信布置开关85 开关一般符号86 单极开关87 暗装单极开关88 密闭(防水)单极开关89 防爆单极开关90 双极开关91 暗装双极开关92 密闭(防水)双极开关93 防爆双极开关94 三极开关95 暗装三极开关96 密闭(防水)三极开关97 防爆三极开关98 单极拉线开关99 单极限时开关100 具有指示灯的开关101 双极开关(单极三线)102 调光器5、图集使用的范例和说明图形符号图集使用的范例和说明国标名称型号、规格、做法说明变电所室外箱式变电所杆上变电所屏、台、箱、柜的一般符号配电室及进线用开关柜多种电源配电箱(盘) 画于墙外为明装,除注明外底边边距地1.2米画于墙内为暗装,除注明外底边边距地1.4米电力配电箱(盘)照明配电箱(盘) 画于墙外为明装,除注明外底边边距地2.0米,明装电能表板底距地1.8米画于墙内为暗装,除注明外底边边距地1.4米,明装电能表板底距地1.8米电源切换箱(盘)画于墙外为明装,除注明外底边边距地1.2米画于墙内为暗装,除注明外底边边距地1.4米事故照明配电箱(盘) 画于墙外为明装,除注明外底边边距地1.2米画于墙内为暗装,除注明外底边边距地1.4米画于墙外为明装,除注明外底边边距地1.2米组合开关箱画于墙内为暗装,除注明外底边边距地1.4米电铃操作盘除注明外,底边距地1.2米吹风机操作盘距地1.2米,容量见设计图纸配电盘编号圈内的数字为动力或照明的编号除注明外,只做出线口,防水弯头距机座0.2米,均附接地交流电动机螺丝按钮盒圈或点数表示按钮数,除注明外,均为明装,距地1.4米,按钮组合排列见设计图立柱式按钮箱风扇一般符号除注明外,只做出线盒及吊钩暖风机或冷风机轴流风扇风扇电阻开关除注明外,距地1.4米电铃除注明外,距地0.3米号志箱交流电钟除注明外,只做出线口(明线时,用明插座),距顶0.3米明装单相二级插座250伏-10安,距地0.3米,居民住宅及儿童活动场所应注明装单相三极插座(带接地)意安全插座,如采用普通插座时,应距地1.8米(见本表注)明装单相四级插座(带接地)380伏-15安,25安,距地0.3米暗装单相二级插座250伏-10安,距地0.3米,居民住宅及儿童活动场所应注意安全插座,如采用普通插座时,应距地1.8米(见表下注)明装单相三极插座(带接地)明装单相四级插座(带接地)380伏-15安,25安,距地0.3米,容量选用见设计图暗装单相二级防脱锁紧型插座250伏-10安,距地0.3米,居民住宅及儿童活动场所应注意安全插座,如采用普通插座时,应距地1.8米国标名称型号、规格、做法说明暗装单相三极防脱锁紧型插座(带接地)250伏-10安,距地0.3米,居民住宅及儿童活动场所应采用安全插座,如采用普通插座时,应距地1.8米暗装三相四极防脱锁紧型插座(带接地)380伏-20安,距地0.3米安装T型插座50伏-10安,距地0.3米(见表注)暗装调光开关调光开关,距地1.4米(见表注)金属地面出线盒防水拉线开关(单相二线)250伏-3安,瓷制拉线开关(单极二线) 250伏-3安拉线双控开关(单极三线)250伏-3安吊线灯附装拉线开关250伏-3安(立轮式),开关绘制方向表示拉线开关的安装方向明装单极开关(单极二线)跷板式开关,250伏-6安(见表注) 暗装单极开关(单极二线)跷板式开关,250伏-6安(见表注) 明装双控开关(单极三线)跷板式开关,250伏-6安(见表注) 暗装双控开关(单极三线)跷板式开关,250伏-6安(见表注) 暗装按钮式定时开关250伏-6安(见表注)暗装拉线式定时开关250伏-6安暗装拉线式多控开关250伏-6安暗装按钮式多控开关250伏-6安电铃开关250伏-6安天棚灯座(裸灯头)容量和安装方式见设计图墙上灯座(裸灯头)各灯具一般符号灯具型号见本图集花灯符号下面的数字,为选用本图集中待选定型灯具的设计编号非定型特制灯具具体要求详见工程图注,下面数字为区别种类的编号荧光灯列(带状排列荧光灯)规格、容量、型号、数量按工程设计图要求,施工中一般均应用高效节能型荧光灯灯具及与其配套的高可靠、高功率因素(>0.95)的交流电子镇流器单管荧光灯双管荧光灯三管荧光灯荧光灯花灯组合防爆型光灯投光灯 规格、容量详见设计图注图形符号图 集 使 用 的 范 例 和 说 明国 标 名 称 型号、规格、做法说明电源引入线 除注明外,架空引入时,高度与一层顶板同一般电杆 除有设计图或说明外,均按本图集带照明灯具的电杆带照明灯具的电杆及投照方向拉线的一般符号带撑杆的电杆带高桩拉线的电杆交流配电线路铝芯导线时为2根铜芯导线时为2根 导线型号的选择详见工程设计说明;除工程设计图中注明外,暗敷时,按图集JD5-605~607选配相应的管径及线槽交流配电线路铝芯导线时为3根铜芯导线时为3根交流配电线路铝芯导线时为4根铜芯导线时为4根交流配电线路铝芯导线时为5根铜芯导线时为5根铝芯导线时为6根交流配电线路铜芯导线时为6根支路编号电缆穿管(钢管、非金属管)保护管径规格见具体工程图注中途穿线盒或分线盒做法见伸缩缝穿线盒做法见电缆人孔除注明外,见电缆手孔管线引向符号引上,引下,由上引来,由下引来,引上并引下,由上引来再引下,由下引来再引上电缆桥架封闭式母线引向符号线槽引上,引下,由上引来,由下引来,引上并引下,由上引来再引下,由下引来再引上避雷线除注明外,见避雷针双极带熔断器开关除注明外,均为HK1型单相胶壳闸三极带熔断器开关除注明外,均为HK1型三相胶壳闸双极带熔断器开关除注明外,均为HH3或HH4型单相铁壳开关三极带熔断器开关除注明外,均为HH3或HH4型三相铁壳开关双极三相转换开关除注明外,均为两电流切换开关三相低压断路器规格、型号详见工程图注跌落式熔断器除注明外,均为RW3-10型户外跌落式熔断器除注明外,均为RW4-10型户外跌落式熔断器熔断器式隔离开关除注明外,均为HR3型熔断器式隔离开关图形符号图集使用的范例和说明国标名称型号、规格、做法说明熔断器除注明外,均为RC1A瓷插式熔断器指示式电流表、电压表除注明外,为1T1-A型交流电流表除注明外,为1T1-V型交流电压表有功电能表除注明外,均由供电部门备料安装(虚线时为表位)无功电能表除注明外,均由供电部门备料安装(虚线时为表位)安培表的换相开关伏特表的换相开关壁龛电话交接箱除注明外,暗装距地0.3米室内电话分线盒除注明外,只做出线口,暗装距地0.3米扬声器除注明外,距顶板0.5米广播分线箱(盘) 除注明外,暗装距地0.3米电话线路末端线路,简化标注时,只注明电话对数RVB(2×0.2)暗装时穿管1对1(2×0.2)SC15、PC15、TC20、FEC15、2对2(2×0.2)3对3(2×0.2)(KRG)204对4(2×0.2)5对5(2×0.2)广播线路除注明外,同电话线路注法,导线穿管见JD50-608 电视线路除注明外,电缆采用SYY-75-5-1型,穿(KRG)15、FEC15、TC15,明、暗敷设有设计定设计照度表示100勒克司安装或敷设高度(米) 自室内该处地面算起安装或敷设高度(米) 自室外该处地面算起消防专用按钮SFAN-1型实验室用暗装塑料插销组板安装高度:除注明者外,距地1.2米;装于依墙实验台处,距台面上0.3米实验室用暗装插销组板安装高度:除注明者外,距地1.2米;装于依墙实验台处,距台面上0.3米实验室插销组板、箱编号圈内数字:A为分盘号;B为设计选定插销组板或箱的排列方案实验室明装接地端子板右下角数字表示安装接地端子的节数,由设计选定.安装高度:除注明外,距地3米实验室暗装接地端子箱接地接线柱板采用633型100安接线柱组合6、在工程平面图中标注的各种符号与代表名称a-----设备编号;b-----额定功率(千瓦);c-----路线首端熔断片或自动开关释放的电流(安);d-----标高(米);a-----设备编号;b-----设备型号;c-----设备功率(千瓦);d-----导线型号;e-----导线根数;f-----导线截面(毫米2);g-----导线敷设方式及部位末端支路只注编号时为:a-----回路编号;b-----导线型号;c-----导线根数;d-----导线截面;e-----敷设方式及穿管管径;f-----敷设部位;交流电对照明灯具的表达格式m-----交流系统电源第三相;f-----交流系统设备端第一相;U-----交流系统设备端第二相;例:交流三相带中性线表示如下:a-----灯具数;b-----型号或编号;c-----每盏灯的灯泡数或灯管数;d-----灯泡容量(瓦);3N~50赫,380伏N-----中性线L-----光源种类;e-----安装高度(米);f-----安装方式注:1.安装高度:壁灯时,指灯具中心与地距离;吊灯时,为灯具底部与地距离。
建筑电气工程图形符号安装工程常用图形符号一、电气工程图形符号、电气工程图形符号(P2)、机械控制图形符号(P13)、操作件和操作方法(P14)、非电量控制及其他(导线的连接,交流器方框符号,电动机启动器的方框符号,接近和接触敏感器件,电力、照明和电信布置插座,电力、照明和电信布置开关)(P15)、图集使用的范例和说明(P19)、在工程平面图中标注的各种符号与代表名称(P25)、表达线路敷设方式标注的文字代号(P26)、表达线路敷设部位标注的文字代号(P27)、表达照明灯具安装方式标注的文字代号(P27)二、管道工程图形符号、管道及附件(P28)、管道的连接(P29)、阀门图形符号(P30)、卫生器具及水池图形符号(P31)、设备及仪表图形符号(P32)三、暖通工程图形符号、图样线型(P33)、风管及部件(P33)、通风空调设备(P34)、阀门(P35)电气工程图形符号序号图形符号说明1 开关(机械式)2 多级开关一般符号单线表示3 多级开关一般符号多线表示4 接触器(在非动作位置触点断开)5 接触器(在非动作位置触点闭合)6 负荷开关(负荷隔离开关)7 具有自动释放功能的负荷开关8 熔断器式断路器9 断路器10 隔离开关11 熔断器一般符号12 跌落式熔断器13 熔断器式开关14 熔断器式隔离开关15 熔断器式负荷开关序号图形符号说明16 当操作器件被吸合时延时闭合的动合触点17 当操作器件被释放时延时闭合的动合触点18 当操作器件被释放时延时闭合的动断触点19 当操作器件被吸合时延时闭合的动断触点20 当操作器件被吸合时延时闭合和释放时延时断开的动合触点21 按钮开关(不闭锁)22 旋钮开关、旋转开关(闭锁)23 位置开关,动合触点限制开关,动合触点24 位置开关,动断触点限制开关,动断触点25 热敏开关,动合触点注:θ可用动作温度代替26热敏自动开关,动断触点注:注意区别此触点和下图所示热继电器的触点27 具有热元件的气体放电管荧光灯起动器28动合(常开)触点注:本符号也可用作开关一般符号29 动断(常闭)触点30 先断后合的转换触点序号图形符号说明31当操作器件被吸合或释放时,暂时闭合的过渡动合触点32 座(内孔的)或插座的一个极33 插头(凸头的)或插头的一个极34 插头和插座(凸头的和内孔的)35 接通的连接片36 换接片37 双绕组变压器38 三绕组变压器39 自耦变压器40 电抗器扼流图41 电流互感器脉冲变压器42 具有两个铁芯和两个二次绕组的电流互感器43 在一个铁芯上具有两个二次绕组的电流互感器44 具有有载分接开关的三相三绕组变压器,有中性点引出线的星形-三角形连接45 三相三绕组变压器,两个绕组为有中性点引出线的星形,中性点接地,第三绕组为开口三角形连接序号图形符号说明46 三相变压器星形-三角形连接47具有有载分接开关的三相变压器星形-三角形连接48三相变压器星形-曲折形连接49 操作器件一般符号501.2米1.4米2.0米1.8米1.4米1.8米1.2米1.4米1.2米1.4米1.2米1.4米1.2米1.2米0.2米1.4米1.4米0.3米0.3米0.3米1.8米0.3米0.3米1.8米0.3米0.3米1.8米0.3米1.8米0.3米0.3米1.4米1A0.3米0.3米0.5米0.3米75-5-11.2米0.3米1.2米0.3米装高度:除注明外,距地3米实验室暗装接地端子箱接地接线柱板采用633型100安接线柱组合在工程平面图中标注的各种符号与代表名称a-----设备编号;b-----额定功率(千瓦);c-----路线首端熔断片或自动开关释放的电流(安);d-----标高(米);a-----设备编号;b-----设备型号;c-----设备功率(千瓦);d-----导线型号;e-----导线根数;f-----导线截面(毫米2);g-----导线敷设方式及部位末端支路只注编号时为:a-----回路编号;b-----导线型号;c-----导线根数;d-----导线截面;e-----敷设方式及穿管管径;f-----敷设部位;交流电对照明灯具的表达格式m-----交流系统电源第三相;f-----交流系统设备端第一相;U-----交流系统设备端第二相;例:交流三相带中性线表示如下:3N~50赫,380伏N-----中性线a-----灯具数;b-----型号或编号;c-----每盏灯的灯泡数或灯管数;d-----灯泡容量(瓦);L-----光源种类;e-----安装高度(米);f-----安装方式注:1.安装高度:壁灯时,指灯具中心与地距离;吊灯时,为灯具底部与地距离。
建筑电气工程图形符号安装工程常用图形符号一、电气工程图形符号1、电气工程图形符号(P2)2、机械控制图形符号(P13)3、操作件和操作方法(P14)4、非电量控制及其他(导线的连接,交流器方框符号,电动机启动器的方框符号,接近和接触敏感器件,电力、照明和电信布置插座,电力、照明和电信布置开关)(P15)5、图集使用的范例和说明(P19)6、在工程平面图中标注的各种符号与代表名称(P25)7、表达线路敷设方式标注的文字代号(P26)8、表达线路敷设部位标注的文字代号(P27)9、表达照明灯具安装方式标注的文字代号(P27)二、管道工程图形符号1、管道及附件(P28)2、管道的连接(P29)3、阀门图形符号(P30)4、卫生器具及水池图形符号(P31)5、设备及仪表图形符号(P32)三、暖通工程图形符号1、图样线型(P33)2、风管及部件(P33)3、通风空调设备(P34)4、阀门(P35)(一)、电气工程图形符号管线引向符号 引上,引下,由上引来,由下引来,引上并引下,由上引来再引下,由下引来再引上电缆桥架封闭式母线引向符号 线 槽引上,引下,由上引来,由下引来,引上并引下,由上引来再引下,由下引来再引上 避雷线 除注明外,见 避雷针双极带熔断器开关 除注明外,均为HK1型单相胶壳闸三极带熔断器开关 除注明外,均为HK1型三相胶壳闸双极带熔断器开关 除注明外,均为HH3或HH4型单相铁壳开关 三极带熔断器开关 除注明外,均为HH3或HH4型三相铁壳开关 双极三相转换开关 除注明外,均为两电流切换开关三相低压断路器 规格、型号详见工程图注跌落式熔断器 除注明外,均为RW3-10型户外跌落式熔断器 除注明外,均为RW4-10型户外跌落式熔断器熔断器式隔离开关 除注明外,均为HR3型熔断器式隔离开关6、在工程平面图中标注的各种符号与代表名称三通阀(三)、暖通工程图形符号。
建筑电气工程图形符号安装工程常用图形符号一、电气工程图形符号1、电气工程图形符号(P2)2、机械控制图形符号(P13)3、操作件和操作方法(P14)4、非电量控制及其他(导线的连接,交流器方框符号,电动机启动器的方框符号,接近和接触敏感器件,电力、照明和电信布置插座,电力、照明和电信布置开关)(P15)5、图集使用的范例和说明(P19)6、在工程平面图中标注的各种符号与代表名称(P25)7、表达线路敷设方式标注的文字代号(P26)8、表达线路敷设部位标注的文字代号(P27)9、表达照明灯具安装方式标注的文字代号(P27)二、管道工程图形符号1、管道及附件(P28)2、管道的连接(P29)3、阀门图形符号(P30)4、卫生器具及水池图形符号(P31)5、设备及仪表图形符号(P32)三、暖通工程图形符号1、图样线型(P33)2、风管及部件(P33)3、通风空调设备(P34)4、阀门(P35)(一)、电气工程图形符号序号图形符号说明1 开关(机械式)2 多级开关一般符号单线表示3 多级开关一般符号多线表示4 接触器(在非动作位置触点断开)5 接触器(在非动作位置触点闭合)6 负荷开关(负荷隔离开关)7 具有自动释放功能的负荷开关8 熔断器式断路器9 断路器10 隔离开关11 熔断器一般符号12 跌落式熔断器13 熔断器式开关14 熔断器式隔离开关15 熔断器式负荷开关序号图形符号说明16 当操作器件被吸合时延时闭合的动合触点17 当操作器件被释放时延时闭合的动合触点18 当操作器件被释放时延时闭合的动断触点19 当操作器件被吸合时延时闭合的动断触点20 当操作器件被吸合时延时闭合和释放时延时断开的动合触点21 按钮开关(不闭锁)22 旋钮开关、旋转开关(闭锁)23 位置开关,动合触点限制开关,动合触点24 位置开关,动断触点限制开关,动断触点25 热敏开关,动合触点注:θ可用动作温度代替26 热敏自动开关,动断触点注:注意区别此触点和下图所示热继电器的触点27 具有热元件的气体放电管荧光灯起动器28 动合(常开)触点注:本符号也可用作开关一般符号29 动断(常闭)触点30 先断后合的转换触点(一)电气工程图形符号--续表序号图形符号说明31 当操作器件被吸合或释放时,暂时闭合的过渡动合触点32 座(内孔的)或插座的一个极33 插头(凸头的)或插头的一个极34 插头和插座(凸头的和内孔的)35 接通的连接片36 换接片37 双绕组变压器38 三绕组变压器39 自耦变压器40 电抗器扼流图41 电流互感器脉冲变压器42 具有两个铁芯和两个二次绕组的电流互感器43 在一个铁芯上具有两个二次绕组的电流互感器44 具有有载分接开关的三相三绕组变压器,有中性点引出线的星形-三角形连接45 三相三绕组变压器,两个绕组为有中性点引出线的星形,中性点接地,第三绕组为开口三角形连接(一)电气工程图形符号--续表序号图形符号说明46 三相变压器星形-三角形连接47 具有有载分接开关的三相变压器星形-三角形连接48 三相变压器星形-曲折形连接49 操作器件一般符号50////**具有两个绕组的操作器件组合表示法51 热继电器的驱动器件52 气体继电器53 自动重闭合器件54 电阻器一般符号55 可变电阻器可调电阻器56 滑动触点电位器57 预调电位器58 电容器一般符号59 可变电容器可调电容器60 双联同调可变电容器(一)电气工程图形符号--续表序号图形符号说明61 指示仪表(星号必须按规定予以代表)62 电压表63 电流表64 无功电流表65 最大需量指示器(由一台积算仪表操作的)66 无功功率表67 功率因素表68 频率表69 温度计、高温计(θ可由t代替)70 转速表71 积算仪表、电能表(星号必须按规定予以代替)72 安培小时计73 电能表(瓦特小时表)74 无功电能表75 带发送器电能表76 由电能表操纵的遥测仪表(转发器)77 由电能表操纵的带有打印器材的遥测仪表(转发器)78 屏、盘、架一般符号注:可用文字符号或型号表示设备名称79 列架一般符号80 人工交换台、中断台、测量台、业务台等一般符号(一)电气工程图形符号--续表序号图形符号说明81 总配线架82 中间配线架83 走线架、电缆走道84 地面上明装走线槽85 地面下暗装走线槽86 交流母线87 直流母线88 装在支柱上的封闭式母线89 母线伸缩接头90 中性线91 保护线92 保护和中性共用线93 具有保护和中性的三相配线94 滑触线95 地下线路96 架空线路97 管道线路98 多孔(如6孔)管道线路99 具有埋入地下连接点的线路100 水下线路101 沿建筑物明敷设通信线路102 沿建筑物暗敷设通信线路103 电气排流电缆104 挂在钢索上的线路105 用单线表示的多回线路(或电缆管束)106 导线、导线组、电路线路、母线一般符号107 三根导线108 四根导线109 事故照明线110 50V及其以下电力及照明线路(一)电气工程图形符号--续表序号图形符号说明111 控制及信号线路(电力及照明用)112 原电池或蓄电池113 原电池组或蓄电池组114 带抽头的原电池组或蓄电池组115 接地一般符号116 接机壳或接底板117 无噪声接地118 保护接地119 等电位120 电缆终端头121 电力电缆直通接线盒122 电力电缆连接盒电力电缆分线盒123 控制和指示设备124 报警启动装置(点式-手动或自动) 125 线型探测器126 火灾报警装置127 热128 烟129 易爆气体130 手动启动序号图形符号说明131 电铃132 扬声器133 发声器134 电话机135 照明信号136 手动报警器137 感烟火灾探测器138 感温火灾探测器139 气体火灾探测器140 火警电话机141 报警发声器142 有视听信号的控制和显示设备143 在专用电路上的事故照明灯144 自带电源的事故照明灯装置(应急灯) 145 警卫信号探测器146 警卫信号区域报警器147 警卫信号总报警器148 逃生路线,逃生方向149 逃生路线,最终出品150 二氧化碳消防设备辅助符合152 氧化剂消防设备辅助符号153 卤代烷消防设备辅助符号2、机械控制序号国家标准图形符号说明1 机械的连接气动的连接液压的连接2 具有力或者运动指示方向的机械连接3 延时动作注:三角为指向返回方向4 自动复位注:三角为指向返回方向5 定位非自动复位6 脱离定位7 进入定位8 两器件间的机械联锁9 脱扣的锁扣器件10 扣住的锁扣器件11 堵塞器件12 向左边移动被堵塞的已堵住的堵塞器件13 机械联轴器、离合器14 脱开的机械联轴器15 连接的机械联轴器3、操作件和操作方法17 一般情况下手动控制18 受限制的手动控制19 拉拔控制20 旋转控制序号国家标准图形符号说明21 推动操作22 接近效应操作23 接触效应操作24 紧急开关25 手轮操作26 脚踏操作27 杠杆操作28 可拆卸的手柄操作29 钥匙操作30 曲柄操作31 滚轮操作32 凸轮操作33 过电流保护的电磁操作34 电磁执行器操作35 热执行器操作36 电动机操作37 电钟操作4、非电量控制及其他38 液位控制39 计数控制40 流体控制41 气流控制42 温度控制(θ可用t代替)43 压力控制44 滑动控制45 端子导线的连接46 可拆卸的端子47 连接点交流器方框符号48 交换器一般符号转换器一般符号49 直流交流器50 整流器51 桥式全波整流器52 逆变器53 整流器/逆变器电动机启动器的方框符号54 电动机起动器的一般符号55 步进起动器56 调节-起动器57 带自动释放的起动器58 可逆式电动机直接在线接触器式起动器可逆式电动机满压接触器式起动器59 星-三角起动器60 自耦变压器式起动器61 带可控整流器的调节-起动器接近和接触敏感器件62 接近传感器63 接触传感器64 接近开关动合触点65 接触敏感开关动合触点66 磁铁接近时动作的接近开关,动合触点67 铁接近时动作的接近开关,动断触点电力、照明和电信布置插座68 单相插座69 暗装单相插座70 密闭(防水)单相插座71 防爆单相插座72 带保护触点插座带接地插孔的单相插座73 带接地插孔的暗装单相插座74 带接地插孔的密闭(防水)单相插座75 带接地插孔的防爆单相插座76 带接地插孔的三相插座77 带接地插孔的暗装三相插座78 带接地插孔的密闭(防水)三相插座79 带接地插孔的防爆三相插座80 插座箱(板)序号国家标准图形符号说明81 多个插座(示出3个)82 具有单极开关的插座83 具有隔离变压器的插座84 带熔断器的插座电力、照明和电信布置开关85 开关一般符号86 单极开关87 暗装单极开关88 密闭(防水)单极开关89 防爆单极开关90 双极开关91 暗装双极开关92 密闭(防水)双极开关93 防爆双极开关94 三极开关95 暗装三极开关96 密闭(防水)三极开关97 防爆三极开关98 单极拉线开关99 单极限时开关100 具有指示灯的开关101 双极开关(单极三线)102 调光器5、图集使用的范例和说明图形符号图集使用的范例和说明国标名称型号、规格、做法说明变电所室外箱式变电所杆上变电所屏、台、箱、柜的一般符号配电室及进线用开关柜多种电源配电箱(盘)画于墙外为明装,除注明外底边边距地1.2米画于墙内为暗装,除注明外底边边距地1.4米电力配电箱(盘)照明配电箱(盘) 画于墙外为明装,除注明外底边边距地2.0米,明装电能表板底距地1.8米画于墙内为暗装,除注明外底边边距地1.4米,明装电能表板底距地1.8米电源切换箱(盘) 画于墙外为明装,除注明外底边边距地1.2米画于墙内为暗装,除注明外底边边距地1.4米事故照明配电箱(盘) 画于墙外为明装,除注明外底边边距地1.2米画于墙内为暗装,除注明外底边边距地1.4米组合开关箱画于墙外为明装,除注明外底边边距地1.2米 画于墙内为暗装,除注明外底边边距地1.4米电铃操作盘除注明外,底边距地1.2米吹风机操作盘 距地1.2米,容量见设计图纸配电盘编号 圈内的数字为动力或照明的编号交流电动机除注明外,只做出线口,防水弯头距机座0.2米,均附接地螺丝按钮盒 圈或点数表示按钮数,除注明外,均为明装,距地 1.4米,按钮组合排列见设计图 立柱式按钮箱 风扇一般符号 除注明外,只做出线盒及吊钩 暖风机或冷风机 轴流风扇风扇电阻开关 除注明外,距地1.4米 电铃 除注明外,距地0.3米 号志箱交流电钟 除注明外,只做出线口(明线时,用明插座),距顶0.3米明装单相二级插座250伏-10安,距地0.3米,居民住宅及儿童活动场所应注意安全插座,如采用普通插座时,应距地 1.8米(见本表注)明装单相三极插座(带接地)明装单相四级插座(带接地)380伏-15安,25安,距地0.3米暗装单相二级插座250伏-10安,距地0.3米,居民住宅及儿童活动场所应注意安全插座,如采用普通插座时,应距地 1.8米(见表下注)明装单相三极插座(带接地)明装单相四级插座(带接地)380伏-15安,25安,距地0.3米,容量选用见设计图暗装单相二级防脱250伏-10安,距地0.3米,居民住宅及儿童活动场所应注锁紧型插座意安全插座,如采用普通插座时,应距地1.8米国标名称型号、规格、做法说明暗装单相三极防脱锁紧型插座(带接地) 250伏-10安,距地0.3米,居民住宅及儿童活动场所应采用安全插座,如采用普通插座时,应距地1.8米暗装三相四极防脱锁紧型插座(带接地)380伏-20安,距地0.3米安装T型插座50伏-10安,距地0.3米(见表注) 暗装调光开关调光开关,距地1.4米(见表注) 金属地面出线盒防水拉线开关(单相二线)250伏-3安,瓷制拉线开关(单极二线) 250伏-3安拉线双控开关(单极三线)250伏-3安吊线灯附装拉线开关250伏-3安(立轮式),开关绘制方向表示拉线开关的安装方向明装单极开关(单极二线)跷板式开关,250伏-6安(见表注)暗装单极开关(单极二线)跷板式开关,250伏-6安(见表注)明装双控开关(单极三线)跷板式开关,250伏-6安(见表注)暗装双控开关(单极三线)跷板式开关,250伏-6安(见表注)暗装按钮式定时开关250伏-6安(见表注)暗装拉线式定时开关250伏-6安暗装拉线式多控开关250伏-6安暗装按钮式多控开关250伏-6安电铃开关 250伏-6安天棚灯座(裸灯头)容量和安装方式见设计图墙上灯座(裸灯头)各灯具一般符号灯具型号见本图集花灯符号下面的数字,为选用本图集中待选定型灯具的设计编号非定型特制灯具 具体要求详见工程图注,下面数字为区别种类的编号荧光灯列(带状排列荧光灯) 规格、容量、型号、数量按工程设计图要求,施工中一般均应用高效节能型荧光灯灯具及与其配套的高可靠、高功率因素(>0.95)的交流电子镇流器单管荧光灯 双管荧光灯 三管荧光灯 荧光灯花灯组合 防爆型光灯投光灯规格、容量详见设计图注图形符号 图 集 使 用 的 范 例 和 说 明 国 标名 称 型号、规格、做法说明电源引入线 除注明外,架空引入时,高度与一层顶板同一般电杆 除有设计图或说明外,均按本图集 带照明灯具的电杆带照明灯具的电杆及投照方向 拉线的一般符号 带撑杆的电杆 带高桩拉线的电杆交流配电线路铝芯导线时为2根导线型号的选择铜芯导线时为2根详见工程设计说明;除工程设计图中注明外,暗敷时,按图集JD5-605~607选配相应的管径及线槽交流配电线路铝芯导线时为3根 铜芯导线时为3根交流配电线路铝芯导线时为4根 铜芯导线时为4根交流配电线路铝芯导线时为5根 铜芯导线时为5根 交流配电线路 铝芯导线时为6根 铜芯导线时为6根 支路编号电缆穿管(钢管、非金属管)保护 管径规格见具体工程图注 中途穿线盒或分线盒 做法见 伸缩缝穿线盒 做法见电缆人孔除注明外,见电缆手孔管线引向符号 引上,引下,由上引来,由下引来,引上并引下,由上引来再引下,由下引来再引上电缆桥架封闭式母线引向符号 线 槽引上,引下,由上引来,由下引来,引上并引下,由上引来再引下,由下引来再引上 避雷线 除注明外,见 避雷针双极带熔断器开关 除注明外,均为HK1型单相胶壳闸三极带熔断器开关 除注明外,均为HK1型三相胶壳闸双极带熔断器开关 除注明外,均为HH3或HH4型单相铁壳开关 三极带熔断器开关 除注明外,均为HH3或HH4型三相铁壳开关 双极三相转换开关 除注明外,均为两电流切换开关三相低压断路器 规格、型号详见工程图注跌落式熔断器 除注明外,均为RW3-10型户外跌落式熔断器 除注明外,均为RW4-10型户外跌落式熔断器熔断器式隔离开关 除注明外,均为HR3型熔断器式隔离开关图形符号 图 集 使 用 的 范 例 和 说 明 国 标名 称型号、规格、做法说明熔断器除注明外,均为RC1A瓷插式熔断器指示式电流表、电压表除注明外,为1T1-A型交流电流表除注明外,为1T1-V型交流电压表有功电能表除注明外,均由供电部门备料安装(虚线时为表位) 无功电能表除注明外,均由供电部门备料安装(虚线时为表位) 安培表的换相开关伏特表的换相开关壁龛电话交接箱除注明外,暗装距地0.3米室内电话分线盒除注明外,只做出线口,暗装距地0.3米扬声器除注明外,距顶板0.5米广播分线箱(盘) 除注明外,暗装距地0.3米电话线路末端线路,简化标注时,只注明电话对数RVB(2×0.2) 暗装时穿管1对1(2×0.2)SC15、PC15、TC20、FEC15、(KRG)202对2(2×0.2)3对3(2×0.2)4对4(2×0.2)5对5(2×0.2)广播线路除注明外,同电话线路注法,导线穿管见JD50-608电视线路除注明外,电缆采用SYY-75-5-1型,穿(KRG)15、FEC15、TC15,明、暗敷设有设计定设计照度表示100勒克司安装或敷设高度(米) 自室内该处地面算起安装或敷设高度(米) 自室外该处地面算起消防专用按钮SFAN-1型实验室用暗装塑料插销组板安装高度:除注明者外,距地1.2米;装于依墙实验台处,距台面上0.3米实验室用暗装插销组板安装高度:除注明者外,距地1.2米;装于依墙实验台处,距台面上0.3米实验室插销组板、箱编号圈内数字:A为分盘号;B为设计选定插销组板或箱的排列方案实验室明装接地端子板右下角数字表示安装接地端子的节数,由设计选定.安装高度:除注明外,距地3米实验室暗装接地端子箱接地接线柱板采用633型100安接线柱组合6、在工程平面图中标注的各种符号与代表名称在用电设备或电动机出线口处标写格式在电力或照明设备一般的标注方法在配电线路上的标写格式a-----设备编号;b-----额定功率(千瓦);c-----路线首端熔断片或自动开关释放的电流(安);d-----标高(米); a-----设备编号;b-----设备型号;c-----设备功率(千瓦);d-----导线型号;e-----导线根数;f-----导线截面(毫米2);g-----导线敷设方式及部位末端支路只注编号时为:a-----回路编号;b-----导线型号;c-----导线根数;d-----导线截面;e-----敷设方式及穿管管径;f-----敷设部位;交流电对照明灯具的表达格式m-----交流系统电源第三相;f-----交流系统设备端第一相;U-----交流系统设备端第二相; 例:交流三相带中性线表示如下: 3N~50赫,380伏N-----中性线a-----灯具数;b-----型号或编号;c-----每盏灯的灯泡数或灯管数;d-----灯泡容量(瓦);L-----光源种类;e-----安装高度(米);f-----安装方式注:1.安装高度:壁灯时,指灯具中心与地距离;吊灯时,为灯具底部与地距离。
建筑电气工程图形符号之阿布丰王创作装置工程经常使用图形符号一、电气工程图形符号、电气工程图形符号(P2)、机械控制图形符号(P13)、操纵件和操纵方法(P14)、非电量控制及其他(导线的连接,交流器方框符号,电动机启动器的方框符号,接近和接触敏感器件,电力、照明和电信安插插座,电力、照明和电信安插开关)(P15)、图集使用的范例和说明(P19)、在工程平面图中标注的各种符号与代表名称(P25)、表达线路敷设方式标注的文字代号(P26)、表达线路敷设部位标注的文字代号(P27)、表达照明灯具装置方式标注的文字代号(P27)二、管道工程图形符号、管道及附件(P28)、管道的连接(P29)、阀门图形符号(P30)、卫生器具及水池图形符号(P31)、设备及仪表图形符号(P32)三、暖通工程图形符号、图样线型(P33)、风管及部件(P33)、通风空调设备(P34)、阀门(P35)电气工程图形符号序号图形符号说明1 开关(机械式)2 多级开关一般符号单线暗示3 多级开关一般符号多线暗示4 接触器(在非动作位置触点断开)5 接触器(在非动作位置触点闭合)6 负荷开关(负荷隔离开关)7 具有自动释放功能的负荷开关8 熔断器式断路器9 断路器10 隔离开关11 熔断器一般符号12 跌落式熔断器13 熔断器式开关14 熔断器式隔离开关15 熔断器式负荷开关序号图形符号说明16 当操纵器件被吸合时延时闭合的动合触点17 当操纵器件被释放时延时闭合的动合触点18 当操纵器件被释放时延时闭合的动断触点19 当操纵器件被吸合时延时闭合的动断触点20 当操纵器件被吸合时延时闭合和释放时延时断开的动合触点21 按钮开关(不闭锁)22 旋钮开关、旋转开关(闭锁)23 位置开关,动合触点限制开关,动合触点24 位置开关,动断触点限制开关,动断触点25 热敏开关,动合触点注:θ可用动作温度代替26 热敏自动开关,动断触点注:注意区别此触点和下图所示热继电器的触点27 具有热元件的气体放电管荧光灯起动器28 动合(常开)触点注:本符号也可用作开关一般符号29 动断(常闭)触点30 先断后合的转换触点(一)电气工程图形符号--续表序号图形符号说明31 当操纵器件被吸合或释放时,暂时闭合的过渡动合触点32 座(内孔的)或插座的一个极33 插头(凸头的)或插头的一个极34 插头和插座(凸头的和内孔的)35 接通的连接片36 换接片37 双绕组变压器38 三绕组变压器39 自耦变压器40 电抗器扼流图41 电流互感器脉冲变压器42 具有两个铁芯和两个二次绕组的电流互感器43 在一个铁芯上具有两个二次绕组的电流互感器44 具有有载分接开关的三相三绕组变压器,有中性点引出线的星形-三角形连接45 三相三绕组变压器,两个绕组为有中性点引出线的星形,中性点接地,第三绕组为开口三角形连接(一)电气工程图形符号--续表序号图形符号说明46 三相变压器星形-三角形连接47 具有有载分接开关的三相变压器星形-三角形连接48 三相变压器星形-曲折形连接49 操纵器件一般符号50////**具有两个绕组的操纵器件组合暗示法51 热继电器的驱动器件52 气体继电器53 自动重闭合器件54 电阻器一般符号55 可变电阻器可调电阻器56 滑动触点电位器57 预调电位器58 电容器一般符号59 可变电容器可调电容器60 双联同调可变电容器(一)电气工程图形符号--续表序号图形符号说明61 指示仪表(星号必须按规定予以代表)62 电压表63 电流表64 无功电流表65 最大需量指示器(由一台积算仪表操纵的)66 无功功率表67 功率因素表68 频率表69 温度计、高温计(θ可由t代替)70 转速表71 积算仪表、电能表(星号必须按规定予以代替)72 安培小时计73 电能表(瓦特小时表)74 无功电能表75 带发送器电能表76 由电能表把持的遥测仪表(转发器)77 由电能表把持的带有打印器材的遥测仪表(转发器)78 屏、盘、架一般符号注:可用文字符号或型号暗示设备名称79 列架一般符号80 人工交换台、中断台、丈量台、业务台等一般符号(一)电气工程图形符号--续表序号图形符号说明81 总配线架82 中间配线架83 走线架、电缆走道84 地面上明装走线槽85 地面下暗装走线槽86 交流母线87 直流母线88 装在支柱上的封闭式母线89 母线伸缩接头90 中性线91 呵护线92 呵护和中性共用线93 具有呵护和中性的三相配线94 滑触线95 地下线路96 架空线路97 管道线路98 多孔(如6孔)管道线路99 具有埋入地下连接点的线路100 水下线路101 沿建筑物明敷设通信线路102 沿建筑物暗敷设通信线路103 电气排流电缆104 挂在钢索上的线路105 用单线暗示的多回线路(或电缆管束) 106 导线、导线组、电路线路、母线一般符号107 三根导线108 四根导线109 事故照明线110 50V及其以下电力及照明线路(一)电气工程图形符号--续表序号图形符号说明111 控制及信号线路(电力及照明用)112 原电池或蓄电池113 原电池组或蓄电池组114 带抽头的原电池组或蓄电池组115 接地一般符号116 接机壳或接底板117 无噪声接地118 呵护接地119 等电位120 电缆终端头121 电力电缆直通接线盒122 电力电缆连接盒电力电缆分线盒123 控制和指示设备124 报警启动装置(点式-手动或自动) 125 线型探测器126 火灾报警装置127 热128 烟129 易爆气体130 手动启动序号图形符号说明131 电铃132 扬声器133 发声器134 电话机135 照明信号136 手动报警器137 感烟火灾探测器138 感温火灾探测器139 气体火灾探测器140 火警电话机141 报警发声器142 有视听信号的控制和显示设备143 在专用电路上的事故照明灯144 自带电源的事故照明灯装置(应急灯) 145 警卫信号探测器146 警卫信号区域报警器147 警卫信号总报警器148 逃生路线,逃生方向149 逃生路线,最终出品150 二氧化碳消防设备辅助符合152 氧化剂消防设备辅助符号153 卤代烷消防设备辅助符号机械控制序号国家标准图形符号说明1 机械的连接气动的连接液压的连接2 具有力或者运动指示方向的机械连接3 延时动作注:三角为指向返回方向4 自动复位注:三角为指向返回方向5 定位非自动复位6 脱离定位7 进入定位8 两器件间的机械联锁9 脱扣的锁扣器件10 扣住的锁扣器件11 堵塞器件12 向左边移动被堵塞的已堵住的堵塞器件13 机械联轴器、离合器14 脱开的机械联轴器15 连接的机械联轴器操作件和操作方法17 一般情况下手动控制18 受限制的手动控制19 拉拔控制20 旋转控制序号国家标准图形符号说明21 推动操纵22 接近效应操纵23 接触效应操纵24 紧急开关25 手轮操纵26 脚踏操纵27 杠杆操纵28 可装配的手柄操纵29 钥匙操纵30 曲柄操纵31 滚轮操纵32 凸轮操纵33 过电流呵护的电磁操纵34 电磁执行器操纵35 热执行器操纵36 电动机操纵37 电钟操纵非电量控制及其他38 液位控制39 计数控制40 流体控制41 气流控制42 温度控制(θ可用t代替)43 压力控制44 滑动控制45 端子导线的连接46 可装配的端子47 连接点交流器方框符号48 交换器一般符号转换器一般符号49 直流交流器50 整流器51 桥式全波整流器52 逆变器53 整流器/逆变器电动机启动器的方框符号54 电动机起动器的一般符号55 步进起动器56 调节-起动器57 带自动释放的起动器58 可逆式电动机直接在线接触器式起动器可逆式电动机满压接触器式起动器59 星-三角起动器60 自耦变压器式起动器61 带可控整流器的调节-起动器接近和接触敏感器件62 接近传感器63 接触传感器64 接近开关动合触点65 接触敏感开关动合触点66 磁铁接近时动作的接近开关,动合触点67 铁接近时动作的接近开关,动断触点电力、照明和电信布置插座68 单相插座69 暗装单相插座70 密闭(防水)单相插座71 防爆单相插座72 带呵护触点插座带接地插孔的单相插座73 带接地插孔的暗装单相插座74 带接地插孔的密闭(防水)单相插座75 带接地插孔的防爆单相插座76 带接地插孔的三相插座77 带接地插孔的暗装三相插座78 带接地插孔的密闭(防水)三相插座79 带接地插孔的防爆三相插座80 插座箱(板)序号国家标准图形符号说明81 多个插座(示出3个)82 具有单极开关的插座83 具有隔离变压器的插座84 带熔断器的插座电力、照明和电信布置开关85 开关一般符号86 单极开关87 暗装单极开关88 密闭(防水)单极开关89 防爆单极开关90 双极开关91 暗装双极开关92 密闭(防水)双极开关93 防爆双极开关94 三极开关95 暗装三极开关96 密闭(防水)三极开关97 防爆三极开关98 单极拉线开关99 单极限时开关100 具有指示灯的开关101 双极开关(单极三线) 102 调光器图集使用的范例和说明图形符号图集使用的范例和说明国标名称型号、规格、做法说明变电所室外箱式变电所杆上变电所屏、台、箱、柜的一般符号配电室及进线用开关柜多种电源配电箱(盘)画于墙外为明装,除注明外底边边距地1.2米画于墙内为暗装,除注明外底边边距地1.4米电力配电箱(盘)照明配电箱(盘) 画于墙外为明装,除注明外底边边距地2.0米,明装电能表板底距地1.8米画于墙内为暗装,除注明外底边边距地1.4米,明装电能表板底距地1.8米电源切换箱(盘) 画于墙外为明装,除注明外底边边距地1.2米画于墙内为暗装,除注明外底边边距地1.4米事故照明配电箱(盘) 画于墙外为明装,除注明外底边边距地1.2米画于墙内为暗装,除注明外底边边距地1.4米组合开关箱画于墙外为明装,除注明外底边边距地1.2米画于墙内为暗装,除注明外底边边距地1.4米电铃操纵盘除注明外,底边距地1.2米吹风机操纵盘距地1.2米,容量见设计图纸配电盘编号圈内的数字为动力或照明的编号交流电动机除注明外,只做出线口,防水弯头距机座0.2米,均附接地螺丝按钮盒圈或点数暗示按钮数,除注明外,均为明装,距地 1.4米,按钮组合排列见设计图立柱式按钮箱风扇一般符号除注明外,只做出线盒及吊钩暖风机或冷风机轴流风扇风扇电阻开关除注明外,距地1.4米电铃除注明外,距地0.3米号志箱交流电钟除注明外,只做出线口(明线时,用明插座),距顶0.3米明装单相二级插座250伏-10安,距地0.3米,居民住宅及儿童活动场合应注意平安插座,如采取普通插座时,应距地 1.8米(见本表明装单相三极插座(带接地) 注)明装单相四级插座(带接地)380伏-15安,25安,距地0.3米暗装单相二级插座250伏-10安,距地0.3米,居民住宅及儿童活动场合应注意平安插座,如采取普通插座时,应距地 1.8米(见表下注) 明装单相三极插座(带接地)明装单相四级插座(带接地)380伏-15安,25安,距地0.3米,容量选用见设计图暗装单相二级防脱锁紧型插座 250伏-10安,距地0.3米,居民住宅及儿童活动场合应注意平安插座,如采取普通插座时,应距地1.8米 国 标名 称型号、规格、做法说明暗装单相三极防脱锁紧型插座(带接地) 250伏-10安,距地0.3米,居民住宅及儿童活动场合应采取平安插座,如采取普通插座时,应距地1.8米 暗装三相四极防脱锁紧型插座(带接地) 380伏-20安,距地0.3米装置T 型插座 50伏-10安,距地0.3米(见表注) 暗装调光开关 调光开关,距地1.4米(见表注) 金属地面出线盒防水拉线开关(单相二线)250伏-3安,瓷制拉线开关(单极二线) 250伏-3安拉线双控开关(单极三线)250伏-3安吊线灯附装拉线开关 250伏-3安(立轮式),开关绘制方向暗示拉线开关的装置方向 明装单极开关(单极二线)跷板式开关,250伏-6安(见表注)暗装单极开关(单极二线)跷板式开关,250伏-6安(见表注)明装双控开关(单极三线)跷板式开关,250伏-6安(见表注)暗装双控开关(单极三线)跷板式开关,250伏-6安(见表注)暗装按钮式定时开关250伏-6安(见表注)暗装拉线式定时开关250伏-6安暗装拉线式多控开关250伏-6安暗装按钮式多控开关250伏-6安电铃开关 250伏-6安天棚灯座(裸灯头)容量和装置方式见设计图墙上灯座(裸灯头) 各灯具一般符号 灯具型号见本图集花灯符号下面的数字,为选用本图集中待选定型灯具的设计编号非定型特制灯具 具体要求详见工程图注,下面数字为区别种类的编号荧光灯列(带状排列荧光灯) 规格、容量、型号、数量按工程设计图要求,施工中一般均应用高效节能型荧光灯灯具及与其配套的高可靠、高功率因素(>0.95)的交流电子镇流器 单管荧光灯 双管荧光灯 三管荧光灯 荧光灯花灯组合 防爆型光灯投光灯规格、容量详见设计图注图形符号 图 集 使 用 的 范 例 和 说 明 国 标名 称 型号、规格、做法说明电源引入线 除注明外,架空引入时,高度与一层顶板同一般电杆 除有设计图或说明外,均按本图集 带照明灯具的电杆带照明灯具的电杆及投照方向 拉线的一般符号 带撑杆的电杆 带高桩拉线的电杆 交流配电线路 铝芯导线时为2根 铜芯导线时为2根 导线型号的选择详见工程设计说明;除工程设计图中注明外,暗敷时,按图集JD5-605~607选配相应的管径及线槽交流配电线路 铝芯导线时为3根 铜芯导线时为3根 交流配电线路 铝芯导线时为4根 铜芯导线时为4根 交流配电线路 铝芯导线时为5根 铜芯导线时为5根 交流配电线路 铝芯导线时为6根 铜芯导线时为6根 支路编号电缆穿管(钢管、非金属管)呵护 管径规格见具体工程图注中途穿线盒或分线盒做法见伸缩缝穿线盒做法见电缆人孔除注明外,见电缆手孔管线引向符号引上,引下,由上引来,由下引来,引上并引下,由上引来再引下,由下引来再引上电缆桥架封闭式母线引向符号线槽引上,引下,由上引来,由下引来,引上并引下,由上引来再引下,由下引来再引上避雷线除注明外,见避雷针双极带熔断器开关除注明外,均为HK1型单相胶壳闸三极带熔断器开关除注明外,均为HK1型三相胶壳闸双极带熔断器开关除注明外,均为HH3或HH4型单相铁壳开关三极带熔断器开关除注明外,均为HH3或HH4型三相铁壳开关双极三相转换开关除注明外,均为两电流切换开关三相低压断路器规格、型号详见工程图注跌落式熔断器除注明外,均为RW3-10型户外跌落式熔断器除注明外,均为RW4-10型户外跌落式熔断器熔断器式隔离开关除注明外,均为HR3型熔断器式隔离开关图形符号图集使用的范例和说明国标名称型号、规格、做法说明熔断器除注明外,均为RC1A瓷插式熔断器指示式电流表、电压表除注明外,为1T1-A型交流电流表除注明外,为1T1-V型交流电压表有功电能表除注明外,均由供电部分备料装置(虚线时为表位) 无功电能表除注明外,均由供电部分备料装置(虚线时为表位) 安培表的换相开关伏特表的换相开关壁龛电话交接箱除注明外,暗装距地0.3米室内电话分线盒除注明外,只做出线口,暗装距地0.3米扬声器除注明外,距顶板0.5米广播分线箱(盘) 除注明外,暗装距地0.3米电话线路末端线路,简化标注时,只注明电话对数RVB(2×0.2) 暗装时穿管1对1(2×0.2)SC15、PC15、TC20、FEC15、(KRG)202对2(2×0.2)3对3(2×0.2)4对4(2×0.2)5对5(2×0.2)广播线路除注明外,同电话线路注法,导线穿管见JD50-608电视线路除注明外,电缆采取SYY-75-5-1型,穿(KRG)15、FEC15、TC15,明、暗敷设有设计定设计照度暗示100勒克司装置或敷设高度(米) 自室内该处地面算起装置或敷设高度(米) 自室外该处地面算起消防专用按钮SFAN-1型实验室用暗装塑料插销组板装置高度:除注明者外,距地1.2米;装于依墙实验台处,距台面上0.3米实验室用暗装插销组板装置高度:除注明者外,距地1.2米;装于依墙实验台处,距台面上0.3米实验室插销组板、箱编号圈内数字:A为分盘号;B为设计选定插销组板或箱的排列方案实验室明装接地端子板右下角数字暗示装置接地端子的节数,由设计选定.装置高度:除注明外,距地3米实验室暗装接地端子箱接地接线柱板采取633型100安接线柱组合在工程平面图中标注的各种符号与代表名称在用电设备或电动机出线口处标写格式在电力或照明设备一般的标注方法在配电线路上的标写格式a-----设备编号;b-----额定功率(千瓦);c-----路线首端熔断片或自动开关释放的电流(安);d-----标高(米); a-----设备编号;b-----设备型号;c-----设备功率(千瓦);d-----导线型号;e-----导线根数;f-----导线截面(毫米2);g-----导线敷设方式及部位末端支路只注编号时为:a-----回路编号;b-----导线型号;c-----导线根数;d-----导线截面;e-----敷设方式及穿管管径;f-----敷设部位;交流电对照明灯具的表达格式m-----交流系统电源第三相;f-----交流系统设备端第一相;U-----交流系统设备端第二相; 例:交流三相带中性线暗示如下: 3N~50赫,380伏N-----中性线a-----灯具数;b-----型号或编号;c-----每盏灯的灯泡数或灯管数; d-----灯泡容量(瓦);L-----光源种类;e-----装置高度(米);f-----装置方式注:1.装置高度:壁灯时,指灯具中心与地距离;吊灯时,为灯具底部与地距离。
建筑电气工程图形符号安装工程常用图形符号一、电气工程图形符号1、电气工程图形符号(P2)2、机械控制图形符号(P13)3、操作件和操作方法(P14)4、非电量控制及其他(导线的连接,交流器方框符号,电动机启动器的方框符号,接近和接触敏感器件,电力、照明和电信布置插座,电力、照明和电信布置开关)(P15)5、图集使用的范例和说明(P19)6、在工程平面图中标注的各种符号与代表名称(P25)7、表达线路敷设方式标注的文字代号(P26)8、表达线路敷设部位标注的文字代号(P27)9、表达照明灯具安装方式标注的文字代号(P27)二、管道工程图形符号1、管道及附件(P28)2、管道的连接(P29)3、阀门图形符号(P30)4、卫生器具及水池图形符号(P31)5、设备及仪表图形符号(P32)三、暖通工程图形符号1、图样线型(P33)2、风管及部件(P33)3、通风空调设备(P34)4、阀门(P35)(一)、电气工程图形符号序号图形符号说明1 开关(机械式)2 多级开关一般符号单线表示3 多级开关一般符号多线表示4 接触器(在非动作位置触点断开)5 接触器(在非动作位置触点闭合)6 负荷开关(负荷隔离开关)7 具有自动释放功能的负荷开关8 熔断器式断路器9 断路器10 隔离开关11 熔断器一般符号12 跌落式熔断器13 熔断器式开关14 熔断器式隔离开关15 熔断器式负荷开关序号图形符号说明16 当操作器件被吸合时延时闭合的动合触点17 当操作器件被释放时延时闭合的动合触点18 当操作器件被释放时延时闭合的动断触点19 当操作器件被吸合时延时闭合的动断触点20 当操作器件被吸合时延时闭合和释放时延时断开的动合触点21 按钮开关(不闭锁)22 旋钮开关、旋转开关(闭锁)23 位置开关,动合触点限制开关,动合触点24 位置开关,动断触点限制开关,动断触点25 热敏开关,动合触点注:θ可用动作温度代替26 热敏自动开关,动断触点注:注意区别此触点和下图所示热继电器的触点27 具有热元件的气体放电管荧光灯起动器28 动合(常开)触点注:本符号也可用作开关一般符号29 动断(常闭)触点30 先断后合的转换触点(一)电气工程图形符号--续表序号图形符号说明31 当操作器件被吸合或释放时,暂时闭合的过渡动合触点32 座(内孔的)或插座的一个极33 插头(凸头的)或插头的一个极34 插头和插座(凸头的和内孔的)35 接通的连接片36 换接片37 双绕组变压器38 三绕组变压器39 自耦变压器40 电抗器扼流图41 电流互感器脉冲变压器42 具有两个铁芯和两个二次绕组的电流互感器43 在一个铁芯上具有两个二次绕组的电流互感器44 具有有载分接开关的三相三绕组变压器,有中性点引出线的星形-三角形连接45 三相三绕组变压器,两个绕组为有中性点引出线的星形,中性点接地,第三绕组为开口三角形连接(一)电气工程图形符号--续表序号图形符号说明46 三相变压器星形-三角形连接47 具有有载分接开关的三相变压器星形-三角形连接48 三相变压器星形-曲折形连接49 操作器件一般符号50////**具有两个绕组的操作器件组合表示法51 热继电器的驱动器件52 气体继电器53 自动重闭合器件54 电阻器一般符号55 可变电阻器可调电阻器56 滑动触点电位器57 预调电位器58 电容器一般符号59 可变电容器可调电容器60 双联同调可变电容器(一)电气工程图形符号--续表序号图形符号说明61 指示仪表(星号必须按规定予以代表)62 电压表63 电流表64 无功电流表65 最大需量指示器(由一台积算仪表操作的)66 无功功率表67 功率因素表68 频率表69 温度计、高温计(θ可由t代替)70 转速表71 积算仪表、电能表(星号必须按规定予以代替)72 安培小时计73 电能表(瓦特小时表)74 无功电能表75 带发送器电能表76 由电能表操纵的遥测仪表(转发器)77 由电能表操纵的带有打印器材的遥测仪表(转发器)78 屏、盘、架一般符号注:可用文字符号或型号表示设备名称79 列架一般符号80 人工交换台、中断台、测量台、业务台等一般符号(一)电气工程图形符号--续表序号图形符号说明81 总配线架82 中间配线架83 走线架、电缆走道84 地面上明装走线槽85 地面下暗装走线槽86 交流母线87 直流母线88 装在支柱上的封闭式母线89 母线伸缩接头90 中性线91 保护线92 保护和中性共用线93 具有保护和中性的三相配线94 滑触线95 地下线路96 架空线路97 管道线路98 多孔(如6孔)管道线路99 具有埋入地下连接点的线路100 水下线路101 沿建筑物明敷设通信线路102 沿建筑物暗敷设通信线路103 电气排流电缆104 挂在钢索上的线路105 用单线表示的多回线路(或电缆管束)106 导线、导线组、电路线路、母线一般符号107 三根导线108 四根导线109 事故照明线110 50V及其以下电力及照明线路(一)电气工程图形符号--续表序号图形符号说明111 控制及信号线路(电力及照明用)112 原电池或蓄电池113 原电池组或蓄电池组114 带抽头的原电池组或蓄电池组115 接地一般符号116 接机壳或接底板117 无噪声接地118 保护接地119 等电位120 电缆终端头121 电力电缆直通接线盒122 电力电缆连接盒电力电缆分线盒123 控制和指示设备124 报警启动装置(点式-手动或自动) 125 线型探测器126 火灾报警装置127 热128 烟129 易爆气体130 手动启动序号图形符号说明131 电铃132 扬声器133 发声器134 电话机135 照明信号136 手动报警器137 感烟火灾探测器138 感温火灾探测器139 气体火灾探测器140 火警电话机141 报警发声器142 有视听信号的控制和显示设备143 在专用电路上的事故照明灯144 自带电源的事故照明灯装置(应急灯) 145 警卫信号探测器146 警卫信号区域报警器147 警卫信号总报警器148 逃生路线,逃生方向149 逃生路线,最终出品150 二氧化碳消防设备辅助符合152 氧化剂消防设备辅助符号153 卤代烷消防设备辅助符号2、机械控制序号国家标准图形符号说明1 机械的连接气动的连接液压的连接2 具有力或者运动指示方向的机械连接3 延时动作注:三角为指向返回方向4 自动复位注:三角为指向返回方向5 定位非自动复位6 脱离定位7 进入定位8 两器件间的机械联锁9 脱扣的锁扣器件10 扣住的锁扣器件11 堵塞器件12 向左边移动被堵塞的已堵住的堵塞器件13 机械联轴器、离合器14 脱开的机械联轴器15 连接的机械联轴器3、操作件和操作方法17 一般情况下手动控制18 受限制的手动控制19 拉拔控制20 旋转控制序号国家标准图形符号说明21 推动操作22 接近效应操作23 接触效应操作24 紧急开关25 手轮操作26 脚踏操作27 杠杆操作28 可拆卸的手柄操作29 钥匙操作30 曲柄操作31 滚轮操作32 凸轮操作33 过电流保护的电磁操作34 电磁执行器操作35 热执行器操作36 电动机操作37 电钟操作4、非电量控制及其他38 液位控制39 计数控制40 流体控制41 气流控制42 温度控制(θ可用t代替)43 压力控制44 滑动控制45 端子导线的连接46 可拆卸的端子47 连接点交流器方框符号48 交换器一般符号转换器一般符号49 直流交流器50 整流器51 桥式全波整流器52 逆变器53 整流器/逆变器电动机启动器的方框符号54 电动机起动器的一般符号55 步进起动器56 调节-起动器57 带自动释放的起动器58 可逆式电动机直接在线接触器式起动器可逆式电动机满压接触器式起动器59 星-三角起动器60 自耦变压器式起动器61 带可控整流器的调节-起动器接近和接触敏感器件62 接近传感器63 接触传感器64 接近开关动合触点65 接触敏感开关动合触点66 磁铁接近时动作的接近开关,动合触点67 铁接近时动作的接近开关,动断触点电力、照明和电信布置插座68 单相插座69 暗装单相插座70 密闭(防水)单相插座71 防爆单相插座72 带保护触点插座带接地插孔的单相插座73 带接地插孔的暗装单相插座74 带接地插孔的密闭(防水)单相插座75 带接地插孔的防爆单相插座76 带接地插孔的三相插座77 带接地插孔的暗装三相插座78 带接地插孔的密闭(防水)三相插座79 带接地插孔的防爆三相插座80 插座箱(板)序号国家标准图形符号说明81 多个插座(示出3个)82 具有单极开关的插座83 具有隔离变压器的插座84 带熔断器的插座电力、照明和电信布置开关85 开关一般符号86 单极开关87 暗装单极开关88 密闭(防水)单极开关89 防爆单极开关90 双极开关91 暗装双极开关92 密闭(防水)双极开关93 防爆双极开关94 三极开关95 暗装三极开关96 密闭(防水)三极开关97 防爆三极开关98 单极拉线开关99 单极限时开关100 具有指示灯的开关101 双极开关(单极三线)102 调光器5、图集使用的范例和说明图形符号图集使用的范例和说明国标名称型号、规格、做法说明变电所室外箱式变电所杆上变电所屏、台、箱、柜的一般符号配电室及进线用开关柜多种电源配电箱(盘)画于墙外为明装,除注明外底边边距地1.2米画于墙内为暗装,除注明外底边边距地1.4米电力配电箱(盘)照明配电箱(盘) 画于墙外为明装,除注明外底边边距地2.0米,明装电能表板底距地1.8米画于墙内为暗装,除注明外底边边距地1.4米,明装电能表板底距地1.8米电源切换箱(盘) 画于墙外为明装,除注明外底边边距地1.2米画于墙内为暗装,除注明外底边边距地1.4米事故照明配电箱(盘) 画于墙外为明装,除注明外底边边距地1.2米画于墙内为暗装,除注明外底边边距地1.4米组合开关箱画于墙外为明装,除注明外底边边距地1.2米 画于墙内为暗装,除注明外底边边距地1.4米电铃操作盘除注明外,底边距地1.2米吹风机操作盘 距地1.2米,容量见设计图纸配电盘编号 圈内的数字为动力或照明的编号交流电动机除注明外,只做出线口,防水弯头距机座0.2米,均附接地螺丝按钮盒 圈或点数表示按钮数,除注明外,均为明装,距地 1.4米,按钮组合排列见设计图 立柱式按钮箱 风扇一般符号 除注明外,只做出线盒及吊钩 暖风机或冷风机 轴流风扇风扇电阻开关 除注明外,距地1.4米 电铃 除注明外,距地0.3米 号志箱交流电钟 除注明外,只做出线口(明线时,用明插座),距顶0.3米明装单相二级插座250伏-10安,距地0.3米,居民住宅及儿童活动场所应注意安全插座,如采用普通插座时,应距地 1.8米(见本表注)明装单相三极插座(带接地)明装单相四级插座(带接地)380伏-15安,25安,距地0.3米暗装单相二级插座250伏-10安,距地0.3米,居民住宅及儿童活动场所应注意安全插座,如采用普通插座时,应距地 1.8米(见表下注)明装单相三极插座(带接地)明装单相四级插座(带接地)380伏-15安,25安,距地0.3米,容量选用见设计图暗装单相二级防脱250伏-10安,距地0.3米,居民住宅及儿童活动场所应注锁紧型插座意安全插座,如采用普通插座时,应距地1.8米国标名称型号、规格、做法说明暗装单相三极防脱锁紧型插座(带接地) 250伏-10安,距地0.3米,居民住宅及儿童活动场所应采用安全插座,如采用普通插座时,应距地1.8米暗装三相四极防脱锁紧型插座(带接地)380伏-20安,距地0.3米安装T型插座50伏-10安,距地0.3米(见表注) 暗装调光开关调光开关,距地1.4米(见表注) 金属地面出线盒防水拉线开关(单相二线)250伏-3安,瓷制拉线开关(单极二线) 250伏-3安拉线双控开关(单极三线)250伏-3安吊线灯附装拉线开关250伏-3安(立轮式),开关绘制方向表示拉线开关的安装方向明装单极开关(单极二线)跷板式开关,250伏-6安(见表注)暗装单极开关(单极二线)跷板式开关,250伏-6安(见表注)明装双控开关(单极三线)跷板式开关,250伏-6安(见表注)暗装双控开关(单极三线)跷板式开关,250伏-6安(见表注)暗装按钮式定时开关250伏-6安(见表注)暗装拉线式定时开关250伏-6安暗装拉线式多控开关250伏-6安暗装按钮式多控开关250伏-6安电铃开关 250伏-6安天棚灯座(裸灯头)容量和安装方式见设计图墙上灯座(裸灯头)各灯具一般符号灯具型号见本图集花灯符号下面的数字,为选用本图集中待选定型灯具的设计编号非定型特制灯具 具体要求详见工程图注,下面数字为区别种类的编号荧光灯列(带状排列荧光灯) 规格、容量、型号、数量按工程设计图要求,施工中一般均应用高效节能型荧光灯灯具及与其配套的高可靠、高功率因素(>0.95)的交流电子镇流器单管荧光灯 双管荧光灯 三管荧光灯 荧光灯花灯组合 防爆型光灯投光灯规格、容量详见设计图注图形符号 图 集 使 用 的 范 例 和 说 明 国 标名 称 型号、规格、做法说明电源引入线 除注明外,架空引入时,高度与一层顶板同一般电杆 除有设计图或说明外,均按本图集 带照明灯具的电杆带照明灯具的电杆及投照方向 拉线的一般符号 带撑杆的电杆 带高桩拉线的电杆交流配电线路铝芯导线时为2根导线型号的选择铜芯导线时为2根详见工程设计说明;除工程设计图中注明外,暗敷时,按图集JD5-605~607选配相应的管径及线槽交流配电线路铝芯导线时为3根 铜芯导线时为3根交流配电线路铝芯导线时为4根 铜芯导线时为4根交流配电线路铝芯导线时为5根 铜芯导线时为5根 交流配电线路 铝芯导线时为6根 铜芯导线时为6根 支路编号电缆穿管(钢管、非金属管)保护 管径规格见具体工程图注 中途穿线盒或分线盒 做法见 伸缩缝穿线盒 做法见电缆人孔除注明外,见电缆手孔管线引向符号 引上,引下,由上引来,由下引来,引上并引下,由上引来再引下,由下引来再引上电缆桥架封闭式母线引向符号 线 槽引上,引下,由上引来,由下引来,引上并引下,由上引来再引下,由下引来再引上 避雷线 除注明外,见 避雷针双极带熔断器开关 除注明外,均为HK1型单相胶壳闸三极带熔断器开关 除注明外,均为HK1型三相胶壳闸双极带熔断器开关 除注明外,均为HH3或HH4型单相铁壳开关 三极带熔断器开关 除注明外,均为HH3或HH4型三相铁壳开关 双极三相转换开关 除注明外,均为两电流切换开关三相低压断路器 规格、型号详见工程图注跌落式熔断器 除注明外,均为RW3-10型户外跌落式熔断器 除注明外,均为RW4-10型户外跌落式熔断器熔断器式隔离开关 除注明外,均为HR3型熔断器式隔离开关图形符号 图 集 使 用 的 范 例 和 说 明 国 标名 称型号、规格、做法说明熔断器除注明外,均为RC1A瓷插式熔断器指示式电流表、电压表除注明外,为1T1-A型交流电流表除注明外,为1T1-V型交流电压表有功电能表除注明外,均由供电部门备料安装(虚线时为表位) 无功电能表除注明外,均由供电部门备料安装(虚线时为表位) 安培表的换相开关伏特表的换相开关壁龛电话交接箱除注明外,暗装距地0.3米室内电话分线盒除注明外,只做出线口,暗装距地0.3米扬声器除注明外,距顶板0.5米广播分线箱(盘) 除注明外,暗装距地0.3米电话线路末端线路,简化标注时,只注明电话对数RVB(2×0.2) 暗装时穿管1对1(2×0.2)SC15、PC15、TC20、FEC15、(KRG)202对2(2×0.2)3对3(2×0.2)4对4(2×0.2)5对5(2×0.2)广播线路除注明外,同电话线路注法,导线穿管见JD50-608电视线路除注明外,电缆采用SYY-75-5-1型,穿(KRG)15、FEC15、TC15,明、暗敷设有设计定设计照度表示100勒克司安装或敷设高度(米) 自室内该处地面算起安装或敷设高度(米) 自室外该处地面算起消防专用按钮SFAN-1型实验室用暗装塑料插销组板安装高度:除注明者外,距地1.2米;装于依墙实验台处,距台面上0.3米实验室用暗装插销组板安装高度:除注明者外,距地1.2米;装于依墙实验台处,距台面上0.3米实验室插销组板、箱编号圈内数字:A为分盘号;B为设计选定插销组板或箱的排列方案实验室明装接地端子板右下角数字表示安装接地端子的节数,由设计选定.安装高度:除注明外,距地3米实验室暗装接地端子箱接地接线柱板采用633型100安接线柱组合6、在工程平面图中标注的各种符号与代表名称在用电设备或电动机出线口处标写格式在电力或照明设备一般的标注方法在配电线路上的标写格式a-----设备编号;b-----额定功率(千瓦);c-----路线首端熔断片或自动开关释放的电流(安);d-----标高(米); a-----设备编号;b-----设备型号;c-----设备功率(千瓦);d-----导线型号;e-----导线根数;f-----导线截面(毫米2);g-----导线敷设方式及部位末端支路只注编号时为:a-----回路编号;b-----导线型号;c-----导线根数;d-----导线截面;e-----敷设方式及穿管管径;f-----敷设部位;交流电对照明灯具的表达格式m-----交流系统电源第三相;f-----交流系统设备端第一相;U-----交流系统设备端第二相; 例:交流三相带中性线表示如下: 3N~50赫,380伏N-----中性线a-----灯具数;b-----型号或编号;c-----每盏灯的灯泡数或灯管数;d-----灯泡容量(瓦);L-----光源种类;e-----安装高度(米);f-----安装方式注:1.安装高度:壁灯时,指灯具中心与地距离;吊灯时,为灯具底部与地距离。
建筑电气CAD图纸常用符号大全建筑电气CAD图纸常用符号大全敷设方式和敷设部位敷设方式: SC:穿焊接钢管敷设; CT:用电缆桥架敷设; 敷设部位: WE :沿墙面敷设; WC :暗敷设在墙内; FC :暗敷设在地面或地板内; CC :暗敷设在屋面或顶板内; BMG1是负荷开关,SB 是塑壳断路器,BM7是分断能力10KA 的微断。
SC:钢管 PC:PVC聚乙烯阻燃性塑料管 CT:桥架 WC:沿墙暗敷设 WS:沿墙明敷设 CC:沿顶板暗敷设 F:暗敷在地板内 CE:沿顶板明敷YJV:电缆SYV:电视线PE:接地(黄绿相兼) PEN:接零(蓝色) 3项线(火线):A项(黄) B 项(绿) C 项(红) KV:(电压) 千伏 BV:散线MEB:总等电位LEB:局部等电位线路敷设方式代号PVC ——用阻燃塑料管敷设DGL ——用电工钢管敷设 VXG ——用塑制线槽敷设 GXG ——用金属线槽敷设 KRG ——用可挠型塑制管敷设⑦线路明敷部位代号LM —沿屋架或屋架下弦敷设 ZM ——沿柱敷设 QM ——沿墙敷设 PL ——沿天棚敷设③线路暗敷部位代号 LA ——暗设在梁内 ZA —暗设在柱内 QA —暗设在墙内 PA ——暗设在屋面内或顶棚内 DA ——暗设在地面或地板内 PNA —暗设在不能进入的吊顶内④照明灯具安装方式代号 D ——吸顶式 L ——链吊式 G ———管吊式 B ——壁装式 R ———嵌入式 BR ———墙壁内安装 (4)设备标注方法’⑦配电线路的标注方法 a ——b(c×d)e ——f 其中:a--回路编号b--导线型号 c--导线根数 d--导线截面 e--敷设方式及穿管管径 f--敷设部位表示2根导线表示3根导线表示n 根导线⑦照明灯具标注方法一般标注方法:灯具吸顶安装标注方法:其中:a--灯数 b--型号或编号 c--每盏照明灯具的灯泡个数d--灯泡容量,W e--灯泡安装高度,m f--安装方式 L--光源种类,白炽灯或荧光灯 YJV22--4*16 代表聚乙烯绝缘聚氯乙烯护套的电缆,22代表铠装(即在四条线的外面有一层铁皮包裹),一共4芯,截面积为16平方毫米。
cad电工常用50个电气符号1. 电源符号: 是一个圆圈内夹带一股铜线的直线2. 或门符号: 两条直线,形成一个 V 形3. 与门符号: 两个 V 形,中间有一个点4. 非门符号: 一个 V 形,上方带一个小圆圈5. 与非门符号: 与门符号上面加一个小圆圈6. 或非门符号: 或门符号上面加一个小圆圈7. 开关符号: 一个带有开关刻痕的直线8.继电器符号: 一个带有可切换接线的开关符号9. 接地符号: 三个水平线,中间带一个竖直线10. 晶体管符号: 一个箭头和两个交叉线11. 变压器符号: 双线圈,中间带一个直线12. 接触器符号: 一个开关形状的符号,带有一个弯曲的箭头13. 容器符号: 一个带有侧边和顶部出口的矩形14. 电阻符号: 一个直线,带有一个波浪形符号15. 电感符号: 一个直线,带有两个平滑的弧线16. 电容符号: 两个直线,中间带有一条平行线17. 电话符号: 一个螺旋线和一个小窗口18. 电池符号: 一个矩形,带有长直线和短直线19. 发电机符号: 一个圆环,带有一个大直线和一个小直线20. 能源符号: 一个雷电形状的符号21. 电机符号: 一个圆圈,带有一根小直线22. 电动机符号: 一个带有箭头的圆圈23. 电气设备符号: 一个圆圈,带有一个有尖端的弧线24. 流程控制符号: 一个圆圈,带有一个箭头25. 信号速度符号: 一个箭头,带有一个波浪形标记26. 交叉线符号: 一个十字形符号27. 电压正弦波符号: 一个正弦波形的符号28. 电流负向符号: 一个箭头,上面带有一个负号29. 三相交流电符号: 三个正弦波形的符号30. 断路器符号: 一个 X 形的符号31. 调光符号: 一个圆圈,带有一个弯曲的箭头和波浪线32. 按钮开关符号: 一个圆圈,带有一个短直线和弯曲的箭头33. 限流器符号: 一个正方形符号,带有一个箭头和一个波浪线34. 电动机起动器符号: 一个带有箭头和波浪线的圆圈35. 喇叭符号: 一个喇叭形状的符号,内部有一个波浪线36. 电源插头符号: 一个插头形状的符号,带有两个平行线37. 扬声器符号: 一个喇叭形状的符号,内部有一个斜线38. 光敏电阻符号: 一个波浪线符号,带有一个箭头39. 热敏电阻符号: 一个波浪线符号,带有一个实心三角形40. 半导体符号: 一个三角形符号,内部有一个箭头41. 振荡器符号: 一个带有曲线的三角形符号42. 震动开关符号: 一个 V 形符号,带有一个弯曲的箭头43. 手柄开关符号: 一个带有开关刻痕的弯曲箭头44. 锁定开关符号: 一个带有锁形符号的开关符号45. 逻辑门符号: 包括与门、或门、非门等各种逻辑门的符号46. 数字电路符号: 包括各种数字电路元件的符号,如触发器、计数器等47. 传感器符号: 包括各种传感器的符号,如温度传感器、湿度传感器等48. 电源接触器符号: 一个带有可切换接线的电源符号49. 激光符号: 一个带有直线和波浪形符号的圆圈50. 蓄电池符号: 一个圆圈,带有一个加号和一个减号。
敷设方式和敷设部位敷设方式: SC:穿焊接钢管敷设; CT:用电缆桥架敷设; 敷设部位: WE :沿墙面敷设; WC :暗敷设在墙内; FC :暗敷设在地面或地板内; CC :暗敷设在屋面或顶板内; BMG1是负荷开关,SB 是塑壳断路器,BM7是分断能力10KA 的微断。
SC:钢管 PC:PVC聚乙烯阻燃性塑料管 CT:桥架 WC:沿墙暗敷设 WS:沿墙明敷设 CC:沿顶板暗敷设 F:暗敷在地板内 CE:沿顶板明敷 YJV:电缆 SYV:电视线 PE:接地(黄绿相兼 PEN:接零(蓝色 3项线(火线:A项(黄 B 项(绿 C 项(红 KV:(电压千伏 BV:散线 MEB:总等电位 LEB:局部等电位线路敷设方式代号PVC ——用阻燃塑料管敷设 DGL ——用电工钢管敷设 VXG ——用塑制线槽敷设GXG ——用金属线槽敷设 KRG ——用可挠型塑制管敷设⑦线路明敷部位代号LM —沿屋架或屋架下弦敷设 ZM ——沿柱敷设 QM ——沿墙敷设 PL ——沿天棚敷设③线路暗敷部位代号 LA ——暗设在梁内 ZA —暗设在柱内 QA —暗设在墙内PA ——暗设在屋面内或顶棚内 DA ——暗设在地面或地板内 PNA —暗设在不能进入的吊顶内④照明灯具安装方式代号 D ——吸顶式 L ——链吊式 G ———管吊式B ——壁装式 R ———嵌入式 BR ———墙壁内安装 (4设备标注方法’ ⑦配电线路的标注方法 a ——b(c×de ——f 其中:a--回路编号 b--导线型号 c--导线根数 d--导线截面 e--敷设方式及穿管管径 f--敷设部位表示2根导线表示3根导线表示n 根导线⑦照明灯具标注方法一般标注方法:灯具吸顶安装标注方法:其中:a--灯数b--型号或编号 c--每盏照明灯具的灯泡个数 d--灯泡容量,W e--灯泡安装高度,m f--安装方式 L--光源种类,白炽灯或荧光灯 YJV22--4*16 代表聚乙烯绝缘聚氯乙烯护套的电缆,22代表铠装(即在四条线的外面有一层铁皮包裹),一共4芯,截面积为16平方毫米。
建筑电气工程图形符号安装工程常用图形符号一、电气工程图形符号1、电气工程图形符号(P2)2、机械控制图形符号(P13)3、操作件和操作方法(P14)4、非电量控制及其他(导线的连接,交流器方框符号,电动机启动器的方框符号,接近和接触敏感器件,电力、照明和电信布置插座,电力、照明和电信布置开关)(P15)5、图集使用的范例和说明(P19)6、在工程平面图中标注的各种符号与代表名称(P25)7、表达线路敷设方式标注的文字代号(P26)8、表达线路敷设部位标注的文字代号(P27)9、表达照明灯具安装方式标注的文字代号(P27)二、管道工程图形符号1、管道及附件(P28)2、管道的连接(P29)3、阀门图形符号(P30)4、卫生器具及水池图形符号(P31)5、设备及仪表图形符号(P32)三、暖通工程图形符号1、图样线型(P33)2、风管及部件(P33)3、通风空调设备(P34)4、阀门(P35)?(一)电气工程图形符号--续表?(一)电气工程图形符号--续表(一)电气工程图形符号--续表管线引向符号 引上,引下,由上引来,由下引来,引上并引下,由上引来再引下,由下引来再引上 电缆桥架封闭式母线引向符号线??????? 槽引上,引下,由上引来,由下引来,引上并引下,由上引来再引下,由下引来再引上 避雷线除注明外,见 避雷针双极带熔断器开关 除注明外,均为HK1型单相胶壳闸三极带熔断器开关 除注明外,均为HK1型三相胶壳闸双极带熔断器开关 除注明外,均为HH3或HH4型单相铁壳开关 三极带熔断器开关 除注明外,均为HH3或HH4型三相铁壳开关双极三相转换开关 除注明外,均为两电流切换开关三相低压断路器 规格、型号详见工程图注跌落式熔断器 除注明外,均为RW3-10型户外跌落式熔断器除注明外,均为RW4-10型户外跌落式熔断器熔断器式隔离开关 除注明外,均为HR3型熔断器式隔离开关6、在工程平面图中标注的各种符号与代表名称三通阀。
建筑电气工程图形符号之答禄夫天创作创作时间:贰零贰壹年柒月贰叁拾日装置工程经常使用图形符号一、电气工程图形符号、电气工程图形符号(P2)、机械控制图形符号(P13)、操纵件和操纵方法(P14)、非电量控制及其他(导线的连接,交流器方框符号,电动机启动器的方框符号,接近和接触敏感器件,电力、照明和电信安插插座,电力、照明和电信安插开关)(P15)、图集使用的范例和说明(P19)、在工程平面图中标注的各种符号与代表名称(P25)、表达线路敷设方式标注的文字代号(P26)、表达线路敷设部位标注的文字代号(P27)、表达照明灯具装置方式标注的文字代号(P27)二、管道工程图形符号、管道及附件(P28)、管道的连接(P29)、阀门图形符号(P30)、卫生器具及水池图形符号(P31)、设备及仪表图形符号(P32)三、暖通工程图形符号、图样线型(P33)、风管及部件(P33)、通风空调设备(P34)、阀门(P35)电气工程图形符号序号图形符号说明1 开关(机械式)2 多级开关一般符号单线暗示3 多级开关一般符号多线暗示4 接触器(在非动作位置触点断开)5 接触器(在非动作位置触点闭合)6 负荷开关(负荷隔离开关)7 具有自动释放功能的负荷开关8 熔断器式断路器9 断路器10 隔离开关11 熔断器一般符号12 跌落式熔断器13 熔断器式开关14 熔断器式隔离开关15 熔断器式负荷开关序号图形符号说明16 当操纵器件被吸合时延时闭合的动合触点17 当操纵器件被释放时延时闭合的动合触点18 当操纵器件被释放时延时闭合的动断触点19 当操纵器件被吸合时延时闭合的动断触点20 当操纵器件被吸合时延时闭合和释放时延时断开的动合触点21 按钮开关(不闭锁)22 旋钮开关、旋转开关(闭锁)23 位置开关,动合触点限制开关,动合触点24 位置开关,动断触点限制开关,动断触点25 热敏开关,动合触点注:θ可用动作温度代替26 热敏自动开关,动断触点注:注意区别此触点和下图所示热继电器的触点27 具有热元件的气体放电管荧光灯起动器28 动合(常开)触点注:本符号也可用作开关一般符号29 动断(常闭)触点30 先断后合的转换触点序号图形符号说明31 当操纵器件被吸合或释放时,暂时闭合的过渡动合触点32 座(内孔的)或插座的一个极33 插头(凸头的)或插头的一个极34 插头和插座(凸头的和内孔的)35 接通的连接片36 换接片37 双绕组变压器38 三绕组变压器39 自耦变压器40 电抗器扼流图41 电流互感器脉冲变压器42 具有两个铁芯和两个二次绕组的电流互感器43 在一个铁芯上具有两个二次绕组的电流互感器44 具有有载分接开关的三相三绕组变压器,有中性点引出线的星形-三角形连接45三相三绕组变压器,两个绕组为有中性点引出线的星形,中性点接地,第三绕组为开口三角形连接(一)电气工程图形符号--续表序号图形符号说明46 三相变压器星形-三角形连接47 具有有载分接开关的三相变压器星形-三角形连接48 三相变压器星形-曲折形连接49 操纵器件一般符号50////**具有两个绕组的操纵器件组合暗示法51 热继电器的驱动器件52 气体继电器53 自动重闭合器件54 电阻器一般符号55 可变电阻器可调电阻器56 滑动触点电位器57 预调电位器58 电容器一般符号59 可变电容器可调电容器60 双联同调可变电容器(一)电气工程图形符号--续表序号图形符号说明61 指示仪表(星号必须按规定予以代表)62 电压表63 电流表64 无功电流表65 最大需量指示器(由一台积算仪表操纵的)66 无功功率表67 功率因素表68 频率表69 温度计、高温计(θ可由t代替)70 转速表71 积算仪表、电能表(星号必须按规定予以代替)72 安培小时计73 电能表(瓦特小时表)74 无功电能表75 带发送器电能表76 由电能表把持的遥测仪表(转发器)77 由电能表把持的带有打印器材的遥测仪表(转发器)78 屏、盘、架一般符号注:可用文字符号或型号暗示设备名称79 列架一般符号80 人工交换台、中断台、丈量台、业务台等一般符号(一)电气工程图形符号--续表序号图形符号说明81 总配线架82 中间配线架83 走线架、电缆走道84 地面上明装走线槽85 地面下暗装走线槽86 交流母线87 直流母线88 装在支柱上的封闭式母线89 母线伸缩接头90 中性线91 呵护线92 呵护和中性共用线93 具有呵护和中性的三相配线94 滑触线95 地下线路96 架空线路97 管道线路98 多孔(如6孔)管道线路99 具有埋入地下连接点的线路100 水下线路101 沿建筑物明敷设通信线路102 沿建筑物暗敷设通信线路103 电气排流电缆104 挂在钢索上的线路105 用单线暗示的多回线路(或电缆管束) 106 导线、导线组、电路线路、母线一般符号107 三根导线108 四根导线109 事故照明线110 50V及其以下电力及照明线路(一)电气工程图形符号--续表序号图形符号说明111 控制及信号线路(电力及照明用)112 原电池或蓄电池113 原电池组或蓄电池组114 带抽头的原电池组或蓄电池组115 接地一般符号116 接机壳或接底板117 无噪声接地118 呵护接地119 等电位120 电缆终端头121 电力电缆直通接线盒122 电力电缆连接盒电力电缆分线盒123 控制和指示设备124 报警启动装置(点式-手动或自动) 125 线型探测器126 火灾报警装置127 热128 烟129 易爆气体130 手动启动序号图形符号说明131 电铃132 扬声器133 发声器134 电话机135 照明信号136 手动报警器137 感烟火灾探测器138 感温火灾探测器139 气体火灾探测器140 火警电话机141 报警发声器142 有视听信号的控制和显示设备143 在专用电路上的事故照明灯144 自带电源的事故照明灯装置(应急灯) 145 警卫信号探测器146 警卫信号区域报警器147 警卫信号总报警器148 逃生路线,逃生方向149 逃生路线,最终出品150 二氧化碳消防设备辅助符合152 氧化剂消防设备辅助符号153 卤代烷消防设备辅助符号机械控制序号国家标准图形符号说明1 机械的连接气动的连接液压的连接2 具有力或者运动指示方向的机械连接3 延时动作注:三角为指向返回方向4 自动复位注:三角为指向返回方向5 定位非自动复位6 脱离定位7 进入定位8 两器件间的机械联锁9 脱扣的锁扣器件10 扣住的锁扣器件11 堵塞器件12 向左边移动被堵塞的已堵住的堵塞器件13 机械联轴器、离合器14 脱开的机械联轴器15 连接的机械联轴器操作件和操作方法17 一般情况下手动控制18 受限制的手动控制19 拉拔控制20 旋转控制序号国家标准图形符号说明21 推动操纵22 接近效应操纵23 接触效应操纵24 紧急开关25 手轮操纵26 脚踏操纵27 杠杆操纵28 可装配的手柄操纵29 钥匙操纵30 曲柄操纵31 滚轮操纵32 凸轮操纵33 过电流呵护的电磁操纵34 电磁执行器操纵35 热执行器操纵36 电动机操纵37 电钟操纵非电量控制及其他38 液位控制39 计数控制40 流体控制41 气流控制42 温度控制(θ可用t代替)43 压力控制44 滑动控制45 端子导线的连接46 可装配的端子47 连接点交流器方框符号48 交换器一般符号转换器一般符号49 直流交流器50 整流器51 桥式全波整流器52 逆变器53 整流器/逆变器电动机启动器的方框符号54 电动机起动器的一般符号55 步进起动器56 调节-起动器57 带自动释放的起动器58 可逆式电动机直接在线接触器式起动器可逆式电动机满压接触器式起动器59 星-三角起动器60 自耦变压器式起动器61 带可控整流器的调节-起动器接近和接触敏感器件62 接近传感器63 接触传感器64 接近开关动合触点65 接触敏感开关动合触点66 磁铁接近时动作的接近开关,动合触点67 铁接近时动作的接近开关,动断触点电力、照明和电信布置插座68 单相插座69 暗装单相插座70 密闭(防水)单相插座71 防爆单相插座72 带呵护触点插座带接地插孔的单相插座73 带接地插孔的暗装单相插座74 带接地插孔的密闭(防水)单相插座75 带接地插孔的防爆单相插座76 带接地插孔的三相插座77 带接地插孔的暗装三相插座78 带接地插孔的密闭(防水)三相插座79 带接地插孔的防爆三相插座80 插座箱(板)序号国家标准图形符号说明81 多个插座(示出3个)82 具有单极开关的插座83 具有隔离变压器的插座84 带熔断器的插座电力、照明和电信布置开关85 开关一般符号86 单极开关87 暗装单极开关88 密闭(防水)单极开关89 防爆单极开关90 双极开关91 暗装双极开关92 密闭(防水)双极开关93 防爆双极开关94 三极开关95 暗装三极开关96 密闭(防水)三极开关97 防爆三极开关98 单极拉线开关99 单极限时开关100 具有指示灯的开关101 双极开关(单极三线)102 调光器图集使用的范例和说明图形符号图集使用的范例和说明国标名称型号、规格、做法说明变电所室外箱式变电所杆上变电所屏、台、箱、柜的一般符号配电室及进线用开关柜多种电源配电箱(盘)电力配电箱(盘)照明配电箱(盘)电源切换箱(盘)事故照明配电箱(盘)组合开关箱电铃操纵盘吹风机操纵盘距地1.2米,容量见设计图纸配电盘编号圈内的数字为动力或照明的编号交流电动机除注明外,只做出线口,防水弯头距机座0.2米,均附接地螺丝按钮盒圈或点数暗示按钮数,除注明外,均为明装,距地 1.4米,按钮组合排列见设计图立柱式按钮箱风扇一般符号除注明外,只做出线盒及吊钩暖风机或冷风机轴流风扇 风扇电阻开关 电铃 号志箱 交流电钟明装单相二级插座250伏-10安,距地0.3米,居民住宅及儿童活动场合应注意平安插座,如采取普通插座时,应距地 1.8米(见本表注) 明装单相三极插座(带接地)明装单相四级插座(带接地)暗装单相二级插座250伏-10安,距地0.3米,居民住宅及儿童活动场合应注意平安插座,如采取普通插座时,应距地 1.8米(见表下注) 明装单相三极插座(带接地)明装单相四级插座(带接地)380伏-15安,25安,距地0.3米,容量选用见设计图暗装单相二级防脱锁紧型插座国 标名 称型号、规格、做法说明暗装单相三极防脱锁紧型插座(带接地)暗装三相四极防脱锁紧型插座(带接地)装置T 型插座 50伏-10安,距地0.3米(见表注) 暗装调光开关 调光开关,距地1.4米(见表注) 金属地面出线盒防水拉线开关(单相二线)250伏-3安,瓷制拉线开关(单极二线) 250伏-3安拉线双控开关(单极三线)250伏-3安吊线灯附装拉线开关 250伏-3安(立轮式),开关绘制方向暗示拉线开关的装置方向明装单极开关(单极二线)跷板式开关,250伏-6安(见表注)暗装单极开关(单极二线)跷板式开关,250伏-6安(见表注)明装双控开关(单极三线)跷板式开关,250伏-6安(见表注)暗装双控开关(单极三线)跷板式开关,250伏-6安(见表注)暗装按钮式定时开关250伏-6安(见表注)暗装拉线式定时开关250伏-6安暗装拉线式多控开关250伏-6安暗装按钮式多控开关 250伏-6安电铃开关 250伏-6安天棚灯座(裸灯头)容量和装置方式见设计图墙上灯座(裸灯头) 各灯具一般符号 灯具型号见本图集花灯符号下面的数字,为选用本图集中待选定型灯具的设计编号非定型特制灯具 具体要求详见工程图注,下面数字为区别种类的编号 荧光灯列(带状排列荧光灯) 规格、容量、型号、数量按工程设计图要求,施工中一般均应用高效节能型荧光灯灯具及与其配套的高可靠、高功率因素(>0.95)的交流电子镇流器 单管荧光灯 双管荧光灯 三管荧光灯 荧光灯花灯组合 防爆型光灯投光灯规格、容量详见设计图注图形符号 图 集 使 用 的 范 例 和 说 明 国 标名 称 型号、规格、做法说明电源引入线 除注明外,架空引入时,高度与一层顶板同一般电杆除有设计图或说明外,均按本图集带照明灯具的电杆带照明灯具的电杆及投照方向拉线的一般符号带撑杆的电杆带高桩拉线的电杆交流配电线路铝芯导线时为2根铜芯导线时为2根导线型号的选择详见工程设计说明;除工程设计图中注明外,暗敷时,按图集JD5-605~607选配相应的管径及线槽交流配电线路铝芯导线时为3根铜芯导线时为3根交流配电线路铝芯导线时为4根铜芯导线时为4根交流配电线路铝芯导线时为5根铜芯导线时为5根交流配电线路铝芯导线时为6根铜芯导线时为6根支路编号电缆穿管(钢管、非金属管)呵护管径规格见具体工程图注中途穿线盒或分线盒做法见伸缩缝穿线盒做法见电缆人孔除注明外,见电缆手孔管线引向符号引上,引下,由上引来,由下引来,引上并引下,由上引来再引下,由下引来再引上电缆桥架封闭式母线引向符号线槽引上,引下,由上引来,由下引来,引上并引下,由上引来再引下,由下引来再引上避雷线除注明外,见避雷针双极带熔断器开关除注明外,均为HK1型单相胶壳闸三极带熔断器开关除注明外,均为HK1型三相胶壳闸双极带熔断器开关除注明外,均为HH3或HH4型单相铁壳开关三极带熔断器开关除注明外,均为HH3或HH4型三相铁壳开关双极三相转换开关除注明外,均为两电流切换开关三相低压断路器规格、型号详见工程图注跌落式熔断器除注明外,均为RW3-10型户外跌落式熔断器除注明外,均为RW4-10型户外跌落式熔断器熔断器式隔离开关除注明外,均为HR3型熔断器式隔离开关图形符号图集使用的范例和说明国标名称型号、规格、做法说明熔断器除注明外,均为RC1A瓷插式熔断器指示式电流表、电压表除注明外,为1T1-A型交流电流表除注明外,为1T1-V型交流电压表有功电能表除注明外,均由供电部分备料装置(虚线时为表位) 无功电能表除注明外,均由供电部分备料装置(虚线时为表位) 安培表的换相开关伏特表的换相开关壁龛电话交接箱室内电话分线盒扬声器广播分线箱(盘)电话线路末端线路,简化标注时,只注明电话对数RVB(2×0.2) 暗装时穿管1对1(2×0.2)SC15、PC15、TC20、FEC15、(KRG)202对2(2×0.2)3对3(2×0.2)4对4(2×0.2)5对5(2×0.2)广播线路除注明外,同电话线路注法,导线穿管见JD50-608电视线路除注明外,电缆采取SYY-75-5-1型,穿(KRG)15、FEC15、TC15,明、暗敷设有设计定设计照度暗示100勒克司装置或敷设高度(米) 自室内该处地面算起装置或敷设高度(米) 自室外该处地面算起消防专用按钮SFAN-1型实验室用暗装塑料插销组板实验室用暗装插销组板实验室插销组板、箱编号圈内数字:A为分盘号;B为设计选定插销组板或箱的排列方案实验室明装接地端子板右下角数字暗示装置接地端子的节数,由设计选定.装置高度:除注明外,距地3米实验室暗装接地端子箱接地接线柱板采取633型100安接线柱组合在工程平面图中标注的各种符号与代表名称在用电设备或电动机出线口处标写格式在电力或照明设备一般的标注方法在配电线路上的标写格式a-----设备编号;b-----额定功率(千瓦);c-----路线首端熔断片或自动开关释放的电流(安);d-----标高(米); a-----设备编号;b-----设备型号;c-----设备功率(千瓦);d-----导线型号;e-----导线根数;f-----导线截面(毫米2);g-----导线敷设方式及部位末端支路只注编号时为:a-----回路编号;b-----导线型号;c-----导线根数;d-----导线截面;e-----敷设方式及穿管管径;f-----敷设部位;交流电对照明灯具的表达格式m-----交流系统电源第三相;f-----交流系统设备端第一相;U-----交流系统设备端第二相; 例:交流三相带中性线暗示如下: 3N~50赫,380伏N-----中性线a-----灯具数;b-----型号或编号;c-----每盏灯的灯泡数或灯管数;d-----灯泡容量(瓦);L-----光源种类;e-----装置高度(米);f-----装置方式注:1.装置高度:壁灯时,指灯具中心与地距离;吊灯时,为灯具底部与地距离。
建筑电气CAD图纸常用符号大全
敷设方式和敷设部位敷设方式: SC:穿焊接钢管敷设; CT:用电缆桥架敷设; 敷设
部位: WE :沿墙面敷设; WC :暗敷设在墙内; FC :暗敷设在地面或地板内; CC :
暗敷设在屋面或顶板内; BMG1是负荷开关,SB 是塑壳断路器,BM7是分断能力10KA 的
微断。
SC:钢管 PC:PVC聚乙烯阻燃性塑料管 CT:桥架 WC:沿墙暗敷设 WS:沿墙明敷设 CC:沿顶板暗敷设 F:暗敷在地板内 CE:沿顶板明敷 YJV:电缆 SYV:电视线 PE:接地(黄绿相兼) PEN:接零(蓝色) 3项线(火线):A项(黄) B 项(绿) C 项(红) KV:(电压) 千伏 BV:散线MEB:总等电位 LEB:局部等电位线路敷设方式代号 PVC ——用阻燃塑料管敷设 DGL ——
用电工钢管敷设 VXG ——用塑制线槽敷设 GXG ——用金属线槽敷设 KRG ——用可挠型
塑制管敷设⑦线路明敷部位代号LM —沿屋架或屋架下弦敷设 ZM ——沿柱敷设 QM ——沿墙敷设 PL ——沿天棚敷设③线路暗敷部位代号 LA ——暗设在梁内 ZA —暗设在柱
内 QA —暗设在墙内 PA ——暗设在屋面内或顶棚内 DA ——暗设在地面或地板内 PNA —暗设在不能进入的吊顶内④照明灯具安装方式代号 D ——吸顶式 L ——链吊式 G ———管吊式 B ——壁装式 R ———嵌入式 BR ———墙壁内安装 (4)设备标注方法’
⑦配电线路的标注方法 a ——b(c×d)e ——f 其中:a--回路编号 b--导线型号 c--导
线根数 d--导线截面 e--敷设方式及穿管管径 f--敷设部位表示2根导线表示3根导线
表示n 根导线⑦照明灯具标注方法一般标注方法:灯具吸顶安装标注方法:其中:a--灯数 b--型号或编号 c--每盏照明灯具的灯泡个数 d--灯泡容量,W e--灯泡安装高度,
m f--安装方式 L--光源种类,白炽灯或荧光灯 YJV22--4*16 代表聚乙烯绝缘聚氯乙烯护
套的电缆,22代表铠装(即在四条线的外面有一层铁皮包裹),一共4芯,截面积为16
平方毫米。
YJV-3X4-SC25-HDPE50;YJV :交联聚乙烯电缆,3*4:三根四平方的。
SC25:电缆穿25的焊接钢管敷设,HDPE50是指50的波纹管敷设 BV-5×16 SC32:导线型号为铜芯塑料绝缘线,5根16mm2,穿焊接钢管敷设。
BV-2×2.5:导线型号为铜芯塑料绝缘线,2根2.5mm2。
VV-5x2.5-SC32/WC/FC 指 5*2.5平方的VV (规格)电缆穿32的焊接钢管
沿墙或地面暗敷设。
FPC(15)-WC:穿阻燃半硬聚氯乙烯管敷设。
WP1-BV(3×50+
1×35)CT CE 表示:1号动力线路,导线型号为铜芯塑料绝缘,3根50mm2、1根35mm2,
沿顶板面用电缆桥架敷设。
WL2-BV(3×2.5)SC15 WC 表示:2号照明线路、3根2.5mm 2
铜芯塑料绝缘导线穿钢管沿墙暗敷。
ZR-BV 阻燃型铜芯聚氯乙烯绝缘电线。
NH-B-YJV
铜芯交联聚乙烯绝缘聚氯乙烯护套B 类成束阻燃型耐火电力电缆。
TMY-3(80*8)+1
(60*6):80*8表示ABC 三相为80*8的铜排60*6为零排。
TMY 是硬铜母(铜排母线)
的意思。
RVS :铜芯pvc 护套双绞线,通常用于公共广播系统/背景音乐系统布线,消防系统布线。
RVV :铜芯pvc 内护pv 外护平行护套线,通常用于弱电电源供电等。
BV ,BV 电线,全称是铜芯聚氯乙烯绝缘电线。
因为分类和用途是用来分布电流用的,属于布
电线类,用字母B 表示;绝缘材料为聚氯乙烯,用字母V 表示,因而得。
开关器件符号
说明: TIMS-125/80/43002 其中4表示四级;300:热磁脱扣器;2:电机保护用。
DZ47-60/3P-25:小型断路器,型号DZ47-60,三相25A 。
C65N-16A :2P 是指适使用
C65小规格的断路器,最大分断电流为6000A ,额定电流为16A ,2P 指双极的,VE-30mA 指漏电保护电流为30mA C65N-C16/3P:C65指断路器型号,N 表示分断电流为6000A ,
C16表示保护照明线路用,容量为16A ,3P 表示3极 JDZ10-6 6000/100 0.2/1 (电压
互感器):J 电压互感器 Voltage transformer; D 单相 Single phase;Z 浇注式Casting type;10 设计序号 Design Number ;6电压等级(kV ) V oltage class(kV);6000/100 额定电压比;0.2/1准确等级电度表型号DD28;DD10;DD862。
第一个字母D 代表电度表;第二个字母T 代表三相(单相为D );后面的数字是各生产厂商定的。
DD -单相, 如DD862 DT -三相四线, 如DT862 DS -三相三线, 如DS862 F -复费率, 如DDSF855 Y -预付费, 如DDSY855 S -电子式, 如DDS855 IP 防护等级: IP40: 4(接
触电气设备保护和外来物
保护等级)——防护1.0mm 直径和更大的固体外来体探测器(球体直径为1.0mm, 不
应完全进入)。
0(电气设备防水保护等级)——无防护 IP30: 3(接触电气设备保护
和外来物保护等级)——防护2.5mm 直径和更大的固体外来体探测器(球体直径为2.5mm, 不应完全进入)。
0(电气设备防水保护等级)——无防护 IP20: 2(第一个数字)——防护12.5mm 直径和更大的固体外来体探测器(球体直径为12.5mm, 不应完全进入)。
0(第二个数字)——无防护。
IP54: 5(第一个数字)——防护灰尘,不可能完全阻止
灰尘进入,但灰尘进入的数量不会对设备造成伤害。
4(第二个数字)——防护喷水,从
每个方向对准柜体的喷水都不应引起损害。
电缆的型号由八部分组成:
一、用途代码-不标为电力电缆,K 为控制缆,P 为信号缆;
二、绝缘代码-Z 油浸纸,X 橡胶,V 聚氯乙稀,YJ 交联聚乙烯
三、导体资料代码-不标为铜,L 为铝;
四、内护层代码-Q 铅包,L 铝包,H 橡套,V 聚氯乙稀护套
五、派生代码-D 不滴流,P 干绝缘;
六、外护层代码
七、特别产品代码-TH 湿热带,TA 干热带;
八、额定电压-单位KV
YJV 就是交联聚乙烯绝缘聚氯乙稀护套电缆。