CQM2504-2013《床垫人类工效学认证技术规范》 (送审稿) 编制说明
- 格式:pdf
- 大小:76.00 KB
- 文档页数:4
橡胶充气床垫产品执行标准
橡胶充气床垫产品通常遵循以下执行标准:
1. GB 6675-2014《玩具安全》:该标准规定了玩具的安全要求,包括充气床垫中所使用的材料的安全性和玩具的设计、制造等方面的要求。
2. GB/T 22805-2011《充气游泳用品通用技术条件》:该标准规定了充气游泳用品的通用技术条件,包括充气床垫中所使用的材料的物理性能、安全性、气密性等方面的要求。
3. ASTM F963-17《Consumer Safety Specification for Toy Safety》:美国ASTM(美国材料与试验协会)制定的玩具安全规范,规定了玩具的设计、制造和使用的安全要求,包括充气床垫中所使用的材料的安全性和玩具的使用限制等方面的要求。
4. EN 71-1:2014+A1:2018《Safety of toys - Part 1: Mechanical and physical properties》:欧盟EN(欧洲标准)制定的玩具安全标准,规定了玩具的机械和物理性能的要求,包括充气床垫中所使用的材料的物理性能、气密性等方面的要求。
这些执行标准主要关注充气床垫的材料安全性、物理性能、气密性等方面的要求,以确保产品的安全性和质量。
学生床垫技术要求1设计要求1.1人类工效学应采用计算机辅助软件对床垫进行结构设计,包括含功能性实现、人体曲线的匹配等。
适宜时,可按GB/T39223.5-2020进行。
1.2安全应按GB24430.1-2009中的规定,按铺面高度以及安全栏板要求进行床垫设计(附录A)。
2原材料要求原材料技术要求应符合л表规定的要求。
序号检验项目要求试验方法项目分类基本一般1面料国家纺织品安全类别≥B类√2防螨性能≥80%√3抗菌性能抑菌值≥1或抑菌率≥90%√4水洗尺寸变化率(适用于可以拆卸床垫)±5%(针织面料)√-5%~+2%(梭织面料)5芯料弹簧锈迹、锈蚀不应有锈迹、锈蚀√6摩擦声不应有摩擦声√7海绵(软质聚氨酯灰分≤2%√8回弹性≥35%√975%压缩永久变形≤6%√10恒定负荷反复压陷疲劳后40%压陷硬度损失值≤30%√11拉伸强度≥80kpa√12慢回弹软质聚氨酯塑料灰分≤2%√13复原时间3s-15s√14回弹性≤12%√1575%压缩永久变形≤6%√16恒定负荷反复压陷疲劳后40%压陷硬度损失值≤26%√17拉伸强度≥50kpa√18乳胶压陷硬度≥12N√19灰分≤10%√20经编间隔织物密度≥50kg/m3√21辅料拉链上止强力≥90N√≥200N3成品要求床垫成品技术要求应符合л表规定的要求。
序号检验项目要求试验方法项目分类基本一般1外观尺寸偏差长度偏差卷装(-15,+15)mm√2非卷装(-10,+10)mm3宽度偏差卷装(-15,+15)mm√4非卷装(-10,+10)mm5高度偏差(-15,+15)mm√6面料应无破损√7应清洁、无污染√8应无明显色差√9铺面、边面绗缝单处浮线长度≤15mm,浮线累计长度≤50mm√10应无断线√11跳单针≤10处√12跳双针≤5处√13不应连跳3针以上√14应顺直√15四周圆弧应均匀对称√16露毛边累计长度应≤20mm√17应无断线√18跳针≤5处√19浮线累计长度≤50mm√20卫生、安全床垫异味无异味√21致病菌不应检出绿脓杆菌、金黄色葡萄球菌和溶血性链球球菌等致病菌√22甲醛释放量≤0.050mg/m2.h√23阻燃性能应符合GB17927.1-2011和GB17927.2-2011相关规定(床垫有阻燃要求)√24总挥发性有机物(TVOC)≤0.5mg/m2.h√25智能床垫的安全要求应符合GB4706.1的规定。
《绿色家具全过程评价规范床垫》征求意见稿编制说明一、项目来源、目的、意义2019年4月,国家发改委、科技部印发了《关于构建市场导向的绿色技术创新体系的指导意见》(以下简称《意见》)。
《意见》强调,要强化绿色技术标准引领。
通过建立绿色技术标准体系、产品全生命周期管理、绿色金融等措施,塑造绿色技术创新环境。
要推进绿色技术创新评价和认证,编制相关评价技术规范。
大力推动绿色生产,健全绿色工厂评价体系,开展绿色工厂建设示范。
继续推进建立统一的绿色产品认证制度,对家用电器、汽车、建材等主要产品,基于绿色技术标准,从设计、材料、制造、消费、物流和回收、再利用环节开展产品全生命周期和全产业链绿色认证。
绿色家具产品也列入了国家标准制定计划,因此,广东省家具协会决定立项制定绿色家具全过程评价规范的团体标准。
《绿色家具全过程评价规范》系列标准由广东省家具协会牵头,广东中誉认证有限公司、中正国际认证(深圳)有限公司、佛山市顺德区创联科技与标准化服务中心等单位组成的起草组共同制定。
本文件编制的目的旨在推动企业树立绿色环保制造理念,将绿色制造理念贯穿于企业产品设计、原材料采购、生产、运输、储存、销售、使用和报废处理整个生命周期,力求将家具产品对人体健康与生态环境造成的影响降到最小。
二、工作简况2020年7月,提出标准编制立项任务,成立标准起草小组;2020年7月-9月,标准起草小组开展了资料收集、企业调研、标准研讨等工作,对标准草案进行了多次的修改与论证;2020年9月-2020年10月,标准起草小组开展标准征求意见工作。
三、关键指标说明本文件共有七个章节。
第一章规定了本文件的应用范围,主要适用于普遍使用的弹簧床垫、棕榈床垫、发泡床垫的绿色全过程评价。
但本文件不适用于儿童床垫、水床垫、气床垫的绿色技术评价。
原因在于:①儿童床垫涉及的内容及指标要求更为严格与复杂,建议以后可将儿童家具单独拿出来制定相应的标准;②水床垫、气床垫两类床垫的原材料与制作工艺与普通床垫的差异较大,建议以后可单独制定水床垫、气床垫的相应标准。
床垫标书模板尊敬的读者:感谢您的来信,给予我撰写床垫标书模板的机会。
接下来,我将以标书模板的形式为您呈现床垫标书的内容,以供参考。
=======================标书封面(公司名称)床垫标书标书编号:(编号)发布日期:(日期)公司地址:(地址)联系电话:(电话)邮箱:(邮箱)目录1. 项目背景2. 项目需求3. 床垫技术参数4. 质量保证5. 价格及支付方式6. 服务承诺7. 合作方式8. 项目交付时间9. 其他要求10. 供应商资格要求11. 投标文件要求12. 投标文件提交方式=======================1. 项目背景本项目旨在寻找一家合适的床垫供应商,为我公司提供高质量的床垫产品,以满足客户对舒适与质量的需求。
我公司作为专业华谊床品生产商,注重产品质量和服务,并愿与优秀的供应商建立长期合作关系。
2. 项目需求本项目需要供应商提供一系列市场上流行的床垫产品,包括但不限于多功能床垫、记忆棉床垫、弹簧床垫等。
床垫应具备舒适性、抗菌防螨能力、透气性等特点,以满足客户对舒适与健康的需求。
3. 床垫技术参数(根据具体项目需求,列举床垫的技术参数,如尺寸、重量、材料等。
)4. 质量保证供应商需要提供床垫的质量保证,包括但不限于以下方面:- 产品质量符合国家相关标准;- 床垫使用寿命达到行业标准,并提供质量保证期限;- 提供产品出厂检验报告、质量认证证书等相关证明。
5. 价格及支付方式供应商应在标书中明确提供床垫的价格,并详细说明相关的支付方式,以确保双方的权益。
价格应包括床垫的生产成本、运输费用等相关费用,并列明是否包含税费。
6. 服务承诺供应商应提供与床垫相关的售后服务承诺,包括但不限于以下方面:- 售后服务热线,以便客户随时咨询和解决问题;- 商品退换货政策,确保客户的权益;- 床垫维修和保养建议。
7. 合作方式供应商应提供合作方式,包括但不限于以下内容:- 订单合作:供应商接受我公司的订单,并按照合同约定的交付时间进行供货;- 合作协议签订:双方签订长期合作协议,并按协议规定的方式进行合作。
方圆标志认证标准CQM/QB-202-2010课桌椅的人类工效学技术要求Ergonomic requirements for student desks and chairs(申请备案稿)2010-**-**发布 2010-**-**实施方圆标志认证集团发布目次前言 (2)引言 (3)1 范围 (1)2 规范性引用文件 (1)3 术语和定义 (1)4 技术要求 (1)5检测方法和计算原则 (2)附录 A (规范性附录)课桌椅用户体验表 (3)前言《课桌椅的人类工效学技术要求》是针对课桌椅类产品符合人类工效学原理的检测和认证制定的技术要求。
本标准起草单位:中国标准化研究院、方圆标志认证集团有限公司、北京家具行业协会、强力家具集团有限公司、北京天坛股份有限公司本标准主要起草人:赵朝义、杨帆、呼慧敏、白殿一、李铁男、李臣、郑深、邓秋玮、蒋洁、刘险峰、靳辰阳、马晓倜引言随着我国经济和科技的发展,产品的安全和质量水平日益提高。
在此基础上,人们对产品的人类工效学(也叫做人因工程学、人体工程学或者人机工程学)特性提出了更高的要求。
人类工效学旨在按照人的生理和心理特性设计和改善产品与环境,以实现人、机(包括机器、计算机、工作生活用品以及软件界面等)、环三者的最佳匹配,为人们创造“安全、健康、舒适、高效”的工作生活条件。
符合人类工效学原理的产品设计能有效提高产品竞争力,改善人民生活质量。
课桌椅是学生使用时间最长的家具,课桌椅的设计应符合学生的生理和心理特性。
设计不佳的课桌椅会直接影响青少年的身体健康和学习效果。
为了保护学生背部健康和提高学习效果,欧盟已经推出了一套新的“课桌椅指导规定”,建议学校购买符合人类工效学原理的桌椅。
符合人类工效学特性的课桌椅,会给学生创造一个良好舒适的学习环境,既有利于学生聚精会神学习,又有利于减轻课桌椅对学生身心健康的影响。
因此,有必要根据人类工效学原理,规定符合学生生理和心理特点的课桌椅技术要求,提高课桌椅的工效学特性,从而满足学生安全、健康、舒适、高效的学习要求。
CQM2504-2013《床垫人类工效学认证技术规范》(送审稿)编制说明一、任务来源本标准制定项目由中国标准化研究院和方圆标志认证集团提出,计划于2013年10月完成。
起草小组由中国标准化研究院、方圆标志认证集团产品认证有限公司、北京航空航天大学、爱思康(中国)有限公司、中国睡眠研究会组成。
二、任务目的和意义随着科学技术的发展和社会的进步,产品的安全和质量水平日益提高。
在此基础上,人们对产品的人类工效学(人因工程学、人体工程学或人机工程学等)特性提出了更高的要求。
人类工效学旨在按照人的生理和心理特性设计和改善产品与环境,以实现人、机(设备或产品)、环境三者的最佳匹配,为人们创造“安全、健康、舒适、高效”的工作生活条件。
人类工效学原理在产品设计中的应用能有效提高产品的“宜人性”,从而改善人民工作和生活质量,增强产品的社会竞争力,从真正意义上体现了“以人为本”科学发展观的核心思想。
市场上,为了提高产品竞争力,吸引更多消费者,越来越多的企业宣传在其产品的设计过程中考虑了人类工效学原理。
但到目前为止,国内还没有相应的标准可以依据。
因此,有必要制定产品的人类工效学技术要求,为企业和消费者服务。
床垫是人们家居休息最常用的产品,其健康舒适性能对人们的睡眠质量、健康、舒适有着重要影响。
如果床垫不符合人类工效学原理,会对人体的背部、脊椎、颈椎、肌肉等部位产生不良的影响或造成伤害。
因此,有必要根据人类工效学原理,规定符合人体生理特点的床垫工效学技术要求,提高床垫类产品的健康和舒适性能。
同时,为提高中国市场上各类产品的人类工效学特性,也迫切需要建立和完善各类产品的人类工效学技术要求,以指导产品的人类工效学设计。
首次提出该项技术要求将促使企业建立更加系统、可靠、高效的产品设计理念和评价体系,实现较高的效能和满意度,有效促进人类工效学标准化工作在国家经济和社会发展中的技术支撑作用。
三、工作情况1、起草组主要成员深入研究了办公桌椅的相关国内外标准与文献,明确了本项技术要求制定工作的重点,并开展了大样本量的工效学测试,确定了床垫人类工效学认证技术规范主要包括尺寸要求、压强峰值、最大压力、接触面积、腰臀比、响声、气味和用户体验等,形成了《床垫人类工效学认证技术规范》初稿;2、从2013年5月起,起草组主要成员走访了强力、天坛、大自然等几家著名的家具企业和睡眠协会,通过与企业质量负责人、家具设计师和睡眠协会专家的座谈,深入了解企业在生产办公桌椅过程中如何考虑人类工效学特性要求,在此基础上对《床垫人类工效学认证技术规范》初稿进行了修改;3、2013年9月,起草组邀请床垫生产企业和睡眠协会的专家参加的起草组工作会议在北京召开。
国际研究美国软体家具阻燃性法规和标准体系概述■ 司银平 王红强 王林婉(广东产品质量监督检验研究院)摘 要:本文详细阐述了美国软体家具阻燃性法规及其标准体系。
对美国软体家具阻燃性法规进行了概述,并重点论述了法规16 CFR Part 1633、16 CFR Part 1632和16 CFR 1640的适用范围和测试要求等,分析了美国家具标准体系的特点并列举了主要的ANSI软体家具阻燃标准,最后指出了美国软体家具阻燃性法规和美国家具标准体系的优缺点。
为软体家具出口企业进行产品设计开发提供指导意见,并为我国日益完善的家具标准体系提供一些借鉴。
关键词:美国,阻燃,软体家具DOI编码:10.3969/j.issn.1002-5944.2023.17.043Overview of Regulations and Standards System of Upholstered FurnitureFlame Retardant in the U.S.SI Yin-ping WANG Hong-qiang WANG Lin-wan(Guangdong Testing Institute of Product Quality Supervision)Abstract:The paper elaborates on the technical regulation and standards system of upholstered furniture fl ame retardant performance in the U.S. in detail, provides an overview of US regulations of upholstered furniture fl ame retardant ,with a focus on regulations 16 CFR Part 1633, 16 CFR Part 1632, and16 CFR 1640. The paper analyzes characteristics of the US standards system for upholstered furniture and the main ANSI standards for upholstered furniture fl ame retardant. Finally, the paper points out advantages and disadvantages of US regulations and standards system for upholstered furniture fl ame retardant, in order to provide guidance for Chinese upholstered furniture export enterprises to design their products, and provide reference for the increasingly perfect furniture standards system in China.Keywords: the U.S., fl ame retardant, upholstered furniture0 引 言美国是世界上技术法规比较健全和完善,并且标准化工作发展最早的国家之一。
家具床垫功能特性测试方法1范围本文件描述了厚度大于等于100mm床垫(和床垫形成一个整体的床笠)耐久性、高度损失和硬度的测试方法。
本文件适用于家用和非家用的成人床垫,不适用于水床垫、气床垫和单独的床笠。
本文件的测试方法不包括老化、降解、阻燃和电气性能的评价。
2规范性引用文件下列文件中的内容通过文中的规范性引用而构成本文件必不可少的条款。
其中,注日期的引用文件,仅该日期对应的版本适用于本文件;不注日期的引用文件,其最新版本(包括所有的修改单)适用于本文件。
EN1334家用家具——床和床垫——测量方法和公差建议(Domestic furniture—Beds and mattresses—Methods of measurement and recommended tolerances)3术语和定义下列术语和定义适用于本文件。
加载曲线load cure挠度曲线deflection cure通过加载垫加载在床垫上,由力值与对应凹陷值的相关性得到的曲线。
硬度值(H)hardness value从加载/挠度曲线上测量确定,单位为N/mm。
硬度等级(H s)firmness rating用从1到10的数字范围来表示床垫的硬度(小数点后1位)。
高度损失height loss由耐久性引起的床垫高度变化,单位为mm。
床笠mattress pad产品包括覆盖物和填充物,或单独的填充材料,与床垫或软体床底座一起使用。
注:这个产品不单独使用。
4一般试验条件前期准备测试应在15℃~25℃的室内环境中进行,如果测试过程中温度超出15℃~25℃的范围,应在测试报告中注明最大和/或最小温度。
所用的调节应在温度(23±2)℃和相对湿度(50±5)%的条件下进行。
在调节和搬运期间,床垫应保持水平和不加载。
如果试验不能按规定进行,如由于产品设计而不能使用加载垫,则应尽可能按规定进行试验。
如果必要,应采用合适的方法阻止床笠在试验过程中移动,如胶带或大头针。
CQM25-2100-05-2013办公桌椅人类工效学认证规则0前言本规则由方圆标志认证集团发布,发布日期为:2013年8月15日;2015年5月8日第一次修订,修改的内容为:格式调整。
1.认证范围及依据标准本认证实施方案适用于办公用桌椅的人类工效学产品认证。
认证依据:CQM/QB-201-2010 办公桌椅的人类工效学技术要求2.认证模式设计评价+ 初始工厂检查+ 获证后监督3.认证实施的环节及要求申请方可以单独申请人类工效学产品认证,也可同时申请产品环保认证、产品质量认证的组合认证,产品环保认证和质量认证具体的认证规则见CQM34-2100-01-2013 《家具认证规则》。
组合认证的申请及实施方案见《组合认证实施方案》。
认证实施环节:认证委托与受理、产品检验、初始工厂检查、评价与批准、获证后监督、证书到期复评。
一般情况下送样完成产品检验后再进行初始工厂检查,必要时在工厂检查时实施抽样。
3.1认证委托与受理3.1.1认证单元按照产品系列划分认证单元,根据产品类别(桌、旋转椅、非旋转椅)、基本功能尺寸划分产品系列。
制造商相同,生产厂(场所)不同时,应作为不同的认证单元。
注:办公椅的基本功能尺寸指的是椅面和靠背的基本尺寸、形状、材料。
不同认证委托人、不同产品生产者、不同生产企业(场地)的产品作为不同的认证单元委托认证。
3.1.2委托认证所需文件资料认证委托人准备《认证申请书》和《产品描述》一式两份,一份提交认证机构,一份随样品送至指定实验室。
《认证申请书》和《产品描述》的信息及随附资料如下。
(1)认证申请书除填写《认证申请书》相关信息外,还应按申请书中要求提供认证委托人、生产者、生产企业的营业执照、组织机构代码证、生产许可证复印件,产品注册商标证明复印件(如有),质量管理体系文件,质量管理体系认证证书(如有)等资料。
(2)产品描述(附后)产品描述应包括委托认证产品信息、工艺流程、原材料清单,认证单元内覆盖的系列产品清单及认证CQM25-2100-05-2013 3.1.3认证受理认证机构对认证委托资料进行审核,资料齐全且符合要求的,认证机构受理认证委托,签订认证合同书;资料不符合要求的,认证机构通知认证委托人补充资料或修改信息;无法提供有效的资料的,认证机构不受理认证委托。
床垫执行标准qb 1952.2-2011近年来,随着人们对健康生活的重视,床垫作为与人们生活息息相关的家居用品,其质量和安全性也备受关注。
为了规范床垫的生产和质量标准,我国制定了床垫执行标准qb 1952.2-2011。
本文将对这一标准的内容和意义进行介绍。
一、标准名称床垫执行标准qb 1952.2-2011,是由我国质量技术监督局发布的国家标准,对床垫的设计、生产、使用、包装和运输等各个环节进行了详细规定,旨在保障消费者的权益,提高床垫的质量水平。
二、标准内容1. 产品分类:标准将床垫分为弹簧床垫、棕垫床垫、乳胶床垫、椰棕床垫、海绵床垫等几大类,并对不同类型的床垫的要求进行了具体规定,包括产品的尺寸、材料、结构、使用寿命等。
2. 产品性能:标准要求床垫在使用过程中,具有良好的舒适性、支撑性和透气性,能够保证用户的睡眠质量,减少身体的压力和疲劳感。
另外,标准还规定了床垫的耐磨性、耐压性、耐久性等物理性能指标。
3. 安全性能:标准强调床垫在生产过程中不得使用有害物质,如甲醛、苯、甲苯等,确保床垫的安全卫生,不会对人体造成危害。
还对床垫的阻燃性能、抗菌性能进行了要求,以确保用户的安全和健康。
4. 标识和包装:标准规定床垫在包装上必须标明产品的型号、规格、生产日期等信息,并在产品上粘贴合格证明。
包装材料也必须符合国家相关的标准要求,确保产品在运输过程中不受损坏。
三、标准的意义1. 保障消费者权益:床垫执行标准qb 1952.2-2011的实施,使消费者在购买床垫时能够清晰了解产品的性能和质量水平,避免购买到质量低劣或有安全隐患的产品。
2. 规范生产企业行为:标准的出台对生产企业的生产、工艺和管理提出了明确的要求,促使企业提高产品质量,减少质量事故的发生,增强企业的竞争力。
3. 提高床垫质量水平:标准对床垫的设计、材料选择、生产工艺、性能要求等进行了规范,有利于推动行业技术创新,提高产品的舒适性、耐用性和安全性能。
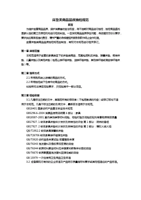
床垫类商品品质抽检规范前言为维护自营商品品质、保护消费者的合法权益,将不定期对商品进行抽检,抽检商品委托国家认定的第三方质检机构进行检测判定。
一旦发现商品品质存在问题,将依据双方协议要求,要求供应商承担违约责任,情节严重的将根据相关服务条款作终止合作处理。
自营床垫类商品品质抽检规范由制定,有权对本规范进行相关修订。
第一章适用范围本规范适用于自营的家具类目下的床垫类商品,范围包括乳胶床垫、弹簧床垫、椰棕床垫、儿童床垫以及其他床垫(包括山棕纤维床垫、油棕纤维床垫、其他棕纤维或混合棕纤维床垫)等。
第二章抽样方式2.1采用购买线上店铺的商品的方式。
2.2采用抽检线下仓库中的商品的方式。
如抽样无法满足检验要求,只检验其中一部分项目。
第三章检验依据3.1凡是标注日期的文件,其随后所有的修改单(不包括勘误的内容)或修订版均不适用于本规范。
凡是不标注日期的引用文件,最新版本适用于本规范。
GB18401 国家纺织产品基本安全技术规范GB5296.6-2004 消费品使用说明第 6 部分:家具GB18587-2001 室内装饰装修材料地毯、地毯衬垫及地毯胶粘剂有害物质释放限量GB17927. 1 软体家具床垫和沙发抗引燃特性的评定第 1 部分:阴燃的香烟GB17927. 2 软体家具床垫和沙发抗引燃特性的评定第 2 部分:模拟火柴火焰QB/T1952.2 软体家具弹簧软床垫GB/T26706 软体家具棕纤维弹性床垫GB/T3920 纺织品色牢度试验耐摩擦色牢度GB/T6343 泡沫塑料及橡胶表观密度的测定GB/T6344 软质材料聚合材料拉伸强度和断裂伸长率的测定GB/T6670 软质聚氨酷泡沫塑料回弹性能的测定GB 15979 一次性使用卫生用品卫生标准3.2经备案现行有效的企业标准及产品明示质量指标和要求或其他相适应的产品标准。
3.3以上最新版本的(包括已由行业标准升级为国家标准的)推荐性产品标准,在实施日期之后一年内,仍可按产品明示的标准进行判定;最新版本的推荐性产品标准实施日期一年后,统一按照最新版本的推荐性标准进行检验及判定。
《软体家具弹簧软床垫》行业标准ICS 97.140Y81备案号:QB 中华人民共和国轻工行业标准QB ××××—××××代替 QB 1952.2-2004软体家具弹簧软床垫Upholstered furniture-Spring mattress(征求意见稿)2010.7.09在提交反馈意见时,请将您知道的相关专利连同支持性文件一并附上××××-××-××发布××××-××-××实施发布中华人民共和国国家发展和改革委员会QB ××××—××××目次前言 ..................................................................... ........ II 1 范围 ..................................................................... ........... 1 2 规范性引用文件 ......................................................................1 3 术语和定义、代号 ....................................................................1 4 产品分类 ..................................................................... ....... 3 5 要求 ..................................................................... ........... 4 6 试验方法 ..................................................................... ....... 6 7 检验规则 ..................................................................... ...... 14 8 标志、使用说明、包装、运输、贮存 (16)IQB ××××—××××前言本标准第5章表3中序号27,38,45为强制性,其余为推荐性。
床垫物料命名规则文件编号:版本版次:编制:审核:批准:表一本流程文件修订记录表二本流程文件编制小组人员名单表三流程文件新建与优化申请表表四流程文件的接收和执行部门清单1.目的为正确识别物料名称、规格型号及使用,对物料命名进行规范。
2.适用范围适用于本公司所有系统BOM床垫物料命名规范录入。
3.床垫物料命名规则原则说明:所有相关床垫物料的编号规则必须以本规则进行统一命名。
4.床垫品名命名规范:4.1常规床垫: 品牌 + “-” + 产品型号 + 床垫类别 + “(” + 加工要求 + “)”例1: DR - 333 床垫 (加硬)加工要求(加硬、加软、单面加棕、双面加棕、全棕、3D椰维康、折叠…)床垫类别(床垫、上层柔垫、下层床垫)产品型号品牌例2: DR – 188 上层柔垫床垫类别(床垫、上层柔垫、下层床垫)产品型号品牌例(整体硬、整体软、一软一硬、分体软、分体硬)(床垫、上层柔垫、下层床垫)例加工要求(整体硬、整体软、分体软、分体硬)床垫类别(床垫、上层柔垫、下层床垫)产品型号品牌4.2 促销款:“系列” + “促销款” + “床垫”“系列”例5.原材料物料命名规则:5.1裥棉类5.1.1布料类:5.1.1.1 样品阶段:研发布 + “-” +布料资料例:研发布-xxx样板布15.1.1.2 样品确认后:品牌代号 + 2位流水号5.1.2 卷绵类5.1.2.1卷棉:密度 + “#” + “卷棉” + 幅宽 + “*” + 厚度 + “cm”例厚度(单位cm)幅宽(单位cm)海绵类型(卷棉/片棉)密度(kg/m³)5.1.3喷胶棉类5.1.3.1树脂棉:克重 + 树脂棉 + 幅宽例:800# 树脂棉 87寸幅宽树脂棉克重5.1.3.2远红外线保健棉:克重 + 远红外线保健棉例:1800# 远红外线保健棉远红外线保健棉克重5.1.3.3羊毛:克重 + 羊毛例:1000# 羊毛羊毛克重5.1.4无纺布类5.1.4.1无纺布:颜色 + 无纺布 + 幅宽 + “*” + 克重例(单位:g)(单位:cm)5.2 垫料类5.2.1 白棉毡类:克重 + 白棉 + 宽*长例*长(单位:cm)(单位g)5.2.2 软C棉类:克重 + 软C棉 + 宽*长例*长(单位:cm)C棉(单位g)5.2.3 定型棉类:克重 + 定型棉 + 宽*长例*长(单位:cm)(单位g)5.2.4 平行网类:克重 + 平行网 + 宽*长例*长(单位:cm)(单位g)5.2.5 3D棉类: “3D棉”+ 厚度 + “*” + 重量 + “(” + 特殊属性 + “)”例(单位: g/㎡)(cm)棉类5.2.6 片棉类5.2.6.1片棉:密度 + “片棉” + 长*宽*厚度 + “cm”例长*宽*厚度(单位cm)海绵类型(卷棉/片棉)密度(kg/m³)5.2.7 海绵条类5.2.7.1高弹海绵:密度+ 黄高弹 + 宽*高*长 + “cm”例*高*长(单位:cm)(kg/m³)密度 40%压陷硬度黄高弹: 33kg/m³ 240N灰高弹: 31kg/m³ 240N加硬灰高弹: 43kg/m³ 650N备注:附件: 表1:床垫物料命名对照表表2:布料编号对照表。
CQM2504-2013《床垫人类工效学认证技术规范》
(送审稿)
编制说明
一、任务来源
本标准制定项目由中国标准化研究院和方圆标志认证集团提出,计划于2013年10月完成。
起草小组由中国标准化研究院、方圆标志认证集团产品认证有限公司、北京航空航天大学、爱思康(中国)有限公司、中国睡眠研究会组成。
二、任务目的和意义
随着科学技术的发展和社会的进步,产品的安全和质量水平日益提高。
在此基础上,人们对产品的人类工效学(人因工程学、人体工程学或人机工程学等)特性提出了更高的要求。
人类工效学旨在按照人的生理和心理特性设计和改善产品与环境,以实现人、机(设备或产品)、环境三者的最佳匹配,为人们创造“安全、健康、舒适、高效”的工作生活条件。
人类工效学原理在产品设计中的应用能有效提高产品的“宜人性”,从而改善人民工作和生活质量,增强产品的社会竞争力,从真正意义上体现了“以人为本”科学发展观的核心思想。
市场上,为了提高产品竞争力,吸引更多消费者,越来越多的企业宣传在其产品的设计过程中考虑了人类工效学原理。
但到目前为止,国内还没有相应的标准可以依据。
因此,有必要制定产品的人类工效学技术要求,为企业和消费者服务。
床垫是人们家居休息最常用的产品,其健康舒适性能对人们的睡眠质量、健康、舒适有着重要影响。
如果床垫不符合人类工效学原理,会对人体的背部、脊椎、颈椎、肌肉等部位产生不良的影响或造成伤害。
因此,有必要根据人类工效学原理,规定符合人体生理特点的床垫工效学技术要求,提高床垫类产品的健康和舒适性能。
同时,为提高中国市场上各类产品的人类工效学特性,也迫切需要建立和完善各类产品的人类工效学技术要求,以指导产品的人类工效学设计。
首次提出该项技
术要求将促使企业建立更加系统、可靠、高效的产品设计理念和评价体系,实现较高的效能和满意度,有效促进人类工效学标准化工作在国家经济和社会发展中的技术支撑作用。
三、工作情况
1、起草组主要成员深入研究了办公桌椅的相关国内外标准与文献,明确了本项技术要求制定工作的重点,并开展了大样本量的工效学测试,确定了床垫人类工效学认证技术规范主要包括尺寸要求、压强峰值、最大压力、接触面积、腰臀比、响声、气味和用户体验等,形成了《床垫人类工效学认证技术规范》初稿;
2、从2013年5月起,起草组主要成员走访了强力、天坛、大自然等几家著名的家具企业和睡眠协会,通过与企业质量负责人、家具设计师和睡眠协会专家的座谈,深入了解企业在生产办公桌椅过程中如何考虑人类工效学特性要求,在此基础上对《床垫人类工效学认证技术规范》初稿进行了修改;
3、2013年9月,起草组邀请床垫生产企业和睡眠协会的专家参加的起草组工作会议在北京召开。
通过会议讨论,企业专家们依据对生产一线的了解和多年的家具制作经验,对《床垫人类工效学认证技术规范》初稿提出了切实可行的修改意见和建议,睡眠协会的专家也从睡眠健康角度阐述了相关的意见;
4、起草组主要成员按照起草组工作会议上的讨论和专家给出的修改意见,对标准草案稿的各部分内容进一步进行了细致的修改和验证,形成了《床垫人类工效学认证技术规范》送审稿。
四、制定工作的原则
1、本标准中尺寸部分参照GB/T3328-1997和GB/T26706-2011的要求制定;
2、本标准中压强峰值、最大压力、接触面积、腰臀比和用户体验部分依据中国标准化研究院人类工效学实验室研究成果及国内外相关技术文献制定;
3、本标准中响声部分参照QB/T1952.2-2011的要求制定;
4、本标准中气味部分参照GB18401-2010的要求制定;
5、在充分考虑我国国情的基础上制定本标准。
五、主要技术内容说明
根据研究结果和专家的意见,本标准分为尺寸要求、压强峰值、最大压力、接触面积、腰臀比、响声、气味和用户体验。
其中尺寸要求主要依据GB/T3328-1997《家具床类主要尺寸》和GB/T26706-2011《软体家具棕纤维弹性床垫》的要求制定。
本标准中压强峰值、最大压力和接触面积的要求是按照人体三个部位进行限定,三个部位分别为臀部处(第5腰椎至臀横纹之间)、腰部处(第1腰椎至第5腰椎之间)和肩部处(第1胸椎至第12胸椎之间),推荐值依据中国标准化研究院人类工效学实验室进行的大样本量测试数据所得。
本标准中腰臀比的要求是指腰部处压强峰值与臀部处压强峰值的比值,本标准给出了一个限定范围。
本标准中响声的要求依据QB/T1952.2-2011的要求,对床垫的噪声要求进行了规定。
本标准中气味的要求依据GB18401-2010的要求,规定了床垫应无异味。
本标准中用户体验要求依据中国标准化研究院人类工效学实验室的测试结果和国内外相关文献资料的研究结果制定。
在用户体验中,规范了体验员的选用原则和程序,并制定了科学可靠的用户体验表。
六、风险分析
本标准中的大部分技术要求(包括尺寸要求、压强峰值分布要求、最大压力分布要求、接触面积要求和腰臀比)都是可以量化的指标,响声和气味检测是经过训练和考核的专业人员进行操作,因此检测结果误差很小,风险很低。
不能量化的指标(用户体验要求)主要通过用户体验描述得到体检结果,主观因素影响较大,风险等级较低。
本标准明确规定了用户体验员的选用原则和程序,力求保证体检结果的真实性和有效性,将风险等级和发生概率降至最低。
《床垫人类工效学认证技术规范》标准起草工作组
2013年9月24日。