内蒙古自治区普通高中学业水平测试生物试题(真题附答案)
- 格式:doc
- 大小:40.65 MB
- 文档页数:9
2023年春季学期内蒙古自治区普通高中学业水平合格性考试生物学注意事项:1.本试卷共6页,满分100分。
2.作答时,将答案写在答题卡上,写在试卷上无效。
3.考试结束后,将试卷和答题卡一并交回。
一、选择题(共20小题,每小题3分,共60分。
每小题给出的四个选项中,只有一项符合题目要求)1.白杨树是防风固沙的常用树种,一棵白杨树从生命系统的结构层次分析,属于A.个体B.细胞C.群落D.种群2.运用高倍显微镜观察高等植物叶肉细胞时,下列操作错误的是A.高倍镜下需用粗准焦螺旋调焦B.先用低倍镜找到要观察的物像C.需要调节视野亮度时,可以转动反光镜D.转动转换器把低倍镜换成高倍镜3.农谚“春雨贵如油”,因为春雨为农作物提供了大量的A.结合水B.自由水C.无机盐D.糖类4.某待测溶液中可能含有糖类、蛋白质、脂肪等有机物,下列能得出正确结论的是A.若含有蛋白质、加入斐林试剂可以变成紫色B.若含有脂肪,加入苏丹III染液可以染成橘黄色C.若含有淀粉,加入甲紫溶液可以产生砖红色沉淀D.若含有还原糖,加入双缩脲试剂可以变成蓝色5.口腔上皮细胞中的RNA主要分布在A.细胞核B.细胞质C.线粒体D.叶绿体6.细胞作为基本的生命系统,它的边界就是细胞膜,下列关于细胞膜的叙述正确的是A.细胞膜具有全透性B.细胞膜是静止不动的C.细胞膜以蛋白质为基本支架D.细胞膜具有识别功能7.下列关于酵母菌细胞核的说法正确的是A.核仁能指导蛋白质的合成B.染色质主要由DNA和蛋白质组成C.核膜是单层膜结构,把核内物质与细胞质分隔开D.核孔允许物质自由进出细胞核8.婴儿肠道上皮细胞可以从母乳直接吸收来自母体的多种抗体,用于提高自身免疫力。
这些抗体都是大分子物质,它们进入肠道上皮细胞的方式最可能是A.协助扩散B.自由扩散C.胞吞D.主动运输9.酶是活细胞产生的具有催化作用的有机物,酶的特性不包括A.具有高效性B.具有专一性C.升高化学反应活化能D.作用条件较温和10.ATP之所以成为细胞生命活动的直接供能物质,是因为它具有独特的结构,下列能准确表示ATP的结构简式的是A.A-P~P~P B.A~P~P~P C.A-P-P-P D.A-P-P~P11.仙人球是一种耐早的植物,浇水过多会发生“烂根”现象,发生这种现象的主要原因是A.土壤缺乏氧气导致根细胞长期无氧呼吸产生过多酒精,毒害植物根部B.土壤中水分过多导致根细胞吸水涨破C.水分充足土壤中微生物大量繁殖导致根细胞被破坏D.土壤中有毒物质溶解到水中导致根细胞遭到破坏12.玉米种子经过增殖分化,发育成一棵完整的植株,玉米细胞分化后不发生改变的是A.细胞原有的功能B.细胞的形态和结构 C.细胞器的种类和数量D.细胞核内的遗传物质13.下列关于洋葱根尖分生区细胞有丝分裂的叙述,错误的是A.在中期,每条染色体的着丝粒排列在赤道板上B.在前期,染色质丝螺旋缠绕,缩短变粗,成为染色体C.在末期,细胞膜从细胞的中部向内凹陷,把细胞缢裂成两部分D.在后期,每个着丝粒分裂成两个,姐妹染色单体分开,成为两条染色体14.孟德尔通过分析豌豆杂交实验的结果、发现了生物遗传的规律。
2023~2024学年第二学期部分年级期末学业质量抽测高一生物试题(答案在最后)一、单选题:本题共15小题,每小题2分,共30分。
在每小题给出的四个选项中,只有一项符合题目要求。
1.关于下列微生物的叙述,正确的是()A.蓝藻细胞内含有叶绿体,能进行光合作用B.酵母菌有细胞壁和核糖体,属于单细胞原核生物C.破伤风杆菌细胞内不含线粒体,只能进行无氧呼吸D.支原体属于原核生物,细胞内含有染色质和核糖体2.下列有关细胞内化合物的说法正确的是()A.脂质中的磷脂和动物细胞中的胆固醇都参与细胞膜的构成B.细胞中的蛋白质具有催化、信息传递及控制生物性状等多种功能C.在寒冷的冬季,农作物细胞内的自由水与结合水的比值增大D.多糖、蛋白质、核酸、脂肪等都是生物大分子,都是由许多单体连接而成3.胰岛β(B)细胞内蛋白质合成、加工、转运等途径如图所示,其中a~f表示细胞结构,①~⑧表示生理过程。
下列叙述错误..的是()A.若用³H标记的亮氨酸培养细胞,可依次在a、d、e、f中检测到放射性B.解旋酶、溶酶体中的水解酶、呼吸酶分别经过②、③、④进入相应部位C.胰岛素的加工与分泌需经过⑥、⑧,所需的能量可由c提供D.结构f上葡萄糖载体的形成过程可体现生物膜系统的整体性4.下图表示某异养细菌细胞膜的部分结构示意图,①②③④表示膜蛋白。
下列说法错误的是()A.Na+通过协助扩散进入细胞B.H+可通过主动转运进入细胞C.转运乳酸时③会发生自身构象的改变D.降低环境pH有利于该细菌生存5.ATP是驱动细胞生命活动的直接能源物质。
细胞内有多种高能磷酸化合物,如NTP和dNTP,每个NTP 分子失去两个磷酸基团后的产物是核糖核苷酸,而每个dNTP分子失去两个磷酸基团后的产物是脱氧核糖核苷酸。
下图1为ATP的结构式,下图2为NTP和dNTP的结构式。
下列叙述不正确的是()A.①和②再加一个磷酸基团形成的整体,是构成RNA的基本单位B.ATP、DNA和磷脂分子的元素组成相同C.若图2中2'连接的X表示H,则该结构代表物质NTPD.dATP的末端磷酸基团转移,可为某些吸能反应供能6.中国制茶工艺源远流长。
选择题下列生物中,包含生命系统结构层次最丰富的是()A.人B.双孢蘑菇C.乳酸杆菌D.杨树【答案】A【解析】生命系统的结构层次:细胞→组织→器官→系统→个体→种群→群落→生态系统→生物圈。
其中细胞是最基本的生命系统结构层次,生物圈是最大的结构层次。
A、人含有细胞→组织→器官→系统→个体5个层次,A正确;B、双孢蘑菇是多细胞真菌生物,没有器官、系统层次,B错误;C、乳酸杆菌是单细胞生物,只有细胞层次和个体层次,C错误;D、杨树是高等植物,没有系统层次,D错误。
故选A。
选择题我国与2016年将马铃薯正式列入粮食作物,原因是其富含某种物质,并且有相应营养功能,以下选项正确的是()A.维生素微量营养物质B.蛋白质结构物质C.淀粉能源物质D.脂肪贮能物质【答案】C【解析】糖类的分类、分布和功能:糖类分为单糖、二糖和多糖。
单糖是不能水解的糖,如葡萄糖和果糖等;由2分子单糖形成的糖是二糖,如蔗糖和麦芽糖;纤维素、淀粉、糖原是由葡萄糖聚合形成的多糖,淀粉和纤维素是植物细胞特有的多糖,糖原是动物细胞特有的多糖。
其中糖类是最主要的供能物质,人体进行各项生命活动所消耗的能量主要来自于糖类的氧化分解。
马铃薯富含淀粉,淀粉属于多糖,是细胞的能源物质。
故选C。
选择题真核生物细胞结构中,不具有生物膜的一组是()①核糖体②溶酶体③中心体④高尔基体⑤内质网A.④⑤B.③④C.①②D.①③【答案】D【解析】生物膜系统包括细胞膜、细胞器膜和核膜。
生物膜的功能是把细胞分隔成一个个小的区室,使细胞内能够同时进行多种化学反应,而不会相互干扰,保证了细胞的生命活动高效、有序地进行。
细胞器中核糖体和中心体两种细胞器没有膜结构,不属于生物膜系统。
①核糖体不具有生物膜,是椭球形粒状小体,①错误;②溶酶体具有单层膜结构,②正确;③中心体是由两个垂直的中心粒和周围的物质组成,不具有生物膜,③错误;④高尔基体具有单层膜结构,④正确;⑤内质网具有单层膜折叠体,⑤正确。
内蒙古高中生物会考真题1、地壳与活细胞中含量最多的元素都是O,因此说明生物界与非生物界具有统一性[判断题] *对错(正确答案)2、与植物细胞相比,动物细胞不具有的结构是(1) [单选题] *A.细胞壁(正确答案)B.组胞膜C.细胞质D.细胞核3、33.(2021·聊城)为探究光照对种子萌发的影响,某生物兴趣小组分别测定蚕豆、烟草及苋菜的种子在光照和遮光两种不同条件下的发芽率,结果如下图。
下列相关分析正确的是()A.苋菜种子光照组和遮光组的水分条件必须保持相同且适宜(正确答案)B.光照对蚕豆种子的萌发没有明显影响,但抑制烟草种子的萌发C.蚕豆种子光照组和苋菜种子遮光组的温度必须保持相同且适宜D.蚕豆种子和苋菜种子的萌发都受光照的显著影响4、A.①②⑤(正确答案)B.①②④C.①③⑤D.②③⑤151.(2021·山东)下列叙述中,正确的是()[单选题] *5、组成人体细胞的主要元素中H的含量最多[判断题] *对错(正确答案)6、血管分布在全身各处,是血液流动的管道。
以下关于血管的叙述错误的是[单选题] A.动脉管壁弹性大,血液流速快B.静脉瓣可以防止血液倒流C.毛细血管壁由单层细胞构成D.肺动脉中的血液含氧丰富(正确答案)7、“下列关于正常男性染色体的叙述错误的是( )(19) [单选题] *A.体细胞中有1 对性染色体B.体细胞中Y染色体一定来自父亲C.精子中一定不含X染色体(正确答案)D.精子染色体数目为体细胞一半8、发生质壁分离过程中,植物细胞的体积在逐渐减小[判断题] *对错(正确答案)9、若提取叶片中的光合色素时未加CaCO3,则滤纸条上各色素带宽度均显著变窄[单选题] *对错(正确答案)10、干细胞有再分化形成多种类型细胞的可能,验证了动物细胞的全能性[判断题] *对错(正确答案)11、下列动物中,其特征能用“头上两根感觉须,两对翅膀三对足,身体分为头胸腹,里头是肉外是骨”描写的是()[单选题]A.腔肠动物B.软体动物C.节肢动物D.昆虫(正确答案)12、凋亡细胞内有活跃的基因表达,主动引导走向坏死[判断题] *对错(正确答案)13、受精卵形成的场所是()[单选题] *A.子宫B. 卵巢C.阴道D. 输卵管(正确答案)14、鱼离开水后会很快死亡,原因是()[单选题]A.不能游泳B.不能呼吸(正确答案)C.不能保温D.不能取食15、形成物像的正确途径是()[单选题] *A.物体反射的光线→晶状体→玻璃体→角膜→瞳孔→视网膜B.物体反射的光线→瞳孔→玻璃体→角膜→晶状体→视网膜C.物体反射的光线→角膜→晶状体→视网膜→瞳孔→玻璃体D.物体反射的光线→角膜→瞳孔→晶状体→玻璃体→视网膜(正确答案)16、45.(2021·菏泽)下列表示“验证绿叶在光下制造淀粉”的部分实验步骤。
兴安盟高二年级学业水平质量检测生物学考生注意:1.本试卷分选择题和非选择题两部分,共100分。
考试时间75分钟。
2.请将各题答案填写在答题卡上。
3.本试卷主要考试内容:人教版必修1、2,选择性必修1、2,选择性必修3第1章~第2章第2节。
一、选择题:本题共15小题,每小题2分,共30分。
在每小题给出的四个选项中,只有一项是符合题目要求的。
1.下列关于大肠杆菌和蓝细菌的叙述,正确的是()A.遗传物质都是环状的DNA分子B.二者细胞膜的主要组成成分是脂肪C.都属于生态系统中的消费者D.二者的基因主要分布在染色体上2.下列有关生物学实验及观察指标的叙述,错误的是()选项实验名称观察指标A用斐林试剂检测生物组织中的还原糖是否出现砖红色沉淀B研究植物细胞的吸水和失水原生质层的位置变化C探究酵母菌细胞呼吸的方式石灰水是否变浑浊D观察根尖分生组织细胞的有丝分裂细胞中染色体的存在状态3.下列物质的跨膜运输方式中属于主动运输的是()A.雄激素进入受体细胞B.胰岛素分泌到胰岛细胞外C.乙醇进入小肠绒毛上皮细胞D.组织液中的K+进入神经元4.人类某遗传病的致病机理如图所示,该遗传病最可能是()A.唐氏综合征B.猫叫综合征C.苯丙酮尿症D.青少年型糖尿病5.过敏是各种原因引起的变态炎症性反应,可以累及皮肤、呼吸道、消化道、眼睛等不同器官,某些严重的过敏反应可能会危及生命。
下列有关过敏反应的叙述,错误的是()A.过敏原物质属于抗原B.过敏反应主要与记忆T细胞有关C.过敏反应属于体液免疫的范畴D.敏感人群应该避免再次接触过敏原6.某科研小组利用普通水稻培育耐盐水稻新品种的育种方案如图所示。
下列相关叙述错误的是()A.过程①能提高基因突变的频率,但具有盲目性B.过程②筛选过程中可用一定浓度的盐溶液进行处理C.过程③获得的是二倍体,自交子代会出现性状分离D.过程④需要进行多次筛选,提高耐盐基因的频率7.自主神经系统由交感神经和副交感神经组成,下列有关叙述正确的是()A.自主神经系统里既有传入神经也有传出神经B.交感神经和副交感神经都能调节心脏的跳动C.交感神经的活动占优势时,能促进肠胃蠕动D.大脑可通过自主神经系统控制骨骼肌的活动8.一种雌雄异株的植物,其性别决定方式为XY型。
2019年内蒙古自治区普通高中学业程度考试生物一、选择题:共30个小题,每题2分,共60分。
每题给出的四个选项中,只有一项符合题目要求。
1.蓝藻细胞和玉米细胞在构造上的最主要的区别是A.有无细胞膜 B.有无核膜 C.有无细胞质 D.有无核物质2.“大头娃娃〞事件,是婴儿食用了劣质奶粉导致的。
鉴定奶粉中是否含有蛋白质,可以使用的试剂是A.苏丹Ⅲ染液B.斐林试剂 C.双缩脲试剂 D.溴麝香草酚蓝水溶液3.以下各图中,图形分别代表磷酸、脱氧核糖和碱基,在形成脱氧核苷酸时,连接正确的选项是4.以下不属于遗传病的是A.白化病B.红绿色盲 C.镰刀型细胞贫血症D.艾滋病5.肥胖是因为体内积累了大量的A B C DA.糖类B.蛋白质C.肌肉D.脂肪6.下列关于育种的表达,不正确的选项是A.三倍体西瓜高度不育,故称无籽西瓜B.两株二倍体玉米杂交,获得的子代仍然是二倍体C.杂交育种可产生新基因D.通常采用花药离体培养的方法来获得单倍体7. 根尖分生组织细胞有丝分裂装片的制作流程正确的选项是A.染色→漂洗→解离→制片B.漂洗→解离→染色→制片C.解离→染色→漂洗→制片D.解离→漂洗→染色→制片8.以下图是某种物质跨膜运输方式的示意图,该运输方式是A.自由扩散B.协助扩散C.主动运输D.被动运输9.在光合作用过程中,CO2参与的是A.光反响B.暗反响 C.全过程D.均不参与10.以下属于基因工程中用到的工具酶是A.限制酶B.RNA聚合酶C.蛋白酶D.运载体11.在“探究酵母菌细胞呼吸的方式〞过程中,假如有CO2产生,那么可判断此过程A.一定是无氧呼吸B.一定是有氧呼吸C.一定不是酒精发酵D.一定不是乳酸发酵12.酒后驾车极易引发交通事故,酒醉者常表现出:走路不稳、呼吸急促、语无伦次。
与有关生理功能相对应的构造分别是A.垂体、大脑、下丘脑 B.脊髓、小脑、脑干C.小脑、脑干、大脑 D.大脑、垂体、下丘脑13.云南某旅游区有8群猕猴共240只,我们称这些猕猴为A.八个种群 B.一个种群C.八个物种D.一个群落14.以下表示某生物个体的细胞别离的不同时期,其中能进展同源染色体别离的是15.线粒体普遍存在于植物细胞和动物细胞中。
内蒙古自治区普通高中2024学年学业水平考试生物试题模拟仿真卷(4)注意事项:1.答卷前,考生务必将自己的姓名、准考证号、考场号和座位号填写在试题卷和答题卡上。
用2B铅笔将试卷类型(B)填涂在答题卡相应位置上。
将条形码粘贴在答题卡右上角"条形码粘贴处"。
2.作答选择题时,选出每小题答案后,用2B铅笔把答题卡上对应题目选项的答案信息点涂黑;如需改动,用橡皮擦干净后,再选涂其他答案。
答案不能答在试题卷上。
3.非选择题必须用黑色字迹的钢笔或签字笔作答,答案必须写在答题卡各题目指定区域内相应位置上;如需改动,先划掉原来的答案,然后再写上新答案;不准使用铅笔和涂改液。
不按以上要求作答无效。
4.考生必须保证答题卡的整洁。
考试结束后,请将本试卷和答题卡一并交回。
一、选择题:(共6小题,每小题6分,共36分。
每小题只有一个选项符合题目要求)1.细胞内几乎所有的化学反应均需酶的参与,下列有关酶的叙述错误的是()A.有氧呼吸的第一阶段需要多种酶参与B.一种酶可以成为另一种酶作用的底物C.增加底物浓度,酶促反应的速率将会加快D.验证酶的专一性实验中酶的种类可以是自变量2.有四位同学分别选择花生子叶、紫色洋葱鳞片叶、黑藻叶、菠菜叶进行了四组实验,内容如下:甲:将花生子叶切出薄片,用苏丹IV染液染色,用清水漂洗,制片后显微镜观察。
乙:撕取紫色洋葱鳞片叶外表皮制片,用1.6g/mL蔗糖溶液引流浸润,显微镜观察。
丙:撕取一片幼嫩的黑藻小叶,放在载玻片的水滴中盖上盖玻片,显微镜观察。
丁:称取5g菠菜叶,只用无水乙醇研磨提取色素,用纸层析法分离,肉眼观察。
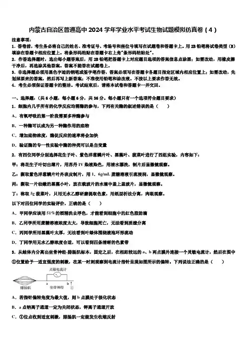
以下对四位同学的实验评价,正确的是()A.甲同学应该用51%的酒精洗去浮色,才能看到细胞中的红色脂肪滴B.乙同学所用蔗糖溶液浓度太大,导致细胞死亡,无法看到质壁分离C.丙同学所用黑藻叶太厚,无法看到叶绿体围绕液泡环形流动D.丁同学用无水乙醇浓度合适,可以看到四条清晰的色素带3.从蛙体内分离出坐骨神经-腓肠肌标本,固定之后,在相距较远的a、b两点膜外连接一个灵敏电流计,然后在图中①位置给予一适宜强度的刺激,在某一时刻观察到电流计指针呈现如图所示的偏转。
必修一第1章走近细胞(99)4 下述生物基本特征中错误的是A 都具有细胞结构B 都具有生长发育现象C 都具有遗传和变异的特性D 都能够适应一定的环境(00)8 用高倍镜观察洋葱根尖的细胞比用低倍镜观察到的细胞数目、大小和视野的明暗情况依次为A 大、多、亮B 少、小、暗C 多、小、暗D 少、大、暗(02)6 细菌细胞与人体细胞最明显的区别是A 细菌细胞较小B 细菌细胞无成形的细胞核C 人体细胞具有细胞质D 人体细胞具有线粒体(05)10 原核生物和真核生物在结构上的重要区别是A 前者有线粒体,后者无线粒体B 后者比前者高尔基体多C 前者无核膜,后者有核膜D前者无核糖体,后者有核糖体第2章组成细胞的分子(00)7 下列各组植物生活必需元素中,都属于微量元素的一组是A N、P、KB Ca、Mg、FeC C、H、OD Fe、Mn、B(04)1 我们吃的多种食物中,能给身体提供最多的元素是A O、N、P、CaB C、H、N 、PC C、H、O、ND C、O、P、K(05)1 下列组成生物体的化学元素中,属于微量元素的是A NB ZnC OD H(04)4 人体的肝脏细胞中含量最多的化合物是A 水B 糖原C 脂质D 蛋白质(98)2细胞中含量最多的有机化合物是A 脂肪B 糖类C 蛋白质D 核酸(98)3 组成糖类、脂肪、蛋白质和核酸的共同元素是A C、H、OB C、H、O、NC C、H、O、N、PD C、H、O、N、P、S(98)5 下列化合物中,主要以离子形式存在于细胞中的是A 无机盐B 蛋白质C 糖类D 核酸(05)11 植物细胞叶绿素的合成需要下列哪种元素A ZnB FeC BD Mg(05)2 人和动物体内的主要能源物质是A 核酸B 脂质C 糖类D 蛋白质(98)26生物体进行各种生命活动的主要能源物质和直接能源物质分别是⑴糖类⑵蛋白质⑶脂质⑷ATP ⑸太阳光能A ⑴⑷B ⑵⑷C ⑶⑷D ⑷⑸(98)32 一条多肽链中有氨基酸150个,则作为合成多肽链模板的信使RNA分子和用来转录信使RNA的基因分别至少有碱基数目为A 450个和450个B 150个和300个C 450个和900个D 150个和150个(99)14 下列哪一项是肽键的正确表示式A –CO-NH2-B –CO-N2H2-C -NH2–CO-D –CO-NH-(02)21 我国1965年人工合成的结晶牛胰岛素由两条肽链(A链、B链)构成,其中A链由21个氨基酸组成,B链由30个氨基酸组成。
内蒙古呼和浩特市2024—2025学年高三上学期第一次质量监测注意事项:1.答卷前,考生务必将自己的姓名、准考证号写在答题卡上。
2.选出每小题〖答案〗后,用铅笔把答题卡上对应题目的〖答案〗标号涂黑。
如需改动,用橡皮擦干净后,再选涂其他〖答案〗标号。
不能答在本试卷上,否则无效。
本试卷满分100分,考试时间75分钟。
一、选择题(本题共15小题,每小题2分,共30分。
在每小题给出的四个选项中,只有一项符合题目要求)1. 农谚有云:“雨生百谷”。
“雨”有利于种子的萌发,是“百谷”丰收的基础。
下列相关叙述错误..的是()A. 水可借助通道蛋白以协助扩散方式进入细胞B. 水直接参与了有氧呼吸过程中丙酮酸的生成C. 种子萌发时,细胞内自由水所占的比例升高D. 幼苗生长过程,水的光解发生在类囊体薄膜上〖答案〗B〖祥解〗细胞内的水以自由水与结合水的形式存在,自由水具有能够流动和容易蒸发的特点,结合水与细胞内其他大分子物质结合是细胞的重要组成成分,自由水与结合水的比值越大,细胞新陈代谢越旺盛,抗逆性越差,自由水与结合水的比值越小细胞的新陈代谢越弱,抗逆性越强。
【详析】A、水可借助通道蛋白以协助扩散方式进入细胞,不需要消耗能量,A正确;B、丙酮酸的生成属于有氧呼吸第一阶段,没有水的参与,B错误;C、种子萌发时,代谢加强,结合水转变为自由水,细胞内自由水所占的比例升高,C正确;D、光合作用中,水的光解属于光反应阶段,发生在类囊体薄膜上,D正确。
故选B。
2. 胆固醇等脂质被单层磷脂包裹形成球形复合物,通过血液运输到细胞并被胞吞,形成的囊泡与溶酶体融合后,释放胆固醇。
以下相关推测合理的是()A. 磷脂分子尾部疏水,因而尾部位于复合物表面B. 球形复合物被胞吞的过程,需要高尔基体直接参与C. 胞吞形成的囊泡与溶酶体融合,依赖于膜的流动性D. 胆固醇通过胞吞进入细胞,因而属于生物大分子〖答案〗C〖祥解〗溶酶体中含有多种水解酶(水解酶的本质是蛋白质),能够分解很多物质以及衰老、损伤的细胞器,清除侵入细胞的病毒或病菌,被比喻为细胞内的“酶仓库”“消化车间”。
内蒙古自治区普通高中2023-2024学年生物高三第一学期期末学业水平测试模拟试题注意事项:1.答题前,考生先将自己的姓名、准考证号填写清楚,将条形码准确粘贴在考生信息条形码粘贴区。
2.选择题必须使用2B铅笔填涂;非选择题必须使用0.5毫米黑色字迹的签字笔书写,字体工整、笔迹清楚。
3.请按照题号顺序在各题目的答题区域内作答,超出答题区域书写的答案无效;在草稿纸、试题卷上答题无效。
4.保持卡面清洁,不要折叠,不要弄破、弄皱,不准使用涂改液、修正带、刮纸刀。
一、选择题(本大题共7小题,每小题6分,共42分。
)1.研究人员在相同且适宜温度条件下分别测定了两个作物品种S1、S2的光饱和点(光饱和点是达到最大光合速率所需的最小光照强度)。
当增加环境中C02浓度后,测得S1的光饱和点没有显著改变,S2的光饱和点显著提高。
下列叙述不正确的是A.S1的光饱和点不变,可能是原条件下光反应产生的[H]和ATP不足B.S1的光饱和点不变,可能是原条件下C02浓度未达到饱和C.S2的光饱和点提高,可能是原条件下光反应产生的[H]和ATP未达到饱和D.S2的光饱和点提高,可能是原条件下C02浓度不足2.下列关于生物学实验的叙述,正确的是()A.龙胆紫溶液染色后,洋葱根尖分生区细胞的质壁分离现象更明显B.醋酸洋红染液配置时需使用乙酸,溶液呈酸性,所以为酸性染料C.苏丹Ⅳ为脂溶性物质,可直接进入细胞,将花生子叶脂肪染成红色D.经盐酸水解处理的洋葱表皮细胞,其线粒体易被健那绿染色3.从蛙体内分离出坐骨神经-腓肠肌标本,固定之后,在相距较远的a、b两点膜外连接一个灵敏电流计,然后在图中①位置给予一适宜强度的刺激,在某一时刻观察到电流计指针呈现如图所示的偏转。
下列说法正确的是()A.若指针偏转角度为最大值,则b点膜处于极化状态B.a点钠离子通道一定为关闭状态,钾离子通道开放C.①位点收到适宜刺激,腓肠肌一定能发生收缩反射D.兴奋传至腓肠肌需要借助化学信号-电信号-化学信号的转换4.现用高杆抗病(AABB)品系和矮秆不抗病(aabb)品系培育矮杆抗病(aaBB)品系,对其过程分析错误的是A.F1中虽未表现出矮杆抗病的性状组合,但已经集中了相关基因B.F2中出现重组性状的原因是F1产生配子时发生了基因重组C.选种一般从F2开始,因为F2出现了性状分离D.通常利用F2的花粉进行单倍体育种,可以明显缩短育种年限5.下列关于DNA聚合酶和DNA连接酶叙述正确的是()A.两种酶都能催化磷酸二酯键形成,不具有专一性B.两种酶均在细胞内合成,且仅在细胞内发挥催化作用C.两种酶的化学本质都是蛋白质,能降低化学反应活化能D.PCR技术扩增DNA片段过程,反应体系中需要加入两种酶6.在细胞的生命历程中,会出现分裂、分化等现象。
内蒙古自治区普通高中2023-2024学年生物高三上期末学业水平测试模拟试题考生须知:1.全卷分选择题和非选择题两部分,全部在答题纸上作答。
选择题必须用2B铅笔填涂;非选择题的答案必须用黑色字迹的钢笔或答字笔写在“答题纸”相应位置上。
2.请用黑色字迹的钢笔或答字笔在“答题纸”上先填写姓名和准考证号。
3.保持卡面清洁,不要折叠,不要弄破、弄皱,在草稿纸、试题卷上答题无效。
一、选择题(本大题共7小题,每小题6分,共42分。
)1.下列关于核酸分子的叙述,正确的是()A.DNA分子结构模型单链中的碱基数量遵循卡伽夫法则B.DNA分子的基本骨架包含C、H、O、N、P五种元素C.两个核酸分子中A=U的配对仅发生在转录过程中D.DNA单链中相邻的脱氧核苷酸的脱氧核糖和磷酸间可形成磷酸二酯键2.为治理蝗灾,古代劳动人民想出了很多办法,如唐人的“利用柴火诱杀成蝗”,宋人的“挖卵灭种”等;当代生态学家则提出,采取“改治结合”,即通过垦荒、修坝改变蝗虫的产卵环境,同时结合化学、生物防治等措施,可获得良好的治蝗效果。
下列有关叙述正确的是()A.柴火诱杀成蝗是利用行为信息传递的作用B.“挖卵灭种”的主要目的是改变蝗虫种群的性别比例C.“改治结合”治蝗措施的主要目的是降低蝗虫种群的K值D.生物防治的优点之一是导致蝗虫种群的抗药基因频率降低3.离子的跨膜运输是神经兴奋传导与传递的基础。兴奋在突触部位的传递过程和离子运输情况如图所示。下列相关叙述正确的是()A.图中的神经递质可能引起突触后神经元的兴奋性下降B.图中各种物质的运输都不需要消耗能量C.Ca2+通道打开可能与兴奋传到突触小体引起电位变化有关D.突触间隙中Na+浓度增大时,兴奋引起后膜电位变化幅度减小4.下图为某细胞内发生的部分生理过程。
下列说法错误的是(.....).A.①过程为主动运输,需要载体并消耗能量B.该细胞为胰岛B细胞,③过程体现了细胞膜的流动性C.引起胰岛素分泌的信号分子有神经递质、血糖浓度、胰高血糖素D.与②过程有关的具膜细胞器有核糖体、内质网、高尔基体、线粒体5.2020年2月11日,世卫组织宣布将新型冠状病毒正式命名为COVID-19 ,新型冠状病毒是一种RNA病毒,下列有关说法正确的是()A.感染新型冠状病毒后人体内会产生相应的浆细胞和效应T细胞B.新型冠状病毒的遗传物质主要为RNA,因此更容易发生变异C.新型冠状病毒在进化过程中是独立进化的,与其他物种无关D.新型冠状病毒可遗传变异的来源有基因突变、基因重组和染色体变异6.某基因型为AaBb的二倍体哺乳动物体内细胞进行减数分裂的模式图如下。
2024届内蒙古自治区赤峰市高一生物第一学期期末学业质量监测试题考生须知:1.全卷分选择题和非选择题两部分,全部在答题纸上作答。
选择题必须用2B铅笔填涂;非选择题的答案必须用黑色字迹的钢笔或答字笔写在“答题纸”相应位置上。
2.请用黑色字迹的钢笔或答字笔在“答题纸”上先填写姓名和准考证号。
3.保持卡面清洁,不要折叠,不要弄破、弄皱,在草稿纸、试题卷上答题无效。
一、选择题:(共6小题,每小题6分,共36分。
每小题只有一个选项符合题目要求)1.下列关于细胞核的叙述正确的是()A.细胞核内的液体叫细胞液B.真核细胞的核膜上有大量的多种酶,有利于多种化学反应的顺利进行C.真核细胞的核膜上有核孔,脱氧核糖核酸等大分子物质可以通过核孔进入细胞质D.原核细胞的拟核除没有核膜外,其他方面与真核细胞的细胞核没有差别2.下列广告语中,在科学性上有明显错误的是()①某儿童酱油专为健康研制,不仅可以起到调味作用,还可以补充能量②某高浓度果汁饮料美味可口,可大量补充体内水分,非常解渴③某加酶洗衣粉能有效去除奶渍、血渍等污渍,让家庭主妇的洗衣烦恼一扫光④某嫩肉粉内含蛋白酶,可对肉中蛋白质进行部分水解,使肉制品嫩而不韧、味美鲜香A.①② B.③④ C.①③ D.②④3.ATP分子简式和18个ATP所具有的高能磷酸键数目分别是()A.A﹣P﹣P~P和18个B.A~P~P~P和56个C.A~P~P和36个D.A﹣P~P~P和36个4.在植物细胞工程中常常需要去掉细胞壁,在不损植物细胞内部结构的情况下,下列哪种物质可用于去除细胞壁( )A.纤维素酶B.淀粉酶C.盐酸D.蛋白酶5.下列条件中,改变哪一项与提高农作物的产量关系不大..()A.增加空气中氧气含量B.适当提高环境温度C.增施农家肥D.适当增加光照强度6.下图为甘蔗某一叶肉细胞内的一系列反应过程,下列说法错误的是A.过程①中叶绿体中的叶绿素主要吸收蓝紫光和红光B.过程①产生[H],过程②消耗[H],过程③既产生也消耗[H]C.若过程②的速率大于过程③的速率,则甘蔗的干重就会增加D.过程②发生在叶绿体基质中,过程③发生在细胞质基质和线粒体中二、综合题:本大题共4小题7.(9分)某同学在食堂食用了如下早餐:两个猪肉包子、一碟凉拌蔬菜、一碗大米粥,一个煮鸡蛋。
内蒙古乌兰察布集宁区2025届高二生物第一学期期末学业质量监测试题注意事项:1.答卷前,考生务必将自己的姓名、准考证号填写在答题卡上。
2.回答选择题时,选出每小题答案后,用铅笔把答题卡上对应题目的答案标号涂黑,如需改动,用橡皮擦干净后,再选涂其它答案标号。
回答非选择题时,将答案写在答题卡上,写在本试卷上无效。
3.考试结束后,将本试卷和答题卡一并交回。
一、选择题:(共6小题,每小题6分,共36分。
每小题只有一个选项符合题目要求)1.下列关于细胞核的叙述,正确的是()A.生物的细胞中都具有细胞核B.核膜为双层膜结构,上面有很多核孔C.核孔是包括DNA在内的大分子物质通道D.在不同的细胞内,核仁的大小和数目都是一样的2.下列有关生物育种的叙述。
正确的有几项()①杂交育种虽然周期长,但是可选择的范围比较广泛②杂交育种所依据的主要遗传学原理是基因重组③诱变育种一般采用物理因素、化学因素和生物因素来处理生物④培育八倍体小黑麦是利用染色体数目变异的原理⑤单倍体育种得到的植株不仅能正常生殖,而且自交产生的后代一定不会发生性状分离⑥我国用来生产青霉素的菌种的选育原理和生产太空椒的原理相同A.2项B.3项C.4项D.5项3.甲地发生森林火灾导致原有植被消失,乙地因火山喷发被火山岩全部覆盖,之后两地均发生了群落演替。
关于甲、乙两地群落演替的叙述,错误的是()A.甲地和乙地发生的演替类型相同B.若没有外力干扰,甲地可重现森林C.地衣会比苔藓更早地出现在乙地火山岩上D.甲、乙两地随着时间延长,物种丰富度逐渐增加4.下图是对某地区某种动物种群结构的调查结果,其种群发展趋势是A.总量将增加B.环境阻力不变C.种群密度下降D.保持稳定型增长5.下列关于孟德尔豌豆杂交实验(一)的叙述,正确的是()A.在花粉尚未成熟前对作为父本的个体进行去雄套袋操作B.测交结果能够反映F1所产生的配子种类、数量及比例C.孟德尔完成测交实验并统计结果属于假说-演绎法中的“实验验证”D.“豌豆在自然状态下一般是纯种”属于孟德尔“假说”的内容6.已知果蝇杏眼(a)与卷翅(b)皆为隐性基因,显性基因分别为红眼(A)与直翅(B)。
内蒙古生物试题及答案一、选择题1. 细胞分化是指在个体发育过程中,一个或一种细胞通过分裂产生的后代,在形态、结构和生理功能上发生差异性的变化,逐渐形成不同的细胞类群的过程。
细胞分化的实质是基因选择性表达的结果。
下列关于细胞分化的叙述,错误的是()A. 细胞分化是基因选择性表达的结果B. 细胞分化是生物个体发育的基础C. 细胞分化使多细胞生物体中的细胞趋向全能性D. 细胞分化使多细胞生物体中的细胞趋向专门化答案:C2. 下列关于细胞凋亡的叙述,错误的是()A. 细胞凋亡是由基因决定的细胞自动结束生命的过程B. 细胞凋亡是生物体正常的生命历程,对生物体有利C. 细胞凋亡是机体的一种自我保护机制D. 细胞凋亡是细胞坏死的一种形式答案:D3. 下列关于细胞衰老和细胞凋亡的叙述,正确的是()A. 细胞衰老和细胞凋亡都是由基因决定的细胞死亡过程B. 细胞衰老和细胞凋亡都是生物体正常的生命历程C. 细胞衰老和细胞凋亡都是由外界环境因素引起的D. 细胞衰老和细胞凋亡都是细胞的病理性死亡答案:B4. 下列关于细胞癌变的叙述,正确的是()A. 细胞癌变的根本原因是基因突变B. 细胞癌变的根本原因是原癌基因和抑癌基因发生突变C. 细胞癌变的根本原因是细胞膜上的糖蛋白减少D. 细胞癌变的根本原因是细胞膜上的糖蛋白增多答案:B5. 下列关于癌细胞的叙述,错误的是()A. 癌细胞能无限增殖B. 癌细胞的形态结构发生了变化C. 癌细胞的细胞膜上糖蛋白减少D. 癌细胞的细胞膜上糖蛋白增多答案:D二、填空题6. 细胞分化的实质是_________。
答案:基因选择性表达7. 细胞凋亡是由基因决定的细胞自动结束生命的过程,也被称为_________。
答案:细胞编程性死亡8. 细胞凋亡是生物体正常的生命历程,对生物体_________。
答案:有利9. 细胞衰老和细胞凋亡都是_________。
答案:由基因决定的细胞死亡过程10. 细胞癌变的根本原因是原癌基因和抑癌基因发生_________。