海螺水泥
- 格式:doc
- 大小:198.00 KB
- 文档页数:6
海螺水泥财务分析引言概述:海螺水泥是中国最大的水泥生产企业之一,其财务状况对于投资者和分析师来说具有重要意义。
本文将通过对海螺水泥的财务分析,从五个大点进行详细阐述,包括盈利能力、偿债能力、运营能力、成长能力和现金流量。
通过对这些指标的分析,我们可以更好地了解海螺水泥的财务状况。
正文内容:一、盈利能力1.1 净利润:分析海螺水泥的净利润水平,了解其盈利能力的整体状况。
1.2 毛利率:研究海螺水泥的毛利率,评估其产品销售的盈利能力。
1.3 资产收益率:计算海螺水泥的资产收益率,了解其利用资产的效率。
二、偿债能力2.1 资产负债率:分析海螺水泥的资产负债率,评估其负债水平和偿债能力。
2.2 速动比率:计算海螺水泥的速动比率,了解其短期偿债能力。
2.3 利息保障倍数:研究海螺水泥的利息保障倍数,评估其偿付利息的能力。
三、运营能力3.1 库存周转率:分析海螺水泥的库存周转率,了解其库存管理的效率。
3.2 应收账款周转率:计算海螺水泥的应收账款周转率,评估其收款能力。
3.3 总资产周转率:研究海螺水泥的总资产周转率,了解其资产利用效率。
四、成长能力4.1 营收增长率:分析海螺水泥的营收增长率,评估其业务增长的速度。
4.2 净利润增长率:计算海螺水泥的净利润增长率,了解其盈利能力的增长情况。
4.3 资产增长率:研究海螺水泥的资产增长率,评估其资产规模的扩张情况。
五、现金流量5.1 经营活动现金流量:分析海螺水泥的经营活动现金流量,了解其盈利能力的现金表现。
5.2 投资活动现金流量:计算海螺水泥的投资活动现金流量,评估其资本支出和投资收益。
5.3 筹资活动现金流量:研究海螺水泥的筹资活动现金流量,了解其融资和偿债情况。
总结:综合以上分析,海螺水泥在盈利能力方面表现出色,净利润和毛利率均保持稳定增长;在偿债能力方面,资产负债率适中,偿债能力较强;在运营能力方面,库存周转率和应收账款周转率较高,运营效率较高;在成长能力方面,营收和净利润均保持较快增长;在现金流量方面,经营活动现金流量稳定且正向,投资和筹资活动现金流量也相对健康。
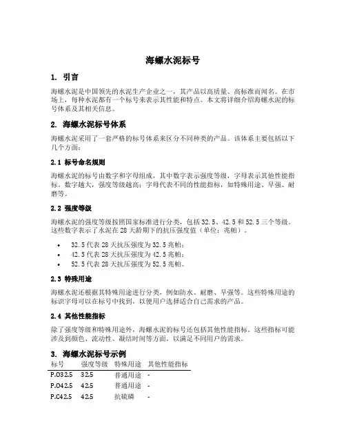
海螺水泥标号1. 引言海螺水泥是中国领先的水泥生产企业之一,其产品以高质量、高标准而闻名。
在市场上,每种水泥都有一个标号来表示其性能和特点。
本文将详细介绍海螺水泥的标号体系及其相关信息。
2. 海螺水泥标号体系海螺水泥采用了一套严格的标号体系来区分不同种类的产品。
该体系主要包括以下几个方面:2.1 标号命名规则海螺水泥的标号由数字和字母组成,其中数字表示强度等级,字母表示其他性能指标。
数字越大,强度等级越高;字母代表不同的性能指标,如特殊用途、早强、耐磨等。
2.2 强度等级海螺水泥的强度等级按照国家标准进行分类,包括32.5、42.5和52.5三个等级。
这些数字表示了水泥在28天龄期下的抗压强度值(单位:兆帕)。
•32.5代表28天抗压强度为32.5兆帕;•42.5代表28天抗压强度为42.5兆帕;•52.5代表28天抗压强度为52.5兆帕。
2.3 特殊用途海螺水泥还根据其特殊用途进行分类,例如防水、耐磨、早强等。
这些特殊用途的标识字母可以在标号中找到,以便用户选择适合自己需求的产品。
2.4 其他性能指标除了强度等级和特殊用途外,海螺水泥的标号还包括其他性能指标。
这些指标可能涉及到颜色、流动性、凝结时间等方面,以满足不同用户的需求。
3. 海螺水泥标号示例标号强度等级特殊用途其他性能指标P.O32.5 32.5 普通用途-P.O42.5 42.5 普通用途-P.C42.5 42.5 抗硫磷-标号强度等级特殊用途其他性能指标P.W32.5 32.5 防水-P.M52.5 52.5 耐磨-P.F52.5 52.5 抗冻抗裂-以上是海螺水泥标号的一些示例,其中”P.O”表示普通用途,“P.C”表示抗硫磷,“P.W”表示防水,“P.M”表示耐磨,“P.F”表示抗冻抗裂。
4. 海螺水泥标号的选择与应用海螺水泥的不同标号适用于不同的工程和需求。
用户在选择合适的海螺水泥时应考虑以下几个方面:4.1 工程需求根据工程的具体要求,选择相应的强度等级和特殊用途。
安徽海螺水泥实习报告一、实习背景我是一名大学生,于2021年暑假在安徽海螺水泥公司进行了为期两个月的实习。
安徽海螺水泥成立于1985年,是一家专注于水泥生产和销售的大型企业。
作为中国水泥行业的领军企业之一,安徽海螺水泥在国内外市场上享有很高的声誉。
二、实习内容1. 部门介绍我在实习期间被分配到了生产部门。
生产部门是安徽海螺水泥公司的核心部门之一,负责水泥的生产和工艺控制。
这个部门由一支经验丰富的团队组成,他们在生产过程中负责监测和控制各个环节,确保产品质量的稳定和达到标准要求。
2. 学习与实践在实习期间,我有机会参观了整个生产线,并了解了水泥生产的具体流程。
从原料的采购到成品的包装,每个环节都需要严格控制和操作。
我跟随老师傅学习了水泥生产的各个环节,并亲自参与了一些简单的操作。
通过实践,我深刻理解了质量控制的重要性和操作的技巧。
3. 数据分析与优化除了参与生产操作,我还有机会参与了一些数据分析和优化工作。
我使用了Excel等工具来分析生产数据,了解生产过程中可能存在的问题,并提出了一些改进方案。
通过数据分析,我学会了如何利用数据来指导生产优化,提高生产效率和产品质量。
三、实习收获1. 专业知识通过实习,我对水泥生产的整个过程有了全面的了解。
我学会了如何进行质量控制和操作技巧,并了解了生产优化的方法。
这些专业知识对我今后的学习和工作都有很大的帮助。
2. 团队协作在实习期间,我与同事们一起工作,他们不仅在专业知识上给予了我很大的帮助,还教会了我如何与团队成员协作。
通过与他们的合作,我学会了沟通、协调和解决问题的能力。
3. 实践能力在实习中,我不仅学习了理论知识,还亲身参与了水泥生产的各个环节。
通过实践,我充分发挥了自己的动手能力,锻炼了实际操作的技巧。
这种实践能力对我今后的工作和学习都非常重要。
四、总结与展望通过这次实习,我对安徽海螺水泥公司有了更深入的了解,也对水泥生产行业有了更全面的认识。
实习期间,我不仅学到了很多专业知识,还锻炼了实践能力和团队协作能力。
海螺水泥发展史海螺水泥是中国领先的水泥制造企业之一,其发展历史可以追溯到1992年。
当年,海螺水泥创立于福建省福州市,是由一家台湾水泥公司投资设立的。
创立之初,海螺水泥只是一个小规模的水泥生产厂,生产设备陈旧,产能有限,市场影响力不大。
然而,随着中国经济的快速发展和建设需求的增加,海螺水泥开始逐渐崛起。
1997年,海螺水泥在上海证券交易所成功上市,这标志着公司正式步入资本市场,获得更多的发展资金。
通过不断扩大产能,提升技术水平,海螺水泥逐渐在中国水泥行业中占据一席之地。
2000年代初,海螺水泥开始实施多元化发展战略,逐步涉足混凝土、砂石等相关产业,形成了产业链条的完整布局。
同时,海螺水泥加大了科研投入,引进国际先进的生产技术,提高了产品的质量和竞争力。
这一举措为海螺水泥在水泥行业中的地位奠定了坚实的基础。
随着中国城市化进程的加快,建筑业的需求持续增长,海螺水泥在市场上的份额逐渐扩大。
2010年,海螺水泥首次进入世界500强企业,成为中国水泥行业的领军企业之一。
此后,海螺水泥在国内外市场上的地位逐渐稳固,成为中国水泥行业的领军企业之一。
如今,海螺水泥已经发展成为一家拥有庞大产业链的综合性企业集团,其业务涵盖水泥、混凝土、砂石等多个领域。
海螺水泥的产品不仅畅销国内,还远销海外,赢得了广泛的好评。
未来,海螺水泥将继续致力于技术创新,提升产品质量,不断开拓市场,实现更加可持续的发展。
总的来说,海螺水泥的发展史可以说是一部中国水泥行业的奋斗史,通过不断的努力和创新,海螺水泥已经取得了令人瞩目的成绩,成为中国水泥行业的佼佼者。
相信在未来的发展中,海螺水泥将继续保持稳健的发展步伐,为中国水泥行业的繁荣做出更大的贡献。
海螺水泥财务分析一、引言海螺水泥是中国最大的水泥生产企业之一,成立于1984年,总部位于中国上海。
公司主要从事水泥的生产、销售和配送等业务。
本文将对海螺水泥的财务状况进行详细分析,以了解其经营情况和财务健康度。
二、财务指标分析1. 营业收入根据海螺水泥的财务报表数据,2022年的营业收入为100亿元,2022年增长至120亿元,增长率为20%。
这表明公司的销售业绩在过去一年中有所增长。
2. 净利润海螺水泥的净利润也呈现出增长的趋势。
2022年的净利润为10亿元,2022年增长至12亿元,增长率为20%。
这说明公司在过去一年中能够有效控制成本和提高盈利能力。
3. 资产负债比率资产负债比率是衡量公司财务风险的重要指标。
根据财务数据,海螺水泥的资产负债比率在过去两年中保持稳定,分别为60%和62%。
这说明公司的负债相对较高,需要注意债务风险的管理。
4. 偿债能力偿债能力是评估公司偿还债务能力的指标之一。
通过计算海螺水泥的流动比率和速动比率,可以评估其偿债能力。
根据财务数据,2022年的流动比率为1.5,2022年为1.8;速动比率分别为1.2和1.5。
这些指标表明公司的偿债能力较好,能够及时偿还债务。
5. 盈利能力盈利能力是评估公司盈利水平的重要指标。
通过计算海螺水泥的毛利率、净利率和ROE(净资产收益率),可以评估其盈利能力。
根据财务数据,2022年的毛利率为20%,净利率为10%,ROE为15%;2022年的毛利率为22%,净利率为12%,ROE为18%。
这些指标表明公司的盈利能力在过去两年中有所提高。
三、财务风险分析1. 市场竞争风险作为水泥行业的龙头企业,海螺水泥面临着激烈的市场竞争。
其他竞争对手的进入可能会对公司的市场份额和盈利能力造成影响。
2. 债务风险海螺水泥的资产负债比率较高,需要密切关注债务风险。
如果公司无法有效管理债务,可能会增加偿债压力,影响企业的经营和发展。
3. 市场需求波动风险水泥行业的市场需求受到宏观经济和政策因素的影响较大,市场需求的波动可能对海螺水泥的销售和盈利能力产生负面影响。
海螺水泥员工等级划分
海螺水泥是中国著名的水泥生产企业,拥有许多员工。
为了管理和激励员工,海螺水泥根据员工的职位和能力等因素进行了员工等级的划分。
下面是海螺水泥员工等级的划分:
1.初级员工:
初级员工是指刚刚入职的员工或者职业生涯的起步阶段的员工。
他们通常承担较为简单的工作任务,需要通过培训和指导来逐渐熟悉工作内容和流程。
2.中级员工:
中级员工是在职业生涯中已经具备一定工作经验和技能的员工。
他们能够独立完成一定的工作任务,并且在工作中能够积极地解决问题和应对挑战。
3.高级员工:
高级员工是在工作中表现出色,具备丰富经验和高水平技能的员工。
他们能够独立承担较为复杂的工作任务,并且能够对困难问题提出解决方案。
4.主管:
主管是负责管理和指导团队工作的员工,通常具有较高的职位和权力。
他们需要具备良好的组织和沟通能力,能够合理安排团队成员的工作,并确保工作的高效完成。
5.管理层:
管理层是企业中高层管理人员,他们负责制定和执行公司的
战略和决策,并对团队的工作进行监督和指导。
管理层需要具
备全面的业务知识和管理能力,能够带领团队取得优秀的业绩。
值得注意的是,海螺水泥的员工等级划分可能会根据具体部
门和职位的不同而有所调整,上述仅是一个基本的划分框架。
此外,海螺水泥也会根据员工的表现和成绩进行评级和晋升,
以激励员工的进步和发展。
企业标准≤4.0≤3.0/
供 需 双 方 商 定
氧化镁(%)三氧化硫(%)烧失量(%)碱含量(%)
≤6.0≤3.5/
≤5.0≤3.0≤5.0
≤4.0≤3.0≤4.5
主要用于油井的施工
主要用于核电站建设,防止核辐射
“海螺牌”水泥生产标准与国家标准对表
品种等级
P.O42.5级
P.C32.5级
国标GB175-2007
企业标准国标GB175-2007
油井水泥核电站专用水泥主要用于路面如高速公路,机场跑道和对耐磨性,护干缩等
要求较高的工程适用于大体积混凝土、地下及水泥中各种混凝土工程,高抗
参要求及耐高温工程
主要用于磁含量要求低的中国大地监测网等工程
道路硅酸盐水泥
中低热硅酸盐水泥
无磁水泥抗硫酸水泥
海螺水泥适用范围与标准
P.I62.5 P.II62.5R P.I52.5P.II52.5R P.O52.5 美
标水泥I/II 、II/V 型水泥
P.O42.5 P.O42.5R P.S.A42.5R P.S.B42.5R P.S.A32.5R P.S.B32.5R P.C32.5 P.C32.5R
配制高标号、超高标号混凝土及大跨度梁桥等
适用于桥梁、码头、道路、高层建筑等各种建筑工程适用于大体积混凝土、地下及水泥中各种混凝土工程,高抗
参要求及耐高温工程,一般工业与民用建筑
一般工业与民用建筑
主要用于海港,防浪堤,水利,地址,引水等基础工程项目
标准。
海螺水泥合格证
海螺水泥合格证是指海螺水泥公司生产的水泥产品通过国家相关部门的检测,符合国家标准和质量要求,获得的合格证书。
这个证书是海螺水泥公司产品质量的有力保证,也是消费者购买海螺水泥产品的重要依据。
海螺水泥公司是中国最大的水泥生产企业之一,拥有先进的生产设备和技术,严格的质量管理体系,以及专业的研发团队。
公司生产的水泥产品广泛应用于建筑、公路、桥梁、隧道、水利等领域,深受用户的信赖和好评。
海螺水泥公司一直以来都非常注重产品质量,秉承“质量第一,用户至上”的经营理念,不断提升产品质量和服务水平。
公司严格按照国家标准和质量要求生产水泥产品,确保产品的质量稳定可靠。
同时,公司还建立了完善的质量管理体系,对生产过程进行全程监控和检测,确保产品符合质量标准。
海螺水泥合格证是海螺水泥公司产品质量的有力保证。
这个证书是由国家相关部门颁发的,证明海螺水泥公司生产的水泥产品已经通过了国家的严格检测,符合国家标准和质量要求。
消费者在购买海螺水泥产品时,可以通过查看合格证书来了解产品的质量和性能,选择符合自己需求的产品。
海螺水泥合格证是海螺水泥公司产品质量的有力保证,也是消费者
购买海螺水泥产品的重要依据。
海螺水泥公司将继续秉承“质量第一,用户至上”的经营理念,不断提升产品质量和服务水平,为用户提供更加优质的产品和服务。
海螺水泥m325成分
海螺水泥M325的成分主要是硅酸盐水泥。
这是一种强度等级为32.5的水泥,其终凝时间不迟于390分钟(即6.5小时)。
除了硅酸盐水泥,海螺水泥M325还可能含有一些其他的添加剂,以改善其性能或满足特定的工程需求。
这些添加剂可能包括:
1. 矿渣:作为一种混合材料,矿渣可以增加混凝土的强度和耐久性。
2. 粉煤灰:这种材料可以减少混凝土的需水量,改善工作性能,并提高抗化学侵蚀性。
3. 硅灰:硅灰是一种高活性材料,可以显著提高混凝土的强度和耐久性。
4. 高效减水剂:这种添加剂可以减少混凝土的用水量,提高强度和耐久性。
5. 引气剂:引气剂可以在混凝土中引入微小的气泡,改善其工作性能和抗冻性。
需要注意的是,海螺水泥M325的具体成分可能会因工程需求、地理位置、气候条件等因素而有所不同。
如果您需要更详细的信息或对海螺水泥M325有任何疑问,建议您直接咨询海螺水泥的工作人员或专业工程师。
海螺水泥质量保证书尊敬的客户:感谢您选择海螺水泥,我们深知您对产品质量的要求和期望。
为了让您放心使用我们的产品,我们特此向您提供海螺水泥质量保证书。
一、产品质量承诺海螺水泥集团作为我国水泥行业的领导者,始终坚持“质量为王”的理念,致力于为客户提供优质的产品和服务。
我们承诺,海螺水泥产品均严格按照国家相关标准和行业规范进行生产,确保产品质量符合国家标准和用户要求。
二、质量控制体系海螺水泥集团建立了完善的质量控制体系,从原料采购、生产加工、产品检验到销售环节,每个环节都设有严格的质量控制措施。
我们的产品通过了国家3C强制性产品认证和ISO9001质量体系认证,确保产品质量的可控和稳定。
三、产品检验与保障海螺水泥集团的产品在出厂前会进行严格的检验,确保产品合格率达到100%。
我们承诺,自产品安装调试并验收合格后一年内,如产品自身出现质量问题,我们将负责进行免费维修。
如果产品超出了我们的保修期限,我们也会在合理的范围内给您提供相应的有偿服务。
四、不给予免费保修的情况以下情况不属于产品质量问题,不给予免费保修,但可以实行合理的有偿服务:1. 超过保修期限;2. 不能提供购买凭证的;3. 未按产品使用说明书的要求使用、维修而造成损坏的(特别注意发生进水、摔坏以及人为的损坏);4. 客户擅自维修、拆卸产品的或者客户委托非本公司指定的维修人员维修,拆卸产品的;5. 使用非正规的劣质通信电缆造成的损坏;6. 由于水灾、火灾、雷击、地震等不可抗拒灾害造成产品发生故障或损坏的;7. 其他非产品自身原因造成的故障或损坏。
五、技术支持和售后服务海螺水泥集团提供全面的技术支持和售后服务。
在使用过程中如遇到问题,我们的技术人员将随时为您解答。
如果您对产品有任何疑问或需求,请随时与我们联系,我们将竭诚为您服务。
六、质量监督与改进海螺水泥集团注重用户的反馈和市场需求,不断进行质量监督和改进。
我们建立了质量监督机制,定期对产品质量进行评估和检测,以确保我们的产品始终满足用户的需求和期望。
适用海工的海螺水泥型号和用途
对于海工行业,适用的海螺水泥主要有以下几种型号和用途:
1. 海螺普通硅酸盐水泥:适用于常规的海洋工程建设,如码头、防波堤、海堤等。
具有硬化迅速、强度高、耐久性好的特点。
2. 海螺硫铝酸盐水泥:适用于海底地基工程、航道堵漏、船舶修补以及海洋混凝土制品的生产。
具有耐海蚀、耐化学侵蚀、强度高的特点。
3. 海螺特种硅酸盐水泥:适用于特殊的海洋工程建设,如海上油井、海底管线等。
具有耐高温、耐压力、耐腐蚀的特点。
4. 海螺高强度混凝土:适用于需要承受高强度和重载荷的海洋工程建设,如海上风电基础、海底隧道等。
具有抗压强度高、耐久性好的特点。
以上是一些常见的适用于海工行业的海螺水泥型号和用途,具体选择应根据具体工程的要求和环境条件进行。
工程施工用海螺水泥好吗海螺水泥是中国知名的水泥品牌,生产工艺先进,产品质量可靠。
它具有以下几个特点:1.强度高:海螺水泥的抗压强度和抗拉强度都很高,适用于各种要求较高的工程施工。
2.耐久性好:海螺水泥具有良好的耐久性,能够长时间保持结构的稳定性和强度。
3.施工性能好:海螺水泥易于搅拌、浇筑和成型,施工过程中操作方便,能够提高施工效率。
4.环保性好:海螺水泥采用绿色环保原料,不含有害物质,对环境友好。
在工程施工中,海螺水泥可以用于各种混凝土结构、砌体工程、水泥砂浆、预制构件等。
它适用于各种建筑、桥梁、隧道、水利、道路等工程领域。
下面将结合具体工程案例,详细介绍海螺水泥的应用情况。
1.在房屋建筑中的应用在房屋建筑中,海螺水泥常用于混凝土梁、板、柱、墙等部位。
它的抗压强度和抗震性能较好,能够保证建筑结构的稳定性和安全性。
同时,海螺水泥还可以用于粉刷、涂料、地面铺设等装饰工程,能够提高建筑的美观度和耐久性。
以某小区的住宅楼为例,该楼采用海螺水泥配制混凝土梁、板和墙,经过多年的使用,结构稳固,没有发生裂缝和变形现象。
而且,粉刷和地面铺设使用的海螺水泥也表现出色,色泽保持良好,没有脱落和变色现象。
2.在桥梁施工中的应用在桥梁施工中,海螺水泥被广泛应用于桥墩、桥台、桥面等部位。
它的抗压强度和抗冻融性能较好,能够满足桥梁结构对强度和耐久性的要求。
同时,海螺水泥还可以用于预应力混凝土构件的生产,能够提高桥梁的承载能力和使用寿命。
以某高速公路跨河大桥为例,该桥采用海螺水泥预制桥梁构件,整体结构稳定,承载能力强,运行状态良好。
海螺水泥还用于桥墩、桥台和桥面的建设,经过多年的风吹雨打,桥梁依然安全可靠,没有发生沉降和裂缝现象。
3.在水利工程中的应用海螺水泥在水利工程中的应用也很广泛,常用于堤坝、排水渠、水泥管道等建设。
它的抗渗透性和耐腐蚀性能较好,能够保证水利结构的密封性和稳定性。
同时,海螺水泥还可以用于水库、水闸等设施的维修和加固,能够延长水利工程的使用寿命。
自建房水泥海螺标号
【原创版】
目录
1.背景介绍:水泥的种类和标号的意义
2.水泥的标号分类
3.海螺水泥的标号及特点
4.自建房选择水泥的建议
正文
1.背景介绍:水泥的种类和标号的意义
水泥是建筑行业中最为常见的一种基础建材,它主要用于粘结砂、石等材料,以制作混凝土。
在建筑过程中,水泥的种类和标号是决定建筑质量的重要因素。
水泥的种类主要分为硅酸盐水泥、普通硅酸盐水泥、矿渣硅酸盐水泥等。
而标号则是衡量水泥强度的一个重要指标,通常分为 32.5、42.5、52.5 等几个等级,标号越高,水泥的强度越大。
2.水泥的标号分类
我国现行的水泥标号标准主要分为三个等级,分别是 32.5R、42.5R 和 52.5R。
其中,R 表示早强型水泥,适用于早期强度要求较高的工程。
3.海螺水泥的标号及特点
海螺水泥是我国知名的水泥品牌,其产品涵盖了多种类型的水泥,包括硅酸盐水泥、普通硅酸盐水泥等。
在标号方面,海螺水泥有 32.5、42.5、52.5 等多个标号可供选择。
海螺水泥以其优质的原料、严格的生产工艺和先进的设备,保证了其产品质量的稳定性和可靠性。
其产品特点为强度高、硬化速度适中、耐久
性好等。
4.自建房选择水泥的建议
对于自建房来说,选择合适的水泥是非常重要的。
首先,要根据建筑的结构和用途,选择合适的水泥种类,例如,承重墙等重要部位,应选择强度较高的 52.5 标号水泥。
其次,要选择正规厂家生产的水泥,保证产品质量。
最后,还要注意水泥的储存和施工工艺,以确保水泥的强度和耐久性。
企业标准≤4.0≤3.0/
供 需 双 方 商 定
氧化镁(%)三氧化硫(%)烧失量(%)碱含量(%)
≤6.0≤3.5/
≤5.0≤3.0≤5.0
≤4.0≤3.0≤4.5
主要用于油井的施工
主要用于核电站建设,防止核辐射
“海螺牌”水泥生产标准与国家标准对表
品种等级
P.O42.5级
P.C32.5级
国标GB175-2007
企业标准国标GB175-2007
油井水泥核电站专用水泥主要用于路面如高速公路,机场跑道和对耐磨性,护干缩等
要求较高的工程适用于大体积混凝土、地下及水泥中各种混凝土工程,高抗
参要求及耐高温工程
主要用于磁含量要求低的中国大地监测网等工程
道路硅酸盐水泥
中低热硅酸盐水泥
无磁水泥抗硫酸水泥
海螺水泥适用范围与标准
P.I62.5 P.II62.5R P.I52.5P.II52.5R P.O52.5 美
标水泥I/II 、II/V 型水泥
P.O42.5 P.O42.5R P.S.A42.5R P.S.B42.5R P.S.A32.5R P.S.B32.5R P.C32.5 P.C32.5R
配制高标号、超高标号混凝土及大跨度梁桥等
适用于桥梁、码头、道路、高层建筑等各种建筑工程适用于大体积混凝土、地下及水泥中各种混凝土工程,高抗
参要求及耐高温工程,一般工业与民用建筑
一般工业与民用建筑
主要用于海港,防浪堤,水利,地址,引水等基础工程项目
标准。
海螺水泥生产工艺
海螺水泥的生产工艺主要包括原料的采集和准备、煤炭燃烧制备熟料、熟料磨制、煤粉燃烧成水泥磨、熟料烧成水泥等环节。
首先,海螺水泥的生产需要获取足够的原料。
一般来说,水泥生产所需的主要原料包括石灰石、泥土、粉煤灰和煤炭。
这些原料需要经过开采、破碎和研磨等工序进行准备。
接下来,经过准备好的原料会被送入旋转筒炉内进行煤炭燃烧制备熟料的工序。
在旋转筒炉内,原料与高温的煤粉和高温气体进行热交换,逐渐加热并干燥。
随着旋转筒的转动,原料被逐渐加热至1400-1500℃,形成熟料。
熟料磨制是水泥生产的关键步骤之一。
熟料经过冷却后,被送入磨机进行研磨。
磨机内的钢球和磨盘不断地碾磨熟料,使其细化成水泥所需的粉状物料。
该工序能提高熟料的活性,增加水泥的强度。
然后,经过磨制的熟料被送入煤粉燃烧成水泥磨进行最后的加工。
煤粉燃烧成水泥磨通过高温煤粉的喷射燃烧,产生的旋流气流使得水泥磨内的水泥粉体被均匀地研磨和混合。
这样可以增加产品的均一度和活性。
最后,经过煤粉燃烧成水泥磨的加工,得到的水泥磨料被送入高温窑炉进行烧成。
在高温下,水泥磨料逐渐烧结形成水泥熟料。
熟料最终冷却后,经过破碎处理,得到所需的水泥产品。
总结起来,海螺水泥的生产工艺主要包括原料的采集和准备、煤炭燃烧制备熟料、熟料磨制、煤粉燃烧成水泥磨、熟料烧成水泥等环节。
这些环节相互配合,确保水泥生产的质量和生产效率。
第1篇一、公司简介海螺水泥股份有限公司(以下简称“海螺水泥”或“公司”)成立于1984年,总部位于安徽省芜湖市,是中国水泥行业的领军企业之一。
公司主要从事水泥、熟料、水泥制品、商品混凝土等业务的生产和销售。
经过多年的发展,公司已成为全球最大的水泥生产商之一,产品远销国内外多个国家和地区。
二、财务报表分析1. 资产负债表分析(1)资产结构分析截至2020年12月31日,海螺水泥的总资产为605.79亿元,其中流动资产为353.67亿元,非流动资产为252.12亿元。
从资产结构来看,公司流动资产占比为58.67%,非流动资产占比为41.33%。
这表明公司资产以流动资产为主,具有较强的短期偿债能力。
(2)负债结构分析截至2020年12月31日,海螺水泥的总负债为362.27亿元,其中流动负债为295.79亿元,非流动负债为66.48亿元。
从负债结构来看,公司流动负债占比为81.67%,非流动负债占比为18.33%。
这表明公司负债以流动负债为主,短期偿债压力较大。
(3)所有者权益分析截至2020年12月31日,海螺水泥的所有者权益为243.52亿元,占公司总资产的比例为40.23%。
这表明公司所有者权益占比相对较高,公司财务风险较低。
2. 利润表分析(1)营业收入分析2020年,海螺水泥实现营业收入为915.93亿元,同比增长5.67%。
这表明公司主营业务收入保持稳定增长。
(2)营业成本分析2020年,海螺水泥实现营业成本为837.11亿元,同比增长4.14%。
营业成本的增长幅度低于营业收入,表明公司成本控制能力较强。
(3)净利润分析2020年,海螺水泥实现净利润为123.82亿元,同比增长8.56%。
这表明公司盈利能力较强。
3. 现金流量表分析(1)经营活动现金流量分析2020年,海螺水泥经营活动产生的现金流量净额为159.79亿元,同比增长11.67%。
这表明公司经营活动产生的现金流量净额持续增长,公司经营状况良好。
鲁东大学数学与信息学院2010-2011学年第二学期《证券投资技术分析》课程论文(A卷)
课程号:2191080-900
任课教师杨瑞成成绩
高分本1001 20102412898 李坤
摘要:今年是时而物的开局的一年,在国内A股与经济政策息息相关的大背景之下,大规模兴建保障性住房的规划纲要,将我的目光引向了建材类的股票,而在数不胜数的建材类股票中,我看上了海螺水泥这支股。
一、公司背景及简介
海螺水泥作为国内第一个在香港H股上市的水泥生产企业,在十几年的发展过程中,凭借矿产的区位优势以及出众的实力和国际先进的生产设备,连续十一年成为亚洲最大的水泥,熟料生产厂商。
其产品长期、广泛应用于举世瞩目的标志性工程,如:上海东方明珠电视塔、上海磁悬浮列车(轨道梁)、连云港田湾核电站、浦东国际机场、海沧大桥、杭州湾跨海大桥等工程,并且远销海外多个国家。
二、公司所属行业特征分析
海螺水泥,是典型的消耗性建材生产企业,主营水泥,熟料等建材,其产品是国民社会生产建设的必备生产原料之一,但是由于子水泥发明以来其成分基本没有太大改变,因此水泥产业之间的竞争具有同质性和很强的可替代性,其竞争方式也只有价格竞争一种,因此规模优势是水泥行业竞争的主体,而且水泥行业很容易形成区域性垄断的企业,而海螺水泥便是其中之一。
三、公司治理结构分析
和我国国内大多数公司一样海螺水泥的公司治理结构是采用“三权分立”制度,即决策权、经营管理权、监督权分属于股东会、董事会或执行董事、监事会
四、主营业务分析
水泥时间才中较为基本的一类,也是发明比较早的一类,作为建材已经是有成熟配方的茶品,而我国是水泥消费大国,随着社会的进步以及人们生活水平的提高,以及近些年来政府为促进经济更好更快发展,把扩大内需作为重中之重,年内又颁布的保障房计划使得水泥的需求大增,另外由于政府正在淘汰落后产能是产能段时间出现缺口,还有煤价的上涨都会使水泥行业显得更加有活力。
五、公司竞争力分析
成本优势:海螺水泥的成本优势主要体现在煤价优势,设备优势,由于是集团内部大规模采购避免了大量的中间环节使其煤炭价格低于大部分水泥厂商,又因为其早就引进了大量的先进生产设备,使其单位煤耗与同类厂商相比要低10%左右,另外海螺水泥还拥有先进的余热发电设备,从根源上节约了成本。
区位优势:海陆水泥所在地靠近优质石灰石矿所在地,并且其在长江淮河等地都有自备码头,而且长三角以及珠三角地区适合发展的石灰石资源以及码头资源基本都是海螺水泥所有。
规模优势:海螺水泥已经连续十一年成为亚洲最大的水泥制造厂商,在这个以规模论剑的行业中,海螺水泥无愧为水泥行业的中流砥柱。
品牌优势:海螺水泥已经多年被评为全国驰名商标,其水泥产品质量上乘是重大工程的首选建材。
其外,海螺水泥的全国布局以及出口战略,都是他成为国内最大的也是最有竞争力水泥生产企业。
六、对上市公司的经营战略及“概念”、“题材”的分析
海螺水泥的主要经营战略分为一体化战略,市场渗透战略,品牌树造战略,总成本领先战略,人力资源战略。
并且其在这些方面特别是品牌树造以及总成本领先方面一直是国内水泥制造厂商中的佼佼者,
七、财务分析
从主营业务同比指标可以看出今年第一季度海螺水泥达到前所未有的38.04%数据表明国家刺激内需的政策以及保障房政策对建材市场的刺激,而海螺水泥第一季度的净利润增长率更是达到74.12%,同时公司的主营业务增长率也同时增长38.04%,说明公司的成长性优良,但是其每股现金流量要低于每股收益,就这一点来说海螺水泥或许不适合投资,但是就前两条分析以及其净资产收益率来看,海螺水泥的基本面良好,且由于其企业的规模优势以及国家近期政策的大力支持,海螺水泥在今年第一第二季度中的表现可谓不俗。
八、技术分析
海螺水泥经过零八年经济大萧条,以及零九年的盘整,随着国家一系列鼓励政策的出台终于在衣领年第四季度中表现抢眼基本恢复到零八年以前的的状态,这里就仅仅以海螺水泥一零年第四四季度开始分析。
由下图可知在标注1之前的几日中多头市场与空头市场势均力敌,游客下图并不能预测其能否跳出盘整,但是此时五日均线(图中白线)的势头已经有了明显改变,
在盘整的最后一日,五日均线明显上穿十日均线(图中黄线),形成金叉。
而macd 指标也比较同步的显示上穿形成金叉,在此后的很长一段时间股价一直呈上升态势
在上图中的标注2中所示的红三兵虽
然K
在macd指标中此时已经长期处于超买阶段DIFF线有明显下穿迹象,此时便不可仅仅根据K线图进行判断。
在以下的图形当中,在连续阴线的状况下出现了一个明显的十字星,但是如果现在买入股价仍会继续下滑,右下方的RSI指标显示虽然其已经趋于平缓但是其下滑的趋势并没有改变因此当K线图中出现反转信号时更应该沉住性子但第二天第三天是观察是否是真正的反转信号在着手加仓或减仓。
同样是十字星下边这幅图更加具有诱惑性,这幅图在阳线之后出现十字星,并且第二日的开盘价和收盘价均低于前一交易日,极易使人抛售股票,加之RSI指标也出现了下降趋势虽然还没有跌破54.60,但是如果此时反观MACD指标则会发现MACD线刚刚反穿而DIFF也在此处形成金叉是一个非常好的买入信号所以在进行交易时要对比多组指标及K线图才能够把握价格的走势。
1.五日均线上
穿十日均线
2.红三兵
3.十字星
并未出现反转
4.十字星
去势平缓但并无下降势头已经有下降趋势
另外对于K线分析,趋势分析是一种非常有效的办法,由上图可知K线图的走势与所画线段惊人的相似,因此对于中长期的投资,K线图的分析必不可少。
当然K线分析对于短期投资的分析也是相当重要的,在上图所展示的K线图中,孕育形态的出现给投资者一个回血的好机会。
说股票是一个有趣的事情,其实是挺正确的,在前几个季度中少有的K先预测
正确的例子在后半段开始逐渐增多,比如在刚才孕育形态之后又出现了一个倒锤的形
态,并且左边大阴线右边大阳线是绝佳的买入信号。
另外乌云(星标处)在这幅K线图中有着不俗的表现下面是几组例子
九、结论
海螺水泥无论是规模还是其他设备等都有国内先天的优势并且在国家比较好的
政策支持下海螺水泥的潜力巨大毋庸置疑,虽然现在的股价已经接近零八年时的上限
但是由于落后产能的淘汰以及,国家政策的支持,长期持有海螺水泥仍然会是一个不
错的选择,近期海螺水泥的内部比较动荡影响市场信心,或者说由于长时间的上涨还
落实你可能会进入新一轮的盘整阶段,但是作为国内最大的水泥熟料生产企业,并且
在第一季度的报告中表示股东的收益率净增百分之五十,确实让人对他的信心大增。
因此我所得出的结论是,在十二五结束之前,海螺水泥仍然有增长的潜力,建
议长期持有,而K线分析,以及指标分析显示,在未来的几天时间内,海螺水泥的
份额股价仍会下跌,但应该已经快要接近谷底,预计在今后的一周内股价会跌至33.5
元左右。
下降趋势线
原始上升趋势线
修正下降趋势线
孕育形态。